Articles
Lenguajes juveniles: el dancehall, ¿ruptura o afianzamiento ideológico?
Youth languages: the dancehall, rupture or ideological strengthening?
Lenguajes juveniles: el dancehall, ¿ruptura o afianzamiento ideológico?
Reflexiones, vol. 94, núm. 1, pp. 65-79, 2015
Universidad de Costa Rica
Recepción: 19 Mayo 2014
Aprobación: 23 Septiembre 2014
Resumen: En este artículo se discute sobre el vínculo entre el lenguaje y la ideología en los jóvenes y su posible relación con una mentalidad estereotípica en la sociedad costarricense, a partir de una aproximación analítico-temática a la letra de una canción perteneciente al género musical llamado Dancehall. Se plantea que el lenguaje de este tipo de música: a) manifiesta una estrategia de encriptado que limita el acceso de otros grupos sociales a esta cultura juvenil y gesta modificaciones lingüísticas y culturales de largo plazo, aunque, b) en el nivel temático no discrepa de otras expresiones culturales costarricenses por cuanto perpetúa ciertas visiones de mundo estereotipadas. Para este análisis se seguirá una perspectiva histórico-cultural sobre la relación entre pensamiento y lenguaje, y se aplicará un método de análisis temático para la interpretación de la letra de la canción seleccionada. Por tratarse del estudio de una expresión cultural específica y del análisis de una canción particular, las conclusiones derivadas de este estudio forman parte de una hipótesis de trabajo para ulteriores investigaciones sobre la relación entre el lenguaje y la ideología en colectivos juveniles.
Palabras clave: Lenguaje, ideología, colectivos juveniles, Dancehall, sociedad costarricense.
Abstract: This paper offers a discussion on the connection between the language and ideology of young people, and the possible relationship between these aspects and the stereotypical mentality of the Costa Rican society. Furthermore, the analysis follows a social and historical perspective about the relationship between thought and language, and applies a method of thematic analysis to interpret the lyrics and themes of a selected song form the musical genre called Dancehall. In addition, two main points are presented. In first place, this particular musical language is evidence of the encryption strategy that limits the access to this cultural group to other social groups, and generates some linguistic and cultural changes at a long term. In second place, on the thematic level, this cultural manifestation doesn't differ from other Costa Rican cultural expressions because it perpetuates certain stereotypic world visions. As a result, the study conclusions are part of a working hypothesis for further research about the relationship between language and ideology of youth groups.
Keywords: Language, ideology, youth groups, Dancehall, Costa Rican society.
Introducción
Generalmente las sociedades depositan en los colectivos juveniles exigencias que oscilan entre la preservación de lo mejor de una cultura o su transformación.
Por un lado, en parte asociadas a esa dicotomía, y en el ámbito académico, algunas interpretaciones sobre las culturas juveniles se decantan por observar, en los jóvenes, un sector de alto potencial revolucionario opuesto en mayor o menor medida al mundo adulto (tendencia epistemológica que se puede rastrear desde el posicionamiento crítico que formulara hacia principios del siglo pasado Benjamin (1993) en su Metafísica de la juventud); pero también, por otro lado, es posible hallar analistas como Britto (1994) o Montesinos (2009) que ven en buena parte de este sector social una paulatina pérdida de espontaneidad y resistencia, en favor de propuestas sociales enajenantes regidas por la omnipotencia mercantil.
Si bien, lo juvenil en su complejidad no puede reducirse a dicotomías analíticas que oponen la adaptación o la emancipación cultural (por ejemplo, Zúñiga (2008), demuestra que hay expresiones musicales juveniles en donde uno y otro elemento conviven), el lugar social de los jóvenes suele valorarse por las consecuencias a futuro de su actual actividad: ya sea por su impacto como agentes de cambio o por aparecer como perpetuadores más o menos conscientes de patrones culturales tradicionales.
En ese sentido, la relación entre los lenguajes juveniles y la ideología (en tanto visión de mundo) también emerge como un aspecto problemático: ¿las particulares formas de expresión lingüística empleadas por los jóvenes implican, in nuce, transformaciones ideológicas sustanciales o el apuntalamiento de esquemas esterotípicos dentro de estas? Diversas respuestas se han ensayado para este problema.
Por ejemplo, en la línea de los análisis centrados en el potencial revolucionario de los jóvenes, Chaves (s.f.), plantea la existencia de cierta "rebelión contra lo normativo" articulada desde el lenguaje. Otros trabajos (Caamaño, 2007; Castiblanco, 2005; Correa, 2002; Gallego, 2004; Librado, 2010) si bien no se centran en el lenguaje, abordan expresiones significantes en las que también se tiende al énfasis sobre una pretendida resistencia y gestión transformadora juvenil frente al mundo adulto.
Por su parte, desde un abordaje propiamente lingüístico, los estudios efectuados por Ríos (2006) y Calvo (2009) contextualizados en el caso de la sociedad costarricense, si bien no proponen la discusión sobre las implicaciones ideológicas del lenguaje juvenil, plantean que el uso de cierto léxico o de términos asociados a tabúes sexuales serían expresiones de diversas dinámicas socioculturales que no permanecen estáticas.
En síntesis, la polaridad entre adaptación o transformación cultural como características del ethos juvenil configura tesis dicotómicas que no dan cuenta, empero, de los múltiples matices de sus prácticas.
Quizá una hipótesis de convergencia permita una mejor discusión alrededor de inquietudes sobre cómo, por ejemplo, en las prácticas discursivas concretas de los jóvenes, estos se posicionan a la vez como agentes de cambio y perpetuadores de esquemas de pensamiento estereotípicos. Es en esa convergencia que se basa la aproximación analítica aquí efectuada al uso del lenguaje dado en una canción del subgénero musical denominado Dancehall.
Se recurre a una canción de este género musical debido al auge que ha tenido en el país durante los últimos años, principalmente en personas jóvenes, a quienes ha impactado como parte de su configuración identitaria y en sus pautas de consumo cultural.
Así, el abordaje efectuado toma como base para la discusión el análisis temático de la letra de una canción del cantante costarricense llamado Toledo, con el objeto de proponer algunas ideas para una hipótesis de trabajo que pueda ser retomada en futuros y más detalladas indagaciones sobre el tema, en el que se discuta con mayor profundidad y con respecto a otras expresiones culturales juveniles, la relación entre ciertos rasgos ideológicos estereotípicos en la sociedad costarricense y la forma en que se producirían ciertas transformaciones culturales.
Esto significa que el trabajo que se presenta a continuación, no pretende elaborar generalizaciones respecto al fenómeno problematizado, sino solamente proponer algunas hipótesis de trabajo cuya contrastación se espera desarrollar en futuros estudios en los que se pueda incluir, además, la percepción de jóvenes aficionados a este género musical.
Lenguaje e ideología en los sociolectos
Los jóvenes a través de prácticas culturales concretas desarrollan formas de expresión lingüísticas particulares, asociadas a diversos contextos relacionales que parten de un acervo cultural básico intergeneracional y socialmente compartido. Por ello, con base en los hallazgos de Ríos (2006), se puede afirmar que los jóvenes costarricenses ciertamente emplean variedades lingüísticas diferentes a las de los adultos, aunque en principio unos y otros sean hablantes de un dialecto base: el español costarricense.
Según esto, y en cuanto a Gimeno (1990) y Moreno (2009), se entiende que un dialecto es la variedad de una lengua tradicional que se habla en un contexto determinado, la cual generalmente constituye un dialecto nacional compartido por los diferentes miembros de una comunidad lingüística.
En específico, para Gimeno (1990), las variaciones internas que marcarían la existencia de un dialecto son de cuatro tipos:
Las diacrónicas o temporales: relacionadas con los cambios históricos.
Las diatópicas o geográficas: vinculadas a las variaciones, producto de los diferentes entornos geográficos.
Las diastráticas o sociales: cuya variación se debería a las diferencias entre los grupos sociales.
Las diafásicas o contextuales: derivadas de los contextos culturales diferenciados en que participan determinados colectivos.
Estas variaciones de tiempo, espacio, lugar social y contexto cultural que marcan las diferencias dialectales, se pueden especificar más si con base en la distinción de la lengua hecha por Moreno (2009; pp. 96-98), se esquematiza la relación entre un dialecto (con variedad diacrónica, diatópica, diastrática y diafásica de una lengua base) y un sociolecto como expresión más particular, fundada en la praxis de hablantes concretos que comparten una serie de características sociales y culturales particulares.
Esto implica que la especificidad social conllevaría variabilidad en el lenguaje. Pero, estas variaciones lingüísticas ¿fundamentan a su vez formas diferenciadas de conocer la realidad y posicionarse ante esta? Es decir ¿cómo se relacionan la ideología (como visión de mundo) de un determinado grupo social y la variedad lingüística que le caracteriza?
Este asunto ha sido materia de las más diversas formulaciones hipotéticas y teóricas que van desde el relativismo cultural y determinismo lingüístico de la tesis de Sapir-Whorf (Sapir, 1954; Whorf, 1971), hasta las formulaciones de Barthes (1972), sobre la inestable conjunción entre el lenguaje y la verdad.
El enfoque socio-histórico que se sigue aquí ofrece una aproximación idónea para el abordaje de este problema el cual comprende la ideología de los hablantes dentro de un entorno concreto, en el que el lenguaje como praxis adquiere un sentido determinado por las condiciones sociales.
Las relaciones sociales y el lenguaje: enfoque socio-histórico
La ideología se construye desde las condiciones históricas en las que se producen las relaciones sociales, y en las cuales los individuos y colectivos usan el lenguaje como parte de sus prácticas culturales.
Según esto, la relación entre el lenguaje y la ideología lleva aparejada diversas problemáticas de fondo: por ejemplo, la discusión sobre cómo individualmente se conoce el mundo a través de múltiples mediaciones culturales entre las que el lenguaje se convierte en una herramienta socialmente arraigada, y cómo su uso, bajo la forma de géneros discursivos simples y complejos, configura una trama en la cual se trasluce la ideología de los hablantes.
Los planteamientos que se siguen alrededor de este asunto se basan en las perspectivas de Vygotsky (1995; Vygotski, 2000) y Bajtín (1992), autores que enfatizan la relación dialéctica entre la realidad externa e interna del sujeto dentro de la actividad social, como factor clave en la variabilidad del lenguaje.
Relación entre pensamiento, lenguaje y realidad
Enfocado en la evolución de los procesos psicológicos superiores, desde los cuales el lenguaje y la representación del mundo adquieren sentido pleno, Vygotsky (1995) plantea que, a nivel individual, si bien el desarrollo del lenguaje y el del pensamiento tienen raíces diferentes y siguen líneas independientes, ambos se encuentran como parte de la cosmovisión del sujeto, con lo que "[...] el pensamiento se hace verbal, y el habla, racional" (p. 107). Sin embargo, el autor advierte que
El pensamiento y la palabra no están cortados con el mismo patrón. En cierto sentido, hay entre ellos más diferencias que semejanzas. La estructura del habla no refleja simplemente la estructura del pensamiento; por esta razón el pensamiento no puede revestirse de las palabras como si éstas fueran una prenda ya hecha (Vygotsky, 1995, p. 203).
Esto supone un cuestionamiento radical a las posiciones que emulaban el lenguaje al pensamiento (incluida la psicología ortodoxa soviética), pues para Vygotsky este no se explicita lúcidamente en aquel. Entonces, ¿cuál es la relación entre uno y otro?
Se trata de una relación dialéctica en la que la evolución del pensamiento (en cuanto parte de los procesos psicológicos superiores) encuentra paulatinamente en la mediación lingüística una serie de herramientas que posibilitan el conocimiento de nuevos aspectos del entorno, transformándose así en una representación conceptual de la realidad externa cada vez más compleja y abstracta, la cual permite al individuo organizar y categorizar el medio del que participa.
Además, el uso del lenguaje cambia conforme el pensamiento del individuo evoluciona, no de manera lineal, sino en una relación en donde mientras el lenguaje modifica al pensamiento, este sustenta mayor diversidad de usos de lo lingüístico; todo ello en el contexto de las relaciones sociales en las que se desenvuelve el hablante. Así, lo lingüístico deriva en una función inminentemente social, por lo que su internalización conlleva transformaciones en el pensamiento y, consecuentemente, en la conducta.
Asimismo, la visión de mundo se da desde la internalización y empleo de lo que Vygotsky llama el lenguaje social: mecanismos lingüísticos socialmente compartidos que permiten autorregular la actividad transformadora del sujeto dentro de las relaciones sociales del contexto en que participa, lo que supondrá a su vez paulatinos cambios en el sistema lingüístico y un consecuente cambio en la organización reflexiva de la realidad (Vygotski, 2000). Por ende, la función organizadora del lenguaje repercute en la percepción y representación conceptual del medio, al ser un sistema de signos que mediatiza el contacto de la persona con los otros y con los objetos que forman parte de su contexto. Este conocimiento mediado de la realidad exterior consiste en un proceso que se transforma cualitativamente cuando la dinámica entre la realidad y el sujeto se enriquece desde las herramientas provistas por el lenguaje mismo.
De este modo, siguiendo la perspectiva vygotskyana, el triple vínculo entre lenguaje, pensamiento y realidad es plausible desde la manera en que el individuo entra en relación con otros, dentro de un entorno social concreto en el cual preexiste una cierta ideología que se expresa en la praxis lingüística.
Los géneros discursivos como práctica del lenguaje
En relación con el uso del lenguaje, Bajtín (1992), ofrece una perspectiva que ve en este una herramienta práctica cuyo sentido solo puede entenderse dentro de las formas discursivas empleadas por los hablantes en contextos concretos.
De acuerdo con su teoría de los géneros discursivos, para Bajtín toda actividad humana está relacionada con el uso contextualizado de la lengua, por lo que existen formas de uso tan variadas como esferas de actividad humana hay, lo que no contraviene la unidad de una "lengua nacional".
El lenguaje puesto en práctica, por decirlo de alguna forma, configura una serie de géneros discursivos primarios (constituidos por la comunicación inmediata: conversaciones, presentaciones, saludos etc.) y secundarios (que se pueden componer de primarios y responden a una comunicación cultural compleja: novelas, investigaciones científicas, etc.) capaces de concretar a través de una serie de enunciados dicha praxis lingüística.
Este uso discursivo está asociado a diferentes esferas sociales de acción en las que el individuo interactúa con otros a partir de usos comunicativos específicos. Así:
En cualquier esfera existen y se aplican sus propios géneros, que responden a las condiciones específicas de una esfera dada; a los géneros les corresponden diferentes estilos. Una función determinada (científica, técnica, periodística, oficial, cotidiana) y unas condiciones determinadas, específicas para cada esfera de la comunicación discursiva, generan determinados géneros, es decir, unos tipos temáticos, composicionales y estilísticos de enunciados determinados y relativamente estables (Bajtín, 1992, p. 252).
Esta variedad lingüística está asociada a los cambios históricos que determinan transformaciones en los diversos géneros discursivos, de acuerdo con las relaciones que predominen en las esferas de acción social. Pero a la vez, la emergencia histórica de ciertos estilos discursivos repercute en las transformaciones históricas del lenguaje.
Los enunciados, como unidades discursivas básicas, son los elementos de una acción lingüística en donde un hablante y un oyente intercambian continuamente su lugar en el circuito de la comunicación propia de una determinada esfera de acción. Así, las variaciones históricas en los discursos suponen una variación de las formas de relación entre sujetos sociales que usan el lenguaje.
Se trata, pues, de una interacción social e históricamente marcada en la que, si bien se entiende que la variabilidad del lenguaje resulta de las transformaciones en las relaciones entre los participantes de una determinada esfera de acción, los cambios lingüísticos se dan dentro de las posibilidades que el lenguaje común permite, por lo que un enunciado no puede entenderse como una "[...] combinación absolutamente libre de formas lingüísticas..." (Bajtín, 1992, p. 270), sino, se puede decir, como una forma social e históricamente determinada de uso de la lengua común en determinados ámbitos de acción cultural, de acuerdo con los individuos o colectivos que por medio de sus enunciados la llevan a la práctica.
Los sociolectos: permanencia y cambio en las representaciones
De acuerdo con las propuestas de Vygotsky y Bajtín, se puede reconocer que el lenguaje es inminentemente una herramienta social que facilita la transformación de los procesos cognitivos del sujeto y, por ende, la constitución de una cierta ideología asociada a una esfera de acción social y a formas discursivas determinadas.
Se da, de esta manera, una relación dialéctica en donde la realidad y los objetos que la componen, son aprehendidos a través del lenguaje como instrumento mediador. Y esta captación es concomitante a la actividad social práctica del individuo cuyo pensamiento y praxis discursiva convergen en una ideología capaz de generar una cierta representación del mundo, cuyo sentido rige desde las relaciones sociales pertinentes a la esfera de acción en que se enmarca y que, al mismo tiempo, por ello, puede transformarse por las relaciones objetivas que acaecen en determinado espacio social.
Esta segunda gran idea habla pues, de que la mediación del lenguaje forma parte de una dinámica socio-histórica en la cual la realidad es reflejada en los procesos cognitivos pero, por la actividad, se transforma. Es una dinámica en que lenguaje, realidad y sujeto se determinan mutuamente, por lo que el cambio en uno de estos implica a los otros.
Tales cambios tienen lugar y se concretan en la praxis discursiva que, dentro de la totalidad cultural e histórica de una sociedad, se realiza en las diversas esferas de acción de las que participan los hablantes.
De acuerdo con los presupuestos teóricos revisados, se entiende que el concepto de sociolecto dice de manera precisa sobre esa variabilidad lingüística relacionada con usos concretos del lenguaje en determinados ámbitos de la actividad social, usos que a su vez se relacionan con formas específicas de representación significativa de la realidad dentro de las condiciones de tal o cual esfera de acción.
Empero, si por un lado esa particular concreción del lenguaje, aneja a ciertos espacios sociales, habla tanto de la variedad lingüística como de posibles representaciones diferenciadas de la realidad capaces de gestar transformaciones en el lenguaje y la ideología común de un pueblo, por otro lado, afirma también acerca de la subsidiariedad de los sociolectos respecto a una lengua, y a ciertas representaciones dominantes en una sociedad y en un momento histórico concreto.
Este dilema conlleva la necesaria revisión de los aspectos que, dentro de ciertas formas de uso social del lenguaje, emergerían como indicios de la permanencia y el cambio en la relación entre los discursos y las ideologías propias de ciertos sectores sociales, y las comunes al sistema social del que estos participan.
Según esto, específicamente las formas concretas del uso del lenguaje en el ámbito del Dancehall, ¿evidencia los signos de esa dinámica cultural?, ¿hasta dónde se revela ahí, tal como preconizan algunos analistas de los fenómenos culturales juveniles, una posible transformación ideológica?
Aproximación analítica a la lírica del Dancehall costarricense
Para contextualizar esta aproximación, es menester ubicar en primera instancia las coordenadas sociales e históricas en las que surge el fenómeno Dancehall, y bosquejar la manera en que se ha constituido como un escenario para la interacción juvenil.
Perspectiva socio-histórica sobre el Dancehall
De acuerdo con Hope (2009), el Dancehall es una variedad de la música Reggae surgida en Jamaica hacia los años ochenta del pasado siglo, que fue percibida por los sectores más tradicionales del rastafarismo como la muerte de la conciencia en el Reggae. Sin embargo, para el sitio en internet Skamartareggae (s.f.), se trataría más bien de una forma de respuesta a las "ideologías neoliberales y materialistas" que formaron parte de la sociedad jamaiquina desde finales de los setenta del siglo XX.
Según Skamartareggae (s.f.) el término Dancehall, literalmente "salón de baile", se origina asociado a un tipo de música popular jamaiquina consumida por los jóvenes y elaborada por programadores llamados Deejays (síncopa del término inglés disc jockey, que también suele escribirse con la abreviatura DJ), la cual se emite exclusivamente en salones de baile, pues en principio sus temas polémicamente explícitos impedían su inclusión en la programación radial.
Esto último ha cambiado con el paso del tiempo y con el auge comercial de este género musical, pues actualmente pueden escucharse canciones del Dancehall en las radios; incluso, existen programas radiales (por ejemplo en Costa Rica se pueden sintonizar en radioemisoras como 102.7 FM) y páginas en internet, como los portales de Facebook administrados desde Costa Rica Platinum Crew 506 (cuyo enlace es https://es-es.facebook.com/PLATINUMCREW506) y Reggae World Crew (disponible en https://es-es.facebook.com/reggaeworldcrew.net) especializados en este subgénero.
Este tipo de música se caracteriza por ser un Reggae electrónico, con sonidos más fuertes, acelerados y letras en donde se habla explícitamente de sexo, violencia y problemáticas sociales, aunque también es posible hallar temas cotidianos, nacionalistas, disputas entre cantantes, alusión al uso de la marihuana o el alcohol y temas religiosos.
Algunos de sus exponentes internacionales de más trayectoria son Buju Banton, Bounty Killer, Beenie Man, Elephant Man, Shaggy, Sizzla y El General, entre otros. En Costa Rica, entre los cantantes y Deejays de Dancehall más populares se encuentran Tapón, Rude Boy, Banton, Toledo, Mesky, Ghetto, Dj Gerald, Dj Cuilo, Dj Fire, entre otros.
En cuanto a la visión de mundo presente en el Dancehall, es necesario considerar a este subgénero como una vertiente secularizada y políticamente erotizada, según Cooper (2007), del pensamiento rastafari, pues sus objetivos ya no apuntan a aspectos como la dignificación del negro o la lucha contra Babylon en tanto tierra de la opresión y la enajenación, los cuales eran tópicos centrales en el rastafarismo (Ulloa, 2007). Más bien, en el Dancehall los temas cambian y, en algunas de sus vertientes más radicales como el hardcore Dancehall, se incluyen temas de contenido sexual relacionados con la violencia y el poder masculino, alrededor de figuras estereotípicas como la del Gangsta (pandillero) y la del Deejay.
Así, pese a la insistencia de diversos artistas asociados al Dancehall en ser reconocidos dentro de la cultura popular jamaiquina como verdaderos rastas, esto no ha sido aceptado
En el diálogo ordinario, los términos Gangsta y Rastafari suelen aparecer de forma polarizada o dicotómica, nunca en conjunción. Como tal, su contradictorio enlace no puede prosperar, salvo en un estado de conflicto. En el ámbito de la cultura popular de Jamaica, en general se acepta que ser Gangsta significa no-ser-Rastafari. Y, por lo tanto, lo contrario también es verdad - que ser Rastafari es definitivamente no-ser-Gangsta (Hope, 2009, p. 414).1
Este intento de vincular, al menos en el lenguaje, a los Gangsta como figuras derivadas de la tradición rastafari, es, en criterio de Hope, un intento signado por el capitalismo para revestir de mayor apoyo, al menos en los salones de Jamaica, al Dancehall que se desarrolló ya hacia los noventa.
En buena medida, sea fundada o no esa percepción, el Dancehall ha estado asociado a la violencia armada y a problemas que van desde la incitación a la homofobia y a la denigración de la mujer, hasta rivalidades entre artistas y fanáticos relacionados con el subgénero, que pueden derivar en crímenes (Dreisinger, 2008), o promover, en seguidores adolescentes, conductas sexuales y violentas de riesgo (Crawford, 2010).
No obstante, desde el punto de vista sociopolítico, Cooper (2007) plantea que la estética Dancehall apunta a una especie de "cimarronaje erótico", por medio del cual se articulan discursos que pretenden romper con la visión eurocéntrica de la historia colonial en Jamaica. Así, para esta autora, la "hipersexualidad" presente en las letras de los Deejays, debe ser teorizada como un discurso político opuesto al sistema moral dominante.
Por otra parte, para Bakare-Yusuf (2006), otro elemento crucial de la estética Dancehall tiene que ver en cómo las mujeres de las clases bajas y trabajadoras de Jamaica, han generado modalidades espaciales de identificación y participación, como estrategia para sobrellevar una serie de problemas psicológicos y sociales.
En el sitio de internet Skamartareggae (s.f.) se hace una apología del Dancehall en términos de su dimensión cultural y lingüística, que reviste gran interés para este análisis. Ahí se concibe como un movimiento que:
[...] tiene características de una cosmología, como ésta es una cultura y cristalina de como [sic] la gente ve el mundo. Este fenómeno cosmológico y cultural llega con un componente lingüístico. La cosmología Dancehall, sin embargo, no es fácilmente entendida y es sometida a fuertes críticas por parte de los absolutistas culturales y éticos que evalúan el Dancehall. Términos como "burn" en el Dancehall, se traducen del inglés normal como "quemar", pero el vocablo no está utilizado en un sentido literal, como podría entenderse en culturas europeas. Por ello, frases como "burn sodomites" no significarán, literalmente, quemaduras sodomitas, sino que funcionan más como una línea de descendencia: ésta es una exageración usada para indicar serios desaprobamientos [sic] (párr. 5).
Según esto, en el Dancehall se hallaría una serie de elementos estéticos y lingüísticos referidos a aspectos culturales propios. Pero ¿es acertada esa aseveración? Una respuesta precisa a esto ameritaría analizar el Dancehall como fenómeno sociocultural, empresa que no se podrá emprender aquí. Sin embargo, tal como se ha propuesto al principio, la aproximación a la letra de canciones típicas de este subgénero posibilitaría pesquisar pistas sobre una posible representación particular del mundo.
Estar A cachete inflado: ¿conformidad o crítica?
En el 2010 el cantante de Dancehall nacional Toledo (Toledo Wolbrom Prescod, nacido en Londres en 1981 pero que emigró hacia Costa Rica a los 14 años junto a su familia) lanza su segundo disco llamado Orgasmos pa' tus oídos (Toledo, 2010), compuesto por 23 canciones. Una de las piezas, titulada A cachete inflao, trata sobre su particular concepción de las bondades de vivir en Costa Rica.
Precisamente porque en ella el cantante emplea parte de la jerga típica del Dancehall y por la visión de la realidad nacional que construye, se analiza temáticamente su letra para luego trazar algunas ideas vinculadas a las interrogantes presentadas al inicio.
Para analizarla se recurre al modelo de evaluación temática propuesto por Pochet (2000). Según este modelo, el texto analizado debe ser descompuesto en los grandes tópicos que lo componen, para luego disponerlos en una matriz analítica en que se grafiquen los intervalos, distancias y secuencias que se pueden seguir en la temática del texto analizado.
En el caso de la canción A cachete inflao, se puede delimitar como gran tópico el de vivir bien en Costa Rica. Precisamente, la expresión "a cachete inflao" se emplea para indicar que algo está bien, que es una experiencia de plenitud y bienestar. Según un joven informante (Ulloa, 2013), se trata de una metáfora según la cual algo es tan bueno como retener en las mejillas el humo de un cigarro de mariguana para maximizar su efecto.
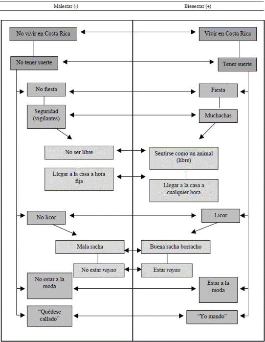
La representación gráfica del campo temático de la canción estará basada en la oposición fundamental implícita en la letra de A cachete inflao, a saber, la dicotomía entre malestar (como espacio de lo negativo) y bienestar (ámbito de lo positivo).
A continuación, la tabla 2 muestra la disposición de los elementos temáticos que componen la letra de la canción, de acuerdo con esa oposición básica.

Como se puede apreciar, el análisis temático conforma una gráfica binaria en donde la oposición de primer nivel es la de vivir o no en Costa Rica. Habitar en el país se ubica en el área del bienestar, de lo positivo, según se intuye en la canción, e implica tener suerte.
En términos de bienestar, esta fortuna por vivir en Costa Rica se puede descomponer en cinco tópicos subordinados: fiesta, muchachas, licor, estar a la moda y mandar. En el eje de tópicos subordinados de signo negativo, se deduce la no fiesta, la vigilancia, la ausencia de licor, el no estar a la moda y el tener que quedarse callado como facetas del malestar.
En el área del bienestar, se percibe una relación fuerte de implicación entre fiesta y muchachas, a la cual está subordinado un tercer nivel temático, compuesto por la libertad y llegar a la casa a cualquier hora. Por oposición y asociado a la vigilancia, estarían los elementos de no ser libre y llegar al hogar a horas establecidas.
También en este tercer nivel de temas subordinados, se ubica la buena racha y estar "rayao" vinculados al licor y, por contraparte, a la ausencia de licor se asocia la mala racha y el no estar "rayao".
Se tiene, pues, la propuesta de una estructura temática según la cual, desde la perspectiva de esta canción, tener suerte por vivir bien en Costa Rica guarda relación con la fiesta, las mujeres, el consumo del licor, estar a la moda y darse un gobierno propio.
¿Rompe esto con las ideas populares dominantes sobre el bienestar y la diversión? Hipotéticamente se podría responder que no. Ciertas formas de diversión en Costa Rica suelen oscilar en torno a elementos festivos asociados al consumo de licor (que incluyen música y percepciones estereotipadas del rol de las mujeres en contextos carnavalescos), tal como han señalado diversos estudios (Míguez, 1986; Sanabria, 2009; Bejarano, 2012) al llamar la atención sobre las determinaciones culturales que legitiman la ingesta del alcohol entre los jóvenes.
Además, las relaciones de género que se esbozan temáticamente en A cachete inflao, se ubicarían, también, en tópicos que coinciden con perspectivas estereotipadas de la masculinidad costarricense y la forma convencional en que los hombres interactúan con mujeres, tal como apunta Batres (2012):
Dentro del esquema convencional las relaciones entre hombres y mujeres se establecen a partir de la iniciativa del hombre, pues es él a quien le corresponde cortejar; a la mujer se le asigna una posición de espera y se le valora según sea capaz de mantener esa actitud (pp. 63-64).
Según este esquema, la mujer ocupa un rol de objeto sexual en relación con el sujeto masculino, situación que se podría ver comúnmente en espacios de tipo festivo, como discotecas o fiestas privadas, entre otros.
Por ello, se puede proponer hipotéticamente que en parte el Dancehall, al menos según la canción que se ha analizado, temáticamente resulta estereotípico, es decir, no quiebra de manera radical con concepciones de la diversión y el bienestar, patrocinadas por intereses comerciales de la industria cultural de la diversión y arraigadas en porciones importantes de la población joven. Por supuesto, esta aseveración amerita mayor estudio para su aval, por lo que se plantea como hipótesis de trabajo para estudios de tipo etnográfico sobre las modalidades de diversión comunes en los jóvenes costarricenses.
Por su parte, en el plano semántico, la canción emplea una serie de términos cuyo sentido es relevante aclarar, tal como puede verse en la tabla 3.

Ciertamente estas palabras son material de un sociolecto particular en donde también, como se evidencia en la canción, se entremezclan expresiones emanadas del idioma inglés.
Estos vocablos particulares coadyuvan en la constitución de una comunidad de habla, la cual, según Moreno (1999) "[...] está formada por un conjunto de hablantes que comparten al menos una variedad lingüística, unas reglas de uso, una interpretación de ese uso, unas actitudes y una misma valoración de las formas lingüísticas" (p. 23). El establecimiento de esa comunidad particular se sustenta, además, en la manera especial de uso del lenguaje, bajo la forma de lo que se puede llamar una estrategia de encriptado sociolectal.
Esta estrategia de encriptado permite observar que una canción como A cachete inflao, con la estructura temática que se analizó, adquiera un sentido delimitado inteligible de manera inmediata solo para aquellos usuarios del sociolecto que comparten su código y el contexto referencial, lo cual los habilita para reconocer de manera plena el sentido del mensaje.
Quizá en este sentido sí se pueda hablar de un proceso de transformación localizada, es decir, se trataría de cambios en el vocabulario que siguen una doble tendencia hacia:
Endo-modificaciones de alto impacto: Aquellas que se producen al interior del sociolecto por la importación de vocabulario externo a este, por ejemplo, el uso de anglicismos que, tal como propone Ríos (2006), evidencia cambios generados como parte de una tendencia cultural cercana a los orígenes de este subgénero musical.
Exo-modificaciones de bajo impacto: Las que el sociolecto genera en el dialecto (el español de Costa Rica) al exportar rasgos de su vocabulario. Esta última faceta del proceso ha hecho que, en algunos sectores sociales, un término como el de cachete inflado se popularice como metáfora de estar pasándola bien en algo, y que, por ende, haya dejado de ser de uso exclusivo dentro del discurso Dancehall, aunque su significado original no sea claro para los diversos usuarios que lo emplean.
El impacto alto de las endo-modificaciones lingüísticas se relaciona con la forma en que los miembros de dicha comunidad de habla, cuyo discurso se efectúa a partir de las interacciones que sostienen dentro de diferentes espacios asociados a la esfera de acción apropiada (salones de baile, conversaciones con otros aficionados al Dancehall, escucha de música Dancehall y de radioemisoras especializadas en el género), permanentemente introducen nuevos términos al discurso característico de su comunidad y proceden a darle un sentido oculto, encriptado, inteligible solo para los hablantes de la comunidad.
Mientras tanto, la exo-modificación de bajo impacto se vincula con las transformaciones que se realizarían en el dialecto común, en la "lengua nacional" a partir de los términos que, gestados dentro de la comunidad Dancehall, trascienden sus márgenes y se anclan en el lenguaje de otras comunidades, y pasan, paulatinamente, a formar parte del dialecto común. Se entiende, sin embargo, que este proceso es de bajo impacto pues los cambios serían menos acelerados que los producidos en el interior de la comunidad misma.
Conclusiones
En primera instancia y en relación con la dimensión discursiva propiamente dicha, a modo de hipótesis de trabajo para ulteriores investigaciones, se propone que la estrategia de encriptado sociolectal presente en la canción analizada es, quizá, evidencia de una posible transformación a largo plazo en el nivel del dialecto.
En efecto, el uso de enunciados cuyo sentido resulta inteligible de manera inmediata para los participantes de la comunidad de habla específica, pero que se extrapolarían hacia otras esferas de acción discursiva, indicaría la gestación de cambios de largo plazo en el dialecto general. Faltaría determinar, no obstante, si esa exportación lingüística logrará que el sentido original de los términos trasladados se mantenga pese a su uso en otros escenarios discursivos.
Por otra parte, la estructura temática de la canción en la que vivir bien en Costa Rica se asocia con la fiesta, las mujeres, el consumo del licor, estar a la moda y mandarse a sí mismo, podría afianzar ciertas nociones generalizadas sobre lo que implica "pasarla bien" con base en esquemas estereotípicos sobre el festejo y la masculinidad, de acuerdo con los estudios antes mencionados al respecto (Míguez, 1986; Sanabria, 2009; Batres, 2012; Bejarano, 2012).
Por ende, no se hallaría, en términos temáticos, pistas sobre una ruptura radical con ciertas representaciones ideológicas estereotipadas sobre ciertas formas populares de bienestar y diversión. Sí hay una radicalización temática, pues si bien en algunos sectores de la cultura popular costarricense el consumo de alcohol y el rol pasivo de las mujeres están fuertemente asociados al disfrute, en A cachete inflao el tema es tratado de manera fuerte y sin restricciones de ningún tipo.
En síntesis, si por una parte la estrategia de encriptado sería proclive a limitar el acceso al sociolecto, en el nivel temático no hay mucha discrepancia respecto a otras expresiones culturales costarricenses. Así, hipotéticamente se plantea que el sociolecto juvenil asociado al Dancehall no rompe de forma contundente con ciertas visiones ideológicas estereotipadas, aunque sí, en su estrategia de encriptado, y estaría gestando posibles exo-modificaciones semánticas, sintácticas y pragmáticas de largo plazo.
Pero, ¿esto indica, además, una variación significativa entre la ideología de los jóvenes cuya esfera de acción se asocia al Dancehall y otros pertenecientes a otros ámbitos sociales, o incluso respecto a los adultos?
No es posible responder contundentemente esta inquietud con base en el bosquejo analítico aquí efectuado. No obstante, se puede proponer, a modo de hipótesis también, que aunque en términos temáticos tal variación no se perciba sino como un recrudecimiento de ciertos temas estereotípicos en la sociedad costarricense (la asociación festejo - consumo de licor - mujer como objeto de disfrute), una indagación etnográfica sobre las prácticas de jóvenes seguidores del Dancehall quizá indique que las transformaciones a nivel ideológico se dan en el espacio limitado en que tales prácticas acontecen (salas de baile, reuniones), por lo cual sería plausible hablar de variaciones localizadas en la representación del mundo de estos jóvenes respecto a otros sectores sociales en Costa Rica. No se debe, entonces, dejar de lado la posibilidad de que estas manifestaciones lingüísticas anticipen transformaciones en las visiones estereotipadas de ciertos ámbitos de la realidad costarricense.
Esto último significa que un estudio exhaustivo sobre la relación entre sociolectos juveniles y variaciones ideológicas, amerita el respaldo de una indagación sobre sobre las prácticas sociales históricamente determinadas que entablan los individuos pertenecientes a este sector social.
Quizá ello permita reconocer de mejor manera la incidencia de aspectos dominantes o alternativos en las tendencias de su visión de mundo y, de paso, reconocer dentro del circuito de significantes (lenguaje, vestimenta, iconografía) propios de estos grupos, otros fenómenos semióticos dentro de los que las variedades diastráticas estarían incluidas bajo la forma de un sociolecto juvenil.
Referencias
Bajtín, Mijaíl. (1992). Estética de la creación verbal. Siglo XXI. México. 400 p.
Bakare-Yusuf, Bibi. (2006). Fabricating Identities: Survival and the Imagination in Jamaican Dancehall Culture. Rev. Fashion Theory. (10) 3: 1-24.
Barthes, Roland. (1972). Crítica y verdad. Siglo XXI. Buenos Aires. 82 p.
Batres, Jorge. (2012). La masculinidad como estructura de dominación: Análisis de las disposiciones de la masculinidad dominante en dos grupos de hombres de Costa Rica. Cuaderno de Ciencias Sociales. (162): 1-125.
Bejarano, Julio. (2012). Consumo de drogas en Costa Rica. Encuesta Nacional 2010. Consumo de bebidas alcohólicas. Instituto sobre Alcoholismo y Farmacodependencia. San José. 32 p.
Benjamin, Walter. (1993). La metafísica de la juventud. Paidós. Barcelona. 192 p.
Britto, Luis. (1994). El imperio contracultural: del Rock a la postmodernidad. Nueva Sociedad. Caracas. 223 p.
Caamaño, Carmen. (2007). El colonialismo y los Skates, Bikers y Raggas en Limón. Rev. Ciencias Sociales Universidad de Costa Rica. (117-118) III-IV: 27-42.
Calvo, Annette. (2009). Análisis sociolingüístico sobre el tabú sexual en el español de Costa Rica. Tesis doctoral. Universidad de Bergen, Bergen. 381 p.
Castiblanco, Gladys. (2005). Rap y prácticas de resistencia. Una forma de ser joven. Reflexiones preliminares a partir de la interacción con algunas agrupaciones bogotanas. Rev. Tabula Rasa. (3) enero-diciembre: 253-270.
Chaves, Rosa. (s.f.). El lenguaje de los adolescentes, http:www.tec.cr/sitios/Docencia/ciencias_lenguaje/revista_comunicacion/VIII%20Congreso%20-%20Carmen%20Naranjo/ponencias/linguistica/ pdf%27s/rchaves.pdf
Cooper, Carolyn. (2007). Erotic Maroonage: Embodying Emancipation in Jamaican Dancehall Culture. Yale University. Connecticut, http:www.yale.edu/glc/belisario/Cooper.pdf
Correa, Gabriel. (2002). El rock argentino como generador de espacios de resistencia. Rev. Huellas. (2): 40-54.
Crawford, Alexay. (2010). The effects of dancehall genre on adolescent sexual and violent behavior in Jamaica: A public health concern. Rev. North American Journal of Medical Sciences. (3) 2: 143-145.
Dreisinger, Baz. (2008). How Jamaica's Volatile Dancehall Scene Can Avoid a Biggie vs. Tupac Tragedy. The Village Voice, http:www.villagevoice.com/2008-08-05/music/how-jamaica-s-volatile-dancehall-scene-can-avoid-a-biggie-vs-tupac-tragedy/1/
Gallego, Karina. (2004). Al estilo de vida metalero: Resistencia cultural urbana en Quito. Iconos. Revista de Ciencias Sociales. (18) enero: 24-32.
Gimeno, Francisco. (1990). Dialectología y Sociolingüística españolas. Universidad de Alicante. Alicante. 371 p.
Hope, Donna. (2009). "I came to take my place": Contemporary discourses of Rastafari in Jamaican popular culture. Revista Brasileira do Caribe. (18) IX, enero-junio: 401-423.
Librado, David. (2010). An instrument of resistance: Rap music and Hip-Hop culture in El Alto, Bolivia. Bachelor Thesis. University of Toronto at Scarborough, Toronto. 74 p.
Míguez, Hugo. (1986). La problemática alcohólica de la juventud costarricense. Revista de Ciencias Sociales. (34): 33-38.
Montesinos, David. (2009). La juventud domesticada, cómo la cultura juvenil se convirtió en simulacro. Editorial Popular. Madrid. 222 p.
Moreno, Francisco. (2009). Principios de Sociolingüística y Sociología del lenguaje. Ariel. Barcelona. 407 p.
Música.com. (s.f.). A cachete inflao, http:www.musica.com/letras.asp?letra=1815583
Pochet, Rosa. (2000). La evaluación temática como una forma de análisis. p. 23-87. En R. Pochet. Discurso y análisis social. Métodos cualitativos y técnicas de análisis. EUCR. San José.
Ríos, Gabriela. (2006). El discurso de los jóvenes costarricenses desde la disponibilidad léxica. Tesis doctoral. Universidad de Salamanca, Salamanca. 333 p.
Sanabria, Jorge. (2009). Motivaciones hacia el consumo de alcohol en jóvenes - datos y extrapolaciones sobre el caso costarricense. Rev. Reflexiones. (1) 88: 37-53.
Sapir, Edward. (1954). El lenguaje. Introducción al estudio del habla. Fondo de Cultura Económica. México. 280 p.
Skamartareggae. (s.f.) Dancehall historia, http:www.rootsnativa.omgforum.net/t36-dancehall-historia
Toledo. (2010). Orgasmos pa' tus oídos. Top A Top Productions. San José.
Ulloa, Gilbert. (2007). Hipótesis sobre la subversión religiosa en el Rastafarismo. Rev. Reflexiones . (86) 1: 115-126.
Ulloa, Gilbert. (2013). Entrevista a un joven aficionado al Dancehall. Comunicación personal.
Vygotski, Lev. (2000). El desarrollo de los procesos psicológicos superiores. Crítica. Barcelona. 224 p.
Vygotsky, Lev. (1995). Pensamiento y lenguaje. Paidós. Barcelona. 237 p.
Whorf, Benjamin. (1971). Lenguaje, pensamiento y realidad. Barral. Barcelona. 307 p.
Zúñiga, Mario. (2008). Cartografía de otros mundos posibles: el rock y el reggae costarricense según sus metáforas. EUNA. Heredia. 249 p.
Notas