Artículos
Responsabilidad Social Universitaria y la configuración de proyectos de vida: una aproximación de su relación desde las perspectivas de los agentes educativos
University Social Responsibility and the configuration of life projects: an approach to their relationship from the perspectives of educational agents
Responsabilidad Social Universitaria y la configuración de proyectos de vida: una aproximación de su relación desde las perspectivas de los agentes educativos
Saber, Ciencia y Libertad, vol. 19, no. 2, pp. 185-226, 2024
Universidad Libre
Received: 10 February 2024
Accepted: 16 May 2024
Resumen: El objetivo del presente artículo es discutir los principales resultados de una investigación encaminada a elaborar una teoría fundamentada de la relación entre la configuración de los proyectos de vida de los estudiantes universitarios y la responsabilidad social de las instituciones de la Educación Superior. La metodología se fundamentó en la ruta cualitativa, mediante un diseño de teoría fundamentada constructivista, una muestra de representación amplia y la utilización de un programa fuerte de triangulación. Los principales hallazgos muestran la importancia de ambas categorías (RSU y CPV) para el desarrollo de la misión y visión de la universidad contemporánea y la existencia de una amplia variedad de conceptos y procesos que favorecerían su integración. Asimismo, se pudo comprobar la existencia de diversas barreras, fundamentalmente a nivel estructural y funcional, pero también como consecuencia de una limitada base de estudios precedentes. Se concluye que es preciso continuar la profundización de la relación entre ambas categorías, primordialmente a través de estudios mixtos orientados a las acciones concretas a desarrollar para vincular metas organizacionales y personales-generacionales.
Palabras clave: Educación Superior, Proyecto de Vida, Responsabilidad Social, Teoría Fundamentada.
Abstract: This article aims to discuss the main research results aimed at developing a grounded theory of the relationship between the configuration of the life projects of university students and the social responsibility of Higher Education institutions. The methodology was based on the qualitative route through a constructivist grounded theory design, a broadly representative sample, and the use of a strong triangulation program. The main findings show the importance of both categories (RSU and CPV) for the development of the mission and vision of the contemporary university and the existence of a wide variety of concepts and processes that would favor their integration. Likewise, various barriers could be verified, mainly at a structural and functional level, but also due to a limited base of previous studies. It is concluded that it is necessary to continue deepening the relationship between both categories, primarily through mixed studies aimed at developing concrete actions to link organizational and personal-generational goals.
Keywords: Grounded theory, Higher education, life project, Social Responsibility.
Introducción
Las universidades contemporáneas han necesitado reconceptualizar su rol en una sociedad marcada por complejas dinámicas de producción, apropiación y distribución del conocimiento. En tal sentido, las universidades han tenido que profundizar en sus modelos formativos para alcanzar una mayor integración societal, especialmente debido a factores como la competitividad, la demanda de una contrastada calidad y la pérdida del monopolio del saber frente a instituciones y agentes sociales emergentes (Arredondo-Trapero et al., 2024; Rosser, 2023). Este escenario ha reforzado su función como institución que trasmite y preserva el conocimiento, pero también ha provocado una búsqueda activa de su establecimiento como pilares de del desarrollo social a través del modelado de las estructuras culturales, políticas y económicas de las comunidades a las que sirven (Carayannis & Morawska-Jancelewicz, 2022; Coelho & Menezes, 2020; Zalènienè & Pereira, 2021).
Por tanto, es factible asumir que estas instituciones desempeñan un papel crucial la formación de futuros profesionales, a la vez que desarrollan su agencia como centros de innovación, reflexión crítica y debate público (Luna-Nemecio et al., 2020). Al ser focos de diversidad, inclusión y pensamiento crítico, las universidades tienen la capacidad única de influir en la sociedad y fomentar el progreso de manera sostenible (Abad-Segura & González-Zamar, 2021; Chankseliani et al., 2021; Machuca-Contreras et al., 2023). Sin embargo, también son variadas las amenazas y barreras que atentan contra esta misión y visión de las instituciones de la educación superior (IES), principalmente relacionadas con la insuficiente imbricación en modelos de hélice para una mejor concatenación con la gobernanza, la industria, el mercado laboral y la sociedad civil (Guatemala Mariano & Martínez Prats, 2023; Oliveira et al., 2024; Olo et al., 2022); la necesidad de fortalecer los procesos democráticos y participativos desde un acertado liderazgo (Eslava Zapata et al., 2023; Mendes & Hammett, 2023; Puaca, 2021); las consecuencias no diseñadas de la masificación acelerada (Noui, 2020; Tomlinson & Watermeyer, 2022; Xu, 2021); las complejidades de los nuevos roles profesionales y sociales (Gómez Miranda, 2023; Remenick & Bergman, 2021); así como la creciente necesidad de apoyo y acompañamiento integral a las estudiantes (Cohen et al., 2022; Naidoo & Cartwright, 2022; Pérez Gamboa, 2022; Ramírez Echavarría et al., 2024). Estos aspectos, aunque son ampliamente reconocidos, permanecen como de difícil resolución.
De tal manera, el concepto de Responsabilidad Social Universitaria (RSU) refleja esta evolución en las funciones y compromisos de la universidad, al reorientar la producción de conocimientos a su actuación como un agente de cambio social a la vez que convoca a sus stakeholders a la construcción del bienestar social (Chassang et al., 2024; Eslava Zapata et al., 2023). Entonces, la RSU implica un compromiso ético por parte de las universidades para integrar las preocupaciones sociales, ambientales y económicas en sus actividades cotidianas y en su estrategia institucional.
Este compromiso debe manifestarse en la proyección de las diferentes áreas para la articulación de políticas de inclusión, prácticas de sostenibilidad, investigación aplicada a problemas sociales, y programas que fomentan la igualdad y la justicia (Meseguer-Sánchez et al., 2020; Venero Vásquez & Puente De La Vega Aparicio, 2022). Es por ello que la conceptualización actual en el mainstream de la ciencia propone a la RSU como vehículo para la promoción de una gestión que respete los principios de transparencia - participación. De acuerdo con los estudios consultados, una adecuada operacionalización de la RSU asegura que la institución se alinee, tanto en diseño curricular como en el desarrollo de sus procesos sustantivos, con los valores del modelo de sociedad que representa (Bayuo et al., 2020; Huang & Do, 2021; Ripoll Rivaldo, 2023).
En esa misma dirección, la configuración del proyecto de vida (CPV) puede ser entendida como proceso y resultado de la integración de aspiraciones personales, profesionales y sociales de individuos grupos y cohortes generacionales, la cual se encuentra mediada por el contexto y las relaciones que con este se establecen, tanto en plano concreto como en el simbólico. Por tanto, se presupone que un enfoque holístico del proceso de formación como lo proponen los modelos de la RSU promovería que los agentes educativos y sociales adopten un enfoque integral del desarrollo personal, comunitario, social y medio ambiental. Así, un modelo de formación universitaria que integre la perspectiva de la RSU y la atención institucional a la CPV de los estudiantes, facilitaría el desarrollo de las herramientas y estrategias necesarias para enfrentar los desafíos globales, así como fomentar la entrega a la sociedad de líderes que no solo buscan el éxito personal, sino que también están comprometidos con el bienestar colectivo.
Teóricamente, un enfoque orientado a la toma de decisiones desde la perspectiva de la RSU debería un impacto positivo en la configuración de los proyectos de vida de los estudiantes universitarios, en tanto se podrían fortalecer los procesos académicos y su vinculación ética y desarrolladora al entorno social. Al respecto, diversas nociones correspondientes a esta relación entre RSU y CPV de los estudiantes universitarios fueron identificadas en estudios precedentes, si bien estas aparecieron de manera inconexa e insuficientemente fundamentadas al no ser no formar parte de los objetivos investigativos.
Otro grupo de falencias identificadas en la revisión exploratoria de los precedentes mostró que el proyecto de vida suele ser una categoría empleada con fines limitados y que no se asume como un objetivo clave de las organizaciones educativas, a pesar de su connotada relevancia en múltiples discursos y políticas educativas. Por tanto, se asumió la necesidad de construir una teoría sustantiva que explicase, al menos de manera parcial, los aspectos cruciales para el desarrollo de la relación entre RSU y CPV en el contexto universitario.
En consecuencia, la investigación cuyos principales resultados se exhiben estuvo dirigida a explorar la relación entre RSU y CPV según es representada por agentes socioeducativos clave, con un enfoque cualitativo socio-constructivista y focalizado, a partir de la implementación de un diseño de teoría fundamentada. Esta estrategia de estudio de la problemática se desarrolló debido a que la teoría fundamentada constructivista es ideal para estudios exploratorios, permite analizar múltiples realidades e incorporar la impronta analítica del equipo y ofrece insights para el desarrollo de nuevas líneas de investigación.
Metodología
Diseño de investigación
De acuerdo con el estado incipiente y poco fundamentado del abordaje de la relación entre RSU y CPV se decidió que el enfoque metodológico adecuado para explorar la temática era la teoría fundamentada constructivista. Aunque basada en los preceptos generales de la teoría fundamentada clásica, esta variante se separa de la raíz epistemológica post-positivista y permite un proceso investigativo que sustenta tanto en los datos y la producción de una teoría de rango medio a partir de estos (grounded), como en el papel de la toma de decisiones del equipo de investigadores (Burns et al., 2022; Charmaz, 2020). Esta propuesta ofrece la posibilidad de aprovechar las fortalezas embebidas en los guidelines de la teoría fundamentada a la vez que se le brinda mayor fuerza a la experiencia autorreferencial y al uso de memos/notas que representan los análisis de los investigadores (Deepa et al., 2022; Lindqvist & Forsberg, 2023).
Además, el diseño se complementó con la estructuración de un programa fuerte de triangulación basado en un análisis integral de los datos, el proceso, el progreso, las perspectivas y las fuentes (Lemon & Hayes, 2020; Natow, 2020). En la figura 1 se puede observar la estructura de la triangulación y sus indicadores.

En definitiva, el diseño respondió a la siguiente pregunta de investigación:
¿Cuál es la relación entre la responsabilidad social universitaria y la configuración del proyecto de vida de los estudiantes universitarios?
Participantes y diseño de la muestra
Debido a que una de las características esenciales de la teoría fundamentada constructivista es su enfoque amplio hacia las fuentes de información (Bally et al., 2023; Charmaz, 2020), se optó por un diseño de la muestra basado en su carácter intencional, con un rango amplio de alcance, una búsqueda de participantes clave basada en la combinación de varias estrategias de muestreo y la valoración de la relación entre posibilidades reales de reclutamiento y valoración interna de la saturación. La operacionalización de este procedimiento llevó a reclutar un grupo amplio de agentes socioeducativos, principalmente líderes universitarios, estudiantes universitarios, profesores universitarios, así como expertos en RSU y CPV. El reclutamiento se realizó mediante el envío de correos electrónicos, la convocatoria abierta a través de redes académicas donde participan los investigadores, el empleo de gatekeepers y el uso del muestreo por bola de nieve para la inclusión de potenciales informantes clave por recomendación de participantes ya incluidos en el estudio.
El inicio del reclutamiento obedeció a la aplicación de los principios del muestreo teórico, por lo que los investigadores desarrollaron un listado de potenciales participantes, a quienes se les contactó y presentó el propósito general del estudio. Posteriormente se esbozó la estrategia general de muestreo y se solicitó la colaboración para expandir la muestra. A medida que se avanzó en la recolección de datos y en el programa de triangulación se implementaron medidas para la definición de la saturación teórica y práctica, a lo que se añadió el criterio de tamaño de muestra ideal para el diseño típico de teoría fundamentada (nfinal=25-50).
En definitiva, la muestra final quedó conformada por tres líderes universitarios con experiencia en dirección departamental y de facultades (n=3); once estudiantes universitarios de años terminales (ocho con experiencia previa en estudios sobre CPV) (n=11); ocho profesores universitarios con experiencia en docencia, investigación y extensión universitaria (n=8); así como seis expertos en estudios sobre RSU (n=4) y CPV (n=2). Estos 28 participantes provienen de cinco universidades y tres países, fueron entrevistados a través de servicios y plataformas digitales (Meet, Zoom, WhatsApp) y recibieron una reseña con los principales resultados alcanzados, según se había acordado en la firma del consentimiento informado.
Recolección, organización y procesamiento de datos
El proceso de recolección de datos se realizó mediante dos vías fundamentales, la entrevista semiestructurada y un cuestionario cualitativo abierto para recabar información en caso de no disponibilidad para entrevistas extensas. Además, se realizó una búsqueda auxiliar en la literatura según aparecían determinadas necesidades cognoscitivas a partir del análisis inicial, la discusión de los autores y las sugerencias de algunos participantes sobre documentos oficiales o investigaciones que podrían ser útiles para ganar un mejor entendimiento sobre sus posiciones.
La organización de los datos se realizó a partir de dos procedimientos. Primeramente, se diseñó la organización analítica de los datos, de manera que los investigadores tuvieran acceso compartido a la base de datos, estos respondieran a una clasificación única, no se solaparan o duplicaran fuentes de información y se pudiera realizar una lectura clara de la temporalidad, secuencialidad y volumen total de datos.
Tras la elaboración de estos guidelines compartidos para seguir al archivar y etiquetar los datos, se diseñó la organización de la estructura de las bases de datos.
Este sistema de almacenamiento se realizó por participante con un código adicional para señalar su rol como participante) (gatekeeper, estudiante, experto, líder) y según la vía (entrevista, cuestionario abierto, notas/memos, documento o literatura recomendada/recabada). La temporalidad se señaló al inicio de cada transcripción y se guardó un registro adicional para señalar la existencia de notas/memos y así evitar añadir textos en las transcripciones, donde solo aparecieron los códigos y las categorías según se avanzaba en la investigación.
El análisis de datos comenzó con la transcripción de cada entrevista y su ingreso en una unidad hermenéutica en el software ATLAS.ti, a la que posteriormente se añadieron los cuestionarios abiertos aplicados como estrategia de ajuste para el recabado de información (un total de 8). Seguidamente, se realizó el proceso de codificación inicial y se realizó un reporte del análisis para organizar notas/memos a manera de diario de campo. Este proceso de codificación inicial permitió la construcción de un libro de códigos que se refinó progresivamente hasta permitir pasar a la codificación focalizada para lograr una mejor comprensión de frecuencias, co-ocurrencias y la relevancia analítica de los códigos. Finalmente, se categorizó toda la base de datos mediante la integración de los códigos, el examen de sus relaciones y la discusión de los temas emergentes, así como la representación de la estructura de los datos a través de matrices. Esta estrategia permitió la elaboración parcial de la teoría sustantiva, su representación mediante una matriz condicionada y la identificación de líneas para futuros estudios.
Rigor metodológico
El rigor metodológico de la investigación se vio favorecido por el diseño de un programa fuerte de investigación, pero se decidió tomar medidas extras para garantizar un alto nivel de confiablidad y validez de los resultados, principalmente a partir de una toma de decisiones flexible, orientada a objetivos y garantizar la transparencia del proceso (Harley & Cornelissen, 2022). A manera de guía, se diseñó una matriz para conducir la investigación y asumir el rigor más como una actitud crítica hacia el desarrollo del estudio y los procedimientos realizados, que como un momento o checklist (Grzanka & Moradi, 2021; Levitt et al., 2021). Entre los elementos esenciales se encontraron el énfasis en la perspectiva de los participantes y su contexto; la contrastación de las construcciones aportadas por participantes, investigadores y teoría previa (Levitt et al., 2021); comprensión de los participantes como sujetos activos en la construcción de conocimiento y su aporte a la teoría (Grzanka & Moradi, 2021); no limitar los análisis a conteo de códigos y distribución de frecuencias, sino profundizar en relaciones y en conceptos e ideas emergentes (Grodal et al., 2021).
Consideraciones éticas
En cuanto a los aspectos éticos de la investigación, es preciso señalar que la misma fue incorporada como un atravesamiento de la investigación y no como un conjunto de pasos o procedimientos (Lenton et al., 2021; Pilbeam et al., 2022). Esta estrategia se concretó a partir de un trato digno a los participantes; el establecimiento de un sistema de protección de datos mediante el etiquetado de los nombres y la preservación de la confidencialidad en todo momento; la firma de un consentimiento informado que daba cuenta de los objetivos, solicitaba permiso para almacenar información (audio, video, datos personales) y se comprometía a ofrecer una síntesis de los resultados parciales; así como la posibilidad de abandonar el estudio en cualquier momento. Puntualmente, el etiquetado de los nombres permitió que solo el investigador entrevistado conociese la identidad de los participantes, de manera que las bases de datos ofreciesen solo detalles organizativos y garantizase la libertad para expresar ideas independientemente de su naturaleza.
Resultados y discusión
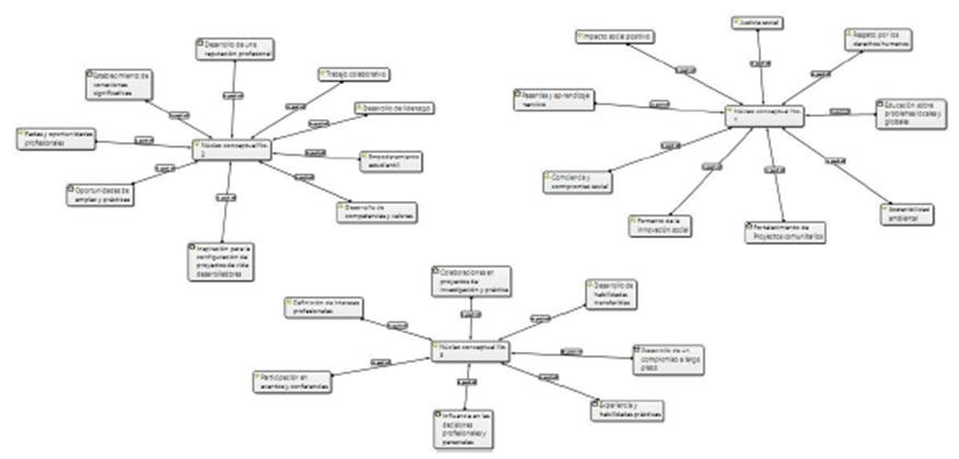
De acuerdo con el proceso seguido, el análisis de los datos arrojó un total inicial de 36 códigos que permitían explorar la relación RSU-CPV. Tras ser refinados y puestos bajo examen en la comparación constante de la base de datos y la discusión de los memos de cada investigador, el total de códigos disminuyó a 25, siendo esta la estructura final de la codificación antes de pasar a la codificación focalizada y la codificación teórica, proceso que permitió la identificación de co-ocurrencias, la generación de categorías y temas. Inicialmente se partió de la identificación de tres núcleos conceptuales primarios, los cuales aparecían con una clara tendencia de agrupación inicial en el diseño manual de la red (figura 2).

Es preciso destacar que, a pesar del profundo trabajo de procesamiento de datos realizado, la distinción concreta entre códigos corresponde al ejercicio analítico-interpretativo del equipo de investigación, pues la evidencia señaló que los discursos educativos compartían distintas acepciones, representaciones y posiciones cosmovisivas incluso con un uso similar de términos y conceptos. Este resultado está condicionado por el diseño de investigación, la muestra mixta de representación amplia y el objetivo del estudio. Además, la nube inicial (figura 3) de los códigos sin depurar mostró una dispersión que reforzó la necesidad de ir más allá del conteo de códigos y el análisis de las frecuencias, elemento que fortaleció los resultados tras la discusión de la codificación-categorización y el análisis de la nube final en el software ATLAS.ti.

A continuación, se presenta una síntesis del análisis de los códigos, decisión tomada en función de visibilizar las causas de co-ocurrencias y lograr una mejor distinción entre los resultados alcanzados y la estructura de los datos. Adicionalmente, se robustece dicha síntesis con la incorporación de la depuración tras la saturación, la discusión de los autores y la triangulación de fuentes y perspectivas.
Síntesis de la codificación y primera aproximación a ideas emergentes
Núcleos conceptuales no. 1 y no. 2
C1. Desarrollo de competencias y valores
El análisis de los discursos concernientes a la pregunta de investigación reveló dos categorías esenciales para comprender los núcleos conceptuales de la relación entre RSU y CPV: competencias y valores. De acuerdo con los entrevistados que mayor importancia prestaron a la RSU, el desarrollo de competencias y valores es un pilar fundamental de esta, pues facilita enfocar la formación integral de los estudiantes hacia los objetivos del desarrollo sostenible (ODS) y la sostenibilidad.
Para estos agentes socioeducativos, más allá de la capacitación técnica o académica, la RSU ofrece un marco para dirigir los procesos organizacionales hacia el cultivo de competencias cívicas y éticas esenciales para el desempeño de los estudiantes como ciudadanos responsables y agentes de cambio en una sociedad globalizada. Estos resultados fueron contrastados en la literatura, donde comúnmente se hace referencia a los valores de manera separada, al ser estos analizados desde la perspectiva de los estudiantes o como un componente del diseño organizacional de la RSU, aunque también pueden aparecer como un puente en las relaciones de las IES con políticas, organismo o causas (Ali et al., 2021; Cheng, 2022; Ramírez Echavarría et al., 2024).
En cambio, desde la perspectiva de los entrevistados que centraron sus respuestas en la CPV, los valores y competencias son conceptos eminentemente personales/individuales y hacen parte de diversas dimensiones de la atención personalizada a la formación integral. De esta manera, desde el enfoque de los proyectos de vida de los estudiantes, valores y competencias actúan como mediadores y objetivos de la proyección futura de la personalidad, pero no son asociados directamente con lo que implican ambos conceptos, juntos o separados, para la RSU. Específicamente los estudiantes entrevistados mostraron una imagen casi consensual de separación entre los valores defendidos por su universidad en la estrategia de RSU y los suyos propios, mientras que las competencias fueron rebajadas a conceptos didácticos.
Este resultado fue explorado en la literatura de ambas categorías teóricas y arrojó que, en el caso de la RSU, los estudiantes reconocen la importancia de ambas categorías a la hora de evaluar el accionar, pero aceptan que son tan partícipes como debían ni logran representarse como agentes protagónicos en las acciones que se realizan (Coelho & Menezes, 2022). En el caso de la CPV, los valores y las competencias suelen ser descritas como componentes del proyecto de vida, pero sin la necesaria integración con los factores externos (Pérez Gamboa et al., 2023), aspecto este que debe ser resuelto de cara a superar a través del desarrollo de los procesos sustantivos la vinculación universidad-estudiante-sociedad (Rodríguez Torres et al., 2024).
C2. Respeto por los derechos humanos
De manera general, el análisis de los datos codificados mostró una tendencia similar de separación entre RSU y CPV, con distintos agentes educativos enfocados en diferentes aspectos. Las principales diferencias entre este código y el C1 fueron que hubo consenso sobre su importancia entre jóvenes y adultos, la línea conceptual fue exclusivamente identificada hacia lo social y los estudiantes universitarios lograron representarse como agentes de cambio y concreción.
A medida que se avanzó en el estudio y se aproximaba la saturación este código permitió establecer que las universidades con un enfoque en RSU podrían integrar en sus currículos la enseñanza el respeto a los derechos humanos y fomentar un entorno académico donde se respetan y promueven estos principios universales. No obstante, al examinar las vías los entrevistados señalaron que esto se realizaba o podría realizar a través de cursos específicos, talleres, y actividades que permiten a los estudiantes entender y valorar la importancia de los derechos humanos en diversas disciplinas y contextos. Aunque este enfoque ayudaría a los estudiantes a desarrollar una sensibilidad especial hacia las cuestiones de igualdad y justicia, su deriva didacticista se aleja de la construcción de una cultura de la responsabilidad social y la sostenibilidad, aspecto clave señalado en la literatura (ElAlfy et al., 2020; Huang & Do, 2021; Sánchez Suárez et al., 2023).
C3. Justicia social
La justicia social es otro valor central promovido por la RSU y fue ampliamente destacado por los agentes socioeducativos adultos, especialmente por los expertos en RSU. Este código fue predominantemente de mención indirecta, pero los trechos de datos codificados arrojaron una mayor claridad sobre los instrumentos que a nivel organizacional podrían diseñarse para fortalecer la relación entre RSU y CPV. En el caso de los estudiantes, no hubo menciones directas y el código solo apareció relacionado a verbalizaciones centradas en las acciones sociales de su futuro profesional.
El análisis de la literatura mostró que las universidades fomentan este valor mediante la participación de los estudiantes en proyectos comunitarios y programas de voluntariado que abordan desigualdades sociales, lo que fortalece la credibilidad de la institución y su relación con otros importantes agentes sociales (Abu Zayyad et al., 2021). El objetivo de estas iniciativas es que, a través de estas experiencias, los estudiantes puedan observar de primera mano los desafíos y barreras que enfrentan diferentes grupos dentro de la sociedad (Tetrevova et al., 2021). Estas actividades no solo tienen el potencial de promover "el sentido de responsabilidad social", sino que también podrían resultar plataformas para acompañar a los estudiantes a pensar colectiva y críticamente sobre cómo pueden contribuir a soluciones más equitativas a través de su vinculación a la sociedad (Ahmed et al., 2021; Arroix Jiménez et al., 2023). En teoría, esta unidad entre CPV y RSU favorecería una identidad profesional matizada por los problemas sociales y exclusivamente por sus aspectos personales, sin embargo tendría que ser abordada de manera intencional y no como el resultado natural del curso de la formación universitaria (Pérez-Gamboa et al., 2023).
C4. Sostenibilidad ambiental
Muy similar a C3 y a C2, este código fue predominantemente relacionado o con verbalizaciones sobre RSU o como respuesta a preguntas directas sobre los ODS. En el caso específico de los estudiantes este código apareció limitado a la segunda causa de aparición y estuvo marcado por elaboraciones de carácter muy universal sin valor motivacional específico, lo que señala la distancia percibida por estos participantes entre CPV y los desafíos fundamentales asociados al cuidado medioambiental, resultado que si bien no es generalizable si mostró la importancia de su incorporación en la conceptualización de la relación entre RSU y CPV.
De tal forma, la triangulación y la discusión de los memos señaló que ante a los crecientes desafíos ambientales, la integración conceptual entre RSU y CPV podría impulsar la sostenibilidad como un componente crítico de la formación universitaria y del desarrollo personal-grupal de los estudiantes. Los resultados de estudios precedentes indican que mediante programas que incluyan la gestión sostenible de recursos, economía circular, estudios sobre cambio climático, y tecnologías verdes, los estudiantes podrían aprender sobre prácticas sostenibles y el impacto ambiental de las actividades humanas, tanto a nivel local como global (Eslava-Zapata et al., 2024; Fissi et al., 2021; Martínez Castillo et al., 2024; Mian et al., 2020; Price et al., 2021; Raudales-Garcia et al., 2024; Zalènienè & Pereira, 2021).
C5. Empoderamiento estudiantil
En este código coincidieron verbalizaciones, memos, notas y suscitó un extenso debate entre los investigadores y permitió la reformulación de preguntas a expertos. Específicamente con respecto a la CPV, los expertos señalaron la necesidad de facilitar a través de los procesos sustantivos la participación de los estudiantes en actividades que satisficieran sus necesidades formativas a la vez que contribuyesen a resolver problemas, sin embargo, también quedó reconocida la frecuencia con que los estudiantes deben afrontar programas donde su participación no influye en la toma de decisiones.
Al respeto, el autor 3 señaló en sus notas que este constituye un problema señalado en distintos estudios sobre CPV, donde se destaca la necesidad de promover la agencia de los estudiantes y su capacidad para conciliar metas personales y la representación de futuro ideal con las aspiraciones y procesos de la IES (Pérez Gamboa et al., 2021). Además, se pudo comprobar que varios estudios, tanto sobre RSU como CPV, señalan que dicho empoderamiento debe ir más allá de la esfera profesional y extender a las restantes esferas vitales, siendo una plataforma ideal para tender un puente entre las visiones corporativa y humanista de la universidad moderna (Coelho & Menezes, 2021) (Gleason & Jaramillo Cherrez, 2021; López Rodríguez Del Rey et al., 2024; Mancebo Pérez, 2024; Pérez Gamboa, 2022).
C6. Desarrollo de liderazgo
Este código permitió identificar una excelente plataforma para superar la visión de la formación como una trasferencia mecánica de conocimientos y el desarrollo de habilidades profesionales, para fomentar una posición transformadora y encaminada a soluciones. El análisis de los datos sugirió que las actividades de RSU ofrecen plataformas excepcionales para que los estudiantes ejerzan y fortalezcan sus capacidades de liderazgo a través de la gestión de proyectos comunitarios, la organización de campañas de concienciación y la participación en foros de política estudiantil
En cambio, los estudiantes manifestaron una visión más pesimista y centrada en la instrucción. La discusión sobre estas diferencias mostró que, si bien los estudiantes pueden asumir roles de liderazgo, desarrollar la capacidad para tomar decisiones informadas y fundamentadas en la proyección a largo plazo y motivar a otros, también pueden experimentar cierta renuencia ante experiencias que no sean claramente instructivas y ancladas a un desempeño profesional específico. Por tanto, la relación CPV-RSU podría fortalecerse a través de prácticas que refinen las habilidades de liderazgo, fortalezcan la confianza para liderar iniciativas significativas para sí mismos y otros, pero que también respondan a objetivos bien definidos (personales, profesionales, institucionales, comunitarios, sociales) (Ali et al., 2021; Eslava Zapata et al., 2023; Rodríguez Torres et al., 2023; Santos et al., 2020).
C7. Trabajo colaborativo
Este fue un código de mención directa, matizado por la posición de los agentes socioeducativos ante la importancia de lo grupal en el desarrollo, que permitió comprender una importante unidad en la CPV: autonomía-desarrollo conjunto. Además, bajo este código se organizaron verbalizaciones y discusiones que apuntan a que dicha colaboración no debe producirse exclusivamente desde la posición de un agente socioeducativo o grupo de ellos, sino que estructuras organizacionales y procesos comunicativos aplanados favorecen la construcción de espacios donde tanto RSU como CPV podrían ser abordadas intra e intergeneracionalmente y basado en múltiples cosmovisiones, experiencias y motivaciones.
Sin embargo, también se pudo comprobar a través de los datos y la triangulación, que este tipo de enfoques requieren de una fuerte preparación por parte de todos los agentes implicados, especialmente si se busca que la experiencia sea desarrolladora (Carreres-Ponsoda et al., 2021; Pérez Gamboa et al., 2023). Especialmente a través de la RSU se podría fomentar el trabajo colaborativo e instar a los estudiantes a cooperar con compañeros, facultades, y miembros de la comunidad en una variedad de proyectos. Esta colaboración interdisciplinaria y social es vital, ya que permite contrastar metas vitales, representaciones del futuro, retos y esperanzas, por lo que la CPV podría verse fortalecida.
C8. Impacto social positivo
Una parte integral de la relación RSU-CPV, según se pudo representar, es la oportunidad que tienen las IES de contribuir directamente al desarrollo social al integrar metas organizacionales y demandas de los stakeholders a los proyectos de vida conscientes de los estudiantes. De acuerdo con los expertos, el co-diseño y la participación en proyectos que aborden desafíos sociales, económicos o ambientales permite a los estudiantes comprender el impacto tangible de sus esfuerzos. Por otro lado, para los estudiantes, estas experiencias no solo son gratificantes a nivel personal, sino que también validan su capacidad para efectuar cambios y mejora su compromiso con prácticas sostenibles y justas en sus futuras carreras y vidas personales.
Al contrastarse con los análisis de C6 y los resultados de estudios previos, favorecer el auto-aprendizaje requiere de un acertado planeamiento estratégico, componente clave del diseño de la RSU a nivel institucional (Barnett et al., 2020). No obstante, si se logra este grado de unificación, facilitaría una adecuada integración de la CPV a los procesos de innovación académica y empoderamiento comunitario, ya no con los estudiantes como protagonistas designados, sino con estos como "verdaderos agentes de cambio" (Barnett et al., 2020; Coelho & Menezes, 2021; Dmytriyev et al., 2021; Nardo et al., 2021).
C9. Inspiración para proyectos de vida
Este fue un código construido de manera indirecta a partir de sugerencias y la codificación teórica. Estos datos sugieren que la combinación de liderazgo, colaboración y contribución social podría actuar como una poderosa fuente de inspiración para los estudiantes al concientizar sus proyectos de vida, lo que contribuiría a clarificar los aspectos taxonómicos y su aporte al desarrollo, pues como señalan Pérez Gamboa et al. (2023), no todos los proyectos de vida son desarrolladores. Teóricamente, experimentar directamente cómo pueden influir en el mundo, los estudiantes estarían mejor equipados para establecer metas y aspiraciones que integran su desarrollo personal con la contribución al bienestar colectivo.
Según el análisis realizado, esta perspectiva empoderada y socialmente consciente es crucial para formar profesionales y ciudadanos que no solo busquen alcanzar sus objetivos personales, sino que también están dedicados a construir una sociedad más justa y sostenible. Aunque en co-ocurrencia con múltiples códigos, en este los datos no apuntan a una visión optimista del futuro, contradictoriamente, sino a los factores que disrumpen la proyección futura y que las acciones desde la RSU podrían ayudar a paliar. Especialmente en el discurso de los estudiantes y expertos en CPV, se pudo identificar la influencia de las dificultades percibidas en la construcción de una carrera universitaria a largo plazo y aparecieron múltiples ejemplos del "fracaso del sistema" como explicación de la configuración desfavorable de los estudios universitarios. Estas preocupaciones fueron contrastadas en la literatura y requieren una mayor profundización en cuanto a aspectos como competitividad, mercado laboral, orientación vocacional y orientación para la carrera (Choi, 2021; Gao & Eccles, 2020; Grosemans & De Cuyper, 2021; Jackson & Tomlinson, 2020; Nardo et al., 2021)
C10. Conciencia y compromiso social
Este código, aunque no aportó información particularmente relevante para la elaboración de supuestos explicativos de la relación RSU-CPV, fue conservado debido a su relación con otros códigos. Además, en cuanto a esta importante línea dentro de la concepción de la RSU, se identificaron menciones al papel crucial en la formación de una conciencia social y ambiental entre los estudiantes universitarios si busca un modelo humanista de universidad y la promoción de proyectos de vida desarrolladores. De acuerdo con las propuestas, el diseño de actividades que vinculen RSU y CPV, no solo educaría a la comunidad universitaria sobre los desafíos actuales, sino que también fomentan un sentido de responsabilidad y compromiso para buscar soluciones sostenibles de manera conjunta. Según la literatura este proceso de toma de conciencia y compromiso es esencial para moldear futuros líderes y profesionales conscientes de su papel en el mundo (Coelho & Menezes, 2021; Rodríguez Torres et al., 2023).
C11. Educación sobre problemas locales y globales
Similar análisis al anterior, este código facilitó refinar las propuestas para integrar conceptual y concretamente la relación RSU-CPV. Según se pudo triangular, los proyectos de RSU a menudo abordan temas como la pobreza, la desigualdad, el cambio climático, la pérdida de biodiversidad, entre otros. Por tanto, si se incorporan nociones relaciones con el desarrollo de la identidad personal-profesional, el desarrollo de la carrera y las características sociopsicológicas de la etapa, el diseño de estos proyectos desde la visión reforzaría que los estudiantes adquieran un entendimiento académico de los problemas, experimenten de primera mano las implicaciones de su gestión y la urgencia de actuar. Esta exposición directa, basada en proyectos y co-responsabilidad, es representada por los participantes, especialmente los expertos, como una propuesta de mayor impacto que el aprendizaje teórico convencional. Estos resultados, contrastados en la literatura y discutidos por los investigadores, reafirman que al situar a los estudiantes en contacto real con los desafíos profesionales presentes y futuros se maximiza el efecto de las soluciones que ayudan a implementar en términos de participación y fortalecimiento de su identidad.
C12. Desarrollo de un compromiso a largo plazo y C13. Influencia en las decisiones profesionales y personales
De acuerdo con el procedimiento de codificación seguido, estos fueron códigos que inicialmente comprendían varios trechos de datos relacionados con el futuro y que emergían de la representación no experta de los participantes sobre el proyecto de vida como un plan, aspecto que constituye una limitación conceptual sobre la CPV según los estudios previos consultados (Pérez Gamboa et al., 2021; Rodríguez Torres et al., 2024; Pérez-Gamboa et al., 2023). Sin embargo, al integrarlo a la representación sobre el alcance de los planes de RSU, especialmente a la satisfacción estudiantil (Ali et al., 2021), se pudo comprobar que facilitaría un proceso sistemático de atención psicopedagógica a la CPV, mismo que no está exento de limitaciones y falencias, pero que superaría la barrera conceptuales y prácticas como el presentismo exacerbado de las metas estudiantiles, las limitaciones del rol del profesor universitario en la ayuda y acompañamiento especializados y el carácter transeccional (en un solo corte o momento) de la CPV (Pérez Gamboa et al., 2023; Sánchez Cabezas et al., 2024).
Al trabajar en iniciativas que tienen el ya mencionado impacto directo, los estudiantes podrían desarrollar un vínculo emocional y ético con las causas que apoyan más de calificaciones. Por tanto, desde la relación RSU-CPV este compromiso no se limitaría a la duración de un proyecto académico o social específico, sino que pasaría a formar parte de su proyecto de vida, integrado a partir de su cosmovisión e influencia en las decisiones futuras. Un ejemplo mencionado por los expertos es la participación en proyectos de desarrollo comunitario como vía para inspirar a los estudiantes a continuar la vinculación a organizaciones no gubernamentales o en políticas públicas después de graduarse.
Según se apreció en la categorización, la conciencia y el compromiso cultivados a través de la RSU pueden tener una influencia significativa en las decisiones de carrera de los estudiantes. El acompañamiento intencional a la CPV podría ser una plataforma para motivar la elección de campos que permitan trabajar en temas sociales y ambientales. Esto incluye profesiones en sectores como el desarrollo sostenible, la política ambiental, el trabajo social, la educación, o incluso en áreas más tradicionales, pero con un enfoque en la responsabilidad social corporativa.
C14. Fomento de la innovación social
Este fue un código de difícil delimitación por sus múltiples co-ocurrencias, especialmente en el núcleo conceptual no. 1, pero cuya pertinencia fue enfatizada por el autor 1 y los expertos en RSU (de manera directa) y en CPV (como parte de la relación individuo-grupo-sociedad). Ello se debió a que la RSU estimula a los estudiantes a pensar de manera innovadora sobre cómo abordar los problemas sociales y ponen en tensión procesos de enseñanza aprendizaje basados primordialmente en la transmisión de conocimientos. Además, la literatura recalca que esta es una de las principales variables mediadoras de los modelos de hélices y las intenciones de emprendimiento de los agentes socioeducativos (Ramírez Echavarría et al., 2024; Ricardo Jiménez, 2022; Ripoll Rivaldo, 2023; Zhou et al., 2020).
Esta vinculación RSU-CPV para la promoción de proyectos de vida desarrollado-res "alimentados" por el respaldo institucional, puede llevar a la creación de nuevas empresas sociales, aplicaciones tecnológicas para el bienestar comunitario, o estrategias innovadoras en organizaciones existentes (João-Roland & Granados, 2020). Esta orientación hacia la innovación no solo es valiosa para los estudiantes como individuos, sino que también contribuye al progreso social y económico a un nivel más amplio (Arocena & Sutz, 2021; Goodyear, 2022).
C15. Experiencia y habilidades prácticas, C16. Pasantías y aprendizaje-servicio y C17. Desarrollo de habilidades transferibles
Estos tres códigos, empleados para vincular verbalizaciones de todos los participantes, señalaron un aspecto clave en el discurso de las IES, relacionado con el objetivo de formar a los estudiantes en conocimientos teóricos mediante la construcción de amplias oportunidades para adquirir experiencia práctica. Según se pudo comprobar, estas experiencias son fundamentales, ya que permiten a los estudiantes aplicar lo aprendido en situaciones reales, desarrollar habilidades esenciales y explorar sus intereses profesionales.
No obstante, los expertos en CPV señalaron estas aproximaciones al concepto de habilidades como una limitación esencial cuando no se incluye el lente de los estudiantes y el desarrollo de habilidades se produce sin un adecuado diagnóstico educativo. La importancia de estas oportunidades prácticas reside en su capacidad para preparar a los estudiantes para los retos del mercado laboral actual, que valora tanto la competencia técnica como la experiencia práctica y las habilidades interpersonales, pero desde la incorporación de sus propias necesidades y representación en acciones de su futuro. De esta manera, el desarrollo y transferencia de habilidades constituye un puente conceptual entre formación, orientación y CPV, siendo la RSU la plataforma ideal para garantizar los recursos y resortes requeridos a nivel institucional.
Un ejemplo claro son las pasantías, procesos que las universidades implementan a través de programas de RSU y que solidifican colaboraciones con organizaciones locales, ONGs, empresas y entidades gubernamentales. Estas pasantías no solo permiten a los estudiantes observar y aprender de profesionales en acción, sino que también les brindan la oportunidad de participar activamente en proyectos que tienen un impacto real en la comunidad.
En estos códigos el concepto "real" fue marcado en distintos memos y notas, específicamente como nodo para relacionar la proyección universitaria hacia el contexto social y el grado de realismo y coherencia que puede expresar la CPV. Como bien señalaron los expertos en CPV, frecuentemente se les atribuye a los estudiantes universitarios un grado de desarrollo y cristalización de motivos que no corresponde con los resultados del diagnóstico de la CPV, contradicción causada por un pobre diagnóstico del nivel real de desarrollo, pero también por las limitadas posibilidades que determinados programas ofrecen a sus estudiantes para desarrollar sus proyectos de vida en el marco de una realidad concreta que se presenta comúnmente adversa.
Por tanto, la participación en estas actividades prácticas ayudaría a los estudiantes a desarrollar habilidades transferibles que son altamente valoradas en el mercado laboral, pero desde su propia visión de futuro, un aspecto que fue valorado en C5, pero no desde esta perspectiva. Entre las habilidades más importantes contrastadas en la literatura según las posibilidades que ofrecen el aprendizaje servicio y las pasantías, se incluyen habilidades de comunicación, pensamiento crítico, resolución de problemas y adaptabilidad (Franco-Ángel et al., 2023; Stofer et al., 2021). Estas habilidades son esenciales no solo para la empleabilidad inmediata, sino también para la capacidad de los graduados de adaptarse a cambios profesionales, diferentes culturas organizacionales y desafíos a lo largo de su carrera (Bolli et al., 2021; Thi Ngoc Ha & Dakich, 2022; Zehr & Korte, 2020).
C18. Fortalecimiento de Proyectos comunitarios
Este código apareció con una alta frecuencia, al englobar tramos de texto, notas y memos, pero también debido a las co-ocurrencia con otros códigos que de alguna manera reflejaban la proyección de la universidad hacia la comunidad, la relevancia de promover los ODS desde la relación RSU-CPV, el desarrollo y transferencia de habilidades y los retos de la integración de los modelos humanista y corporativo de la universidad. Aunque muy relacionado con C14, C15, C16, C17, este código no alcanzó el nivel de categoría de segundo orden, al no identificar los investigadores una jerarquía suficiente para justificar su valor explicativo.
Sin embargo, la síntesis de la relación entre los códigos y la observación de la coocurrencia con los códigos del núcleo conceptual no. 2 mostró que los proyectos comunitarios son una vía crucial a través de la cual se puede concretar la relación RSU-CPV. Estos proyectos suelen diseñarse para abordar necesidades específicas de las comunidades, lo que permite la articulación de los procesos académicos a la resolución de problemas reales, ya sea en la propia comunidad universitaria (proyección interna de la RSU) o en las comunidades en las que la IES participa de procesos transformacionales (proyección externa de la RSU.
A través de esta unidad se crea el espacio para el desarrollo de habilidades técnicas, el desarrollo de competencias complejas, la promoción del liderazgo, la gestión de proyectos, la negociación, y la capacidad de trabajar efectivamente en equipos multidisciplinarios. Si bien en el discurso de los estudiantes los datos apuntaron hacia una dependencia de la carrera y a un enfoque no comercial, el desarrollo conjunto de proyectos comunitarios abriría una importante avenida para la innovación social de cara a maximizar el impacto de la IES en el entramado social donde se producen sus procesos sustantivos.
Núcleo conceptual no. 3
A partir de este código (C19) y la discusión de los investigadores, se comenzó a elaborar el núcleo conceptual no. 3, que apareció matizado por una carga semántica más cercana a la CPV, ya fuera a través de menciones directas o no, al privilegiar el desarrollo personal profesional sobre los aspectos organizacionales. A pesar de ello y debido a la exploración intencional de la relación RSU-CPV por parte de los investigadores, se pudo apreciar en la discusión y la toma de notas para la categorización, una mayor influencia de la RSU.
Este resultado podría explicarse por la importancia jerárquica de ese concepto y la dicotomía organización-individuo y que, como se verá en la presentación de los temas, connota la relación RSU-CPV. En aras de explorar las relaciones entre los núcleos conceptuales y elaborar las categorías se procedió primeramente a la búsqueda de las relaciones de menor orden entre los códigos a través de la representación manual (figura 4).

El examen detenido del diseño semántico (figura 5), mismo que no arrojó una tendencia de centralidad clara, sino que llevó a los investigadores a pensar en la emergencia de un cuarto núcleo conceptual que ya aparecería posteriormente como categoría. Esta cuarta categoría, aunque emergente de las co-ocurrencias apreciadas en las redes, también representa el esfuerzo analítico por alcanzar una propuesta sustantiva que superase lo descriptivo y guie hacia una relación RSU-CPV transformadora y dirigida a la superación de la mencionada dicotomía.

C19. Definición de intereses profesionales
Este código resultó ser un importante conector entre núcleos conceptuales, especialmente cercano al no. 2 y en co-ocurrencia múltiple con la triada C15, C16 y C17. En el análisis de las verbalizaciones, los memos del autor 3 y las aportaciones de los expertos en CPV, se pudo apreciar que la definición de intereses profesionales es un proceso más complejo que el representado por estudiantes y profesores, en tanto se espera que al entrar a la universidad los primeros hayan logrado cierto grado de concreción de estos y los segundos estén preparados para diagnosticarlos y lograr su integración al proceso formativo. Se pudo comprobar, ambos casos responden a preconcepciones sobre la formación universitaria que no revelan las complejidades de las trayectorias vitales de los jóvenes ni las dinámicas de formación del profesorado, especialmente fuera de las carreras de ciencias sociales y educación/magisterio (Delgado-García et al., 2021; Martínez Clares et al., 2018; Pérez Gamboa, 2022), así como en la incorporación de poblaciones vulnerables (Barrera León et al., 2024; Garcés Delgado et al., 2019; Rodríguez Torres et al., 2024).
En relación a los códigos mencionados, el análisis sugiere que la experiencia práctica adquirida a través de las acciones de RSU con visión de acompañamiento a la CPV también es fundamental para ayudar a los estudiantes a clarificar y definir sus intereses profesionales. No obstante, para lograr esta integración conceptual es preciso abordar la inserción didáctica (docencia) y la proyección social (investigación + extensión) de las acciones, así como facilitar la agencia estudiantil. Ello supone diseñar un prácticum que combine diferentes entornos y diversos tipos de proyectos, así como las vías para ofrecer ayuda y acompañamiento continuado a través de la orientación educativa, la tutoría y la mentoría en sus diferentes variantes (entre pares, tutor especializado, profesional del ramo, orientador profesional).
Esta vinculación RSU-CPV debería lograr dos objetivos centrales. En primer lugar, que los estudiantes pueden descubrir qué áreas les apasionan más y hacia dónde desean enfocar su carrera profesional, de manera protegida, con conciencia de los avances y retrocesos, así como ayuda especializada para entender la unidad entre identidad personal-profesional y sus posibilidades reales de éxito en un career pathway determinado. En segundo lugar, esta experiencia práctica debe ser un diferenciador clave en sus currículos, de manera que aporte créditos y certifique el desarrollo de competencias técnicas y el compromiso con valores como la responsabilidad social y la ética.
C20. Redes y oportunidades profesionales
En estrecha relación con el código anterior y sus vínculos con otros códigos, las redes y oportunidades profesionales fueron mencionadas tanto en lo referido a la CPV, principalmente en clave de necesidad, como en lo concerniente a la RSU. En esta segunda línea, los datos apuntaron a que las iniciativas de RSU no sólo enriquecen la experiencia educativa de los estudiantes, sino que también juegan un papel crucial en la ampliación de sus redes profesionales. Estas conexiones pueden ser fundamentales para el desarrollo de sus carreras al brindar acceso a oportunidades que de otra forma podrían ser inaccesibles. La revisión de la literatura confirmó esta estrategia como crucial y reveló la creciente importancia de los colegios ocultos y el fortalecimiento de las redes regionales e internacionales de colaboración (Hernández-Torrano et al., 2020; Gómez Cano, 2023; Park, 2020).
C21. Establecimiento de conexiones significativas
Similar al código anterior, pero con un enfoque más centrado en lo local y lo inmediato, los participantes abordaron la importancia para la carrera de la participación en proyectos y eventos asociados a las líneas de innovación, investigación y extensión de la IES. A su vez, los estudiantes entrevistados afirmaron que la oportunidad de interactuar con una amplia gama de profesionales, organizaciones no gubernamentales, empresas responsables y funcionarios del sector público, puede funcionar como un proceso de contrastación de creencias e intereses. Aunque se pudo comprobar que los estudiantes no siempre lograban representar estos espacios como una continuación del proceso enseñanza aprendizaje formal, sí se validó la importancia que le confieren a los aprendizajes para la vida adquiridos.
Otro aspecto central recabado en los datos codificados fue el relacional, que a diferencia de las expresiones de C20, estuvieron relacionados con la dimensión afectiva-motivacional. Estas interacciones permiten a los estudiantes establecer contactos directos con líderes de la industria y expertos en áreas que les interesan, pero más allá de los aspectos laborales que pueden desprenderse de estas conexiones, los estudiantes y expertos en CPV acentuaron el valor cosmovisivo y motivacional, especialmente en la construcción de lo profesional como núcleo del sentido de vida. Al integrarse estos datos a las discusiones de los autores se estableció que vincular a los estudiantes a proyectos de desarrollo comunitario podría ser un puente crucial para su interacción con profesionales que trabajan en políticas públicas y líderes comunitarios influyentes, quienes podrían ofrecer insights valiosos, oportunidades de mentoría y una aproximación más humana a los ODS.
C22. Participación en eventos y conferencias, C23. Colaboraciones en proyectos de investigación y práctica, 24. Oportunidades de empleo y prácticas
Otra triada importante de códigos y que refleja las potencialidades que la relación CPV-RSU ofrecería a las IES para articulación lo individual, lo grupal, lo comunitario y lo social en su misión y visión. Los datos y la contrastación con la teoría apuntan a que facilitar y promover la participación de sus estudiantes en conferencias, talleres y seminarios que están alineados constituye una importante plataforma para introducir principios de la RSU y ofrecer recursos de apoyo a la CPV fuera de lo que estos consideran su formación "normal". Estos eventos son plataformas excelentes para el networking, donde los estudiantes pueden conocer a pares de otras instituciones y a profesionales del sector, ampliar su red de contactos y su comprensión de diferentes perspectivas y enfoques en su campo de interés.
De acuerdo con los precedentes en cuanto al estudio de los proyectos de vida de jóvenes universitarios, este cambio de enfoque, que iría de concebir al proyecto de vida como una categoría personal a concebirlo como una categoría propia de la formación (Pérez Gamboa et al., 2021; Pérez Gamboa et al., 2023). Esta puesta en tensión del futuro, las posibilidades de comparación y construcción conjunta en el grupo cercano, así como la retroalimentación obtenida de pares y adultos, sería un elemento clave en su clasificación como proyectos de vida desarrolladores.
Al examinar la literatura y comparar con las notas del autor 2, se comprobó que los programas de RSU normalmente incluyen componentes de investigación colaborativa o proyectos prácticos que requieren la cooperación entre estudiantes, facultades y, a veces, agentes externos como ONGs o empresas privadas. Estas colaboraciones no solo fomentarían la creación de redes de contacto, sino que también permitirían a los estudiantes demostrar su capacidad de trabajar eficazmente en equipos multidisciplinarios y de contribuir activamente a proyectos con impactos tangibles.
Además, las conexiones hechas a través de actividades de RSU pueden abrir directamente las puertas a oportunidades de empleo y prácticas. Debe tenerse en cuenta que las organizaciones involucradas en estos proyectos a menudo buscan reclutar a individuos que ya están familiarizados con sus operaciones y que han demostrado un fuerte compromiso con los valores sociales y ambientales que ellos valoran. Además, el desempeño de los estudiantes en estos proyectos sirve como una prolongada entrevista de trabajo, donde pueden mostrar sus habilidades y su ética de trabajo.
C25. Desarrollo de una reputación profesional
Finalmente, el último código caracterizó una línea de discurso fundamental que no apareció directamente abordada en los códigos anteriores relacionada con la reputación. Aunque comúnmente esta es una categoría abordada a nivel organizacional por los estudios de RSU, la CPV agrega un valor extra al combinar ambas perspectivas, es decir la reputación de la universidad y la reputación individual, elemento que fue señalado por uno de los expertos en CPV como un eslabón perdido en los análisis sobre proyecto de vida.
Al triangular internamente este código (con respecto a la base de datos) se pudo comprobar que, al involucrarse activamente en la estrategia de RSU, los estudiantes no solo expanden su red de contactos, sino que también construyen una reputación profesional como individuos comprometidos con la responsabilidad social y ambiental. Esta reputación puede ser un diferenciador crítico en el mercado laboral, lo que destaca a los estudiantes como candidatos deseables para roles en organizaciones que valoran la sostenibilidad y la ética.
Dos temas, cuatro categorías y una relación sostenible entre la configuración de los proyectos de vida y la responsabilidad universitaria
A pesar de la relación positiva apreciada entre RSU y CPV, el análisis de la relación entre los códigos y la triangulación de las cuatro categorías emergentes mostró que su transición a elementos concreto depende en gran medida de la gestión corporativa tras dicha unidad conceptual. Debido a la misión y visión de la universidad contemporánea, alcanzar una cultura organizacional estable que preconice los objetivos institucionales en un mismo nivel jerárquico que los objetivos proyectivos requiere de una voluntad de gobierno y transformación excepcional. Esto se debe a que las estructuras que normalmente se encargan de diseñar las estrategias de satisfacción de ambos sets de necesidades no suelen trabajar de manera conjunta.
Un ejemplo puesto bajo examen en el estudio es que, contradictoriamente, los departamentos de gestión calidad y orientación educativa, o las estructuras que se encargan en su defecto, no trabajan en función de objetivos comunes. Como resultado la atención psicoeducativa a las necesidades de los estudiantes y el claustro suele producirse desde una vertiente psicopedagógica y sociopsicológica, mientras que el trazado de las acciones y la estrategia de la RSU proviene de la arista corporativa. Sin embargo, el análisis de la codificación y la señalada emergencia de un cuarto núcleo conceptual, que sería denominado Vínculo entre desarrollo personal, profesional y social, sugiere que en efecto tal articulación podría lograrse de manera efectiva y eficaz, como se puede comprobar en la tabla 1.

Tras la definición de las cuatro categorías y la refinación del libro de códigos se empeló nuevamente el procedimiento de elaboración de nube de palabras. La misma mostró una mayor concentración de términos hacia las líneas de codificación relacionadas con la CPV, mientras que los elementos periféricos hacían referencia a los elementos a considerar para la articulación de la relación entre RSU y CPV (figura 6).

Finalmente, se construyeron dos temas fundamentales. El primero se denominó T1. Sotenibilidad y Futuro, que connota la relación existente entre las metas organizacionales y personales. El segundo se denominó T2. Distancia conceptual y práctica entre RSU y CPV, que connota las necesidades de articulación a nivel de acciones concretas los objetivos comunes.
De esta manera, las universidades deben tender puentes entre la RSU para avanzar en su misión formativa, pero también fortalecer su legado como catalizadores de una sociedad más justa y sostenible. En cuanto a la necesaria articulación, los estudiantes no pueden ser percibidos como clientes de una organización que ofrece un servicio único, sino que deben ser formados y acompañados bajo principios de ciudadanía global y desarrollo sostenible. Por ello, establecer cursos de acción mediados por la CPV los ayudaría a contribuir de manera significativa tanto en sus ámbitos locales como en contextos más amplios, pero desde el desarrollo de personalidad. Este enfoque de la educación superior no solo redefine el papel de la universidad en la sociedad, sino que también garantiza una mayor relevancia de las instituciones académicas en la solución de problemas contemporáneos, reafirmando su posición como verdaderos pilares de la sociedad, sin renunciar a empoderar los proyectos de vida de sus estudiantes.
Un aspecto clave en la integración de códigos arrojó que las universidades con un enfoque en RSU integran la enseñanza de los derechos humanos y los objetivos del desarrollo sostenible (ODS) en sus currículos y fomentan un entorno académico. De acuerdo a los datos recabados en el discurso académico y educativo, estas iniciativas promueven los principios de respeto a los derechos fundamentales, la preservación y protección medio ambiental, así como la construcción activa de un futuro. Sin embargo, se pudo identificar a través de las transcripciones y la triangulación de perspectivas que ello se realiza a través de cursos específicos, talleres, y actividades que permiten a los estudiantes entender y valorar la importancia de los derechos humanos en diversas disciplinas y contextos. Ello denota un requerido acercamiento a la construcción de una cultura de la sostenibilidad que tenga un alcance superior al didáctico, cuestión que ha sido señalada por estudios precedentes que destacan que la CPV debe ser un objetivo de la integración de procesos y no un "asunto" de programas o ayudas puntuales.
Por tanto, se pudo contrastar que existen diferentes posturas sobre la importancia del desarrollo sostenible en la CPV. En primer lugar, se reconoce que esta propuesta educativa ayuda a los estudiantes a desarrollar una sensibilidad especial hacia las cuestiones de igualdad y justicia, así como los prepara para combatir la discriminación y promover la inclusión en todos los ámbitos de su vida personal y profesional. No obstante, como se observó en las entrevistas a estudiantes, si no se logra una adecuada articulación cosmovisiva y un movimiento hacia lo formativo en el sentido Humboldtniano (de adentro hacia afuera), los esfuerzos pueden resultar vanos y aspectos tan cruciales como los de ODS verse reducidos a procesos formales impuestos desde arriba sin que generen una verdadera tensión motivacional.
En segundo lugar, para que la construcción de la cultura sostenible llegue a influenciar positivamente la CPV, los procesos sustantivos de la IES, especialmente investigación y extensión, deben ofrecer oportunidades para la satisfacción de necesidades y motivos asociados al desarrollo futuro de los jóvenes estudiantes universitarios.
Estos valores y competencias se entrelazan para formar la base sobre la cual los estudiantes pueden construir sus proyectos de vida, orientando sus decisiones y aspiraciones hacia metas que no solo buscan el éxito personal, sino también el bienestar común. La formación recibida en el contexto de la RSU permitirá a los estudiantes visualizar cómo pueden contribuir positivamente a la sociedad, guiando sus elecciones profesionales y personales hacia caminos que reflejan un compromiso profundo con la ética, la justicia social y la sostenibilidad.
Conclusiones
A pesar de los limitados antecedentes directos, el estudio realizado permitió concluir que es posible establecer, en primer lugar, una adecuada integración conceptual entre RSU y CPV. Aunque la primera a nivel jerárquico es superior según el análisis realizado, la CPV ofrecería el marco conceptual preciso para articular las metas estudiantiles y sus planes para concretarlas al desarrollo de los procesos sustantivos. Sin embargo, para que ello ocurra, los hallazgos señalan que se deben promover cambios estructurales y funcionales a nivel interno, de mera que los modelos humanista y corporativo no sesguen la articulación de RSU y CPV.
En aras de lograr estos cambios se recomienda examinar detenidamente la manera en que las IES diagnostican, evalúan y acompañan los proyectos de vida de sus estudiantes, de manera que puedan valorar en qué extensión estos son asumidos por la organización como una categoría que regula la formación. Esta visión del futuro según los estudiantes lo representan en sus valores, metas, planes e intereses, puede ayudar a crear puentes entre la organización y los agentes sociales en modelos de hélice que no excluyan una importante dimensión como la motivacional.
Esta nueva perspectiva debe ser insertada de manera gradual, en tanto pone en tensión la lógica habitual en la que el concepto de RSU es operacionalizado comúnmente, o sea, hacia afuera. En cambio, la relación RSU-CPV supone una lógica transversal, donde el elemento clave es la deconstrucción del estudiante como cliente o depositario de la acción institucional, para pasar a ser un agente de cambio.
Ambas concepciones aparecen frecuentemente en los discursos y políticas, pero a nivel ideal, siendo una tarea compleja transformar estos en acción concreta. Por tanto, el futuro desarrollo de los estudios sobre la integración conceptual entre CPV y RSU debe partir de los aspectos operativos a transformar para acercar ambos conjuntos de acciones. Ello no significa que deban descuidarse las líneas teóricas, pero los datos analizados sugieren que tanto los estudios sobre RSU como sobre proyectos de vida cuentan con la suficiente madurez epistemológica, teórica y conceptual como para guiar a los investigadores a descubrir las líneas de desarrollo concreto.
Las principales limitaciones del estudio están mediadas por su naturaleza inductiva y orientada a las perspectivas de los participantes. A pesar del diseño riguroso del estudio, la composición de la muestra y la sólida triangulación realizada, estos resultados solo pueden ser parcialmente trasferibles, en tanto dependen de diversos factores relacionados con las condiciones particulares de cada IES. En definitiva, se recomienda para futuros estudios el empleo de diseños mixtos y profundizar en la relación RSU-CPV más que en los componentes conceptuales específicos, de ahí que se espere que los códigos, categorías y temas ayuden a tránsito.
Referencias
Abad-Segura, E., & González-Zamar, M.-D. (2021). Sustainable economic development in higher education institutions: A global analysis within the SDGs framework. Journal of Cleaner Production, 294, 126-133. https://doi.org/10.10167j.jclepro.2021.126133
Abu Zayyad, H. M., Obeidat, Z. M., Alshurideh, M. T., Abuhashesh, M., Maqableh, M., & Masa'deh, R. (2021). Corporate social responsibility and patronage intentions: The mediating effect of brand credibility. Journal of Marketing Communications, 27(5), 510-533. https://doi.org/10.1080/13527266.2020.1728565
Ahmed, J. U., Islam, Q. T., Ahmed, A., Faroque, A. R., & Uddin, M. J. (2021). Corporate social responsibility in the wake of COVID-19: Multiple cases of social responsibility as an organizational value. Society and Business Review, 16(4), 496-516. https://doi.org/10.1108/SBR-09-2020-0113
Ali, M., Mustapha, I., Osman, S., & Hassan, U. (2021). University social responsibility: A review of conceptual evolution and its thematic analysis. Journal of Cleaner Production, 286, 124931. https://doi.org/10.1016/j.jclepro.2020.124931
Arocena, R., & Sutz, J. (2021). Universities and social innovation for global sustainable development as seen from the south. Technological Forecasting and Social Change, 162, 120399. https://doi.org/10.1016/j.techfore.2020.120399
Arredondo-Trapero, F. G., Guerra-Leal, E. M., Kim, J., & Vázquez-Parra, J. C. (2024). Competitiveness, quality education and universities: The shift to the post-pandemic world. Journal of Applied Research in Higher Education. https://doi.org/10.1108/JARHE-08-2023-0376
Arroix Jiménez, T., Sánchez Castillo, V., Colala Troya, A. L., & Pérez Gamboa, A. J. (2023). El uso de los métodos en la enseñanza de la Historia: Un estudio mixto exploratorio en la Universidad de Ciego de Ávila, Cuba. Salud, Ciencia y Tecnología - Serie de Conferencias, 2, 529. https://doi.org/10.56294/sctconf2023529
Bally, J. M. G., Bullin, C., Oswal, J., Norbye, B., & Stavostrand Neuls, E. (2023). "Balancing two worlds": A constructivist grounded theory exploring distributed/decentralised nursing education in rural and remote areas in Canada and Norway. International Journal of Circumpolar Health, 82(1), 2281100. https://doi.org/10.1080/22423982.2023.2281100
Barnett, M. L., Henriques, I., & Husted, B. W. (2020). Beyond Good Intentions: Designing CSR Initiatives for Greater Social Impact. Journal of Management, 46(6), 937-964. https://doi.org/10.1177/0149206319900539
Barrera León, D., Tello Flores, R. Y., Ramos Guzmán, F. R., & Pérez Gamboa, A. J. (2024). Acompañamiento a la promoción de proyectos de vida de jóvenes seropositivos. Un estudio cualitativo complejo. Región Científica, 3(1), 2024248. https://doi.org/10.58763/rc2024248
Bayuo, B. B., Chaminade, C., & Göransson, B. (2020). Unpacking the role of universities in the emergence, development and impact of social innovations - A systematic review of the literature. Technological Forecasting and Social Change, 155, 120030. https://doi.org/10.1016/j.techfore.2020.120030
Bolli, T., Caves, K., & Oswald-Egg, M. E. (2021). Valuable Experience: How University Internships Affect Graduates' Income. Research in Higher Education, 62(8), 1198-1247. https://doi.org/10.1007/s11162-021-09637-9
Burns, M., Bally, J., Burles, M., Holtslander, L., & Peacock, S. (2022). Constructivist Grounded Theory or Interpretive Phenomenology? Methodological Choices Within Specific Study Contexts. International Journal of Qualitative Methods, 21, 160940692210777. https://doi.org/10.1177/16094069221077758
Carayannis, E. G., & Morawska-Jancelewicz, J. (2022). The Futures of Europe: Society 5.0 and Industry 5.0 as Driving Forces of Future Universities. Journal of the Knowledge Economy, 13(4), 3445-3471. https://doi.org/10.1007/s13132-021-00854-2
Carreres-Ponsoda, F., Escartí, A., Jimenez-Olmedo, J. M., & Cortell-Tormo, J. M. (2021). Effects of a Teaching Personal and Social Responsibility Model Intervention in Competitive Youth Sport. Frontiers in Psychology, 12, 624018. https://doi.org/10.3389/fpsyg.2021.624018
Chankseliani, M., Qoraboyev, I., & Gimranova, D. (2021). Higher education contributing to local, national, and global development: New empirical and conceptual insights. Higher Education, 81(1), 109-127. https://doi.org/10.1007/s10734-020-00565-8
Charmaz, K. (2020). "With constructivist grounded theory you can't hide": Social justice research and critical inquiry in the public sphere. Qualitative inquiry, 26(2), 165-176. https://doi.org/10.1177/1077800419879081
Chassang, L., Hsieh, C.-J., Li, T.-N., & Hsieh, C.-M. (2024). Feasibility Assessment of Stakeholder Benefits in Community-Based Agritourism through University Social Responsibility Practices. Agriculture, 14(4), 602. https://doi.org/10.3390/agriculture14040602
Cheng, E. W. L. (2022). Revisiting the Concept of Values Taught in Education through Carroll's Corporate Social Responsibility. Sustainability, 14(18), 11280. https://doi.org/10.3390/su141811280
Choi, B. (2021). I'm Afraid of not succeeding in learning: Introducing an instrument to measure higher education students' fear of failure in learning. Studies in Higher Education, 46(11), 2107-2121. https://doi.org/10.1080/03075079.2020.1712691
Coelho, M., & Menezes, I. (2020). University social responsibility as a driving force of change: Students' perceptions beyond the ivory tower. On the Horizon, 28(2), 93-100. https://doi.org/10.1108/OTH-02-2020-0005
Coelho, M., & Menezes, I. (2021). University Social Responsibility, Service Learning, and Students' Personal, Professional, and Civic Education. Frontiers in Psychology, 12, 617300. https://doi.org/10.3389/fpsyg.2021.617300
Coelho, M., & Menezes, I. (2022). Universitas: How do students perceive university social responsibility in three European higher education institutions? International journal of sustainability in higher education, 23(4), 767-782. https://doi.org/10.1108/IJSHE-04-2021-0130
Cohen, K. A., Graham, A. K., & Lattie, E. G. (2022). Aligning students and counseling centers on student mental health needs and treatment resources. Journal of American College Health, 70(3), 724-732. https://doi.org/10.1080/07448481.2020.1762611
Deepa, V., Sujatha, R., & Mohan, J. (2022). Unsung voices of technology in school education-findings using the constructivist grounded theory approach. Smart Learning Environments, 9(1), 1. https://doi.org/10.1186/s40561-021-00182-7
Delgado-García, M., Conde Vélez, S., & Azaustre Lorenzo, M. C. (2021). Validación de un instrumento para detectar necesidades de orientación en alumnado universitario de nuevo ingreso. REOP - Revista Española de Orientación y Psicopedagogía, 32(1), 92-115. https://doi.org/10.5944/reop.vol.32.num.1.2021.30742
Dmytriyev, S. D., Freeman, R. E., & Hörisch, J. (2021). The Relationship between Stakeholder Theory and Corporate Social Responsibility: Differences, Similarities, and Implications for Social Issues in Management. Journal of Management Studies, 58(6), 1441-1470. https://doi.org/10.1111/joms.12684
ElAlfy, A., Palaschuk, N., El-Bassiouny, D., Wilson, J., & Weber, O. (2020). Scoping the Evolution of Corporate Social Responsibility (CSR) Research in the Sustainable Development Goals (SDGs) Era. Sustainability, 12(14), 5544. https://doi.org/10.3390/su12145544
Eslava Zapata, R., Esteban Montilla, R., Chacón Guerrero, E., Gómez Cano, C. A., & Gómez Ortiz, E. (2023). Social Responsibility: A bibliometric analysis of research state and its trend. Data and Metadata, 2, 117. https://doi.org/10.56294/dm2024117
Eslava Zapata, R., Omaña Guerrero, J. A., Sierra Narváez, F. J., & Mogrovejo Andrade, J. M. (2023). Estilos de liderazgo: Un estudio en Latinoamérica, Estados Unidos y Europa. Salud, Ciencia y Tecnología, 3, 401. https://doi.org/10.56294/saludcyt2023401
Eslava-Zapata, R., Sánchez-Castillo, V., & Juaneda-Ayensa, E. (2024). Key players in renewable energy and artificial intelligence research. EAI Endorsed Transactions on Energy Web, 11. https://doi.org/10.4108/ew.5182
Fissi, S., Romolini, A., Gori, E., & Contri, M. (2021). The path toward a sustainable green university: The case of the University of Florence. Journal of Cleaner Production, 279, 123655. https://doi.org/10.1016/j.jclepro.2020.123655
Franco-Ángel, M., Carabali, J., & Velasco, M. I. (2023). The internship performance of undergraduate students: Are hard or soft skills more important? Industry and Higher Education, 37(3), 384-396. https://doi.org/10.1177/09504222221127213
Gao, Y., & Eccles, J. (2020). Who lower their aspirations? The development and protective factors of college-associated career aspirations in adolescence. Journal of Vocational Behavior, 116, 103367. https://doi.org/10.1016/j.jvb.2019.103367
Garcés Delgado, Y., Santana Vega, L. E., & Feliciano García, L. A. (2019). Proyectos de vida en adolescentes en riesgo de exclusión social. Revista de Investigación Educativa, 38(1), 149-165. https://doi.org/10.6018/rie.332231
Gleason, B., & Jaramillo Cherrez, N. (2021). Design Thinking Approach to Global Collaboration and Empowered Learning: Virtual Exchange as Innovation in a Teacher Education Course. TechTrends, 65(3), 348-358. https://doi.org/10.1007/s11528-020-00573-6
Gómez Cano, C. A. (2023). Hidden knowledge networks: Influence of invisible colleges on scientific research. AWARI, 4.
Gómez Miranda, O. M. (2023). Factores institucionales que impactan en la actividad emprendedora de los estudiantes universitarios. Región Científica, 2(1), 202327. https://doi.org/10.58763/rc202327
Goodyear, P. (2022). Realising the Good University: Social Innovation, Care, Design Justice and Educational Infrastructure. Postdigital Science and Education, 4(1), 33-56. https://doi.org/10.1007/s42438-021-00253-5
Grodal, S., Anteby, M., & Holm, A. L. (2021). Achieving rigor in qualitative analysis: The role of active categorization in theory building. Academy of Management Review, 46(3), 591-612. https://doi.org/10.5465/amr.2018.0482
Grosemans, I., & De Cuyper, N. (2021). Career competencies in the transition from higher education to the labor market: Examining developmental trajectories. Journal of Vocational Behavior, 128, 103602. https://doi.org/10.1016/j.jvb.2021.103602
Grzanka, P. R., & Moradi, B. (2021). The qualitative imagination in counseling psychology: Enhancing methodological rigor across methods. Journal of Counseling Psychology, 68(3), 247-258. https://doi.org/10.1037/cou0000560
Guatemala Mariano, A., & Martínez Prats, G. (2023). Capacidades tecnológicas en empresas sociales emergentes: Una ruta de impacto social. Región Científica, 2(2), 2023111-2023111. https://doi.org/10.58763/rc2023111
Harley, B., & Cornelissen, J. (2022). Rigor With or Without Templates? The Pursuit of Methodological Rigor in Qualitative Research. Organizational Research Methods, 25(2), 239-261. https://doi.org/10.1177/1094428120937786
Hernández-Torrano, D., Ibrayeva, L., Sparks, J., Lim, N., Clementi, A., Almukhambetova, A., Nurtayev, Y., & Muratkyzy, A. (2020). Mental Health and Well-Being of University Students: A Bibliometric Mapping of the Literature. Frontiers in Psychology, 11, 1226. https://doi.org/10.3389/fpsyg.2020.01226
Huang, Y.-F., & Do, M.-H. (2021). Review of empirical research on university social responsibility. International Journal of Educational Management, 35(3), 549-563. https://doi.org/10.1108/IJEM-10-2020-0449
Jackson, D., & Tomlinson, M. (2020). Investigating the relationship between career planning, proactivity and employability perceptions among higher education students in uncertain labour market conditions. Higher Education, 80(3), 435-455. https://doi.org/10.1007/s10734-019-00490-5
João-Roland, I. D. S., & Granados, M. L. (2020). Social innovation drivers in social enterprises: Systematic review. Journal of Small Business and Enterprise Development, 27(5), 775-795. https://doi.org/10.1108/JSBED-12-2019-0396
Lemon, L., & Hayes, J. (2020). Enhancing Trustworthiness of Qualitative Findings: Using Leximancer for Qualitative Data Analysis Triangulation. The Qualitative Report, 25(3), 604-614. https://doi.org/10.46743/2160-3715/2020.4222
Lenton, L. A., Smith, V., Bacon, A. M., May, J., & Charlesford, J. (2021). Ethical considerations for committees, supervisors and student researchers conducting qualitative research with young people in the United Kingdom. Methods in Psychology, 5, 100050. https://doi.org/10.1016/j.metip.2021.100050
Levitt, H. M., Morrill, Z., Collins, K. M., & Rizo, J. L. (2021). The methodological integrity of critical qualitative research: Principles to support design and research review. Journal of Counseling Psychology, 68(3), 357-370. https://doi.org/10.1037/cou0000523
Lindqvist, H., & Forsberg, C. (2023). Constructivist grounded theory and educational research: Constructing theories about teachers' work when analysing relationships between codes. International Journal of Research & Method in Education, 46(2), 200210. https://doi.org/10.1080/1743727X.2022.2095998
López Rodríguez Del Rey, M. M., Inguanzo Ardila, A. M., & Guerra Domínguez, E. (2024). La Orientación Educativa. Desafíos teóricos y prácticos. Región Científica, 3(1), 2024245. https://doi.org/10.58763/rc2024245
Luna-Nemecio, J., Tobón, S., & Juárez-Hernández, L. G. (2020). Sustainability-based on socioformation and complex thought or sustainable social development. Resources, Environment and Sustainability, 2, 100007. https://doi.org/10.1016/j.resenv.2020.100007
Machuca-Contreras, F., Canova-Barrios, C., & Castro, M. F. (2023). Una aproximación a los conceptos de innovación radical, incremental y disruptiva en las organizaciones. Región Científica, 2(1), 202324. https://doi.org/10.58763/rc202324
Mancebo Pérez, P. (2024). Bildung zur Humanitát: El rendimiento hermenéutico del concepto humanista de formación. Logos. Anales del Seminario de Metafísica, 58(1), 103-120. https://doi.org/10.5209/asem.91275
Martínez Castillo, P. J., López Cruz, R., & Silva Martínez, D. (2024). Comportamientos de sustentabilidad. Una aplicación de la teoría VBN en estudiantes de ingeniería. Región Científica, 3(1), 2024259. https://doi.org/10.58763/rc2024259
Martínez Clares, P., Pérez Cusó, F. J., & González Morga, N. (2018). ¿Qué necesita el alumnado de la tutoría universitaria? Validación de un instrumento de medida a través de un análisis multivariante. Educación XX1, 22(1). https://doi.org/10.5944/educxx1.21302
Mendes, A. B., & Hammett, D. (2023). The new tyranny of student participation? Student voice and the paradox of strategic-active student-citizens. Teaching in Higher Education, 28(1), 164-179. https://doi.org/10.1080/13562517.2020.1783227
Meseguer-Sánchez, V., Abad-Segura, E., Belmonte-Ureña, L. J., & Molina-Moreno, V. (2020). Examining the Research Evolution on the Socio-Economic and Environmental Dimensions on University Social Responsibility. International Journal of Environmental Research and Public Health, 17(13), 4729. https://doi.org/10.3390/ijerph17134729
Mian, S. H., Salah, B., Ameen, W., Moiduddin, K., & Alkhalefah, H. (2020). Adapting universities for sustainability education in industry 4.0: Channel of challenges and opportunities. Sustainability, 12(15), 6100. https://doi.org/10.3390/su12156100
Naidoo, P., & Cartwright, D. (2022). Where to from Here? Contemplating the Impact of COVID-19 on South African Students and Student Counseling Services in Higher Education. Journal of College Student Psychotherapy, 36(4), 355-369. https://doi.org/10.1080/87568225.2020.1842279
Nardo, M. T., Codreanu, G. C., & Roberto, F. (2021). Universities' Social Responsibility through the Lens of Strategic Planning: A Content Analysis. Administrative Sciences, 11(4), 139. https://doi.org/10.3390/admsci11040139
Natow, R. S. (2020). The use of triangulation in qualitative studies employing elite interviews. Qualitative Research, 20(2), 160-173. https://doi.org/10.1177/1468794119830077
Noui, R. (2020). Higher education between massification and quality. Higher Education Evaluation and Development, 14(2), 93-103. https://doi.org/10.1108/HEED-04-2020-0008
Oliveira, T., Alves, H., & Leitão, J. (2024). Co-creation and innovation in higher education institutions: A systematic literature review and research agenda. International Journal of Educational Management, 38(3), 839-872. https://doi.org/10.1108/IJEM-09-2023-0456
Olo, D., Correia, L., & Rego, C. (2022). How to develop higher education curricula towards employability? A multi-stakeholder approach. Education + Training, 64(1), 89-106. https://doi.org/10.1108/ET-10-2020-0329
Park, H. W. (2020). Invisible college within triple helix and social network studies in the age of big data. Quality & Quantity, 54(1), 193-195. https://doi.org/10.1007/s11135-020-00967-x
Pérez Gamboa, A. J. (2022). La orientación educativa universitaria en Cuba: Situación actual en la formación no pedagógica. Conrado, 18(89), 75-86. http://scielo.sld.cu/scielo.php?pid=S1990-86442022000600075&script=sci_arttext&tlng=en
Pérez Gamboa, A. J., Echerri Garcés, D., & García Acevedo, Y. (2021). Proyecto de vida como categoría de la pedagogía de la Educación Superior: Aproximaciones a una teoría fundamentada. Transformación, 17(3), 542-563. http://scielo.sld.cu/scielo.php?pid=S2077-29552021000300542&script=sci_arttext
Pérez Gamboa, A. J., García Acevedo, Y., García Batán, J., & Raga Aguilar, L. M. (2023). La configuración de proyectos de vida desarrolladores: Un programa para su atención psicopedagógica. Actualidades Investigativas en Educación, 23(1), 1-35. https://doi.org/10.15517/aie.v23i1.50678
Pérez-Gamboa, A. J., Rodríguez-Torres, E., & Camejo-Pérez, Y. (2023). Fundamentos de la atención psicopedagógica para la configuración del proyecto de vida en estudiantes universitarios. Educación y sociedad, 21(2), 67-89. https://doi.org/10.5281/ZENODO.7979972
Pilbeam, C., Anthierens, S., Vanderslott, S., Tonkin-Crine, S., & Wanat, M. (2022). Methodological and Ethical Considerations when Conducting Qualitative Interview Research With Healthcare Professionals: Reflections and Recommendations as a Result of a Pandemic. International Journal of Qualitative Methods, 21, 160940692210777. https://doi.org/10.1177/16094069221077763
Price, E. A. C., White, R. M., Mori, K., Longhurst, J., Baughan, P., Hayles, C. S., Gough, G., & Preist, C. (2021). Supporting the role of universities in leading individual and societal transformation through education for sustainable development. Discover Sustainability, 2(1), 49. https://doi.org/10.1007/s43621-021-00058-3
Puaca, G. (2021). Academic Leadership and Governance of Professional Autonomy in Swedish Higher Education. Scandinavian Journal of Educational Research, 65(5), 819-830. https://doi.org/10.1080/00313831.2020.1755359
Ramírez Echavarría, Y., Colala Troya, A. L., & Jiménez Zapata, R. (2024). La gestión de la acción orientadora: Un análisis temático desde el liderazgo distribuido promovido por directivo escolar. Estrategia y Gestión Universitaria, 12(1), 1-15. https://doi.org/10.5281/zenodo.11187966%20
Raudales-Garcia, E. V., Acosta-Tzin, J. V., & Aguilar-Hernández, P. A. (2024). Economía circular: Una revisión bibliométrica y sistemática. Región Científica, 3(1), 2024192. https://doi.org/10.58763/rc2024192
Remenick, L., & Bergman, M. (2021). Support for Working Students: Considerations for Higher Education Institutions. The Journal of Continuing Higher Education, 69(1), 34-45. https://doi.org/10.1080/07377363.2020.1777381
Ricardo Jiménez, L. S. (2022). Dimensiones de emprendimiento: Relación educativa. El caso del programa cumbre. Región Científica, 1(1), 202210. https://doi.org/10.58763/rc202210
Ripoll Rivaldo, M. (2023). El emprendimiento social universitario como estrategia de desarrollo en personas, comunidades y territorios. Región Científica, 2(2), 202379. https://doi.org/10.58763/rc202379
Rodríguez Torres, E., Dávila Cisneros, J. D., & Gómez Cano, C. A. (2024). La formación para la configuración de proyectos de vida: Una experiencia mediante situaciones de enseñanza-aprendizaje. Varona. Revista Científico Metodológica, 79. http://scielo.sld.cu/scielo.php?pid=S1992-82382024000100007&script=sci_abstract
Rodríguez Torres, E., Pérez Gamboa, A. J., & Camejo Pérez, Y. (2023). La formación del liderazgo distribuido en la intervención a favor del patrimonio cultural. Transformación, 19(2), 317-336. http://scielo.sld.cu/scielo.php?pid=S2077-29552023000200317&script=sci_arttext&tlng=en
Rosser, A. (2023). Higher Education in Indonesia: The Political Economy of Institution-Level Governance. Journal of Contemporary Asia, 53(1), 53-78. https://doi.org/10.1080/00472336.2021.2010120
Sánchez Cabezas, P., Amaiquema Márquez, F. A., & Ruíz Porras, M. C. (2024). Orientación educativa y formación continua del profesor universitario. Reflexiones de una experiencia en Ecuador. Región Científica, 3(1), 2024240. https://doi.org/10.58763/rc2024240
Sánchez Suárez, Y., Pérez Gamboa, A. J., Hernández Nariño, A., Díaz-Chieng, L. Y., Marqués León, M., Pancorbo Sandoval, J. A., & Rodríguez Torres, E. (2023). Hospital culture and social responsibility: A mixed study of the main lines for its development. Salud, Ciencia y Tecnología - Serie de Conferencias, 2, 451. https://doi.org/10.56294/sctconf2023451
Santos, G., Marques, C. S., Justino, E., & Mendes, L. (2020). Understanding social responsibility's influence on service quality and student satisfaction in higher education. Journal of Cleaner Production, 256, 120597. https://doi.org/10.1016/j.jclepro.2020.120597
Stofer, K. A., Chandler, J. W., Insalaco, S., Matyas, C., Lannon, H. J., Judge, J., Lanman, B., Hom, B., & Norton, H. (2021). Two-Year College Students Report Multiple Benefits From Participation in an Integrated Geoscience Research, Coursework, and Outreach Internship Program. Community College Review, 49(4), 457-482. https://doi.org/10.1177/00915521211026682
Tetrevova, L., Vavra, J., & Munzarova, S. (2021). Communication of Socially-Responsible Activities by Higher Education Institutions. Sustainability, 13(2), 483. https://doi.org/10.3390/su13020483
Thi Ngoc Ha, N., & Dakich, E. (2022). Student internship experiences: Areas for improvement and student choices of internship practices. Education + Training, 64(4), 516-532. https://doi.org/10.1108/ET-09-2021-0337
Tomlinson, M., & Watermeyer, R. (2022). When masses meet markets: Credentialism and commodification in twenty-first century Higher Education. Discourse: Studies in the Cultural Politics of Education, 43(2), 173-187. https://doi.org/10.1080/01596306.2020.1814996
Venero Vásquez, A. M., & Puente De La Vega Aparicio, V. (2022). Stakeholders y responsabilidad social universitaria en la Universidad Nacional de San Antonio Abad del Cusco. Política, Globalidad y Ciudadanía, 8(16), 195-222. https://doi.org/10.29105/pgc8.16-10
Xu, B. (2021). From massification towards post-massification: Policy and governance of higher education in China. International Journal of Chinese Education, 10(3), 221258682110460. https://doi.org/10.1177/22125868211046032
Zalènienè, I., & Pereira, P. (2021). Higher Education For Sustainability: A Global Perspective. Geography and Sustainability, 2(2), 99-106. https://doi.org/10.1016/j.geosus.2021.05.001
Zehr, S. M., & Korte, R. (2020). Student internship experiences: Learning about the workplace. Education + Training, 62(3), 311-324. https://doi.org/10.1108/ET-11-2018-0236
Zhou, H., Wang, Q., & Zhao, X. (2020). Corporate social responsibility and innovation: A comparative study. Industrial Management & Data Systems, 120(5), 863-882. https://doi.org/10.1108/IMDS-09-2019-0493
Notes