Articles
Use of Classcraft for the development of reading and writing skills in primary basic education
Uso de Classcraft para el desarrollo de competencias lectoescritoras en educación básica primaria
Use of Classcraft for the development of reading and writing skills in primary basic education
Saber, Ciencia y Libertad, vol. 19, no. 2, pp. 227-248, 2024
Universidad Libre
Received: 16 March 2024
Accepted: 03 June 2024
Abstract: The article presents the impact of a gamified didactic sequence on the development of reading and writing competence of fourth-grade students in a Colombian school. The sample comprised 26 students, and a qualitative approach was used for educational action research. For reading competence, progress was observed in some operations of building relationships of implication, causation, inclusion, and exclusion at the inferential level. In the writing competition, it was observed that the combination of manual and digital writing is convenient for a greater understanding of the structure of sentences, paragraphs, and texts. It is concluded that the activities of a didactic sequence through gamified tools must be attractive and diverse. Its design must be based on previous knowledge and experiences, considering questions from reality and with information about a specific object of knowledge. Furthermore, the evaluation must motivate and promote meaningful learning, which can be achieved using interactive tools that facilitate problem-solving and error correction.
Keywords: Literacy, didactic sequence, gamification, Classcraft, technological competence.
Resumen: El artículo presenta el impacto de una secuencia didáctica gamificada en el Desarrollo de la competencia lectoescritora de estudiantes de grado cuarto en una escuela colombiana. La muestra estuvo conformada por 26 estudiantes y se utilizó un enfoque cualitativo del tipo investigación acción educativa. Para la competencia lectora, en el nivel inferencial se observaron avances en algunas operaciones de construcción de relaciones de implicación, causación, inclusión y exclusión. En la competencia escritora, se observó que la combinación de escritura manual y digital es conveniente para una mayor comprensión sobre la estructura de las oraciones, párrafos y textos. Se concluye que las actividades de una secuencia didáctica a través de herramientas gamificadas deben ser llamativas y diversas. Su diseño debe partir de conocimientos y experiencias previas, considerar interrogantes desde lo real y con información sobre un objeto de conocimiento específico. Además, la evaluación debe ser motivadora y promover el aprendizaje significativo, lo cual se puede conseguir utilizando herramientas interactivas que faciliten la solución de problemas y la corrección de errores.
Palabras clave: Lectoescritura, secuencia didáctica, gamificación, Classcraft, competencia tecnológica.
Introduction
Reading is decoding, understanding, and acting socially (Cassany, 2019). It is a fundamental competence that not only involves processing the content of a text but also knowing how to use the text and its meaning to form one's interpretation. In other words, reading is a social action that changes according to the context and affects people's lifestyles, while reading practices are influenced by everyday life and culture (Valbuena et al., 2021).
Regarding writing, Cassany (2015) states that certain properties are required to create a text from a group of statements or chained sentences, such as adequacy, coherence, cohesion, and grammar. This author mentions the concept of orthographic awareness, which consists of the student's conviction about the existence of conventional forms of writing, the desire to know those conventions, and the ability to find how to write under them.
In this sense, literacy is defined as a set of communicative skills that favor the construction of meanings and allow the individual to function in their social environment (Arteaga-Rolando & Carrión-Barco, 2022). To do this, it is necessary to use language, primarily written language, so that it is used meaningfully, involving the skills of speaking, listening, reading, and writing as ways of communicating thoughts and emotions. The development of reading and writing skills is a permanent challenge at all educational levels, which is reflected in various research ranging from early childhood to the university level, including primary and secondary education (Vergara-Pareja et al., 2022; Lancheros-Bohórquez & Vesga-Bravo, 2024; Echeverri-Sucerquia, & Quinchía-Ortiz, 2023).
Thanks to the almost omnipresent intervention of Information and Communication Technologies (ICT), in the most varied areas of human activity, reading and writing are largely carried out digitally (Osorio-Pita et al., 2020). This situation is framed in what Cassany (2000) mentioned, who predicted that in this century, three modes of communication of texts would coexist: handwritten writing, printed publication, and electronic textuality, which implies a change in reading methods. And mechanical writing through the cognitive process of information analysis.
In this sense, the Organization for Economic Cooperation and Development (OECD, 2020) indicates that ICT should be integrated into the classroom from initial education to promote the development of skills in students. This is especially true in Latin America, where restrictions on access to new technologies limit citizens' digital literacy, a situation evident during the Covid-19 pandemic (Uribe-Zapata et al., 2023; Villa-Guardiola et al., 2022).
Gamification, understood as the use of game elements to engage students, motivate them to action and promote learning and problem-solving, has been proposed for teaching disciplines such as administration, mathematics, social sciences and languages, mention a few (Núñez-Rueda et al., 2022; Macías-Rojas et al., 2022; Aguirre-Álvarez et al., 2024; Vera-Sagredo et al., 2024). Among the advantages of gamification that stand out in the educational process are the activation of motivation for learning, constant feedback, and more autonomous and meaningful learning by allowing more excellent retention in memory, commitment to education, and student loyalty or bonding. With the content and tasks, along with more measurable learning results (Borrás-Gené, 2015; Posada-Hernández et al., 2023).
Select a gamified tool; it is necessary to identify several elements, namely: the dynamics, which refer to the concept and implicit structure of the game; the mechanics, referring to the processes that allow the development of the game; and the specific components or implementations of the dynamics and mechanics (avatars, badges, points, collections, rankings, levels, and teams, among others) (Vanegas-Vanegas et al., 2024; Torres-Bernal et al., 2023; Caicedo et al., 2024; al., 2021). Furthermore, gamified activity is generated with the interaction of the three elements mentioned above (Ortiz-Colón et al., 2018).
In this case, the Classcraft tool was used, considering its benefits in learning, operability, satisfaction, content, efficiency, effectiveness, conception patterns of game interfaces, game design patterns and mechanisms, principles, and design heuristics, along with particular models of game design (Trejo-González, 2019). The Classcraft platform provides a playful environment from the attractive beginning, both for the teacher and for the students, due to the guidance it offers for its use. The platform strengthens learning through motivation, which has allowed its use in the development of skills as diverse as diplomacy, self-management, collaborative work, and decision-making, among others (Trejo-González, 2019; Klimenko et al., 2023; Barrera-Mesa et al., 2022; Retamozo et al., 2021).
In Colombia, the Ministry of National Education (MEN, 2009) established the Spanish Language Curricular Guidelines, in which reading competence is determined from the literal, inferential, and critical levels as the references to characterize the ways of reading. Likewise, the ministry established the Basic Language Competence Standards (EBCL), which emphasize the approach to the characteristic features of different forms of literary production (MEN, 2006). Despite this, Colombia has been occupying the last positions in the PISA (Programme for International Student Assessment) tests for skills related to critical reading and text comprehension (Pérez-Benítez & Ricardo-Barreto, 2022). This situation is worrying since a low level of reading and writing skills limits students' academic future, even more so when the deficiencies occur at the first educational levels (Triana-Pérez et al., 2024).
The research objective was to determine the impact of a gamified didactic sequence on the development of reading and writing competence of fourth-grade students in a Colombian school. The shortcomings detected in the students at the level of reading comprehension, writing competence, and use of office tools were addressed through a didactic sequence based on the proposal of Díaz-Barriga (2013).
Methodology
The qualitative approach was considered since it allows us to determine the students' attitudes, experiences, realities, and sociocultural aspects (Mesa-Aguirre et al., 2024). We worked from the paradigm of Educational Action Research (IAE) since the vision of Mckernan (2001, cited in Zapata-Ancajima 2018) makes it possible to understand the problems of the curriculum. Reflection is sought while doing pedagogical so that constructive criticism improves processes and enriches practice by contributing methodological resources. In addition, IAE also enables an intervention that involves the educational interests of the community and adaptation to situations that must be addressed in the short term (Zhang & Liu, 2023).
The research was conducted in the urban men's headquarters of the Francisco José de Caldas Technical Educational Institution (IETFJDC) in Socotá, Colombia.
Intentional or judgmental non-probabilistic sampling was used, characterized by selecting samples based solely on the researcher's knowledge and credibility. That is, the researcher chooses the sample that he considers appropriate (Hernández-González, 2021). We worked with 26 fourth-grade students who voluntarily participated in the research and were authorized by their parents through informed consent.
The research was carried out in four phases, namely: planning, in which the problem or situation to be improved is identified and the needs are prioritized; action, where the action plan is established, and the proposal is implemented; observation, in which information is collected for analysis, ending with the reflection phase in light of the theoretical reference.
In this case, a priori categories were used, which arise before information collection (deductive process) and are derived from theoretical and conceptual frameworks (Vives-Varela & Hamui-Sutton, 2021).
The first category corresponds to reading competence related to understanding texts: the levels of reading comprehension by the Basic Learning Rights (DBA) established by the MEN.
The second category is writing competence, which is related to spelling, coherence, and cohesion.
The third category of analysis is technological competence, related to the ICT tools used in the classroom, such as office programs and platforms to develop gamified exercises.
The techniques used to collect information were observation and diagnosis through field diaries and knowledge tests (Eslava-Zapata et al., 2023). These tools made it possible to identify problem points at the beginning, constantly evaluate the process in the action plan's development phase, and verify compliance with the objectives, making adjustments to the didactic sequence if necessary.
The analysis of the information was carried out through triangulation and categorization. It is a method that, based on a priori categories, allows for the organized collection of field information for subsequent analysis and interpretation (Vives-Varela & Hamui-Sutton, 2021). The information was analyzed with the Atlas. Ti v9.0 application is a popular software used in qualitative research (Rojano-Alvarado et al., 2021).
Results and discussion
Diagnosis and solution proposal
Initially, a diagnostic test was applied, finding that the students had great difficulty in the three levels of comprehension established by the MEN (2009) concerning reading competence. However, the shortcomings stand out at the inferential and critical reading levels. The literal and inferential identification of the text is minimal concerning the difficulties at both levels. In contrast, although there are strengths to argue at the critical level, the weakness is higher.
Regarding writing competence, it was found that, although students produce texts with coherence and cohesion, there are many spelling errors and difficulty in sentence structure due to the incorrect use of punctuation marks. However, in some cases, they identify the use of H and use B and V correctly, but in others, they need to correct these letters. When writing a text, they make spelling errors that are directly related to grammatical errors in the structure of the sentences.
The diagnosis allowed us to establish that students use gamified tools and technological programs recreationally. However, technological competence related to the educational use of ICT is very low since they are only used to search for information, which is frequent at this educational level (Rodríguez-Martínez, 2023).
The previous results were input for designing a didactic sequence with four workshops, using gamified tools to support the reading and writing of fourth-grade primary school students. Díaz-Barriga (2013) mentions that a didactic sequence results from establishing a series of learning activities that have an internal order among themselves, allowing for meaningful learning.
The didactic sequence was implemented on the Classcraft digital platform, designed to establish a role-play where participants embody different characters. Among the advantages of using this platform in the classroom is that it increases the intrinsic motivation of students, promotes teamwork, and improves their behavior in the classroom (Trejo-González, 2019). Additionally, other gamified tools were used, such as Liveworksheets, Learning Apps, Educaplay, and Word Wall, to strengthen literacy in students (Niño-Vega et al., 2021). These tools were selected because they allow operability, satisfaction, content, efficiency, and effectiveness under the theme and are based on the needs of the students (Romero-González & Soto-Barrios, 2023).
Application of the proposal
After carrying out the classroom work with the didactic sequence, what was observed in each session was recorded in the field diary. The data were analyzed and coded in Atlas ti, obtaining the semantic networks that are explained in the following sections.
Reading competence
In this case, reading competence is considered based on the Spanish Language Curricular Guidelines of the MEN (2009), in which reading comprehension is formulated using the literal, inferential, and critical levels as references to characterize reading ways. In Figure 1, a Linkage (E) of 45 is observed for the literal reading subcategory, which corresponds to the number of times this subcategory was cited in the analysis process.

The strong link demonstrates that the development of the mission exercises of the didactic sequence games, focused on this level in terms of transcriptional literality, had a positive impact. In this way, the students worked on this level with exercises developed as an initial activity in each session, which sought to remember what they had seen before, the main characteristic of the didactic sequences (Díaz-Barriga, 2013). In addition, interactive worksheets were used that contained matching, completing, and choosing the correct option activities, especially regarding spelling.
Literal reading was favored through the presentation of written instructions when entering each interactive activity, in the explanatory videos and presentations, and by developing exercises related to ordering the sentences of a text. Likewise, it was evident that there is simple recognition of words and phrases and automatic associations with their use. In this sense, providing the student with various ways to develop the activities encourages them to take responsibility for their learning (Quevedo-Benítez et al., 2024).
Regarding literality, it was established that students recognized the first level of meaning of the message since most of the activities were solved quickly. The above is by Cassany (2019), for whom reading is decoding but also understanding and acting socially, which is one of the purposes of this research. However, the difficulty lies in the students' loss of concentration at certain times, which is understandable due to their age (Vergara-Pareja et al., 2021).
The inferential level was worked on in the practice exercises and closing of the ACTIVITIES, where the previous knowledge acquired in the opening activities was tested, giving a Link (E) of 45 in the inferential reading subcategory (see Figure 1). In the class workshops, striking image reading activities for narrative texts and spelling rules were used, developed in Learning Apps, Word Wall, and Educaplay. In addition, students could develop interactive exercises more than once to correct errors and improve scores, allowing the didactic sequence to adapt to each individual's learning pace (Martínez-Ariza et al., 2022).
The above allowed us to improve the skills to relate and associate meanings and add information, previous experiences, prior knowledge, hypotheses, ideas, and conclusions to the text, as indicated in the fourth-grade Curricular Guidelines (MEN, 2009). The interactive activities also motivated autonomous learning and constant feedback, which, from the perspective of Borrás-Gené (2015), is one of the significant advantages of gamification in education, in addition to allowing more excellent memory retention and improvement in digital literacy skills.
In the writing of sentences and paragraphs, there has been evident progress. The students understood a text, extracting the ideas and the central theme. However, it is necessary to implement more specific strategies to improve at this level, where a more significant number of exercises of progressive difficulty are performed. In this sense, Cassany (2015) mentions that it is necessary to be aware of the writing process of spelling and the existence of conventional forms of writing, which lead the student to want to use them and have skills to find how to write according to them.
The critical level was addressed in topics such as elements, parts of narrative texts, and the creation of one of them, which yielded a Linkage (E) of 20 for the critical reading subcategory (see Figure 1). Although this level was worked on less frequently due to the sequentiality of the topic, being in the last sessions where the other two levels had already been explored and the students had greater clarity regarding the structure of the sentence, it was evident that there was an improvement over the diagnostic test. The students wrote coherent arguments and reflections, showing that properties are required to make up a text by a group of statements or chained sentences, such as adequacy, coherence, cohesion, and grammar (Cassany, 2015).
The above invites us to consider the following reflection: "What matters in reading is comprehension, the fact of understanding a particular meaning. On the other hand, it is secondary that we can pronounce the writing aloud and transform letters into sounds. That has no relation to understanding" (Cassany, 2019, p. 7). In this sense, developing dynamic activities oriented not only to the reading of written codes but also to the reflection and interpretation of texts is what makes it different-a proposal to work with gamified tools in the educational environment.
Writing competence
Certain properties are required to create a text from a group of statements or chained sentences, such as adequacy, coherence, cohesion, grammar (correctness), presentation, and stylistics (Cassany, 2015). In this case, after applying the didactic sequence, a high Linkage (E) was found for some categories of writing competence, indicating that some of them should be worked on more than others.
The analysis of the results shows that category 1, C1, demonstrating an understanding of the structure and parts of the sentence, has a low link of only four citations. However, C1 co-occurs twice with the following categories: C4: explanation and exercise of spelling rules; C5: identification of the subject and the predicate; C7: organize words related to a text to form meaningful sentences; C11: sentence classes; C12: what is the paragraph and types of paragraph and C13: identifies parts and elements of narrative texts.
The above indicates that if a student can demonstrate an understanding of the structure of the parts of speech, it is because she also exercises the spelling rules. In addition, he can identify the subject and predicate of a sentence, which leads him to organize words related to the text and form meaningful sentences, taking into account the types of sentences and their relationship with the paragraph, which allows him to identify the parts and elements of narrative texts.
As for C4: explanation and exercise of spelling rules, with four co-occurrences, there is a need for explanation and exercise since there is a co-occurrence with C2: difficulty in using spelling rules. The above justifies the completion of C3: writing exercise in MS Word so that students can carry out C5: identification of the subject and predicate of a sentence. In this way, students will be able to C7: organize words related to a text to form meaningful sentences, starting with C9: explanation, parts, and structure of the sentence, and recognizing key topics such as C11: types of sentences and C12: what it is the paragraph and paragraph classes, to ensure that the student can C13: identify parts and elements of narrative texts.
After students recognize the parts and elements of narrative texts, since they comply with category C5: identification of the subject and the predicate, it is reaffirmed that C3: writing exercise in MS Word allows strengthening students' learning. This allows them to C7: organize words related to a text to form meaningful sentences, and in this way, reach C13: identify parts and elements of narrative texts.
To reduce students' shortcomings, not only explanations of the topics must be made but also based on exercise and practice, for which the MS Word word processor showed promising results, allowing the students to advance in their writing processes. In this sense, the use of gamified activities confirms that the teacher is a guide during the student's learning process, making available various ways of learning, using tools that allow them to continue at their own pace and in a controlled manner (Collantes-Sandoval et al., 2022).
In this case, the students developed an interactive worksheet (live worksheets) in alphabetical order, an exercise the class craft tool allows them to do more than once. It was an advantage for those who failed on the first occasion. Furthermore, considering that half of the students had difficulty, practical exercises were done on the board to strengthen the order of the alphabet. In the classroom, interactive exercises are developed on the following topics: the types of sentences, organization of words to give meaning to a text, the paragraph and its classes; narrative texts (story and fable), their structure and elements; and, finally, the writing of a story or fable in MS-Word.
The above is done by filling out some PowerPoint sheets with relevant information about the characters, place, time, and problematic situation to be treated. Students planned, wrote, and organized their first draft of narrative text to write and correct it in a document in MS Word later.
It is essential to highlight that gamification allows activation and motivation for learning (Borrás-Gené, 2015). Likewise, the game dynamics facilitated the development of the entire didactic sequence, observing that interest was maintained and a satisfactory understanding of the topic was reached. Greater agility was also observed as content and exercise progressed with interactive and office tools, thus working the narrative scheme within the textual superstructure.
Regarding spelling, the didactic sequence allowed working on the characteristic features within a literary production, such as spelling rules and grammar. Although the primary reference for the Spanish language is the Royal Spanish Academy (RAE), in this case, we worked with the guidelines of the Association of Academies of the Spanish Language (ASALE), especially the 2010 version, as it is the reference for the spelling norms that should be guided in Colombian primary education (MEN, 2009).
Some authors mention that correcting spelling errors is necessary to write, among other things, and indicate that spelling must be worked on in a motivating way that arouses curiosity (Espinosa-Soriano, 2021). In this sense, orthographic awareness must be promoted, consisting of the student's conviction about conventional forms of writing, the desire to know those conventions, and the ability to find how to write according to them (Cassany, 2019).
In this case, although constantly exercising the different computer programs, providing feedback, strengthening, and correcting the shortcomings greatly mitigated the weaknesses, some errors persisted throughout the proposal's development. These recurring errors may be associated with dysgraphia problems, which should be treated from other professional areas (Cardozo-Sánchez et al., 2018).
Technological competence
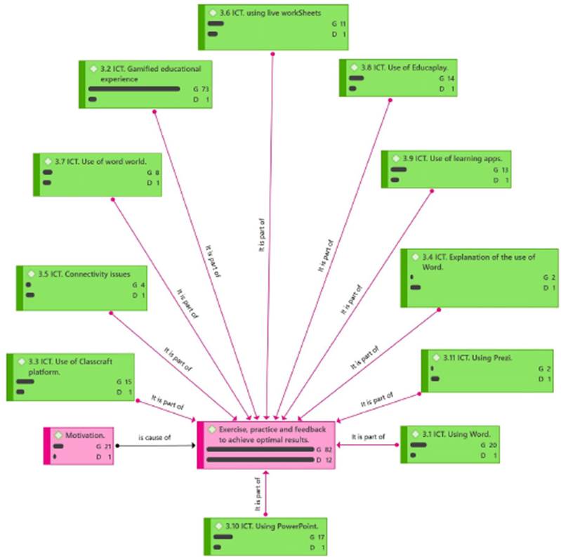
Figure 2 presents the ICT in education semantic network generated using Atlas Ti. It is highlighted that the criterion that obtained the most excellent acceptance by the students was 3.2, referring to the gamified educational experience, evidenced by a link of 73. In contrast, criteria 3.4 and 3.11 showed a low level of acceptance, with links of only two each. This indicates a need for more enthusiasm in explaining the use of MS Word and Prezi.

Despite the low link in criterion 3.4, which focused on explaining the use of MS Word, this did not affect criterion 3.1, related to the use of MS Word, which obtained a link of 20. Students prefer direct practice in MS Word instead of a detailed explanation of its use. Finally, in criteria 3.3 (use of the class craft platform), 3.8 (Use of Educaplay), 3.9 (Use of Learning apps), and 3.6 (use of Liveworksheets), link levels 15, 14, 13, and 11 were obtained. Respectively, this indicates that the students liked the epithetical exercises in these digital tools.
Figure 2 shows that by frequently using computer programs, students acquire incredible speed and precision in handling applications and office tools (PowerPoint and MS Word), which allows them to optimize their use time. This indicates that using ICT allows students to share information and create digital cocreate topics of interest to them, which can be significant when what is learned is connected to the reality of the environment (Solano-Carrillo, 2021). In this case, the results affirm that exercise, practice, and feedback were important aspects of articulating reading and writing with the proposed activities.
In the classroom, it was observed that the students expressed excitement and interest in a video game platform with characters, missions, scores, and levels, evidenced by their punctual and goodwill attendance at the scheduled sessions. In this sense, it is proven that teachers must prepare and ask the right questions, present the information in the appropriate formats, advise students, put the curricular material in its context, and explain individually (Solano-Carrillo, 2021; Barrera-Mesa & Fernández-Morales, 2022). In other words, an appropriate teaching strategy and the use of digital platforms that allow gamification generate motivating classroom environments for students, which is essential to achieve the desired learning results, regardless of the discipline and educational level (Ducuara-Amado et al., 2020; Niño-Vega et al., 2021).
Discussion
Regarding the development of exercises in office programs, it was evident in the first sessions that the students had yet to use the word processor to write. Although they claimed to know MS Word in Word, they did not know how to execute the basic functions, such as opening and creating documents, formatting the text, and recognizing the spelling and grammatical errors that MS Word writes. However, the constant exercise in practical and closing activities in all MS Word and PowerPoint workshops allowed students to improve their ability to use commands (ctrl + x, ctrl + v, ctrl + z). as well as in managing the essential functions of the word processor. In addition to the presentations in which the topic was explained, PowerPoint was used to prepare cards and presentations in which they had to search and insert images. In this sense, it was observed that the students gradually gained autonomy in the use of these tools, starting by downloading the files once, opening them, enabling editing, and placing punctuation marks in those exercises that required it. The above agrees with Cassany (2000) on the coexistence of three modes of inscription and communication of texts for this century: handwritten writing, printed publication, and electronic textuality.
Regarding the use of Word Wall, Educaplay, Learning apps, and live worksheets, their interactivity stands out. This made it possible to program various exercise and evaluation activities. These tools facilitate feedback and error correction, which allows students to strengthen their learning of the topic covered.
After comparing the diagnostic data and the progress made in the intervention, it is observed that gamified tools influence the strengthening of literacy. In this sense, as Cassany (2019) mentions: "We believe that reading is easy and that everyone knows how to do it. What is learned in primary school? However, it is false [...] Because reading and understanding is difficult." In this sense, it is essential that the reading-writing process is strengthened and occurs in diverse, virtual, and natural spaces, allowing the student to better prepare for their insertion into an increasingly changing world.
Electronic textuality occurs within the framework of new teaching forms. An interesting strategy is the pedagogy of co-association by Mark Prensky, a theory based on constructivism to teach digital generations. This pedagogy suggests ways of working with any technology, available or not, in school and the classroom and is considered the opposite way of theoretical teaching (Solano-Carrillo, 2021).
In this case, the role of the teacher is that of counselor and guide, goal setter and questioner, design learning, suggests controlled activities, provides context and rigor, and guarantees quality. In this way, students take responsibility for searching, making hypotheses, finding answers, and creating presentations that the teacher and the class then evaluate and examine for their context, rigor, and quality, and learn by themselves, alone or in a group, answering the questions.
Questions and actively solving the problems posed to them with the help and guidance of the teacher.
Regarding ICT as educational mediation, gamified learning generates motivation (Borrás-Gené, 2015), as observed in the voluntary attendance at extra-class sessions scheduled to work on the Classcraft platform. Evidently, if the tools are organized and properly during the class sessions, they become valuable support in the teacher's pedagogical work (Quevedo-Benítez et al., 2024; Niño-Vega et al., 2021). In other words, a didactic sequence organized based on the needs of the students, supported by ICT, and that uses novel strategies such as gamification enables students to achieve the expected reading-writing skills.
Finally, it is observed that there are two factors necessary to improve students' reading and writing performance: i) the explicit teaching of reading comprehension and text-writing strategies and ii) the integration of ICT for learning. It is recommended that these two factors be worked on as a priority in the primary education classroom and in teacher training plans so that they are trained in the use of the new tools.
Conclusions
The didactic sequence through gamified tools is a pertinent proposal to support the reading and writing of fourth-grade students. For reading competence, various interactive activities are presented that attract the students' attention so that they are having fun while exercising their reading levels.
At the literal level, the two variants mentioned in the Colombian curricular guidelines were reinforced: literality in the mode of transcription or paraphrasing. So, taking into account that apart from recognizing words and phrases, it was easier for the students to find an initial meaning of the message.
At the inferential level, progress was observed in some operations of building relationships of implication, causation, inclusion, and exclusion. However, more exercises are necessary to get students to handle other operations to establish relationships and associations between meanings. At the critical-intertextual level, work was carried out regarding the restoration of the text's global coherence. However, there must be improvement in identifying the superstructure and recognizing the points of view of those who intervene in the text.
Regarding writing competence, the exercises contribute to constructing the orthographic awareness that Cassany (2015) discusses if they involve punctuation marks and spelling rules. For sentence syntax, it was observed that integrating digital, manual, and oral exercises, along with the dynamics of remembering what was worked on in the previous session, provides students with more tools for appropriate knowledge. That is, the combination of manual and digital writing is convenient for a greater understanding of sentence, paragraph, and text structures.
In summary, the activities of a didactic sequence through gamified tools must be attractive and diverse. Its design must be based on previous knowledge and experiences, considering questions from reality and with information about a specific object of knowledge. Furthermore, the evaluation must motivate and promote meaningful learning, which can be achieved using interactive tools that facilitate problem-solving and error correction.
References
Aguirre-Álvarez, Y. A., Patino-Rodríguez, C. E., Maya-Uregui, C. M., & Bolívar-Torres, E. (2024). Beer Game como estrategia de gamificación aplicando Industria 4.0: más que un juego de inventarios. Revista de Investigación, Desarrollo e Innovación, 14(1), 155-178. https://doi.org/10.19053/uptc.20278306.v14.n1.2024.17629
Arteaga-Rolando, M. A., & Carrión-Barco, G. (2022). Modelo de lectoescritura. Percepciones y retos desde la pedagogía conceptual. Conrado, 18(84), 84-91.
Barrera-Mesa, M., & Fernández-Morales, F. H. (2022). Actitudes hacia la estadística y su enseñanza en estudiantes y docentes de educación básica secundaria y media. Saber, Ciencia y Libertad, 17(2), 494-522. https://doi.org/10.18041/2382-3240/saber.2022v17n2.9340
Borrás-Gené, O. (2015). Fundamentos de la Gamificación. Universidad Politécnica de Madrid. https://oa.upm.es/35517/1/fundamentos%20de%20la%20gamificacion_v1_1.pdf
Caicedo, D., Acurero-Luzardo, M. I., & Bracho-Pérez, K. J. (2021). Ética del docente ante el uso y apropiación de medios y tecnologías educativas en estudiantes de básica primaria. Infometric@ - Serie Sociales Y Humanas, 4(2). https://www.infometrica.org/index.php/ssh/article/view/162
Cardozo-Sánchez, R. N., Duarte, J. E., & Fernández-Morales, F. H. (2018). Estrategia didáctica, mediada por TIC, para mejorar las competencias lectoescritoras en estudiantes de primero primaria. Saber, Ciencia y Libertad , 13(2), 237-249. https://doi.org/10.18041/2382-3240/saber.2018v13n2.4638
Cassany, D. (2015). Literacidad crítica: Leer y escribir la ideología. Universitat Pompeu Fabra.
Cassany, D. (2019). Laboratorio lector: Para entender la lectura. Anagrama.
Cassany, D. (2000). Explorando las necesidades actuales de comprensión: aproximaciones a la comprensión crítica. Xarxa Telemática de Catalunya.
Collantes-Sandoval, Y., Vergel-Ortega, M., & Vega-Angarita, O. M. (2022). Estrategia didáctica virtual para enseñar matemáticas en tiempos de pandemia. AiBi Revista De Investigación, Administración E Ingeniería, 10(1), 70-74. https://doi.org/10.15649/2346030X.2564
Díaz-Barriga, Á. (2013). Secuencias de aprendizaje. ¿Un problema del enfoque de competencias o un reencuentro con perspectivas didácticas?. Profesorado. Revista de Currículum y Formación de Profesorado, 17(3), 11-33. https://www.redalyc.org/pdf/567/56729527002.pdf
Ducuara-Amado, L. Y., Rodríguez-Hernández, A. A., Niño-Vega, J. A., & Fernández-Morales, F. H. (2020). Material educativo gamificado para la enseñanza-aprendizaje de conceptos de ecología en estudiantes de educación media. Revista Boletín Redipe, 9(6), 144-156. https://doi.org/10.36260/rbr.v9i6.1008
Echeverri-Sucerquia, P. A., & Quinchía-Ortiz, D. I. (2023). The development of tourism and its relationship whit foreign languages: the case of Antioquia (Colombia). Revista de Investigación, Desarrollo e Innovación , 13(1), 87-100. https://doi.org/10.19053/20278306.v13.n1.2023.16068
Eslava-Zapata, R., Cárdenas, D., & Chacón-Guerrero, E. (2023). Management of Colombian hotel companies' websites: an empirical approach. Revista de Investigación, Desarrollo e Innovación , 13(2), 223-232. https://doi.org/10.19053/20278306.v13.n2.2023.16829
Espinosa-Soriano, R. J. (2021). Propuesta de investigación pedagógica para el tratamiento y mejora de la ortografía en los alumnos del Centros de Bachillerato Tecnológico. Dilemas contemporáneos: educación, política y valores, 8(2), 00041. https://doi.org/10.46377/dilemas.v8i2.2553
Hernández-González, O. (2021). Aproximación a los distintos tipos de muestreo no probabilístico que existen. Revista Cubana de Medicina General Integral, 37(3).
Klimenko, O., Hernández-Flórez, N. E., Tamayo-Lopera, D. A., Cudris-Torres, L., Niño-Vega, J. A., & Vizcaino-Escobar, A. E. (2023). Assessment of the teaching performance favors to creativity in a sample of Colombian public and private educational institutions. Revista de Investigación, Desarrollo e Innovación , 13(1), 115-128. https://doi.org/10.19053/20278306.v13.n1.2023.16071
Lancheros-Bohorquez, W. F., & Vesga-Bravo, G. J. (2024). Uso de la realidad aumentada, la realidad virtual y la inteligencia artificial en educación secundaria: una revisión sistemática. Revista de Investigación, Desarrollo e Innovación , 14(1), 95-110. https://doi.org/10.19053/uptc.20278306.v14.n1.2024.17537
Macías-Rojas, M., Caro, E. O., & Fernández-Morales, F. H. (2022). Las mediaciones TIC en la resolución de problemas matemáticos, un abordaje documental. Gestión y Desarrollo Libre, 7(14).
Martínez-Ariza, L., Cudris-Torres, L., Echeverría-King, L. F., & Niño-Vega, J. A. (2022). Influence of motivation on academic performance: an analysis of motivational assessment in mathematics learning. Revista de Investigación, Desarrollo e Innovación , 12(1), 57-66. https://doi.org/10.19053/20278306.v12.n1.2022.14207
Meza-Aguirre, J. A., Hernández-González, E., & Montes-Miranda, A. J. (2024). Escucha expandida: un modo de hacer investigación etnográfica. Revista de Investigación, Desarrollo e Innovación , 14(1), 111-124. https://doi.org/10.19053/uptc.20278306.v14.n1.2024.17538
Ministerio de Educación Nacional, MEN. (2006). Estándares Básicos de Competencias en Lenguaje, Matemáticas, Ciencias y Ciudadanas. https://www.mineducacion.gov.co/1621/articles-340021_recurso_1.pdf
Ministerio de Educación Nacional, MEN. (2009). Lineamientos Curriculares de Lengua Castellana. https://www.mineducacion.gov.co/1621/articles-89869_archivo_pdf8.pdf
Niño Vega, J. A., Gutiérrez Barrios, G. J., & Fernández Morales, F. H. (2021). Recurso educativo digital para el uso racional de la energía eléctrica en comunidades rurales colombianas. Revista De Ciencias Sociales, 27, 410-425. https://doi.org/10.31876/rcs.v27i.37016
Núñez-Rueda, S. N., Vargas-Daza, M del P., & Palacio-García, L. A. (2022). Contenidos digitales como estrategia didáctica para el desarrollo de conocimientos económicos y financieros en estudiantes de educación media. Revista de Investigación, Desarrollo e Innovación , 12(2), 251-264. https://doi.org/10.19053/20278306.v12.n2.2022.15269
Organización para la Cooperación y Desarrollo Económico, OCDE. (2020). Aprovechar al máximo la tecnología para el aprendizaje y la formación en América Latina. https://doi.org/10.1787/23078731
Ortiz-Colón, A.-M., Jordán, J., & Agredal, M. (2018). Gamificación en educación: Una panorámica sobre el estado de la cuestión. Educ. Pesqui., São Paulo, 44(e173773), 17.
Osorio-Pita, M. I., Cabas-Gómez, P. E., & Córdoba-Buenaños, E. (2020). Implementación de una estrategia webquest por medio de las tecnologías del aprendizaje y el conocimiento [tac] para el fortalecimiento de la lecto-escritura en la educación media. AiBi Revista De Investigación, Administración E Ingeniería , 8(S1), 152-158. https://doi.org/10.15649/2346030X.2395
Pérez-Benítez, W. E., & Ricardo-Barreto, C. T. (2022). Factores que afectan la comprensión lectora en estudiantes de educación básica y su relación con las TIC. Íkala, Revista de Lenguaje y Cultura, 27(2), 332-354. https://doi.org/10.17533/udea.ikala.v27n2a03
Posada-Hernández, G. J., López-Bonilla, M., Uribe-Suarez, D. A., & Cardona-Palacio, L. F. (2023). Value-added analysis for the quantitative reasoning competency at the Universidad Católica Luis Amigó in 2021. Revista de Investigación, Desarrollo e Innovación , 13(2), 329-344. https://doi.org/10.19053/20278306.v13.n2.2023.16838
Quevedo-Benítez, K. P., Rodríguez-Velandia, D. A., Moran-Borbor, R. A., Niño-Vega, J. A., & Fernández-Morales, F. H. (2024). Fortalecimiento de competencias en innovación tecnológica: una estrategia didáctica apoyada en el Aprendizaje Basado en Proyectos. AiBi Revista De Investigación, Administración E Ingeniería , 12(1), 47-54. https://doi.org/10.15649/2346030X.3657
Retamozo, O. N., Acurero-Luzardo, M. I., & Jaramillo-Ramirez, O. L. (2021). Comunidades Virtuales De Práctica Para La Conformación De Redes De Aprendizaje Colaborativo. Infometric@ - Serie Sociales Y Humanas, 4(1). https://www.infometrica.org/index.php/ssh/article/view/176
Rodríguez-Martínez, G. (2023). Perceptual reversals and creativity: ¿is it possible to develop divergent thinking by modulating bistable perception?. Revista de Investigación, Desarrollo e Innovación , 13(1), 129-144. https://doi.org/10.19053/20278306.v13.n1.2023.16064
Rojano-Alvarado, Y. N., Contreras-Cuentas, M. M., & Cardona-Arbeláez, D. (2021). El proceso etnográfico y la gestión estratégica de datos cualitativos con la utilización del aplicativo Atlas.Ti. Saber, Ciencia y Libertad , 16(2), 175-192. https://doi.org/10.18041/2382-3240/saber.2021v16n2.6500
Romero-González, Z., & Soto-Barrios, A. (2023). La importancia de los moot courts en la formación de los abogados. Saber, Ciencia y Libertad, 18(1), 501-523. https://doi.org/10.18041/2382-3240/saber.2023v18n1.10467
Solano-Carrillo, D. G. (2021). Reseña del libro Enseñar a nativos digitales de Marc Prensky (2015). Ciencias Sociales Y Educación, 10(20), 335-341. https://doi.org/10.22395/csye.v10n20a17
Torres-Bernal, Y. T., Fernández-Morales, F. H., & Niño-Vega, J. A. (2023). Memes and its impact on strengthening students' critical reading skills. Gaceta Médica de Caracas, 131(S3), S266-S275. https://doi.org/10.47307/GMC.2023.131.s3.3
Trejo-González, H. (2019). Recursos tecnológicos para la integración de la gamificación en el aula. Revista Tecnología, Ciencia y Educación, 13, 75-117.
Triana-Pérez, A., Puerta-Sarria, G. L., & Rojas-Peña, O. M. (2024). Síndrome de Burnout asociado al Tecnoestrés y las Practicas Pedagógicas durante el confinamiento pandémico por Sars-Cov2/Covid-19 en algunos centros de. Gestión y Desarrollo Libre, 9(18). https://doi.org/10.18041/2539-3669/gestionlibre.18.2024.11803
Uribe-Zapata, A., Zambrano-Acosta, J. F., & Cano-Vásquez, L. M. (2023). Usos educativos de TIC en docentes rurales de Colombia. Revista de Investigación, Desarrollo e Innovación , 13(2), 287-298. https://doi.org/10.19053/20278306.v13.n2.2023.16834
Valbuena, D., Acurero, M., & Linares E, J. L. (2021). Estrategias para la promoción de la educación intercultural bilingue en las escuelas primarias. Infometric@ - Serie Sociales Y Humanas, 4(1). https://www.infometrica.org/index.php/ssh/article/view/155
Vanegas-Vanegas, D., Ramón-Valencia, J., & Ramón, H. (2024). Hacia una didáctica cultural, transformadora y vivencial. Gestión y Desarrollo Libre, 9(17). https://doi.org/10.18041/2539-3669/gestionlibre.17.2024.11518
Vera-Sagredo, A. J., Constenla-Núñez, J. A., & Jara-Coatt, P. A. (2024). Percepción de los docentes chilenos de establecimientos Técnicos Profesionales sobre emprendimiento, innovación y gamificación. Revista de Investigación, Desarrollo e Innovación , 14(1), 125-140. https://doi.org/10.19053/uptc.20278306.v14.n1.2024.17539
Vergara-Pareja, C. M., Nielsen-Niño, J. B., & Niño-Vega, J. A. (2021). La gamificación y el fortalecimiento de la habilidad oral en inglés a niños de primera infancia. Revista de Investigación, Desarrollo e Innovación , 11(3), 569-578. https://doi.org/10.19053/20278306.v11.n3.2021.13355
Vergara-Pareja, C. M., Niño-Vega, J. A., & Fernández-Morales, F. H. (2022). Fortalecimiento de la lectura crítica en inglés a estudiantes de grado quinto a través de un recurso educativo digital. Revista Colombiana de Tecnologías de Avanzada, 2(40). https://doi.org/10.24054/16927257.v40.n%i.2022.2370
Villa-Guardiola, V. J., Romero-González, Z., & Hernández-Ramírez, S. L. (2022). Evaluación del impacto del Covid-19 en la educación básica de México y Colombia. Revista de Investigación, Desarrollo e Innovación , 12(2), 229-238. https://doi.org/10.19053/20278306.v12.n2.2022.15262
Vives-Varela, T., & Hamui-Sutton, L. (2021). La codificación y categorización en la teoría fundamentada, un método para el análisis de los datos cualitativos. Investigación en Educación Médica, 40, 97-104. https://doi.org/10.22201/fm.20075057e.2021.40.21367
Zapata-Ancajima, J. (2018). Fundamentos para entender la investigación-acción, como modalidad de investigación de la práctica educativa. https://doi.org/10.13140/RG.2.2.27205.68321
Zhang, D., & Liu, J. (2023). Research on the evaluation and optimization of the effect of rural education poverty alleviation: Based on the field survey in Youyang County, Chongqing, China. Nurture, 17(3), 407-426. https://doi.org/10.55951/nurture.v17i3.360
Notes