Artículos
Educational Technologies to Promote Self-Care in People Affected by Leprosy: A Systematic Review*
Tecnologías educativas para promover el autocuidado en personas afectadas de lepra: una revisión sistemática*
Tecnologias educacionais para promover o autocuidado em pessoas afetadas pela hanseníase: revisão sistemática*
Educational Technologies to Promote Self-Care in People Affected by Leprosy: A Systematic Review*
Aquichan, vol. 25, núm. 1, e2513, 2025
Universidad de La Sabana
Recepção: 18 Abril 2024
Revised document received: 01 Agosto 2024
Aprovação: 09 Dezembro 2024
Publicado: 10 Dezembro 2024
Abstract
Introduction: The disabilities caused by leprosy, in addition to being stigmatizing, interfere in the emotional, social, and productive stability of the person affected. For this reason, it must be prevented during treatment and post-discharge, when support for self-care is essential. In this context, it is crucial to use educational technologies that encourage the understanding and incorporation of daily care.
Objective: To highlight the contributions of educational technologies used to promote self-care in people affected by leprosy.
Materials and Methods: This is a systematic review conducted in December 2022, in the SciELO, Cochrane Library, Embase, Lilacs, PubMed, Scopus, and Web of Science databases as well as in the gray literature, in which the Catalogue of Theses and Dissertations of the Coordination for the Improvement of Higher Education Personnel (Coordenação de Aperfeiçoamento de Pessoal de Nível Superior - Capes), ProQuest, and OpenGrey were searched. The eligibility criteria consisted of primary studies with people aged 15 or over affected by leprosy; healthcare professionals who provided guidance on self-care to people affected by leprosy; the use of educational technologies to guide self-care; and the contributions of their use to the improvement of self-care.
Results: In total, five studies were included; all the manuscripts presented interventions via oral communication; there was a significant improvement in adherence to self-care regarding the face, hands, and feet; in addition, there was a minimization of hospital admissions with increased levels of independence when performing activities of daily living.
Conclusion: The educational technologies were significant, as there was an increase in the frequency of self-care practices and in adherence to leprosy treatment.
Keywords (Source: DeCS): Self care+ health education+ leprosy+ educational technology+ systematic review.
Resumen
Introducción: Además de ser estigmatizantes, las discapacidades causadas por la lepra interfieren en la estabilidad emocional, social y productiva de la persona afectada. Por lo tanto, su prevención debe tener lugar durante el tratamiento y después del alta, cuando el apoyo al autocuidado es esencial. Así, es fundamental el uso de tecnologías educativas que favorezcan la comprensión y la incorporación de los cuidados cotidianos.
Objetivo: Destacar las aportaciones de las tecnologías educativas utilizadas para promover el autocuidado en personas afectadas de lepra.
Materiales y método: Revisión sistemática realizada en diciembre de 2022, en las bases de datos SciELO, Cochrane Library, Embase, Lilacs, PubMed, Scopus y Web of Science y en la literatura gris, en la que se utilizó el Catálogo de Tesis y Disertaciones de la Coordenação de Aperfeiçoamento de Pessoal de Nível Superior (Capes), ProQuest y OpenGrey. Los criterios de elegibilidad fueron estudios primarios con personas de 15 años o más afectadas por la lepra; profesionales de la salud que proporcionaban orientación sobre autocuidado a personas afectadas por la lepra; uso de tecnologías educativas a la hora de orientar sobre autocuidado; y contribuciones de su uso a la mejora del autocuidado.
Resultados: Se incluyeron cinco estudios. Todos los manuscritos presentaban intervenciones mediante comunicación oral. Se observó una mejora significativa en el cumplimiento del autocuidado de la cara, las manos y los pies; la minimización de las visitas al hospital y los índices de mejora con el aumento del grado de independencia al realizar las actividades de la vida diaria.
Conclusión: Las tecnologías educativas fueron significativas para aumentar la frecuencia de las prácticas de autocuidado y la adherencia al tratamiento de la lepra.
Palabras clave (Fuente DeCs): Autocuidado, educación en salud, lepra, tecnología educacional, revisión sistemática.
Resumo
Introdução: As incapacidades provenientes da hanseníase, além de estigmatizantes, interferem na estabilidade emocional, social e produtiva da pessoa afetada. Por isso, sua prevenção deve ocorrer durante o tratamento e no pós-alta, quando é essencial o apoio ao autocuidado. Nesse contexto, é fundamental a utilização de tecnologias educacionais que favoreçam a compreensão e a incorporação de cuidados diários.
Objetivo: Evidenciar as contribuições das tecnologias educacionais utilizadas para a promoção do auto-cuidado em pessoas afetadas pela hanseníase.
Materiais e método: Revisão sistemática realizada em dezembro de 2022, nas bases de dados SciELO, Cochrane Library, Embase, Lilacs, PubMed, Scopus e Web of Science e na literatura cinzenta, na qual foram consultados o Catálogo de Teses e Dissertações da Coordenação de Aperfeiçoamento de Pessoal de Nível Superior (Capes), o ProQuest e OpenGrey. Os critérios de elegibilidade foram estudos primários com pessoas na faixa etária igual ou superior a 15 anos de idade, afetadas pela hanseníase; profissionais de saúde que realizaram orientações sobre o autocuidado à pessoa afetada pela hanseníase; uso de tecnologias educativas na orientação do autocuidado; contribuições do uso para melhorar o autocuidado.
Resultados: Cinco estudos foram incluídos; todos os manuscritos apresentaram intervenções por meio de comunicação oral; houve melhora significativa na adesão ao autocuidado com a face, com as mãos e com os pés; além disso, minimização de visitas hospitalares e índices de melhora com aumento dos graus de independência durante a realização das atividades de vida diária.
Conclusão: As tecnologias educacionais foram significantes, pois houve aumento na frequência das práticas de autocuidado e na adesão ao tratamento da hanseníase.
Palavras-chave (Fonte DeCs): Autocuidado, educação em saúde, hanseníase, tecnologia educacional, revisão sistemática.
Introduction
Leprosy is an infectious, dermato-neurological disease, whose bacillus affects primarily the skin and peripheral nerves, which can lead to severe physical and psychosocial disabilities, especially when diagnosis and treatment are delayed 1,2.
The disabilities caused by leprosy, in addition to being stigmatizing, interfere with the emotional, social, and productive stability of the person affected. Measures to prevent and treat these disabilities are essential for improving quality of life. In this context, self-care measures provide support to sustain life and health, recover from the disease, and adapt to its sequelae 3,4.
In epidemiological terms, in 2021, a total of 106 countries reported 140,594 new cases of leprosy worldwide to the World Health Organization, most of them originating from India, Brazil, and Indonesia. Brazil is ranked second in the global ranking of countries with a high burden of the disease. In 2021, the country reported 18,143 new cases of leprosy, with a detection rate of 8.51 cases per 100,000 inhabitants 5.
Therefore, in leprosy, self-care is essential for the prevention of disabilities and must be implemented by promoting a healthy and favorable environment, with health education practices and the use of educational resources that enable proactive changes in the people. In this context, it is essential to use educational technologies (ETs) that favor the understanding and incorporation of daily care 6,7.
In terms of educational tools, the literature shows they have a crucial role in the health learning process. This process can be understood as the construction and acquisition of knowledge, skills, and competencies over time, through experiences, practices, and interactions. Educational tools have contributed to this development by expanding access to knowledge, stimulating interactivity, allowing for the personalization of content, facilitating collaboration between learners, and meeting the demands of technological innovation. Therefore, the use of ETs has transformed the way students and healthcare professionals construct and apply knowledge 8,9.
Evidence related to the use of ETs for self-care and disability prevention shows that they contribute to the knowledge of people affected by leprosy. In addition, they strengthen the conception of knowledge and practices and consolidate self-care assertively and efficiently 10.
In the daily routine of healthcare services, there are operational difficulties in performing intervention measures with the use of ETs, aiming to prevent and control disabilities, which are usually restricted to treatment follow-up appointments and also require incentives for people with leprosy to perform self-care 11.
In light of the above, this article starts from the premise that the use of ETs in interventions aimed at people affected by leprosy helps to promote self-care. The importance of synthesizing the use of these technologies to prevent disabilities and physical deformities, and consequently favoring the subjects' autonomy, is highlighted. Thus, this study aimed to highlight the contributions of ETs to the promotion of self-care in people affected by leprosy.
Materials and Methods
This systematic review study was conducted in compliance with the Joanna Briggs Institute's theoretical framework and the Preferred Reporting Items for Systematic Reviews and Meta -Analyses - Prisma checklist 12,13. The review protocol was submitted to the International Prospective Register of Systematic Reviews and registered under number CRD42022366384.
To outline the guiding question, the PICO strategy was used 14, which covered: P: People affected by leprosy; I: Use of educational technologies; C: Comparison with the standard guidance provided without the use of educational technologies; and O: Improvement in self-care. Ultimately, the following question emerged: What are the contributions of the use of ETs to the promotion of self-care in people affected by leprosy?
The following inclusion criteria were adopted: Primary studies conducted with people aged 15 or over affected by leprosy; healthcare professionals who provided guidance on self-care to people affected by leprosy; the use of ETs when providing guidance on self-care; and the contributions of their use to improving self-care. It should be noted that there were no limitations regarding the language of the studies, nor was there a time frame. Studies originating from event proceedings, studies that were not available in full, and repeated or duplicated studies were excluded.
The search strategy was based on the PICO acronym and structured terms from the health sciences descriptors, the Medical Subject Headings, and keywords, in addition to the use of the Boolean operators OR and AND. It should be noted that the search strategy was adapted to the specificities of each database and website, as shown in Table 1.

The following databases and websites were searched: Scientific Electronic Library Online (SciELO); Cochrane Library; Embase; Latin American and Caribbean Health Sciences Literature (Lilacs); PubMed; Scopus; and Web of Science. The search for evidence was also conducted in gray literature, in which the Capes Catalogue of Theses and Dissertations, ProQuest (Dissertations & Theses), and OpenGrey were searched.
It should be noted the search for evidence was conducted in December 2022, in tandem. The selected articles were exported to the Rayyan reference manager 15, which was helpful in the manuscript screening process. Study selection was performed simultaneously by two independent reviewers. The studies considered eligible were then retrieved in full and the method of the selected studies and their ability to answer the research question were carefully assessed.
In the data extraction phase, a tool was created to obtain the essential information and characteristics of the selected studies, such as title, authors, the year the research was conducted, publication year of the study, language and country where it was developed. Regarding the methodological aspects, the objective, type of study, sample, inclusion and exclusion criteria for participants, and the ETs used were extracted. In terms of results, data regarding the intervention, control, and outcome were obtained, as well as the limitations of the studies.
In addition, the studies were classified according to the level of evidence 16. The internal validity and risk of bias were assessed, considering the following characteristics: Selection bias, performance, detection, attrition, and reporting. For this purpose, the Review Manager software provided by Cochrane was used, with the risk of bias being defined as 'low risk of bias,' 'high risk of bias,' or 'uncertain risk of bias' 17. The results of the systematic review were presented in synoptic figures and tables in a qualitative synthesis.
Results
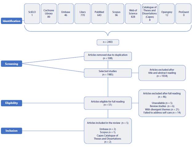
The systematic search retrieved 2,493 studies from the selected databases; however, after the selection process, five studies were included in this review. Figure 1 shows the flowchart of the selection process according to the guidelines of the Prisma model.

Regarding the characterization of the primary studies, the publication year ranged from 2014 to 2020. The prevailing language was Portuguese 18-21; in addition, three studies presented an experimental study methodological design 18,19,21 and two were quasi-experimental studies 20,22.
Regarding the main objectives, the studies aimed to assess the physical and functional status of the eyes, hands, and feet 18; the effectiveness of an intervention on adherence to self-care 19; the effect of the mHealth technology on self-care 20,22; and the level of performance and satisfaction of leprosy patients with claw-hand sequelae 21. A total sample of 84 people participated in the interventions. It was found that all the studies had a high level of evidence 18-22. Table 2 summarizes the characterization of the studies included in the systematic review.

Table 3 presents the main results of the articles included in the systematic review, in terms of the technology used, the main interventions implemented, patient follow-up, and the central outcomes identified.

Among the ETs used in the studies, it was found that all the manuscripts presented interventions through oral communication 18-22. Alongside this intervention, other ETs were combined with a printed educational manual 18, a mobile communication phone 20,22, a printed self-care calendar 19, a printed self-care plan 19, digital images and videos 20, and assistive technology 21.
Regarding the interventions, these were aimed at performing a sensory and perceptive assessment 19, building a self-care plan 19, and providing a kit and calendar for self-care 19, a self-care manual 18 and resources, such as videos and images 20. It was found that five studies conducted a pre-intervention interview/anamnesis 18-22; three studies reported a neurological assessment of the participants 18,19,22; and three created and applied a specific form to assess self-care of the face, hands, and feet 18-20.
To conduct telephone assessments to monitor self-care and provide educational measures, in one study a mobile device was provided for patients to contact the healthcare professionals 18, while another study used the patients' own communication devices to maintain contact 20. As for the follow-up of participants during the intervention period, it was found that all the interventions were conducted over a prospective period, lasting a minimum of seven weeks and a maximum of 12 months 18-22. After all the interventions had been applied, the participants were re-assessed 18-22.
In terms of outcomes, there was a significant improvement in the sensitivity of the cornea, lower limbs, and muscle function; in the domains related to pain and social aspects 18; in the increase and improvement in adherence to self-care 19,22 and the superiority of the educational-behavioral intervention in adherence to self-care 19; in addition to the reinforcement of face, hand, and foot care 20, the minimization of regular hospital appointments 22, and the improvement rates with increased levels of independence when performing activities of daily living 21.
Regarding the assessment of the risk of bias, its distribution was classified as shown in Figure 2.

It can be concluded that 60 % of the studies presented an uncertain risk of bias regarding the generation of the randomized sequence and 40 % had uncertain bias in the allocation blinding. In terms of participant and healthcare personnel blinding and outcome evaluator blinding and incomplete outcome blinding, 100 % of the studies presented a low risk of bias. In relation to selective outcome reporting, 60 % of the studies presented an uncertain risk of bias and, finally, 80 % were classified as having an uncertain bias in other sources of bias.
Discussion
In light of the findings of this review, significant contributions were drawn from the interventions and the use of ETs with various characteristics in promoting self-care in people affected by leprosy. Strategies such as oral guidance, printed educational resources, and mobile devices for reproducing educational digital media were used. The main outcomes showed benefits for adherence to leprosy treatment and self-care, covering care for the face, hands, and feet, as well as pain management and social aspects.
In line with international studies, guidelines for the prevention of physical disabilities caused by leprosy are becoming prominent in the management of the disease. Thus, professional guidelines address measures to assess neurological function and the level of physical disability, as well as techniques to prevent disability through self-care 23,24. In the present study, the official guidelines for the development of guidance practices, along with other educational strategies, were incorporated in all the studies included in the results.
In this sense, in an experience report of a home-based educational intervention based on Orem's theory, self-care guidelines for people with leprosy covered measures to prevent nasal dryness and promote a reduction in sensitivity, joint swelling, pain, and dryness in the hands and feet 25. Therefore there was an association with the outcome in terms of care for the face, hands, and feet, as well as pain management, shown in four of the studies included in the present review.
Since ETs allow a closer relationship with the varying realities that individuals experience, communication between healthcare professionals and the general population is facilitated, promoting quality, safe, and effective healthcare. Hence, the development of technology is essential to mediate this relationship and is beneficial for both healthcare professionals and patients 26,27. In light of this, it is possible to infer the contribution of ETs to improving patient adherence to leprosy treatment, as found in this review, as well as aspects of health promotion that permeate the individual's social sphere.
The relationship between the use of printed, digital, and oral ETs and health promotion has led to positive effects as well as the frequent use of technologies to facilitate the learning process, as they are capable of stimulating dialog and strengthening the patient-professional relationship. When discussing health-related themes, technology adds cultural and socio-historical elements, enriching the participants' worldviews 28,29.
The contribution of ETs to adherence to self-care was identified in three studies in this systematic review. One study conducted with people with leprosy sequelae showed that the perception of self-care was linked to their oral and physical hygiene practices. The main barriers identified for performing daily activities and self-care are the physical sequelae on the body and the deformities caused by leprosy 30. ETs for self-care in leprosy, especially for personal hygiene, promote the autonomy of those with sequelae, and are an essential factor in overcoming the constraints caused by the stigmatization of the disease 31.
Based on an analysis of the strategies used in the studies found, data from a methodological study proposed reporting on the experience of developing a participatory educational booklet, which showed a potential contribution to promoting self-care in leprosy. This technology is an essential tool for reinforcing the bonds between patients and healthcare professionals, as well as allowing the subjective, cultural, and political aspects that were present in the recipients of the information to be recognized 32. The use of ETs fosters the bond between users and healthcare professionals, which has a direct impact on treatment adherence and effectiveness 33,34.
Furthermore, it was found in another study that the use of educational tools for health promotion measures encourages self-care and reduces disease-related disabilities. As a result, it contributes to improving individual and family quality of life 35. An example of the application of the educational booklet in various individual social contexts is the preparation of a booklet covering self-care for complications stemming from leprosy, with a focus on forest peoples and populations 26. Thus, information becomes accessible and understandable, and measures to promote health education are directed and stimulated correctly according to the target audience.
It is also worth noting that the use of educational booklets is an important strategy for promoting self-care. Thus, the development of booklets aims to produce a focused, organized, and systematic consultation tool to maximize the effectiveness of health education practices. In this sense, they provide resources for integration and communication with the audience in an easy, direct, and engaging way, supporting the dissemination of knowledge and, consequently, improving the standard of healthcare 36-38.
In addition to the above, the use of active learning methodologies to stimulate adolescent protagonism should be highlighted. The use of this ET has provided potential for agents of change in the health reality, as it has contemplated and stimulated their protagonism, as well as allowed the technological advancement of educational proposals as a tool in the development of knowledge regarding human rights and citizenship 39. These practices favor the patient's leading role in the care process and provide autonomy, physical and mental well-being and, consequently, a better understanding of this dimension of leprosy care.
Furthermore, considering the development of game-based ETs, the development of a board game for adolescents with leprosy is highlighted as a way of promoting self-care, preventing the disease, and reducing stigma 40. It is emphasized that the incidence of the disease in adolescents is harmful due to the physical damage caused by the delay in diagnosis, the lack of response to treatment, and the psychological damage caused by social isolation and stigma 41. Sometimes the social exclusion of people with leprosy is more damaging than the clinical manifestations of the disease 42-44.
Moreover, self-care strategies also include support groups. In one study, it was found that the promotion of self-care and the development of group activities were marked by the enthusiasm, availability, and interest of the facilitators and other participants 45. In this sense, a study conducted with a self-care group found that these members had a higher quality of life. The authors add that, despite being curable, leprosy is a public health problem that warrants careful attention for its control and elimination, as well as encouragement and educational interventions for self-care to avoid disabilities and physical deformities 46.
Therefore, the use of educational strategies for the creation of these groups is regarded as a technique for improving the quality of life of individuals and their influence on the health-related determinants present in the models of care for the prevention, control, and treatment of leprosy 47.
Thus, it should be noted that ETs for the prevention of leprosy disabilities are defined as expository resources, such as self-care manuals, educational leaflets, booklets, printed leaflets, ulcer dressing kits, videos, educational talks, training, and support groups 48-50.
The main limitation of this study was the low number of studies found on the theme, which reflects the limited production in the field of ETs used to promote self-care in leprosy. Another limitation was the challenge of the combined analysis of the studies due to the varying interventions and ETs adopted, which hindered conducting a meta-analysis.
Conclusion
This review allowed the contributions of ETs in promoting self-care in people affected by leprosy to be highlighted. It was found that, among the ETs, oral communication was used in all the interventions aimed at promoting self-care in leprosy, followed by printed resources such as educational manuals, self-care calendars, and self-care plans. It should be noted that audiovisual ETs, images, and videos were used, as well as mobile telecommunication devices.
Thus, they have shown that the use of ETs for self-care in people affected by leprosy was significant, as there was an increase in the frequency of self-care practices and treatment adherence, an improvement in physical disability before and after the intervention using ETs and an improvement in the frequency of self-care actions with the face, hands, and feet. This shows that the use of ETs is a strong method for improved results in the self-care process for people affected by leprosy.
The illness process caused by leprosy, although widely known in the scientific community, still entails research questions, such as adherence to self-care practices. In this context, the use of technologies, strategies, and resources that favor understanding and influence the care process can facilitate improvements in the quality of care.
References
Srinivas G, Muthuvel T, Lal V, Vaikundanathan K, Schwienhorst-Stich EM. Kasang C. Risk of disability among adult leprosy cases and determinants of delay in diagnosis in five states of India: A case-control study. PLoS Negl Trop Dis [Internet] 2019 [citado 4 jun. 2024];13(6):e0007495. DOI: https://doi.org/10.1371/journal.pntd.0007495
Dharmawan Y, Fuady A, Korfage I, Richardus JH. Individual and community factors determining delayed leprosy case detection: A systematic review. PLoS Negl Trop Dis [Internet] 2021 [citado 4 jun. 2024];15(8):e0009651. DOI: https://doi.org/10.1371/journal.pntd.0009651
Samosir PM, Axelia PG, Alkaff FF, Salamah S, Alinda MD. Prevalence and risk factors for disability in leprosy patients in Indonesia during the post-elimination era. Dermatol Reports [Internet]. 2023 [citado 4 jun. 2024];15(4):9777. DOI: https://doi.org/10.4081/dr.2023.9777
Eze CC, Ekeke N, Alphonsus C, Lehman L, Chukwu JN, Nwafor CC, Stillwaggon E, Meka AO. Sawers L, Ikebudu J, Anyim MC, Ukwaja KN. Effectiveness of self-care interventions for integrated morbidity management of skin neglected tropical diseases in Anambra State, Nigeria. BMC Public Health [Internet]. 2021 [citado 5 jun. 2024];21(1):1748. DOI: https://doi.org/10.1186/s12889-021-11729-1
Global leprosy (Hansen disease) update, 2021: Moving towards interruption of transmission. Genebra: World Health Organization; 2021 [citado 5 jun. 2024]. Available from: Available from: https://www.who.int/publications/i/item/who-wer9736-429-450
Hounsome N, Kinfe M, Semrau M, Ali O, Tesfaye A, Mengiste A, Bremner S, Ahmed A, Fekadu A, Davey G. Economic assessment of a community-based care package for people with lower limb disorder caused by lymphatic filariasis, podoconiosis and leprosy in Ethiopia. Trans R Soc Trop Med Hyg [Internet]. 2020 [citado 5 jun. 2024];114(12):1021-34. DOI: https://doi.org/10.1093/trstmh/traa111
Lira DJV, Parente AL, de Azevedo PKM, MSMA, Rodrigues FJA, Rocha AFA. Technologies for health education with adolescents: An integrative review. AV Enferm [Internet]. 2021 [citado 5 jun. 2024];39(2): 235-54. DOI: https://doi.org/10.15446/av.enferm.v39n2.85639
Rooha A, Shetty S, Bajaj G, Jacob NL, George VM, Bhat JS. Development and validation of educational multimedia to promote public health literacy about healthy cognitive aging. Health [Internet]. 2023 [citado 5 jun. 2024];26(6):2571-2583. DOI: https://doi.org/10.1111/hex.13857
Lopez-Olivo MA, Suarez-Almazor ME. Digital Patient Education and Decision Aids. Rheum Dis Clin North Am [Internet]. 2019 [citado 10 nov. 2022];45(2):245-56. DOI: https://doi.org/10.1016/j.rdc.2019.01.001
Mustapha G, Obasanya JO, Adesigbe C, Joseph K, Nkemdilim C, Kabir M, Dahiru T. Plantar ulcer occurrence among leprosy patients in Northern Nigeria: A study of contributing factors. Ann Afr Med. [Internet]. 2019 [citado 10 nov. 2022];18(1):7-11. DOI: https://doi.org/10.4103/aam.aam_162_16
Laurindo CR, Vidal SL, Martins N de O, Paula CF de, Fernandes GAB, Coelho A da CO. Access to guidance on self-care for people diagnosed with leprosy in a municipality of the Zona da mata mineira. Hu Rev [Internet]. 2019 [citado 4 nov. 2022];44(3):295-301. DOI: https://doi.org/10.34019/1982-8047.2018.v44.14130
Tufanaru C, Munn Z, Aromataris E, Campbell J, Hopp L. Chapter 3: Systematic reviews of effectiveness. In: Aromataris E, Munn Z. JBI Manual for Evidence Synthesis. JBI [Internet]. 2020 [citado 4 set. 2022]. DOI: https://doi.org/10.46658/JBIMES-20-04
Page MJ, McKenzie JE, Bossuyt PM, Boutron I, Hoffmann TC, Mulrow CD, Shamseer L, Tetzlaff JM, Akl EA, Brennan SE, Chou R, Glanville J, Grimshaw JM, Hróbjartsson A, Lalu MM, Li T, Loder EW, Mayo-Wilson E, McDonald S, McGuinness LA, Stewart LA, Thomas J, Tricco AC, Welch VA, Whiting P, Moher D. The PRISMA 2020 statement: an updated guideline for reporting systematic reviews. BMJ [Internet]. 2021 [citado 4 set. 2022];372(71). DOI: https://doi.org/10.1136/bmj.n71
De Santis KK, Kirstein M, Kien C, Griebler U, McCrabb S, Jahnel T. Online dissemination of Cochrane reviews on digital health technologies: a cross-sectional study. Syst Ver [Internet]. 2024 [citado 17 jun. 2024];13(1):133. DOI: https://doi.org/10.1186/s13643-024-02557-6
Ouzzani M, Fedorowicz Z, Elmagarmid A. Rayyan-a web and mobile app for systematic reviews. Syst Ver [Internet]. 2016 [citado 16 set. 2022];5(1):1-10. DOI: https://doi.org/10.1186/s13643-016-0384-4
García-Villar C, Plasencia-Martínez JM, Gutiérrez-Amares MT, García-Santos JM. Inter-observer agreement on levels of evidence in radiology articles. Radiologia (Engl Ed) [Internet]. 2023 [citado 5 nov. 2022];65(6):573-6. DOI: https://doi.org/10.1016/j.rxeng.2023.08.001
Cowie K, Rahmatullah A, Hardy N, Holub K, Kallmes K. Web-Based Software Tools for Systematic Literature Review in Medicine: Systematic Search and Feature Analysis. JMIR Med Inform [Internet]. 2022 [citado 5 nov. 2022];10(5):e33219. DOI: https://doi.org/10.2196/33219
Rodini FCB, Gonçalves M, Barros ARSB, Mazzer N, Elui VMC, Fonseca MCR. Disability prevention in leprosy using a self-care manual for patients. Fisioter Pesq [Internet]. 2010 [citado 20 dez. 2022];17(2):157-66. DOI: https://doi.org/10.1590/S1809-29502010000200012
Brito KKG. Adesão ao autocuidado na hanseníase â luz da teoría de Everett Rogers [Tese de doutorado]. João Pessoa: Universidade Federal da Paraíba [Internet]. 2018. [citado 20 dez. 2022]. Disponível em: Disponível em: https://sucupira.capes.gov.br/sucupira/public/consultas/coleta/trabalhoConclusao/viewTrabalhoConclusao.jsf?popup=true&id_trabalho=6480914
Barbosa R. Sousa. Tecnologia mhealth no autocuidado de pacientes com hanseníase [Dissertação de mestrado]. Crato: Universidade Regional do Cariri [Internet]; 2021. [citado 20 dez. 2022]. Disponível em: Disponível em: https://sucupira.capes.gov.br/sucupira/public/consultas/coleta/trabalhoConclusao/viewTrabalhoConclusao.jsf?popup=true&id_trabalho=11305582
Junior JLR, Muniz LDS, Xavier MB. Feeding using assistive technology in the improvement of occupational performance of leprosy patients with claw hand. Hansen Int [Internet]. 2014 [citado 16 dez. 2022];39(1):22-9. DOI: https://doi.org/10.47878/hi.2014.v39.35025
Paul SK, Kumar DP. Use of mobile technology in preventing leprosy impairments. Disability and Rehabilitation: Assistive Technology [Internet]. 2020 [citado 16 dez. 2022];17(2):602-4. DOI: https://doi.org/10.1080/17483107.2020.1804631
Frade MAC, Bernardes Filho F, Silva CML, Voltan G, Lima FR, Abi-Rached TLC, de Paula NA. Evaluation of altered patterns of tactile sensation in the diagnosis and monitoring of leprosy using the Semmes-Weinstein monofilaments. PLoS One [Internet]. 2022 [citado 5 jun. 2024]; 17(8):e0272151. DOI: https://doi.org/10.1371/journal.pone.0272151
Abdul Rahman N, Rajaratnam V, Burchell GL, Peters RMH, Zweekhorst MBM. Experiences of living with leprosy: A systematic review and qualitative evidence synthesis. PLoS Negl Trop Dis [Internet]. 2022 [citado 5 jun. 2024];16(10): e0010761. DOI: https://doi.org/10.1371/journal.pntd.0010761
Cavalcante JL, Silva KN, Barbosa RS, Viana MCA, Oliveira DR, Cavalcante EGR. Promotion of self-care for people with leprosy: Educational intervention in the light of Orem’s theory. Rev Gaúcha Enferm [Internet]. 2021 [citado 21 jan. 2023];42: 20200246. DOI: https://doi.org/10.1590/1983-1447.2021.20200246
Nobre PFR, Pedreira NP, Sousa LCB, Castro NJC. Construction of a booklet on leprosy self-care in the Amazon context. Recien [Internet]. 2022 [citado 21 jan. 2023];12(38):238-46. DOI: https://doi.org/10.24276/rrecien2022.12.38.238-246
Lima AMC, Piagge CSLD, Silva ALO, Robazzi MLCC, Mélo CB, Vasconcelo SC. Tecnologias educacionais na promoção da saúde do idoso. Enferm. Foco [Internet]. 2020 [citado 27 maio 2024];11(4):87-96. DOI: https://doi.org/10.21675/2357-707X.2020.v11.n4.3277
Bhattad PB, Pacifico L. Empowering Patients: Promoting Patient Education and Health Literacy. Cureus [Internet]. 2022 [citado 27 maio 2024];14(7):e27336. DOI: https://doi.org/10.7759/cureus.27336
Kuwabara A, Su S, Krauss J. Utilizing Digital Health Technologies for Patient Education in Lifestyle Medicine. Am J Lifestyle Med [Internet]. 2019 [citado 2024 May 27];14(2):137-42. DOI: https://doi.org/10.1177/1559827619892547
Ferreira RC, Gonçalves TX, Soares ARDS, Carvalho LRA, Campos FL, Ribeiro MTF, Martins AMEBL, Ferreira EFE. Dependence on others for oral hygiene and its association with hand deformities and functional impairment in elders with a history of leprosy. Gerodontology [Internet]. 2018 [citado 28 maio 2024]. DOI: https://doi.org/10.1111/ger.12346
Prakoeswa FRS, Ilhami AZ, Luthfia R, Putri AS, Soebono H, Husada D, Notobroto HB, Listiawan MY, Endaryanto A, Prakoeswa CRS. Correlation Analysis between Household Hygiene and Sanitation and Nutritional Status and Female Leprosy in Gresik Regency. Dermatol Res Pract [internet]. 2020 [citado 28 maio 2024];2020:4379825. DOI: https://doi.org/10.1155/2020/4379825
Martins RMG, Dias ÍKR, Sobreira CLS, Santana KFS, Rocha RMGS, Lopes MSV. Development of a booklet forself-care promotion in leprosy. enferm UFPEonline [Internet]. 2019 [citado 21 jan. 2023];19:239873. DOI: https://doi.org/10.5205/1981-8963.2019.239873
Ridho A, Alfian SD, van Boven JFM, Levita J, Yalcin EA, Le L, Alffenaar JW, Hak E, Abdulah R, Pradipta IS. Tecnologias digitais de saúde para melhorar a adesão à medicação e os resultados do tratamento em pacientes com tuberculose: revisão sistemática de estudos randomizados controlados Ensaios. J Med Internet Res [internet]. 2022 [citado 5 jun. 2024];24(2):e33062. DOI: https://doi.org/10.2196/33062
Jiménez-Chala EA, Durantez-Fernández C, Martín-Conty JL, Mohedano-Moriano A, Martín-Rodríguez F, Polonio-López B. Use of Mobile Applications to Increase Therapeutic Adherence in Adults: A Systematic Review. J Med Syst [Internet]. 2022 [citado 5 jun. 2024];46(12):87. DOI: https://doi.org/10.1007/s10916-022-01876-2
Cabral BT, Alves SAA, Martins RMG, Albuquerque GA, Cavalcante EGR., Lopes MSV. Validation of an educational booklet to promote self-care for people with hansen’s disease. Rev Recien [Internet]. 2021[citado 2 fev. 2023];11(36):289-99. DOI: https://doi.org/10.24276/rrecien2021.11.36.289-299
Bastos KX, Cavalcante LP, Passos ACB, Accioly GA, Cardoso MVLML, Arrais PSD. Elaboration and validation of an educational booklet for liver transplant recipients. J Young Pharm [internet]. 2023 [citado 29 maio 2024];15(2):352-9. DOI: https://doi.org/10.5530/jyp.2023.15.47
Lanza FM, Vieira NF, Oliveira MMC, Lana FCF. Instrument for evaluating the actions of leprosy control in Primary Care. Rev Bras Enferm [Internet]. 2014 [citado 2 fev. 2023]67(3):339-46. DOI: https://doi.org/10.5935/0034-7167.20140044
Nagel K, Wizowski L, Duckworth J, Cassano J, Hahn SA, Neal M. Using Plain Language Skills to Create an Educational Brochure About Sperm Banking for Adolescent and Young Adult Males With Cancer. J Pediatr Oncol Nurs [internet]. 2008 [citado 29 maio 2024];25(4):220-6. DOI: https://doi.org/10.1177/1043454208319973
Santos TA, Araújo BDFP, Brandão Neto W, Araújo EVD, Vasconcelos EMRD, Monteiro EMLM. Leading role of adolescents in the creation of a storyboard for a digital game on leprosy. Cogitare enferm [Internet]. 2021 [citado 2 fev. 2023];26:e71478. DOI: https://doi.org/10.5380/ce.v26i0.71478
Feitosa MCR, Stelko-Pereira ACC, Matos KJN. Validation of Brazilian educational technology for disseminating knowledge on leprosy to adolescentes. Rev Bras Enferm [Internet]. 2019. [citado 15 fev. 2023];72(5):1333-40. DOI: https://doi.org/10.1590/0034-7167-2018-0610
Upputuri B, Vulchi N, Singh R, Mamidi R, Satle N, Pallapati MS et al. Prevalence and risk factors for grade 2 disability among newly diagnosed leprosy in children and adolescents: A record-based analysis from India. Lepr Rev [Internet]. 2022 [citado 5 jun. 2024];93(1):79-88. DOI: https://doi.org/10.47276/lr.93.1.79
Govindasamy K, Jacob I, Solomon RM, Darlong J. Burden of depression and anxiety among leprosy affected and associated factors-A cross sectional study from India. PLoS Negl Trop Dis [Internet]. 2021 [citado 5 jun. 2024] ;15(1):e0009030. DOI: https://doi.org/10.1371/journal.pntd.0009030
Van Dorst MMAR, Van Netten WJ, Waltz MM, Pandey BD, Choudhary R, van Brakel WH. Depression and mental wellbeing in people affected by leprosy in southern Nepal. Glob Health Action [Internet]. 2020 [citado 5 jun. 2024];13(1):1815275. DOI: https://doi.org/10.1080/16549716.2020.1815275
Sottie CA, Darkey J. Living with stigma: Voices from the Cured Lepers’ village in Ghana. Soc Work Health Care [Internet]. 2019 [citado 5 jun. 2024];58(2):151-65. DOI: https://doi.org/10.1080/00981389.2018.1526842
Muldoon OT, Jay S, O’Donnell AT, Winterburn M, Moynihan AB, O’Connell BH, Choudhary R, Jha K, Sah AK. Health literacy among self-help leprosy group members reduces stereotype endorsement and stigma-related harm in rural Nepal. Health Soc Care Community [Internet]. 2022 [citado 5 jun. 2024];30(6):2230-39. DOI: https://doi.org/10.1111/hsc.13771
Xu L, Jin G, Li X, Shao Y, Li Yunhui, Zhang LH. Self-Care Ability and Life Quality of Cured Leprosy Patients: The Mediating Effects of Social Support. Healthcare [Internet]. 2023 [citado 5 jun. 2024];11(23):3059. DOI: https://doi.org/10.3390/healthcare11233059
Ilozumba O, Lilford RJ. Self-care programmes for people living with leprosy: A scoping review. Leprosy Review [Internet]. 2021 [citado 2 fev. 2023];92(4):317-37. DOI: https://doi.org/10.47276/lr.92.4.317
Ferreira RC, Ribeiro MTF, Vargas-Ferreira F, Sampaio AA, Pereira ACM, Vargas AMD, de Jesus RM, Ferreira EFE. Assistive technologies for improving the oral hygiene of leprosy patients residing in a former leprosy colony in Betim, Minas Gerais, Brazil. PLoS One [Internet]. 2018 [citado 5 jun. 2024];5;13(7):e0200503. DOI: https://doi.org/10.1371/journal.pone.0200503
Freitas BHBM, Silva FB, Jesus JMF, Alencastro MAB. Leprosy educational practices with adolescents: an integrative literatura review. Rev Bras Enferm [Internet]. 2019 [citado 29 maio 2024];72(5):1466-73. DOI: https://doi.org/10.1590/0034-7167-2017-0458
Da Silva MY, Gonçalves DE, Martins ÁKL. Educational technologies as strategy for adolescent health education: Integrative review. Rev. Saúde Digital Tec. Educ [Internet]. 2020 [citado 27 maio 2024];5(1):66-82. DOI: https://doi.org/10.36517/resdite.v5.n1.2020.a5
Notas
Declaração de interesses