Aprendizaje TSELTAL: Construir conocimientos con la alegría del corazón
Tseltal Learning: Creating Knowledge with the Joy of the Heart
Aprendizaje TSELTAL: Construir conocimientos con la alegría del corazón
LiminaR. Estudios Sociales y Humanísticos, vol. XIV, núm. 2, pp. 85-100, 2016
Universidad de Ciencias y Artes de Chiapas
Aprobación: 01 Octubre 2015
Resumen: para lograr una educación intercultural basada en la comprensión e inclusión de los valores de la cultura tseltal, se describen los principales elementos identificados en diferentes situaciones de la vida cotidiana, y posteriormente se analizan mediante la etnografía educativa interpretativa en dos casos: en el ámbito familiar y en un espacio de capacitación. Se busca examinar la influencia de los valores en la construcción social de conocimientos, y se concluye que es la “risa del corazón” y la aplicación práctica lo que más influye en que se produzca un aprendizaje significativo.
Palabras clave: construcción de conocimiento, interculturalidad, orientación teleológica, aprendizaje, cultura tseltal.
Abstract: The way in which the values of the tseltal culture influence the social construction of knowledge is being analyzed within what is defined as tseltal learning. To do so, the main values are described, identifying them in ordinary situations and then, by using the Interpretative educative ethnography, two cases are analyzed. One of them related with the familiar dimension and the other from a Workshops. The conclusion is that the happiness of the heart and the practice is what influences the most the creation of a significant learning.
Keywords: construction of knowledge, interculturality, teleological orientation, learning, tseltal culture.
Introducción
Para estudiar la manera en la cual se construyen conocimientos en las diferentes sociedades,1 uno de los referentes más importantes del siglo XX son las ideas planteadas por Berger y Luckmann (2011: 65-70), para quienes el ser humano se “produce a sí mismo” mediante las interacciones en un ambiente natural y cultural determinado. Dentro de este último existen significantes que han sido transmitidos de generación en generación y que son los que regulan en gran medida el comportamiento. Todo ello, según Vigotsky (1987) y Dewey (2003), es parte de un proceso dialéctico en el que el desarrollo cognitivo es el resultado de la interacción con otros miembros de la sociedad, más experimentados en ciertas prácticas, cuyos fines provienen en gran medida del contexto históricocultural. Un ejemplo de ello son los valores que, de forma parecida a como Dewey (2003) los identificó, Berger y Luckmann (2011) definen como las habituaciones más abstractas que orientan el devenir de las sociedades, al legitimar las prácticas que han sido institucionalizadas mediante la repetición constante.
Cuando este proceso se da en el marco de relaciones asimétricas entre diferentes grupos culturales, la negación de los modos particulares de vida de los diferentes pueblos puede derivar en el silenciamiento de aquellos valores que no coinciden con las visiones hegemónicas. El resultado es un debilitamiento en el sentido de vida de las personas al interior de sus respectivos grupos culturales. Ante ello, la propuesta de la interculturalidad planteada por Walsh (2011) señala que es necesario superar una perspectiva funcional en la que se trivializan y desarticulan los elementos de las culturas, y pasar a una perspectiva crítica que coadyuve a lograr una comprensión más profunda. Para Walsh, se debe ir al fondo del problema en términos estructurales, coloniales y raciales, puesto que es importante reconocer que: “la diferencia se construye dentro de una estructura y matriz colonial de poder racializado y jerarquizado. Además debe ser construida desde la gente, como demanda a la subalternización, y encaminada a transformar las estructuras institucionales y relaciones sociales” (2011: 11). Para lograr esa perspectiva en términos educativos, consideramos que los diferentes grupos culturales habrían de tener la posibilidad real de construir conocimientos cimentados en sus propios valores, encaminados a transformar las relaciones sociales asimétricas.
Es por ello que en el presente documento se analiza la forma en la cual los valores de la cultura del pueblo tseltal orientan la construcción social de conocimientos dentro de un espacio de aprendizaje intercultural. Al definirlo como tal, reconocemos que la interculturalidad se debe lograr no sólo entre grupos dominantes y dominados, sino al interior de los que Walsh señala como subalternos. Al respecto, retomamos la propuesta de Gasché (2002), de mirar los espacios de socialización —llamados por él eventos sociales totalizantes—2 en los contextos culturales de los pueblos indígenas, para así construir conocimientos desde aquello que les sea significativo y relevante.
Para ello, se usarán algunos ejemplos obtenidos durante la observación participante realizada durante un periodo de diez meses —de enero a noviembre de 2013—, en los cuales se hicieron registros en diferentes sesiones del Diplomado Modos de Vida y Apropiación del Territorio para el Fortalecimiento de la Buena Vida.3 Su objetivo era que un grupo de líderes4 comunitarios, conocidos como cargos, “describieran y evaluaran sus medios de vida y su organización territorial; que reflexionaran y profundizaran sobre los valores tseltales aplicados al manejo de la tierra, y consideraran los posibles cambios de su organización territorial, a la luz de una reformulación de sus valores y prácticas organizativas” (Parra, s.f.: 2).
La estrategia pedagógica del diplomado en cuestión se posiciona en el constructivismo, puesto que se reconoce que el conocimiento es un proceso de construcción genuina del sujeto en el que se dará un aprendizaje significativo en la medida en la que cada persona atribuya un valor propio a los nuevos conocimientos y los incorpore en sus nociones previas (Serrano y Pons, 2011). Es decir, el aprendizaje no es una simple copia de conocimientos preexistentes en el mundo externo y, según Ausbel (1963), será significativo en la medida en que la nueva información se relacione de manera no arbitraria y sustantiva con la estructura cognitiva de la persona que aprende. Por lo tanto, basándose en los planteamientos que inicialmente hiciera Vigotsky (1987), se buscó construir conocimientos que se ajustaran al contexto histórico y cultural de los educandos, mediante un modelo bidireccional en el que ellos transformaran activamente los contenidos, de modo que se produjo algo parecido a la “participación guiada” descrita por Rogoff (1993), y que para el contexto tseltal hemos llamado “acompañamiento amoroso”.
Para lograrlo, se adecuó la estrategia didáctica a las particularidades locales mediante talleres lúdicos y grupos de discusión, acompañados por la representación mediante canciones, obras de teatro y cuentos, recursos que facilitaron la emergencia, el ajuste y la interpretación de las categorías de análisis usadas en este estudio. Sobre dicho proceso, nos planteamos como principales preguntas: ¿cuáles son los valores más importantes que influyen en que se dé un aprendizaje significativo en la cultura tseltal?, ¿de qué manera se da el proceso de construcción social de conocimientos en los espacios de socialización primaria y secundaria? y ¿de qué forma el diplomado presenta rasgos que puedan ser considerados como una muestra de la interculturalidad crítica propuesta por Walsh?
Para analizar los principales valores de este pueblo se describe brevemente la dinámica sociocultural, usando conceptos propuestos por Berger y Luckmann (2011), tales como: socialización primaria y secundaria, habituación, tipificaciones e institucionalización. Los valores los interpretamos usando como referencia tanto las propias vivencias y observaciones hechas a lo largo de siete años, como las interpretaciones de Maurer (1984) sobre sincretismo religioso, de Paoli (2003) sobre sabiduría y valores, y de Pitarch (1996) en relación con los componentes del “ser tseltal”. También se consideraron trabajos sobre el proceso de socialización en contextos indígenas, como el de Bermúdez y Núñez (2009) en un contexto ch’ol, y el de De León (2005) en uno tsotsil. Posteriormente se analiza la manera en la cual se construyen conocimientos en dos ámbitos clave: el núcleo familiar y un espacio educativo intercultural creado por la Misión de Bachajón con la participación de El Colegio de la Frontera Sur (ECOSUR) y Educreando, una asociación civil enfocada en la “formación de formadores”. De este último espacio se compartirán las ideas expresadas por las mujeres y hombres que participaron, y se hará referencia a algunas estrategias didácticas usadas y que dan cuenta de la búsqueda de lograr un aprendizaje intercultural, el cual se analizará usando las propuestas de Walsh ya descritas.
Para analizar lo anterior, la metodología usada consistió en técnicas y procedimientos para aplicar la teoría fundamentada de Strauss y Corbin (2002). Las observaciones, datos y análisis que surgieron de aplicar estas técnicas fueron integrados en el otro referente metodológico: la “etnografía educativa interpretativa” de Bertely (2000), cuyo formato se tomó para organizar los registros. La etnografía educativa interpretativa tiene varios niveles de reconstrucción epistemológica: la acción social significativa expresada en la vida cotidiana, y que analizamos durante nuestras observaciones en campo a lo largo de siete años —como será el primer caso a analizar—; el entramado histórico y cultural dentro del cual adquiere sentido dicha acción, y que revisamos en diferentes fuentes primarias de consulta, y el modo en que se construye el discurso hegemónico y se distribuye el poder simbólico en torno a la cultura escolar, que valoramos en nuestro segundo caso de análisis.
Un solo corazón: los valores del pueblo tseltal
El pueblo tseltal está conformado por personas que habitan en diferentes municipios de las regiones Selva y Altos del estado de Chiapas. Si bien el pasado de reducciones indígenas ha favorecido que el sentido de identidad más fuerte sea el que se obtiene del nombre del municipio en el cual se habita (De Vos, 2001), según Paoli (2003) sí es posible sugerir la existencia del pueblo tseltal pese a las variaciones culturales. Para nuestro estudio nos hemos centrado en las localidades donde trabaja la Misión de Bachajón, principalmente en el municipio de Chilón, aunque también en los de Sitalá y Pantelhó. El Consejo Nacional de Evaluación de la Política de Desarrollo Social (CONEVAL, 2012) ha señalado que en ese municipio el 95.3% de la población vive en situación de pobreza. Dado que la respuesta del Gobierno mexicano frente a esta problemática ha sido la asignación de subsidios, desde la Misión de Bachajón se ha considerado que esto no es suficiente, puesto que es necesario llevar a cabo acciones con una “visión holística y comprensiva” (Rodríguez, 2010) basada en los valores tseltales.5
Tal sería el caso del valor supremo de la armonía, identificado por Maurer (1984) y García (2010) como el sueño que guía al pueblo tseltal, y que en términos de esta cultura se expresa como ser jun pajal o’tanil6 (un solo corazón). Ello significa vivir en pacífica unidad con los seres que cohabitan el mismo territorio. Al hablar de seres, se está haciendo alusión a todos los seres materiales —plantas, animales y minerales— e inmateriales —seres superiores, antepasados7 y guardianes de la naturaleza, conocidos como Ahau—. En cuanto a los valores que los propios cargos ubicaron como centrales, están encaminados a procurar la armonía y podríamos decir que son actitudes que emanan del corazón.8 De hecho, mediante el análisis lingüístico9 pudimos ver que para las mujeres y hombres cargos es desde el corazón como se piensa, se habla, se conoce y se celebra el contacto con lo sagrado. En conclusión, el aprendizaje en esta cultura debe hacerse desde el corazón. Si las cosas no se hacen así, no son auténticas, lo cual consideran una falta grave.
Por lo que respecta al aprendizaje, los cargos identificaron cuatro valores —formas de ser que dan valor—. El primero sería el ich’elta’muc (respeto), que consiste en dar un buen lugar tanto a los seres vivos,10 como a las actividades de los mismos. Es decir, es en gran medida a través del respeto como se logra la confianza de las demás personas. También es mediante el respeto expresado en los rezos hechos a los seres espirituales como se puede “recibir ayuda de Dios para abrir el corazón para aprender”. Un segundo valor sería el yomel a’tel ta comonal (servicio o solidaridad), contenido en el sistema de cargos existente; de hecho, las mujeres y hombres cargos consideran que es a través de servir a la colectividad11 como se logra mayor jerarquía. Además, plantean que el servicio debe ofrecerse desde el corazón, y ese tipo de trabajo se debe hacer sin recibir “paga”, ya que el beneficio de la comunidad conlleva un beneficio personal. Un tercer valor es el uso de la ch’ul c’op (la Palabra), que podríamos asociar con la sabiduría y con la congruencia entre lo dicho y lo hecho. Establecen que la Palabra ha sido heredada por los ancestros y puede encontrarse en los consejos de los abuelos y abuelas, en los rezos que salen del corazón, en algunos textos, como el Popol Vuh y la Biblia, o en las oraciones promovidas por la Misión de Bachajón. Pitarch (1996) incluso señaló la consideración de que “la Palabra”: “está viva y tiene una conciencia independiente de la persona que la ha pronunciado”. Su importancia reside en que a través de ella se manifiesta la voluntad divina y, además, mediante ella se alimenta el ch’ulel (espíritu). Además, su uso debe conllevar una congruencia entre el decir y el hacer de cada persona: “en cada hogar no debemos hablar por hablar, sino que lo que digamos debemos probar. Lo que decimos es lo que debemos hacer” (Mariano, 31 años).
Un cuarto valor, identificado como el fundamental por las y los cargos, es la “risa del corazón” o alegría. Maurer y Ruiz Galindo (2002) sugieren que ésa es la esencia del ser tseltal, ya que la misma palabra “tseltal” proviene del verbo tse’ej (reír), razón por la cual asume que una de las misiones de los tseltales es “ser felices haciendo felices a otros”. Al respecto, lo que comentaron los cargos respecto a la stse’elil o’tanil12 (risa del corazón) fue que es “lo que más ayuda a que pueda haber un aprendizaje en el corazón”:13
Cuando no participamos es porque no tenemos la stse’elil o’tanil; si la tuviéramos, participaríamos más, por eso esta palabra es la solución que se puede dar a los problemas que reflexionamos juntos. Es muy importante la organización con los cargos de la iglesia para que ellos nos ayuden a concienciar14 a la gente, para que así se involucren también los jóvenes en el trabajo. También para que nos fortalezca, y no nos preocupa cuando alguien se burla de nuestro trabajo, por eso la stse’elil o’tanil es muy importante para mejorar nuestro trabajo (memorando de taller, 22 de marzo de 2013).
¿Cómo entender esta explicación? Primero, hemos de considerar que las personas cargos refirieron durante ese ejercicio de reflexión que aprenden “por interés” y para “aplicarlo en la comunidad”, es decir, el aprendizaje es la adquisición de conocimientos que pueden ser movilizados para realizar alguna acción concreta que les sea relevante. En cuanto a lo que más dificulta el aprendizaje, dijeron que es la pena, el desinterés y la falta de confianza en quien guía el proceso. Por lo tanto, establecen que la “risa del corazón” les ayudará a superar la pena, para así poder participar más. Por su parte, para el jnohpteswanej será más fácil ganarse la confianza si propicia situaciones de alegría.
A fin de obtener una interpretación más sólida de lo anterior, consideramos útil apoyarnos en los estudios de Flavell (1979) sobre la metacognición.15 Dicho autor señala que la capacidad de aprendizaje de una persona aumentará en la medida en que tenga estados de ánimo positivos. Éstos serán propiciados por los afectos, deseos y motivaciones que cada sujeto tenga, y los vínculos afectivos son un factor determinante para que se produzcan (Efklides, 2006). Además, los estados de ánimo positivos influyen en una serie de procesos psicológicos como: la organización cognitiva de la información, la toma de decisiones, los juicios sociales, las evoluciones y la regulación de la interacción social (Gallardo, 2006: 30).
Por otro lado, los estados de ánimo positivos se han relacionado a nivel neurológico con la generación de la dopamina16 en el cerebro (Dreisbach y Goschke, 2004). La importancia de ésta en el proceso de aprendizaje es que facilita la memoria operativa y la flexibilidad cognitiva, es decir, el cambio en el material cognitivo que lleva a una persona a aprender y a tener una mayor capacidad de explorar nuevas opciones operativas y conceptuales (Gallardo, 2006).
Aprendizaje tseltal
Para entender la autoproducción social del pueblo tseltal, primero se debe reconocer que es la comunidad el ámbito predominante en el que se da la socialización a través del encuentro e interacción entre las familias (Paoli, 2003). Al respecto, el sentido de ser familia consideramos que se expresa en tres niveles. En primer lugar está la familia nuclear —padre, madre, hermanos y hermanas, abuelos y abuelas—; en segundo lugar se ubica la identificación entre quienes tienen un apellido similar y, en tercer lugar, el ámbito más amplio estaría constituido por todas las personas tseltales con quienes se expresa una identificación que proviene tanto de la vecindad, como de la filiación étnica compartida. Estas tipificaciones institucionalizadas responden a un proceso histórico en el cual las comunidades se cohesionaron frente a la némesis étnica que han significado las personas extranjeras o ajenas a la comunidad, llamadas k’axlanes. Estas habituaciones toman sentido principalmente en espacios como la ermita —el templo— y la escuela, donde los hombres y mujeres cargos brindan servicios gratuitos. Dichos servicios son institucionalizaciones encaminadas a sostener las actividades de beneficio colectivo, pero no todo el trabajo es depositado en los respectivos cargos, sino que hay participación de más personas. Además, existen trabajos colectivos relacionados con ámbitos materiales y espirituales. En los primeros, todos deben participar forzosamente —so pena de recibir una multa—, como en el arreglo de los caminos y en la construcción o mantenimiento de las infraestructuras comunes. Los segundos son las fiestas o celebraciones religiosas, de participación más voluntaria.
Si bien los dos primeros niveles encajan en lo que Berger y Luckmann denominaron socialización primaria (2011: 162), y el tercero sería más del tipo de socialización secundaria (2011: 165), conviene explicar cuál es la noción de aprendizaje en esta cultura. Para ello habremos de relacionar el origen etimológico de dos palabras clave: nohpel (aprender) y nohptesel (enseñar), las cuales provienen de la raíz nohp. De entre sus diferentes acepciones,17 nos centraremos en la que tiene que ver con “aprender”. Si bien para Pitarch este término evoca el modelo de “un rompecabezas cuyas piezas han de ser progresivamente encajadas” (1996: 97), para Berger y Luckmann (2011) se trataría de un proceso de sedimentación mediante la capacidad para asociar lo que precede y sucede, mientras que para Maurer (2011) el término nohptesel se asocia etimológicamente con la idea de “hacer acercarse”. Esta acción será mediada por la figura del jnohpteswanej (acercador a la realidad), término que integra las palabras nohptesel y wanej, usada esta última para la persona “encargada de” o que tiene un cargo. Este rol implica dejar que por sí mismo el nohpojel (aprendiz) descubra las cosas y las aprenda a interpretar a través de observar a otros y hacerles preguntas.
Maurer agrega: “Un tseltal nunca dice ‘mi papá (o mi mamá) me enseñó’, sino ‘laj nohpbey jtat (o jnan)’ (yo le aprendí a mi papá o a mi mamá); o también ‘jtat (o jnan) la snohpteson’ (mi papá o mi mamá me hizo o me ayudó a aprender)” (2011). Cabe señalar que pudimos identificar que sí existe la expresión laj ya’don kil (me enseñó). Para los mayores, ésta se usa cuando la persona no está segura de haber “aprendido en su corazón”, es decir, al no haber un vínculo emocional con quien enseña, la seguridad en el aprendizaje se reduce. Para las jóvenes generaciones, esta última frase es la que se usa de forma generalizada puesto que es la que escuchan en la escuela. De cualquier forma, sí distinguen entre el aprendizaje hecho con el corazón y otras enseñanzas a las que no le ven sentido.
A fin de ahondar más en lo que es el aprendizaje, y con el objeto de construir desde lo que es significativo en esta cultura, uno de los primeros ejercicios en el Diplomado Formador de Formadores fue escribir y mostrar mediante mímica cuál es el objetivo que debe tener el aprendizaje. Lo dicho fue: “nos sirve para tener una buena vida y estar en armonía”, “para enriquecer nuestro conocimiento y reforzarlo para después utilizarlo o aplicarlo en la comunidad” y “nos sirve para dar un servicio”. Con esto se pudo constatar que el aprendizaje debe estar basado en la práctica y será significativo en la medida en que les ayude a resolver los problemas. Esa resolución se considera que es más apreciada cuando se da desde la lógica del servicio. Prueba de ello es que uno de los ancianos en una comunidad describió el perfil del jnohpteswanej como una especie de cargo no asignado que puede ser asumido voluntariamente por diferentes personas:
Cualquiera puede ser jnohpteswanej, lo que se necesita es compartir el conocimiento con otras personas […] tiene que recibir consejos de los principales o de la gente de la comunidad, tiene que conocer a la gente o a su grupo, tiene que ver y saber las necesidades de la gente. […] Un lekil (bueno) jnohpteswanej no es el que sabe todo. Él tiene que aprender de su gente, debe haber un trabajo en que participen todos, hombres y mujeres (Sebastián, 74 años).
Para los hombres y mujeres cargos, esa función rara vez es cumplida por el personal docente de la escuela; “el título no hace al maestro”, sino la voluntad y la actitud de servicio para acompañar a una persona en su aprendizaje. Al respecto, se les pidió que dijeran una frase sobre cómo deben promover el aprendizaje, para lo cual no sólo expresaron el sentido del acompañamiento, sino que remarcaron la importancia de la conexión entre las emociones y los pensamientos para lograr un “buen aprendizaje”. Esto último lo plantearon mediante la frase: “El coordinador mueve el corazón y la cabeza de su grupo”.18 Por lo tanto, para ejercer dicho rol se debe ser una persona no sólo con conocimientos, sino capaz de ganar el respeto de las personas a quienes pretenda acompañar. Sobre esto último, Maurer plantea que:
La manera tseltal de aprender aparece en la expresión: sp’ijil o’tanil, sapiencia del corazón, que proviene no de la adquisición de conocimientos (por ejemplo, en la universidad), sino que se origina de haber ido logrando, a lo largo de la vida, un saber vivencial que sólo lo da la experiencia de cada uno, como lo indica la frase: ya sk’an juju tuhl ya sp’ijubte (querer que cada uno pueda aprender) (Maurer, 2011: 4).
Sobre el perfil del jnohpteswanej es importante referir las debilidades y los retos que para dicho rol identificaron las y los cargos. Los cuatro más importantes fueron: el miedo a expresarse frente al grupo —en especial para las mujeres—; la falta de participación de las generaciones más jóvenes, lo que “dificulta que se pueda enseñar si no hay quien quiera aprender”; la falta de confianza hacia el jnohpteswanej por parte de las personas que van a aprender, y el alcoholismo que pueda afectar al jnohpteswanej, porque “hace que olvide su trabajo y la gente no le crea”.
Retomando la propuesta de Maurer (2011), el o la jnohpteswanej no es la figura de un maestro que enseña depositando conocimientos en un ser pasivo, sino que es alguien que acompaña a otra persona, respetando para ello su voluntad de hacer o no las cosas. Maurer plantea que ese acompañamiento se da mediante la mayéutica:19 “al jnohpteswanej sólo le toca ayudar a sus discípulos, siempre mediante preguntas, a observar mejor la realidad y a interpretarla ellos mismos” (2011: 68). Además, en el acompañamiento dado por el jnohpteswanej es importante el vínculo afectivo —elemento fundamental para Berger y Luckmann (2011) en la socialización primaria—, cuya importancia Paoli establece que reside en que nos ayuda a “aprender a captar, a ubicarnos afectiva y conceptualmente en los procesos inasibles del sagrado kuxlejal (la vida)” (2003: 117).
Si bien Rogoff (1993) plantea algo parecido en relación con el término “participación guiada”, la cual concibe como un proceso de implicación mutua entre los individuos que se comunican como partícipes de una actividad culturalmente significativa, no le da tanto énfasis a la relación afectiva. Para el caso tseltal, hemos identificado lo anterior mediante el término “acompañamiento amoroso”, que analizamos en el caso especificado en la tabla 1, donde se muestra cómo un padre enseña a su hijo a restaurar el cafetal.
En este caso se puede apreciar una de las bases de la construcción social de conocimiento: la apropiación gradual de habituaciones. En este espacio de socialización primaria, lo que para Juan (educando) eran tipificaciones que no comprendía —en concreto la siembra usando plantas de café en una bolsa—, Jerónimo (jnohpteswanej) ya las reconocía como parte de una institución social, y así acompañó a Juan para que fuera habituándose a la realización de prácticas que dan forma a la institución del cultivo de café.
En lo que se refiere al aprendizaje tseltal, la categoría más abarcativa de “aprendizaje observacional” es el resultado de la combinación simultánea de la observación, la práctica y el acompañamiento amoroso por parte del jnohpteswanej. Los primeros dos elementos están plenamente contenidos en la petición que hace Jerónimo a Juan para que observe cómo lo hace y, así, gradualmente lo vaya integrando. Es decir, Jerónimo no comenzó dando un discurso sobre la importancia de renovar el cafetal, sino que partió de mostrar la técnica, y el diálogo se construyó sobre las preguntas e inquietudes del propio Juan.
Algo a destacar es el hecho de que Juan haya buscado una alternativa a la forma en que su padre le mostraba cómo se siembran cafetos, con lo que su negación no se refería al hecho de sembrar, sino a la manera de hacerlo. Para poderle encontrar sentido y así tener un motivo válido para emprender ese trabajo, Juan recurrió al uso de preguntas. En cuanto a las respuestas dadas por Jerónimo, hemos de resaltar la forma en que muestra el riesgo de que se rompa la continuidad social, que busca evitar. Como no tenía suficientes argumentos, o tal vez no se los sabía explicar a su hijo, Jerónimo recurrió a hacer referencia tanto al pasado, como a los riesgos del futuro, y así justificar sus acciones.
Sobre esto último, quisimos conocer las posibilidades de que una persona actúe fuera de lo socialmente establecido. Para ello planteamos la situación de que algún niño no quisiera trabajar en la milpa. Su respuesta fue que lo dejarían que hiciera otra cosa. Curiosamente, eso ya sucedió porque varios niños se han negado a ir a la escuela y no se les ha reprendido por ello. A partir de esa respuesta preguntamos qué pasaría si el niño no quiere hacer nada. Su respuesta fue que, en caso de que se negase a hacer cualquier trabajo, “sería un problema para la familia y se debe dar un buen consejo y pedir a Dios que el chamaco cambie”, aunque hay quienes todavía recurren a los golpes para corregir.
En este caso, si bien pudimos ver que Juan se sumó a las labores en el cafetal, nos podríamos preguntar si realmente se produjo un aprendizaje significativo. Para entenderlo hemos de referir la explicación que por casualidad nos dio el mismo niño dos años después, cuando le pedimos que nos compartiera su experiencia de trabajo en el huerto familiar. En esa respuesta vemos cómo se apropió de las tipificaciones respecto al cuidado del cafetal y a la producción de plántulas para renovar los cafetos.
Escarbé y cargué tierra, hice almácigos, después sembré cebollín y luego preparé otro camellón. […] Me gusta trabajar la tierra y no me gusta estar en la escuela. […] me enseñó mi hermano20 Rafa a trabajar (ja’ las nojpteson tej banquil Rafa).21Pero este no es mi primer trabajo, ya he sembrado mucho, sembré muchas plantas de café que son resistentes a la plaga así como ven acá (Juan, 6 de febrero, 2015).22
Lo anterior nos lo expresó Juan en un descanso que se tomó durante el proceso de limpieza de su huerto. Al preguntarle, no se limitó a responder, sino que nos llevó a conocer cada una de las áreas del huerto, siempre con una gran sonrisa. Al hacerlo, podríamos pensar que él se asumía en cierta forma como un pequeño jnohpteswanej: nos hizo observar la práctica encaminada a resolver necesidades concretas.
Aprendiendo desde el corazón
Cuando inició el diplomado, las sesiones didácticas coordinadas por el grupo de investigación Modos de Vida e Innovación Territorial (MOVIT) de El Colegio de la Frontera Sur tenían un formato sumamente académico, en las que un ponente explicaba los temas usando diapositivas en Power Point. Ante esto, el grupo Desarrollo Integral Sustentable y Organización (DISO) sugirió que se debía reformular la estrategia para trabajar usando las formas de aprender tseltales. Además, como se pretendía que las mujeres y hombres cargos dirigieran sus procesos y formaran a más personas, primero debían fortalecer su práctica didáctica. Esto se hizo mediante el Diplomado Formador de Formadores facilitado por Educreando, con el que se buscó contribuir a que los cargos contaran con mayores elementos para diseñar y facilitar talleres comunitarios, más dinámicos y atractivos para la gente. Para ello se utilizaron técnicas grupales participativas, con las cuales, a través de estrategias de trabajo psicocorporal, se pretendió que la gente pudiera construir conocimientos y así crear nuevas formas de aprender basadas en los principios del aprendizaje tseltal. Además de estas técnicas grupales se utilizaron preguntas generadoras, que a lo largo del diplomado fueron apropiadas por los cargos.
La técnica grupal participativa es una técnica, un ejercicio, es el camino que me lleva a un lugar, es grupal […] Puede haber varios grupos en la misma técnica, incluyendo parejas o trabajando contigo mismo. […] Participativo implica no solamente estar, sino desarrollar al máximo tu potencial. Con esta técnica se intenta lograr que tu participación sea cada vez mejor y tu aprendizaje sea cada vez más fácil y más completo. Queremos que sea una experiencia de aprendizaje mediado, donde te des cuenta de algo que no has mirado. […] el reto es que te enfrentes a algo nuevo. Si una persona sale igual, podemos dudar de si realmente la técnica tuvo éxito (Educreando, 11 de octubre de 2014).
La intención de este tipo de capacitación era que los cargos construyeran, junto con los grupos de trabajo con los que colaboraban, estrategias para mejorar las problemáticas que se consideraran tanto prioritarias, como factibles de resolver. A esto se le llamó “caminos de solución” y, a fin de mostrar ese proceso, compartimos la síntesis de uno de esos talleres, facilitado por Teresa (ver tabla 2), una chica de 18 años que diseñó y ejecutó un taller en el que mostró cómo enseñaría a hacer una lombricomposta. Para facilitar su comprensión, sugerimos revisar la liga a un video donde está la escena completa.23
En ese taller podemos identificar gran parte de las características de lo que hemos llamado “aprendizaje tseltal”. En primer lugar, hemos visto que el acompañamiento amoroso es el resultado de que la jnohpteswanej tenga interiorizado el sentido del servicio y el respeto. Al buscar fomentar el aprendizaje, en el discurso de Teresa se puede ver que desea mejorar la vida de todos. Incluso, el respeto que manifiesta no es sólo hacia las personas, sino que se expresa de la naturaleza de manera muy respetuosa. En lugar de plantear que se aumente la productividad, establece que se “dará vida a las plantas” y demuestra empatía: “¿cómo se sentirá la tierra con los abonos?” Por lo tanto, podemos considerar que es gracias al respeto y a su actitud amable —implícita en el acompañamiento amoroso— como la facilitadora genera confianza en sí misma y en el grupo. De hecho, cuando hubo ruido o risas por distracción, no le reclamó a los demás, sino que se acercó a cada equipo para “animar su corazón” y exhortarlos a que siguieran con la dinámica; es decir, reconoce que el aprendizaje debe ser un acto libre. Esa cercanía con el grupo favoreció que Teresa fomentara la construcción de conocimientos sobre temas de importancia para la gente, en este caso, sobre la pérdida de fertilidad de la tierra. De esa manera ella logró que aumentara el interés y la participación, condiciones fundamentales para que exista innovación dentro de un proceso de construcción cognitiva.
Esa innovación, que en el caso de Juan vimos que consistía en la búsqueda del niño de hacer mejor el proceso, fue fomentada mediante preguntas, con las que se procuró la “sabiduría del corazón”. Esta metodología implica, más que una mera memorización de datos, una reflexión profunda. Éste es otro componente del aprendizaje tseltal ya que, además de estar cimentado en la observación, la práctica y el acompañamiento amoroso, para ser significativo debe favorecer una reflexión profunda que facilite la comprensión del sentido de las acciones.
En ese sentido, Berger y Luckmann (2011) plantean que muchas veces las personas reproducen las prácticas sin comprender las razones que dieron pie a éstas y reconocen que, para que se modifiquen las instituciones sociales —lo que busca la interculturalidad crítica—, debe haber un proceso de análisis por parte de un sector de la sociedad, que posteriormente impulse lo que consideramos es la transformación social. Ésta será el resultado de la conformación de nuevas instituciones más coherentes con las nuevas aspiraciones sociales. Respecto a esa transformación social, una de las evidencias que de entrada nos proporciona este taller es el hecho de que sea una mujer joven quien asuma el rol de jnohpteswanej. Si bien el antecedente histórico en la región podría inducirnos a pensar que tanto los jóvenes como las mujeres han tenido una participación limitada, consideramos significativa la aportación de este diplomado a la modificación en las relaciones asimétricas, eje central de la interculturalidad crítica.
Otra muestra de la reconstrucción de los ámbitos de la vida social es la diferenciación establecida entre los frutos de sus parcelas y aquéllos que provienen del sistema agroindustrial y el paquete de agroquímicos que conlleva. En este aspecto, la transformación social para las mujeres y hombres cargos debe estar orientada por la armonía y la paz, puesto que se necesita congruencia entre el interior y el exterior. Lo anterior lo señaló uno de los cargos al decir que la comida puede aparentar gran tamaño, pero no por ello tener nutrientes, por lo que no está viva. Ante situaciones de este tipo, la respuesta no está en el cambio cultural impuesto, sino en la escucha atenta de la “sabiduría del corazón” que fue heredada por los “Primeros Padres y Madres”, la cual amplía las posibilidades de una innovación, como la lombricomposta.
En el video del taller se puede ver esto último, cuando en la plenaria cada persona daba ideas de cómo podía recuperarse la fertilidad de la tierra, o cuando mediante un juego de mímica representaron colectivamente y con alegría cómo se prepararía una lombricomposta. Con esto se puede identificar el carácter fundamental de la educación intercultural: ser motor de la utopía, puesto que, aunque es grande el reto de volver a cultivar alimentos suficientes de manera armónica con la naturaleza, desde la Misión de Bachajón se ha promovido la apropiación de innovaciones como la lombricomposta. Con estas acciones, la forma de responder a los problemas no es un acto voluntarista. Durante esta investigación se constató que implica un proceso de observación, discusión, reflexión y mejoramiento continuos, basado en la socialización de las diferentes experiencias. Por ejemplo, se crearon módulos de producción de chayote asociado con plantas comestibles y con apicultura, sistemas de captación de agua pluvial, módulos de producción de peces, espacios para la producción de hongos comestibles y letrinas ecológicas.
La risa del corazón
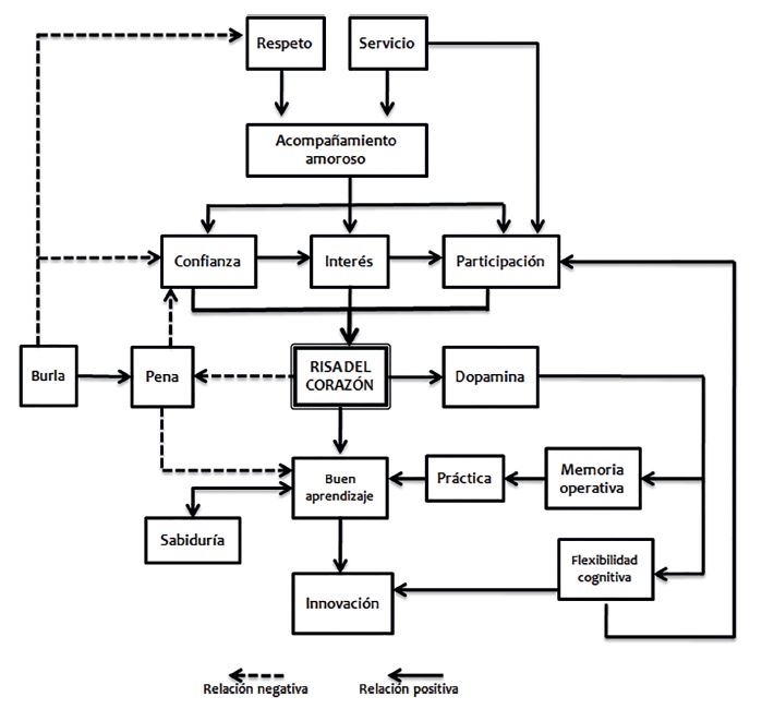
A partir del análisis de este taller y de otros tres de esa misma sesión24 podemos identificar una categoría más abarcativa, que sería el “aprendizaje del corazón”, la cual podría englobar las categorías empíricas de armonía y aprendizaje tseltal. El aprendizaje del corazón implica “saber usar” los conocimientos para “dar vida”, tal como se plantea respecto a la composta. Además, tiene que ver con estados de ánimo positivos, identificados como “risa del corazón”, los cuales favorecen la construcción cognitiva. Dichos estados de ánimo se pudieron ver en la forma de sonrisas, movimientos corporales, chistes y miradas de empatía. Basándonos en todo ello, hemos generado un esquema para mostrar el lugar central que tiene la “risa del corazón” (ver figura 1).
Mediante este diagrama hemos buscado plasmar gran parte de los planteamientos hechos a lo largo de este documento, todo lo cual explicaremos a modo de conclusión. En primer lugar, los valores fundamentales señalados por las mujeres y hombres cargos, de respeto, servicio, “la Palabra” (sabiduría), y la “risa del corazón”, son fundamentales para que pueda haber un aprendizaje significativo, cuestión que ellos llamaron un “buen aprendizaje”. De manera especial, los dos primeros valores son claves para que el facilitador o la facilitadora, conocido como jnohpteswanej, pueda dar un “acompañamiento amoroso”. Esto favorece que las personas superen la falta de confianza en sí mismas, ocasionada en gran medida por posibles burlas o por la pena que sientan a expresarse en público. Es así como, gracias al aumento de confianza, podrán tener mayor interés y participar más en las actividades de aprendizaje.
Dichas actividades deben ser el resultado de la observación que las personas hagan a partir de situaciones prácticas, en las cuales buscarán comprender el sentido de lo que se hace mediante preguntas. Si éstas son respondidas usando la sabiduría con un acompañamiento amoroso, se propiciará la incorporación de nuevos conocimientos a sus nociones previas. Asimismo, si el acompañamiento amoroso es bien realizado, quienes estén aprendiendo generarán estados de ánimo positivos, conocidos como la “risa del corazón”. Dichos estados de ánimo a nivel neuronal están relacionados con la generación de dopamina, un neurotransmisor que favorece que las personas tengan mayor memoria operativa y aumente su flexibilidad cognitiva.
Todo ello fue considerado a lo largo del diplomado sobre el cual versó nuestro estudio. Esto favoreció la promoción de ciertas actitudes y situaciones que podríamos ubicar como propias de la interculturalidad crítica; por ejemplo, los espacios de aprendizaje cuyo idioma central era el tseltal. En ellos, todo giraba en torno a la construcción colectiva de conocimientos, en apego al valor central de la armonía. A través de dichos conocimientos se buscaba generar estrategias para mejorar los ámbitos de la vida que los cargos consideraban fundamentales. Ello no fue procurado mediante modelos convencionales de repetición, memorización o impartición de cátedras; al contrario, los actores centrales fueron los cargos, quienes dieron un alcance mayor a lo aprendido mediante la realización de reflexiones profundas en las que se fomentó el análisis de cómo han cambiado las condiciones de vida, en una búsqueda de concienciación por parte de los cargos para contribuir a transformar las situaciones de injusticia que prevalecen en su territorio.

Categorías: (1) servicio, (2) mayéutica, (3) aprendizaje, observacional, (4) institucionalización.
Fuente: Jorge Urdapilleta. Referencias audiovisuales adicionales de aprendizaje tseltal, disponible en: https://www.youtube.com/ watch?v=Vio1eA-A2EU

Categorías: (1) colectividad, (2) equidad de género, (3) autonomía, (4) paz, (5) alegría, (6) corazón, (7) respeto a la naturaleza, (8) antepasados.
elaboración propia con base en relatorías de Jorge Urdapilleta Carrasco. Disponible en: https://www.youtube.com/ watch?v=85MqvSy1FxE

Referencias
Ausbel, D. (1963). The Psychology of Meaningful Verbal Learning. Nueva York: Grune and Stratton.
Berger, Peter L. y Thomas Luckmann (2011). La construcción social de la realidad. Argentina: Amarrortu.
Bertely Busquets, María (2000) Conociendo nuestras escuelas. Un acercamiento etnográfico a la cultura escolar. México: Paidós
Bermúdez Urbina, Flor Marina y Kathia Núñez Patiño (2009). Socialización y aprendizaje infantil en un contexto intercultural. Chiapas: UNICACH
CONEVAL (Consejo Nacional de Evaluación de la Política de Desarrollo Social) (2012). Informe de pobreza y evaluación del estado de Chiapas 2012. México: CONEVAL.
De Ara, Domingo (1986). Vocabulario de la lengua tzeltal según el orden de Copanabastla, compilado por Mario H. Ruz. México: Universidad Nacional Autónoma de México.
De León Pasquel, Lourdes (2005). La llegada del alma: lenguaje, infancia y socialización entre los mayas de Zinacantán. México: CIESAS.
De Vos, Jan (2001). Kibeltik-Nuestra Raíz. México: Clío, CIESAS.
Dewey, John (2003). Democracy and Education: An Introduction to the Philosophy of Education. Nueva York: McMillan Company.
Dreisbach, Gesine y Thomas Goschke (2004). “How Positive Affect Modulates Cognitive Control: Reduced Perseveration at the Cost of Increased Distractibility”. En Journal of Experimental Psychology, vol. 30, núm. 2, pp. 343-353. American Psychological Association.
Efklides, Anastasia (2006). “Metacognition and Affect: What Can Metacognitive Experiences Tell Us About the Learning Process”. En Education Research Review, vol. 1, núm. 1, pp. 3-14.
Flavell, John H. (1979). “Metacognition and Cognitive Monitoring: a New Area of Cognitive Development Inquiry”. En American Psychologist, vol. 34, núm. 10.
Gasché, Jorge (2002). “Criterios e instrumentos de una pedagogía intercultural para proyectos de desarrollo en el medio bosquesino amazónico”. En Relaciones. Estudios de Historia y Sociedad, vol. XXIII, núm. 91, verano. Zamora, México: El Colegio de Michoacán.
Gallardo Vergara, René (2006). “Naturaleza del estado de ánimo”. En Revista Chilena de Neuropsicología, vol.1 núm. 1, pp. 29-40.
García, M. (2010). La armonía en la vida de los hombres y mujeres de maíz. Chilón, Chiapas, México: CEDIAC.
Maurer Ávalos, Eugenio (1984). Los tseltales. México: Centro de Estudios Educativos.
Maurer Ávalos, Eugenio (2011). “¡Los tseltales aprenden sin enseñanza!” En Revista Latinoamericana de Estudios Educativos, vol. XLI, núm. 3-4.
Maurer Ávalos, Eugenio y Dora María Ruiz Galindo (2002). Diplomado en lengua y cultura tseltal y lengua y cultura nacional, 1ª parte. México: Secretaría de Educación Pública.
Paoli, Antonio (2003). Educación, autonomía y lekil kuxlejal: aproximaciones sociolingüísticas de los tseltales. México: Universidad Autónoma de Metropolitana.
Parra Vázquez, Manuel Roberto (s.f.). “Modos de vida y apropiación del territorio para el fortalecimiento de la buena vida” [documento inédito].
Pitarch Ramón, Pedro (1996). Chulel: una etnografía de las almas tzeltales. México: FCE.
Rodríguez, Óscar. (2010). “Sustentabilidad rural y agroecología en comunidades indígenas de Chiapas. Chilón, Chiapas”. México: Centro de Derechos Indígenas A.C. [documento inédito].
Rogoff, Barbara (1993). Aprendices del pensamiento. El desarrollo cognitivo en el contexto social. Barcelona: Paidós.
Serrano González-Tejero, José Manuel y Rosa María Pons Parra (2011). “El constructivismo hoy: enfoques constructivistas en educación”. En Revista Electrónica de Investigación Educativa, núm. 13. Disponible en: http:// redie.uabc.mx/vol13no1/contenido-serranopons.html.
Strauss, Anselm y Juliet Corbin (2002). Bases de la investigación cualitativa. Técnicas y procedimientos para desarrollar la teoría fundamentada. Medellín: Universidad de Antioquia.
Vigotsky, Lev (1987). “Pensamiento y lenguaje”. En Lev Vigotsky, Obras escogidas, t. II. Disponible en: Vigotsky.org.
Walsh, Catherin (2011). “Etnoeducación e interculturalidad en perspectiva decolonial”. Ponencia presentada en el Cuarto Seminario Internacional Etnoeducación e Interculturalidad. Perspectivas Afrodescendientes. CEDET, Lima, Perú, 7 de septiembre 2011.
Notas
Notas de autor