Principios y Prácticas del Diseño
Trabajos de grado de Diseño Industrial (1990-1998). Registro analítico del archivo1
Industrial Design graduate projects (1990-1998). Analytic registry of the archive
Trabalhos de conclusão de curso de Design Industrial. Um registro analítico do arquivo 1990-1998
Trabajos de grado de Diseño Industrial (1990-1998). Registro analítico del archivo1
Revista Bitácora Urbano Territorial, vol. 27, 4, pp. 105-113, 2017
Universidad Nacional de Colombia
Recepción: 16 Febrero 2017
Aprobación: 14 Noviembre 2017
Resumen: El objetivo principal de este artículo es presentar de manera breve los resultados de una investigación para identificar cuáles fueron los campos de conocimiento sobre el diseño, las premisas teóricas y metodologías abordados en los trabajos de grado del programa de pregrado de Diseño Industrial de la Universidad Nacional de Colombia, sede Bogotá, entre 1990 y 1998.
Palabras clave: diseño industrial, epistemología, teoría del diseño, trabajos de grado, Universidad Nacional de Colombia.
Abstract: The main objective of this paper is to show the research development that was used to examine the final graduate projects for the undergraduate program of Industrial Design at the National University of Colombia, between 1990-1998, in order to inquire about of what have been the fields of knowledge about the design, theoretical assumptions and methodologies from which research has been developed in this initial scale of vocational training.
Keywords: design, industrial design, epistemology, design theory, undergraduate thesis, Universidad Nacional de Colombia.
Resumo: O artigo tem como objetivo principal apresentar brevemente o desenvolvimento da pesquisa que examinou os trabalhos de conclusão de curso correspondentes ao programa de graduação em Design Industrial da Universidad Nacional de Colombia, Campus Bogotá entre os anos 1990-1998, com a finalidade de indagar sobre quais tem sido os campos de conhecimento sobre o design, premissas teóricas e metodologias desde as quais tem se desenvolvido a pesquisa nesta escala inicial de formação profissional.
Palavras-chave: design industrial, epistemologia, teoria do design, trabalho de conclusão de curso, Universidad Nacional de Colombia.
El devenir histórico del ser humano lo ha enfrentado constantemente a interrogantes fundamentales sobre su razón de ser y existir, lo que ha influido en su necesidad imperiosa de conocer y entender el mundo que lo rodea. Ese ejercicio de orientación filosófica lo ha abocado de manera continua a su experiencia inteligente y sensible con la intención de producir un conocimiento útil para su subsistencia. Dicha capacidad intelectual que sintetiza tanto lo que percibe del medio exterior, como lo que necesita o desea, unida a su capacidad creativa, le ha permitido desarrollar un universo artificial que define su cultura.
La configuración de este universo artificial ha sido posible gracias a una actividad propia del ser humano llamada diseño, actividad que, con un potencial creativo alto, se ha encargado de la proyección del mundo artificial a través de una serie de objetos y constructos con características muy distintas. Para el caso de este escrito, la mirada se centra en el campo del diseño entendido desde su profesionalización distintiva en las primeras décadas del siglo XX y, en particular, desde aquella práctica que, a partir del beneficio y el desarrollo de la industria, se reconoce como diseño industrial.2
La investigación que dio como resultado mi tesis de maestría y en la que se basa este artículo tuvo como objetivo realizar un diagnóstico crítico de los campos de conocimiento sobre el diseño, las premisas teóricas y las metodologías que fueron abordados en los trabajos de grado de la carrera de Diseño Industrial de la Universidad Nacional de Colombia entre 1990 y 1998, para identificar los vacíos de estudio en la disciplina.
Esta tesis surgió de un interés personal al reconocer un déficit teórico sobre el diseño en el programa de Diseño Industrial de la Universidad Nacional de Colombia, del cual soy egresado, así como mi experiencia en el grupo de investigación Poéticas intertextuales: arte, diseño y ciudad. De igual manera, nace de la identificación de dos problemas: el primero, de carácter académico, relacionado con una falta de visibilización y divulgación de los resultados de los proyectos adelantados por los estudiantes y primeros egresados de la Universidad Nacional de Colombia, lo que no ha permitido una valoración precisa del aporte de la institución al desarrollo de la disciplina y de la profesión. El segundo, de carácter teórico, responde a una necesidad latente por desarrollar estudios posgraduados en diseño3 que fortalezcan la teoría desde la mirada y el pensamiento latinoamericano, y potencien el interés por su investigación crítica y teórica, especialmente, si se considera que esta es una disciplina y una profesión que exige una base cultural sólida, y una postura intelectual decidida.
El estudio se limita al programa curricular de Diseño Industrial de la Universidad Nacional de Colombia, Sede de Bogotá, entre 1990 y 1998, período que reúne el primer ciclo de graduados del programa, el cual fue creado en 1978. En 1988 se aprobó una reestructuración de plan de estudios inicial y en 1993 se sancionó una nueva reestructuración, es decir que el período estudiado, 1990-1998, representa una muestra de trabajos de grado que reúne tres aspectos importantes: los primeros veinte años del programa, los primeros diez años desde aquella primera reestructuración en 1988, y el primer grupo de graduados luego de cinco años de carrera del nuevo plan de estudios aprobado en 1993.
En la fase inicial de la investigación acoté la muestra objeto de estudio a los trabajos de grado fechados entre 1990 y 1998, para un total de ciento sesenta y tres (163) trabajos. En el catálogo del Sistema Nacional de Bibliotecas (Sinab) de la Universidad Nacional de Colombia encontré algunos documentos elaborados entre 1990 y 1993 que fueron registrados como trabajos de grado, sin embargo, dicha figura se consolidó oficialmente a partir de la reforma del plan de estudios en 1993. En su mayoría, los textos de este primer periodo respondían a las memorias del proyecto final de la asignatura Taller X.
La necesidad de registrar el proceso y desarrollo del proyecto final, más allá de los soportes gráficos propios de la presentación ante los profesores, constituyen para la presente investigación un insumo valiosísimo. Por cuanto permiten, así sea de manera solo aproximada, conocer la postura y el pensamiento sobre el diseño que podían llegar a tener las primeras generaciones de egresados de Diseño Industrial.
Posteriormente diseñé unas fichas para consignar de forma sistemática los postulados teóricos y metodológicos presentes en la muestra. Esta investigación requirió aproximarse a la epistemología del diseño4 presente en los trabajos de grado revisados. La primera puerta para realizar dicho análisis fueron los textos de Mario Bunge (1997) desde la filosofía y de Herbert Simon (1978) desde la economía, quien concebía al diseño como un método de pensamiento más que como una práctica creativa y de producción. Con base en el contrapunto proyectado por estos dos autores abrí el abanico hacia otros referentes teóricos, en su mayoría, postulados construidos en el campo disciplinar propio del diseño, especialmente del diseño industrial, así como aquellos pertenecientes a las ciencias humanas y sociales, a la ingeniería y al arte, como Teoría y práctica del diseño industrial: elementos para una manualística crítica (Bonsiepe, 1978), Manual de diseño industrial. Curso básico (Rodríguez, 1988) y Marco teórico de la carrera de Diseño Industrial. (Franky, 1988) buscando, a través de un proceso de contraste y discernimiento, hallar en los pliegues de estos saberes los conceptos, métodos y teorías que me permitieran construir la herramienta de análisis crítico para la revisión de cada uno de los trabajos de grado que hacían parte de la muestra.
Las fuentes primarias que utilicé fueron el repertorio de trabajos de grado registrados en el catálogo del Sinab de la Universidad entre 1990 y 1998, y los planes de estudio de la carrera de Diseño Industrial de 1978, 1988 y 1993. Las fuentes secundarias fueron los documentos oficiales de creación del programa de Diseño Industrial, aquellos concernientes a la reglamentación de los trabajos de grado del programa, el número especial de la Revista Acto (2010) dedicado a los treinta años de la carrera, así como una selección de las publicaciones académicas de los docentes que, a su vez, eran directores de trabajos de grado.
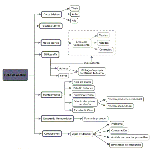
Estas fuentes me permitieron, en primer lugar, hacer un diagnóstico efectivo de los trabajos de grado y conocer cuáles fueron las temáticas investigadas en esas primeras promociones de la carrera. En segundo lugar, a partir de la selección de los documentos oficiales, pude contrastar el desarrollo del trabajo estudiantil frente al contexto institucional y organizacional del Departamento y, en tercer lugar, comparar las líneas temáticas de los trabajos de grados con los textos publicados por los docentes durante el período analizado para identificar las líneas de trabajo adelantadas por ellos (véase Figura 1).

1. Revisión y análisis del repertorio de trabajos de grado
Realicé la revisión y análisis de los trabajos de grado en tres momentos. El primero, consistió en hacer una búsqueda en el catálogo en línea del Sistema Nacional de Bibliotecas de la Universidad Nacional de Colombia (Sinab) de los registros que contenían las palabras trabajo de grado y diseño industrial entre 19855 y 1998. Con base en los resultados arrojados por el Sistema, elaboré un listado de ciento sesenta y tres (163) registros que incluyó título, autor principal, año de presentación y palabras claves divididos por años desde 1990 hasta 1998. Para efectos prácticos, nominalicé cada registro con un código: Año-Número de registro, iniciando con el registro 1990-1 y finalizando con el registro 1998-163.
En el segundo momento elaboré una ficha de análisis por cada uno de los trabajos de grado. Esta fue un instrumento operativo para la revisión teórico metodológica (epistémica) del acervo, la cual está constituida por seis variables que buscan determinar la estructura de los trabajos de grado identificados:
Datos básicos: incluye título del trabajo de grado, nombre de los autores y año de presentación.
Marco teórico: determina las áreas de conocimiento desarrolladas en los trabajos de grado y, a su vez, evidencia las teorías, conceptos y métodos de diseño explícitos en los documentos analizados.
Bibliografía: identifica los autores más citados de acuerdo con las áreas del conocimiento desarrolladas en el marco teórico y en los productos de diseño resultados de los trabajos de grado.
Planteamiento: evidencia el carácter del trabajo de grado, es decir si su enfoque está ligado directamente con el acto de diseño o se centra en otras temáticas, por ejemplo, realizar un estudio histórico, construir un planteamiento teórico, llevar a cabo un estudio disciplinar del diseño desde la producción industrial o desde los procesos socioculturales, o un estudio de caso.
Desarrollo metodológico: dilucida la forma de proceder de los estudiantes de diseño en el desarrollo de su trabajo de grado y la manera como estructuran su proceso de diseño.
Conclusiones: evidencia los resultados de los trabajos.

Paralelo al diligenciamiento de las fichas de análisis, en el tercer momento creé una tabla dinámica en Excel que me permitió comparar la información a través del uso de filtros, por ejemplo: director del trabajo de grado, área de conocimiento, bibliografía, entre otros.
2. Revisión del archivo histórico del departamento de Diseño Industrial
Para este proceso recurrí, en primer lugar, al archivo de la Facultad de Artes, sin embargo, el lapso estudiado está por fuera de período archivístico del departamento de Diseño Industrial, por lo que redireccioné la búsqueda al Archivo Central de la Universidad, a cargo de la División de Gestión Documental. Los primeros documentos que consulté fueron los acuerdos de aprobación de la carrera y los planes de estudios de 1978, 1988 y 1993, documentos que se encuentran digitalizados. Adicionalmente, revisé alrededor de catorce cajas con documentos elaborados entre 1982 y 1998 con el ánimo de encontrar información relevante sobre el programa, especialmente lo relacionado con el contenido de las asignaturas, el claustro docente, la producción académica registrada tanto de estudiantes como de profesores, y los documentos o propuestas de reestructuración académica y curricular del programa.
Durante la búsqueda seleccioné y fotografié ochenta y tres (83) documentos relevantes, que luego clasifiqué en siete ítems: asignaturas, planes de estudios, trabajo docente, registro docente, reglamentación de trabajos de grado, publicaciones y eventos académicos. Posterior a la clasificación, ingresé la información en una tabla dinámica que me permitiera acceder de manera rápida y precisa a los contenidos, y a los nombres de las personas referenciadas en cada uno de los documentos.
3. Revisión de la producción académica de los docentes
Seleccioné los trabajos académicos realizados por aquellos profesores que dirigieron trabajos de grado entre 1990 y 1998. Basé la búsqueda en la línea del tiempo de los treinta años de la Escuela de Diseño Industrial publicada en la Revista Acto (2010) y en el catálogo en línea del Sinab. Encontré cinco textos universitarios y dos publicaciones de carácter académico realizados por profesores del programa.
Bejarano Calvo, M. (1991). Lo instrumental. Bogotá: Universidad Nacional de Colombia.
Ramírez Pedraza, G. (dir.). (1988). Revista Diseño Industrial. 1.
Franky, J. (1988). Marco teórico de la carrera de Diseño Industrial. Bogotá: Universidad Nacional de Colombia.
Gámez Orduz, J. (1988). “La función del diseño industrial en la instancia productiva”. Revista Diseño Industrial, 1: 28-31.
Guerrero, G. (1988). “Qué es el diseño industrial”. Revista Diseño Industrial - Facultad de Artes, 1: 41-50.
Ospina Castañeda, C. (1988). “La Regla “Y” de perspectivas”. Revista Diseño Industrial, 1: 66-74.
Silva, G. (1985). Taller de plásticos para estudiantes de diseño industrial, una contribución para su organización y desarrollo. Mexico D.F.: Universidad Nacional Autónoma de México.
4. Entrevistas
Complementé el levantamiento de información con entrevistas a algunos profesores y estudiantes del programa de Diseño Industrial, las cuales dieron cuenta de la visión institucional, docente y estudiantil del programa.
El profesor Jaime Franky Rodríguez 6 es arquitecto y magister en Historia y Teoría del Arte, la Arquitectura y la Ciudad de la Universidad Nacional de Colombia. Es profesor asociado de la Escuela de Diseño Industrial. Fue director del área curricular de Diseño (1986) y decano de la Facultad de Artes (2006-2008 y 2008-2010). Su entrevista proporcionó una visión institucional de los trabajos de grado y el enfoque teórico del diseño industrial en la Sede Bogotá de la Universidad Nacional de Colombia.
El profesor Mauricio Bejarano Calvo7 es arquitecto de la Universidad Nacional de Colombia. Ha sido docente de Diseño Industrial, Música y Artes Plásticas. Actualmente se desempeña como coordinador de la Maestría en Artes Plásticas de la Universidad Nacional de Colombia. Su desempeño como profesor del área de teoría al final de la década de 1980 e inicios de la siguiente revela características importantes del desarrollo teórico y metodológico de la carrera de Diseño Industrial, que fueron resaltadas durante la entrevista concedida.
Las notas extraídas de una entrevista realizada por el profesor German Silva al profesor Camilo Ospina Castañeda,8 arquitecto de la Universidad Nacional de Colombia y docente de Diseño Industrial desde finales de la década de 1970 hasta inicios de la década de 2000, dio cuenta de una visión de los docentes sobre las primeras promociones de diseñadores y sus dinámicas de aproximación al conocimiento.
La entrevista realizada a William Vásquez Rodríguez,9 uno de los primeros estudiantes de Diseño Industrial de la Universidad Nacional de Colombia y que en 1993 se vincularía al Departamento como docente, arrojó información tanto de la visión de los estudiantes de aquella época, como la mirada institucional con respecto al objeto del diseño industrial y su postura teórica.
El profesor César Augusto Galán es diseñador industrial de la Universidad Nacional de Colombia y magíster en comunicación de la Pontificia Universidad Javeriana. Actualmente es profesor asociado a la Escuela de Diseño Industrial. Mientras que la profesora Aydée Ospina Nigrinis es arquitecta de la Universidad América de Colombia, diseñadora industrial de la Universidad Nacional de Colombia y magíster en Restauración y Rehabilitación del Patrimonio de la Universidad de Alcalá (España). Es docente de la Escuela de Diseño Industrial desde 2004. La entrevista conjunta a estos dos profesores10 reforzó la mirada de los estudiantes de las primeras promociones. Usé sus respectivos trabajos como una excusa durante la conversación para hablar sobre cómo hacer investigación en diseño y, a su vez, como ejemplo del carácter pragmático del proyecto de grado que queda muchas veces oculto (implícito) en el documento escrito.
Resultados
A continuación, doy a conocer las líneas temáticas, teóricas y metodológicas presentes en los trabajos de grado del departamento de Diseño Industrial de la Universidad Nacional de Colombia entre 1990 y 1998.
Como mencioné anteriormente, antes de la formalización de los trabajos de grado en 1993, existe una serie de documentos realizados por los estudiantes entre 1990 y 1993 que denominé Antecedes de los trabajos de grado, los cuales no tenían ni el rigor, ni el nivel de desarrollo que los trabajos grado, sin embargo, constituyen un acervo valiosísimo para reconocer los lineamientos sobre los que se basaron los campos de investigación de la carrera de Diseño Industrial. Por esta razón, en esta sección presento un análisis de frecuencia que reúne tanto el período de antecedes (1990-1993), como el período de trabajos de grado hasta 1998.
La Tabla 1 y la Figura 3 presentan las frecuencias con respecto a las áreas temáticas desarrolladas en los trabajos de grado entre 1990 y 1998. Se destaca que una tercera parte de los trabajos analizados aborda el diseño de sistemas y equipos para los procesos de producción, mientras que casi una cuarta parte versa en el diseño de sistemas y equipos para la salud. Las áreas menos trabajadas son el diseño de sistemas y equipos para el transporte, el diseño de productos de consumo, y los estudios de teoría del diseño industrial y la cultura material.


Para efectos de esta investigación, opté por contrastar dichas tendencias temáticas con las áreas de conocimiento propuestas por el Observatorio Laboral para la Educación del Ministerio de Educación Nacional, que considera ocho áreas del conocimiento.
En la Tabla 2 se observa en primer lugar el área de Ciencias Sociales y Humanas. Esta categoría incluye campos disciplinares como el diseño industrial, la psicología, la comunicación, la cultura material, la semiótica, la filosofía, la historia, la publicidad, el deporte y la recreación, y tiene en cuenta proyectos de carácter artefáctico que no se podían catalogar en otra área. En segundo lugar aparece Ingeniería y Arquitectura, Urbanismo y afines. En tercera posición están todos los campos disciplinares que se pueden agrupar bajo el área de las Ciencias de la Salud como la ergonomía, la medicina, la anatomía, la salud ocupacional, la odontología y la optometría. Luego aparecen trabajos relacionados con las matemáticas, y las ciencias naturales como la biología y la ecología. En el área de Bellas Artes aparecen pocas disciplinas, siendo la más relevante aquella relacionada con el campo disciplinar de las artes visuales y, por último, en el área de la Economía, Administración y Contaduría hay un solo trabajo que se pueda relacionar con el campo disciplinar de la administración.

Con respecto a los campos disciplinares, la mayoría de los trabajos de grado de Diseño Industrial tienen más cercanía con la ingeniería que, incluso, con el propio diseño industrial, como se verá más adelante. Las temáticas relacionadas con la producción industrial como el diseño de máquinas y de herramientas lideran la tendencia. Esto podría explicarse por el número alto de docentes originarios del campo de la ingeniería que participaron en la formación de las primeras generaciones de diseñadores industriales, especialmente de la ingeniería mecánica.

En la Tabla 4 se puede ver con detalle la frecuencia de aparición de las áreas específicas del campo disciplinar de la ingeniería que fueron desarrollados en los trabajos de grado. No es de extrañar que las áreas más trabajadas hayan sido las relacionadas con el sector alimenticio y el sector mecánico e industrial, en gran medida, porque el contexto social y económico así lo exigía. En un país con una industria de carácter tradicional y con un potencial agrícola era de esperarse que el ejercicio de formación profesional se centrara en el desarrollo de elementos, herramientas y máquinas que facilitaran los procesos de industrialización de los productos alimenticios, fueran estos frutos, vegetales o alimentos procesados.

Es probable que la reforma curricular de 1993 haya contribuido en la construcción de un espacio de aplicación profesional en la industria colombiana, aunque no se lograra una aplicación real, al menos sí como ejercicio académico. Lo anterior es contrario a lo que se venía promoviendo desde el inicio de la carrera a finales de la década de 1970, es decir, una formación con un fuerte sesgo hacia los modelos pedagógicos en diseño de origen europeo (Abril Contreras, 2004).
A partir de 1993 los documentos escritos adoptan una estructura similar. El método proyectual aparece como el eje fundamental del proceso de diseño y autores como Gui Bonsiepe con su libro Teoría y práctica del diseño industrial: elementos para una manualística crítica (1978) y Gerardo Rodríguez con el Manual de diseño industrial (1988) marcan la pauta en el proceder del diseñador en el Departamento. Aspectos como la detección preliminar de una necesidad, la recopilación de información sobre la necesidad detectada, el análisis de lo existente, la evaluación y la ponderación de toda la información de la necesidad detectada, el reajuste de la necesidad real, el planteamiento de un problema de diseño, la configuración y generación de determinantes y requerimientos, la elaboración de alternativas y su posterior desarrollo de la mejor alternativa son referidos constantemente en los trabajos de grado estudiados. Algunos proyectos relacionados con la salud ocupacional, además de lo anterior, incluyen comprobaciones técnicas y de usabilidad.
Por otra parte, los marcos conceptuales de algunos los proyectos se basan en los planteamientos de la ergonomía. No es de extrañar que libros como Dimensiones humanas y espacios interiores (1986) de Julius Panero y Martín Zelnik, Ergonomía. Introducción al análisis del trabajo (1993) de Jairo Estrada y Ergonomía (1978) de Ernst McCormick sean los textos más citados en los trabajos de grado, lo que refuerza la marcada postura disciplinar hacia la práctica del oficio en el área de los factores humanos.
En cuanto a la fundamentación teórica, es recurrente la referencia al Marco teórico de la carrera de Diseño Industrial de Jaime Franky (1988), especialmente los factores de la forma, que hacen referencia a aquellos aspectos determinantes que, en conjunto, surgen de la secuencia teórica de la evolución de los objetos en los que participa el diseño industrial y se convierten en factores humanos, factores industriales (técnicos), factores formales (estéticos), factores ambientales, y algunas veces factores de tipo comercial dentro el proceso de diseño. Estos factores son traducidos en los trabajos de grado en requerimientos, limitantes, intenciones o propósitos para el desarrollo de productos industriales.
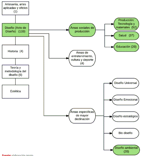
A manera de cierre, presento un diagrama con los campos epistémicos del diseño, y los vacíos o campos poco desarrollos con relación a las temáticas presentadas en la totalidad de los trabajos de grado.
Se observa en la Figura 4 que, de las áreas epistémicas del diseño, los trabajos de grados se enfocaron en cuatro aspectos: Producción: tecnología y materiales, Salud, Educación y Diseño ambiental. Áreas como el diseño emocional, el diseño estratégico y el biodiseño, que estaban siendo investigadas en la década de 1990 en el mundo, no fueron ni siquiera esbozados en los documentos objeto de este análisis.

*Entre paréntesis se señala el número de trabajos de grado realizados en cada área epistémica.
Fuente: elaboración propia.Una temática que sólo captó el interés de cuatro estudiantes fue la historia de los objetos y la del diseño industrial. Al final de la década de 1990 e inicios de la de 2000 algunos docentes del Departamento como Jaime Franky y Humberto Muñoz cursaron la Maestría en Historia y Teoría del Arte y la Arquitectura. Sus tesis, Diseño Industrial: una mirada desde el pensamiento complejo (2004) y En torno al origen del objeto industrial en Colombia (1998) respectivamente, son un esfuerzo por llenar ese vacío histórico.
La gran ausente en los trabajos de grado es la estética. Aunque aparece referenciada múltiples veces en el marco teórico, su desarrollo sólo fue tangencial, y enfocado en los aspectos formales y morfológicos de los productos y objetos de diseño. Sin embargo, la estética tiene un valor muy importante en la configuración de las tendencias, el consumo, el marketing y la publicidad como evidencia la bibliografía que relaciona la belleza de las cosas con el gusto por poseerlas (Hernández-Castro, 1998).
La recomendación principal de este trabajo es continuar con la revisión y registro crítico de la totalidad de los trabajos de grado del Departamento para determinar de manera concreta cuáles son las áreas temáticas estudiadas, y cuáles se pueden considerar como aportes del Programa curricular a la disciplina, y a la profesión a nivel nacional y latinoamericano. Esta investigación es sólo el primer paso para la construcción de un diagnóstico global de las frentes históricas, teóricas y metodológicas utilizadas por los estudiantes de Diseño Industrial de la Universidad Nacional de Colombia en sus trabajos de grado.
Referencias
ABRIL CONTRERAS, P. (2004). “Desde el oficio. Una reflexión desde el diseño sobre la cultura empresarial y la política industrial como posibilitadoras del ejercicio profesional”. En: A. Sicard (ed.), Arte en los noventa: diseño industrial. Bogotá: Universidad Nacional de Colombia, pp. 78-91.
BONSIEPE, G. (1978). Teoría y práctica del diseño industrial: elementos para una manualística crítica. Barcelona: Gustavo Gili.
BUNGE, M. (1997). Epistemología. Curso de actualización. México D.F.: Siglo XXI.
BUNGE, M. (1981). La ciencia, su método y su filosofía. Buenos Aires: Siglo XXI.
CALVERA, A. (2010). “Cuestiones de fondo: la hipótesis de los tres orígenes del diseño”. En: I. Campi y O. Salinas (eds.), Diseño e historia. Tiempo, lugar y discurso. México D.F.: Designio, pp. 63-85.
ESTRADA, J. (1993) Ergonomía. Introducción al análisis del trabajo. Medellín: Universidad de Antioquia.
FRANKY, J. (1988). Marco teórico de la carrera de Diseño Industrial. Bogotá: Universidad Nacional de Colombia.
Revista Acto. (2010). Número especial.
HERNÁNDEZ-CASTRO, F. (1998). Estética artificial. Porque algo es bello. Cómo se crea la belleza. San José: MithOz.
MCCORMICK, E. (1978). Ergonomía. Barcelona: Gustavo Gili.
PANERO, J. y ZELNIK, M. (1986). Dimensiones humanas y espacios interiores. Barcelona: Gustavo Gilli.
RODRÍGUEZ, G. (1988). Manual de diseño industrial. Curso básico. México D.F.: Gustavo Gili.
SIMON, H. (1978). Las ciencias de lo artificial. Barcelona: ATE.
Notas