Estudios e Investigaciones
Adolescentes en Psicoterapia: Su Representación de la Relación Terapéutica *
Adolescents in psychotherapy: their representation of the therapeutic relationship
Adolescentes em psicoterapia: uma representação da relação terapêutica
Adolescentes en Psicoterapia: Su Representación de la Relación Terapéutica *
Revista Latinoamericana de Ciencias Sociales, Niñez y Juventud, vol. 14, núm. 1, pp. 559-575, 2016
Fundación Centro Internacional de Educación y Desarrollo Humano

Recepción: 22 Septiembre 2014
Aprobación: 30 Octubre 2014
Resumen: Nuestro objetivo en este estudio es describir la representación de la relación terapéutica desde la perspectiva de adolescentes en psicoterapia, y explorar los cambios en esta representación durante la terapia. El diseño es transversal, descriptivo, de carácter cualitativo, sustentado en entrevistas en profundidad. Hemos hecho el análisis con base en la Teoría Fundamentada. La muestra es intencional, y está conformada por 8 adolescentes de Chile de ambos sexos, de edades entre 14 y 17 años, que se encuentran en terapia. Los resultados permiten describir la relación terapéutica como un vínculo con alto componente afectivo y valorado positivamente, que provoca alivio psíquico y corporal, y es representado como un lugar de confianza y protección afectiva. También describimos la transformación de la actitud de los individuos adolescentes, desde la reticencia inicial hasta la confianza y necesidad del espacio terapéutico.
Palabras clave: psicoterapia, adolescente, relación terapéutica, metodología cualitativa (Thesaurus Wordreferences.com).
Abstract: This study aims to describe the therapeutic relationship from the perspective of teenagers undergoing a psychotherapeutic process. It specifically describes the central aspects of the way adolescents represent their relationship with the therapist and it explores how that representation changes over the course of therapy. The methodological design is cross-sectional, descriptive and qualitative, using in depth interviews. Analysis is based on the grounded theory approach, with a deliberate sample of 8 Chilean adolescents between 14 and 17 years old, including both males and females, all of whom are currently undergoing a therapeutic process. Results show that these adolescents perceive the therapeutic relationship as a bond with a strong and positive affective component that produces psychic and physical relief. They also describe a transformation of this bond, from an initial reluctance towards a final phase of trust, and the perception that the therapeutic space is necessary.
Keywords: psychotherapy, adolescents, therapeutic relationship, qualitative methodology (Thesaurus Wordreferences.com).
Resumo: Este estudo tem como objetivo descrever a representação da relação terapêutica a partir da perspectiva dos adolescentes em psicoterapia, além de explorar as mudanças nessa representação ao longo do período em que acontece a terapia. A metodologia utilizada é transversal, descritiva, de caráter qualitativo, sustentada com entrevistas em profundidade. A análise é baseada na Teoria Fundamentada e foi realizada com uma amostra intencional de oito adolescentes chilenos, de ambos os sexos, entre 14 e 17 anos, que fazem terapia. Os resultados permitem descrever a relação terapêutica como um vínculo com alto componente emocional e valorizado positivamente, o que provoca alívio físico e psíquico, e que a terapia é representada como um lugar de confiança e proteção emocional. Foi descrita, ainda, a transformação da atitude dos adolescentes a partir da relutância inicial até a confiança e a necessidade de espaço terapêutico.
Palavras-chave: psicoterapia, adolescente, relação terapêutica, metodologia qualitativa (Thesaurus Wordreferences.com).
Introducción
La relación paciente-terapeuta es uno de los elementos distintivos esenciales de toda psicoterapia, la que se caracteriza por ser una relación de carácter profesional donde el individuo terapeuta se preocupa de forma genuina por el sujeto paciente, pero no hace parte de sus relaciones interpersonales cotidianas (Santibáñez, 2002).
Tradicionalmente la relación terapéutica se ha estudiado desde el concepto de Alianza Terapéutica (Bordin, 1979), que considera tres dimensiones (vínculo, tareas y metas). La Alianza Terapéutica ha sido evaluada a través de cuestionarios de autorreporte, tanto desde la perspectiva de los pacientes y las pacientes como de los terapeutas, y/o a través de sujetos observadores expertos que evalúan la relación (Vöhringer et al., 2013). Los estudios consistentemente han destacado la contribución positiva de la Alianza Terapéutica a los resultados del proceso terapéutico. La Alianza Terapéutica explica entre un 25% y un 30% de la varianza de los resultados de la terapia (Horvath, Del Re, Flückiger & Symonds, 2011). La mayoría de las investigaciones en Alianza Terapéutica se han realizado en psicoterapia con personas adultas. Los estudios en Alianza Terapéutica en adolescentes son considerablemente menos; sin embargo, la evidencia confirma una relación positiva con los resultados, y adherencia al proceso (Fernández-González, 2013, Kazdin, 2004, Russell, Shirk & Jungbluth, 2008, Shirk & Karver, 2003).
Aún así, el interés de este estudio es la relación terapéutica, no desde la conceptualización alianza terapéutica, sino desde la representación de la relación terapéutica desde la subjetividad del adolescente. La experiencia subjetiva del individuo adolescente en la relación terapéutica ha recibido menos atención como objeto de investigación. Relevar la propia experiencia del sujeto adolescente se hace especialmente necesario cuando los datos de acceso y uso de los servicios de salud por parte de éste indican escasa utilización y falta de ajuste entre lo que se ofrece y las necesidades percibidas de los potenciales usuarios y usuarias (Barker, 2002). Es necesario considerar la experiencia subjetiva de las personas adolescentes, para poder brindar servicios de atención en salud cercanos a sus necesidades, para que efectivamente puedan acceder a estos servicios promoviendo su desarrollo y puedan así encontrar respuesta a sus demandas de atención en salud mental (Berger, 2004, Martínez, 2007).
Por lo tanto, el objetivo de este trabajo es describir la relación terapéutica desde la experiencia de adolescentes de Chile que están en terapia, para poder responder a las preguntas ¿cómo representan esta relación?, y ¿cómo cambia esta representación a lo largo del proceso terapéutico?
Investigación en Psicoterapia en Adolescentes: relevancia social
Si bien en las últimas dos décadas la investigación en psicoterapia en adolescentes ha avanzado considerablemente (Weisz, Sandler, Durlak & Anton, 2005, Weisz, Weiss, Han, Granger & Morton, 1995), la investigación en psicoterapia ha estado predominantemente focalizada en sujetos adultos. Esto tiene un costo aparejado para la sociedad como un todo, pues estos niños y niñas adolescentes serán los individuos adultos del futuro. La trayectoria de los desórdenes de adultos indica que en su mayoría comienzan en la infancia, y posteriormente se cronifican, persisten o reaparecen en nuevos problemas en la adultez (Russell, 2008). A este antecedente se suma el aumento de la prevalencia en adolescentes de enfermedades mentales y aumento de consultas en salud mental a nivel público y privado en Chile (Almonte & García, 2003, Recart, Castro, álvarez & Bedregal, 2002). Aumento que también se ha observado en la atención de urgencia psiquiátrica y en la hospitalización psiquiátrica infanto- juvenil, en Chile y en otros países (Pacheco, Lizana, Celhay & Pereira, 2007), poniendo en evidencia la vigencia y necesidad real de generar información que sea un aporte para el trabajo en Salud Mental con este grupo etario.
Adolescencia y Relación terapéutica
La adolescencia puede considerarse una oportunidad evolutiva para reconstruir y reparar modos de funcionamiento psicológico, siendo una de las crisis normativas más significativas del desarrollo (Erikson, 1968). Durante esta etapa, suelen intensificarse algunas formas de trastornos emocionales y conductuales (Steinberg, 2002), sin embargo los sujetos adolescentes generalmente no consultan por motivación propia, y presentan altas tasas de tratamientos interrumpidos (Kazdin, 2004, Páramo, 2011, Sheffield, Fiorenza & Sofronoff, 2004).
Existe evidencia que indica que los individuos adolescentes presentan dificultad en la etapa de establecimiento de la relación de ayuda, y desisten de sus tratamientos en las sesiones iniciales (Baruch, Gerber & Fearon, 1998, Kazdin, 2004, Manríquez, Molina & Zubarew, 2003, Martínez, Martínez, Poblete, Chang, Brand & Soto, 2009, Páramo, 2011, Scheffler, 2002). Los adolescentes y las adolescentes que asisten a tratamiento lo hacen, en su mayoría, motivados por otros -padres, madres y/o escuela-, ya que con frecuencia ellos y ellas no perciben la disfuncionalidad de su conducta, lo que dificulta la asistencia y permanencia en el tratamiento (Kazdin, 2004, Shirk & Russell, 1998). También se ha relacionado la reticencia inicial con las características propias de la edad: necesidad de autonomía, autodeterminación, autoconfirmación y desconfianza de la autoridad adulta (Levisky, 1999, Russell et al., 2008), y el nivel de desarrollo cognitivo operatorio formal (Coll, Palacios & Marchesi, 2004), que lleva a relativizar la opinión de las personas adultas, desvalorizando su aporte, siendo para los clínicos un desafío el establecimiento de una relación positiva con un sujeto adolescente.
Este desafío que presenta la adolescencia es particularmente importante, ya que un meta-análisis que se realizó con 23 estudios, mostró una asociación positiva y significativa entre la relación terapéutica y el resultado de la psicoterapia en niños, niñas y adolescentes (Shirk & Karver, 2003), hallazgo similar al encontrado en psicoterapia con individuos adultos (Horvath & Bedi, 2002, Lambert, 1992, Orlinsky, Grawe & Parks, 1994, Orlinsky & Howard, 1986, Orlinsky, Ronnestad & Willutzky, 2004). Dentro de la evidencia encontrada sobre la relación terapéutica con adolescentes se enfatiza la relevancia de las primeras sesiones; estudios con adolescentes con consumo de sustancias mostraron que las tempranas intervenciones realizadas por el terapeuta -primeras 2 sesiones- se asocian con la formación de la alianza terapéutica (Diamond, Liddle, Hogue & Dakof, 1999, Diamond, Siqueland & Diamond, 2003), destacándose que el contacto inicial con el sujeto adolescente en psicoterapia es crítico y la relación posterior dependerá en gran medida de lo que haya pasado en la primera consulta (Gaete, 2004).
Por otro lado, dentro de las características del terapeuta que facilitan una buena relación terapéutica con adolescentes, se describen: terapeutas que atendían a las experiencias emocionales de los individuos adolescentes; se presentaban ante ellos como aliados y acordaban las metas con el paciente (Karver et al., 2008). Por el contrario, las características que no favorecían la alianza positiva fueron: terapeutas que "empujaban" a sus pacientes a hablar, terapeutas que eran demasiado formales, y quienes enfatizaban la similitud de sus vivencias con las de sus pacientes (Karver et al., 2008). Por su parte Páramo (2011), en un estudio cualitativo donde consulta a terapeutas y adolescentes, destaca que las características que debería tener un sujeto terapeuta que trabaja con adolescentes, son: empatía, autenticidad, aceptación positiva del paciente o de la paciente, rol directivo, apoyo, percepción de la implicación del individuo paciente y valores. En esta misma línea, autores como Green (2006) y Karver, Handelsman, Campos y Bickman (2006), destacan que las técnicas terapéuticas, la empatía y las habilidades interpersonales del sujeto terapeuta, junto con lo dispuestos que estén las personas jóvenes y sus padres y madres en participar en el tratamiento, son factores asociados con el desarrollo de una buena alianza de trabajo.
Por último, otra variable que se ha estudiado en torno a la relación terapéutica es la observación de diferencias entre los adolescentes y las adolescentes que deciden abandonar la psicoterapia y quienes continúan en ella (Baruch et al., 1998). Los primeros, por lo general, son más jóvenes y tienen problemas de conducta, mientras que los segundos tienen pocos problemas de conducta, son pacientes que han buscado ayuda por sí mismos y se encuentran a gusto en un tratamiento que les permita recibir apoyo de un sujeto profesional. Este último dato destaca la importancia de la motivación y la vivencia positiva del individuo adolescente en terapia, junto a la necesidad de conocer su vivencia personal en el proceso terapéutico.
Relación Terapéutica: Desde la Perspectiva de las personas adolescentes
Al plantear la forma de estudiar la relación terapéutica, los autores postulan que no está muy claro si la alianza en psicoterapia de adolescentes es mejor evaluada por el paciente o por el terapeuta; pero consideran fundamental en este punto tomar en cuenta ambas perspectivas, recoger la experiencia del sujeto adolescente a través del autorreporte, y la observación de indicadores en la conducta que permitan analizar la interacción terapéutica (Karver et al., 2008). Según Karver et al. (2008), es la alianza evaluada desde la perspectiva del adolescente o de la adolescente la que más se relacionaría con los resultados de la terapia, pero esta relación sería moderada por el grado en que se involucra el individuo adolescente en su tratamiento. Los estudios que consideran las perspectivas de los niños, niñas y adolescentes sobre el proceso terapéutico, son escasos (Davies & Wright, 2008). Sin embargo, hay algunos esfuerzos empíricos en esta dirección, que muestran la importancia de incorporar la visión de los niños, niñas y adolescentes (Carlberg, Thoren, Billstrom & Odhammar, 2009, Stith, Rosen, McCollum, Coleman & Herman, 1996), en la medida en que están directamente implicados en la intervención terapéutica (Carroll, 2002, Davies & Wright, 2008, Kazdin, 2004). De esta manera se puede concluir que conocer la percepción del paciente respecto a la relación terapéutica es muy relevante, ya que ésta estará asociada al curso y resultados de la terapia.
Por otra parte, estudios que consideran la subjetividad del sujeto adolescente han sido desarrollados en distintos ámbitos: para comprender su nivel de bienestar subjetivo (Oyanedel, Alfaro & Mella, 2015), para entender la escasa utilización de los servicios de salud ofrecidos a adolescentes (Barker, 2002, Berger, 2004), y para mejorar la eficacia de las intervenciones realizadas (Taylor, Morales, Zuloaga, Echevarri & Barros, 2012). Todos han enfatizado la necesidad de reconocer e integrar la subjetividad de la población adolescente en los servicios ofrecidos y prestados, como una forma de optimizar el acceso y enriquecer la atención. La evaluación que hace el adolescente o la adolescente respecto de la búsqueda de ayuda, puede ser un factor determinante en la mantención del vínculo o abandono (Berger, 2004).
A partir de lo revisado, dado que la adolescencia se presenta como una oportunidad evolutiva para generar cambios, y que existen pocos estudios que consideran la perspectiva del sujeto adolescente sobre la relación terapéutica, resulta relevante conocer y comprender, desde la mirada de los mismos individuos jóvenes, la relación terapéutica, porque es en ella donde existe un gran potencial de cambio. De este modo, nuestro objetivo central en el presente estudio es describir comprensivamente la representación de la relación terapéutica, desde la experiencia de los adolescentes y las adolescentes que asisten a terapia en contextos naturales. Analizamos a partir de la experiencia subjetiva de los individuos adolescentes que están en terapia, la representación de la relación terapéutica y la evolución de ésta en el proceso terapéutico.
Metodología
Participantes
Este estudio lo realizamos en Santiago de Chile, y participaron 8 adolescentes (4 hombres y 4 mujeres) que se encontraban en proceso de terapia al momento de realizar la entrevista. Ellos y ellas tenían entre 14 y 17 años de edad (M=15,9 años), y eran estudiantes de educación media, entre 1° y 3° año. Fueron derivados a atención psicológica desde el sistema escolar (n=5), desde el tribunal de familia (n=1), desde el psiquiatra (n=1), y en forma espontánea (n=1). Su tiempo de permanencia en terapia al momento de la entrevista era en promedio 29 sesiones, en un rango de 6 a 72 sesiones. La modalidad terapéutica individual (n=5), y la grupal (n=3).Ver tabla 1>

Seleccionamos los sujetos adolescentes usando la estrategia de muestreo intencionado, con los siguientes criterios de inclusión: (1) Edad entre 14 y 17 años. (2) Estar en proceso de psicoterapia al momento de la investigación individual o grupal (mínimo 6 sesiones). Con este criterio buscamos que el proceso terapéutico fuera suficiente como para que existiera una historia y se pudiera distinguir un desarrollo secuencial. El único criterio de exclusión considerado fue la presencia de un diagnóstico -actual o histórico- de retraso mental, trastorno general del desarrollo o psicosis. La muestra fue recolectada en instituciones que ofrecen atención psicoterapéutica a bajo costo, a adolescentes en Santiago de Chile. No consideramos para propósitos de este estudio buscar diferencias entre género (femenino-masculino), ni en modalidad de terapia (individual-grupal).
La muestra la determinamos con base en el criterio de saturación teórica de las categorías conceptuales centrales y de las relaciones entre ellas. La saturación teórica puede definirse como el momento en que los datos recogidos ya no logran aportar nuevas características a las categorías conceptuales descubiertas (Strauss & Corbin, 2002).
Instrumento
Realizamos la recolección de datos a través de entrevista episódica, que combinó elementos de la entrevista narrativa con aspectos de la entrevista semi-estructurada de guión temático. En la Tabla 2 presentamos el guión temático de la entrevista. Grabamos las entrevistas en audio y luego las transcribimos para su análisis.

Procedimiento
Presentamos el proyecto a instituciones que brindaran atención psicoterapéutica a adolescentes y solicitamos autorización para invitar a los pacientes a participar en esta investigación. Los adolescentes y las adolescentes que cumplieran los criterios de inclusión fueron invitados a participar en forma voluntaria. Previamente a las entrevistas informamos por escrito los objetivos e implicancias del estudio, y solicitamos la autorización de ellos y de sus padres y madres, a través de la firma de un asentimiento (firmado por los adolescentes y las adolescentes) y consentimiento informado (firmado por los padres y madres). Contactamos a los padres y madres en la institución asistencial, y a los padres y madres que no acompañaban a sus hijos e hijas se les envió el consentimiento con el adolescente o la adolescente, el cual debía venir firmado por el padre o por la madre autorizando su participación. Realizamos las entrevistas en los mismos lugares donde realizaban su terapia, o en lugares diferentes a convenir. Siempre hicimos alusión explícita a la confidencialidad de la información, al resguardo de su identidad y a la independencia de esta investigación respecto al terapeuta o institución donde realizaban su terapia.
Análisis de datos
El análisis de datos lo realizamos según los criterios planteados por la Teoría Fundamentada (Krause, 1995, Strauss & Corbin, 2002). Iniciamos con la codificación abierta de la primera entrevista transcrita realizada por todos los investigadores e investigadoras, donde fragmentamos, examinamos, conceptualizamos y categorizamos la información recogida. Con las categorías extraídas hicimos un ordenamiento de los códigos, y continuamos con el proceso de codificación de las siguientes entrevistas. Nuevamente, cuando codificamos 2 nuevas entrevistas, reordenamos las categorías extraídas y las recodificamos; así, hasta terminar este proceso. Luego, con la construcción de clasificaciones jerárquicas realizamos una codificación axial, que implicó una mirada direccional de los fenómenos observados.
Resultados
A partir de los resultados presentamos dos esquemas relacionales: (1) La Relación Terapéutica y la Terapia, y (2) La Evolución o curso de la Relación Terapéutica: de la Reticencia a la Confianza. Estos dos esquemas relacionales a su vez responden a nuestros objetivos en este estudio, y permiten comprender la relación terapéutica dentro del proceso de cambio desde la perspectiva de los adolescentes y las adolescentes.
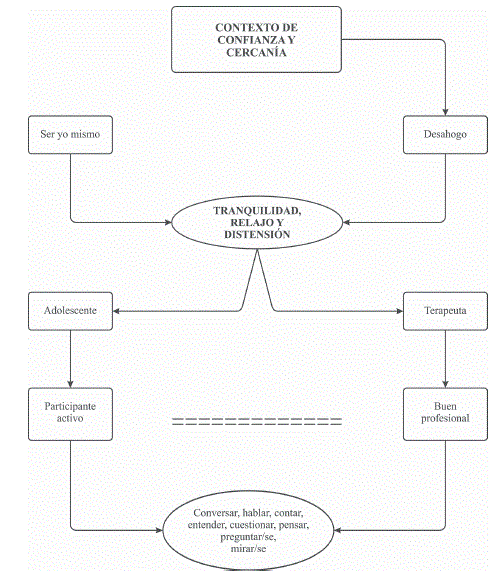
La Relación Terapéutica y la Terapia
La relación terapéutica es percibida por los sujetos adolescentes como una relación distinta y diferenciada de otras relaciones cotidianas, dentro de un contexto profesional, pero con un alto componente emocional positivo; consideran esta relación como una "amistad diferente-especial", amigo de mucho tiempo, hermano mayor o amigo de más edad.
"… pero en relación con un amigo podría ser una relación como con un pariente cercano que escucha todo, no sé, a mí me inspira harta confianza (se refiere a mucha confianza), le he agarrado cariño y todo, como que si me dicen cambiar de psicólogo NOO". Entrevista 3, turno de palabra 26. De acá en adelante serán designadas las citas de las entrevistas con el siguiente código: la letra E más el número del entrevistado, seguida por una coma y el número del turno de palabra correspondiente a la entrevista. En este caso: E3, 26.
El primer elemento distintivo que aparece en el discurso de los individuos adolescentes es la sensación de relajación, tranquilidad y distensión, asociada a la relación terapéutica y a la terapia. Esta vivencia aparece relacionada con un clima de confianza y cercanía, aceptación y protección, que permite a los sujetos adolescentes expresar libremente pensamientos y sentimientos, brindando un espacio de desahogo de sus preocupaciones, y al mismo tiempo un espacio que les permite sentirse más uno mismo, más auténtico, sin esconder nada.
"… esta experiencia de venir acá es súper relajante, … el venir para acá es sacarme la mochila con los problemas que tengo…, aquí soy tal como soy yo, no me protejo de la demás gente y me siento como en casa, la tía (se refiere a la secretaria) es como una mamá para mí y el J. (el psicólogo) es como mi hermano mayor, entonces es como una familia ya y bueno… entonces ese tipo de cosas me hacen más grato venir…" (E8, 4).
"No sé, la confianza yo creo. Porque como que llego y ya empezamos a conversar y como que sabe todo de mi". "… en verdad nos vamos como desahogando, porque la mayoría no tenemos muchas personas como para contar lo que nos pasa…" (E6, 101).
"Es que yo soy como soy yo, es afuera cuando me pongo diferente" (E1, 64).
Que los sujetos adolescentes se sientan tranquilos y relajados en la relación terapéutica, no significa que sea una relación sólo con aspectos agradables; aparece la combinación de risa y llanto, de alegría y tristeza. Se describe el clima como entretenido, alegre y dinámico, donde se pasa bien, pero al mismo tiempo concuerdan en que hay momentos en que el encuentro se torna más tenso y difícil, por tocar temas dolorosos.
"Yo creo que es de las dos, uno igual lo pasa bien, a veces se ríe, a veces llora, o sea, igual hay terapias en que, ahora estamos hablando solo de tu tema, y ahí da lata (se refiere a que da tedio o molesta) que hablen de ti tanto, que te hagan llorar, que sintai (sientas), o que te hagan dar cuenta cuál es tu problema" (E6, 198).
Dentro de la relación terapéutica los adolescentes y las adolescentes se visualizan actuando como participantes activos en el proceso; hacen un esfuerzo por entender y poner en práctica lo aprendido. Reconocen que no basta con asistir, que hay que dejarse ayudar activamente, -esfuerzo activo para participar y entender-. Finalmente, esta actitud activa trasciende la sesión misma, ya que hay contenidos que se trabajaron en sesión y que son evocados o ayudan fuera de ella -se sigue trabajando extra sesión-.
"Sí, o sea si me pasa algo yo pienso en lo que me dijo y trato de reaccionar como sea mejor" (E2, 36).
Los agentes terapeutas son visualizados como profesionales competentes. Lo que más destacan los sujetos adolescentes es la valoración profesional, el ver al terapeuta o a la terapeuta como alguien que hace bien las cosas, que tiene normas claras, cierta formalidad, honestidad y responsabilidad. Esto se relaciona con que los sujetos terapeutas no solo escuchan y contienen, sino que a veces ejercen un rol más directivo que aconseja y guía.
"…él hace ponerme metas, y de a poco ir cumpliéndolas pero metas chiquitas no metas enormes de un día para otro. él no es solo un psicólogo que te escucha, él también me da consejos, te da indicaciones y si estás mal te lo dice…" (E3, 8).
El sujeto adolescente participante activo y el sujeto terapeuta buen profesional se relacionan de manera horizontal, con trato igualitario, considerando su perspectiva y permitiendo la toma de decisiones y la resolución de sus problemas.
"…puedo conversar con él como si fuera como un par mío, como con un amigo de mi misma edad; puedo usar el mismo vocabulario, de repente se me sale un disparate filo (se refiere a que de repente dice algo inapropiado y no pasa nada), da lo mismo…" (E3, 34).
La sensación de que puede ser él mismo y desahogarse, sumado al vínculo horizontal con un sujeto terapeuta a quien considera buen profesional, permiten que se cree un espacio de cercanía, confianza y tranquilidad. En este contexto se desarrolla un modo de trabajo en las sesiones que ellos y ellas describen con una serie de características: (1) se basa en la conversación, aunque a veces incluye ejercicios específicos; (2) se ejercita el pensar, ver las cosas de manera distinta, cuestionar y cuestionarse, estableciendo relaciones entre distintas situaciones y con preguntas que ayudan a observar las cosas de otra manera; (3) fomenta que ellos y ellas intenten resolver solos sus problemas, aunque en otros casos el sujeto terapeuta tiene un rol más directivo, dando consejos y corrigiendo.
"No sé, conversando harto (mucho), contándole de lo que me pasa y como reacciono; y si reacciono mal ella me dice cómo tengo que reaccionar y me hace reflexionar en lo que esté mal y…" (E2, 22).
"… y nos ayudamos entre todos y la psicóloga nos ayuda a ir de tema en tema, y a veces cuando estamos muy como confusos con lo que nos pasa, ella nos ayuda. Pero como en general como que nosotros tenemos que darnos cuenta de nuestros propios problemas" (E6, 102).
A continuación presentamos el diagrama relacional de la Relación Terapéutica (Figura 1).

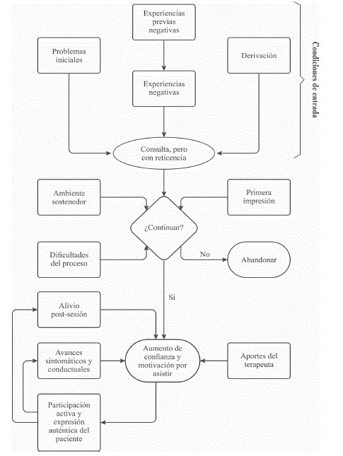
La Evolución o curso de la Relación Terapéutica: De la reticencia a la confianza
El esquema relacional (Figura 2) muestra los principales cambios que se dan en el proceso terapéutico de los individuos adolescentes entrevistados. Detallamos el proceso de transformación de su actitud y motivación hacia la terapia: desde una postura desconfiada y reticente, hasta gradualmente aumentar su confianza y percepción de la utilidad de asistir a la terapia, culminando con una motivación interna hacia el proceso. Además, describimos las situaciones donde toman la decisión de continuar asistiendo en vez de abandonar la terapia.

Lo primero que describimos son las condiciones de entrada a la terapia. Los adolescentes y las adolescentes entrevistados han tenido experiencias previas de psicoterapia generalmente negativas, las que condicionan expectativas también en su mayoría negativas hacia el proceso. En esta ocasión, aceptan asistir a terapia no por propia iniciativa, sino por recomendación de una persona adulta. Reconocen ciertos problemas y a pesar de esta mala disposición inicial, aceptan asistir. Sin embargo, asisten con una actitud que podríamos caracterizar como reticente, con alta desconfianza y sin mucha expectativa de que el proceso pueda serles de ayuda.
En el inicio del proceso psicoterapéutico propiamente tal, juega un rol muy importante la primera impresión del terapeuta que se forma el sujeto adolescente, condicionado en gran medida por una serie de percepciones inespecíficas o intuitivas que lo impactan inicialmente en la sesión de terapia.
"No, no me dio nada de confianza, nada, nada, como que yo dije al tiro en la primera sesión no -se refiere a que inmediatamente lo notó-, este compadre no me va ayudar…" (E3, 50).
Cuando la primera impresión y la primera llegada son malas, los sujetos adolescentes generalmente abandonan el proceso. Sin embargo, cuando éstas son aceptables, se inicia una primera etapa; la adherencia es frágil y el tema de la continuidad o abandono está presente. La permanencia se va poniendo a prueba frente al hecho de "tocar temas difíciles" y a lo lento y complejo del cambio, aspectos que ellos consideran más difíciles dentro de la terapia. El clima relacional positivo, que combina una sensación de acogida y entretención, hace de ambiente sostenedor que mitiga el posible efecto negativo de experimentar estas dificultades. Lo anterior facilita que los adolescentes y las adolescentes se mantengan en el proceso a pesar de las mismas.
La mantención en el proceso se ve reforzada por los efectos positivos que genera la terapia; principalmente -en una primera etapa- el alivio y desahogo que se siente en cada sesión.
"…porque me hace bien, yo considero que me hace bien ir, porque le cuento todo, me desahogo y he sentido que estoy mucho mejor porque igual es bueno el psicólogo" (E3, 4).
Luego este alivio se complementa con la mejora sintomática y los avances conductuales percibidos por el individuo adolescente -por ejemplo, mejoras en el clima familiar, en el colegio y en general sentirse mejor-. Por último, los adolescentes y las adolescentes reportan un impacto más global, de autoconocimiento y desarrollo personal, expresado en mayor auto-aceptación, en sentirse más maduros, en aprender cosas que les servirán en su futuro.
A esto se suman los aportes del sujeto terapeuta, mediante la facilitación de un clima emocional y especialmente mediante el desarrollo de un vínculo afectivo entre paciente y terapeuta, caracterizado como un tipo especial de amistad. La suma de estos elementos -vínculo + percepción de utilidad- hace que el adolescente o la adolescente se mantenga en el proceso, a lo largo de distintas etapas.
A medida que avanzan las sesiones, el individuo adolescente no sólo se mantiene en la terapia, sino que su actitud cambia, aumentando su grado de confianza y su motivación intrínseca por asistir.
"Al principio venía como por obligación. Después como que empecé a conocer más de lo que se trataba y me empezó a gustar" (E2, 16).
En general señalan que un elemento que aumenta la motivación es el darse cuenta de que se van cumpliendo metas y avanzando.
"…como que ya me daba cuenta que algo cambiaba, aunque fuera poco. Y ahí seguía viniendo y de a poco logré salir" (E2, 8).
Este cambio se caracteriza por pasar de menos a más confianza, apropiándose más del espacio, ocupándolo más activamente y considerando la terapia como un espacio necesario en su rutina semanal, no tan urgente como al inicio.
"ya pasaron la tercera sesión, la cuarta, y ya comenzamos a conversar temas más profundos, y me encariñé; entonces ahora es una cuestión que hasta espero con ansias el lunes para venir al psicólogo y contarle todo lo de la semana" (E3, 58).
Los avances van acumulándose de forma no lineal, hasta que son suficientemente significativos y el adolescente o la adolescente comienza a pensar en el fin de la terapia. En los individuos adolescentes en quienes surge el término del proceso, la idea todavía está cargada de ambivalencia y se junta con la percepción de que aún falta por mejorar.
Discusión
Se puede describir la representación de la relación terapéutica, según el relato subjetivo de los adolescentes y las adolescentes, como una relación con un alto componente afectivo y positivo que se enmarca dentro de los límites profesionales, que le permite al sujeto adolescente experimentar una disminución o alivio de tensiones -del ciclo vital y de su historia-, en un contexto de confianza, aceptación y cercanía afectiva, donde puede expresarse libremente, con autenticidad, sintiéndose él mismo.
La referencia a la disminución de tensiones expresada por los adolescentes y las adolescentes como algo central en su relación terapéutica, reubica la tensión corporal y psíquica como una necesidad muy importante de atender dentro del proceso de psicoterapia en este grupo etario. La vivencia corporal y psíquica de los adolescentes y las adolescentes puede ser perturbadora: crecimiento disarmónico del cuerpo, alta presencia de impulsos agresivos y sexuales, desregulación del control corporal, sensación de desconocimiento del propio cuerpo, entre otras. En la práctica clínica es importante considerar esta dimensión del malestar para considerar el apoyo de técnicas de relajación o mindfulness, y/o el apoyo interdisciplinario de médicos y médicas psiquiatras que puedan recetar fármacos cuando sea necesario.
La disminución del distress o ansiedad pasa a ser un elemento muy motivador para las personas jóvenes. Incluso ellas mismas empiezan a vivenciar la terapia como un espacio necesario. Esto se puede ligar con lo que destacan Baruch et al. (1998), respecto a la importancia de la motivación como factor que favorece el mantenimiento del vínculo terapéutico. Es importante destacar que, si bien la mayoría de los adolescentes y las adolescentes de esta muestra llegan a terapia por derivación, ellos y ellas afirman haber sentido que solos no podían, aludiendo a un malestar -corporal y subjetivo-, siendo ésta la principal motivación para aceptar consultar.
Continuando con la reflexión de los aspectos destacados de la relación terapéutica, es necesario detenerse en la relevancia del elemento afectivo de aceptación, confianza y contención. Las dinámicas de la búsqueda de la identidad del sujeto adolescente generan fuertes turbulencias y crisis de sí mismo: no saber cómo comportarse, sentirse viviendo distintos personajes o enseñando distintas posibilidades de ser, depender de la aprobación y aceptación de los pares, entre otras (Aberastury & Knobel, 1999, Levisky, 1999). Entrar en una relación donde no esté en juego la aceptación de cómo soy, y se permita ser incluso contradictorio, o hablar y ensayar distintas posibilidades de sí mismo, puede llegar a ser una relación muy aliviadora y muy necesaria para acercase a la meta de desarrollo. Es la posibilidad que brinda la relación terapéutica al generar un espacio protegido y no amenazante, que permita el despliegue y el ensayo de un sí mismo en busca de la identidad, con un terapeuta que te acepta positivamente (Páramo, 2011).
Por otra parte, dentro de la relación se percibe al individuo terapeuta como una parte esencial, porque "cualquier terapeuta no da lo mismo". En el sujeto terapeuta se distinguen características personales -ser joven, flexible, comprometido, simpático-, su forma de relacionarse -"me trata como un igual"-, y su capacidad o competencia para entender y aconsejar. Estos resultados son acordes a los planteado en artículos anteriores, acerca de variables clave del terapeuta o la terapeuta que trabaja con adolescentes, tales como la empatía, la autenticidad, la aceptación positiva del individuo paciente, el rol directivo, el apoyo, la percepción de la implicación del paciente o de la paciente, y los valores (Green, 2006, Karver et al., 2006, Páramo, 2011). Acá se puede apreciar una tendencia a idealizar al sujeto terapeuta, distinguiendo casi exclusivamente rasgos positivos en su terapeuta actual, y sólo rasgos negativos en los sujetos terapeutas anteriores, lo que puede hablar de una necesidad de preservarlo como figura idealizada.
Así como la persona joven valora positivamente características personales y relacionales del sujeto terapeuta, a su vez también se observa una valoración de éste como un profesional competente. Esta valoración se vincula a la primera fase del proceso del cambio -Consolidación inicial de la estructura de la relación terapéutica-, según el modelo de Cambio Subjetivo desarrollado por Krause (2005). Al iniciar el proceso de cambio es necesario valorar profesionalmente al terapeuta o a la terapeuta, y creer en su modo de entender los fenómenos, ya que esto, unido a la percepción de los propios límites frente a su problema y al hecho de aceptar la necesidad de ayuda, son aspectos indispensables para trabajar al inicio de la terapia (Krause & Dagnino, 2005) y se puedan ir dando los cambios de niveles superiores (Krause, Altimir, Pérez & De la Parra, 2014).
Es importante señalar que la conducta y la valoración positiva que presentaron los jóvenes y las jóvenes sobre la relación terapéutica, estuvo precedida en algunos casos de experiencias terapéuticas anteriores no favorables. Los individuos jóvenes que han desertado de relaciones anteriores no necesariamente no volverán a consultar posteriormente; de hecho, lo hacen y son capaces de reparar la experiencia anterior. En esta línea se podría explorar la posibilidad de que el sujeto adolescente pueda no querer aceptar una primera sugerencia a asistir a un proceso terapéutico como una forma de defensa de su individualidad y como parte de su proceso de cambio. De acuerdo con lo descrito por Levisky (1999) y Russell et al. (2008) en relación con la necesidad de autonomía, autodeterminación, auto confirmación y desconfianza de la autoridad adulta que presentan los adolescentes y las adolescentes, ellos y ellas podrían acceder a consultar en forma posterior cuando haya disminuido su omnipotencia y quieran ser ayudados por otro sujeto diferente de su padre y de su madre. Es más, los sujetos adolescentes, antes de iniciar un proceso terapéutico, podrían necesitar decir que no, desechar o rechazar a los primeros terapeutas y ejercitar su posibilidad de elección. En este sentido, si un paciente o una paciente no acepta a un primer terapeuta, no es necesariamente por "inhabilidad" del terapeuta, sino que puede ser parte de su propio proceso. Por esto, sería necesario insistir en la búsqueda del espacio terapéutico cuando se piense que un sujeto adolescente pueda beneficiarse de éste. Y como medida de derivación sería positivo sugerir más de un nombre para que el joven o la joven pueda elegir.
Dentro de las limitaciones de este estudio se encuentra el número pequeño de la muestra. Sin embargo, las características metodológicas permiten estudios con tamaños de muestra similares (Knox, Adrians, Everson, Hess, Hill & Crook-Lyon, 2011). Además, se puede considerar otra limitación el hecho de que este estudio lo realizamos con individuos adolescentes que se encontraban, en el momento de ser entrevistados, dentro de un proceso terapéutico. Esto probablemente podría marcar una diferencia con la perspectiva de aquellos sujetos adolescentes que comenzaron un proceso terapéutico y luego lo abandonaron, ya que la visión de este estudio responde a una muestra que está formada justamente por quienes se mantuvieron en el vínculo terapéutico. Sin embargo por ser muy pocos los estudios que consideran la perspectiva de las personas adolescentes, la presente investigación puede ser un aporte y estimular futuros proyectos que amplíen los objetivos y/o la cantidad y tipo de participantes.
Lista de referencias
Aberastury, A. & Knobel, M. (1999). La adolescencia Normal. Un enfoque psicoanalítico. Buenos Aires: Paidós.
Almonte, C. & García, R. (2003). Epidemiología psiquiátrica en niños y adolescentes. En C. Almonte, M. Montt & A. Correa (eds.) Psicopatología Infantil y de la Adolescencia. Santiago de Chile: Mediterráneo.
Barker, G. (2002). Adolescents, social support and helpseeking behavior: An international literature review and program consultation with recommendations for action. Geneva:World Health Organization.
Baruch, G., Gerber, A. & Fearon, P. (1998). Adolescents who drop out of psychotherapy at a community-based psychotherapy centre: a preliminary investigation of the characteristics of early drop-outs, late dropouts and those who continue treatment. British Journal of Medical Psychology, 71 (3), pp. 233-245.
Berger, C. (2004). Subjetividad Adolescente: Tendiendo puentes entre la oferta y demanda de apoyo psicosocial para jóvenes. Psykhe, 13 (2), pp. 143-157.
Bordin, E. S. (1979). The generalizability of the psychoanalytic concept of the working alliance. Psychotherapy: Theory, Research & Practice, 16 (3), pp. 252-260.
Carlberg, G., Thoren, A., Billstrom, S. & Odhammar, F. (2009). Children´s expectations and experiences of psychodynamic child psychotherapy. Journal of child Psychotherapy, 35 (2), pp. 175-193.
Carroll, J. (2002). Play therapy: the children’s views. Child & Family Social Work, 7 (3), pp. 177-187.
Coll, C., Palacios, J. & Marchesi, A. (2004). Desarrollo Psicológico y Educación Alianza. Madrid: Editorial, S. A.
Davies, J. & Wright, J. (2008). Children’s Voices: A Review of the Literature Pertinent to Looked-After Children’s Views of Mental Health Services. Child and adolescent mental health, 13 (1), pp. 26-31.
Diamond, G. M., Liddle, H. A., Hogue, A. & Dakof, G. A. (1999). Alliance-building Interventions with adolescents in family therapy: A process study. Psychotherapy: Theory, Research, Practice, Training, 36 (4), pp. 355-368.
Diamond, G. M., Siqueland, L. & Diamond, G. M. (2003). Attachment-based family therapy for depressed adolescents: Programmatic treatment development. Clinical Child and family Psychology Review, 6 (2), pp. 107-127.
Erikson, E. (1968). Identidad, juventud y crisis. Buenos Aires: Paidós.
Fernández-González, O. M. (2013). Alianza terapéutica, acciones comunicacionales e indicadores de cambio genéricos en la fase inicial de la psicoterapia con adolescentes, y su relación con resultados y adherencia al tratamiento. Tesis doctoral, Pontificia Universidad Católica de Chile. Santiago, Chile.
Gaete, V. (2004) ¿Qué espera el adolescente de su médico? Medwave. Revista Biomédica. 4 (7), pp. 3-11. Recuperado de: http://www.medwave.cl/link.cgi/Medwave/PuestaDia/APS/1924
Green, J. (2006). Annotation: The therapeutic alliance-A significant but neglected variable in child mental health treatment studies. Journal of Child Psychology and Psychitry, 47 (5), pp. 425-435.
Horvath, A. O. & Bedi, R. P. (2002). The alliance. En J. C. Norcross (ed.) Psychotherapy relationships that work: Therapist contributions and responsiveness to patients. New York: Oxford University.
Horvath, A. O., Del Re, A. C., Flückiger, C. & Symonds, D. (2011). Alliance in individual psychotherapy. Psychotherapy, 48 (1), pp. 9-16.
Karver, M., Handelsman, J. B., Campos, P. & Bickman, L. (2006). Meta-analysis of therapeutic relationship variables in youth and family therapy: The evidence for different relationship variables in the child and adolescent treatment outcome literature. Clinical Psychology Review, 26 (1), pp. 50-65.
Karver, M., Shirk, S., Handelsman, J. B., Fields, S., Crisp, H., Gudmundsen, G. & McMakin, D. (2008). Relationship Process in youth Psychoterapy. Measuring Alliance, Alliance-Bulding behaviors and client involvement. Journal of Emotional and Behavioral Disorders, 16 (1), pp. 15- 28.
Kazdin, A. (2004). Psychotherapy for Children and Adolescents. En M. Lambert (ed.) Bergin and Garfield’s Handbook of psychotherapy and behavior change. New York: Wiley and Sons.
Knox, S., Adrians, N., Everson, E., Hess, S., Hill, C. E. & Crook-Lyon, R. (2011). Clients’ perspectives on therapy termination. Psychotherapy Research, 21 (2), pp. 154- 167.
Krause, M. (1995). La Investigación Cualitativa: un Campo de Posibilidades y Desafíos. Revista Temas de Educación, 7, pp. 19-39.
Krause, M. (2005). Psicoterapia y Cambio-Una mirada desde la subjetividad. Santiago de Chile: Universidad Católica de Chile.
Krause, M., Altimir, C., Pérez, J. C. & de la Parra, G. (2014). Generic Change Indicators in Therapeutic Processes with Different Outcomes. Psychotherapy Research, 25 (5), pp. 533-545. Doi :10.1080/10503307.2014.935516
Krause, M. & Dagnino, P. (2005). Evolución del cambio en el proceso terapéutico. En E. Thumala & R. Riquelme (eds.) Avances en Psicoterapia: Cambio Psíquico y Vínculo. Santiago de Chile: Sociedad Chilena de Salud Mental.
Lambert, M. J. (1992). Implications of psychotherapy outcome research for eclectic and integrative psychotherapies. En J. C. Norcroos & M. R. Goldfried (eds.) Handbook of Psychotherapy Integration, (pp. 130-168). New York: Basic Book.
Levisky, D. (1999). Adolescencia: reflexiones psicoanalíticas. Buenos Aires: Lumen.
Manríquez, H., Molina, H. & Zubarew, T. (2003). Promoción y prevención de salud en la adolescencia. En T. Zubarew, M. Romero & F. Poblete (eds.) Adolescencia, promoción, prevención y atención de salud. Santiago de Chile: Universidad Católica de Chile.
Martínez, M. L. (2007). mirando al futuro: desafíos y oportunidades para el desarrollo de los adolescentes en Chile. Psykhe, 16 (1), pp. 3-14.
Martínez, V., Martínez, P., Poblete, C., Chang, M., Brand, L. & Soto, P. (2009). Psicoterapia para Adolescentes en programa GES de depresión de un centro privado de salud mental. Revista Chilena de Psiquiatría y Neurología de la Infancia y Adolescencia, 19, pp. 71-72.
Orlinsky, D., Grawe, K. & Parks, K. (1994). Process and outcome in psychotherapy. En L. Bergin & L. Garfield (eds.) Handbook of psychotherapy and behavior change. Nueva York: John Wiley and Sons.
Orlinsky, D. & Howard, K. J. (1986). Process and outcome in psychotherapy. En S. L. Garfield & A. E. Bergin (eds.) Handbook of psychotherapy and behavior change. New York: Wiley.
Orlinsky, D., Ronnestad, M., Willutzky, U. (2004). 50 years of process-outcome research in psychotherapy: Continuity and change. En M. Lambert (ed.) Psychotherapy and Behavior Change. New York: John Willey and Sons.
Oyanedel, J. C., Alfaro, J. & Mella, C. (2015). Bienestar Subjetivo y Calidad de Vida en la Infancia en Chile. Revista Latinoamericana de Ciencias Sociales, Niñez y Juventud, 13 (1), pp. 313-327. Doi: 10.11600/1692715x.13118040414
Pacheco, B., Lizana, P., Celhay, I. & Pereira, J. (2007). Características clínicas de niños y adolescentes menores de 18 años hospitalizados en una clínica psiquiátrica universitaria. Revista médica de Chile, 135 (6), pp. 751-758.
Páramo, M. (2011). Psicoterapia para Adolescentes y Perfil del Psicólogo: Análisis de contenido de discursos grupales. Revista Argentina de Clínica Psicológica, XX, pp. 133-142.
Recart, C., Castro, P., álvarez, H. & Bedregal, P. (2002). Características de niños y adolescentes atendidos en un consultorio psiquiátrico del sistema privado de salud en Chile. Rev. Méd. Chile, 130 (3), pp. 295- 303.
Russell, R. (2008). Child and Adolescent psychotherapy: Introduction to the special section. Psychotherapy Research, 18 (1), pp. 1-4.
Russell, R., Shirk, S. & Jungbluth, N. (2008). First-session pathways to the working alliance in cognitive behavioral therapy for adolescent depression. Psychotherapy Research, 18 (1), pp. 15-27.
Santibáñez, P. (2002). La Alianza en Psicoterapia: Una sistematización. Terapia Psicológica, 20 (1), pp. 9-21.
Scheffler, G. (2002). Psicoterapia de tiempo limitado. Recuperado de: www.atsmhi.net/breve.htm (Error 1: El enlace externo www.atsmhi.net/breve.htm debe ser una url) (Error 2: La url www.atsmhi.net/breve.htm no esta bien escrita)
Sheffield, J. K., Fiorenza, E. & Sofronoff, K. (2004). Adolescentes’ willingness to seek psychological help: Promoting and preventing factors. Journal of Youth and Adolescence, 33 (6), pp. 495-502.
Shirk, S. R. & Karver, M. (2003). Prediction of treatment outcome from relationship variables in child and adolescent therapy: A metanalytic review. Journal of consulting and clinical psychology, 71, pp. 452-464.
Shirk, S. R. & Russell, R. L. (1998). Process issues in child psychotherapy. En A. Bellack, M. Hersen (series eds.) & T. Ollendick (vol. ed.) Comprehensive clinical psychology. Children and adolescents: Clinical formulations and treatment. Oxford: Pergamon Press.
Steinberg, L. (2002). Clinical adolescent psychology: what it is, and what it needs to be. Journal of Consulting and Clinical Psychology, 70 (1), pp. 124-128.
Stith, S. M., Rosen, K. H., McCollum, E. E., Coleman, J. U. & Herman, S. A. (1996). The voices of children: Preadolescent children’s experiences in family therapy. Journal of Marital and Family Therapy, 22 (1), pp. 69-86.
Strauss, A. & Corbin, J. (2002). Bases de la investigación cualitativa: técnicas y procedimientos para desarrollar la teoría fundamentada. Medellín: Universidad de Antioquia.
Taylor, T., Morales, S., Zuloaga, F., Echávarri, O. & Barros, J. (2012). Lo que nos dicen los padres: perspectivas de los padres de pacientes hospitalizados por ideación o intento suicida. Revista Argentina de Clínica Psicológica, XXI, pp. 271-280.
Vöhringer, C., Pérez, J. C., Martínez, C., Altimir, C., Dagnino, P., Suárez, P. & Krause, M. (2013). Working Alliance Inventory. Terapia Psicológica, 32 (3), pp. 301-311.
Weisz, J. R., Sandler, I. N., Durlak, J. A. & Anton, B. S. (2005). Promoting and protecting youth mental health through evidencebased prevention and treatment. American Psychologist, 60 (6), p. 628-648.
Weisz, J. R., Weiss, B., Han, S. S., Granger, D. A. & Morton, T. (1995). Effects of psychotherapy with children and adolescents revisited: a meta-analysis of treatment outcome studies. Psychological bulletin, 117 (3), p. 450-468.
Notas
Notas de autor
Información adicional
Referencia para citar este artículo: Fernández-González,
O. M., Herrera-Salinas, P. & Escobar-Martínez, M. J. (2016). Adolescentes en
Psicoterapia: Su Representación de la Relación Terapéutica. Revista Latinoamericana
de Ciencias Sociales, Niñez y Juventud, 14 (1), pp. 559-575.