Estudios e Investigaciones
Recepção: 06 Fevereiro 2023
Aprovação: 10 Julho 2023
Publicado: 24 Novembro 2023
DOI: https://doi.org/10.11600/rlcsnj.22.1.5926
Resumen (analítico): El cambio climático y el aumento de las olas de calor tienen un impacto negativo en el bienestar subjetivo de niños y jóvenes. Este estudio examinó la experiencia de bienestar en jóvenes chilenos frente a las olas de calor. Utilizando entrevistas y grupos focales, se seleccionaron diez participantes con diferentes trayectorias educativas y niveles de contacto con la naturaleza. Los resultados mostraron que predominaban percepciones negativas del clima y emociones displacenteras como preocupación y desmotivación. Sin embargo, se encontró que aquellos con mayor contacto con la naturaleza experimentaban un mayor bienestar subjetivo. Se concluye que las olas de calor asociadas al cambio climático afectan negativamente la salud mental, pero también se destaca el papel que desempeñan los jóvenes en las acciones de mitigación y adaptación ante el cambio climático.
Palabras clave: Bienestar subjetivo, olas de calor, cambio climático, jóvenes, eco-ansiedad, investigación cualitativa.
Abstract (analytical): Climate change and the increasing occurrence of heatwaves have a negative impact on the subjective well-being of children and young people. This study examined the well-being of young Chileans during heatwaves. Using interviews and focus groups, ten participants with a range of educational backgrounds and different levels of contact with nature were selected. The results showed that negative perceptions of the climate and unpleasant emotions such as worry and feeling demotivated were prevalent among young people during heatwaves. However, it was identified that young people who have increased contact with nature experienced higher subjective well-being during these climate conditions. The authors conclude that heatwaves associated with climate change negatively affect young people’s mental health. However, the role that young people play in climate mitigation and adaptation actions was also emphasized by participants in the study.
Keywords: Psychological well-being, heatwaves, climate change, youth, eco-anxiety, qualitative research.
Resumo (analítico): A mudança climática e o aumento das ondas de calor têm um impacto negativo no bem-estar subjetivo de crianças e jovens. Este estudo examinou a experiência de bem-estar de jovens chilenos diante das ondas de calor. Utilizando entrevistas e grupos focais, foram selecionados dez participantes com diferentes trajetórias educacionais e níveis de contato com a natureza. Os resultados mostraram que predominavam percepções negativas do clima e emoções desagradáveis como preocupação e desmotivação. No entanto, descobriu-se que aqueles com maior contato com a natureza experimentavam um maior bem-estar subjetivo. Conclui-se que as ondas de calor associadas à mudança climática afetam negativamente a saúde mental, mas também destaca-se o papel desempenhado pelos jovens nas ações de mitigação e adaptação às mudanças climáticas.
Palavras-chave: Bem-estar subjetivo, ondas de calor, alterações climáticas, juventude, ecoansiedade, pesquisa qualitativa.
Introducción
El cambio climático presenta diversas consecuencias ambientales negativas, como el aumento de las temperaturas y la intensificación de eventos climáticos extremos (Menghi, 2007). Estas repercusiones representan uno de los mayores desafíos para el desarrollo sostenible y el bienestar poblacional (Organización de Naciones Unidas [ONU], 2021). Entre los eventos meteorológicos asociados al cambio climático se encuentran las olas de calor. Estas se caracterizan por ser períodos prolongados de temperaturas y humedad excepcionalmente altas. Cuando persisten de manera continua durante cinco días o más, se consideran olas de calor extremas (Ministerio de Salud, 2017).
El impacto negativo del cambio climático y las olas de calor en el bienestar es especialmente grave para ciertos grupos, como los adultos mayores, las niñeces y los jóvenes, quienes pueden carecer de las capacidades necesarias para afrontar y adaptarse a estos riesgos (Sandoval-Díaz & Cuadra-Martínez, 2020; Wisner et al., 2004). Según Unicef (2021), aproximadamente mil millones de niño/as y adolescentes viven en alguno de los 33 países clasificados como de riesgo extremo ante el cambio climático. Estos niño/as se enfrentan a una combinación mortal de exposición ambiental y alta vulnerabilidad social, que incluye la falta de servicios básicos como agua, atención médica y educación. Se es-tima que alrededor de 820 millones de niño/as están altamente expuestos a las olas de calor, lo que tiene consecuencias en su salud física, socioemocional, económica, entre otros ámbitos (Berry et al., 2010).
Estudios previos han evidenciado que el cambio climático puede generar angustia, impactando las dimensiones afectivas, cognitivas y conductuales (Hickman et al., 2021). En particular, los y las jóvenes se ven significativamente afectados por estos impactos indirectos, pues a menudo se perciben con recursos limitados para afrontarlo, lo que genera ansiedad y temor acerca del futuro. Esta situación repercute negativamente en sus perspectivas de vida, proyectos futuros y salud mental (Quiroga et al., 2022). De acuerdo con el estudio de Hickman et al. (2021), la crisis climática repercute a largo plazo en la salud física y mental. Muchos jóvenes participantes en su estudio manifestaron angustia emocional, prevalente en sentimientos de ira, desamparo y culpa. Una porción significativa también señaló que los sentimientos vinculados al clima inciden en su vida diaria y ven el futuro con aprehensión.
Las reacciones emocionales negativas pueden ser moduladas por diversos factores contextuales. Por ejemplo, la insuficiente educación formal en cambio climático podría intensificar el desconocimiento acerca de los riesgos naturales (Sandoval-Díaz et al., 2021). Además, la actitud escéptica de algunos gobiernos y líderes políticos frente a las medidas de mitigación del cambio climático (Kelsey, 2016) puede reforzar la sensación de desamparo en la población. Por último, la representación alarmista de los medios de comunicación puede incrementar el miedo y la ansiedad en este grupo. En conclusión, la ansiedad climática en los jóvenes es un fenómeno multifactorial. Se ve influida por elementos educativos, psicosociales, culturales, comunicativos y políticos. Entender esta complejidad es crucial para diseñar intervenciones efectivas que apoyen a los jóvenes a afrontar este desafío global (Prosser et al., 2023).
En sintonía con Hickman et al. (2021), se sugiere que la respuesta principal a esta problemática debe ser la adopción de acciones concretas. Con este enfoque, planteamos la siguiente pregunta de investigación: ¿cómo afectan las olas de calor, dentro del contexto del cambio climático en curso, al bienestar subjetivo de la población juvenil en América Latina, con un enfoque particular en Chile? En lo sucesivo, y dentro del marco de esta problemática, abordaremos los conceptos relacionados con el impacto de las olas de calor en la salud mental y la conexión entre el bienestar subjetivo y el medioambiente.
Olas de calor y salud mental
Durante las olas de calor se experimenta un incremento significativo en las hospitalizaciones relacionadas con trastornos del comportamiento y del ánimo, enfermedades orgánicas, así como casos de ansiedad y estrés (Nitschke et al., 2007). También se evidencia un aumento en la angustia, irritabilidad, autolesiones y tasas de suicidio (Thompson et al., 2018). De hecho, se estima que el riesgo de mortalidad es tres veces mayor entre las personas con enfermedades mentales durante estas olas de calor, y se ha notado una correlación entre las altas temperaturas y la aparición de comportamientos agresivos (Cianconi, 2020).
En los últimos años, diversas disciplinas relacionadas con la salud mental han realizado numerosas investigaciones para estudiar los efectos psicosociales del cambio climático. Se ha acuñado la expresión ansiedad climática o ecoansiedad para definir una serie de respuestas de estrés que desencadenan una variedad de emociones, en particular la preo cupación y el miedo, las cuales están ligadas a pérdidas actuales y futuras (Clayton, 2020; Clayton & Karazsia, 2020; Hickman et al., 2021; Stanley et al., 2021). Si bien esta ansiedad se asocia con emociones negativas y angustia, también se han reconocido ciertos aspectos positivos. Se ha planteado el concepto de ansiedad práctica, que implica una reevaluación del comportamiento personal y la búsqueda de información y soluciones locales para afrontar el cambio climático (Hickman et al., 2021). Es importante señalar que los jóvenes no solo expresan una mayor preocupación que otros grupos poblacionales (Watts et al., 2021), sino que, además, desempeñan un papel crucial en las acciones climáticas actuales (Svampa & Viale, 2020).
Bienestar subjetivo y medioambiente
Bajo este contexto de crisis ecológica global, se ha tendido a reconocer cada vez con más fuerza el papel del ambiente sobre la calidad de vida:
El medioambiente, con sus características físicas y sociales, es percibido a nivel individual a través de las funciones cognitivas del ser humano. Si estas evaluaciones son juzgadas como aceptables, habrá homeostasis, un equilibrio entre el individuo y el ambiente. Si dicha relación resulta negativa, se desencadenan procesos desintegradores en el individuo, a nivel cognoscitivo, emocional y social. (Zimmermann, 2010, p. 28)
La calidad de vida es un concepto que abarca una evaluación multidimensional que las personas hacen de sí mismas y de su entorno. Dicha evaluación considera tanto aspectos objetivos, como la disponibilidad de bienes y servicios (Caqueo-Urízar & Urzúa, 2012; Moyano & Ramos, 2007), como aspectos subjetivos relacionados con la valoración de la vida en general (Moyano & Ramos, 2007; Sandoval-Díaz, 2014). En este contexto, se hace referencia al bienestar subjetivo como un componente clave de la calidad de vida (García-Viniegras & González, 2000). Este se define como el equilibrio entre emociones positivas, negativas y la satisfacción percibida con la vida (Diener et al., 1999). En otras palabras, el bienestar subjetivo consta de dos componentes: las evaluaciones cognitivas, que son juicios de satisfacción con la vida (Pérez, 2013), y los componentes afectivos, que incluyen emociones placenteras y vitales (Fredrickson, 2001; Rovaletti, 2001) o emociones displacenteras como ansiedad, ira y tristeza (Pérez & Guerra, 2014). Por lo tanto, las evaluaciones que las personas hacen sobre su vida incluyen reacciones emocionales como juicios cognitivos sobre satisfacción y realización (Diener et al., 2002).
El modelo multidimensional del bienestar subjetivo, propuesto por Ryff (1989; Ryff, & Keyes, 1995), se compone de seis dimensiones fundamentales:
Los componentes previamente mencionados se verían modulados por diversas dimensiones, entre las cuales se encuentra el contexto educativo. Según Rodríguez et al. (2020), el bienestar subjetivo de los estudiantes tiene un impacto directo en sus comportamientos y rendimiento académico. Relacionando esto con los riesgos naturales, se ha identificado que, en entornos con altas temperaturas ambientales donde se incrementa la carga térmica y existen factores como la ventilación insuficiente y la falta de hidratación, las funciones cognitivas se ven negativamente afectadas (Cedeño et al., 2018). Por lo tanto, es de vital importancia que en los contextos educativos se brinde enseñanza sobre el cambio climático, para que los jóvenes adquieran conocimientos y capacidades de afrontamiento (Ruiz-Chila et al., 2023). Especialmente, se debe promover la toma de acciones de mitigación y adaptación, tanto a nivel individual como colectivo (Morote & Olcina, 2023).
Otra variable moduladora para considerar es el sexo. Páez et al. (2008) plantean que, si bien no existen diferencias en el bienestar subjetivo general, se observan diferencias favorables en autonomía para los hombres y en crecimiento personal para las mujeres (Zubieta et al., 2012). Una revisión de literatura sobre estudiantes secundarios identificó que los hombres tienen un mayor conocimiento sobre el cambio climático y las medidas de mitigación, mientras que las mujeres presentan un mayor conocimiento relacionado con la educación ambiental (García-Vinuesa et al., 2020).
Por último, en cuanto al contacto con la naturaleza, se ha observado que aquellos que se desenvuelven con frecuencia en entornos naturales experimentan una mayor conexión con la naturaleza, lo que genera emociones placenteras y un mayor entusiasmo (Pasca & Aragonés, 2021). Macintyre et al. (2017) señalan que en áreas urbanizadas se encuentra más presente el fenómeno de la llamada «isla de calor urbana», donde las temperaturas ambientales son más altas (Heaviside et al., 2017). A este respecto, un estudio epidemiológico indica que aquellos que residen en áreas urbanizadas tienen un mayor riesgo de muerte asociado con las altas temperaturas (Conti et al., 2005).
Frente a lo anterior, el propósito principal de esta investigación es analizar el bienestar subjetivo de los jóvenes en respuesta al incremento de las olas de calor potenciadas por el cambio climático. Para responder a este, nos planteamos los siguientes objetivos específicos: 1) analizar el impacto de las olas de calor en el componente cognitivo; 2) identificar los afectos positivos o negativos asociados; 3) examinar el rol del tipo de dependencia escolar, el sexo y el contacto con la naturaleza en el bienestar subjetivo frente a las olas de calor y el cambio climático.
Esta investigación se fundamenta en el modelo multidimensional del bienestar de Ryff (1989), el cual conceptualiza al bienestar subjetivo como una autoaceptación enfocada en el crecimiento personal y en la capacidad para adaptarse al entorno. Se reconoce que este proceso es dinámico e incorpora variables como la edad, el sexo y la cultura (Muñoz et al., 2022). Al explorar las seis dimensiones del modelo, se permite un análisis integral del fenómeno, que no solo considera la satisfacción con la vida y los afectos directamente relacionados con las olas de calor y el cambio climático, sino también las interacciones interpersonales, el sentido de dominio y autonomía frente a estos eventos, y las conductas que emergen ante el aumento de los riesgos naturales.
En cuanto a su relevancia, este estudio es uno de los primeros en español que indaga la relación entre el bienestar subjetivo y el cambio climático en jóvenes. Además, sus hallazgos buscan incrementar la conciencia sobre los efectos que este riesgo climático tiene en los componentes cognitivos y emocionales, resaltando la importancia de adoptar medidas para preservar la calidad de vida y la salud mental de uno de los grupos más susceptibles de América Latina.
Método
Diseño
Este estudio adopta un enfoque cualitativo exploratorio, dado que aborda un fenómeno que aún no ha sido investigado a nivel regional. Su propósito es proporcionar una comprensión inicial y descriptiva de las características del fenómeno en cuestión (Ramos Galarza, 2020).
Nuestra investigación se centra en un estudio de caso, característico por su examen profundo y contextualizado de varios aspectos de un fenómeno específico (Coller, 2005). En el contexto chileno, los datos de la Encuesta Nacional del Medio Ambiente (2020) revelan que el 32.6% de los participantes considera al cambio climático como el desafío ambiental más urgente. Además, destacan las olas de calor como uno de sus principales efectos (79.8%) y subrayan la importancia de la educación y sensibilización como estrategias esenciales de afrontamiento.
Tomando en cuenta estos antecedentes, se ha seleccionado la región chilena de Ñuble como escenario de estudio. Esta se encuentra particularmente expuesta a los efectos y la intensificación del cambio climático y las olas de calor, que han aumentado un 588 % en la última década (Brizuela, 2021; Instituto Nacional de Estadísticas [INE], 2021).
Participantes
Se empleó un muestreo de máxima variación (Flick, 2007), seleccionando diez jóvenes con diversas trayectorias con respecto a: 1) sexo; 2) contacto con la naturaleza (distinguiendo entre aquellos de entornos rurales [mayor contacto] y urbanos [menor contacto]); y 3) categorías de rendimiento académico, que servirían como indicadores de la calidad del aprendizaje (Ministerio de Educación [Mineduc], s. f.). Es relevante señalar que, aunque en Chile se han implementado programas educativos relacionados con el cambio climático, como la Política Nacional de Educación para la Sustentabilidad en 2009 (Ministerio del Medio Ambiente, 2018) y la incorporación de las asignaturas de Cambio Climático y Sustentabilidad en 3° y 4° medio, en 2017, estas últimas medidas todavía están bajo revisión (Mineduc, 2016). Se consideró a cada estudiante como un caso heterogéneo (tabla 1) analizado de manera extensiva (Coller, 2005). Esto permitió contrastar los resultados basándose en las experiencias individuales y las seis dimensiones del modelo multidimensional de bienestar de Ryff (1989).

Técnicas de producción de datos
Primero, se empleó una entrevista semiestructurada individual (Flick, 2007), que se apoyó en una guía temática compuesta por un componente cognitivo (evaluaciones de satisfacción con la vida y conocimientos formales e informales) y un componente afectivo (emociones placenteras o displacenteras). En la segunda fase se realizó una entrevista en profundidad (Robles, 2011) centrada en las seis dimensiones del modelo multidimensional del bienestar (Ryff, 1989): autoaceptación, autonomía, crecimiento personal, dominio del entorno, propósito en la vida y relaciones positivas con otras personas. Finalmente, en la tercera etapa, se llevaron a cabo dos grupos focales para fomentar la construcción de significados colectivos (Flick, 2007). Para ello, se elaboró una guía temática basada en: 1) percepciones sobre las causas del cambio climático; 2) estrategias de mitigación y adaptación; y 3) grupos de pertenencia y referencia.
Procedimiento
Para comenzar, se enviaron los formularios de confidencialidad y consentimiento informado a cada participante y a sus respectivos tutores. Seguidamente, se efectuaron dos entrevistas individuales en línea por persona, con una duración de entre 40 a 70 minutos cada una. Adicionalmente, se solicitó a los participantes que suministraran fotografías de los espacios que utilizaban para mitigar el calor. Posteriormente, se llevaron a cabo dos grupos focales con todos los entrevistados. Cabe destacar que se ofreció un incentivo monetario a cada participante en ambas instancias para promover su participación continua (en dos entrevistas y dos grupos focales).
En el ámbito ético, se estableció contacto con el tutor responsable por medio de una llamada telefónica, y se remitió el formulario de asentimiento y consentimiento informado a través de WhatsApp. Se enfatizó la confidencialidad, la voluntariedad y la protección de la salud física y mental de los participantes como criterios éticos principales. Finalmente, se realizó un análisis cualitativo del contenido mediante el uso de codificación abierta y axial, tal como se describe en la teoría fundamentada (Carrero et al., 2012). Los datos fueron analizados con el software ATLAS.ti 9, y los códigos empleados se pueden observar en la tabla 2.

Resultados
La adolescencia es una fase de la vida caracterizada por ser una etapa de transición, donde los individuos experimentan vulnerabilidad en su desarrollo y bienestar, abarcando aspectos biológicos, psicológicos y sociales. En este contexto, es relevante mencionar que el bienestar subjetivo incluye tanto aspectos cognitivos como afectivos, y puede variar según el tipo de trayectoria (Contreras et al., 2022).
Con base en ello, nuestra investigación se enfocó en evaluar el bienestar subjetivo relacionado con las olas de calor y el cambio climático, considerando percepciones, conocimientos, emociones y sentimientos. Para presentar nuestros hallazgos, mostramos primero los resultados por los componentes individuales del bienestar subjetivo. Luego, los unificamos siguiendo las dimensiones del modelo multidimensional del bienestar. Cada dimensión se complementa con una figura y citas textuales anónimas que indican el número de entrevista, sexo y edad de los participantes.
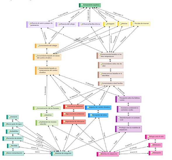
Componente cognitivo: cambio climático y olas de calor
Este eje comprende los conocimientos relacionados a los fenómenos climáticos, tales como: causas, consecuencias, percepciones y medidas de mitigación o adaptación (figura 1).
Conocimiento sobre el cambio climático
En relación con el conocimiento acerca de los fenómenos climáticos, observamos una ligera prevalencia de conocimientos informales (51.46%) sobre los conocimientos formales (48.54%). El conocimiento informal se refiere a aquel basado en la experiencia personal y adquirido a través de medios como grupos de pares y la familia, representando el 50.47% de las fuentes de conocimiento. En segundo lugar, las redes sociales digitales, como Instagram, destacan como otra fuente significativa de información (49.53%), complementadas por noticias televisadas e internet.
Para el caso del conocimiento formal, predominan los adquiridos en el entorno escolar. En este campo sobresalen los conocimientos relacionados con las causas del cambio climático, ilustrados en conceptos como gases de efecto invernadero, contaminación y consumo de carne, entre otros. Finalmente, el conocimiento sobre las consecuencias socioambientales del cambio climático presentan una prevalencia menor.
En la escuela hablamos sobre lo que causa el cambio climático, ocasionado por los gases que (…) terminan rompiendo la atmósfera y la radiación solar. (Entrevista 10, hombre, 16 años)

En cuanto al conocimiento informal, se destacan principalmente dos tipos de saberes: primero, las consecuencias derivadas de altas temperaturas, exceso de calor y desertificación; y, segundo, las consecuencias para la naturaleza, relacionadas con la alteración de los ecosistemas:
En años anteriores, el verano no era tan caluroso… Por ejemplo, en la noche uno se destapaba, pero después se volvía a tapar por el frío, y ahora en verano hace calor toda la noche. (Entrevista 4, mujer, 17 años)
El conocimiento formal es más prevalente en estudiantes de ambos sexos de instituciones de alto rendimiento (66.67%), con influencia significativa de medios de comunicación y fuentes directas. Por el contrario, el conocimiento informal es común en jóvenes de instituciones de rendimiento medio-bajo (57.14%) y en aquellos con más contacto con la naturaleza (65.52%). Estas conclusiones se visualizan por medio de un diagrama de Sankey (figura 2).

Percepciones sobre el cambio climático y olas de calor
De los tipos de conocimientos expuestos se desprenden diversas percepciones en relación con el cambio climático y las olas de calor. Destaca la percepción de la responsabilidad humana (44.29%), fundamentada en: la contaminación generada por actividades humanas, la contaminación industrial y la sobreexplotación de recursos naturales:
Me imagino que naturalmente el mundo se acabará…, pero que sería por otros factores o, tal vez, por un cambio climático, pero sería más lejano. Entonces, que las cosas sean tan rápidas (...), con efectos más grandes, yo creo que eso es cien por ciento por la humanidad. (Entrevista 10, hombre, 16 años)
La percepción del contexto ambiental societal ocupa el segundo lugar (23.88%), enfatizando la falta de conciencia y el escaso conocimiento ambiental. Por su parte, la percepción del contexto ambiental local es la tercera más común (16.96%), destacando el impacto del cambio climático percibido y la variabilidad en las temperaturas vivenciadas.
Finalmente, se identifica una mayor percepción de quienes viven en contextos rurales respecto al cambio climático y a las olas de calor (14.88%). Este grupo se caracteriza por su conciencia ambiental, así como por su preocupación por el cuidado ecosistémico, manifestados en prácticas como el cuidado de la tierra y la plantación de árboles. No obstante, se resalta la falta de información sobre cómo implementar medidas de mitigación y de adaptación.
Para disminuir el impacto [del cambio climático], hay que concientizar a la población; más que nada, sobre cosas que se podrían hacer. Porque, independiente de las medidas que se puedan tomar, si uno no crea conciencia, esto se va a seguir dando. (Entrevista 4, mujer, 17 años)
Al analizar las trayectorias estudiantiles, se atribuye mayor responsabilidad a las causas antropogénicas (54.76%). En relación con el sexo, las mujeres perciben con mayor frecuencia el impacto local (72.73%) y global (52.63%), mientras que los hombres se enfocan más en las causas individuales (66.67%). Los participantes con mayor contacto con la naturaleza atribuyen el cambio climático principalmente a factores antropogénicos (84.21%) (figura 3).

Medidas de mitigación y adaptación
En relación con lo anterior, se mencionan medidas de mitigación (52.87%) centradas en el reciclaje, la reducción de la contaminación, la plantación de árboles, el compostaje, el uso de ecoladrillos y la conservación del agua. Estas prevalecen por sobre las medidas de adaptación (47.13%), las cuales incluyen resguardarse del calor, refrescarse e hidratarse:
[Sobre las medidas de mitigación realizadas en su casa (figura 4)] Nos preocupamos del consumo de agua, se recicla, se dividen las botellas plásticas y la basura… Con una pequeña acción sí se puede generar un cambio. (Entrevista 1, hombre, 16 años)

[Sobre las medidas de adaptación realizadas en su casa (figura 5)] Entre primavera y verano, hizo mucho calor. Estábamos encerrados y, como la casa es de madera, se concentra más el calor. Entonces, construimos la terraza… Si tenemos calor, salimos, porque pasa viento y es refrescante. (Entrevista 14, hombre, 16 años)

Al contrastar las trayectorias, la presencia de medidas de mitigación predomina en participantes de establecimientos con desempeño alto (58.93%), mientras que las de adaptación prevalecen en la categoría medio-bajo (54.72%) (figura 6).

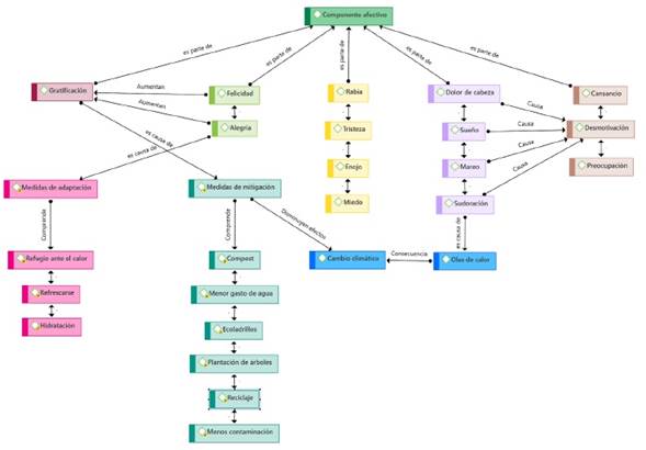
Componente afectivo
Este eje aborda: 1) las emociones provocadas como la rabia y la tristeza; 2) los sentimientos vitales, como la desmotivación; y 3) los sentimientos sensoriales, como los dolores de cabeza debido a altas temperaturas. Además, se destaca la gratificación que se experimenta al implementar medidas de mitigación ante el cambio climático (figura 7).
Emociones placenteras y displacenteras
Predominan las emociones negativas (63.85%), incluyendo a la rabia por la falta de conciencia ambiental, la tristeza y el miedo ante sus efectos actuales y futuros, así como el agotamiento físico durante olas de calor. Sin embargo, también se experimentan emociones positivas (36.15%), como alegría y felicidad, especialmente en respuesta a la autoeficacia personal al tomar medidas.
Siento pena porque se pierden muchas especies, tanto flora como fauna; la calidad de vida disminuye. Le estamos haciendo mal al planeta (...). Y rabia porque estos efectos los provocamos nosotros los humanos. (Entrevista 6, hombre, 16 años)

Al contrastar trayectorias, se observa un predominio de emociones negativas en los estudiantes de rendimiento medio-bajo (56.82%). Tanto las mujeres (72.06%) como los hombres (84.21%) reportan mayormente emociones displacenteras. Del mismo modo, entre aquellos con mayor contacto con la naturaleza, las emociones negativas (61.11%) superan a las positivas (38.89%) (figura 8).
Sentimientos sensoriales y vitales
En cuanto a los sentimientos sensoriales, el dolor de cabeza, el sueño, el mareo y la sudoración son comunes durante las olas de calor. Estos síntomas pueden generar sentimientos vitales que afectan al bienestar subjetivo, incluyendo: 1) un aumento del cansancio al realizar actividades en días calurosos; 2) desmotivación, que surge del cansancio y los síntomas sensoriales, disminuyendo la disposición para realizar tareas cotidianas; y 3) preocupación, generada al experimentar o informarse sobre los efectos de estos fenómenos.
Me acuerdo de ese día [durante una ola de calor]. Me desperté y ya me dolía la cabeza (...), cuando almorcé me bajó el sueño (…); después me levanté, pero me dolía mucho más la cabeza (…). Entonces, traté de calmarme un poco, respirar, pero apenas se podía porque corría un viento caliente (…). No podía hacer mucho. (Entrevista 8, hombre, 16 años)

Al examinar las trayectorias, se observa que los sentimientos vitales predominan en ambas categorías (75.68%), al igual que los sentimientos sensoriales (75%). En términos de género, tanto los sentimientos sensoriales (69.44%) como los vitales (61.61%) son más comunes en hombres. En relación con el contacto con la naturaleza, los sentimientos sensoriales predominan en aquellos con menos contacto (60,53%), mientras que los sentimientos vitales son más comunes en aquellos con más contacto (53.64%) (figura 9).
Gratificación
Surge al realizar conductas de mitigación, emergiendo emociones y sentimientos placenteros:
Siento gratificación, como que estoy haciendo algo bueno, alegría porque sé que estoy aportando (...) y responsabilidad, sabiendo que uno está haciendo algo. (Entrevista 6, hombre, 16 años)

Al comparar las trayectorias, se observa una ligera predominancia de gratificación en la categoría de desempeño medio-bajo (51.72%), en hombres (68.97%) y en aquellos con menor contacto con la naturaleza (61.54%) (figura 10).

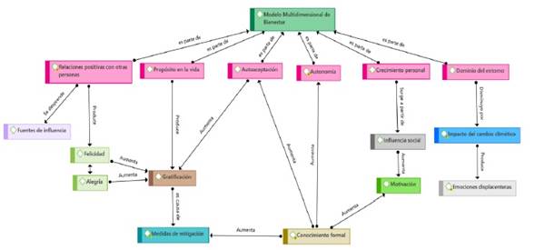
Relación con el modelo multidimensional del bienestar subjetivo
A continuación, se presenta una síntesis integradora fundamentada en el modelo multidimensional del bienestar (figura 11).

Las relaciones positivas con otras personas son prominentes en estudiantes de alto desempeño (64%) y en aquellos con mayor contacto con la naturaleza (62.07%), generando efectos agradables. Las emociones placenteras y las relaciones positivas prevalecen ligeramente en mujeres (52%), aunque la gratificación es más común en hombres.
El propósito en la vida, vinculado a las medidas de mitigación, es predominante en estudiantes de alto rendimiento (54.76%) y en aquellos con mayor contacto con la naturaleza (65.96%).
La autoaceptación y la autonomía son comunes en estudiantes de alto desempeño (66.67%), asociándose con el conocimiento formal y las medidas de mitigación, generando una percepción positiva hacia el medio ambiente.
El crecimiento personal está más asociado con la categoría de alto desempeño, donde predomina con un 62.50%, creando una mayor motivación para desplegar medidas de afrontamiento, especialmente en hombres.
Por último, el dominio del entorno tiene menor prevalencia en estudiantes de desempeño medio-bajo (42.50%), donde la percepción de falta de control incrementa las emociones displacenteras.
Discusión
En línea con la literatura, concluimos que las olas de calor relacionadas con el cambio climático afectan negativamente el bienestar subjetivo y la salud mental de los jóvenes estudiados (Centro UC Políticas Públicas, 2019; Organización Panamericana de la Salud, 2019). A nivel directo, se observan emociones y sensaciones vitales displacenteras asociadas al aumento de la temperatura corporal, sudoración, deshidratación, incomodidad, malestar y confusión. Así mismo, los conocimientos informales sobre las causas y consecuencias del cambio climático prevalecen sobre los conocimientos formales adquiridos en la escuela.
Aunque se detecta un malestar generalizado entre los jóvenes en relación con las olas de calor, existen diferencias comparativas en algunas dimensiones del bienestar. Por ejemplo, los hombres de establecimientos de alto rendimiento presentan más sentimientos vitales displacenteros, mientras que las mujeres experimentan más emociones displacenteras. Estos sentimientos y emociones se incrementan en quienes mantienen un mayor contacto con la naturaleza, debido a la vivencia directa de los impactos medio-ambientales del cambio climático.
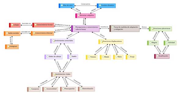
Aunque la conciencia sobre el cambio climático ha aumentado entre los jóvenes (Clemens et al., 2020; Svampa & Viale, 2020), cuando se percibe como un estresor difícil de controlar, los jóvenes tienden a reportar no solo un menor dominio de su entorno, sino también una mayor prevalencia de emociones negativas (Prosser-Bravo et al., 2022). Este estado podría derivar en la aparición de ecoansiedades (Clayton, 2020; Novión et al., 2011). Sin embargo, se observa que emergen emociones placenteras y de gratificación en aquellos que canalizan su ansiedad práctica (Hickman et al., 2021) a través de la adopción de comportamientos de mitigación, tales como el reciclaje y el cuidado de la naturaleza (figura 12).
En línea con los hallazgos de García-Vinuesa et al. (2020) y McCright (2010), identificamos que las mujeres poseen un mayor conocimiento sobre educación ambiental en comparación con los hombres. Además, las relaciones interpersonales positivas y la presencia de emociones placenteras son más prevalentes en mujeres, respaldando lo planteado por Massone y Urquijo (2016). Esto es crucial, dado que la conexión con otras personas favorece el bienestar y disminuye el estrés (Manicavasagar et al., 2014).

Este fenómeno también podría estar relacionado con la tendencia de las mujeres a adoptar cosmovisiones ecocéntricas y comunitarias vinculadas al cuidado de la naturaleza (García-Vinuesa et al., 2020). A pesar de la evidencia reportada por otras investigaciones (Centro de Investigaciones Sociológicas, 2019), este estudio detectó una mayor preocupación por las olas de calor en hombres. Además, los resultados señalan que la dimensión de crecimiento personal es mayor en hombres que en mujeres, contradiciendo lo expuesto por Massone y Urquijo (2016). Creemos que esto puede estar asociado con las características de la muestra, ya que cinco hombres pertenecen al escultismo, el cual tiene como objetivo promover la educación integral y formar ciudadanos comprometidos con valores éticos y morales.
En cuanto al contacto con la naturaleza, los participantes con mayor relación experimentan más emociones placenteras, corroborando lo expuesto por Pasca y Aragonés (2021). Esto puede explicarse por las características geográficas del entorno estudiado, caracterizado por su fácil acceso a espacios naturales, reflejándose en su alta tasa de ruralidad poblacional (30.6%) (INE, 2018). En este ámbito, quienes tienen un mayor contacto con la naturaleza identifican una fuerte causa antrópica del cambio climático, especialmente cuando perciben que las personas no poseen una mayor consciencia medio-ambiental (Cajigal et al., 2016).
Es esencial destacar el papel de las escuelas para fomentar esta consciencia medio-ambiental, no solo a nivel formativo, sino también como un espacio de transmisión de valores, afectos y modelado de comportamiento (Reyes-Juárez, 2009). Además, se considera que los educadores y padres juegan un papel fundamental en la respuesta emocional de los niños y jóvenes hacia la crisis climática, siendo estas figuras cruciales para la regulación de la respuesta emocional, la búsqueda de bienestar y el fomento de actitudes esperanzadoras (Baker et al., 2020; Cuadra-Martínez et al., 2021). De acuerdo con ello, diversas políticas internacionales han destacado el papel de la educación sobre el cambio climático, como es el caso del Acuerdo de París (ONU, 2015), el cual busca generar una mayor conciencia sobre las consecuencias y riesgos naturales, promoviendo el desarrollo de capacidades de mitigación y adaptación (Prosser Bravo et al., 2022; Tchernitchin & San Martín, 2020). Para el caso de Chile, a pesar de que las bases curriculares establecidas por el Ministerio de Educación (2019) contienen contenidos relacionados con el cambio climático, los estudios sugieren que estos planes de estudio no son suficientes para generar una adecuada conciencia ni instaurar las capacidades necesarias para afrontar la crisis climática (García-Vinuesa et al., 2020).
Finalmente, cabe destacar las limitaciones de esta investigación: en primer lugar, dada su naturaleza exploratoria y cualitativa, se dificulta la generalización de sus hallazgos, lo cual sugiere la necesidad de realizar estudios cuantitativos futuros. En segundo lugar, la limitada literatura en español -así como la existente en inglés- tiende a enfocarse en la población adulta en general, lo que puede sesgar la comprensión del fenómeno en la población juvenil. En tercer lugar, si bien detectamos que el bienestar subjetivo predomina en quienes tienen un mayor contacto con la naturaleza, la literatura existente no proporciona conclusiones definitivas al respecto. Así, sería pertinente profundizar en este aspecto y en las diferencias de género, donde también faltan resultados concluyentes (García, 2016). Finalmente, la interacción virtual, a causa de la pandemia de covid-19, puede haber introducido un elemento de impersonalidad en el trabajo de campo. Todas estas limitaciones deben tenerse en cuenta a la hora de interpretar los presentes resultados.
Frente a las principales implicaciones y futuras direcciones de investigación, sugerimos: primero, examinar más a fondo las repercusiones prácticas de la educación en fenómenos medioambientales en todos los niveles de enseñanza (Cuadra et al., 2021; Prosser et al., 2023; Sandoval-Díaz et al., 2021); segundo, indagar el papel de las redes sociales digitales como herramientas potencialmente informativas o desinformativas en los procesos de comunicación de riesgos (Pearce et al., 2019); tercero, extender la investigación en niños y jóvenes sobre sus capacidades de afrontamiento y resiliencia comunitaria ante la adaptación al cambio climático y otros eventos extremos (Clemens et al., 2020; Sandoval-Díaz et al., 2023); y, cuarto, identificar los conocimientos, habilidades y recursos de este grupo en acciones colectivas orientadas a contrarrestar los desafíos socio-ambientales (Lee et al., 2020; Rousell & Cutter-Mackenzie-Knowles, 2020).
Estas sugerencias pueden favorecer un enfoque integral, intergeneracional e interdisciplinario en la ejecución de estrategias locales para la mitigación de riesgos asociados a estos fenómenos climáticos de alcance global.
Referencias
Baker, C., Clayton, S., & Bragg, E. (2020). Educating for resilience: Parent and teacher perceptions of children’s emotional needs in response to climate change. Environmental Education Research, 27(5), 687-705.https://doi.org/k5cz
Berry, H., Bowen, K., & Kjellstrom, T. (2010). Climate change and mental health: A causal pathways framework. International Journal of Public Health, 55, 123-132.https://doi.org/10.1007/s00038-009-0112-0
Brizuela, E. (2021, 22 de abril). Anticipan fuertes efectos del cambio climático en Ñuble. La Discusión.https://www.ladiscusion.cl/anticipan-fuertes-efectos-del-cambio-climaticoen-nuble/
Cajigal, E., Maldonado, A., & González, E. (2016). Construcción de conocimiento y creencias epistemológicas sobre cambio climático en docentes de nivel primaria: de la vulnerabilidad a la resiliencia. Revista Interamericana de Educación de Adultos, 38(2), 52-76.
Caqueo-Urízar, A., & Urzúa, A. (2012). Calidad de vida: una revisión teórica del concepto. Terapia Psicológica, 30(1), 61-71.https://doi.org/10.4067/S0718-48082012000100006
Carrero, V., Soriano, R., & Trinidad, A. (2012). El desarrollo de teoría desde la generalización conceptual. Centro de Investigaciones Sociológicas.
Cedeño, J., Williams, A., Oulhote, Y., Zanobetti, A., Allen, J. & Spengler, J. (2018). Reduced cognitive function during a heat wave among residents of non-air-conditioned buildings: An observational study of young adults in the summer of 2016. Plos Medicine, 15(7), e1002605.https://doi.org/10.1371/journal.pmed.1002605
Centro de Investigaciones Sociológicas. (2019). Barómetro de noviembre 2019. Avance de resultados. Estudio nº 3267.http://datos.cis.es/pdf/Es3267marMT_A.pdf
Centro UC Políticas Públicas. (2019, 3 de diciembre). Expertos analizan efectos del cambio climático en el organismo y la salud mental.https://politicaspublicas.uc.cl/expertos-analizanefectos-del-cambio-climatico-en-el-organismo-y-la-salud-mental/
Cianconi, P., Betrò, S., & Janiri, L. (2020). The impact of climate change on mental health: A systematic descriptive review. Frontiers in Psychiatry, 11, 74-81.https://doi.org/ghfpgt
Clayton, S. (2020). Climate anxiety: Psychological responses to climate change. Journal of Anxiety Disorders, 74, 102263.https://doi.org/10.1016/j.janxdis.2020.102263
Clayton, S., & Karazsia, B. (2020). Development and validation of a measure of climate change anxiety. Journal of Environmental Psychology, 69, 101434.https://doi.org/gg5k28
Clemens, V., Von Hirschhausen, E., & Fegert, J. (2020). Report of the intergovernmental panel on climate change: Implications for the mental health policy of children and adolescents in Europe-a scoping review. European Child & Adolescent Psychiatry, 31, 701-713.https://doi.org/10.1007/s00787-020-01615-3
Coller, X. (2005). Estudio de casos. Centro de Investigaciones Sociológicas.
Conti, S., Meli, P., Minelli, G., Solimini, R., Toccaceli, V., Vichi, M., Beltrano, C., & Perini, L. (2005). Epidemiologic study of mortality during the Summer 2003 heat wave in Italy. Environmental Research, 98(3), 390-399.https://doi.org/bxqrdf
Contreras, M., Hernández, O., & Fresno, A. (2022). Oportunidades de medir el bienestar subjetivo en la adolescencia. Revista Cubana de Pediatría, 94(2), e1985.
Cuadra-Martínez, D., Castro-Carrasco, P., Oyanadel, C., González, I., Sandoval-Díaz, J., & Pérez-Zapata, D. (2021). Formación de la identidad profesional frente a la crisis global socioambiental. Liberabit, 27(2), 1-16.https://doi.org/k5cs
Diener, E., Eunkook, S., Richard, L., & Heidi, S. (1999). Subjective well-being: Three decades of progress. American Psychological Association, 125(2), 276-302.https://doi.org/10.1037/0033-2909.125.2.276
Diener, E., Richard, L., & Shigehiro, O. (2002). Subjective well-being: The science of happiness and life satisfaction. En C. R. Snyder, & S. J. Lopez (Eds.), Handbook of Positive Psychology (pp. 63-73). Oxford University Press.
Flick, U. (2007). Introducción a la investigación cualitativa. Morata.
Fredrickson, B. (2001). The role of positive emotions in positive Psychology: The broaden-andbuild theory of positive emotions. American Psychologist, 56(3), 218-226.https://doi.org/10.1037/0033-2909.125.2.276
García, J. (2016). Bienestar psicológico, edad y género en universitarios españoles. Salud & Sociedad, 4(1), 48-58.https://doi.org/10.22199/S07187475.2013.0001.00004
García-Viniegras, V., & González, B. (2000). La categoría bienestar psicológico: su relación con otras categorías sociales. Revista Cubana de Medicina General Integral, 16(6), 586-592.
García-Vinuesa, A., Bello, L., & Iglesias, M. (2020). Desigualdades de género en la educación para el cambio climático. Estudio de caso: México y España. Revista Mexicana de Investigación Educativa, 25(87), 1013-1041.
Heaviside, C., Macintyre, H., & Vardoulakis, S. (2017). The urban heat island: Implications for health in a changing environment. Current Environmental Health Reports, 4(3), 296- 305.https://doi.org/10.1007/s40572-017-0150-3
Hickman, C., Marks, E., Pihkala, P., Clayton, S., Lewandowski, R., Mayall, E., Wray, B., Mellor, C., & van Susteren, L. (2021). Climate anxiety in children and young people and their beliefs about government responses to climate change: A global survey. The Lancet Planetary Health, 5(12), 863-873.https://doi.org/gn9582
Instituto Nacional de Estadísticas [Chile]. (2018). Plan nacional de recopilación estadística 2018. Auto.https://bit.ly/3MUNyQe
Instituto Nacional de Estadísticas [Chile]. (2021, 22 de enero). Olas de calor en Chile aumentaron de 9 a 62 en las últimas diez temporadas.https://bit.ly/3GbiuYX
Kelsey, E. (2016). Propagating collective hope in the midst of environmental doom and gloom. Canadian Journal of Environmental Education, 21, 23-40.
Lee, K, Gjersoe, N., O’Neill, S., & Barnett, J. (2020). Youth perceptions of climate change: A narrative synthesis. WIREs Climate Change, 11(3), e641.https://doi.org/gprj8t
Macintyre, H., Heaviside, C., Taylor, J., Picetti, R., Symonds, P., Cai, X., & Vardoulakis, S. (2017). Assessing urban population vulnerability and environmental risks across an urban area during heatwaves-Implications for health protection. Science of the Total Environment, 610-611, 678-690.https://doi.org/10.1016/j.scitotenv.2017.08.062
Manicavasagar, V., Horswood, D., Burckhardt, R., Lum, A., Hadzi-Pavlovic, D., & Parker, G. (2014). Feasibility and effectiveness of a web-based positive psychology program for youth mental health: Randomized controlled trial. Journal Medical Internet Research, 16(6), 1-17.http://doi.org/10.2196/jmir.3176
Massone, A., & Urquijo, S. (2016). Bienestar psicológico en estudiantes de la Universidad Nacional de Mar del Plata, Argentina, según la edad y el género. Salud & Sociedad, 5(3), 274-280.https://doi.org/10.22199/S07187475.2014.0003.00003
McCright, A. (2010). The effects of gender on climate change knowledge and concern in the American public. Population and Environment, 32(1), 66-87.https://doi.org/d47mh8
Menghi, C. (2007). Calentamiento global: el riesgo oculto para la salud. Revista Argentina de Microbiología, 39(3), 131-132.
Ministerio de Educación [Chile]. (2016, 28 de marzo). Ley 20911. Crea el plan de formación ciudadana para los establecimientos educacionales reconocidos por el Estado. https://www.bcn.cl/leychile/navegar?idNorma=1088963
Ministerio de Educación [Chile]. (2019). Bases curriculares 3° y 4° medio. https://www.curriculumnacional.cl/614/articles-91414_bases.pdf
Ministerio de Educación [Chile] . (s. f.) Categoría de desempeño de establecimientos educacionales.https://www.ayudamineduc.cl/ficha/categoria-de-desempeno-de-establecimientoseducacionales
Ministerio del Medio Ambiente [Chile]. (2018). Educación ambiental: una mirada desde la institucionalidad ambiental chilena.
Ministerio de Salud [Chile]. (2017, 2 de julio). Evento de calor extremo… lo que hay que saber. Departamento de Gestión de Riesgos en Emergencias y Desastres.https://bit.ly/3SYOkQ2
Morote, A.-F., & Olcina, J. (2023). Cambio climático y educación: una revisión de la documentación oficial. Documents d’Anàlisi Geogràfica, 69(1), 107-134.https://doi.org/10.5565/rev/dag.749
Moyano, E., & Ramos, N. (2007). Bienestar subjetivo: midiendo satisfacción vital, felicidad y salud en población chilena de la Región Maule. Revista Universum, 22(2). 177-193.http://doi.org/10.4067/S0718-23762007000200012
Muñoz, C., Cardona, D., Restrepo-Ochoa, D., & Calvo, A. (2022). Salud mental positiva: entre el bienestar y el desarrollo de capacidades. CES Psicología, 15(2), 151-168.https://doi.org/10.21615/cesp.5275
Nitschke, M., Tucker, G., & Bi, P. (2007). Morbidity and mortality during heatwaves in metropolitan Adelaide. The Medical Journal of Australia, 187(11-12), 662-665. https://doi.org/10.5694/j.1326-5377.2007.tb01466.x
Novión, C., & Estrada, C. (2011). Percepción de los efectos vivenciales del cambio climático en una muestra de habitantes urbanos australes. Magallania, 39(1), 93-102.http://doi.org/10.4067/S0718-22442011000100006
Oramas, A. (2017). Indicador positivo de la salud mental. Revista de Enfermería y Salud Mental, (7), 13-20.
Organización de las Naciones Unidas. (2015). Acuerdo de París.https://unfccc.int/sites/default/files/spanish_paris_agreement.pdf
Organización de las Naciones Unidas. (2021, 16 de septiembre). La lucha contra el cambio climático alcanza su punto de inflexión: Se acaba el tiempo para evitar un calentamiento catastrófico. Noticias ONU.https://news.un.org/es/story/2021/09/1496812
Organización Panamericana de la Salud. (2019). Olas de calor y medidas a tomar. https://www.paho.org/es/file/92804/download?token=nMhUP2T8
Páez, D., Bilbao, M., & Javaloy, F. (2008). Del trauma a la felicidad: los hechos negativos extremos pueden generar creencias positivas y crecimiento personal. En M. Casullo (2008), Prácticas en psicología positiva (pp. 159-202). Lugar Editorial.
Pasca, L., & Aragonés, J. (2021). Contacto con la naturaleza: favoreciendo la conectividad con la naturaleza y el bienestar. CES Psicología, 14(1), 100-111.https://doi.org/k5ck
Pearce, W., Niederer, S., Özkula, S. M., & Sánchez, N. (2019). The social media life of climate change: Platforms, publics, and future imaginaries. Wiley Interdisciplinary Reviews: Climate Change, 10(2), e569.https://doi.org/10.1002/wcc.569
Pérez, I. (2013). Estudio cualitativo sobre el bienestar subjetivo y psicológico del voluntariado de cooperación internacional para el desarrollo. [Tesis de maestría]. Universidad Complutense de Madrid.
Pérez, Y., & Guerra, V. (2014). La regulación emocional y su implicación en la salud del adolescente. Revista Cubana de Pediatría, 86(3), 368-375.
Prosser, G., Bonilla, N., Prosser, C., & Romo-Medina, I. (2022). Expertos por experiencia en la educación para el cambio climático: emociones, acciones y estrategias desde la perspectiva de participantes de tres programas escolares chilenos. Revista de Estudios y Experiencias en Educación, 21(45), 232-251.https://doi.org/k5cj
Prosser, G., Rojas-Andrade, R., Caro, C., Schröder, E., & Romo-Medina, I. (2023). Determinants of the implementation of participatory actions in the environmental education with children and adolescents in Chile. Environmental Education Research.https://doi.org/10.1080/13504622.2023.2240042
Quiroga, A. R., Borensztein, L., Bongiardino, L., Aufenacker, S. I., Yosa, C., Angelelli, J., Lardies, F., Botero, C., & Peña, S. (2022). Cambio climático, sostenibilidad y salud mental: revisión y estrategias para su abordaje. Subjetividad y Procesos Cognitivos, 26(1), 152-184.
Ramos-Galarza, C. (2020). Los alcances de una investigación. CienciAmérica, 9(3), 1-6.https://doi.org/10.33210/ca.v9i3.336
Reyes-Juárez, A. (2009). La escuela secundaria como espacio de construcción de identidades juveniles. Revista Mexicana de Investigación Educativa, 40(14), 147-174.
Robles, B. (2011). La entrevista en profundidad: una técnica útil dentro del campo antro-pofísico. Revista Cuicuilco, 18(52), 39-49.
Rodríguez, C., Padilla, G., & Gallegos, M. (2020). Calidad educativa, apoyo docente y familiar percibido: la tridimensionalidad de la satisfacción escolar en niños y adolescentes. Cuadernos de Investigación Educativa, 11(2), 157-173.https://doi.org/k5ch
Rosa, Y., & Quiñones, A. (2012). El bienestar psicológico en el proceso de ayuda con estudiantes universitarios. Revista Griot, 5(1), 7-11.
Rousell, D. & Cutter-Mackenzie-Knowles, A. (2020). A systematic review of climate change education: Giving children and young people a «voice» and a «hand» in redressing climate change. Children's Geographies, 18(2), 191-208.https://doi.org/dgb5
Rovaletti, M. (2001). La importancia de Max Scheler en la psicopatología de Kurt Schneider. Revista de Neuro-Psiquiatría, 64(3), 205-218.https://doi.org/k5cf
Ruiz-Chila, M., Ontaneda-Albán, K., Nazareno-Ortiz, J., Ortiz-Paredes, S., & Ortega Trejo, A. (2023). Percepciones de los estudiantes de educación primaria sobre el cambio climático y su impacto en la salud. Ibero-American Journal of Education & Society Research, 3(1), 9-15.https://doi.org/10.56183/iberoeds.v3i1.594
Ryff, C. (1989). Beyond Ponce de Leon and life satisfaction: New directions in quest of successful ageing. International Journal of Behavioral Development, 12(1), 35-55.https://doi.org/10.1177/016502548901200102
Ryff, C., & Keyes, C. (1995). The structure of psychological well-being revisited. Journal of Personality and Social Psychology, 69(4), 719-727.https://doi.org/bsnq6p
Sandoval-Díaz, J. (2014). La subjetividad en el enfoque del desarrollo: calidad de vida, bienestar subjetivo y capacidades. Límite. Revista Interdisciplinaria de Filosofía y Psicología, 9(30), 35-48.
Sandoval-Díaz, J, & Cuadra-Martínez, D. (2020). Vulnerabilidad social, severidad subjetiva y crecimiento postraumático en grupos afectados por un desastre climatológico. Revista de Psicología, 29(1), 42-56.https://doi.org/10.5354/0719-0581.2020.58002
Sandoval-Díaz, J., Cuadra-Martínez, D., Orellana-Fonseca, C., & Sandoval-Obando, E. (2021). Diagnóstico comunitario ante desastres climáticos: una experiencia de aprendizaje-servicio. Alteridad, 16(1), 23-37.https://doi.org/10.17163/alt.v16n1.2021.02
Sandoval-Díaz, J., Navarrete, M., & Cuadra, D. (2023). Revisión sistemática sobre la capacidad de adaptación y resiliencia comunitaria ante desastres socionaturales en América Latina y el Caribe. Revista de Estudios Latinoamericanos sobre Reducción del Riesgo de Desastres, 7(2), 187-203.https://doi.org/10.55467/reder.v7i2.132
Stanley, S., Hogg, T., Leviston, Z., & Walker, I. (2021). From anger to action: Differential impacts of eco-anxiety, eco-depression, and eco-anger on climate action and well-being. The Journal of Climate Change and Health, 1, 100003.https://doi.org/gh6sd4
Svampa, M., & Viale, E. (2020). El colapso ecológico ya llegó: una brújula para salir del (mal) desarrollo. Siglo XXI.
Tchernitchin, A., & San Martín, M. (2020). Cambio climático: premonitor de un desastre socioambiental global. Revista Estado, Gobierno y Gestión Pública, 18(34), 123-139.https://doi.org/10.5354/0717-8980.2020.58712
Thompson, R., Hornigold, R., Page, L., & Waite, T. (2018). Associations between high ambient temperatures and heat waves with mental health outcomes: A systematic review. Public Health, 161, 171-191.https://doi.org/10.1016/j.puhe.2018.06.008
Unicef. (2021). One billion children at ‘extremely high risk’ of the impacts of the climate crisis.https://www.unicef.org.uk/press-releases/onebillion-children-at-extremely-highrisk-of-theimpacts-of-the-climate-crisis-unicef
Watts, N., Amann, M., Arnell, N., Ayeb-Karlsson, S., Beagley, J., Belesova, K., Boykoff, M., Byass, P., Cai, W., Campbell-Lendrum, D., Capstick, S., Chambers, J., Coleman, S., Dalin, C., Daly, M., Dasandi, N., Dasgupta, S., Davies, M., Di Napoli, C., ... & Costello, A. (2021). The 2020 report of the Lancet Countdown on health and climate change: Responding to converging crises. The Lancet, 397(10269), 129-170.https://doi.org/10.1016/S0140-6736(20)32290-X
Wisner, B., Blaikie, P., Cannon, T., & Davis, I. (2004). At risk: Natural hazards, people’s vulnerability and disasters. Routledge.https://doi.org/10.4324/9780203974575
Zimmermann, M. (2010). Psicología ambiental, calidad de vida y desarrollo sostenible (3ª ed.). Ecoe Ediciones.
Zubieta, E., Muratori, M., & Fernández, O. (2012). Bienestar subjetivo y psicosocial: explorando diferencias de género. Salud & Sociedad, 3(1), 66-76.https://doi.org/h8b4
Notas
Para citar este artículo:
Tesauro