Artículo
Received: 15 May 2023
Revised document received: 30 August 2023
Accepted: 11 October 2023
DOI: https://doi.org/10.21071/psye.v15i3.16098
Funding
Funding source: Ministerio de Universidades de España a través de la Ayuda del Programa de Formación de Profesorado Universitario (FPU)
Contract number: REF. FPU18/04619
Contract number: FPU18/00892
Funding statement: Este estudio ha sido financiado por el Ministerio de Universidades de España a través de la Ayuda del Programa de Formación de Profesorado Universitario (FPU) (REF. FPU18/04619 y FPU18/00892), dentro del programa de Promoción del Talento y su Empleabilidad, en el marco del Plan Estatal de Investigación Científica y Técnica y de Innovación 2017-2020 en I+D+i. Asimismo, el tiempo dedicado a esta investigación se engloba en los estudios de la “TikTok Cultures Research Network” y el “Influencer Etnography Research Lab (IERLab)” de la Curtin University (Australia). La fuente de financiación no ha participado en el diseño del estudio, la recolección de los datos, su gestión, análisis, interpretación de los resultados, redacción del manuscrito ni en la decisión de enviar el trabajo para su publicación
Resumen: A medida que los medios extienden mundialmente la concienciación sobre la inclusión y la diversidad intercultural, en redes sociales como TikTok emergen nuevas vías para el debate, lo que afecta, entre otros, al público infantil. Una muestra de ello son los populares vídeos-reacción que, ante lanzamientos cinematográficos como el teaser del live action de La Sirenita de Disney, construyen cadenas de interacción en las que se polemiza sobre la representación simbólica, la descentralización colonial, la ruptura estereotípica o el imaginario caucásico en la infancia. Este estudio explora las reacciones infantiles y el sentimiento comunitario desplegado en TikTok mediante el análisis cualitativo de 50 vídeo-reacciones y el análisis de sentimiento de 11,510 comentarios. Para ello, se desarrolló un análisis de contenido inductivo que introducía 10 códigos, como “diversidad e inclusión”, “emociones”, “prejuicios” e “identidad racial/étnica”, y un análisis de sentimiento codificado con procesamiento del lenguaje natural e inteligencia artificial basado en el modelo GPT de OpenAI. Los resultados revelan que la representación de una protagonista afroamericana, Halle Bailey, es bien recibida por los menores, generando un positivismo generalizado en torno a la diversidad intercultural. La tez negra y el cabello castaño cobrizo frente a la que fue un icono caucásico y pelirrojo parece no amedrentar a los infantes, que expresan entusiasmo y emoción ante su papel. Esta representación denota una suerte de positivismo generalizado, en el que el imaginario “Disneyzado” adulto e infantil apunta hacia un futuro basado en la diversidad y la autoestima infantil.
Palabras claves: Inclusión, Redes sociales, Disney, Infancia, Estereotipos.
Abstract: While media raise awareness about inclusion and cross-cultural diversity worldwide, new avenues for debate are emerging in social media platforms such as TikTok, targeting especially children’s audiences. An example of this are the popular reaction videos to film releases such as the teaser of Disney’s The Little Mermaid live action, which have constructed discussion networks around symbolic representation, colonial decentralization, stereotypical rupture, or the Caucasian imaginary in childhood. This study examines children’s reactions and community sentiment expressed on TikTok through qualitative analysis of 50 video-reactions and sentiment analysis of 11,510 comments. For this purpose, we conducted an inductive content analysis using 10 codes, including “diversity and inclusion”, “emotions”, “prejudice”, and “racial/ethnic identity”, as well as a sentiment analysis coded using natural language processing and artificial intelligence based on OpenAI’s GPT model. The findings indicate that the portrayal of an African-American character, Halle Bailey, is well-received by minors, fostering a widespread positive response towards cross-cultural diversity. The representation of a black complexion and copper-brown hair, in contrast to the former Caucasian and red-haired icon, does not appear to intimidate children, who express enthusiasm and excitement about her role. This representation reflects a sense of shared positivism, where both the adult and child “Disneyfied” imagination suggest a future based on diversity and enhanced self-esteem for children.
Keywords: Inclusion, Social media, Disney, Childhood, Stereotypes.
En la actualidad, los medios de comunicación y, especialmente, el cine infantil, influyen en la formación de la identidad de los espectadores más jóvenes. Los menores están expuestos a una gran cantidad de contenidos audiovisuales desde edades tempranas, que contribuyen en la construcción de la realidad sociocultural mediante la transmisión de actitudes, valores e ideologías (Kniaziuk y Sennikova, 2022). El cine de animación, además de ejercer una función de entretenimiento, adquiere un potencial educativo para el público infantil a nivel sociocognitivo, puesto que los personajes, las historias y los estereotipos que se representan ofrecen a los infantes modelos de referencia (Neira-Pineiro et al., 2021). Así, los menores pueden sentirse identificados y experimentar vínculos a nivel emocional con los personajes, pudiendo incluso desarrollar relaciones parasociales, imitar comportamientos o realizar comparaciones sobre lo que ven en los medios y las interacciones que se producen en la vida real (Zurcher et al., 2018).
Históricamente, gran parte de la producción, literaria o audiovisual, se ha realizado (y se continúa desarrollando) por parte de escritores y artistas pertenecientes a “culturas blancas y eurocéntricas” (Bradford, 2007). Por tanto, las representaciones de personajes ficticios llevan arraigadas sus prácticas, perspectivas y tradiciones narrativas. Igualmente, el contexto histórico, político, cultural y social de cada época puede influir en los mensajes y en la construcción de la mentalidad de las audiencias (Monleón, 2018). Esta investigación tiene por objetivo profundizar en el debate generado en TikTok con motivo de la elección de Halle Bailey (actriz, cantante y compositora afroamericana) como protagonista del live action de La Sirenita. Concretamente, se analizan las reacciones infantiles ante el teaser de la película y se profundiza en el sentimiento comunitario desplegado en TikTok para profundizar en la discusión sobre la inclusión y diversidad intercultural de las producciones cinematográficas Disney.
Marco de referencia
Interculturalidad, diversidad y estereotipos en Disney
Desde sus orígenes, la industria cinematográfica ha sido un instrumento de comunicación con capacidad de influir en distintas generaciones mediante sus narrativas, contenidos e ideales, ya que no solo se considera un arte de entretenimiento, sino también un componente fundamental de la cultura popular (Martínez-Salanova-Sánchez, 2003).
Disney se ha posicionado como líder de esta industria, ofreciendo una amplia gama de contenidos para entretener al público infantil (Zurcher et al., 2018). Sus películas de animación continúan siendo una forma de comunicación altamente influyente que puede contribuir en la formación de creencias y valores (Vizcaíno-Verdú et al., 2020), debido a su carácter ubicuo y a su consumo frecuente a nivel global (Holcomb et al., 2015). Por ello, es importante prestar atención a la influencia que estos productos pueden tener en el desarrollo de la identidad infantil (Van-Wormer y Juby, 2015).
Muchas familias pertenecientes a minorías culturales participan en la visualización conjunta de contenidos audiovisuales dirigidos a los infantes como una forma de pasar tiempo juntos y aprender sobre su identidad étnica, siendo estas prácticas comunes entre las familias latinas en Estados Unidos (Walsh y Azmitia, 2022; Zhao y Phillips, 2013). Esto les permite conectar con su cultura de origen y construir narrativas en torno a su identidad familiar (Walsh y Azmitia, 2022). Durante la infancia intermedia, la socialización mediática adquiere gran relevancia, especialmente en el desarrollo de la identidad étnica de los menores, ya que en esta etapa comienzan a comprender con mayor complejidad conceptos como “raza” y “etnia”, y a interiorizar valores y prácticas culturales relacionadas con su identidad (Derlan et al., 2016).
Sin duda, las “Princesas” son elementos identitarios importantes en las películas de Disney (Tyner-Mullings, 2023) y se han convertido en iconos culturales para diferentes generaciones, así como en símbolos de una infancia femenina idealizada (Golden y Wallace, 2018). No obstante, la compañía ha ido evolucionando a la hora de representar a sus protagonistas femeninas para adaptarse a los cambios sociales y a los nuevos tiempos (Sánchez-Gil, 2023). Según Perera-Santana y Bautista-García (2019), las princesas tradicionales (Blancanieves, Cenicienta, Aurora, Ariel…), caracterizadas por su belleza, bondad, ingenuidad, delicadeza y sumisión, han dado paso a otras representaciones que se alejan de la romantización heteronormativa. Personajes como Pocahontas, Mulán, Tiana, Vaiana o Elsa, entre otros, simbolizan un avance significativo y progresivo de la “feminidad” (Muir, 2023) en cuanto a la personalidad, toma de decisiones y la capacidad de enfrentarse a las imposiciones tradicionales, familiares o sociales. Asimismo, presentan una mayor diversidad (ya no son todas caucásicas), aunque todavía prevalecen estereotipos relativos a su belleza, estilización y/o representación exótica (Perera-Santana y Bautista-García, 2019). No obstante, su diversidad racial y sociocultural denota el interés de la productora por construir una mayor representatividad intercultural (Walsh y Azmitia, 2022).
A diferencia de las primeras “princesas Disney”, que esperaban el auxilio masculino, las nuevas concepciones enfrentan problemas, demuestran su inconformismo y trabajan su autoestima, alejándose de la sinopsis argumental nupcial, y centrándose en otros intereses de la vida (Averbach, 2003; Perera-Santana y Bautista-García, 2019). Por tanto, esta evolución de los personajes femeninos otorga mayor protagonismo, diversidad y empoderamiento al rol de la mujer en el cine de animación (Neira-Piñeiro et al., 2021).
No obstante, se demuestra también la vigencia de los cuentos clásicos de tradición oral, dirigidos a generaciones tanto infantiles como adultas. A partir de la reelaboración y reinterpretación de personajes y argumentos mediante la adaptación al contexto social y cultural actual, estas narraciones abogan por el empoderamiento femenino (Pedreira y Ferreira-Boo, 2022). También, en los últimos años, la compañía ha apostado por la producción de versiones live action (películas que representan en acción en vivo personas u objetos de productos originalmente animados) de los clásicos de Disney.
Según García-Jiménez (2022), los primeros live action suponían remakes (adaptaciones o recreaciones) de las originales, mientras que las producciones estrenadas a partir de 2017 tratan de reflejar fielmente las películas de animación clásicas en cuanto a contenido y escenografía, considerándose “retraducciones audiovisuales” dirigidas al público infantil, juvenil y adulto. En este orden, destacan tres métodos para realizar los live action, influidos notablemente por cuestiones económicas y comerciales (García-Jiménez, 2022): 1) emplear tecnología para intentar reproducir la animación original lo más fiel posible, de modo que sea reconocible por los espectadores (especialmente por los adultos); 2) contratar una dirección, habitualmente de renombre, para que adapte la producción con su propio estilo cinematográfico, incluyendo alguna novedad; 3) introducir nuevos valores sociales mediante la “(re)construcción de algunos personajes” para modernizar la película clásica a nivel ideológico, moral y educativo.
A pesar de que el clásico animado de La Sirenita fue lanzado en 1989, la película ha logrado una comunidad de seguidores que se sigue extendiendo hasta el día de hoy (Vermaak-Griessel, 2022) y ya cuenta con su propia versión en live action estrenada recientemente (en mayo de 2023). En este sentido, considerando que las producciones de Disney han marcado la educación estética e ideológica de diversas generaciones (Perera-Santana y Bautista-García, 2019), este trabajo explora las reacciones virales en TikTok de los menores al ver el teaser del live action de Disney de La Sirenita, donde descubren por primera vez que la actriz que interpreta a Ariel difiere de la animación clásica en aspecto físico, ya que no es blanca, pelirroja ni tiene ojos azules. De este modo, la elección de Halle Bailey, de ascendencia afroamericana, para protagonizar esta nueva adaptación cinematográfica, ha supuesto un gran debate mediático (BBC News, 2022; Meyerowitz, 2022), generando polémica entre los usuarios acerca de la inclusión y la representación racial y/o étnica. Ante este debate cabe destacar que, en adaptaciones anteriores del clásico, el personaje de Úrsula (villana de la historia) ya había sido interpretado por una actriz negra -por ejemplo, en la serie Once Upon a Time (Érase una vez) de la cadena ABC y, concretamente, por la actriz estadounidense Merrin Dungey-. Pero este hecho no suscitó polémica o indignación en su momento, puesto que la comunidad de fans pareció aceptar este rasgo del personaje (Scott y Paprocki, 2023).
Este estudio profundiza, además, en el sentimiento generalizado de los usuarios de TikTok en torno al impacto de esta variante cinematográfica, especialmente en lo que se refiere a la protagonista de la película. Esta temática es una cuestión relevante y actual en la sociedad, ya que aborda la representación étnica en medios de entretenimiento dirigidos especialmente a un público infantil, pero que implican también a audiencias adultas, promoviendo reflexiones sociales y culturales ante un teaser que presenta cambios significativos en la representación de un personaje icónico como La Sirenita.
Método
Con el objeto de profundizar en la discusión sobre la diversidad intercultural e inclusión desplegadas en torno al live action de La Sirenita en TikTok, se aplicó una metodología cualitativa mixta. Específicamente, el estudio se desarrolló a partir de dos técnicas de investigación, que se detallan en los siguientes epígrafes. La primera, mediante análisis de contenido inductivo de las vídeo-reacciones de los infantes ante el primer teaser; y la segunda, por medio de un análisis de sentimiento cuanti-cualitativo de los comentarios suscitados.
En este orden, las preguntas de investigación que guiaron el planteamiento metodológico y su consecuente análisis fueron: PI1) ¿Cuál es la reacción infantil ante el teaser del live action de La Sirenita?; y PI2) ¿Qué sentimiento comunitario predomina respecto a las reacciones infantiles ante la protagonización de Halle Bailey en el live action de La Sirenita?
Muestra
Primera muestra: vídeo-reacciones infantiles
La muestra del estudio parte de vídeo-reacciones infantiles compartidas en TikTok por familiares de los infantes que ven por primera vez el teaser del live action de La Sirenita, emitido en septiembre de 2022. Se contemplaron estas publicaciones por la repercusión mediática de la tendencia (BBC News, 2022; Meyerowitz, 2022), que durante el mes reportó numerosos casos sobre menores reaccionando a la apariencia de Ariel, interpretada por Halle Bailey.
Por su complejidad, la delimitación de estos vídeos se realizó mediante muestreo por conveniencia y criterios de selección (Palys, 2008). Este proceso facilitó la proporción de publicaciones significativas para abordar el fenómeno desde la perspectiva infantil (PI1) a partir de la búsqueda por hashtag y tendencia (Figura 1).

En enero de 2023 se recopilaron manualmente un total de 50 vídeos cuyas reacciones se desarrollaban en español e inglés. Asimismo, para garantizar la privacidad y confidencialidad de los menores que aparecían en las publicaciones, se decidió anonimizar su información en la subsiguiente discusión, empleando seudónimos en sus intervenciones y preservando los datos descargados (ERIC, 2023).
Segunda muestra: comentarios ante las vídeo-reacciones
Con el fin de analizar el sentimiento comunitario en torno a estas vídeo-reacciones, se recopilaron los comentarios de los vídeos. Para ello, se aplicó la técnica del web scraping, que consiste en extraer datos e información de forma masiva de un sitio web o plataforma digital (Mitchell, 2018). En especial, se empleó Node Package Manager (NPM) como gestor de la API no oficial de TikTok en Node.js 20, un entorno de ejecución JavaScript. En marzo de 2023 se introdujeron los ID de cada uno de los vídeos en el sistema, recopilando 13,301 comentarios.
Tras revisar el compendio, se identificaron comentarios que no aportaban información al método aplicable (análisis de sentimiento cuanti-cualitativo), excluyendo aquellos que introdujeran: 1) códigos exclusivos (emoticonos) y grafías ilegibles; 2) menciones exclusivas a otros usuarios (etiquetas con @). La muestra estuvo finalmente compuesta por 11,510 comentarios (disponibles en https://doi.org/10.6084/m9.figshare.22674814). Para procesar los datos, los comentarios, identificados en español, francés, griego, inglés, japonés, ruso, tailandés y vietnamita, fueron traducidos íntegramente a inglés mediante la librería TextBlob con lenguaje de programación Python.
Técnicas de investigación
Primera técnica: codificación inductiva
Para comprender el efecto del teaser sobre los infantes, y específicamente su reacción al cambio de apariencia de su protagonista, se aplicó un análisis de contenido inductivo. Esta técnica comprende la interpretación de datos desde una unidad de análisis (en este caso, las vídeo-reacciones), cuyo visionado y lectura facilita la comprensión de significados, temáticas e interacciones (Vears y Gillam, 2022) mediante un proceso de codificación sistematizado (Figura 2).

El procedimiento consistió en identificar patrones entre las vídeo-reacciones (por ejemplo, la descripción física de Ariel). Seguidamente, se delimitaron categorías que describieran dichos patrones (la descripción física se acotó a una categoría de “diversidad e inclusión” por el discurso inclusivo de los menores al verse representados en la pantalla). Estas categorías permitieron definir temas conceptuales que facilitaran las afirmaciones que siguen en resultados (en este caso, los menores parecían promover la igualdad y tolerancia intercultural). Este procesamiento de datos mediante códigos, categorías, conceptos y comprensión de la reacción infantil fue procesado a través del software de análisis de contenido Atlas.ti 23.
Segunda técnica: análisis de sentimiento, codificación y prueba estadística
El gran volumen de comentarios delimitados para el análisis requirió de un sistema que facilitara la extracción del sentimiento colectivo sobre la polémica de Halle Bailey como Ariel. En este caso, utilizando la librería TextBlob mediante línea de código Python con el entorno de desarrollo PyCharm, se aplicó un “análisis de sentimiento”. Esta técnica de Big Data, que une ciencias computacionales, lingüística computacional, minería de datos, psicología y sociología, permite delimitar grosso modo qué siente (expresa a nivel lingüístico-emocional) un grupo de personas mediante procesamiento del lenguaje natural, indicando la polaridad (nivel de positividad y negatividad en un texto) (Taboada, 2016). Para profundizar en el sentimiento mayoritario, se codificaron de forma automática los 11,510 comentarios mediante el sistema AI Coding (codificación mediante inteligencia artificial) basado en el modelo Generative Pre-trained Transformer (GPT) de OpenAI en Atlas.ti 23. Los códigos resultantes fueron interpretados mediante prueba estadística chi-cuadrado y V de Cramer en SPSS v.25.
Resultados
PI1: Reacciones infantiles a la Ariel “real”
Tras el análisis de las vídeo-reacciones de los menores ante el teaser, se identificaron cuatro categorías (“diversidad e inclusión”, “emociones”, “prejuicios” e “identidad racial/étnica”) con sus correspondientes códigos (10 en total). Estas facilitaron la comprensión de la primera pregunta de investigación respecto a cómo reaccionan los infantes ante el cambio de aspecto de una princesa Disney clásica.
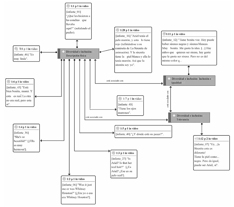
Diversidad e inclusión: descripciones, igualdad y tolerancia en crecimiento
En la primera categoría se registraron hasta tres códigos de acuerdo con las reacciones corporales y las declaraciones de los infantes. El más frecuente hacía referencia a la “descripción física” de Ariel, que se descubre al final del teaser. Como se observa en la Figura 3, los menores atendían a cuestiones mínimas sobre el aspecto de la sirena (color de ojos, conchas del pecho, o la ausencia de personajes complementarios como su “pez” -Flounder-).

Otros halagaban su apariencia, indicando que Ariel era “bonita”, “linda” o “hermosa”. También, algunos quedaron impresionados ante lo que parecía ser la “Ariel real”. Es decir, el trasvase de una figura de animación a una entidad física real parecía suponer su satisfecha y fascinada aprobación (no imaginaban que la Ariel pelirroja y caucásica tuviera esa supuesta apariencia real).
Los códigos restantes (“inclusión e igualdad” y “tolerancia”) hacían referencia a la posibilidad de que Ariel presentara rasgos afrodescendientes. Con el argumento de infante_12, se observa que la elección de Halle Bailey significa un paso relevante hacia la inclusión y la igualdad en la representación cinematográfica. Cualquier persona, independientemente de su origen, puede aspirar a interpretar a cualquier personaje en la industria del cine.
Los live action de Disney implican una evidente intencionalidad por incluir y transmitir nuevos valores adaptados a la sociedad actual, especialmente respecto al feminismo, la orientación sexual y, en este caso, la etnia (García-Jiménez, 2022; Muir, 2023). Por lo tanto, la elección de esta actriz es una muestra de que se está avanzando hacia una sociedad más inclusiva e intercultural.
Por otro lado, infante_07 destaca que la apariencia física de la actriz no es impedimento para interpretar a su princesa favorita. Esto denota que la interpretación de un personaje no depende exclusivamente del aspecto físico, sino también de la aptitud actoral.
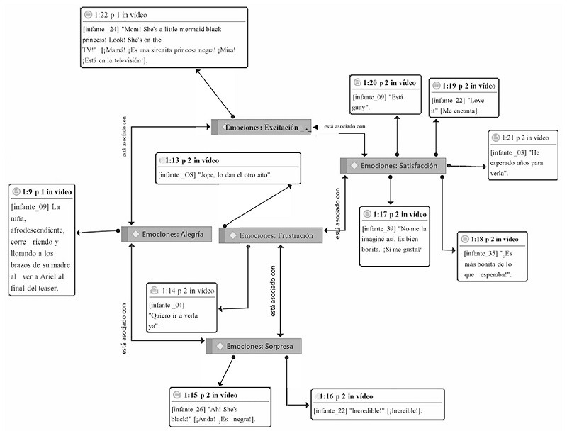
Emociones: saltos de alegría y aprobación
La expresión emocional es una parte fundamental del comportamiento humano, y su manifestación puede variar atendiendo al individuo y el contexto (Lorenzo-de-Reizábal, 2022). A razón de la presentación de Ariel en el teaser, los menores expresaban emociones a nivel corporal y verbal. Risas, gritos, lágrimas, saltos y aplausos evidenciaban una respuesta natural y espontánea.
Algunos infantes expresaban su alegría con intensidad, corriendo a los brazos de sus familiares y llorando de felicidad (infante_09). Otros gritaban a viva voz su fascinación por la sirena -que era “increíble”, “negra” o, sorprendentemente, aparecía en televisión- (infante_22, infante_24, infante_26), expresaban su conformidad ante un aspecto físico inesperado (infante_03, infante_09, infante_22, infante_35, infante_39); o, incluso, reflejaban su frustración ante la irremediable espera para su lanzamiento en cines (infante_04, infante_05) (Figura 4).

Esta manifestación de emociones variadas transmitía un marco positivo en torno a la figura de Bailey como Ariel. De este modo, la representación de la diversidad en escenarios culturales populares como la industria cinematográfica (en especial, la dirigida al público infantil), parece generar respuestas emocionales intensas, naturales y respetuosas.
Prejuicios: la infancia no juzga
El comentario de infante_41 (9 años) sobre los prejuicios sociales con relación al aspecto físico resultó de gran relevancia, especialmente en lo referente a la representación de la diversidad en la industria cinematográfica. Aunque la mayoría de los menores aparentaban o declaraban tener menos de 4 años (por los textos sobreimpresos o los comentarios de sus familiares), infante_41 destacó por su capacidad de reflexión y análisis.
En su comentario, infante_41 restaba importancia a la apariencia física y destacaba la necesidad de valorar lo “diferente”. Esta opinión demuestra una actitud abierta y respetuosa hacia la diversidad, crucial en un contexto de prejuicios y estereotipos persistentes ante el aspecto físico (Figura 5). Asimismo, infante_41 hacía referencia a la tez de la actriz para explicar que otras “princesas Disney” (Mulán, Pocahontas, Tiana, Vaiana…) tienen otros orígenes, lo que incentiva nuevas formas de comprender el mundo. Esta reflexión evidencia la capacidad e influencia de la industria del entretenimiento para construir la realidad de la audiencia infantil (Perera-Santana y Bautista-García, 2019; Van-Wormer y Juby, 2015).

Los prejuicios o ideas erróneas y polémicas en torno a cómo debería ser Ariel en el live action se relacionaron con la categoría de “diversidad e inclusión” (igualdad y tolerancia), en tanto que se descubre la necesidad de velar por todas las personas, independientemente de su identidad racial, étnica, socioeducativa, económica o cultural.
Identidades y representatividad: “¡Es como yo!”
Para finalizar con la PI1, los menores, especialmente aquellos de origen latino o afrodescendiente, manifestaron emociones positivas al identificarse y sentirse representados en un personaje de Disney históricamente caucásico. La categoría “identidad racial/étnica” y, en particular, la “afirmación de identidad”, fue identificada como un tema recurrente en los discursos infantiles analizados (Figura 6).

El asombro y alegría evidenciaban la capacidad empática de los infantes para reconocerse en el otro, así como la importancia de la representatividad en estos entornos mediáticos. La inclusión de personajes diversos parece contribuir a la construcción de una sociedad que permite al público infantil ver sus experiencias y culturas valoradas y respetadas (Walsh y Azmitia, 2022). El aparente impacto positivo en la percepción de la diversidad intercultural, la autoimagen y autoestima fomenta una cultura inclusiva infantil que celebra la variedad y coexistencia de identidades.
PI2: Sentimientos comunitarios a debate
Para dar respuesta a la segunda pregunta de investigación (PI2), que consiste en conocer el sentimiento colectivo de la comunidad que ha participado en las vídeo-reacciones infantiles, se procesaron los 11,510 comentarios por medio de análisis de sentimiento. Este sistema de aprendizaje automático lee, identifica y sitúa el comentario en un rango de sentimiento -1 (muy negativo), 0 (neutro) y 1 (muy positivo), por medio del cual se desarrolló la media total.
El sentimiento comunitario global que identificó la inteligencia artificial delimitaba un .28. Esto es, los usuarios parecían compartir, en general, un sentimiento preferentemente positivo hacia la reacción natural, intercultural y tolerante de los infantes ante Ariel. Específicamente, se recopilaron 8.7% de mensajes negativos (n = 1,005), 28.7% de mensajes neutros (n = 3,303), y 62.6% de mensajes positivos (n = 7,202).
Para profundizar en el debate, se aplicó la codificación automática mediante inteligencia artificial (IA) de Atlas.ti 23, acotando hasta ocho códigos categóricos: admiración, autoestima, discriminación, diversidad y representación, empatía, empoderamiento, identidad cultural, y racismo y estereotipos. Estos datos fueron procesados por medio del análisis de co-ocurrencias para reconocer relaciones entre códigos, seguido de su evaluación mediante prueba chi-cuadrado y V de Cramer en SPSS v.25.
Admiración por la identidad cultural y la representación mediática de la diversidad
La admiración es una emoción que se manifiesta en la capacidad de apreciar y valorar las cualidades, virtudes y logros de una persona o cosa. En el cine se da “en tanto que personaje y espectador comparten un mismo espacio cultural donde estos rasgos son apreciados” (Aertsen, 2017, p. 113). Esta emoción resaltó especialmente entre los comentarios relativos a la identidad cultural, diversidad y representación, y empatía.
Aplicando la prueba estadística chi-cuadrado entre los códigos (en adelante, variables) co-ocurrentes de Atlas.ti 23, y empezando por la admiración y la identidad cultural, se obtuvo que χ2(11,510) = 8,333.062; p < .001, V de Cramer = .851. En este primer caso, se rechaza la hipótesis nula, identificando una relación significativamente fuerte entre los comentarios que demostraban admiración por la identidad cultural.
Con respecto a la admiración y la diversidad y representación, se delimitó que χ2(11,510) = 8,195.586; p < .001, V de Cramer = .844. Nuevamente, se observa una relación significativamente fuerte entre sendas variables. En la misma línea, entre la admiración y la empatía la prueba indicó una fuerte y significativa relación (χ2(11,510) = 4,392.747; p < .001, V de Cramer = .618).
Estos datos reflejaron que, en esa moderada positividad extendida entre los comentarios, los usuarios profesaban admiración por la idea de la identidad cultural, la diversidad y la representación mediática, al tiempo que demostraban una elevada empatía hacia las reacciones de los menores (Figura 7).

Asimismo, se identificaron los términos más frecuentes entre las tres variables dependientes, destacando los conceptos “preciosa”, “chica”, “negra” o “amor” (Figura 8).

Diversidad, inclusión y empoderamiento intercultural para construir autoestima infantil
La diversidad y la inclusión intercultural se refieren a la valoración y aceptación de la variedad de identidades culturales y étnicas (Aguado-Odina, 2004), así como al fomento de la igualdad de oportunidades y la participación equitativa en la sociedad (Newsinger y Eikhof, 2020), independientemente de esas diferencias culturales.
En este sentido, tanto las variables de diversidad y representación como las de identidad cultural y empoderamiento se relacionaron directamente con la autoestima, comprendida como el constructo psicológico que engloba la valoración y percepción que una persona tiene sobre sí misma (Reina et al., 2010) en diferentes espectros de su vida (apariencia física, habilidad social, competencias…).
Entre la autoestima y la diversidad y la representación se observó una relación significativa y moderada (χ2(11,510) = 1,782.221; p < .001, V de Cramer = .393). Es decir, según los usuarios, la representación mediática afrodescendiente en un largometraje de Disney parece ejercer un impacto notable sobre la autoestima infantil. Igualmente, se contempló una relación significativamente moderada entre la autoestima y la identidad cultural (χ2(11,510) = 1,978.638; p < .001, V de Cramer = .415), de modo que el reconocimiento étnico resulta adicionalmente relevante en el proceso de valoración del yo y el nosotros infantil.
Por último, el resultado en torno a la autoestima y el empoderamiento (χ2(11,510) = 1,190.442; p < .001, V de Cramer = .322) sugiere que la autoestima, a su vez, guarda una relación significativamente moderada con el empoderamiento infantil. Esto es, los comentarios indican que la representación mediática de identidades culturales diversas (como la afrodescendiente) puede tener implicaciones en la autoestima infantil (Figura 9).

Racismo, estereotipos y discriminación de la diversidad intercultural
Entre los 1,005 mensajes negativos, destacaron las relaciones entre las variables de discriminación (que en términos sociales se refiere a la acción de tratar a una persona o colectivo de manera injusta o desfavorable debido a características como la raza, género, orientación sexual, religión, edad, discapacidad, etc.) con el racismo y los estereotipos, y con la identidad cultural.
La primera (discriminación y racismo y estereotipos) demostró una significativa y fuerte relación (χ2(11,510) = 9,864.857; p < .001, V de Cramer = .926). Así pues, los comentarios discriminatorios parecían estar potencialmente vinculados a cuestiones relativas al racismo o los estereotipos. Del mismo modo, entre discriminación e identidad cultural se observó que χ2(11,510) = 1,375.917; p< .001, V de Cramer = .346. Este dato apunta que, aun existiendo una relación significativamente moderada, los discursos sobre discriminación no hacían referencia a la identidad cultural de los infantes o del personaje protagonista de la película.
Especialmente destacable fue el enfoque de los comentarios que, pese a su respuesta protectora (defensiva) por garantizar su integridad ante el mensaje (en muchos casos recalcaban expresamente que “no eran racistas” o que lo hacían “sin ánimo de ofender”), trazaban un cariz desafiante y crítico sobre lo que, a su parecer, no era diversidad, o resultaba una “inclusión forzosa”.
Los comentarios defendían que no se trata tanto de diversidad intercultural o de representación mediática de la etnia entre la audiencia infantil, sino de respetar los estándares previamente marcados por Disney -una perspectiva adscrita al recorrido heteronormativo e histórico de la compañía (Anjirbag, 2018; Monleón, 2018)-. Véase, si Ariel era caucásica y pelirroja, no cabe, a su entender, razón ni lógica para modificar ese aspecto.

En este sentido, los mensajes activaban la polémica sobre dos supuestos: ¿Qué pasaría si el cambio de Ariel hubiese sido a la inversa? O ¿qué pasaría si Disney reprodujera un live action de Tiana con una actriz caucásica? (Figura 10).
Discusión y conclusiones
Históricamente, Disney ha dirigido sus productos y personajes hacia el entretenimiento, pero también hacia la moralización y educación, creando un imaginario colectivo icónico y ampliamente reconocido a nivel global (Tyner-Mullings, 2023; Van-Wormer y Juby, 2015; Zurcher et al., 2018). La colección de películas de animación “Los Clásicos” de Disney (1937-2016) es considerada un producto cultural dirigido al público infantil (aunque habitualmente consumido por espectadores de un amplio rango etario), que tradicionalmente ha mostrado una tendencia a favorecer la normatividad occidental y a ridiculizar y/o ignorar a aquellos colectivos que exhiben diferencias interculturales (Monleón, 2018).
A pesar de esta tendencia representativa tradicional marcada por la compañía y ampliamente discutida (Anjirbag, 2018; Golden y Wallace, 2018; Van-Wormer y Juby, 2015), cabe destacar que las grandes productoras cinematográficas han introducido paulatinamente cambios en las adaptaciones mediante la socialización étnica (Walsh y Azmitia, 2022) con el fin de concienciar en materia de colonialismo cultural, diversidad y representación (Anjirbag, 2018).
En los últimos años, Disney ha tratado de adaptarse al cambio social (Perera-Santana y Bautista-García, 2019), intentando evitar la perpetuación de estereotipos raciales y étnicos (Zurcher et al., 2018). Por esta razón, en sus películas más recientes, la compañía aboga por la diversidad, evitando contenidos machistas o xenófobos que podían intuirse en las producciones originales. Incluso en su plataforma de streaming Disney+, la empresa introduce advertencias previas al inicio de algunos de sus clásicos sobre la posibilidad de identificar contenidos ofensivos, racistas o discriminatorios (García-Jiménez, 2022).
En esta apuesta, la compañía viene realizando live actions mediante adaptaciones y “retraducciones audiovisuales” de algunas de sus producciones de animación más exitosas (García-Jiménez, 2022). Este tipo de producciones no ha estado exento de polémicas y críticas hacia la compañía, como ya ocurrió con el live action de La Bella y la Bestia (Vizcaíno-Verdú et al., 2020), principalmente por incluir a una pareja homosexual (Kunze, 2021); o el de Mulán, por la tergiversación histórica de la cultura y narrativas chinas al perpetuar algunos estereotipos, o por la introducción de cambios impopulares en su adaptación en vivo (por ejemplo, prescindir de las canciones o no incluir a personajes icónicos como Mushu) (Wang, 2022).
Incluso antes de su estreno, los live actions generan debates y críticas en torno a cuestiones raciales y étnicas basadas en la elección de actores y actrices que interpretan a los protagonistas como, por ejemplo, La Sirenita, Peter Pan y Wendy o Lilo y Stitch (Urra, 2023). Este mismo revuelo se suscitó también, en su momento, con la tez del Genio de Aladdin, interpretado por Will Smith (también de ascendencia afroamericana), en tanto que en las primeras filtraciones del live action no aparecía con el característico tono azul del personaje (Cultura Ocio, 2018). Esto parece ir en consonancia con las declaraciones negativas de los comentarios, en las que los usuarios exponían que no se trata tanto de hacer apología del odio o participar del racismo, sino de un deseo de representación fidedigna de los personajes originales con los que crecieron, vinculado a factores ideológicos, estéticos y/o nostálgicos.
Ante la polémica, en este estudio profundizamos en la percepción infantil con respecto a estas nuevas producciones, con el fin de redirigir el debate hacia la descolonización centro-euroamericana y occidental. Los hallazgos evidencian que la opinión de los menores acerca de una protagonista que difiere del personaje original es significativamente positiva y, al contrario que para los adultos, esta elección no supone un grave problema ni un motivo para cuestionar la película. En esta línea, resaltan los comentarios inclusivos que celebran con emoción y sorpresa la posibilidad de identificarse con Ariel en términos físicos. Ante este sentimiento, destacamos que la representación intercultural cinematográfica supone para las audiencias la construcción de realidades e ideales sociales y culturales diversas que apuntan hacia la descolonización mediática (Anjirbag, 2018).
Cabría reflexionar qué sería, entonces, más relevante para Disney en términos sociales: 1) contentar a las audiencias adultas y desarrollar las nuevas adaptaciones fieles a los productos originales (con algunos matices mínimos); o 2) adaptar las producciones a los valores de las sociedades actuales, mostrando una mayor sensibilidad hacia la diversidad en cuanto a raza, etnia, roles de género u orientación sexual. Los comentarios positivos, que resultaron mayoritarios, parecen respaldar la segunda opción. De este modo, los usuarios empatizan y valoran positivamente la necesidad de que exista una representación mediática inclusiva y respetuosa de la diversidad intercultural en las producciones infantiles. Esto facilita a las nuevas generaciones construir una sociedad basada en la autoestima, la admiración y el empoderamiento, lo que podría repercutir en el fortalecimiento de su identidad intercultural.
En términos de limitación se plantea, en primer lugar, la selección de un único live action de Disney para analizar las reacciones infantiles. La polémica subyacente y su impacto mediático dirige los esfuerzos hacia futuras investigaciones en las que cabría comprobar hacia dónde se dirigen otros debates -por ejemplo, en los casos de Peter Pan y Wendy o Lilo y Stitch-. Asimismo, los datos se han recabado únicamente en TikTok, pudiéndose ampliar a otras plataformas digitales.
Consideramos que esta investigación supone una importante contribución al debate generado en TikTok sobre la inclusión y la representación intercultural por parte de la industria cinematográfica, especialmente en el caso de Disney y la infancia. El artículo presenta una metodología específica para analizar las reacciones infantiles al teaser del live action de La Sirenita. Dado que se trata de un estudio descriptivo, se han aplicado técnicas para comprender y contextualizar las respuestas de los menores, lo que puede abrir nuevas líneas para futuros investigadores interesados en abordar temas similares. Apreciar el parecer de las audiencias infantiles y analizar el sentimiento de los usuarios adultos permite profundizar en los posibles motivos que generan estas polémicas y valorar las implicaciones de las superproducciones en la conformación de una sociedad intercultural y representativa. Así, también se busca comprender que las reacciones de los menores a estas representaciones no solo es relevante desde un enfoque académico, sino también desde una perspectiva social y cultural. Las producciones de Disney, así como otros medios, tienen un impacto significativo en la formación de valores y creencias en la infancia, y profundizar en cómo los niños responden a la diversidad en la pantalla es fundamental para alcanzar una sociedad cada vez más diversa e inclusiva.
Referencias
Aertsen, V. (2017). La simpatía hacia los personajes de ficción: Uun examen de los factores implicados desde la psicología social y la teoría fílmica cognitiva. Doxa.Comunicación, 25, 107-128. https://doi.org/10.31921/doxacom.n25a5
Aguado-Odina, T. (2004). Investigación en educación intercultural. Educatio Siglo XXI, 22, 39-57.
Averbach, M. (2003). Las últimas películas de dibujos animados de la compañía Disney: ¿Cambios de actitud? En P. Pozzi y F. G. Nigra (Eds.), Huellas imperiales: Historia de los Estados Unidos de América: De la crisis de acumulación a la globalización capitalista, 1929-2000 (pp. 543-551). Ediciones Imago Mundi.
BBC News. (2022, 14 septiembre de 2022). Little Mermaid: Halle Bailey in awe of children’s reaction to Disney trailer. BBC News. https://bbc.in/41JIDa6
Bonilla-del-Río, M., y Vizcaíno-Verdú, A. (2023). Muestra de comentarios sobre ‘La Sirenita’ [Sample comments on ‘The Little Mermaid’]. Figshare. https://doi.org/10.6084/m9.figshare.22674814
Bradford, C. (2007). Unsettling narratives: Postcolonial readings of children’s literature. Wilfrid Laurier University Press.
Cultura Ocio. (20 de diciembre de 2018). Will Smith responde a las críticas: El Genio de Aladdín será azul. Cultura Ocio. https://www.culturaocio.com/cine/noticia-will-smith-responde-criticas-genio-aladdin-sera-azul-20181220094924.html
Derlan, C. L., Umaña-Taylor, A. J., Toomey, R. B., Jahromi, L. B., y Updegraff, K. A. (2016). Measuring cultural socialization attitudes and behaviors of Mexican-origin mothers with young children: A longitudinal investigation. Family Relations, 65(3), 477-489. https://doi.org/10.1111/fare.12196
Ethical Research Involving Children (ERIC). (2023). Investigación ética con niños. Centro de Investigaciones de UNICEF. https://bit.ly/3ACafm5
García-Jiménez, R. (2022). Retraducciones audiovisuales para el público infantil: las nuevas versiones live action de los clásicos de Disney. MonTI. Monografías de Traducción e Interpretacción, 14, 233-260. https://doi.org/10.6035/MonTI.2022.14.08
Holcomb, J., Latham, K., y Fernandez-Baca, D. (2015). Who cares for the kids? Caregiving and parenting in Disney films. Journal of Family Issues, 36(14), 1957-1981. https://doi.org/10.1177/0192513X13511250
Kniaziuk, O. V., y Sennikova, V. V. (2022). Identity construction in children’’s cinema: The experience of cinema in the USSR and the practice of modern Russia. Tomsk State University Journal of Cultural Studies and Art History, 46, 53-72. https://doi.org/10.17223/22220836/46/5
Kunze, P. C. (2021). Revise and resubmit: Beauty and the Beast (2017), live-action remakes, and the Disney Princess franchise. Feminist Media Studies, 23(1) 1-16. https://doi.org/10.1080/14680777.2021.1944259
Lorenzo-de-Reizábal, M. (2022). El arte como generador de emociones: Estudio de ocho narrativas de estudiantes de posgrado. Revista Humanidades, 12(2), Artículo e50893. https://doi.org/10.15517/h.v12i2.50893
Martínez-Salanova-Sánchez, E. (2003). Cinema resources to teach and learn. [El valor del cine para aprender y enseñar]. Comunicar, 20, 45-52. https://doi.org/10.3916/C20-2003-07
Meyerowitz, A. (2022, 13 septiembre de 2022). La increíble reacción de los niños cuando ven a Halle Bailey como ‘La Sirenita’. Glamour. https://www.glamour.es/articulos/reaccion-ninos-halle-bailey-la-sirenitahttps://bit.ly/3ouRGxl
Mitchell, R. (2018). Web scraping with Python: Collectig data from the modern web. O’Reilly Media.
Monleón, V. (2018). “El malo de la película”: Estudio de las principales figuras malvadas en la colección cinematográfica” “Clásicos Disney”. EARI. Educación Artística: Revista de Investigación, 9, 131-148. https://doi.org/10.7203/eari.9.12212
Muir, R. (2023). The Disney princess phenomenon. A feminist analysis. Bristol University Press. https://doi.org/10.56687/9781529222111
Neira-Piñeiro, R., Del-Moral-Perez, M. E., y Villalustre, L. (2021). Female leadership represented in animation for children and the sociocognitive learning of 21st-century girls. International Journal of Communication, 15, 605-624.
Newsinger, J., y Eikhof, D. R. (2020). Explicit and implicit diversity policy in the UK film and television industries. Journal of British Cinema and Television, 17(1), 47-69. https://doi.org/10.3366/jbctv.2020.0507
Palys, T. (2008). Purposive sampling. En L. M. Given (Ed.), The Sage encyclopedia of qualitative research methods (pp. 697-698). Sage.
Pedreira, R. G., y Ferreira-Boo, C. (2022). Variations of the witch in the rewritings of Sleeping Beauty by Walt Disney PicturesVariaciones de la bruja en las reescrituras de La Bella Durmiente de Walt Disney Pictures. Atenea, 525, 243-265. https://doi.org/10.29393/At525-12VBRC20012
Perera-Santana, A., y Bautista-García, A. (2019). Las princesas Disney y su huella en los cuentos actuales. Nuevos modelos para nuevos tiempos. AILIJ. Anuario de Investigación en Literatura Infantil y Juvenil, 17, 131-150. https://doi.org/10.35869/ailij.v0i17.1429
Reina, M. C., Oliva, A., y Parra, A. (2010). Percepciones de autoevaluación: Autoestima, autoeficacia y satisfacción vital en la adolescencia. Psychology, Society, & Education, 2(1), 55-69. https://doi.org/10.25115/psye.v2i1.435
Sánchez-Gil, Á. C. (2023). Walt Disney y la fortaleza femenina: Nuevas lecturas en torno al personaje de Cenicienta. Con A de animación, 16, 40-59. https://doi.org/10.4995/caa.2023.18092
Scott, A. H., y Paprocki, M. (2023). Casting Black black Athenas: Black representation of ancient greek goddesses in modern audiovisual media and beyond. Journal of Popular Film and Television, 51(1), 29-38. https://doi.org/10.1080/01956051.2023.2171659
Taboada, M. (2016). Sentiment analysis: An overview from linguistics. Annual Review of Linguistics, 2, 325-347. https://doi.org/10.1146/annurev-linguistics-011415-040518
Tyner-Mullings, A. R. (2023). Disney animated movies, their princesses, and everyone else. Information, Communication & Society, 26(5), 891-903. https://doi.org/10.1080/1369118X.2023.2166362
Urra, V. (14 de abril de 2023). “Muy blanca”: Critican a Disney por ‘mala’ elección de actriz que hará a Nani en Lilo & Stitch. MUVI. https://www.upsocl.com/muvi/muy-blanca-critican-a-disney-por-mala-eleccion-de-actriz-que-hara-a-nani-en-lilo-stitch/
Van-Wormer, K., y Juby, C. (2016). Cultural representations in Walt Disney films: Implications for social work education. Journal of Social Work, 16(5), 578-594. https://doi.org/10.1177/146801731558317
Vears, D. F., y Gillam, L. (2022). Inductive content analysis: A guide for beginning qualitative researchers. Focus on Health Professional Education, 23(1), 111-127. https://doi.org/10.11157/fohpe.v23i1.544
Vermaak-Griessel, J. (2022). ‘Poor, Unfortunate Souls’: Fan Perception of Ursula the Sea Witch from Disney’’s The Little Mermaid (1989). En N. Le Clue y J. Vermaak-Griessel (Eds.), Gender and female villains in 21st century fairy tale narratives: From evil queens to wicked witches (pp. 191-204). Emerald Publishing Limited. https://doi.org/10.1108/978-1-80117-564-720221014
Vizcaíno-Verdú, A., Contreras-Pulido, P., y Guzmán-Franco, M. D. (2020). ‘La Bella y la Bestia’ y el movimiento LGTB en Disney: empoderamiento y activismo en YouTube. Área Abierta, 20(1), 75-93. https://doi.org/10.5209/arab.63129
Walsh, A. S., y Azmitia, M. (2022). Mexican-heritage ethnic identity: How Coco serves as context for ethnic socialization. Hispanic Journal of Behavioral Sciences, 44(1), 44-70. https://doi.org/10.1177/07399863221112484
Wang, Z. (2022). From Mulan (1998) to Mulan (2020): Disney conventions, cross-cultural feminist intervention, and a compromised progress. Arts, 11(1), 5. https://doi.org/10.3390/arts11010005
Notes
Author notes
* Autora de correspondencia: Mónica Bonilla-del-Río. Departamento de Comunicación, Facultad de Ciencias Sociales y Humanidades, C/ Isabel Torres, 21, 39011, Santander, Cantabria, Spain. monica.bonilla@uneatlantico.es
Conflict of interest declaration