Factores que generan trastornos musculoesqueléticos en los profesionales de enfermería de la unidad de cuidados intensivos
Factors that generate musculoskeletal disorders in nursing professionals in the intensive care unit
Factores que generan trastornos musculoesqueléticos en los profesionales de enfermería de la unidad de cuidados intensivos
Conectividad, vol. 5, núm. 4, Esp., pp. 187-200, 2024
Tecnológico Superior Rumiñahui
Recepción: 19/09/24
Aprobación: 11/12/24
Publicación: 19/12/24
Resumen:
RESUMEN
Introducción: La unidad de cuidados intensivos es un área donde el profesional de enfermería suple todas las actividades de pacientes críticos que han perdido su autonomía. Los factores: ergonómicos, individuales, psicosociales o ambientales, predisponen al profesional a desarrollar trastornos musculoesqueléticos. Objetivo: Determinar los factores que generan trastornos musculoesqueléticos en los profesionales de enfermería de la unidad de cuidados intensivos. Método: Metaanálisis que parte del análisis de 14 artículos seleccionados mediante palabras de búsqueda, criterios de inclusión y exclusión en diferentes bases de datos. Se utilizó el algoritmo PRISMA para representar el proceso de búsqueda y selección. Aspectos éticos: se respetó la autoría de cada artículo. Resultados: Los factores de riesgo físicos o ergonómicos predominan en el desarrollo trastornos musculoesqueléticos. El 92,85% mencionan al dolor como el principal síntoma. Al desarrollar trastornos musculoesqueléticos, las zonas corporales afectadas que prevalecen son: lumbar, hombro y cuello. Conclusiones: Los factores que generan trastornos musculoesqueléticos en el profesional de enfermería, aumentan la incidencia de lesiones musculoesqueléticas, por tanto, identificarlos es un trabajo multidisciplinario, que permita identificar conductas que lo estén provocando y a partir de esto, generar intervenciones encaminadas en implementar estrategias preventivas basadas en la ergonomía que garanticen al profesional una enfermería laboral saludable.
Palabras clave: Palabras clave:, Factores, Trastornos, Musculoesqueléticos, Enfermería, Unidad de cuidados intensivos.
Abstract:
ABSTRACT
Introduction: The intensive care unit is an area where the nursing professional supplies all the activities of critically ill patients who have lost their autonomy. The factors: ergonomic, individual, psychosocial or environmental, predispose the professional to develop musculoskeletal disorders. Objective: Determine the factors that generate musculoskeletal disorders in nursing professionals in the intensive care unit. Method: Meta-analysis based on the analysis of 14 articles selected using search words, inclusion and exclusion criteria in different databases. The PRISMA algorithm was used to represent the search and selection process. Ethical aspects: the authorship of each article was respected. Results: Physical or ergonomic risk factors predominate in the development of musculoskeletal disorders. 92.85% mention pain as the main symptom. When developing musculoskeletal disorders, the affected body areas that prevail are: lumbar, shoulder and neck. Conclusions: The factors that generate musculoskeletal disorders in the nursing professional increase the incidence of musculoskeletal injuries, therefore, identifying them is a multidisciplinary work, which allows us to identify behaviors that are causing it and from this, generate interventions aimed at implementing preventive strategies. based on ergonomics that guarantee the professional a healthy workplace nursing.
Keywords: Keywords: Factors, Disorders, Musculoskeletal, Nursing, Care unit.
Citar como:
Cuñez Fárez, D. C., Sarango Carrión, K. E., & Mejías de Duarte, M. (2024). Factores que generan trastornos musculoesqueléticos en los profesionales de enfermería de la unidad de cuidados intensivos. CONECTIVIDAD, 5(4), 187–200. https://doi.org/10.37431/conectividad.v5i4.181
1. INTRODUCCIÓN
El profesional de enfermería del área de cuidados intensivos proporciona atención y cuidado integral a pacientes con desequilibrio multiorgánico severo, quienes tienen una alta probabilidad de mortalidad y presentan alteraciones reales y riesgos potenciales (Moncada, 2021), satisfacer las múltiples necesidades del paciente resulta en una labor estresante y agotadora para el personal de salud. En el año 2021, la Organización Mundial de la Salud (OMS) menciona que aproximadamente 1710 millones de personas a nivel mundial, presentan trastornos musculoesqueléticos en donde el dolor en la zona lumbar es predominante (OMS, 2021).
Estos resultados revelan la magnitud del problema de los trastornos musculoesqueléticos, los profesionales de enfermería debido a las jornadas de trabajo, el levantamiento de objetos, la movilización de paciente, entre otras actividades propias de la profesión pueden sufrir de trastornos musculoesqueléticos. De allí, la importancia de considerar la ergonomía en los ambientes de trabajo, como un elemento que pudiera ayudar a minimizar estos trastornos. La ergonomía tiene como objetivo brindar una serie de elementos para la preservación de las condiciones de salud de los profesionales en el área que se desenvuelven (Esser Díaz et al., 2007), puede aportar beneficios y un ambiente seguro para el trabajador, disminuye la aparición de lesiones musculoesqueléticas y mejora significativamente la calidad de vida (C. Martínez, 2023).
La ergonomía en el ejercicio de enfermería engloba tres conceptos que se relacionan; entre ellos el diseño ambiental del lugar de trabajo, organización del trabajo y posiciones corporales durante la atención del paciente.(S. Martínez et al., 2015) En la práctica diaria, las unidades de cuidados intensivos deberían estar diseñadas para promover la adaptación entre la enfermera/o y el ambiente; sin embargo, la mayoría del tiempo, el personal adopta posturas inadecuadas que resultan a largo plazo en afecciones en diferentes sistemas. A su vez, la dotación del personal es insuficiente, en consecuencia, un profesional debe de asumir responsabilidades y actividades que pueden originar sobrecargan física y emocional.
Dentro de las unidades de cuidados intensivos, el personal de enfermería es uno de los grupos con más riesgo ergonómico puesto que la demanda y sobrecarga de trabajo es alta, a su vez se suma la escasez de personal lo que resulta en la afectación de la salud física del profesional por lesiones ocupacionales, destacándose las lesiones en la zona del cuello y región lumbar. (Ango Chumaña & Cambizaca Mora, 2024) Por lo tanto, en el área hospitalaria, la Unidad de Cuidados Intensivos es una de las áreas críticas, más exigentes en cuanto a la realización de procedimientos y ejecución de cuidados por parte del personal de enfermería. La característica principal, de este tipo de riesgo es el desarrollo de lesiones que disminuyen la calidad de vida y que pueden llegar a representar una problemática de salud nacional al suponer un costo económico para la rehabilitación de dichas lesiones. Los dolores músculo-esqueléticos generan un costo económico elevado, la mayoría del costo directo está representado por días de trabajo perdido, indemnización y tratamiento, además de la incapacidad laboral que pueden generar en los afectados por estos trastornos (Deeney & O’Sullivan, 2009).
Los trastornos musculoesqueléticos (TME) se definen como aquellas lesiones que surgen a nivel osteomuscular y que son desencadenadas de forma progresiva, es decir, surgen tras la realización de una actividad repetitiva y constante con una postura inadecuada. Conforme avanza el tiempo las lesiones se vuelven crónicas afectando la capacidad funcional de la persona y disminuyendo su calidad de vida. (Ango Chumaña & Cambizaca Mora, 2024; Benavides et al., 2022). Pero, estos trastornos no se atribuyen solamente a factores relacionados con el trabajo sino también a factores individuales, mismos que, aumentan la incidencia en el desarrollo de lesiones a nivel musculoesquelético. (Pacheco & Paredes, 2023) Existen diferentes factores que pueden originar los trastornos musculoesqueléticos, entre ellos se encuentran:
Los factores sociodemográficos que incluyen actividades como mover personas que supone un riesgo dentro del sector salud. La complexión anatómica del género femenino, genera mayor probabilidad de lesionarse. (Instituto Nacional de Seguridad y Salud en el Trabajo (INSST), 2023) A su vez, la edad también tiene una asociación significativa con afecciones de algunos segmentos corporales, tales como la zona lumbar o el cuello. Asimismo, hay aspectos propios de la persona que pueden repercutir negativamente a la hora de hablar de un desorden o trastorno musculoesquelético. El tiempo de experiencia laboral y el nivel de educación también pueden influir en el desarrollo de malestar o lesiones musculoesqueléticas (C. Martínez, 2023).
Factores físicos o ergonómicos son aquellos que se relacionan con el esfuerzo físico y las posturas que adopta el profesional al momento de prestar el cuidado. Entre las actividades que se identifican dentro de estos factores se describe el traslado del paciente, el baño en cama, cambios de posición, manipulación manual de cargas o equipamiento biomédico, posturas forzadas que generan sobrecarga de algunas zonas corporales, la repetición de los movimientos y la aplicación de los principios de biomecánica. (Díaz Barrera & Trujillo Ramírez, 2020) Los factores psicosociales, tales como los turnos extenuantes, las relaciones sociales, las pausas, los descansos o el grado de satisfacción, pueden conllevar a estrés en el sistema osteomuscular comprometiendo la funcionalidad y produciendo fatiga muscular. (Díaz Barrera & Trujillo Ramírez, 2020) Por otra parte, otros factores psicosociales como el control sobre el trabajo, el apoyo social y el desequilibrio entre esfuerzo y recompensa, generan tensión psicológica lo que desemboca en respuestas fisiológicas que afectan el sistema musculoesquelético (Ballester Arias & García, 2017).
En el caso del Ecuador, las cargas laborales, horarios extras, dobles turnos son extenuantes y se han convertido en algo rutinario dentro de las diferentes casas de salud. (Gómez & Pruna, 2022) Los trastornos musculoesqueléticos generan un gran impacto en la vida del profesional de enfermería y en los pacientes, que pudieran verse afectados en la atención que reciben. Ante esta situación, se plantea una revisión sistemática que tiene como objetivo determinar los factores que generan trastornos musculoesqueléticos en los profesionales de enfermería de la unidad de cuidados intensivos. Los resultados que arroje el estudio podrán contribuir a desarrollar medidas que permitan disminuir la incidencia de trastornos musculoesqueléticos en los profesionales.
2. MATERIALES Y MÉTODOS
La presente investigación es una revisión sistemática y metaanálisis, donde se investigó los factores que generan trastornos musculoesqueléticos en los profesionales de enfermería, en las unidades de cuidados intensivos. Para desarrollar la investigación se consideró la siguiente pregunta PICO: En el personal de enfermería (P), ¿cómo influyen los factores de riesgo laborales (I) en comparación con los síntomas que presentan (dolor, fatiga, limitación de movimiento) (C) en la incidencia de trastornos musculoesqueléticos (O)?
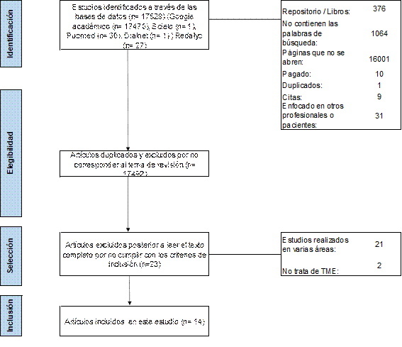
Se realizó una búsqueda en las siguientes bases: Google académico y Pubmed en el periodo 2019 hasta mayo y junio 2024. Las palabras de búsqueda fueron “factores”, “Trastornos musculoesqueléticos”, “enfermería” y “unidad de cuidados intensivos” y en Pubmed: “factors AND Musuloskeletal disorders AND intensive care unit nursing”. Criterios de inclusión: artículos de acceso libre, texto completo, publicados en los últimos 5 años, que contengan las palabras de búsqueda en el título o en el contenido. Criterios de exclusión: investigaciones en repositorios, libros, artículos con acceso restringido, artículos que abordaban a otros profesionales de la salud.
En la búsqueda inicial se encontraron 30 resultados en Pubmed y 17000 resultados en Google académico con las palabras de búsqueda en el idioma inglés, mismos que estaban repartidos en 100 páginas. Finalmente se visualizaron 999 resultados en Google académico, no pudiéndose encontrar el total de resultados que se muestran en la página. En una posterior revisión, se encontraron 582 artículos en la base de datos Google Académico, con las palabras de búsqueda en español, a los cuales se les aplicó los criterios de inclusión y exclusión.
En la lectura de texto completo se aplicó la lista de verificación STROBE (Strengthening the Reporting of Observational Studies in Epidemiology) y la lista de verificación PRISMA, se obtuvieron como resultados 14 artículos en el análisis de los datos. Se diseño una matriz en Excel para la recolección de la información sobre: título, país, año, link, base de datos, tipo de estudio, la unidad de atención en donde se realizó el estudio, la población que se estudió, el género, los síntomas, el segmento corporal afectado, los factores relacionados y los hallazgos más relevantes encontrados en los resultados del artículo.
En cuanto a los aspectos éticos, en la presente investigación se respeta el derecho de autoría mencionando los autores de cada investigación que se cita en esta revisión.

3. RESULTADOS
De los 14 artículos incluidos en esta revisión fueron de tipo transversal. Estos estudios se realizaron en diferentes países (Figura 2). Es notorio mencionar que, en nuestra región, solamente hay un artículo publicado en relación al tema investigado en el presente metaanálisis.

En relación a los factores musculoesquelético, estos se clasificaron en sociodemográficos, físicos o ergonómicos, individuales, psicosociales y ambientales. (Instituto Nacional de Seguridad y Salud en el Trabajo (INSST), 2023) El análisis de los factores sociodemográficos reportó que, 7 de 14 artículos, relacionan el género femenino y la aparición de los trastornos musculoesqueléticos. La población femenina tiene mayor prevalencia de desarrollar trastornos musculoesqueléticos en comparación con el género masculino en las unidades de cuidados intensivos. (Tabla 1)
| TÍTULO DEL ARTÍCULO | GÉNERO | GÉNERO PREVALENTE | |
| Prevalence and risk factors of work-related musculoskeletal disorders among intensive care unit nurses in china(Yang et al., 2018) | Femenino: 88.5%, Masculino: 11,5% | Femenino | |
| Assessing the work activities related to musculoskeletal disorder among critical care nurses(Aleid et al., 2021) | Femenino: 77%, Masculino: 23% | Femenino | |
| Exploring the factors affecting musculoskeletal disorders risk among hospital nurses(Lin et al., 2020) | Femenino: 99,06%, Masculino: 0,94% | Femenino | |
| Magnitude and associated factors of low back pain among nurses working at intensive care unit of public hospitals in amhara region, ethiopia(Tefera et al., 2021) | Masculino: 47,3% Femenino: 52,7% | Femenino | |
| A framework for studying risk factors for lower extremity musculoskeletal discomfort in nurses(Li et al., 2020) | Femenino: 85,1%, Masculino: 14,9% | Femenino | |
| The prevalence of musculoskeletal disorders and low back pain among italian nurses: an observational study(Latina et al., 2020) | Femenino: 74,7%, Masculino: 25,3% | Femenino | |
| Prevalence of musculoskeletal disorders among healthcare professionals: a hospital-based study(Ait Ali, 2024) | Femenino: 66,7%, Masculino: 33,3% (En base a los 120 participantes) | Femenino | |
Los factores de riesgo físicos o ergonómicos (Tabla 2) estuvieron relacionados a la frecuencia de manipulación del paciente, carga de trabajo físico, dispositivos, tiempo prolongado de pie, y ergonomía. Los factores individuales se atribuyeron al Índice de Masa Corporal, años de experiencia, externos y problemas preexistentes. Los factores psicosociales se menciona el turno de trabajo, descanso, estrés y relaciones sociales. El factor ambiental que se destaca es la seguridad laboral, la ubicación del mobiliario y el ruido.
| Factores | Cantidad | Variables | Cantidad | Porcentaje | |
| Sociodemográficos | 7 | Género | Femenino | 7 | 100% |
| Masculino | 0 | 0% | |||
| Físicos o ergonómicos | 10 | Frecuencia de manipulación del paciente | 4 | 40,00% | |
| Carga de trabajo físico | 4 | 40,00% | |||
| Dispositivos | 3 | 30,00% | |||
| Tiempo prolongado de pie | 4 | 40,00% | |||
| Ergonomía | 5 | 50,00% | |||
| Individuales | 5 | Índice de masa corporal (IMC) | 3 | 60,00% | |
| Años de experiencia | 2 | 40,00% | |||
| Externo | 1 | 20,00% | |||
| Problemas preexistentes | 1 | 20,00% | |||
| Psicosociales | 8 | Turno de trabajo | 3 | 37,50% | |
| Descanso | 2 | 25,00% | |||
| Estrés | 4 | 50,00% | |||
| Relaciones sociales | 2 | 25,00% | |||
| Ambientales | 2 | Seguridad laboral | 1 | 50,00% | |
| Ubicación del mobiliario | 1 | 50,00% | |||
| Ruido | 1 | 50,00% | |||
Al realizar el análisis de los artículos se observó que son múltiples las variables para el desarrollo de los trastornos musculoesqueléticos, principalmente las variables del factor físico o ergonómico.

Entre los estudios incluidos en la revisión, de 14 artículos con metodología tipo transversal, 13 (92,85%) mencionan al dolor como el principal síntoma que desarrolla el profesional de enfermería dentro de las unidades de cuidados intensivos y 1 (7,14%) lo describe como malestar (Figura 4).

Son varias las zonas o segmentos corporales que se ven afectados cuando el profesional de enfermería desarrolla TME. De los artículos analizados, son 3 los segmentos corporales que se destacan: la zona lumbar ocupa el primer puesto, el hombro ocupa la segunda posición y en tercer lugar se resalta al cuello (Figura 5)

4. DISCUSIÓN
Teniendo en cuenta las revisiones bibliográficas analizadas, se dará respuesta a la Pregunta PICO: En el personal de enfermería (P), ¿cómo influyen los factores de riesgo laborales (I) en comparación con los síntomas que presentan (dolor, fatiga, limitación de movimiento) (C) en la incidencia de trastornos musculoesqueléticos (O)?. Los factores sociodemográficos como el género femenino se relacionan estrechamente con la aparición de lesiones a nivel osteomuscular. Estos resultados se relacionan con otras investigaciones que plantean que el género femenino, la edad avanzada y el sobrepeso predisponen a mayor incidencia de TME. (C. Martínez, 2023) También, se determinó que los factores físicos o ergonómicos, favorecen la aparición de lesiones en diferentes estructuras anatómicas. Es significativa la correlación estadística que se produce entre la realización de una actividad laboral con una dolencia a nivel osteomuscular (Aleid et al., 2021).
Los factores geométricos tales como tiempo de pie prolongado, excesivo esfuerzo físico, elevada frecuencia en la realización de movimientos y mala aplicación de la ergonomía contribuyen a la alteración de un número mayor de segmentos corporales. (Culqui et al., 2021) La carga física, la alta demanda, el tiempo prolongado en una misma posición convierten al profesional de enfermería en vulnerable a trastornos musculoesqueléticos. (Daza, 2021) La carga excesiva durante la jornada laboral, contribuye a la realización de posturas forzadas por un período prolongado de tiempo lo que predispone al personal a desarrollar trastornos musculoesqueléticos. (Armas Téllez & Chiriboga Larrea, 2020).
En relación a los factores psicosociales, se concluye que el desarrolló de estrés y un estado mental alterado conlleva a la aparición de enfermedades leves o graves. (Gómez & Pruna, 2022) El manejo manual de pacientes críticos debido a turnos prolongados y a la fatiga, hacen que el riesgo se incremente dentro de los profesionales de enfermería. (Celín & Inga. Diana, 2020) El compromiso científico y humano del profesional de enfermería lo expone a un alto riesgo de presentar mala calidad de vida laboral, por la exposición a factores estresantes presentes en la UCI que a su vez generan estrés depresión y fatiga. Entre los factores psicosociales como los turnos rotativos en UCI afectan la dimensión psicológica e incrementan la incidencia de lesiones musculoesqueléticos. (Rodríguez et al., 2023).
Los factores ambientales como la iluminación y la ventilación son adecuados en un 60 a 80%; sin embargo, el 62% estableció que el cambio de temperatura es fuerte dentro del servicio. (Gómez & Pruna, 2022) Tras la revisión de los artículos del presente metaanálisis, no se pudo constatar que factores ambientales, tales como ruido, iluminación, espacio físico o temperatura influyen en el desarrollo de enfermedades ocupacionales. Solamente se evidenció que la falta de seguridad del espacio físico puede tener relación con el desarrollo de lesiones musculoesqueléticas.
Al explorar la sintomatología que se genera con los trastornos musculoesqueléticos se evidencia el dolor y las molestias en los diferentes segmentos corporales. El dolor o cansancio (Ango Chumaña & Cambizaca Mora, 2024) se asocia con las diferencias posiciones que el profesional adopta en su labor diaria. Además, señala que el dolor, entumecimiento y hormigueo se deben a que los trastornos laborales afectan la parte física y psicológica y hace relación con la actividad laboral. Las zonas anatómicas más afectadas por el desarrollo de trastornos musculoesqueléticos son la zona lumbar, el hombro y el cuello. (C. Martínez, 2023) La columna lumbar es el área con mayor afectación entre el personal de enfermería en la unidad de cuidados intensivos y que se debe a una sobrecarga laboral y una baja dotación de personal. (Ango Chumaña & Cambizaca Mora, 2024).
Los trastornos musculoesqueléticos es un tema que ha sido abordado en diferentes investigaciones las mismas que tienen mayor predominio en estudios de pregrado o repositorios por lo cual consideramos que fue una limitación para nuestra investigación.
5. CONCLUSIONES
Los factores que provocan trastornos musculoesqueléticos en los profesionales de enfermería que laboran en la Unidad de Cuidados Intensivos, siguen presentes, aumentando la incidencia de lesiones musculoesqueléticas en el personal, puesto que, factores como el género y la edad incrementan el desarrollo de este tipo de lesiones, siendo el género femenino la población más afectada. Dentro de la sintomatología prevalente en las unidades de cuidados intensivos se destaca al dolor, evidenciándose posteriormente la afectación de diferentes zonas corporales, principalmente la región lumbar, el cuello y el hombro.
El identificar los factores que desencadenan trastornos musculoesqueléticos es un trabajo multidisciplinario, que podría ayudar a prevenir y cambiar conductas que los estén provocando, a través de programas de intervención específicos; además practicar la adecuada mecánica corporal, de forma individual, durante las actividades diarias ayudaría a mantener una enfermería laboral saludable. Sin embargo, consideramos que se necesitan investigaciones que aborden la implementación de estrategias de prevención ante una situación que está presente en la UCI y que afecta la salud de los profesionales de enfermería.
REFERENCIAS
Ait Ali, D. , O. K. , A. A. , B. H. , E. K. A. , E. K. M. , E. H. B. , A. B. Z. , & K. H. (2024). Prevalence of musculoskeletal disorders among healthcare professionals: A hospital-based study. . Advances in Medicine, Psychology, and Public Health, , 1(1), 12–25. https://zenodo.org/records/10598431
Aleid, A. A., Eid Elshnawie, H. A., & Ammar, A. (2021). Assessing the Work Activities Related to Musculoskeletal Disorder among Critical Care Nurses. Critical Care Research and Practice, 2021(1), 8896806. https://doi.org/https://doi.org/10.1155/2021/8896806
Ango Chumaña, M. G., & Cambizaca Mora, G. del P. (2024). Manejo de la Mecánica Corporal en Enfermeria dentro de la Unidad de Cuidados Intensivos: Un Scoping Review. Ciencia Latina Revista Científica Multidisciplinar, 8(2), 3160–3177. https://doi.org/10.37811/cl_rcm.v8i2.10738
Armas Téllez, L. Y., & Chiriboga Larrea, G. (2020). Prevalencia de afecciones músculo esqueléticas en el personal de emergencia del Hospital Luis Gabriel Dávila. Horizontes de Enfermería, 10, 94–104. https://doi.org/10.32645/13906984.997
Ballester Arias, A. R., & García, A. M. (2017). Asociación entre la exposición laboral a factores psicosociales y la existencia de trastornos musculoesqueléticos en el personal de enfermería: revisión sistemática y meta-análisis. Revista Española de Salud Pública, 91, 1–27. https://www.redalyc.org/articulo.oa?id=17049838028
Benavides, N., Gómez, S., & Díaz, A. (2022). Identificación de los factores de riesgo ergonómico y trastornos musculoesqueléticos en el personal de enfermería en la Unidad de cuidados intensivos del Hospital Manuela Beltrán del Socorro en el año 2021 [Universidad ECCI]. https://repositorio.ecci.edu.co/handle/001/2519
Celín, F., & Inga. Diana. (2020). Riesgos ostemusculoesqueléticos a los que se expone el personal de enfermería en el manejo de pacientes críticos [Universidad Internacional SEK]. https://repositorio.uisek.edu.ec/handle/123456789/4145
Culqui, K., Paca, A., & Lalón, L. (2021). Factores de riesgo ergonómicos del profesional de enfermería en unidades críticas [Universidad Nacional del Chimborazo]. http://dspace.unach.edu.ec/handle/51000/8320
Daza, M. (2021). Revisión bibliográfica sobre los trastornos músculo-esqueléticos más comunes asociados al riesgo ergonómico en los profesionales de la salud en Latinoamérica en el período 2005 a 2020. [Fundación Universitaria del Área Andina]. digitk.areandina.edu.co/handle/areandina/4210
Deeney, C., & O’Sullivan, L. (2009). Work related psychosocial risks and musculoskeletal disorders: Potential risk factors, causation and evaluation methods. Work, 34(2), 239–248. https://doi.org/10.3233/WOR-2009-0921
Díaz Barrera, M. A., & Trujillo Ramírez, C. J. (2020). Análisis de los trastornos musculoesqueléticos asociados a factores de riesgo ergonómicos en el personal de enfermería en servicios asistenciales [Universidad ECCI]. https://repositorio.ecci.edu.co/handle/001/797
Esser Díaz, J., Vásquez Antúnez, N., Couto, M. D., & Rojas, M. (2007). Trabajo, ergonomía y calidad de vida. Una aproximación conceptual e integradora. Salud de los Trabajadores, 15(1), 51–57. https://www.redalyc.org/articulo.oa?id=375839282005
Gómez, N., & Pruna, D. (2022). Condiciones de trabajo del personal de enfermería en la unidad de cuidados intensivos [Universidad Técnica de Ambato]. https://repositorio.uta.edu.ec/jspui/handle/123456789/36778
Instituto Nacional de Seguridad y Salud en el Trabajo (INSST), O. A. , M. P. ). (2023). Encuesta Europea De Condiciones de Trabajo 2021 (M. Colorado Soriano, P. Hervás Rivero, V. de la O. Rivera, & M. Zimmermann Verdejo, Eds.). Instituto Nacional de Seguridad y Salud en el Trabajo . https://www.insst.es/documents/94886/5326464/Encuesta+Europea+de+Condiciones+de+Trabajo+2021+Datos+Espa%C3%B1a+%2818-11-2023%29.pdf/e6f46279-de3a-4fbf-1680-ddf93d08d07c?t=1701179937645
Latina, R., Petruzzo, A., Vignally, P., Cattaruzza, M. S., Vetri Buratti, C., Mitello, L., Giannarelli, D., & D'Angelo, D. (2020). The prevalence of musculoskeletal disorders and low back pain among Italian nurses: An observational study.: Low Back Pain Among Italian Nurses. Acta Biomedica Atenei Parmensis, 91(12-S), e2020003. https://doi.org/10.23750/abm.v91i12-S.10306
Li, J., Sommerich, C. M., Chipps, E., Lavender, S. A., & Stasny, E. A. (2020). A framework for studying risk factors for lower extremity musculoskeletal discomfort in nurses. Ergonomics, 63(12), 1535–1550. https://doi.org/10.1080/00140139.2020.1807615
Lin, S. C., Lin, L. L., Liu, C. J., Fang, C. K., & Lin, M. H. (2020). Exploring the factors affecting musculoskeletal disorders risk among hospital nurses. PLOS ONE, 15(4), e0231319-. https://doi.org/10.1371/journal.pone.0231319
Martínez, C. (2023). Trastornos musculoesqueléticos en el personal de enfermería relacionados con los riesgos ergonómicos. NPunto, VI(65), 43–65. https://dialnet.unirioja.es/servlet/autor?codigo=6110394
Martínez, S., Romero, H., Encina, A., & Barrios, C. (2015). Ergonomía: una ciencia que aporta al bienestar odontológico. RAAO, LIV(2). https://www.ateneo-odontologia.org.ar/articulos/liv02/articulo6.pdf
Moher, D., Liberati, A., Tetzlaff, J., & Altman, D. G. (2009). Preferred Reporting Items for Systematic Reviews and Meta-Analyses: The PRISMA Statement. PLoS Medicine, 6(7), e1000097. https://doi.org/10.1371/journal.pmed.1000097
Moncada, R. del P. (2021). Autocuidado de la enfermera y la prevención de riesgos ergonómicos en la unidad de cuidados intensivos [Universidad Peruana Cayetano Heredia]. https://repositorio.upch.edu.pe/handle/20.500.12866/9337
OMS. (2021, February 8). www.who.int/es/news-room/fact-sheets/detail/musculoskeletal-conditions. Trastornos Musculoesqueléticos.
Pacheco, Y., & Paredes, M. (2023). Factores de riesgo ergonómicos asociados a trastornos musculoesqueléticos en personal de enfermería del servicio de emergencia del Hospital San José Callao, 2022 [Universidad Nacional Del Callao]. https://repositorio.unac.edu.pe/handle/20.500.12952/7837
Rodríguez, A., Ramos, G., & Rueda, M. (2023). Impacto ergonómico en enfermería de la unidad de cuidados intensivos a consecuencia de turnos rotativos [Universidad Uniandes]. https://dspace.uniandes.edu.ec/handle/123456789/17438
Tefera, B. Z., Zeleke, H., Abate, A., Abebe, H., Mekonnen, Z., & Sewale, Y. (2021). Magnitude and associated factors of low back pain among nurses working at intensive care unit of public hospitals in Amhara region, Ethiopia. PLOS ONE, 16(12), e0260361-. https://doi.org/10.1371/journal.pone.0260361
Yang, S., Lu, J., Zeng, J., Wang, L., & Li, Y. (2018). Prevalence and Risk Factors of Work-Related Musculoskeletal Disorders Among Intensive Care Unit Nurses in China. Workplace Health & Safety, 67(6), 275–287. https://doi.org/10.1177/2165079918809107
Notas de autor
diany_1705@hotmail.com
Información adicional
redalyc-journal-id: 7778