Articles
Psychometric analysis of a scale to measure fear of crime in Ecuadorian youths
Análise psicométrica de uma escala para medir o medo do delito em jovens equatorianos
Psychometric analysis of a scale to measure fear of crime in Ecuadorian youths
Acta Colombiana de Psicología, vol. 21, no. 1, pp. 290-309, 2018
Universidad Catolica de Colombia
Received: 16 February 2017
Revised document received: 28 April 2017
Accepted: 15 July 2017
Abstract: In Ecuador, as in the rest of Latin America, the problem of insecurity is undeniable. Although there are surveys in the country that measure the perception of insecurity or victimization, there is no instrument that measures fear of crime. This research was aimed at the structural validation of a scale to measure the fear of crime from the psychosocial perspective. To validate this theoretical model, an exploratory factor analysis (EFA) and confirmatory factor analyses (CFA) were conducted. A total of 298 students from the city of Ambato, Ecuador, participated in the study. The average age was 21.28 years (SD = 1.62). Results showed satisfactory psychometric and structural properties of the scale. Furthermore, two theoretical models of fear of crime were developed: a first order factor and a second order factor. Results confirm the relevance of the second order model for explaining the psychosocial construction of the fear of crime.
Key words: Fear of crime, confirmatory factor analysis, reliability, insecurity, structural equations model.
Resumo: No Equador, assim como em toda a América Latina, a problemática da insegurança é inegável e, apesar de existirem, no país, pesquisas que meçam a percepção de insegurança ou vitimização, não há nenhum instrumento que meça o medo do delito. A presente pesquisa tem como propósito realizar um estudo psicométrico de uma escala do medo do delito que parte de uma perspectiva psicossocial. Para validar esse modelo teórico, realizou-se uma análise fatorial exploratória (AFE) e uma análise fatorial confirmatoria (AFC) com uma amostra conformada por 298 estudantes universitários da cidade de Ambato, Equador, com uma média de idade de 21.28 anos (DT=1.62); os resultados mostraram que a escala apresenta índices de bondade de ajuste satisfatórios. Especificamente, utilizaram-se dois modelos explicativos do medo do delito, um de primeira ordem e outro de segunda ordem; este último explicou melhor a estrutura psicossocial do medo do delito.
Palavras-chave: Análise fatorial confirmatória, confiabilidade, insegurança, medo do delito, modelos de equações estruturais.
Introduction
In the last few years, Ecuador has been considered one of the main countries in Latin America characterized by its wide social and economical development (Latinobarometro, 2013). However, just like in the rest of Latin America, insecurity problems are undeniable. Particularly, in the 90's, decade, when insecurity showed its first social consequences in Ecuador, crime rate grew exponentially; for example, kidnapping increased 60%, extortions, 106% and homicides doubled, from 7 to 14 annual cases per every 100 thousand inhabitants (Jarrin, 2005). In this sense, by the year 1999 the government's system reorganized the whole judicial structure with the objective to control that social phenomenon (Ojeda, 2010). However, despite the new initiative proposed by the government -according to the data provided by the judicial police-,crime rates between the years 2000 and 2009 had no meaningful decrease. On the contrary, murder rates are highlighted as the crimes that presented a meaningful increase again (Centro Ecuatoriano de Analisis de Seguridad Integral, 2013).
That judiciary restructuration, associated with a lack of expertise, resulted in Ecuador's developing and establishing a climate of insecurity characterized by high crime rates. In this sense, it may be understood that by the year 2013 and based on data from Latinobarometro (2013), 31% of Ecuadorian citizens pointed out that the main issue in the country was insecurity and that 49% was concerned by the fact that they could be victims of a crime. These data make evident the importance of approaching the studies of insecurity problems, particularly those related to fear of crime.
On the other hand, despite the fact that Ecuador designs surveys for measuring the perception of insecurity or victimization, it needs to be pointed out that there is no instrument that measures the fear of crime (Gallardo-Leon, 2009; Molina-Coloma, Reyes-Sosa & Larrañaga, 2015). That is why it is important to construct measures to opera-tionalize this phenomenon, given the great social relevance of this problem in the Ecuadorian context.
Lastly, and with a theoretical interest, although there is wide tradition in doing research about fear of crime, intending to know its causes (Farrall, Jackson & Gray, 2009), it is also true that, in the literature there is a lack of consensus in the operationalization of this construct (Gabriel & Grave, 2003). In this way, the following provides an approach to the theory of fear of crime, its operationalization and measurement.
Fear of crime, a monolithic concept? : A psychosocial vision for its operationalization
For a long time, insecurity and fear related to crime have formed part of human concerns (Fernandez & Grijalva, 2012). However, it was only until the 70's that fear of crime became an issue of high social relevance (Gabriel & Greve, 2003; Lee, 2007; Warr, 2006). In its beginnings, fear of crime was only measured with an item in what has been called a global measure. The question asked was done in the following way: How safe do you feel walking alone in your neighborhood at night? (Hale, 1996; Warr, 2006). Nevertheless, several authors have pointed out that a single measurement is not precise and cannot give quality information in order to understand this phenomenon (Vozmediano, San Juan & Vergara, 2008).In addition, these kinds of questions provoke a biased answer since they lead to an overestimation of risk on the part of the subjects. In this way, an only one measure may be considered vague and it does not reflect the complexity of the dimensions that may explain fear of crime (Fernandez & Grijalva, 2012).
Based on the assumption of a monolithic measurement, Hale (1996) points out that there are multiple studies trying to contribute with evidence about the factors that might potentiate fear. Some studies have focused their interest on a global measure (Lee, 2007; Winkel, 1999, others on the fractures of the feeling of belonging to a community (Sampson & Stephen, 1999; Sutherland, 1939), abandoning public spaces (Doran & Brian, 2005; Moore & Shepherd, 2007; Williamson, David & Richard, 2006), emotions as fear mongers (Frijda, Manstead & Bem, 2000; Loewenstein, Weber, Hsee & Welch, 2001; Slovic, Finucane, Peters, & Macgregor, 2004) or perception oriented studies about risk of victimization (Garofalo, 1979). All of these researches have tried to give a better explanation to multi variant phenomena of ways of appropriation. Thus, all of them show the complexity of studying this problem, and also, its lack of consensus and operationalization (Vozmediano et al., 2008).
Research carried out from a monolithic vision has given way for several authors to point out the difficulties of measuring the fear of crime (Hale, 1996; Jackson, 2005). For such a reason, more complex measures that operationalized such construct started being built, parting from a polysemic conception (Killias, 1990; Van der Wurff, Van Staalduinen & Stringer, 1989). From this perspective, authors as Van der Wurff, Van Staalduinen and Stringer (1989) propose an integral measure for the study of fear of crime called Social Psychology Models. Thereby, these authors propose four social components that must be measured together: attractiveness, criminal intentionality, power and contextual instability.
On their part, Fattah and Sacco (1989) approached the study of fear of crime arguing that this is a construct with two main characteristics: an emotional one, and a psychological one. These authors developed a model for studying fear that focuses their interests on three aspects that should be measured together: the feeling of insecurity, worry about crime and perception of risk. The work developed by Killias (1990) from the standpoint of vulnerability, may be considered as a pioneer in psychosocial measurement of fear of crime (Hale, 1996; Jackson, 2009). In his research, this author proposes that fear of crime must be operationalized via three aspects: exposition to risk, loss of control, and condition after the consequences of a crime. The model proposed by Killias (1990) is especially relevant because it incorporates the notion of a social context and a situation component, which allows the identification of processes, such as physical abilities that potentiate or diminish the fear of crime.
The studies mentioned are interesting, since they allowed the introduction of psychosocial notions in the study of fear of crime (Jackson, 2009). In this way, Gabriel and Grave (2003) argue that such construct must be understood in two levels: an individual one and a social one. In this way, not only the individual factors will promote, to a large extent, fear of crime, but also social factors (contextual) will play an important part in fear mongering (Gabriel & Grave, 2003). For such reason, fear of crime must be conceived as a transitory or predisposition stage (Gabriel & Grave, 2003). The first one refers to the degree of fear of becoming a victim of a crime (context) and it will be associated with social factors (state). The second one refers to the tendency to have previous experiences (victimization) and will be associated with individual factors (predisposition) that will promote in a larger sense the feeling of fear.
Based on the cited research, Jackson (2005, 2006, 2009) proposes that in fear of crime related studies, not only the fact that some have greater concerns than others must be questioned, but also, mechanisms and perception of subjectivity that promote crime must be determined (Gabriel & Greve, 2003; Jackson, 2009). Thus, fear of crime studies must define two levels of measurement: public space anxiety and worry about crime. In this way, crime may be one of the risks that promote the probability of being or not a victim of a crime; also, the fact of not controlling the event and the consequences of it, may provoke an increase in the concerns of becoming a victim of a crime (Killias, 1990).
In this way, based on the notion of vulnerability, and making an effort to solve the non-monolithic fear of crime assessment, Jackson (2009) develops a scale for measuring fear of crime from a psychosocial vision. This scale focuses its attention on four main dimensions operationalized together: Worry about crime, perceived likelihood of personal crime, perceived control over personal crime, and the perceived consequences of personal crime. Additionally, these four dimensions apply to four different crime-related contexts; to name a few, for example, being robbed or threatened by an unknown person on the street (Jackson, 2009). The worry component measures the emotional aspect and the components of likelihood, control, and consequences measure the risk of victimization, that is, the aspect of perceived risk (notion of vulnerability).
Bearing in mind all of the above, the main objective of this paper is the adaptation and psychometric analysis -in the Equadorian context- of the Fear of Crime Scale developed by Jackson (2009), which has been replicated in Mexico by Reyes, Valencia & Larrañaga (2015). The purpose is to study the instrument's validity and reliability by means of testing its internal structure and its adjustment to the four dimensional theoretical model proposed by Jackson (2009).
Method
Sample
A cross-sectional study with a non probabilistic incidental sample of 298 youths (n = 142 men y n = 156 women) took part in this research. All participants were youngsters from Universidad Tecnica de Ambato (UTA) and belonged to various university departments: Psychology, physical therapy, accounting and auditing, as well as systems engineering. The average age for these participants was 21.28 (SD = 1.62).
Instrument
Fear of crime scale.
English version by Jackson (2009) Spanish version by Reyes et al. (2015). It consists of 16 items grouped in four dimensions (worry about crime, perceived likelihood of personal crime, perceived control over personal crime, and perceived consequences of personal crime) based on these four crime related contexts: being robbed by an unknown person on the streets, being harassed or threatened on the streets, being robbed in a non violent way and that somebody breaks into my house while my relatives are inside. Thus, each dimension is combined with each crime related context to create a 4 x 4 model. The questions for each dimension are the following:
- Worry: "How often have you felt worried about it?" The response interval goes from 1 = Not once in the last month, 2 = Once or twice in the last month, 3 = Once or twice in the last week and 4 = Everyday;
- Likelihood: "To which extent do you think it could have happened to you?" The response interval goes from 1 = definitely not going to happen, to 5 = certain to happen;
- Control: "To which extent do you feel able to control whether or not you could be the victim of a crime?" The response interval goes from 1 = I do not feel capable at all to 5 = Completely certain that I am in control;
- Consequences: 'To which extent do you think an experience like this may affect your life?" The response interval goes from 1 = Not the least bit to 5 = It would affect me a lot.
In his Spanish version the total scale got a .86 of Alpha coefficient. Scores for each dimension are as follows: For the worry dimension α = .83; for likelihood' dimension a = .78; for control's dimension α = .78 and for consequences' dimension α = .82.
Procedure
With the intention of locating problems of the items' writing and comprehension, a pilot sampling was conducted, developed by duly trained collaborators (American Psychological Association, 1999; Medrano & Trogolo, 2014). The final instrument was prepared with the correspondent corrections for its definite approval.
With the aim of applying the instrument to the study's sample, institutional authorities were asked for their consent. Thus, the study was introduced to administrators and students alike, with the intention of presenting the objectives and scope of the research Thus, after the presentation of the study, a consent format was distributed among the youngsters, in order to inform them that their answers would be anonymous.
Data Analysis
First of all, in order to validate the adaptation to the scale, descriptive data were obtained from each item, homogeneity ratings and Cronbach's alphas for the whole scale and for each dimension. Via the SPSS 22 program, Exploratory Factor Analysis (EFA) was conducted to study the factorial structure of the scale, discriminative analysis in terms of sex and size of the effect. Later, since the objective of this paper was to validate an instrument, a Confirmatory Factor Analysis (CFA) was conducted via the M-PLUS 7.1 program.
Additionally, a variety of criteria were used in order to confirm the scale's structure. The Chi-square statistics (X2) allows doing the testing of a null model versus the hypothetical or proposed model. A not-statistically significant result (p >.05) may be interpreted as an indicator of a fair adjustment to the model (Miranda-Zapata, Riquelme-Mella, Cifuentes-Cid & Riquelme-Bravo, 2014).
In addition to considering the rating of Chi-square related to the size of the sample and that it generally tends to present differences in large samples, it is considered that a Chi-square divided by the degrees of freedom of around 3 is satisfactory.
On the other hand, evaluating the goodness of fit is determined by using the CFI (Comparative Fit Index) and the TLO (Tucker-Lewis Index). As indices of absolute adjustment, the RMSEA (Root Mean Square Error Approximation) and the SRMR (Root Mean Square Residual) were used. To sum up, the lower the values of the %2, SRMR (< .08) and RMSEA (< .07), and the higher the CFI and TLI (> .90) the better the model's adjustment to the data (Chen, 2007; Steiger, 2007).
Results
Internal reliability was obtained for the total scale of the fear of crime. Specifically, this measure calculates the absence of measurement errors in the instrument (Virla, 2010). The global scale's reliability as a construct obtained a high internal consistency of .89 (Santisteban, 2009). On the other hand, the index of corrected homogeneity per item was calculated (see Table 1). This index allows the determination of the degree in which the items in the scale are grouped under a one factor scheme (Virla, 2010). This result showed that most of the items presented satisfactory indexes with values higher than .30, except for item 12, which presented an index of .29. However, item 12 has been kept for it does approach the proposed limit, and also it is an item that contributes with theoretical information about crime control (Magnusson, 1978; Martinez, 1995).

Exploratory factor analysis of the fear of crime scale
An EFA analysis was conducted with the 16 items that comprises the fear of crime scale. The results of Bartlett's purview test (X2 = 1793, 1756, gl = 120p < .000) showed that most of the items were dependant. Kaiser-Meyer-Olkin's index (.81) showed a fair sampling adequacy and a fair correlation between the items, proving that the items are fit for the application of a factorial analysis (Hambleton & Patsula, 1999). The Varimax extraction of main components and rotation method was used, since a reduction of the amount of variances losing the least information possible was sought and keeping the orthogonality among the dimensions (Santisteban, 2009). The main component's analysis resulted in four factors that explain 60.5% of the variance.
Factor one explains 31% of the variance and groups items 1 (.79), 2 (.69), 3 (.78) and 4 (.73). This dimension emphasizes the worry for becoming a victim of a crime. The second factor explains a 13% of the variance and groups items 5 (.64), 6 (.67), 7 (.71) and 8 (.70). This dimension emphasizes the likelihood of being a victim of a crime.
The third factor explains a 9.7% of the variance and groups items 9 (.74), 10 (.73), 11 (.76) and 12 (.68). This dimension emphasizes the feeling of control for being the victim of a crime. Lastly, the fourth factor explains a 6.8% of the variance and groups items 13 (.62), 14 (.59), 15 (.57) and 16 (.74). This dimension emphasizes how much a crime may affect daily life.
On the other hand, internal liability indices for the four dimensions were calculated through Cronbach's Alpha. Final scores for each dimension are as follows: For the worry dimension .81; for the likelihood dimension .69; for the control dimension .73 and for the consequences dimension, .83.
Internal consistency of the fear of crime scale: Confirmatory factorial analysis.
One general factor model. With the intention of confirming the internal structure of the scale and prove that the construct of fear of crime is not monolithic, a first model that defines the existence of a first order factor was proposed. The model proposes a one dimensional vision of fear. The CFA shows that the fit for this first model (Model 1) is quite poor, as expected, (X2 = 1681.320, gl = 105, X2/ gl = 16.01; RMSEA = .184, SRMR = .159, 90% CI [.176, .192]; CFI = .441; TLI = .361).
Confirmatory first order model. With the intention of confirming the four dimensional structure of fear of crime, a first order model was made (Model 2) based on the theoretical structure proposed by Jackson (2005, 2006, 2009) in previous studies. The CFA of model 2 (see Figure 1) showed satisfactory fit (X2 = 241.823, gl = 96, p < .000; X2/ gl = 2.51; RMSEA = .070, SRMR = .052, 90% CI [.060, .081]; CFI = .920; TLI = .901).

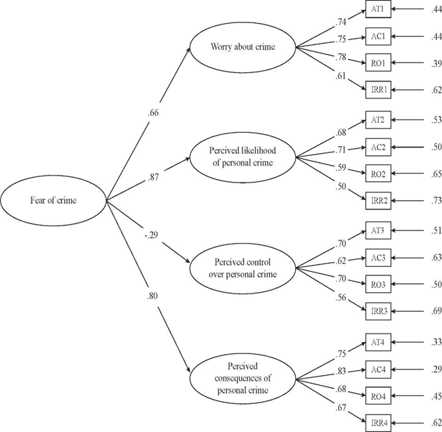
Confirmatory second order model. Once the four dimensional model proposed by Jackson was confirmed (2009), with a theoretical interest in providing evidence that fear of crime is a unifying second order construct (exogenous latent variable), operationalized by four dimensions (worry, likelihood, control and consequences), a third model was carried out (see Figure 2). The model showed acceptable fit (x2 = 259.270, gl = 98,p < .000; x2/gl = 2.64; RMSEA = .072, SRMR = .054, 90% CI [.063, .083]; CFI = .910; TLI = .895). Despite this model's slower adjustment rates, compared to model 2, this model allows contributing with theoretical evidence that fear of crime is a polysemic construct (Jackson, 2009). In this sense, fear of crime is positioned as a second order factor; thus, the dimensions of worry about crime (.66), perceived likelihood of personal crime (.87), perceived control over personal crime (-.29) and perceived consequences of personal crime (.80) are positioned as first order factors (endogenous latent variables) (Fernandez & Grijalva, 2012; Fernandez, Lopez & Mariel, 2005; Ruiz, Pardo & San Martin, 2010).

Discriminant validity
With the objective of obtaining additional data for the scale's external validity, the differences between components of fear of crime regarding sex were examined, an analysis of variance was applied to test statistical average to test their differences, and also the sizes of the effects were estimated using the eta square.
It must be pointed out that both on a global level [F (1. 297) = 10.41; p = .000, η2 = .139] as in all the studies' variables, meaningful statistics differences between men and women were found (see Table 2). In this way, women got higher scores than men, regarding worry about crime variable, likelihood of crime, and consequences of crime as well. Men, on the side, obtained higher scores than women regarding control of crime.

Discussion
Concerning the structure and liability of the scale, it must be pointed out that the null model presented a poor fit, as was expected, which allows us to demonstrate that the construct of fear of crime is not a monosemic concept, but a polysemic one. For such reason, both the Comparative Fit Index (CFI) for models 2 and 3 was superior to .90, and the Chi-square divided between the degrees of freedom was lower than 3. In this way, all 16 items were distributed in the four expected dimensions: worry about crime, perceived likelihood of personal crime, perceived control over personal crime, and perceived consequences of personal crime (Jackson, 2009). In addition, the Root Mean Square Error Approximation (RMSEA) for both models was lower or equal to .07 which indicates again, a good fit (Steiger, 2007).
On the other hand, it must be pointed out that despite models 2 and 3 had similar adjustment indexes, given that they are not rooted (empirical criteria), statistical adjustments are not plausible indicators that allow the demonstration of which of the two models explains, ideally, fear of crime; despite the fact that model 3 is more advisable due to its simplicity, it has a higher degree of freedom (2), which leads to a meaningful Chi-square increase (Fujikoshi, 2000). However, focusing on a theoretical criterion-positioning and given the fact that the obtained data are indicators of the goodness of fit of the models in this particular sample, it is Model 3 the one that better explains the psychosocial construction of the concept of fear of crime as it was developed since Van der Wurff, et al. (1989) as far as today (Jackson,,,2009; Reyes et al. 2015).
The fact that dimensions are grouped in a second order factor, allows confirming that fear of crime is a polysemic concept that is explained through the four dimensions previously mentioned. However, it is important to underline that the emotion itself, which may be personal or perceived within the context, it is not directly part of the instrument (although it has been theoretically considered that the component of worry is the affective one); and in this sense, it would be interesting to assess too, the affect of fear itself within the scale. It would be important to compare these instruments with emotional climate scales that include fear and insecurity (De Rivera & Paez, 2007).
Concerning discrimination in the scale, previous studies have proven what has been found in this research (Fox, Nobles & Piquero, 2009). Thus, it can be highlighted that it is the group of women which shows higher levels of fear in comparison to the group of men. Similarly, the size of the effect is also relevant since it is an indicator of the scale's validity. In this way, if women show higher levels of fear this is due to the fact that they are extremely concerned, perceive that they are more likely to be victims of crime, believe they have less control of crime, and feel that the consequences of crime may affect to a higher extent the group to which they belong (Jackson, 2009; Scott, 2003).
Lastly, it should be mentioned that, although the scale adapted in Ecuador has been effective in measuring fear of crime, the factors that promote this phenomenon should also be questioned. From the English perspective, Jackson (2009) proposes that physical skills and value judgments are the processes that mostly promote fear of crime within Anglo-Saxon contexts. However, previous studies in Mexico (Vilalta, 2009a, Vilalta, 2009b; Reyes, et al., 2015), have shown that victimization and lack of contextual stability (insecurity) are two factors that promote, to a larger extent, fear of crime in Latin American contexts. In Ecuador's case, with the present study conducted in Ambato, it is possible to demonstrate in the same way, what has been previously said: victimization highly promotes the concern for the fear of crime (Molina-Coloma, et al., 2015).
Overall, despite the fact that in Ecuador better tools were created and implemented in order to reduce insecurity (for example, the creation of an emergency number ecu-911, panic buttons in taxis and buses) in some areas of the country the perception of fear of crime remains. Confirming what Fôhrig (2006) said when arguing that fear turns out to be as meaningful as crime itself. A bigger fear of crime provokes changes in daily routines, especially in the victims, (Kanan & Pruitt, 2002), like avoiding going out to specific places or zones considered to be dangerous (Carrion, 1994).
Regarding all of the above, it is concluded that the instrument assessed in this study may be a measure that helps understanding the issue of fear of crime, so that strategies to allow the winding down of social distrust are developed, and thus, promote a healthy social coexistence and welfare.
References
American Psychological Association. (1999). Standards for psychological and educational tests. Washington, DC: Autor.
Carrion, F. (1994). Violencia Urbana e Inseguridad Ciudadana: Ecuador. En PNUD/Plan Nacional de Rehabilitación Programa Residencial (Ed.), Memorias del Seminario Internacional "Violencia Urbana e Inseguridad Ciudadana" (pp. 163-168). Bogotá: PNUD /Plan Nacional de Rehabilitación Programa Residencial.
Centro ecuatoriano de Analisis de Seguridad Integral y Comisión de Estadística de Seguridad Integral. (2013). Estadísticas de seguridad integral noviembre 2013. Recuperado de: http://www.ant.gob.ec/index.php/noticias/estadisticas-de-seguridad-integral-2013.
Chen, F.F. (2007) Sensitivity of Goodness of Fit Indexes to Lack of Measurement Invariance. Structural Equation Modeling: A Multidisciplinary Journal, 14(3), 464-504. doi: 10.1080/10705510701301834.
De Rivera, J., & Paez, D. (2007). Emotional climate, human security and culture of peace. Journal for Social Issues, 63 (2), 233-254.
Doran, B., & Brian, L. (2005). Investigating the Spatio-Temporal Links between Disorder, Crime and the Fear of Crime. The Professional Geographer, 57 (1), 1-12. doi: 10.1111/j.0033-0124.2005.00454.x.
Fernández, E., & Grijalva, A.E. (2012). Diseño y validación de dos escalas para medir el miedo al delito y la confianza en la policía. Revista Española de Investigación Criminológica, 2,10, 1-26.
Fernandez, K., López, C., & Mariel, Petr. (2005). La satisfacción del consumidor: una aplicación del análisis factorial confirmatorio a la industria automovilística española. Estadística Española, 47(158), 117-141.
Farrall, S., Jackson, J., & Gray, E. (2009). Social order and the fear of crime in contemporary times. Clarendon Studies in Criminology. Oxford University Press.
Fattah, E.A., & Sacco, V.F. (1989). Crime and Victimization of the Elderly. Springer-Verlag: New York.
Föhrig, A. (2006). Introducción. En J. Varat y A. Garland (Eds.), Participación cuidadana y percepción de inseguridad en América Latina (pp. 1-3). Washington: Woodrow Wilson International Center for Scholars.
Fox, K., Nobles, M.R., & Piquero, A. (2009). Gender, crime victimization and fear of crime. Security Journal, 22(1), 2439. doi: 10.1057/sj.2008.13.
Frijda, N. H., Manstead, A.S., & Bem, S. (2000). Emotions and Beliefs: How feelings influence thoughts. Cambridge, United Kingdom: Cambridge University Press.
Fujikoshi, Y. (2000). Transformations with improved chi-squared approximations. Journal of Multivariate Analysis, 72(2),,249-263. doi: https://doi.org/10.1006/jmva.1999.1854.
Gabriel, U., & Greve, W. (2003). The psychology of fear of crime: Conceptual and methodological perspectives. British Journal of Criminology, 43, 600-614. doi: 10.1093/bjc/43.3.600.
Gallardo-Lean, C. (2009). Las Encuestas de victimización en Ecuador. Ciudad Segura, 37, 4-9.
Garofalo, J. (1979). Victimization and fear of crime. Journal of Research in Crime & Delinquency, 16(1), 80-97. doi: 10.1177/002242787901600107.
Hale, C. (1996). Fear of crime: A review of the literature. International Review of Victimology, 4(2), 79-150.
Hambleton, R.K. & Patsula, L. (1999). Increasing the validity of adapted tests: Myths to be avoided and guidelines for improving test adaptation practices. Journal of Applied Testing Technology, 1, 1-30.
Jackson, J. (2005). Validating new measures of the fear of crime. International Journal of Social Research Methodology. 8(4), 297-315. Doi: http://dx.doi.org/10.1080/13645570500299165.
Jackson, J. (2006). Introducing fear of crime to risk research. Risk Analysis. 26 (1), 253-264. doi:10.1111/j.1539-6924.2006.00715.x.
Jackson, J. (2009). A Psychological Perspective on Vulnerability in the Fear of Crime. Psychology, crime and law, 15 (4), 365-390. doi: 10.1080/10683160802275797.
Jarrin, O. (2005). Políticas Públicas de Seguridad Ciudadana y Proyecto de Ley de Seguridad y Convivencia Ciudadana. Quito, Ecuador: FLACSO.
Kanan, J., & Pruitt, M. (2002). Modeling fear of crime and perceived victimization risk: the (in) significance of neighborhood integration. Sociological Inquiry, 72 (4), 527-548. doi: 10.1111/1475-682X.00033.
Killias, M. (1990). Vulnerability: Towards a better understanding of a key variable in the genesis of fear of crime. Violence and Victims, 5 (2), 97-108.
Latinobatómetro. (2013). Análisis Online país Ecuador. Recuperado de: http://www.latinobarometro.org/latOnline.jsp.
Lee, M. (2007). Inventing Fear of Crime. Criminology and the politics of anxiety. Portland: Willan Publishing.
Loewenstein, G.F., Weber, E.U., Hsee, C.K., & Welch, E.S. (2001). Risk as feelings. Psychological Bulletin, 12 (2), 267-286. doi: 10.1037//0033-2909.127.2.267.
Magnusson, D. (1978). Teoría de los tests. México: Trillas.
Martinez, A. R. (1995). Psicometría: Teoría de los tests psicológicos y educativos. Madrid: Síntesis.
Medrano, L.A. & Trogolo, M. (2014). Validación de la escala de dificultades en la regulación emocional en la población universitaria de Córdova, Argentina. Universitas Psychological, 13(4), 1345-1356.doi: http://dx.doi.org/10.11144/Javeriana.UPSY13-4.vedr.
Miranda-Zapata, E., Riquelme-Mella, E., Cifuentes-Cid, H., & Riquelme-Bravo, P. (2014). Análisis factorial confirmatorio de la Escala de habilidades sociales en universitarios chilenos. Revista Latinoamericana de Psicología, 46(2), 73-82. doi: 10.1016/S0120-0534(14)70010-X.
Molina-Coloma, V., Reyes-Sosa, H. & Larrañaga, M. (2015). La representación social de la inseguridad en jóvenes universitarios ecuatorianos: el caso Ambato. Pensando Psicología, 11 (18), 85-95. doi: http://dx.doi.org/10.16925/pe.v11i18.1221.
Moore, S., & Shepherd, J. (2007). The Elements and Prevalence of Fear. The British Journal of Criminology , 47(1), 154-162. doi: 10.1093/bjc/azl006.
Ojeda, L. (2010). Delitos en el Ecuador. En Universidad Alfredo Pérez Guerrero (Eds.), Violencia, delincuencia e inseguridad en el Ecuador(pp.17-453). Quito- Ecuador: Universidad Alfredo Pérez Guerrero.
Reyes, H., Valencia, J., & Larrañaga, M. (Octubre, 2015). Estructura factorial y consistencia interna de un instrumento para medir el miedo al delito en jóvenes mexicanos. XIII Congreso Mexicano de Psicología. Sociedad Mexicana de Psicología, México.
Ruiz, M.A., Pardo, A., & San Martin, R. (2010). Modelos de ecuaciones estructurales. Papeles del Psicólogo. 3(1), 34-45.
Sampson, R., & Stephen, R. (1999). Systematic Social Observation of Public Spaces: A New Look at Disorder in Urban Neighborhoods. American Journal of Sociology, 105 (3), 603-651. doi: 10.1086/210356.
Santisteban, R. C. (2009). Principios de psicometría. Madrid: Sintesis.
Scott, H. (2003). Stranger danger: Explaining women's fear of crime. Western Criminology Review, 4(3), 203-214.
Slovic, P., Finucane, M., Peters, E., & Macgregor, D. G. (2004). Risk as analysis and risk as feeling: Some thoughts about affects, reason, risk and rationality. Risk Analysis , 24 (2), 311-322. doi: 10.1111/j.0272-4332.2004.00433.x.
Sutherland, E. (1939), Principles of Criminology, Filadelfia, Lippincott.
Steiger, J.H. (2007). Understanding the limitations of global fit assessment in structural equation modeling. Personality and Individual Differences, 42(5), 893-898. doi: https://doi.org/10.1016/j.paid.2006.09.017.
Van der Wurff, A., Van Staalduinen, L., & Stringer, P. (1989). Fear of crime in residential environments: Testing a Social Model. Journal of Social Psychology. 129(2) 60-141.
Vilalta, C.J. (2009a). El miedo al crimen en México. Estructura lógica, bases empíricas y recomendaciones iniciales de política pública. Gestión y política pública, 19 (1), 3-36.
Vilalta, C.J. (2009b). Los factores de la violencia durante el delito en México: armas de fuego, momento del día y experiencia criminal. Estudios Sociológicos, 37 (79), 211-235.
Virla, M. (2010). Confiabilidad y coeficiente Alpha de Cronbach. Telos, 12 (2), 248-252.
Vozmediano, L., San Juan, C. & Vergara, A. (2008). Problemas de medición del miedo al delito. Algunas respuestas teóricas y técnicas. Revista Electrónica de Ciencia Penal y Criminología, 1, 7-17.
Warr, M. (2006). El miedo al delito en los Estados Unidos: Rutas para la investigación y la formulación de políticas. En R. Barberet & J. Barquín, (Eds.): Justicia Penal Siglo XXI. Una Selección de Criminal Justice 2000. Granada: National Institute of Justice.
Williamson, T., David, A. & Richard, W. (2006). Classifying Neighborhoods for Reassurance Policing. Policing and Society, 16 (2), 189-218. doi: 10.1080/10439460600662197
Winkel, F.W. (1999). Repeat victimization and trauma-susceptibility: Prospective and longitudinal analyses. In J.M. Van Dijk, R.G.H. Van Kaam & J.A. Wemmers. (Eds.) Caring for crime victims (pp. 207-221). New York: Criminal Justice Press.
Notes
Author notes
* Doctor en Psicología Social, Universidad del País Vasco / Euskal Herriko Unibertsitatea, Avda. de Tolosa, 70, 20018, Donostia, España. Tel.: + 0052 1 6672013788. hiramreyez@gmail.com