Artigos

Recepción: 27 Septiembre 2017
Aprobación: 11 Diciembre 2017
Resumo: Este artigo apresenta a implementação do plano de amostragem por skip-lote em uma indústria de refrigeração. A aplicação da teoria objetiva melhorar a eficiência no setor de recebimento de materiais após redução do quadro de colaboradores. O trabalho adota o estudo de caso como abordagem metodológica cujas evidências foram coletadas por meio de documentos internos da empresa e através da utilização de ferramentas da qualidade tais como: Diagrama de Ishikawa; 5 porquês, 5W1H e PDCA. Os resultados demonstraram que, após a implementação do plano de amostragem por skiplote, elevou-se o percentual de roteiros inspecionados de 90,35% (terceiro quadrimestre de 2016) para 97,61% no primeiro quadrimestre de 2017. Com esses resultados obtidos, conclui-se que as organizações devem sempre buscar a melhoria contínua com intuito de resolver problemas do cotidiano e melhorar seus processos. Neste caso a melhoria foi atingida contribuindo com a redução do tempo de espera de itens que aguardam necessidade de inspeção para abastecimento da linha de produção.
Palavras-chave: Skip-lote, Inspeção, Plano de amostragem, Refrigeração, Linha Branca.
Abstract: This paper presents the implementation of the skip-batch sampling plan in a refrigeration industry. The application of the theory aims to improve the efficiency in the sector of receipt of materials after reducing the workforce. The work adopts the case study as a methodological approach whose evidences were collected through internal company documents and through the use of quality tools such as: Ishikawa Diagram; 5 whys, 5W1H and PDCA. The results showed that after the implementation of the skip-lot sampling plan, the percentage of inspected itineraries increased from 90.35% (third quarter of 2016) to 97.61% in the first four-month period of 2017. With these results obtained, it is concluded that organizations should always seek continuous improvement in order to solve daily problems and improve their processes. In this case the improvement was achieved contributing to the reduction of the waiting time of items that are waiting for inspection to supply the production line.
Keywords: Skip-lot, Inspection, Sampling Plan, Refrigeration, White Line.
1 Introdução
A atividade industrial brasileira opera distante do melhor momento. A produção de eletrodomésticos da linha branca (fogões, geladeiras, freezers verticais, freezers horizontais) aumentou 4,3% nos dois primeiros meses de 2017, após cair 8,3% no último trimestre do ano passado e recuar 4,6% no terceiro trimestre de 2016 (IBGE, 2017).
Segundo a Associação Brasileira da Indústria Elétrica e Eletrônica, em meio à crise econômica enfrentada pela indústria e a queda pela demanda, as indústrias de bens de consumo reduziram o número de empregados. Na hipótese da estabilização econômica com baixas taxas de inflação, com o retorno do crédito e a integração de novas parcelas da população ao mercado consumidor, estima-se que as vendas do setor podem crescer substancialmente (ABIEE, 2017).
Diante deste cenário econômico de recessão as empresas do setor foram buscar ou criar mecanismos internos para redução de custos operacionais, redução de gargalos no sistema produtivo e etapas redundantes no processo. Eliminar atividades que consomem recursos e que não agregam valor aos clientes é imprescindível para organizações que necessitam fornecer produtos com preços competitivos ao mercado.
Neste contexto, o objetivo geral deste trabalho é estudar gargalos no setor de recebimento de materiais que interfere diretamente na produção. Como objetivo específico estão: reduzir o número de roteiros de inspeção sem prejudicar a qualidade; aumentar o índice de roteiros finalizados; implementar plano de amostragem por skip-lote; aplicar ferramentas da qualidade (Diagrama Ishikawa, 5 porquês) para identificação das causas dos problemas e gerenciar implantação do skip-lote utilizando métodos de gerenciamento (PDCA e 5W1H).
O trabalho foi conduzido em uma indústria localizada no estado de Mato Grosso do Sul, pertencente ao setor de refrigeração comercial, devido à necessidade dela em otimizar o processo de inspeção de materiais (matéria-prima, insumos) aumentando a eficiência do setor de recebimento.
O trabalho adota o estudo de caso como abordagem metodológica. Visando atender os objetivos estabelecidos, o artigo primeiro trata do referencial teórico, depois dos procedimentos metodológicos adotados, dos seus resultados e, por fim, suas conclusões.
2 Revisão da literatura
Nesta seção é apresentada uma revisão da literatura sobre Inspeção, para posteriormente realizar a análise dos dados do caso a ser apresentado.
2.1 Inspeção
Fenômenos como globalização e desregulamentação do mercado, além de algumas estratégias utilizadas pelas organizações, na tentativa de se tornarem mais competitivas, como as fusões, aquisições e privatizações, tornam-se cada vez mais rotineiros, demonstrando as constantes mudanças e o aumento da complexidade do ambiente empresarial (Rocha, Carvalhais e Martins, 2015).
Frazier (1998) enfatiza que antes de os produtos e serviços serem entregues aos clientes, já ocorre a necessidade da verificação da qualidade.
Antes de serem utilizadas, as peças, matérias primas e suprimentos devem ter sua qualidade aferida.
É válido lembrar que Taiichi Ohno o mentor da produção enxuta considera a inspeção um desperdício, ou seja, não agrega valor ao produto. Porém a inspeção ainda se faz necessária devido as indústrias brasileiras de pequeno, médio e grande porte possuírem dificuldade na implementação da manufatura enxuta. Diante deste cenário a inspeção torna-se importante no ambiente industrial.
No século XVIII e XIX a produção artesanal era a que se sobrepunha, sendo realizada por artesãos preparados, e que iam fazendo as unidades ajustadas de forma manual (Garvin, 2002).
A independência da inspeção da qualidade nas empresas começou a ocorrer na década de 1920, sendo que eram feitas inspeções, medições, análises, vindo a devolver as peças com defeitos para os setores produtivos fazerem os ajustes necessários, evitando com que chegassem aos consumidores (Garvin, 2002; Teboul, 1991).
Chama atenção que até a década de 20 não é utilizado nenhum método estatístico, mesmo já sendo iniciado a produção em massa. Ressalta-se que sem monitoramentos dos processos não é possível medir a eficiência e qualidade deles.
Em meados de 1930 as companhias Bell Telephone e Western Eletric formataram um time de operações para criar ferramentas envolvendo estatística para serem utilizadas para controlar a qualidade, sendo a variabilidade reconhecida como normal nas operações de produção (Garvin, 2002).
Entende-se que a partir da década 30 houve a introdução do CEP (Controle Estatístico de Processo) na cadeira produtiva. Neste contexto a inspeção passa a ter uma flexibilidade e parâmetros de aceitação para definição do que é aceitável ou não.
A ênfase recente na escolha do melhor posicionamento estratégico e o desenvolvimento de competências essenciais estão diretamente relacionados à impossibilidade de se preencher todas as lacunas de um grupo de clientes muito grande e heterogêneo (De Mello Cordeiro, 2017). De acordo com Carelli, Rodriguez e Rôa (2016), garantir a qualidade dos produtos possibilita melhorar a imagem de mercado das indústrias, mas, faz-se necessário adotar procedimentos que visam aperfeiçoar os processos produtivos. Desta forma, as empresas produzem mais com menos, diminuem as perdas, reduzem os gargalos e aumentam a eficiência. Os autores enfatizam que um primeiro passo neste sentido é conhecer os processos produtivos, bem como a utilização de ferramentas adequadas para o desenvolvimento de uma proposta de melhoria.
2.2 Tipos de Inspeção
Conforme Garvin (2002), a qualidade necessita que todas as funções principais de uma empresa tenham desempenho dentro do esperado, e trabalhem em sincronismo. Em relação a inspeção, a execução pode ser realizada de dois modos: inspeção completa (100%) e inspeção por amostragem. Siqueira (1997) apresenta que na inspeção 100% o lote é totalmente inspecionado com o objetivo de separar os itens defeituosos para reparo. A inspeção 100% é justificada quando o custo de perda por não inspecionar é maior que o custo da inspeção (Davis; Achilano e Chase 2001).
Montgomery (2004) afirma que a inspeção de amostragem pode ocorrer por atributos, aonde coleta-se uma amostra e se analisa e classifica a mesma, e por variáveis, na qual fazem-se medições numéricas.
2.3 Inspeção de Amostragem por Atributos
A análise amostral significa retirar uma amostra de um determinado lote, verificar se existem itens não conformes, e efetuar uma comparação para com o padrão que já está estabelecido, para daí então se tomar a decisão quanto a aprovação ou não do lote (Peinado e Graeml, 2007).
Acredita-se que devido a facilidade da parte administrativa e eficiência apresentada, a inspeção de amostragem por atributos vem sendo amplamente utilizada em todo ambiente industrial para inspeção de lotes provenientes de fornecedores.
Na compreensão da norma NBR 5426 (1985) um dos fatores relevantes para determinar os planos de amostragem é a escolha do NQA (Nível de Qualidade Aceitável). O contrato de fornecimento deve determinar o NQA que será usado, e deve-se ficar claro que mais de um NQA pode ser definido para defeitos individuais ou grupo de defeitos.
Ainda de acordo com a NBR 5426 (1985), um valor de NQA que foi determinado por um consumidor indica que o número médio de defeitos a cada 100 peças não poderá ser maior do que o próprio NQA determinado.
É importante ressaltar que na revisão de literatura não será demonstrado como estabelecer um plano de inspeção e sim uma explanação de conceitos sobre planos de amostragem por atributos.
2.4 Tipos de amostragem
A NBR5426 (1985) estabelece três tipos de amostragem e para cada tipo existe três níveis de severidade conforme demonstra a Tabela 1.

2.4.1 Amostragem simples
Conceitua-se na norma NBR5426 (1985) que nos planos de amostragem simples a quantidade de unidades inspecionadas deve ser igual ao tamanho da amostra dada pelo plano. Se o número de unidades defeituosas encontrado na amostra for igual ou menor do que o número de aceitação (AC), o lote deverá ser considerado aceito. Sendo o número de unidades defeituosas for igual ou maior do que o número de rejeição (RE), lote deverá ser rejeitado. A Figura 1 exemplifica uma aplicação do plano de amostragem simples.
2.4.2 Amostragem dupla
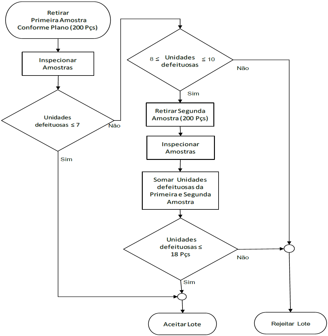
A Figura 2 exemplifica um plano de amostragem dupla, sendo que os dados foram retirados da NBR5426 (1985) que estão contidos no anexo C. Verifica-se através da exemplificação que na amostragem dupla, pode ser retirada uma segunda amostra, caso seja inconclusivo o resultado do primeiro lote de amostra.
Dados:
Regime de inspeção: Normal.
Nível: II.
Tamanho do lote: 15.000 peças.
NQA: 2,5%.
Primeira amostra = 200 peças.
Segunda amostra = 200 peças.
Critério para julgamento:
Para primeira amostra: aceita com 7, rejeita com 11 peças.
Para primeira + segunda amostra: aceita com 18, rejeita com 19 peças.
2.4.3 Amostragem múltipla
Considera-se amostragem múltipla análoga ao plano de amostragem dupla. Levando em conta que na amostragem dupla, quando se torna inconclusivo o resultado da primeira amostragem, há necessidade de inspecionar a segunda amostra. No entanto, para a amostragem múltipla, caso haja necessidade podem ser retiradas até três amostras para concluir o aceite ou rejeite do lote.
2.5 Regime de inspeção
Conforme a norma NBR5426 (1985) para tipos de amostragem simples, dupla e múltipla são aplicados níveis de regime de inspeção: normal, atenuado e severo. A Figura 3 demonstra critérios para substituição entre os regimes de inspeção. Ainda de acordo como a norma, ao iniciar-se um procedimento de inspeção, deve ser empregado o regime normal.

Se eventualmente dez lotes ou outro número de lotes a critério do responsável permanecerem em regime de inspeção severa, recomenda-se interromper a inspeção efetuada sob as diretrizes da norma até que sejam adotadas providências para aprimoramento da qualidade do produto (NBR5426, 1985).
2.6 Plano de amostragem skip-lote
Os planos de amostragem skip-lote devem ser usados quando a qualidade do produto é muito boa, e se possui alto interesse em reduzir a quantidade total de inspeção (Juran e Gryna, 1993).
Conforme Montgomery (2004) os planos de skip-lote foram apresentados inicialmente por Harold F. Dodge em 1956. Fundamenta-se que este tipo de plano tem por objetivo a redução do número de lotes a inspecionar em face da estabilidade ou melhoria da qualidade do processo do fornecedor reduzindo custos de inspeção.
Montgomery (2001, p.742) descreve um procedimento para a implantação do skip-lote da seguinte maneira:
É desenvolvido um plano de amostragem simples onde são especificados os riscos do produtor e consumidor (NQA). O plano é denominado “plano de amostragem de referência”;
Inicia-se com uma inspeção normal de todos os lotes, utilizando o plano de referência;
Quando for alcançado um número préespecificado de lotes consecutivos aceitos, adota-se uma inspeção de apenas uma fração de lotes. A seleção dos membros da fração éfeita de forma aleatória;
Quando um lote é rejeitado retorna-se para inspeção normal.
É importante ressaltar que não existe uma norma específica estabelecendo a frequência de espaçamento de inspeção, ou seja, os critérios são estabelecidos pela organização e depende da criticidade do item. Muitas empresas adotam alternar a inspeção para itens críticos e para itens menos críticos a cada 5 recebimentos inspecionar o lote, mas não é uma regra geral. Como dito anteriormente, cada empresa define suas regras e estabelece seus critérios.
3 Procedimentos metodológicos
Dentre as inúmeras atividades a serem executadas no setor de recebimento, pode-se considerar a inspeção como uma das mais importantes a ser realizada, e presume-se que deve ser concluída com agilidade e qualidade. O presente trabalho tem como propósito propor melhorias no setor de recebimento para aumentar o índice de roteiros finalizados em uma empresa de refrigeração, utilizando conceitos sobre amostragem por skip-lote e ferramentas da qualidade para montagem de plano de ação e solução de problemas.
Yin (1989, p. 23) afirma que “o estudo de caso é uma inquirição empírica que investiga um fenômeno contemporâneo dentro de um contexto da vida real, quando a fronteira entre o fenômeno e o contexto não é claramente evidente e onde múltiplas fontes de evidência são utilizadas”. Nesse contexto, este trabalho utiliza como abordagem metodológica o estudo de caso.
A seleção do objeto de análise (empresa) ocorreu devido à necessidade de a mesma otimizar processos críticos que interferem diretamente na produção e por ser uma indústria de bens de consumo duráveis líder no mercado latinoamericano e um dos maiores produtores mundiais de refrigeradores comerciais do tipo plug-in. Possui capacidade de produção de 1,5 milhões de unidades por ano e está presente com instalações em quatro países (Brasil, México, Rússia e Turquia). Sendo assim um cenário propício para o desenvolvimento de um estudo de caso proposto através da aplicação do plano de amostragem por skip-lote.
Para a coleta de dados foram utilizados documentos da empresa, observações diretas e entrevistas de pessoas relacionadas ao caso. Os dados, predominantemente de caráter qualitativo, foram interpretados, buscando divergência e convergência, confrontando teoria vigente com informações práticas coletadas na empresa, através do qual o caso foi construído, conforme relatado a seguir.
4 Apresentação e discussão dos resultados
Nesta seção serão apresentados os dados e as informações utilizadas para propor melhorias no setor de recebimento, visando aumentar o índice de roteiros finalizados em uma empresa de refrigeração.
4.1 Análise dos dados
Para a coleta de dados do estudo de caso utilizou-se de um fluxo demonstrado na Figura 4, que se refere ao caminho percorrido da matériaprima desde sua chegada a empresa até o momento de armazenamento no almoxarifado. Os caminhões com os produtos adquiridos pelo setor de compras entregam a nota fiscal ao setor fiscal que comparam a nota junto ao pedido de compra, e caso as informações estejam convergindo o caminhão segue até a doca para descarregamento. Após o descarregamento o conferente realiza a contagem física. Somente após a contagem física estar de acordo com o que solicita o sistema, o material é liberado para inspeção e, se for aprovada a inspeção, o material está disponível para armazenamento no estoque e liberado para uso da produção quando solicitado.

Através de documentos internos (Manual do Sistema de Gestão da Qualidade) foram coletadas informações do setor de recebimento de materiais, que tem o objetivo de assegurar que o produto adquirido está conforme os requisitos especificados. Essa análise é realizada através da inspeção por atributos. A Figura 5 a seguir demonstra o organograma do setor de recebimento.

Na sequência foram extraídas informações de relatório interno, denominado acompanhamento mensal de itens inspecionados. Constatou-se através dos dados coletados e demonstrado através da Tabela 2 e Figura 6, redução no índice de roteiros finalizados comparando o terceiro quadrimestre de 2016 em relação ao mesmo quadrimestre de 2015.


4.2 Discussão
Para a busca de soluções para o problema encontrado existiu a necessidade da utilização de ferramentas da qualidade. Neste contexto, definiuse reunir os colaboradores do setor de recebimento (inspetores, supervisor e coordenador) com objetivo de aplicar o diagrama de causa e efeito (Diagrama de Ishikawa).
Esta ferramenta amplia a visão das possíveis causas que podem estar contribuindo para que o efeito ocorra. As causas influentes ou hipóteses prováveis foram identificadas através da realização de brainstorming e distribuídas no diagrama de Ishikawa, conforme mostra a Figura 7.

Após estabelecidas os dados no Diagrama de Ishikawa, verificou-se a necessidade de descobrir quais as causas verdadeiras de tal situação. Para isto foi utilizada a técnica dos 5 porquês, que é uma ferramenta muito utilizada na área de qualidade, mas pode ser aplicada em qualquer área. Para aplicação da técnica dos 5 porquês foi necessário listar as hipóteses prováveis definidas no diagrama de Ishikawa e formular a pergunta “Por quê” cinco vezes consecutivas, conforme demonstra a Tabela 3.

Analisando os resultados obtidos através da ferramenta de qualidade (5 porquês), percebe-se que para a maioria das causas prováveis à causa raiz do problema é a diminuição nas vendas. Elas interferem diretamente no setor de recebimento, através da redução do número de funcionários ocasionando alto índice de roteiros pendentes mensalmente. Outra causa provável relevante são lotes sucessivos sem rejeição que continuam em inspeção. A causa raiz desta hipótese é que nunca houve preocupação em alterar o modelo de plano de amostragem devido a quantidade de lotes a inspecionar ser suprida, ou seja, a demanda era atingida de maneira satisfatória.
É proposto um plano de ação em que a variável dependente possa ser alterada sem a necessidade do envolvimento de outros setores O plano de ação para a causa raiz (redução nas vendas) não pode ser realizado devido o setor de recebimento não possuir em suas atividades uma ação direta que permita alavancar as vendas.
Neste contexto, decidiu-se realizar um plano de ação que visa a redução do número de roteiros a inspecionar, através da implementação do plano de amostragem por skip-lote. Para a implementação, acompanhamento e sequência lógica do plano de ação utilizou-se a metodologia 5W1H e o método de gerenciamento (PDCA). A Tabela 4 demonstra as etapas realizadas para implantação do plano de amostragem por skip-lote.
4.3 Plano de Ação

4.4 Resultados
Através da implantação do plano de amostragem com salteamento de lote (skip-lote) por meio de critérios definidos na etapa anterior, a inspeção se manteve em todos os itens conforme diretriz estabelecida pela gerência, ou seja, nenhum item deixou de ser inspecionado pelo setor de recebimento, havendo apenas espaçamento na frequência de inspeção destes itens.
Aproximadamente 600 itens que estavam parametrizados como planos de amostragem por atributos foram substituídos pelo plano de amostragem por skip-lote. A melhoria no índice de roteiros finalizados é percebida através da Tabela 5. Nesta tabela, verifica-se que nos meses de fevereiro, março, abril e maio ocorre aumento no índice de roteiros fechados.

O gráfico da Figura 8 demonstra os benefícios após a implementação do plano de ação. Analisando o gráfico percebe-se no terceiro quadrimestre de 2015 que o índice de roteiros finalizados era de 98,98% reduzindo no terceiro quadrimestre de 2016 para 90,35% e já no primeiro quadrimestre de 2017, após substituição de alguns itens que utilizavam de plano de amostragem por atributos e passou-se a utilizar o plano de amostragem por skip-lote, o índice voltou a aumentar, saltando de 90,35% para 97,61%.

Outros resultados também foram alcançados devido ao uso do plano de inspeção por skip-lote, tais como:
Melhoria na organização e espaço da área de recebimento;
Redução lead-time para inspeção;
Diminuição de reclamações sobre a demora no abastecimento da linha de produção.
5 Conclusões
O uso de ferramentas da qualidade, mais precisamente o diagrama de Ishikawa, 5W1H, e 5 porquês, utilizados neste trabalho, auxilia na verificação da causa raiz do problema e na implantação das ações de melhoria para o atingir o objetivo do trabalho. Através da utilização destas ferramentas é possível identificar problemas que dificultam as atividades fabris. Para obtenção de bons resultados é de suma importância possuir embasamento teórico para aplicar a teoria escolhida.
Por meio dos resultados obtidos, afirma-se que o objetivo do trabalho foi alcançado, ou seja, a implementação do plano de amostragem por salteamento de lote (skip-lote) mostrou-se eficaz na redução da quantidade de lotes para inspeção, proporcionando o aumento do índice de roteiros fechados eliminando desperdícios de espera. Neste trabalho objetivou-se escolher um modelo adequado ao momento e utilizá-lo de forma a conseguir o melhor aproveitamento de recursos.
O uso de técnicas de amostragem superdimensionadas gera desperdícios de recursos e o uso de técnicas subdimensionadas gera perda de qualidade. Por isso, deve-se intensificar os controles nos itens mais críticos e paralelamente atenuar os controles nos itens menos críticos e mais confiáveis.
Como sugestão de estudo futuro, propõemse a implementação do sistema QA (Qualidade Assegurada) para fornecedores. Neste sistema os itens produzidos pelo fornecedor não são mais submetidos à inspeção de recebimento.
Referências
ABNT, N. (1985). 5427: Guias para utilização da norma NBR 5426–Planos de amostragem e procedimentos na inspeção por atributos, 26P.
Berto, M. (2003). Avaliação de fornecedores: um modelo para inovação e melhoria contínua no Setor Metal-Mecânico.
Bressan, F. (2000). O método do estudo de caso. Administração on line. Revista Eletrônica da FECAP. São Paulo: SP, 1(1).
Carelli, F. P. L., Rodriguez, C. M. T., & Rôa, L. M. (2016). Proposta de adequação do processo de inspeção com base nos conceitos do lean manufacturing: estudo de caso em um fabricante de equipamentos agrícolas. Journal of Lean Systems, 1(4), 66-86.
Castro, D. R. C., & De Souza, V. F. A aplicabilidade dos gráficos de controle nas empresas como modelo de inspeção para a avaliação da qualidade. Disponível< http://www. abepro. org. br/biblioteca/ENEGEP2012_TN_STP_158_921_20804. pdf>. Acessado em: 16/09/2017.
De Mello Cordeiro, J. V. B. (2017). Reflexões sobre a Gestão da Qualidade Total: fim de mais um modismo ou incorporação do conceito por meio de novas ferramentas de gestão?. Revista da FAE, 7(1).
Deboni, J. E. Z., & Gregolin, R. (2008). Inspeção de Qualidade em Descrições de Casos de Uso: Uma Proposta de Modelo e Artefatos. VII SBQS, Florianópolis–SC, Brasil.
Galina, V. (2010). Estudo e implementação computacional de planos amostrais para aceitação de lotes de produtos.
GARVIN, D. A. Gerenciando a Qualidade: a visão estratégica e competitiva. Rio de Janeiro:
Qualitymark, 2002.
Marinho, B. D. L., & Neto, J. A. (1997). A necessidade de gerenciamento da qualidade de fornecedores no ambiente globalizado. Disponível< http://www.abepro.org.br/biblioteca/enegep1997_t4209.pdf>. Acessado em: 14/09/2017.
Peinado, J., & Graeml, A. R. (2007). Administração da produção. Operações industriais e de serviços. Unicenp.
Rocha, L. C. S., Carvalhais, J. F., & Martins, M. L. (2015). Gestão da qualidade como estratégia para melhorias no rendimento operacional de indústrias queijeiras. Revista Administração em Diálogo-RAD, 17(1).
Souza Junior, A. D. (2014). Inspeção e recebimento de materiais de uma indústria de autopeças na região metropolitana de Curitiba.
Vasconcelos, D. S. D., Souto, M., Gomes, M. D. L. B., & Mesquita, A. M. (2009). A utilização das ferramentas da qualidade como suporte a melhoria do processo de produção–Estudo de caso na indústria têxtil. XXIX Encontro Nacional de Engenharia de produção, Salvador, BA, 6.