Generales
Eficiencia energética e industrial en el ecodiseño de empaque de abono orgánico
Energy and industrial efficiency in eco-design of organic fertilizer packaging
Eficiencia energética e industrial en el ecodiseño de empaque de abono orgánico
Revista Iberoamericana de Tecnología Postcosecha, vol. 21, núm. 1, 2020
Asociación Iberoamericana de Tecnología Postcosecha, S.C.
Recepción: 08 Febrero 2020
Aprobación: 24 Abril 2020
Publicación: 30 Junio 2020
Resumen:
El objetivo de la investigación es mejorar la eficiencia energética en la elaboración del empaque de abono de jardinería Polietileno- foil de aluminio-Poliéster (PET). Se realiza una evaluación ambiental por medio de la matriz de Leopold / MED (Materia, Energía y Desechos) para comparar el empaque actual y el propuesto. El empaque actual contiene 6 materias primas PET 14g/m2, tinta 2g/m2, adhesivo 2g/m2, foil de aluminio 21,6 g/m2, capa sellante Pe 110,5 g/m2. El empaque propuesto después de realizar pruebas de calidad elimina Poliéster, foil de aluminio, quedando PE 37,9 g/m2, con lo cual se elimina el impacto ambiental negativo en cuanto a aluminio de un solo uso, y disminuye uso de agua, y 50% en costos de adhesivo. Se compara características físicas, químicas y microbiológicas del producto con el empaque propuesto de polietileno de alta densidad, el empaque propuesto, disminuye el consumo de energía entre el 18 y 22%, en la temperatura de sellado, conservando las características físicas, químicas y biológicas del abono, coadyudando a mejorar la percepción ambiental de responsabilidad en el cuidado del ambiente. El impacto ambiental en la generación de residuos sólidos disminuye en 16% en peso y disminución del 50% de adhesivos, disminuyendo su costo en un 2% en comparación con el nuevo empaque, y sobre la percepción del consumidor, el 65,4% de encuestados manifiesta responsabilidad con el medio ambiente, el 98.5% escogería un empaque que se pueda reciclar, en tanto que el 90.8%, considera que la responsabilidad ambiental del productor aumenta calidad del producto.
Palabras clave: Eficiencia energética, empaque, reciclaje, desecho, desarrollo sostenible, economía verde.
Abstract: The objective of the research is to improve energy efficiency in the development of the packaging of garden fertilizer Polyethylene-foil aluminum-Polyester (PET). An environmental assessment is carried out through the Leopold / MED matrix (Matter, Energy and Waste) to compare the current and proposed packaging. The current packaging contains 6 PET raw materials 14g/m2, ink 2g/m2, adhesive 2g/m2, aluminum foil 21.6 g/m2, sealing layer Pe 110.5 g/m2. The packaging proposed after performing quality tests, eliminates Polyester, aluminum foil, leaving PE 37.9 g/m2, which eliminates the negative environmental impact in terms of single-use aluminum, and decreases water use, and 50% in adhesive costs.The physical, chemical and microbiological characteristics of the product are compared with the proposed high density polyethylene packaging, the proposed packaging reduces energy consumption between 18 and 22%, at the sealing temperature, while retaining the physical, chemical and biological characteristics of the fertilizer, helping to improve the environmental perception of responsibility in the care of the environment. The environmental impact on the generation of solid waste decreases by 16% by weight and 50% decrease in adhesives, reducing its cost by 2% compared to the new packaging, and on consumer perception, 65.4% of Respondents expressed responsibility for the environment, 98.5% would choose a packaging that can be recycled, while 90.8% consider that the producer's environmental responsibility increases product quality.
Keywords: Energy efficiency, packaging, recycling, waste, sustainable development, green economy.
Introducción
A fin de contrarrestar los problemas ambientales que ha ocasionado el uso indiscriminado de recursos y el aumento de la calidad de vida de los últimos años (García, 2007; Martínez Reyes, 2016), se vio la necesidad de aumentar el control ambiental en las industrias (Tamayo Orbegozoa, Molinaa, Azucena, & Izaguirre Olaizolab, 2012), así se vino desarrollado nuevos modelos productivos considerando temas económicos (Yanes & Gaitan, 2005), sociales y ambientales (Chambouleyron & Pattini, 2004; Lett, 2014), mismos que permitan mejorar la eficiencia energética en los procesos de producción (Mercado & Córdova, 2005; J. L. Pérez & Meza, 2013) y disminuir la producción de residuos (Montoya Rodríguez & Martínez, 2013; Osorio Gómez, Chavarro Guzmán, Valderrama Ocoró, & Peña Montoya, 2018)
La preocupación actual se concentra en los de rellenos sanitarios (Noguera & Olivero, 2010), la falta de adecuados procesos de reciclaje para disposición de residuos aprovechables (Chambouleyron, Arena, & Pattini, 2002), emisión de gases de efecto invernadero (Bosque, Montoya Rodríguez, y Martínez, 2013) y temas que han sido derivados de los problemas ambientales que están atentando contra el planeta (López Piñeros, 2015; Sayago & Rodriguez, 2012) y contra los derechos de las generaciones venideras (Romero, 2009).
El Código Orgánico Ambiental ecuatoriano define la responsabilidad extendida del productor sobre la gestión de desechos en todo el ciclo de vida del producto, incluyendo la selección de materiales (Irma Cristina Espitia Moreno, Oscar Hugo Pedraza Rendón, & Joel Bonales Valencia, 2017), y la disposición final cuando el producto se convierte en desecho luego de su vida útil (AMBIENTAL, 2017; del Ambiente, 2017; Garzón, 2017).
Adicionalmente, existe ordenanzas aprobadas para regular y reducir el uso del plástico, en la provincia de Loja (Jiménez Jiménez, 2016) y en Galápagos (Mosquera Mieles, 2019). La Ordenanza de la Muy Ilustre Municipalidad de Guayaquil en proceso de publicación de septiembre del 2018 para regular la fabricación y comercio de productos plásticos (Suárez Rodríguez, 2019). De la misma manera otros Municipios en el país cuentan con estas regulaciones en proceso de ser aprobadas como es el caso de Manabí, Quito y Cuenca, todo esto con la misma finalidad (Riofrio Álvarez, Navarrete, Maribel, & Navarro Cedeño, 2019; Ubilla Rojas, 2019).
La preocupación por el problema ambiental en la actualidad considera también la participación de los consumidores verdes (Morante, 2008; I Cristina Espitia Moreno, O Hugo Pedraza Rendón, & Joel Bonales Valencia, 2017), todo esto permitirá al productor tomar decisiones para poder realizar el cambio (CABELLO, 2017; Mansilla-Pérez & Ruiz-Ruiz, 2009).
El realizar el análisis de empaques más amigables con el ambiente, cuando se tiene casos de éxito, se verifica la reducción en consumo de agua, energía y reducción medible de desechos sólidos de fabricación y disposición final (Restrepo Gallego, 2006). En la actualidad se habla ya del término de economía circular como el marco general del ecodiseño (Balboa & Somonte, 2014) que tiene como base la cumbre de Rio de 1992, por la relación en el ámbito económico –empresarial (Castillo Torres, Vela Meléndez, Llonto Caicedo, & Oliva Mera, 2017) busca establecer como herramienta el ecodiseño para la fabricación de productos sostenibles (Artaraz, 2002; Feitó Cespón, Cespón Castro, & Rubio Rodríguez, 2016; RAMÍREZ JUIDÍAS & GALÁN ORTIZ, 2006).
La finalidad de esta investigación fue el rediseño del empaque de abono, considerando el ensayo experimental para verificar que no altere la calidad del producto, el análisis económico, y energético-ambiental, que permita que el empaque pueda ser reciclado, considerando vital para el estudio, además verificar la aceptación del cliente (Gravini, Díaz, Rangel, & Vides, 2018; Navarro, 2004).
El abono orgánico para jardinería producido a partir de la degradación de materia orgánica de origen animal, (Cuvi, 2015; A. Pérez, Céspedes, & Núñez, 2008) fabricado en la ciudad de Quito en una parte del sector industrial, cuyo empaque presenta inconvenientes para una disposición ambientalmente segura (Cespón, Castro, Curbelo, & Varela, 2015; Martínez Curbelo, y Covas Varela, 2015), es importante considerar un cambio del empaque para minimizar su impacto al ambiente (Montoya et al., 2014; Palacios Alvarado, 2015), considerando que actualmente es uno de los grandes retos para la industria, es lograr fabricar productos más sostenibles (García & Year, 2006; Pérez-Belis & Bovea; Slimane, Glaser, & Auplat, 2015), siendo una herramienta para tal efecto la NORMA CERTIFICABLE UNE 150301 del 2003: “Gestión ambiental del proceso de diseño y desarrollo. Ecodiseño” y la norma ISO 14001-2015, con bases en el análisis de ciclo de vida de un producto (García & Year, 2006; Pérez-Belis & Bovea; Roberts & Robinson, 1999; Testa, 2004).
El ecodiseño es una herramienta que permite a los productores considerar integrar aspectos ambientales en la fabricación de los productos, tomando en cuenta el uso y disposición de los desechos que se generen en el ambiente posterior a su consumo, lo que además permite la reducción de costos en algunos casos (Caicedo, 2016; González Ordaz & Vargas-Hernández, 2017; RAMÍREZ JUIDÍAS & GALÁN ORTIZ, 2006). Algunos criterios que deben ser tomados en cuenta en un ecodiseño, son: Reducción material (Baxter, Hastings, Law, y Glass, 2008) para realizar un producto únicamente con las óptimas cantidades de materiales y energías, reduciendo además costos y emisiones al ambiente (Herrán, Torres, Martínez, Ruiz, & Portugal, 2008); el diseño por desmontaje, es decir primero considerar la durabilidad del producto por mucho tiempo (principio básico del ecodiseño) y después que el envase pueda ser reciclado en sus formas simples, así se debe evitar el tiempo de disgregar el envase para hacer reconocibles los distintos componentes para que puedan ser fácilmente identificables y reutilizables o reciclables; la mono-materialidad (López Brizuela, 2017; Montoya et al., 2014) es decir un solo material que permita simplificar tanto el manejo del producto para embalar como el del reciclado cuando el producto llegue al final de su vida útil, el envase debe presentar la multifuncionalidad, por lo cual el presente estudio tiene como objetivo Analizar la eficiencia energética en la vida útil del empaque de abono orgánico actual y propuesto, a fin de determinar beneficios ambientales y económicos (Restrepo Gallego, 2006).
Para el cumplimiento del objetivo de la investigación son necesarios los siguientes objetivos específicos:
Evaluar y comparar el impacto ambiental del empaque actual y propuesto, dando énfasis a la eficiencia energética
Determinar mediante análisis físico químico y microbiológico, que el producto mantiene las mismas características en el tiempo
Realizar encuestas para determinar el interés y aceptación de los consumidores del nuevo empaque, considerando que presenta mejores condiciones ambientales.
Obtener y analizar el costo del nuevo empaque y comparar con el costo del empaque actual
Empaque actual
Empaque Triple laminado, Poliéster, incluyendo foil de aluminio es un material muy utilizado en la fabricación de empaques ya que es estable, ligero e impermeable, tiene excelentes propiedades que protege el abono de la luz, de la humedad (Herrera Bellodas, Diego Bach Lumbres Álvarez, Santos Asesor, Vives Garnique, y Carlos, n.d.), esto da características de alta resistencia al empaque y garantía al producto (Alitecno, 2017), adicionalmente cuenta con otra capa de Polietileno (Tenjo y Forero, 2012).
Foil de Aluminio
Producto a partir de la laminación de lingotes de aluminio, en la actualidad se ha desarrollado una variedad de materiales y aleaciones, como algunas técnicas para obtener el papel doméstico delgado o foil, realizado a partir de este proceso de varias etapas de laminación y de tratamientos térmicos de recocido en etapas tanto intermedias como finales de su producción por tanto requiere una significativa cantidad de energía, dinero y tiempo, de esta manera se logra obtener excelentes propiedades mecánicas del producto (Del Río, 2008).
Materiales y Métodos
Para la realización de esta investigación, se utilizó el abono orgánico utilizado para jardinería de 200gr en su empaque actual, y el mismo abono con nuevo empaque propuesto, a fin de comprobar que sus características se mantienen.
Para la formulación de la propuesta de cambio de empaque se realizó un análisis de metodologías de eco-diseño, reciclaje y economía circular (Moreno, Figueroa, & Montoya, 2018; Moreno & Montoya, 2011; Romero, 2009).
El diseño experimental de esta investigación considera variables ordenadas según factores cualitativos y cuantitativos (Chambouleyron, Arena, & Pattini, 2000):
Cualitativos: Los factores cualitativos considerados en este estudio son:
- Composición / Materiales de los empaques
- Deterioro de la imagen de los empaques
- Factibilidad de reciclaje de acuerdo con la composición de los empaques y posibles futuras aplicaciones del empaque.
Cuantitativos: Los factores cuantitativos considerados en este estudio son:
- Gramaje y calibre de los materiales de los empaques
- Transmisión de vapor de agua
- Transmisión de oxígeno
- Temperatura de sellado
- Fuerza de sellado
- Resultados estadísticos de las encuestas realizadas a los clientes
- Composición física y química del producto en el nuevo empaque
- Composición microbiológica del producto en el nuevo empaque
- Diferencia de costos de los productos con el empaque actual y con el empaque propuesto
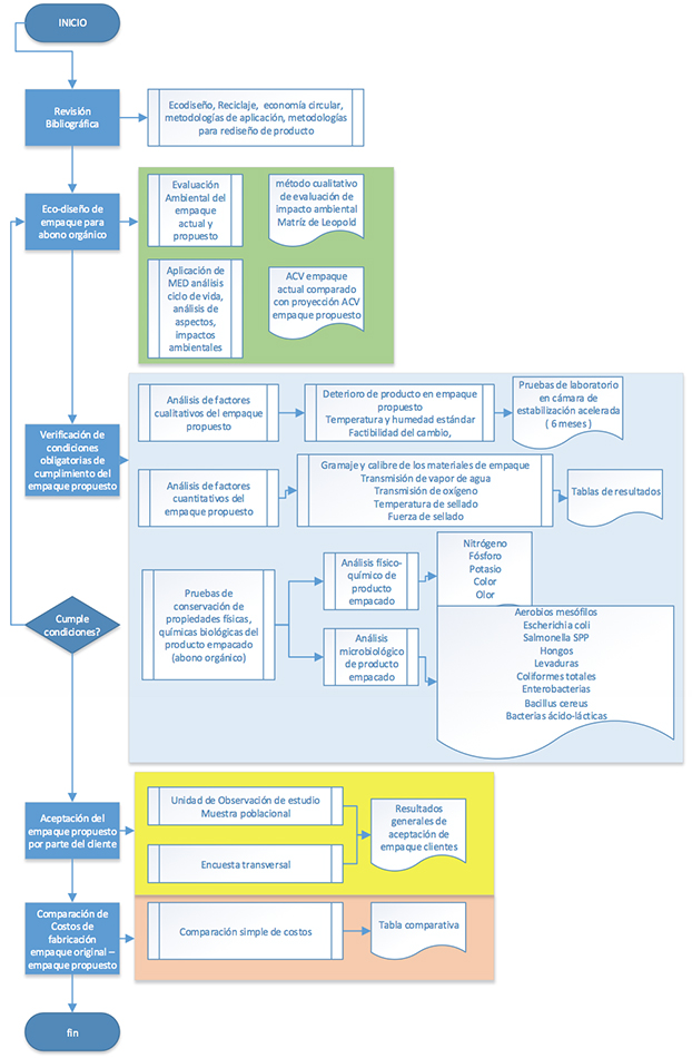
En la figura 1 se puede observar los métodos usados en la presente investigación.

Con la información obtenida se realizó la evaluación de impacto ambiental (Antón Vallejo, 2004; García y Navarro, 2018) mediante la Matriz de Leopold / MED, tanto para el nuevo empaque como para el empaque actual, determinándose cuál presenta un mayor valor, equivalente a un mayor impacto (Forero & Guzmán, 2017). La matriz de Leopold es una manera simple de analiza y priorizar los impactos ambientales, la manera más eficaz de usarla es identificando los factores más significativos y evaluar en términos de la magnitud del efecto sobre los factores ambientales que figuran en el eje horizontal, entre el número 1 al 4, siendo uno el menor en magnitud y cuatro el mayor. Se coloca una barra diagonal (/) en cada casilla donde se espera una interacción significativa. De la misma manera se coloca un número entre 1 y 4 en la esquina inferior derecha para indicar la importancia de los efectos (tabla 1).
Posteriormente se evaluó los números que se han colocado en las casillas. Es mejor que la matriz se realice de forma reducida, sólo con los factores que han sido identificados como interactuantes. El alto o bajo número en cualquier casilla indica el grado del impacto (Ponce 2009).

La investigación se complementó, además, con la realización de pruebas para determinar la conservación del producto, estas pruebas se realizaron en el laboratorio Lasa (laboratorio acreditado por el SAE), el cual cuenta con la cámara de estabilización acelerada, con el producto en el envase propuesto antes de la cámara y después de este proceso, con el fin de realizar comparaciones del comportamiento del envase propuesto y del producto en diferentes condiciones ambientales y de resistencia. Las pruebas se realizaron con un peso de 200 g de muestra (figura 2).

La estabilización acelerada es una aproximación al tiempo real de biodegradación del producto en condiciones ambientales reales, cuando llega el producto al laboratorio este es identificado (Cespón et al., 2015). A continuación, se determinaron los parámetros a ser evaluados (Gravini et al., 2018):
Análisis Físico – Químicos
Nitrógeno total.- para ello la muestra es colocada en un tubo de digestión para ser colocado en el destilar de nitrógeno para digestarlo a 400°C durante dos horas, de ahí se lo enfría, se destila la muestra, se adiciona 60 ml de hidróxido de sodio, el destilado se coloca en un matraz con ácido bórico e indicador, se recogen 150 ml de este destilado, se titula con ácido clorhídrico 0,1 normal hasta el cambio de color y poder realizar el cálculo.
Fósforo.- se lleva a la estufa , las cenizas se tratan con ácido sulfúrico, se hace baño maría treinta minutos, para luego disolver el residuo en un Erlenmeyer con agua destilada, se ajusta a pH 7 con hidróxido de sodio 5 N, se trasvasa a un balón de 50 ml y se afora con agua destilada, se toma de esto 25 ml y se coloca fósforo b reactivo para realizar la lectura, es colocado en el espectofotómetro y se hace un blanco con agua destilada antes de la lectura de la muestra.
Potasio.- se pesa la muestra, se adiciona con ácido nítrico, se calienta la mezcla en la plancha de digestión, se afora a 50 ml con agua destilada, de la extracción se toma una alícuota y se afora nuevamente para diluir la muestra y poder realizar la lectura en el equipo de absorción atómica.
Características físicas (olor, color y aspecto)
Se realiza visualmente.
Análisis Microbiológicos
Se realiza inicialmente una desinfección con alcohol el envase de la muestra, se utiliza tijera estéril para cortar el envase, se coloca la solución buffer en la balanza, se pesa la muestra 10g, se cierra el frasco y se agita para la mezcla homogénea, se toma muestras para cada microorganismo y se dispensa en los medios de cultivo específicos para cada uno, se incuba a las temperaturas específicas para cada microorganismo, se espera el tiempo de incubación para hacer las lecturas a las placas (informe laboratorio Lasa).
Aerobios mesófilos
E. coli
Salmonella
Mohos y levaduras
Coliformes totales
Enterobacterias
Bacillus cereus
Bacterias ácido-lácticas
Posterior al análisis inicial, la muestra es colocada en la cámara de aceleramiento, previamente se confirman las condiciones del estudio, es decir, 38°C de temperatura +/- 2 y Humedad Relativa de 75% W +/- 5 (Baxter, Hastings, Law, & Glass, 2008)
La muestra se mantuvo por un periodo aproximado de 30 días, equivalente a seis meses en condiciones ambientales reales (Informe de laboratorio Lasa), la fecha de ingreso de la muestra fue el 27 de marzo 2019 y la fecha de control final fue el 2 de mayo 2019, posteriormente la muestra fue retirada de la cámara y se analizaron nuevamente los parámetros determinados inicialmente.
La investigación, contempló adicionalmente, determinar la aceptación del cliente del nuevo empaque, considerando el valor que da el consumidor al escoger un producto por ser más amigable con el ambiente. El número para la muestra se determinó mediante la siguiente fórmula (Vallejo, 2012):
n = número de muestra
N = universo
e = error muestra
pq = varianza de la población
z = nivel de confianza
(1)Se evaluó, adicionalmente, la diferencia de costo que representa el empaque propuesto con el actual, para determinar la factibilidad económica de su aplicación.
Resultados
El empaque actual presenta un triple laminado incluido el foil de aluminio, capa de PET, Poliester, mismo que se puede observar en la tabla 2.

Composición empaque propuesto N° 1 Bolsa PE (polietileno) para abono orgánico
El empaque propuesto consiste en una bolsa doy pack flexible o plana 100% polietileno (tabla 3), lo que permite el reciclaje de este, siempre que exista la cadena. Posee una apariencia brillante lo que resalta la impresión, posee barrera a la humedad, tiene buena resistencia al punzado y al rasgado (Empaque, Es, Capas, Pel, y Tolerancias, 2018).

Para la evaluación del impacto ambiental de los dos empaques, se recopiló información energética y ambiental
Se obtuvo un impacto negativo crítico al agua y al suelo, en relación a la extracción de aluminio, del componente del empaque actual. Impactos negativos severos al suelo de la misma manera por la disposición de un mayor peso en caso de este empaque, en el caso de energía es mayor el impacto para el caso del empaque actual por el uso de la máquina selladora de los dos adhesivos, esto lo hace ineficiente en el tema energético. Para el caso de desechos para este caso, es ineficiente y severo el impacto que ejerce por la acumulación de desechos en rellenos sanitarios, problemas de emisión de gases de efecto invernadero y generación de lixiviados.
Para el caso del empaque propuesto el agua si tiene un impacto severo en el caso de la generación de aguas residuales en la producción del empaque, sin embargo, tiene numerosos impactos positivos, como son: en el factor económico por la reducción del 50% en costos de adhesivo y en la revalorización del desecho, también en demanda de servicios, este empaque permite reducir la energía por la disminución de temperatura en el sellado por lo que lo hace eficiente energéticamente. Para el caso de desechos del empaque propuesto, presenta impactos positivos en todos los factores ambientales considerando los beneficios de procesos de reciclaje, tanto en el tema ambiental (emisiones gaseosas, suelo y paisaje), social (para el caso de comunidades y salud) y económico (en el caso de generación de servicios y económicos).

Resultados de Laboratorio
A continuación, se detallan los resultados de la Estabilización acelerada que se realizó con el empaque propuesto (tabla 5 y 6).


Encuestas
Se considera el nivel de confianza del 95% para un total de 134 encuestas a clientes, donde se encuentra que del consumidor, el 65,4 % de encuestados manifiesta que son consumidores responsables con el medio ambiente, el 64,6% separan y reciclan sus productos plásticos, el 98.5% escogería un empaque que se pueda reciclar, en tanto que el 90.8%, considera que la responsabilidad ambiental del productor va de la mano con la calidad del producto, sin embargo los costos de empaques eco-amigables no deben variar mucho, siendo un gran reto para el productor.
En cuanto a la comparación al costo al consumidor, en las tabla 7 y 8 se establecen los siguientes resultados

Referencia: Bolsa Flex con zipper
Material: Pet/ Foil de Aluminio/Pebd
Medida: 30 x 38 cm Fuelle 12cm
Calibre 138 micras

Referencia: Bolsa Flex con zipper
Material: PEAD/PEAD pigmentado blanco
(material reciclable de alta barrera al Oxígeno)
Medida: 30 x 38 cm Fuelle 12cm
Calibre 140 micras
Cómo resultado de esta información se puede ver que el costo del empaque reciclable no solo es similar al empaque actual, sino que resulta más económico, es decir es más rentable.
Discusión y Conclusiones
El empaque propuesto presenta impactos positivos en cuanto a lo ambiental, social y económico, en comparación con el actual. Las pruebas de laboratorio concluyeron que el comportamiento físico químico del producto de abono orgánico se mantuvo en similares condiciones.
En el análisis microbiológico se evidenció una reducción de los microrganismos iniciales, los factores que afectan estas condiciones pueden ser la proliferación de otras bacterias que se desarrollan en el sustrato y que pueden disminuir las baterías más débiles por modificación de pH y competencia de nutrientes, esto es muy normal y se puede presentar en prácticamente cualquier empaque; en realidad en un producto vivo los cambios en las poblaciones microbiológicas e incluso en los contenidos químicos suelen modificarse en el tiempo (con incrementos y disminuciones periódicas), hubiera sido considerado un problema específico del empaque si la actividad microbiológica hubiera disminuido drásticamente o extinguido, así como también que exista proliferación de patógenos lo cual no ha ocurrido, más bien han logrado reducir con el paso del tiempo, las bacterias ácido lácticas son benéficas y sus altas concentraciones las hacen responsables de bajar los patógenos indeseables; por tal razón se puede considerar totalmente viable el cambio de empaque.
En el caso de la percepción de los clientes los resultados obtenidos en las encuestas concluyen que los consumidores en este segmento de mercado, están preocupados por reducir el impacto ambiental, se sienten responsables de sus acciones sobre el ambiente, buscan productos con empaques que sean reciclables para hacerlos funcionales, poder reducir desechos, evitar la contaminación por un tema de conciencia ambiental.
La diferencia del costo del empaque propuesto, de acuerdo con los datos proporcionados por el proveedor, alcanza un valor próximo al 2% más económico que el empaque actual.
Es muy importante continuar realizando pruebas para otros productos, las personas están interesadas en seleccionar productos que ofrezcan garantías al ambiente para minimizar el impacto ambiental, así se obliga a los fabricantes que mejoren sus productos continuamente para brindar al consumidor productos más amigables con el ambiente.
Se debe considerar que el proceso de reciclaje en los países, presentan muchos beneficios ambientales, sociales y económicos, por esta razón, las autoridades ambientales deben poner mucho énfasis, no solo de generar leyes que obliguen a los productores sobre el uso de los empaques plásticos, sino también de capacitar de manera intensiva y continua a los consumidores, sobre la importancia, el manejo y adecuada disposición del plástico.
Las empresas que inicien estas consideraciones en la elaboración de sus productos serán las más competitivas, mucho mejor realizar antes de que las leyes los obliguen a ver estas alternativas, y en tiempos cortos, que no permitan su aplicabilidad inmediata, y que eso repercutan en multas y sanciones.
La diferencia de costo en grandes cantidades, representa una mayor competitividad frente al mercado, no solamente así considerando los beneficios ambientales que presenta el empaque.
Bibliografía
AMBIENTAL, C. G. D. P. (2017). Ministerio del Ambiente. Norma de calidad ambiental y de descarga de efluentes al recurso agua.
Artaraz, M. (2002). Teoría de las tres dimensiones de desarrollo sostenible. Revista Ecosistemas, 11(2).
Balboa, C. H., & Somonte, M. D. (2014). Economía circular como marco para el ecodiseño: el modelo ECO-3. Informador técnico, 78(1), 82-90.
Baxter, R., Hastings, N., Law, A., & Glass, E. (2008). A rapid and robust sequence‐based genotyping method for BoLA‐DRB3 alleles in large numbers of heterozygous cattle. Animal genetics, 39(5), 561-563.
CABELLO, E. R. G. (2017). Ecodiseño de una torre de luz mediante la metodología de análisis de ciclo de vida (ACV).
Caicedo, C. L. G. (2016). Economía circular y su papel en el diseño e innovación sustentable. Libros Editorial UNIMAR.
Castillo Torres, K. S., Vela Meléndez, L., Llonto Caicedo, Y., & Oliva Mera, D. M. (2017). Modelo de gestión estratégica con enfoque de innovación para la mejora de la competitividad empresarial. Caso de validación: Empresa Kaluz, 2016-2020.
Cespón, M. F., Castro, R. C., Curbelo, G. M., & Varela, D. C. (2015). Diagnóstico ecológico y económico de la cadena de suministros para el reciclaje de plásticos en el contexto empresarial cubano. Estudios Gerenciales, 31(136), 347-358.
Chambouleyron, M., Arena, A. P., & Pattini, A. (2000). Diseño de productos y desarrollo sustentable. Avances en Energías Renovables y Medio Ambiente, 4.
Chambouleyron, M., Arena, A. P., & Pattini, A. (2002). Consideraciones sobre ecodiseño para fábricas de muebles locales. Avances en Energías Renovables y Medio Ambiente, 6.
Chambouleyron, M., & Pattini, A. (2004). El diseño y el imperativo ecológico. Huellas(4).
Cuvi, N. (2015). An analysis of resilience in Quito, 1980-2015. Bitácora Urbano Territorial, 25(2), 35-42.
del Ambiente, C. O. (2017). Registro Oficial Suplemento 983 de 12-abr.-2017. Recuperado de http://www.ambiente.gob.ec/wpcontent/uploads/downloads/2018/01/CODIGO_ORGANICO_AMBIENTE. pdf.
Feitó Cespón, M., Cespón Castro, R., & Rubio Rodríguez, M. A. (2016). Modelos de optimización para el diseño sostenible de cadenas de suministros de reciclaje de múltiples productos. Ingeniare. Revista chilena de ingeniería, 24(1), 135-148.
Forero, L., & Guzmán, F. (2017). Proceso de recuperación de PET de baja densidad: un estudio financiero aplicado al municipio de Tenjo.
García, A. (2007). Responsabilidad social empresarial. Su contribución al desarrollo sostenible. Revista futuros, 5, 17.
García, A., & Year, C. (2006). La Norma De Ecodiseño Une 1503001. Paper presented at the Congreso Nacional Del Medio Ambiente (Conama).
Garzón, R. P. B. (2017). Aplicación de los derechos de la naturaleza en Ecuador. Veredas do Direito: Direito Ambiental e Desenvolvimento Sustentável, 14(28), 13-32.
González Ordaz, G. I., & Vargas-Hernández, J. G. (2017). La economía circular como factor de la responsabilidad social. Economía Coyuntural, 2, 105.
Gravini, L., Díaz, I., Rangel, L., & Vides, D. (2018). Production of Fertilizer from Solid Organic Waste at the Francisco de Paula Santander School.
Herrán, J. A. F., Torres, R. R. S., Martínez, G. E. R., Ruiz, R. M., & Portugal, V. O. (2008). Importancia de los abonos orgánicos. Ra Ximhai: revista científica de sociedad, cultura y desarrollo sostenible, 4(1), 57-68.
Jiménez Jiménez, M. A. (2016). Desarrollo de material constructivo con materia proveniente de plásticos reciclados aplicado a la construcción en la ciudad de Loja. LOJA/UIDE/2016,
Lett, L. A. (2014). Las amenazas globales, el reciclaje de residuos y el concepto de economía circular. Revista argentina de microbiología, 46(1), 1-2.
López Brizuela, L. (2017). Empleo de la plataforma Arduino para el desarrollo de actividades prácticas relacionadas con las mediciones. Universidad Central" Marta Abreu" de Las Villas. Facultad de Ingeniería, Departamento de Automática y Sistemas Computacionales. Santa Clara, Cuba.
López Piñeros, M. (2015). Análisis de la estructura y ventajas financieras de proyectos caracterizados como mecanismos de desarrollo limpio [recurso electrónico].
Mansilla-Pérez, L., & Ruiz-Ruiz, M. (2009). Reciclaje de botellas de PET para obtener fibra de poliéster. Ingenieria industrial(027), 123-137.
Martínez Reyes, M. C. (2016). La problemática de la cultura del empaque: del diseño centrado en el consumo, al diseño centrado en la función ambiental. Universidad Nacional de Colombia-Sede Bogotá,
Mercado, A., & Córdova, K. (2005). Desarrollo sustentable-industria: más controversias menos respuestas. Ambiente & Sociedade, 8(1).
Montoya, C., Sánchez, P. M., Jaimes, M. A. B., Lubo, M. M. C., Nieto, R. F. K., Mateus, A. F. M., & Lara, C. A. (2014). Eco empaque de la crema dental. Revista de Tecnología, 13(3), 61-72.
Montoya Rodríguez, C., & Martínez, P. (2013). Diagnóstico del manejo actual de residuos sólidos (empaques) en la Universidad El Bosque.
Morante, J. P. (2008). Consumidores verdes y sus motivaciones para la compra ecológica. Peru: PUCP.
Moreno, I. C. E., Figueroa, E. G., & Montoya, D. A. (2018). Sustentabilidad del diseño de envases para el aguacate mexicano, en la región de Tancítaro, Michoacán, como ventaja competitiva de exportación. Red Internacional de Investigadores en Competitividad, 5(1).
Moreno, I. C. E., & Montoya, D. A. (2011). Sustentabilidad ambiental en instituciones de educación superior, como enfoque de gestión. Revista Ciencia Administrativa, 45-56.
Moreno, I. C. E., Rendón, O. H. P., & Valencia, J. B. (2017). ECODISEÑO Y DESARROLLO DE PRODUCTOS. Revista de Investigación en Ciencias de la Administración, 1(1), 59-71.
Moreno, I. C. E., Rendón, O. H. P., & Valencia, J. B. (2017). ESTRATEGIA DE DISEÑO DEL PRODUCTO DENTRO DE UNA PERSPECTIVA GLOBAL. Revista de Investigación en Ciencias de la Administración, 2(1), 9-26.
Mosquera Mieles, A. N. (2019). Análisi estadídtico y económico de la iniciativa" Galápagos por una cultura sin plásticos" período, 2015-2018. Universidad de Guayaquil. Facultad de Ciencias Económicas,
Navarro, G. (2004). Ecodiseñoingeniería del ciclo de vida para el desarrollo de productos sostenibles.
Noguera, K. M., & Olivero, J. (2010). Los rellenos sanitarios en Latinoamérica: caso colombiano. Revista de la Academia Colombiana de Ciencias Exactas, Físicas y Naturales, 34(132), 347-356.
Osorio Gómez, J. C., Chavarro Guzmán, L. E., Valderrama Ocoró, M. F., & Peña Montoya, C. C. (2018). Estudio dinámico del reciclaje de envases pet en el Valle del Cauca.
Palacios Alvarado, R. G. (2015). Estudio sobre la aplicación del Marketing Ecológico en línea con La Responsabilidad Social Empresaria, para si fuese necesario, hacer su planificación más eficaz.
Pérez-Belis, V., & Bovea, M. ECODISEÑO Y COMUNICACIÓN AMBIENTAL: HERRAMIENTA PARA SU INTEGRACIÓN.
Pérez, A., Céspedes, C., & Núñez, P. (2008). Caracterización física-química y biológica de enmiendas orgánicas aplicadas en la producción de cultivos en República Dominicana. Revista de la ciencia del suelo y nutrición vegetal, 8(3), 10-29.
Pérez, J. L., & Meza, V. S. (2013). Los procesos industriales sostenibles y su contribución en la prevención de problemas ambientales. Industrial Data, 16(1), 108-117.
RAMÍREZ JUIDÍAS, E., & GALÁN ORTIZ, L. (2006). El ecodiseño como herramienta básica de gestión industrial. Paper presented at the XVIII Congreso Internacional de Ingeniería Gráfica.
Restrepo Gallego, M. (2006). Producción más limpia en la industria alimentaria.
Riofrio Álvarez, C. I., Navarrete, O., Maribel, C., & Navarro Cedeño, D. M. (2019). Importancia de productos biodegradables en Ecuador. Observatorio de la Economía Latinoamericana(junio).
Roberts, H., & Robinson, G. (1999). ISO 14001 EMS: manual de sistemas de gestión medioambiental: Editorial Paraninfo.
Romero, G. D. (2009). Empresas y gestión ambiental en el marco de la responsabilidad social corporativa. Economía industrial, 371, 129-138.
Sayago, J. A. M., & Rodriguez, C. A. P. (2012). Causalidad y sensibilidad entre precios de los derechos de emisión europeos y los certificados de reducción de emisiones de mecanismos de desarrollo limpio en el mercado europeo de transacción de emisiones. Estudios Gerenciales, 28(124), 141-167.
Slimane, S. B., Glaser, A., & Auplat, C. (2015). Eco-Design or Eco-Innovation? The Case of the Building Sector. Paper presented at the ECIE2015-10th European Conference on Innovation and Entrepreneurship: ECIE 2015.
Suárez Rodríguez, S. R. (2019). El problema de los plásticos de un sólo uso en España: situación actual y estrategias futuras.
Tamayo Orbegozoa, U., Molinaa, V., Azucena, M., & Izaguirre Olaizolab, J. (2012). La gestión de residuos en la empresa: motivaciones para su implantación y mejoras asociadas. Investigaciones Europeas de Dirección y Economía de la Empresa (IEDEE), 18(3), 216-227.
Testa, M. (2004). Pensar en salud: Lugar Buenos Aires.
Ubilla Rojas, Y. J. (2019). La evolución de la industria plástico en el Ecuador período 2013-2017. Universidad de Guayaquil. Facultad de Ciencias Económicas,
Vallejo, P. M. (2012). Tamaño necesario de la muestra:¿ Cuántos sujetos necesitamos. Estadística aplicada, 24(1), 22-39.
Yanes, J. P. M., & Gaitan, O. G. (2005). Herramientas para la gestión energética empresarial. Scientia et technica, 3(29).
Notas de autor