Producción y Gestión
Recepción: 12 Julio 2021
Aprobación: 21 Marzo 2022
DOI: https://doi.org/10.15381/idata.v25i1.20769
Resumen: La presente investigación propone un modelo para la mejora del servicio de registro de identificación de personas, y correlaciona este servicio a la calidad de los procesos y tecnología mediante ecuaciones estructurales utilizando los softwares SPSS y AMOS. Para reforzar el análisis de la información proveniente de documentos y registros de los procesos del registro de identificación de personas, se aplicó una encuesta de 21 preguntas a los ciudadanos que acuden a uno de los locales de las 16 jefaturas regionales, de modo que se logró demostrar, a través de las ecuaciones estructurales, que existe una fuerte relación entre las tres variables: calidad de procesos, tecnología y mejora de servicio.
Palabras clave: calidad de procesos, tecnología, mejora del servicio, ecuaciones estructurales.
Abstract: This study proposes a model to improve identity registration service and correlates this service to the process quality and technology by means of structural equations using SPSS and AMOS. To reinforce the analysis of the information obtained from documents and records of the processes of identity registration, a 21 question survey was given to citizens coming to 1 of 16 regional headquarters, from which it was possible to demonstrate through structural equations, the existence of a strong relationship between the three variables: process quality, technology and service improvement.
Keywords: process quality, technology, service improvement, structural equations.
INTRODUCCIÓN
A nivel nacional, el RENIEC es la única institución con la gran responsabilidad de identificar a los peruanos y garantizar la seguridad técnica y jurídica de todos los actos civiles. Sin embargo, a pesar del despliegue de acciones y esfuerzos orientados a la cobertura de servicios y atención de la población, existe un crecimiento poblacional de más de 30 millones de peruanos que va en aumento y que demanda una mejor atención con respecto a los servicios que se brindan. Por consiguiente, los esfuerzos respecto al registro e identificación de las personas deben ir a la par de las necesidades actuales de la población, pues en un contexto competitivo, las instituciones deben encontrar maneras de mejorar su desempeño.
Importancia
Este trabajo de investigación procura estudiar la información recopilada para exponer el sustento práctico y teórico de la correlación entre (1) el empleo de la tecnología, la atención y mejora de buenas prácticas que son de éxito en otros países, y (2) la calidad en los procesos (líneas certificadas, aplicación de modelos de la calidad) para la mejora del servicio de registro de identificación de las personas.
Antecedentes
Para el presente estudio se revisaron trabajos previos sobre el tema, en los que se estudian a las variables «calidad de los procesos», «tecnología» y su incidencia en la «mejora del servicio».
En su tesis de doctorado, Sistemas y tecnologías de información y comunicaciones en el proceso de dirección de calidad total, González (1999) determinó las relaciones entre las tecnologías y el proceso de la dirección de calidad total como factor clave de éxito o fracaso en las empresas. Concluyó que la aplicación estratégica de los sistemas y tecnologías de la información se centra especialmente en mejorar el conocimiento que la empresa tiene de las necesidades del cliente, reducir los plazos de entrega y mejorar la calidad de los productos/servicios.
Asimismo, Cuevas, Aguilera y González (2015), en La relación de la innovación de procesos y el rendimiento empresarial de las MiPymes industriales de Guanajuato, consideraron dos aportes significativos. El primero radicó en suministrar sustento del conocimiento mediante la observación de la relación que existe entre implementar algo nuevo que añada valor a los procesos y la productividad empresarial con relación a las MiPymes. El segundo aporte fue el empleo de una nueva metodología que radica en demostrar el modelo teórico mediante la comprobación de los constructos a través del análisis factorial confirmatorio de segundo orden y la validación de su hipótesis por medio de la modelación de ecuaciones estructurales (SEM). Para ello, se diseñó una encuesta que comprendió las variables «innovación de procesos» y «rendimiento empresarial», con un total de 17 ítems medidos en una escala de Likert de 1 a 5 puntos. Producto de la evaluación de la fiabilidad del instrumento se obtuvo un alfa de Cronbach superior a 0.7. Los resultados obtenidos a través de la modelización de ecuaciones estructurales con el software estadístico EQS 6.1 comprobaron la hipótesis planteada que indicaron que lo nuevo en los procesos influye en un 66% en la productividad empresarial.
En su trabajo de investigación Análisis causal con ecuaciones estructurales de la satisfacción ciudadana con los servicios municipales, García (2011) estudió el nivel de satisfacción de usuarios de ciertos tipos de servicios brindados en el municipio provincial A Coruña. Los datos se obtuvieron por medio de una encuesta a los usuarios de dicho municipio que cuenta con 5705 habitantes, con lo que la muestra de estudio fue de 247. Mediante el análisis factorial se identificaron cinco dimensiones: satisfacción global, gestión, limpieza, servicios sanitarios e infraestructura. Se empleó el estudio de modelación de ecuaciones estructurales con el empleo del software AMOS a partir de 18 variables observadas que constituyeron los ítems de la encuesta para estudiar y calcular la satisfacción de los usuarios con los servicios municipales; así se determinaron las relaciones causales y se lograron identificar aquellas que ejercen un mayor impacto en los ciudadanos en la toma de decisiones.
Igualmente, Rodríguez (2016), en su ponencia Modelo de gestión y su relación con el marco estratégico, el gobierno corporativo y la gestión del cambio, expone que un modelo de gestión en una organización debe basarse en los procesos, las personas y la tecnología. Los procesos deben ser trabajados y reforzados tomando en cuenta los principios de un sistema de gestión de calidad, la mejora continua y que la tecnología integre la información en los procesos de negocio; de esta forma se ayuda a las personas a la toma de decisiones para el logro de los objetivos.
El objetivo general del presente artículo es «diseñar un modelo de gestión con calidad de los procesos y tecnología que fortalezca la mejora del servicio del registro de identificación de personas». Los objetivos específicos son «evaluar de qué manera, siguiendo pautas internacionales, la administración de los procesos del registro de identificación de personas mejorará el servicio en tiempo, costos y calidad», «estudiar cómo la digitalización de la documentación registral mejorará el servicio del registro de identificación de las personas en tiempo, calidad y costos», «analizar cómo la sistematización de la verificación biométrica mejorará el servicio del registro de identificación de las personas en tiempo, calidad y costos» y «evaluar cómo la aplicación de servicios de gobierno electrónico mejorará el servicio del registro de identificación de las personas en tiempo, calidad y costos».
Hipótesis general
El diseño de un modelo de gestión con calidad de los procesos y tecnología mejora el servicio del registro de identificación de personas.
Hipótesis específicas
1. El seguimiento de pautas internacionales en la administración de los procesos del registro de identificación de personas mejora el servicio en tiempo, costos y calidad.
2. La digitalización de la documentación registral del registro de identificación de las personas mejora el servicio en tiempo, costos y calidad.
3. La sistematización de la verificación biométrica del registro de identificación de las personas mejora el servicio en tiempo, costos y calidad.
4. La aplicación de servicios de gobierno electrónico en el registro de identificación de las personas mejora el servicio en tiempo, costos y calidad.
Justificación
Los constantes cambios y la diferente cultura organizacional en las entidades de cada nación influyen en los sistemas de gestión, lo que causa que estos también se actualicen e innoven. En ese sentido, este estudio procura exponer objetivamente el desarrollo de los procesos a partir de la adopción de estándares internacionales y/o modelos de calidad, así como de nuevas tecnologías adoptadas para la mejora del servicio.
Limitaciones
Un factor limitante se evidenció al recoger las respuestas de los ciudadanos con relación a las preguntas para la variable «tecnología», ya que, debido a la naturaleza de este tipo de preguntas, podía ocurrir que no fueran entendidas por los ciudadanos, lo que quedó evidenciado al analizar los resultados de una de las hipótesis específicas.
Otro factor limitante fue el acceso a los documentos y a ciertos registros debido a la misma seguridad de la información existente en la organización, por lo que la investigadora, en su análisis previo al uso de las ecuaciones estructurales, tomó data referencial para el estudio de la relación de las tres variables.
Con relación a los autores consultados para las variables estudiadas, sobre la mejora del servicio asociada a la calidad de procesos y tecnología, y aplicada a ecuaciones estructurales, se expone lo siguiente:
Calidad de los Procesos
La administración de los procesos siguiendo pautas internacionales representa la ejecución de la norma internacional ISO 9001:2015 para mejorar el servicio, tal como menciona Cruz (2001), cuyas conclusiones más relevantes son que la implementación de un sistema de calidad está motivada por la competitividad, el deseo de mejorar el servicio, el producto y la satisfacción de los colaboradores, así como de reducir costes, entre otros.
Asimismo, Pérez (2004), en su libro Gestión por procesos, señala que las mediciones financieras catalogadas hasta hace poco como las más relevantes no brindan necesariamente datos para apoyar la mejora; son indispensables otras perspectivas que contribuyan con información para una gestión dinámica.
Tecnología
Rodríguez (2009), en su artículo El AFIS del Reniec: avanzada tecnología biométrica de identificación al servicio de los peruanos y sus instituciones, señala que la Alta Dirección del Reniec, con una visión futurista, dio un paso trascendental e histórico al haber decidido adquirir el Sistema Automático de Identificación de Impresiones Dactilares, denominado AFIS por sus siglas en inglés (Automated Finger Print Identification System).
En El proceso innovador y tecnológico: estrategias y apoyo público, Sánchez (2008) señala que los rápidos cambios tecnológicos acaecidos en los últimos años han provocado que la tecnología sea un factor clave de competitividad dentro de las organizaciones.
Mejora del servicio
En el primer capítulo de su libro Mejoramiento de la calidad, un enfoque a los servicios, Acuña (2005) indica que, en los últimos años, las organizaciones están inmersas en una gran competencia que las obliga cada vez más a luchar por las preferencias del cliente.
Asimismo, Prieto (2005), en su obra El servicio en acción. La única forma de ganar todos, indica que, en la actualidad, la población evalúa acuciosamente la atención que recibe de las empresas y busca los beneficios que pueda hallar a través del producto; por ello, el significado del «servicio» adquiere relevancia.
Ecuaciones Estructurales
Closas (2011), en su artículo Ecuaciones estructurales, expone una técnica estadística para formular y contrastar modelos de relaciones causa-efecto, y señala que es conveniente que determinadas áreas de conocimiento —y cuando sea preciso proporcionar una aclaración de la relación existente entre las variables, dependiente (una) y variables independientes (más de una), así como de la relación que pueda existir entre dos o más variables ocultas (latentes)— sean estudiadas a través de ecuaciones estructurales. Estos modelos estadísticos multivariantes involucran la correlación y regresión para incorporar en el trabajo de investigación mallas de variables interconectadas.
Hoyos y Ramos (2018), indican en su tesis que cuando la gestión pública no sigue un planeamiento correcto, surge la necesidad de estudiar y establecer un modelo de ecuaciones estructurales óptimo para la evaluación de la satisfacción global de la población acerca de los servicios públicos.
Nigro (2014) también expone en su trabajo de investigación que las relaciones entre las variables se obtienen a partir de los MES, que permiten valorar el resultado y las relaciones entre muchas variables. Generalmente, las variables son cuantitativas y se trabaja con un instrumento de medición al que se le aplica una escala de Likert.
METODOLOGÍA
Se ejecutó la investigación de tipo explicativa y de nivel correlacional. La población encuestada fueron aquellos ciudadanos que acuden a los locales de las 16 jefaturas regionales donde se realiza la mayor cantidad de transacciones o trámites; así, se aplicó la encuesta a una muestra de 572 ciudadanos.
Se empleó la metodología investigativa mediante análisis factorial exploratorio, análisis factorial confirmatorio y modelo de ecuaciones estructurales. Para el análisis factorial exploratorio se empleó el software especializado Statistical Product and Service Solutions (SPSS), y para el análisis factorial confirmatorio y modelo de ecuaciones estructurales se utilizó el software AMOS (Analysis of Moment Structures).
Tamaño de muestra
Se aplicó la fórmula para una población finita, donde se conoce el total de la población, y se desea saber cuántos del total se tendrá que estudiar:

Donde n es el tamaño muestral que se desea encontrar, N es el total de usuarios/ciudadanos (población), Z es el margen de seguridad que se obtiene de la distribución normal, p es la proporción esperada del parámetro a evaluar o que se busca medir. Para el estudio, N = 12 000, Z = 1.96 para un margen de seguridad del 95%, el valor de p = 0.5, q = (1-p) y el error muestral de 3%, es decir e = 0.03. Al reemplazar estos datos en la fórmula, se obtuvo un tamaño de 572 encuestas.
La muestra se seleccionó por el tipo de muestreo probabilístico estratificado, dividiendo a la población en estratos y seleccionando para cada estrato una muestra. El muestreo estratificado expone un mínimo de errores, lo que incrementa la precisión en la muestra (Hernández, Fernández y Baptista, 1998, p.181).
En la Tabla 1 se aprecia el detalle de la muestra para cada jefatura regional. En cada columna se especifica lo siguiente:
JR = código de jefatura regional (De JR1 a JR16); nombre de jefatura regional = nombre de cada una de las 16 jefaturas regionales; tipo de local = OR (oficina registral) o AG (agencia); código de local = código asignado según JR; nombre de local = nombre de local según JR, transacción por día = cantidad de trámites promedio diario; tamaño de muestra = cálculo estratificado según fórmula (ni).

Como la cantidad de ciudadanos está distribuida de acuerdo al acceso a las diferentes Agencias (en Regiones), se aplicó la siguiente fórmula (ni):

Donde ni es el tamaño muestral por local que se desea encontrar; n es el tamaño muestral general; N el total de transacciones; y g es el grupo poblacional (cantidad de transacciones por local/región).
Cuestionario
El instrumento de medición consistió en 21 preguntas que se relacionan con tres dimensiones: «calidad de los procesos», «tecnología» y «mejora del servicio». Las preguntas del 1 al 7 pertenecen a la dimensión «calidad de los procesos»; las preguntas del 8 al 14 pertenecen a la dimensión «tecnología»; y las preguntas del 15 al 21 pertenecen a la dimensión «mejora del servicio» (ver Anexo 1).
Primero se realizó el análisis de la fiabilidad y consistencia interna de la escala tipo Likert aplicada al cuestionario, empleando el software SPSS para los datos de la encuesta en sus 21 elementos y 572 respuestas, con lo que se alcanzó un resultado excelente: alfa de Cronbach total igual a 0.922; es decir, un resultado fiable que aprueba seguir con la investigación.
Análisis factorial exploratorio
Se procedió a trabajar el análisis factorial exploratorio (AFE) verificando en la matriz de correlaciones que el determinante sea próximo a cero, es decir, que las variables utilizadas estén linealmente relacionadas, lo que significa que el análisis factorial es una técnica pertinente para su análisis. Asimismo, los resultados del KMO = 0.851, con un nivel de Sig. 0, demuestran la correlación de variables.
Se aplicó la técnica de matriz de componentes con rotación Varimax bajo la sospecha de que es posible trabajar con tres dimensiones o factores, según las consideraciones teóricas.
En efecto, los ítems (preguntas) se distribuyen en tres componentes (factores), F1: V20, V18, V17, V19, V21, V14, V13; F2: V2, V5, V1, V4, V7, V3, V6; F3: V8, V9, V10, V12, V11. Se observa que hay una superposición de V16 y V15 en F2, se opta por retirarlas y se realiza nuevamente el proceso, pero con 19 variables. Se obtiene que en la nueva matriz de componentes rotados los ítems también se distribuyen en tres componentes (factores), F1 = MEJORA DEL SERVICIO: V13, V14, V17, V18, V19, V20, V21; F2 = TECNOLOGÍA: V8, V9, V10, V11, V12; F3 = CALIDAD DE LOS PROCESOS: V1, V2, V3, V4, V5, V6, V7.
Ahora, para los 19 elementos se obtiene un alfa de Cronbach total igual a 0.915, valor muy bueno. Asimismo, para cada uno de los componentes se obtuvo un alfa de Cronbach de 0.897 para los siete elementos del componente «mejora del servicio»; 0.939 para los cinco elementos del componente «tecnología»; y 0.869 para los siete elementos del componente «calidad de los procesos». Adicionalmente, se obtuvo KMO = 0.852, un nivel de Sig. 0 y una varianza total explicada que, a partir de la regla de Kaiser, proporciona una estructura factorial con tres factores o componentes que explican el 65.622% de la varianza total, lo que es apropiado, pues los autores sugieren un porcentaje de 50% o más.
Análisis factorial confirmatorio
Del resultado del análisis factorial exploratorio (AFC), se tiene para el estudio 19 variables y 3 dimensiones (variables latentes). Es habitual que en el AFC se acuda a diagramas de relaciones causales para representar las relaciones entre las variables y los factores; en ese sentido, se aplicó la herramienta AMOS para obtener luego de los ajustes necesarios los siguientes indicadores sobre bondad de ajuste: chi cuadrado = 611.416, GFI = 0.900, RMSEA = 0.076, NFI = 0.929, TLI = 0.932 y CFI = 0.944. Estos valores alcanzados se encuentran dentro de los parámetros requeridos, y les corresponde el modelo de análisis factorial confirmatorio. En la Figura 1 y en la Tabla 2, se aprecian las correlaciones existentes entre las variables, así como algunas correlaciones entre los errores, teniendo en cuenta que para relacionar dos errores estos deben pertenecer al mismo factor. En ese sentido, fueron comprendidas paulatinamente dichas correlaciones, por ejemplo, para el factor TECNOLOGÍA, entre los errores de los ítems 10 (¿Considera usted que el uso de la verificación biométrica (cuando la huella dactilar es tomada y comparada a una ya existente en el banco de datos de huellas dactilares) es necesaria para minimizar la suplantación de identidad?) y 11 (¿Cree usted que la verificación biométrica es una herramienta que permite establecer niveles de seguridad de alta confiabilidad para la prestación de los servicios que las entidades brindan a sus clientes?). Del mismo modo la correlación para el Factor CALIDAD_PROC entre los errores de los ítems 2 (¿Considera usted que la Organización es líder en el servicio de atención al cliente-ciudadano?) y 7 (¿Existe comunicación de la Organización con los Clientes-ciudadanos a través de la plataforma, redes, chat u otros medios?). Se concluye que luego de haber realizado el AFC, queda demostrado que existe relación entre sí de las variables latentes CALIDAD PROCESOS, TECNOLOGÍA Y MEJORA DEL SERVICIO.


Modelo de ecuaciones estructurales
El modelo de ecuaciones estructurales (MES) es una técnica estadística multivariante que logra valorar el resultado y las relaciones entre varias variables. Estos modelos admiten formular el tipo y dirección de las relaciones que se tiene la expectativa de hallar entre las múltiples variables, para luego estimar las medidas descritas por las relaciones planteadas teóricamente.
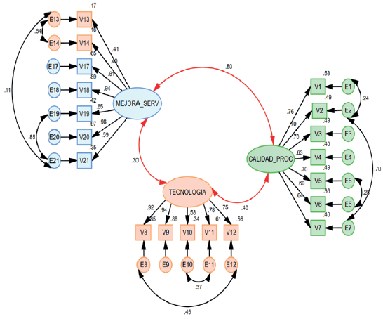
Es así que el resultado del AFC sirvió como base para obtener el MES (Modelo de Ecuaciones Estructurales), que empleó el software AMOS y después de varios procesos se obtuvo el mejor modelo de acuerdo a los indicadores sobre bondad del ajuste: Chi cuadrado = 364.423, GFI = 0.925, RMSEA = 0.071, NFI = 0.944, TLI = 0.945, CFI = 0.957; dichos resultados son óptimos. En Figura 2 y en Tabla 3., se aprecian las correlaciones existentes entre las variables, así como algunas correlaciones entre los errores que pertenecen al mismo factor. Por ejemplo, para el factor MEJORA_SERV, se tienen los errores de los ítems 18 (Con relación a la calidad del servicio. ¿Considera que la Organización está mejorando en la atención que le brinda?) y 19 (Con relación al producto DNI. ¿Considera que la Organización está esforzándose por entregar un producto de calidad y sin errores?).


RESULTADOS
Escobedo et al. (2016) en el Artículo «Modelos de Ecuaciones Estructurales: Características, Fases, Construcción, Aplicación y Resultados» de la Revista Ciencia & Trabajo, expresan que, al trabajar con modelos de ecuaciones estructurales, se tiene la ventaja de comprobar todas las hipótesis al mismo tiempo. En efecto, en nuestro estudio los resultados se expresan en las «Ecuaciones Estructurales», las que se exponen en la Tabla 4., obtenidas producto del último ajuste en busca del resultado más óptimo, las mismas que se construyen con el Estimate de los Pesos de regresión y adicionando los valores de Varianzas que representan los errores que van de E1 hasta E21 (sin E8, E9, E10, E15, E16).

Con relación al cumplimiento del objetivo general, se da respuesta a la hipótesis general «el diseño de un modelo de gestión con calidad de los procesos y tecnología mejora el servicio del registro de identificación de personas». Para comprobar la creación de un modelo de gestión que relacione a las tres variables latentes o factores «calidad de procesos», «tecnología» y «mejora del servicio», se recurrió al análisis factorial. Mediante la aplicación de la herramienta AMOS para 572 personas encuestadas, se obtuvo indicadores sobre bondad del ajuste con parámetros requeridos en AFC. Asimismo, se comprobó la correlación existente entre las 3 variables latentes, que se evidencian en la Figura 1 y Tabla 5.

Hipótesis específicas
1. «El seguimiento de pautas internacionales en la administración de los procesos del registro de identificación de personas mejora el servicio en tiempo, costos y calidad».
Es decir, V1, V2, V3, V4, V5, V6 y v7 impactan en V15, V16 y V17 (tiempo); V18 y V19 (calidad); y V20 y V21 (costos); lo que puede visualizarse en la Figura 2 (relación causal existente).
Como se dijo al inicio de la aplicación del modelo de ecuaciones estructurales, con la realización del análisis factorial exploratorio y la aplicación de la «matriz de componentes rotados», al haber una superposición de las dos variables V15 y V16, que formaban parte de las tres variables de tiempo, se optó por retirarlas. No obstante, con la V17 se comprueba la relación causal de que la calidad de los procesos mejora el servicio en tiempo. En atención a los resultados derivados del análisis de pesos de regresión estandarizados en Tabla 6, se determina la relación causal en 0.409, con lo que queda demostrada la Hipótesis Específica 1.
2. «La digitalización de la documentación registral del registro de identificación de las personas mejora el servicio en tiempo, costos y calidad».
Es decir, V8 y V9 impactan en V15, V16 y V17 (tiempo); V18 y V19 (calidad); y V20 y V21 (costos).
En búsqueda del mejor modelo-SEM, para obtener mejores indicadores sobre bondad de ajuste, se tuvo que descartar las variables V8 y V9, que formaban parte de la variable latente «tecnología» y que correspondían a la digitalización de la documentación registral.
Estos resultados se atribuyen a que las preguntas que se formulan dentro de la variable «tecnología» siempre pueden resultar de difícil comprensión para el encuestado.
3. «La sistematización de la verificación biométrica del registro de identificación de las personas mejora el servicio en tiempo, costos y calidad».
Es decir, V10 y V11 impactan en V15, V16 y V17 (tiempo); V18 y V19 (calidad); y V20 y V21 (costos). En atención a los resultados derivados del análisis de pesos de regresión estandarizados en Tabla 6, se determina la relación causal en 0.238, con lo que queda demostrada la hipótesis específica 3.
4. «La aplicación de servicios de gobierno electrónico en el registro de identificación de las personas mejora el servicio en tiempo, costos y calidad».
Es decir, V12, V13 y V14 impactan en V15, V16 y V17 (tiempo); V18 y V19 (calidad); y V20 y V21 (costos). Los resultados del análisis de pesos de regresión estandarizados se muestran en la Tabla 6. Con la relación causal en 0.238, se demuestra la hipótesis específica 4.

DISCUSIÓN
Una de las fuentes que se usa para la recolección de datos corresponde a la aplicación del instrumento de medición Encuesta a través de un cuestionario previamente elaborado y por el que se conoce la opinión o valoración del ciudadano, tal como se utilizó en el presente estudio; este instrumento debe cumplir características deseables de confiabilidad y validez. El coeficiente de confiabilidad vinculado a la consistencia interna es el coeficiente alfa de Cronbach, que se recomienda en valores superiores a 0.8; para la validez del instrumento, se usa el KMO, aceptable en valor mayor a 0.5.
En el presente estudio se obtuvo un alfa de Cronbach total de 0.922 y de 0.869, 0.861 y 0.888 para cada variable latente, así como un KMO de 0.851. Estos resultados fueron comparados con la investigación de Zabaleta, Brito y Garzón (2020) sobre metodología para estimar y evaluar un modelo de gestión del conocimiento mediante ecuaciones estructurales, en el que alcanzaron alfa de Cronbach total de 0.97 y de 0.841, 0.819 y 0.914 para cada variable latente. Es decir, comprobaron un instrumento confiable y válido.
Para obtener las ecuaciones estructurales y aplicarlas en las investigaciones, es necesario generar los indicadores de bondad de ajuste del modelo, los mismos que se generaron para el presente estudio de investigación y cuyos resultados conseguidos (NFI = 0.944, CFI = 0.957 y RMSEA = 0.071) pueden ser comparados con los de otras investigaciones. Así, en el trabajo de Cuevas et al. (2015), sobre La relación de la innovación de procesos y el rendimiento empresarial de las MiPymes Industriales de Guanajuato, comprobaron la hipótesis que plantearon basados en los buenos resultados de las variables de bondad de ajuste NFI = 0.925, CFI = 0.957 y RMSEA = 0.066.
CONCLUSIONES
La validez y fiabilidad del instrumento utilizado para medir todos los elementos, en su conjunto y de manera individual, han demostrado muy buenos resultados, cercanos a 1 para el KMO y para el índice alfa de Cronbach.
Con la aplicación de ecuaciones estructurales se logró determinar una técnica para generar un modelo de mejora de servicio del registro de identificación de personas.
Esta investigación permitió demostrar que la calidad de los procesos y la tecnología fortalecen la mejora del servicio del registro de identificación de personas.
Se probaron la hipótesis general y las hipótesis específicas planteadas.
Anexo 1

Aplicación de Escala Likert de 5 niveles: 1: Totalmente en desacuerdo, 2: En desacuerdo, 3: Ni de acuerdo ni en desacuerdo, 4: De acuerdo, 5: Totalmente de acuerdo.
Elaboración propiREFERENCIAS BIBLIOGRÁFICAS
Acuña, J. (2005). Mejoramiento de la calidad, un enfoque a los servicios. Cartago, Costa Rica: Editorial Tecnológica de Costa Rica.
Closas, A. (2011). Ecuaciones estructurales, una técnica estadística para formular y contrastar modelos de relaciones causa-efecto. Revista de la Facultad de Ciencias Económicas de la Universidad Nacional de Nordeste-Argentina, 7, 175-189. http://dx.doi.org/10.30972/rfce.073921
Cruz, S. (2001). Relación entre el enfoque de gestión de la calidad y el desempeño organizativo. (Tesis doctoral). Universidad de Valencia, Valencia.
Cuevas, H., Aguilera, L., y González, M. (2015). La relación de la innovación de procesos y el rendimiento empresarial de las MiPymes industriales de Guanajuato. Repositorio De La Red Internacional De Investigadores En Competitividad, 9(1), 1103–1122.
Escobedo, M., Hernández, J., Estebané, V., y Martínez, G. (2016). Modelos de ecuaciones estructurales: Características, fases, construcción, aplicación y resultados. Revista Ciencia & trabajo, 18(55), 16-22. https://dx.doi.org/10.4067/S0718-24492016000100004
García, M. (2011). Análisis causal con ecuaciones estructurales de la satisfacción ciudadana con los servicios municipales. (Proyecto de fin de máster). Universidad de Santiago de Compostela, Galicia.
González, F. (1999). Sistemas y Tecnologías de Información y Comunicaciones en el Proceso de Dirección de Calidad Total. (Tesis doctoral). Universidad Politécnica de Madrid, Madrid.
Hernández, R., Fernández, C., y Baptista, P. (1998). Metodología de la Investigación. Ciudad de México, México. McGraw-Hill Interamericana Editores.
Hoyos, E., y Ramos, J. (2018). Modelo de Ecuaciones Estructurales óptimo para la Evaluación de la Satisfacción Global de la Población del cercado urbano acerca de los Servicios Públicos Básicos ofrecidos en la Ciudad de Lambayeque. Febrero-abril 2018. (Tesis de grado). Universidad Nacional Pedro Ruiz Gallo, Lambayeque.
Nigro, H. (2014). Modelo de ecuaciones estructurales no lineales para la construcción de índices de satisfacción del ciudadano con gobiernos locales. (Tesis doctoral). Universidad Nacional del Centro de la Provincia de Buenos Aires, Buenos Aires.
Pérez, A. (2004). Gestión por Procesos. Madrid, España: Esic Editorial.
Prieto, J. (2005). El servicio en acción. La única forma de ganar todos. Bogotá, Colombia: Ecoe Ediciones.
Rodríguez, J. (2016, 1-3 de agosto). Modelo de Gestión y su relación con el Marco Estratégico, el Gobierno Corporativo y la Gestión del Cambio 2016 [Ponencia]. Seminario Internacional de Identificación y Desarrollo, Ciudad de México, México.
Rodríguez, M. (2009). El AFIS del RENIEC: Avanzada Tecnología Biométrica de Identificación al Servicio de los Peruanos y sus Instituciones. Revista Académica para el personal del Reniec, 1(7), 55-58.
Sánchez, M. (2008). El proceso innovador y tecnológico: estrategias y apoyo público. La Coruña, España: Netbiblo, S.L.
Zabaleta, M., Brito, L., y Garzón, M. (2020). Metodología para estimar y evaluar un modelo de gestión del conocimiento mediante ecuaciones estructurales. Revista Orinoquia, 24(1), 94-110. https://doi.org/10.22579/20112629.595