Caso clínico
Received: 15 May 2023
Accepted: 15 September 2023
DOI: https://doi.org/10.14482/sun.40.02.612.911
RESUMEN: Se presenta el Proceso de Atención de Enfermería (PAE) de una lactante mayor femenina de 1 año y 2 meses de edad, con antecedentes de rinofaringitis aguda y celulitis incipiente en cuero cabelludo. Se plantea PAE y sus cinco etapas; siguiendo la valoración por dominios y la aplicación de concepciones y supuestos teóricos del modelo de interacción de Padres-Hijos de Kathryn E. Barnard. El plan de cuidados se realiza con el enfoque de mapa de cuidados en la situación quirúrgica, diagnóstico NANDA International, lnc. La evaluación de intervenciones NIC (Nursing Interventions Classification) y resultados NOC (Nursing Outcomes Classification).
Palabras clave: Atención de Enfermería, Planificación de atención al paciente, Proceso de enfermería, Teoría de enfermería, Bronquiolitis, Lactante.
ABSTRACT: It is presented the Nursing Care Process (PAE) of a toodler of 1 year and 2 months of age, with a history of acute nasopharyngitis and incipient cellulitis on the scalp. Nursing process and its five stages are proposed; following the assessment by domains and the application of conceptions and theoretical assumptions of the Parent-Child interaction model of Kathryn E. Barnard. The care plan is carried out with the care map approach in the surgical situation, diagnosis NANDA International, lnc. The evaluation of NIC (Nursing Interventions Classification) outbreaks and NOC (Nursing Outcomes Classification) results.
Keywords: Nursing care, Patient care planning, Nursing process, Nursing theory, Bronchiolitis, Infant.
INTRODUCCIÓN
La Bronquiolitis Aguda (BA) es considerada como la infección respiratoria aguda más común en la primera infancia, causa más de 100 000 hospitalizaciones al año en menores de 12 meses en Estados Unidos; el virus sincitial respiratorio (VSR) es el agente causal más frecuentemente, responsable en un 80 % de los casos 1. Según la guía de práctica clínica del Ministerio de Salud y Protección Social (Minsalud) estas infecciones respiratorias agudas (IRAs) tienen etiología viral y el VSR, los rinovirus representan el 30 y 25 %, respectivamente; coronavirus y los virus no identificados representan del 35 al 50 % 2. A menudo se inicia con signos de una infección respiratoria alta (rinorrea clara, fiebre baja), la cual progresa gradualmente con taquipnea, sibilancias y tos. Es importante entrenar a los padres para que identifiquen de manera oportuna los signos alarma para que puedan consultar a tiempo a los centros de salud 1.
La Atención Integrada a las Enfermedades Prevalentes de la Infancia (AIEPI) tiene como objetivo tratar la salud del niño y niña de una manera integral y reducir las tasas morbilidad y mortalidad en los menores de 5 años, simplificando la atención en términos de diagnóstico y tratamiento e incluyendo componentes de promoción y prevención, tanto en el ámbito asistencial como en el hogar y en la comunidad 3.
Los planes de atención de enfermería mediante el uso del mapa de cuidado que otorga a los profesionales de enfermería una herramienta valiosa de aprendizaje y brinda una visión integral de las necesidades del paciente, y permite relacionar los diagnósticos de enfermería y las intervenciones entre sí 4,5.
Por otra parte, la aplicación de las teorías a la práctica de la profesión tiene gran importancia para la enfermería, para su desarrollo como disciplina 6. Teniendo en cuenta el ciclo de vital, se utilizó la teoría de Kathryn Barnard, quien en su modelo de interacción Padres - Hijos refiere cómo los padres interactúan en el ambiente del niño, influyen en su salud y en el crecimiento y desarrollo. Esta interacción entre padres e hijos contribuye a las características de cada individuo y cómo estas se modifican para satisfacer las necesidades de cada uno 7.
Por otro lado, el Proceso de Atención de Enfermería (PAE) es el método científico de la profesión que permite evaluar en forma dinámica los avances y cambios en la mejora de la salud y el bienestar del individuo, familia y colectivo por medio de los cuidados de enfermería, constituido por cinco etapas: Valoración, Diagnóstico, Planificación, Ejecución y Evaluación 8.
Dada las oportunidades de educación identificadas y la vulnerabilidad por el ciclo vital, se establece el estudio de caso desde el abordaje de enfermería. El objetivo de este estudio de caso fue establecer el PAE de acuerdo con la taxonomía NANDA, NIC, NOC, utilizando mapa de cuidados enlazados con la teoría de Interacción Padres-Hijos de Kathryn Barnard, en una lactante mayor con bronquiolitis severa, riesgo de desnutrición y lesiones eritematosas descamativas.
PRESENTACIÓN DEL CASO
Lactante mayor femenina de 1 año y 2 meses de edad, con cuadro clínico de 3 días de evolución, caracterizado por picos febriles cuantificados de 39.9 °C, tos húmeda emetizante, no cianozante, no pletorizante, asociado a rinorrea hialina y uso de musculatura accesoria para la respiración (tirajes subcostales y retracción xifoidea); a la auscultación, disminución del murmullo vesicular, crepitantes finos y sibilancias en ambos campos pulmonares.
Teniendo en cuenta las manifestaciones clínicas identificadas en la valoración, se le diagnosticó Síndrome febril agudo y dificultad respiratoria secundaria a bronquiolitis severa, con escala Wood Downes Ferres de 9. La paciente se le realizó terapia respiratoria integral y se le instaló soporte de oxígeno suplementario por cánula de alto flujo a 13 L/min con FiO2 al 50 %.
Siguiendo la estrategia AIEPI, se emplearon las curvas de crecimiento y desarrollo y se encontró en peso para la edad -1/-2 DE, peso para la talla entre -1/-2 DE IMC (Índice de Masa Corporal) -1/-2 DE, clasificándola en riesgo de desnutrición. Además, presentó otros signos clínicos, como ojos hundidos y vómitos.
Durante su estancia hospitalaria se visualizó en región genital lesiones eritematosas y descamativas en labios mayores y cara interna de muslos que se atribuyeron a una inadecuada técnica de higiene de genitales por parte de la cuidadora (madre).
A los 7 días de hospitalización egresó de la institución hospitalaria, se le realizó seguimiento a su vivienda y se le aplicó AIEPI comunitario.
A continuación, se presenta el proceso de atención en enfermería realizado por el grupo de trabajo teniendo en cuenta la situación hospitalaria y comunitaria.

Proceso de atención de enfermería
VALORACIÓN
La recolección de datos se realizó por medio de entrevista a la madre de la menor, acompañado del examen físico. Se realizó la valoración por dominios propuesto por NANDA 9, siguiendo el formato de historia clínica y la guía para la valoración de dominios adaptado por el Departamento de Enfermería de la Universidad del Norte (Tabla 1).

PROPIEDADES DEL MODELO DE KATHRYN E. BARNARD EN RELACIÓN CON EL PROCESO DE ATENCIÓN DE ENFERMERÍA (PAE)
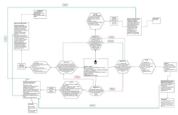
Se realizó un análisis de contraste teniendo en cuenta las propiedades y los supuestos del modelo de Barnard. Se evidencia la interacción entre padres (cuidadores) y la lactante; partiendo de los cuatro componentes principales del modelo (entorno, cuidador, niño y la interacción entre ellos). El cuidador involucra los conceptos relacionados, como son la salud física, mental, estado de salud, afrontamiento y educación de los padres. El niño es visto como un ser humano capaz de participar en una interacción en la que ambas partes del dúo (madre-hijo) influyen en el desarrollo social y emocional del niño. La interacción se refiere a la comunicación y relación bidireccional entre la madre y el hijo, y es fundamental para el desarrollo social y emocional de los niños. El entorno representa lo que está disponible para apoyar o dificultar la relación, incluidas otras personas y las finanzas 7 (Imagen 2).

La aplicación del modelo de Barnard permitió identificar elementos de soporte social provenientes de la madre (cuidadora principal), y a partir de este hallazgo se reforzó la crianza y la puericultura, pese a ser su tercera hija. Por otro lado, se evidenció estrés por parte de la madre en la crianza, debido a que el padre de la menor no colaboraba en el cuidado, dado que sobreponía las responsabilidades laborales, lo que suponía una sobrecarga para la madre como cuidadora.
Teniendo en cuenta los hallazgos encontrados con el modelo de Barnard, las intervenciones de enfermería se enfocaron hacia la modificación de las conductas maternas en salud.
Diagnóstico, Planificación, ejecución y evaluación
El abordaje y las intervenciones a la menor y su familia se realizaron a nivel intrahospitalario y extrahospitalario por el grupo de enfermería responsable del cuidado. El plan de cuidados basado en el mapa de cuidados y la herramienta NNN Consult licenciado a la Universidad del Norte 10.
DIAGNÓSTICO
De acuerdo con la representación del mapa de cuidados, en el centro se ubica a la menor, y a partir de un abordaje integral se establecieron los siguientes diagnósticos de enfermería:
PLANIFICACIÓN
Las intervenciones de cuidado se centraron en mejorar la interacción entre la cuidadora principal (madre) y la niña, para apoyar y orientar a la madre para que pueda enfrentar las reacciones comportamentales de su hija, y así, obtener mayor sensibilidad de la madre a las señales de la niña, aumentar la capacidad de la madre para identificar y aliviar las necesidades y establecer actividades sociales, emocionales y cognitivas que estimularan el crecimiento y desarrollo de la niña, según se especifican en la Figura 1.
EJECUCIÓN
La ejecución de las intervenciones se realizó en el ámbito intrahospitalario, donde estuvo durante 7 días, y extrahospitalaria por medio de la visita domiciliaria 15 días posterior al egreso hospitalario (Figura 1).

EVALUACIÓN
Se realizó partiendo de los criterios de evaluación del logro de los resultados esperados de las intervenciones establecidas (Figura 1). Se estableció la evaluación de los indicadores de resultado, con sus puntuaciones y significados según la NOC durante, antes y después de la intervención (final de la estancia hospitalaria y visita domiciliaria) (Tabla 2).

Los resultados se cuantifican antes de las intervenciones y al final de las intervenciones mediante una escala Likert donde 1 corresponde a "nunca demostrado"; 2 "raramente demostrado"; 3 a "veces demostrado": 4 "frecuentemente demostrado", y 5 "siempre demostrado". En el análisis se observó un avance de 3 puntos en el diagnóstico prioritario intrahospitalario (Diagnóstico 1). En el seguimiento ambulatorio, en el segundo diagnóstico, se logró mayor receptividad en las recomendaciones dadas a la madre, teniendo en cuenta el modelo de interacción Padres - Hijos de Katheryn E. Bernard, la madre modificó parcialmente la conducta, mostrando un avance de un punto, según la escala de Likert, de moderado a levemente comprometido. De igual forma, para el tercer diagnóstico, las intervenciones encaminadas para mejorar la alimentación complementaria se modificó parcialmente la conducta, se evidenció adherencia a las recomendaciones por parte de la madre en las instrucciones sobre las necesidades nutricionales de la menor en la dieta suministrada; sin embargo, el control de crecimiento mantiene la relación peso/talla e IMC iguales, pues son medidas que normalmente toman tiempo para cambiar.
Para el cuarto diagnóstico, las intervenciones se orientaron en mejorar el mantenimiento de la salud oral y fortalecer la asistencia a los controles de crecimiento y desarrollo. Se evidenció que las conductas fueron modificadas sustancialmente; hubo un avance de 3 putos en la escala Likert. Ante la situación familiar y social de la menor y su familia, además de la complejidad de los diagnósticos, se reitera la importancia de establecer redes de apoyo familiar y sociales.
DISCUSIÓN
El mapa de cuidados es una herramienta que integra antecedentes, diagnósticos e intervenciones, que permiten visualizar prioridades e identificar las relaciones de los datos en forma clara y sucinta. El mapa de cuidados permitió establecer el plan de cuidados de enfermería enfocado en la atención de signos y síntomas y en la modificación de las conductas de la madre 4.
Kathryn Barnard establece que el sistema padres-infante tiene influencias en las características individuales de cada uno y estas características se modifican de acuerdo con sus necesidades. Estas conductas adaptativas promueven que los padres tengan refuerzos en conocimientos con énfasis en el desarrollo del niño y factores que influyen de manera directa o indirecta en la salud 11. Con base en la teoría de Barnard, la enfermera participa en el intercambio de características entre padres - hijos y contribuye a reforzar el cuidado y el vínculo fraternal.
El cuidado de enfermería a padres es una práctica cada vez más común en la atención de la salud infantil. Un estudio que examinó los efectos de esta práctica en el desarrollo infantil demostró que el cuidado de enfermería a padres puede tener un impacto significativo en la promoción del desarrollo físico, cognitivo y emocional de los niños 12. De la misma forma, este caso presentado aquí demuestra que después de las intervenciones realizadas por enfermería, tanto la lactante como la madre tuvieron un efecto positivo en las conductas adaptativas de la madre, lo cual favoreció al bienestar y el mejoramiento de las condiciones de la lactante.
Como es común, las madres que no cuentan con un soporte social adecuado suelen tener muchas tensiones cotidianas y una vida social limitada, dada la responsabilidad del cuidado de los hijos 13. Dado que los recursos financieros del núcleo familiar son muy limitados y recibe poco apoyo emocional del padre de la lactante, las intervenciones de cuidado se enfocaron en la modificación de conductas con impacto en la salud de la lactante y no en la adquisición de recursos que no estuvieran al alcance de la intervención.
Teniendo en cuenta que después de la pandemia por Covid-19 se detectó un ligero incremento en las enfermedades prevalentes de la infancia 14, se utilizaron los recursos propuestos en la estrategia AIEPI, que involucra a la familia y la comunidad para la adquisición de conocimientos para prevenir enfermedades y proporcionar un ambiente óptimo para un apropiado crecimiento y desarrollo de niños y niñas 3.
Según las actividades de enfermería desarrolladas, se destacaron resultados que permitieron mejorar la respuesta adaptativa de la madre, con base en el seguimiento, la educación y el apoyo familiar.
CONCLUSIÓN
Se identificó la importancia de desarrollar el pensamiento crítico por parte del enfermero integrando concepciones teóricas del modelo de Barnard permitiendo integrar la teoría en el Proceso de atención de Enfermería. Es importante destacar que el mapa de cuidados en el Proceso de Atención de Enfermería es una estrategia que permite lograr resultados y metas en la aplicación del proceso de enfermería permitiendo al enfermero tomar decisiones acertadas y objetivas.
Agradecimientos:
Agradecemos las contribuciones de los profesores del programa de Enfermería de la Universidad del Norte y estudiantes de la asignatura del Cuidado de la Mujer y el Niño 2022-30.
REFERENCIAS
Vega-Briceño LE. Actualización de la Bronquiolitis Aguda. Neumología Pediátrica. 2023;16(2):69-74. https://doi.org/10.51451/np.v16i2.326
Contreras Ortiz JO, Contreras JO, Paola O, Ramírez Pérez A, Ramírez PA, Diseño Y Diagramación P et al. Guía de práctica clínica [Internet]. Gov.co. [citado 20 sep 2023]. Disponible en: Disponible en: https://www.minsalud.gov.co/sites/rid/Lists/BibliotecaDigital/RIDE/DE/CA/gpc-completa-neumonia-bronquiolitis.pdf
Organización Panamericana de la Salud. AIEPI- Atención Integrada a las Enfermedades Prevalentes de la Infancia [citado 4 mayo 2023]. Disponible en: https://www3.paho.org/hq/index.php?option=-com_content&view=article&id=13849:imci-integrated-child-health&Itemid=40283&lang=es
De las salas R, Orta-Visbal K, Castañeda -Jinete M, Cabarcas M, Ortega- Pérez S. Proceso de Atención Enfermería basado en mapa de cuidados en persona mayor reintervenida quirúrgicamente por reemplazo de cadera. Reporte de un caso. Salud Uninorte. 2023;39(1):867-879. https://rcientificas.uninorte.edu.co/index.php/salud/index
Jara V, Castro J. Desarrollo de juicio clínico con mapas conceptuales de cuidado: experiencia de estudiantes de enfermería. Enferm. univ. 2017;14(4):259-265. https://doi.org/10.1016/j.reu.2017.09.003
Durán-De Villalobos MM. La teoría, soporte de la ciencia y práctica de enfermería: tendencias. Av.enferm. 2012;30(1): 9-12. https://revistas.unal.edu.co/index.php/avenferm/article/view/35428/36121
Alligood Raile M. Nursing Theorists and Their Work. 10a ed. USA: Elsevier; 2021.
Marrero AG, Mancebo GR, Oliva EO, Francisca O, Naite A, Fernández NCC. Taxonomías NANDA, NOC, NIC: Proceso Enfermero en salud ocupacional. Revista Cubana de Salud y Trabajo. 2022;23(2):24-32. https://revsaludtrabajo.sld.cu/index.php/revsyt/article/download/273/284
Herdman H, Kamitsuru S. NANDA Internacional. Diagnósticos Enfermeros. Definiciones y clasificación 2021-2023. 12a ed. España: Elsevier; 2021.
NNN Consult. Herramienta online para la consulta y diseño de Planes de Cuidados de Enfermería. [Internet]. NNNConsult. Elsevier; 2022. Disponible en: http://www.nnnconsult.com/
Laguado Jaimes E. Cuidado de enfermería a padres para fortalecer el crecimiento y desarrollo de sus hijos. Rev Cuid. 2013;4(1):550-556. http://www.scielo.org.co/scielo.php?script=sci_arttext&pi-d=S2216-09732013000100017&lng=en
Cachupud Cuji NB, Cujano Ortiz JD. Propuesta de valoración de Enfermería al lactante según modelo de interacción padre-hijo de Kathryn Barnard. Unach. Riobamba, 2019. http://dspace.unach.edu.ec/handle/51000/6027
Verhage ML, Schuengel C, Holopainen A et al. Conceptual comparison of constructs as first step in data harmonization: Parental sensitivity, child temperament, and social support as illustrations. MethodsX. 2022;9:101889. https://doi.org/10.1016/j.mex.2022.101889
García Uribe JC, Hidalgo-Vásquez M, Chavarría-Ramírez V, Petro Barrientos A, Cifuentes-Salinas L. Memorias de evento "AIEPI Comunitario", una estrategia imprescindible en tiempos de sindemia. Rev CES Enf. 2022;3(2):76-77. https://revistas.ces.edu.co/index.php/enfermeria/article/view/7146
Notes
Author notes
Correspondencia: Milagros Castañeda-Jinete mjinete@uninorte.edu.co. Universidad del Norte.
Conflict of interest declaration