ABSTRACT: The purpose of this paper is to consolidate the measurement of a lovemark and unify a set of elements that form a lovemark in university institutions by considering the differences between students and graduates. Based on a review of factors that build a lovemark, brand loyalty relationships were explored. In addition, an empirical study was carried out and applied to a sample of 257 participants at the National University of Colombia (unal), one of the most important universities in this country. The results validated the positive effects of brand love, brand experience, and brand involvement on brand loyalty, the determining factor of a university lovemark. This article is one of the first works integrating all the constructs proposed by prior research studies, which, until now, have approached lovemark and brand loyalty separately.
KEYWORDS: LovemarkLovemark,loyaltyloyalty,higher educationhigher education,brandbrand.
RESUMEN: Este artículo busca consolidar la medición de una lovemark y unificar el conjunto de elementos que conforman una marca de este tipo en instituciones universitarias a partir del análisis de las diferencias existentes entre estudiantes y egresados. Con base en una revisión de los factores que construyen una lovemark, se exploraron relaciones de lealtad de marca. Además, se llevó a cabo un estudio empírico sobre una muestra de 257 participantes miembros de la Universidad Nacional de Colombia (UNAL), una de las instituciones de educación superior más importantes del país. Los resultados validaron los efectos positivos de las variables amor por la marca, experiencia de marca y participación de la marca sobre la lealtad hacia ella, un factor determinante de lovemark para una universidad. Este artículo es uno de los primeros en integrar todos los constructos propuestos por investigaciones anteriores, que, hasta ahora, se han relacionado por separado en la teoría de lovemark y lealtad de marca.
PALABRAS CLAVE: Lovemark, lealtad, educación superior, marca.
RESUMO: O objetivo deste trabalho é consolidar a medição de uma lovemark e unificar um conjunto de elementos que forma uma lovemark em instituições universitárias ao considerar as diferenças entre estudantes e graduados. Com base em uma revisão de fatores que constroem uma lovemark, as relações de fidelidade à marca foram exploradas. Adicionalmente, um estudo empírico foi conduzido e aplicado a uma amostra de 257 participantes da Universidade Nacional da Colômbia (UNAL), uma das universidades mais importantes do país. Os resultados validaram os efeitos positivos do amor pela marca e da experiência de marca, e o envolvimento com a marca na fidelidade à marca, o fator determinante para uma lovemark universitária. Este artigo é um dos primeiros trabalhos a integrar todas as proposições de artigos de pesquisa anteriores que, até o momento, haviam abordado love-mark e fidelidade de marca separadamente.
PALAVRAS-CHAVE: educação superior, fidelidade, lovemark, marca.
RÉSUMÉ: Cet article cherche à consolider la mesure d'un lovemark et à unifier l'ensemble des éléments qui la composent dans les institutions univer-sitaires, en partant de l'analyse des différences entre étudiants et diplômés. En partant d'un examen des facteurs qui construisent un lovemark, on a exploré les relations de fidélité à une marque. Par la suite, on a mené une étude empirique sur un échantillon de 257 membres participants de l'Univer-sité Nationale de Colombie (unal), l'un des établissements d'enseignement supérieur les plus importants du pays. Les résultats ont validé les effets posi-tifs des variables amour de la marque, l'expérience et la participation de la marque sur la fidélité, un facteur déterminant de lovemark pour une univer-sité. Cet article est l'un des premiers à intégrer toutes les constructions pro-posées par les recherches précédentes, qui, jusqu'à présent, étaient reliées séparément dans la théorie de la loyauté et de la fidélité à une marque.
MOTS-CLÉ: lovemark, fidélité, enseignement supérieur, marque.
Marketing
Lovemark Effect: Analysis of the Differences between Students and Graduates in a Love Brand Study at a Public University
EFECTO LOVEMARK: ANÁLISIS DE LAS DIFERENCIAS ENTRE ESTUDIANTES Y EGRESADOS EN UN ESTUDIO DE "MARCA DE AMOR" EN UNA UNIVERSIDAD PÚBLICA
EFEITO LOVEMARK: ANÁLISE DAS DIFERENÇAS ENTRE ESTUDANTES E GRADUADOS EM UM ESTUDO DE AMOR PELAS MARCAS REALIZADO EM UMA UNIVERSIDADE PÚBLICA
L'EFFET « LOVEMARK » : UNE ANALYSE DES DIFFÉRENCES ENTRE LES ÉTUDIANTS ET LES DIPLÔMÉS DANS UNE ÉTUDE D'UNE « MARQUE D'AMOUR » DANS UNE UNIVERSITÉ PUBLIQUE
Received: 14 November 2018
Accepted: 03 October 2019
The positioning of a brand is one of the main distinguishing elements for a company to achieve its marketing objectives. Brand definition corresponds to a "unique identification" that differentiates a brand from its competitors, providing confidence in the product (Delgado-Ballester & Munuera-Alemán, 2001), its quality, price (Blackett & Harrison, 2001; Gallo, 2000; Hernani, 2008), and the purchase process from interest to post-consumption, which is a learning process by consumers, facilitating subsequent purchase decisions and decreasing the time for making such decision (Keller, 2008; Kotler & Keller, 2016). These differentiating aspects of the product allow consumers to relate previous experience with subsequent consumption (Aaker, & Biel, 2013). These comparisons are based on the experience and values that customers obtain themselves. Therefore, some researchers have assigned personality and emotional dimensions to this process (Escobar-Farfán, Mateluna, & Araya, 2016; Haigood, 2001; Liu, Huang, Hallak, & Liang, 2016).
Brand recognition of a university is an important factor for universities that consolidate within their stakeholders (Sulkowski, Seliga, & Wozniak, 2020). In this regard, it is strategically important to have a strong brand positioning in the sector, creating the need to carry out research related to the university brand (Fazli-Salehi, Esfidani, Torres, & Zúñiga, 2019).
The brand, in its evolution, has taken the "emotionality" that has been granted to the study of the intimacy and sentimentality that consumers develop towards brands. In this article, we will describe the concept of "Marca-Amor" (or lovemark) to study its consolidation in one of the most beloved institutions in Colombia, the National University of Colombia (UNAL).
As noted in the introduction, a brand becomes one of the most important and best-valued intangible assets of organizations looking for different alternatives for their measurement and consolidation; some examples can be seen in table 1.
The brand then ceases to be a symbol and becomes an element of relationship with the consumer, who forces organizations to work on values such as notoriety, personality, perceived quality, and loyalty (Alvarado & Lucano, 2015, p. 29). There are many dimensions that can be evaluated in the brand (Escobar-Farfán et al., 2016). Table 2 shows that one of these elements is emotionality, a fundamental pillar of the lovemark (Batra et al, 2012).
In this context of brand positioning, the relationship of brands with consumers becomes so close that we can say that consumers "love" their brands and feel deep affection and longing for them, to the point of missing them when they disappear. This emotional closeness has been studied by neuromarketing, which has discovered activation centers with products, whose marks are close to the feeling of love and generate love substances, such as dopamine (Lindstrom, 2011). According to the information gathered by these studies, it is possible to speak of love brands or passion brands.
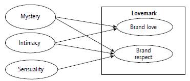
For Roberts (2005, 2006), consumers are primarily emotional beings. This author proposes that brands continue fulfilling their goal to "create deep and complex emotional bonds", such as a lovemark, which is based on "creating a personal relationship, a story of love with people, creative and wrapped in mystery, with a touch of sensuality" (Kelemen, 2012, p. 3). Roberts and his team identify three fundamental attributes of a lovemark (Albert, Merunka, & Valette-Florence, 2008) to develop "their special emotional resonance": mystery, intimacy, and sensuality (Antequera 2016, p. 6).
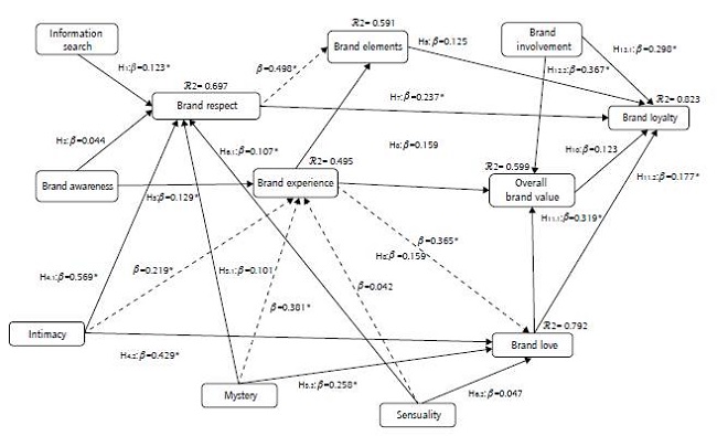
The consolidation of a lovemark is based on two essential elements: respect and love. Respect focuses on the reliability of the product or service, which is why its characteristics must maintain a standard of the highest quality, as well as trust and reputation; elements that must be maintained at the same level, purchase after purchase. Additionally, love is divided into three components: mystery, sensuality, and intimacy. Mystery allows telling great stories that involve the past, present, and future, as well as dreams, myths, icons, and inspiration. Sensuality resorts to the use of the senses, and intimacy is the sum of empathy, commitment, and passion. In short, a lovemark maintains a relationship with the consumer united by love (Ahuvia, 2005; Carroll & Ahuvia, 2006), a personal and unique feeling (Forero, 2014, p. 6). These three dimensions of brand image contribute positively (Pavel, 2013) to the creation of a lovemark experience (Bagozzi et al, 2017), leading consumers to become avid fans of a certain offer of a company. These attributes are observed in figure 1.
Figure 2 shows the construction of the lovemark, which depends on different moderating factors, especially emotions; which is why the messages sent to the senses become so important in this process. Being able to change the emotions in the relationship with the consumer allows understanding the real positioning of the brands and, through this, create a feeling of love that strengthens brand loyalty.
UNAL is one of the most prestigious universities in Colombia, providing a universal and inclusive education model. It is difficult for a consumer in Colombia not to know about UNAL or understand its role in the development of Colombian society. However, the image of this institution has gone through many phases. In July 1986, Dr. Roberto Rosero conducted a study, which, among other things, sought to determine the preference of high school graduates for careers and universities. This study was carried out with 600 senior students of 20 schools from different socioeconomic levels (Rosero, 1986). The research focused on inquiring about career and university preferences with a central question to determine if the admission process was a decisive factor, and whether the student had a scholarship that would assume the costs of their university studies.
Depending on which university the student preferred, especially if it was public or private, the results showed a decline in the preference for UNAL, revealing a higher interest for private universities. In 2000, Napoleon Franco polling firm and UNAL carried out a new research study (Montoya, Montoya, Rosero, & Montañez, 2000) in a sample of 1,203 surveys of high school students of the city of Bogotá, Colombia. The results of this study determined that 51°% of students preferred private universities over UNAL because its students and professors were perceived as guerrilla members or communists (Montoya et al, 2000).
An exploratory study aimed at solving the research problem was conducted. For this purpose, we used a non-experimental, cross-sectional design. In order to define the sample we used the statistical equation for populations (table 3). The measurement tool was constructed through a process of translating the items detailed above in the theoretical framework, which were endorsed by expert judges in marketing. A virtual questionnaire was created to facilitate data collection. Likewise, as a dissemination action, a campaign for the study was posted on a Face-book page in order to encourage responses by students and graduates. We obtained 267 valid questionnaires: 100 from graduates and the remaining 167 from students.

The following assumptions are proposed according to the conceptual contributions approached. For Roberts (2005, 2006), intimacy, mystery, and sensuality are the main elements for both brand respect and brand love (Blackston, 2018). Brand awareness (Çifci et al, 2016; Lambin & Tesser, 2004) affects brand experience (Al-Mandil & Yen, 2017; Brakus et al, 2009) because of brand value. Besides, brand loyalty (Malik & Guptha, 2013; Pritchard & Howard, 2015; So., 2016) depends on brand respect, brand love, brand vale, brand elements (Alnsour & Subbah, 2018; Keller, 2001, 2017; Fernández, 2015), and brand involvement (Cho et al, 2015; Muniz & O'Guinn, 2001; Muniz & Schau, 2005; Sung & Choi, 2010; Wang, 2002; Zaichkowsky, 1985).
Due to the exploratory nature of this study, a latent variable regression analysis was conducted with Smartpls 3.2.7 (Hair, Hult, Ringle, & Sarstedt, 2017). The analysis was performed in two phases: the first phase assessed the measurement model and the second tested the structural model.
The first step was to test the convergent and discriminant validity of the constructs and the reliability of each item. The results of the convergent validity tests construct were acceptable, and all t-statistics had loads higher than 0.505, as shown in table 5 (Hair et al., 2017). Composite reliability tests and Goldstein's test were applied. All values were higher than the acceptable minimum of 0.70. In addition, Cronbach's alpha test obtained values above 0.70 (Churchill & Iacobucci, 2004). Finally, the convergent validity was tested with average variance extracted (AVE), reporting values above 0.5 (table 6).




Discriminant validity was verified by the matrix AVE-squared correlation (Fornell & Larcker, 1981), whose results are shown in table 7, and the Henseler-Ringle test (Henseler, Ringle, & Sarstedt, 2015), presented in table 8). Both tests were validated.


Likewise, this study suggests that brand loyalty reflects customers' conceptions regarding their levels of involvement with the brand (H12.1, β = 0.298*), brand value (H10, β = 0.123), and brand love (H11.2, β = 0.177*), which could better shape the concept of lovemark.
To test the predictive ability of the model, bootstrapping was performed (n = 5.000), with all R2 values above 0.10 (t > 1.96), indicating that the independent variables are adequate and confirming the predictive capability of the proposed model (Falk & Miller, 1992). All the hypotheses were validated, except the following: H1.2, H2.1, H2.3, H5.1, H6.2, H7, H8.1, H10.3, H11.1, and H11.2 (Table 9) (Figure 4).

The results show, first, that brand loyalty is built in a complex manner within the customer-brand relationship, since it requires actions in the short term. As long-term actions, it is a process in which all the marketing actions related to the levels of symbolic consumption (cognitive, affective and conative) manage to explain brand loyalty (R2 = 0.823). This allows validating its high-predictive capacity from the conceptions of marketing, framed in the paradigm shift towards the multidimensional consumer. Our findings confirm not only that the lovemark concept is composed of love brand and brand respect, but also that the variable of brand experience is the key concept of brand co-creation, integrating a third concept that is also part of the love-mark theory influenced by the three essential actions of branding: mystery, sensuality, and intimacy.
Finally, a multigroup analysis was performed in order to determine the differences between active and graduate students. For this, a bootstrapping analysis was carried out with more than 3,000 subsamples.


It was found that the graduates (β = 0.426*), unlike the students (β = 0.206), report a high significance of influence of brand love on the brand loyalty. This could mean that their time at UNAL generated strong bonds that make them to keep their alma mater in their mind in an effective way forever. In fact, the mystery construct is also significant for the group of graduates in its effect on brand love (β = 0.488*) and brand respect (β = 0.279*), which ratifies the assumption that the course of time and the interaction of the brand with the client generate an emotional bond between the two parties that becomes stronger over time.
The sensuality factor has been validated as influential on brand love (β = 0.746*) and brand experience (β = 0.556*) for the group of students, but not for the graduates. This could be explained by the fact that students are in a stage of considerable interaction with the brand. Therefore, they value more the experiences offered by the brand on a day-to-day basis, in addition to being in closer contact with tangible brand actions (i.e., advertising actions, facilities, processes, and services).
The results allowed us to consider love as the result of a complex process in which the brand is the reflection of all the actions carried out by the organization in the short and the long term. Moreover, all levels of the brand's relationship with the client, especially this model, propose the new construct of brand experience as another variable within this process. Likewise, this model proposes the construction of the brand of means for love brand, brand involvement, and brand value, demonstrating the complexity that comes with its construction and maintenance in the long term.
In the case of university institutions, this study is a pioneer studyin explaining how the actions of the brand with students and graduates can be positive, especially in short-term relationships for students and long-term actions in the case of graduates. The actions implemented by these institutions in order to strengthen the affection for the brand will make it possible for this effort to continue creating loyalty ties. Well-being strategies with students and strong relations with graduates must become indispensable elements for strengthening the brand in the medium and long term.
The lovemark, as a relationship with the brand of sensuality, intimacy, and mystery, and its relationship with brand positioning, should be built every day with students, since they evaluate the quality and the elements associated with the brand on a daily basis. However, an important group is graduates, who, in many cases, are forgotten by the institutions, even though they are the main promoters of the brand in several social contexts.
The scientific contribution of this study are the new relations explored between the variables proposed in the literature on brand development, thus generating a relational model that seeks to integrate all the elements that consider brand loyalty and brand love as key components.
The main limitation of this study is that it was applied in one single university. Therefore, results cannot be generalized to other institutions. Future research lines are required to apply brand love studies in other institutions with the aim of studying possible differences between universities, as, for example, private and public universities.
*DIRECCIÓN DE CORRESPONDENCIA: Luz Alexandra Montoya. Carrera 80 No 65-223 - Campus Robledo Medellín, M8B-99-07, Colombia.









