Estudios Organizacionales
Mecanismos de colaboración interinstitucional: prácticas típicas*
INTER-INSTITUTIONAL COOPERATION MECHANISMS: SOME COMMON PRACTICES
MECANISMOS DE COLABORAÇÃO INTERINSTITUCIONAL: PRÁTICAS TÍPICAS
LES MÉCANISMES DE COLLABORATION INTERINSTITUTIONNELLE: QUELQUES PRATIQUES TYPIQUES
Mecanismos de colaboración interinstitucional: prácticas típicas*
Innovar, vol. 31, núm. 79, pp. 145-159, 2021
Facultad de Ciencias Económicas. Universidad Nacional de Colombia.
Recepción: 29 Abril 2020
Aprobación: 15 Octubre 2020
RESUMEN: La colaboración interinstitucional en el Estado surge como efecto de una ola de reforma acuñada como nueva gerencia pública. A pesar de ser un objeto ampliamente estudiado, la colaboración interinstitucional aún plantea una agenda de investigación en desarrollo, en la que los estudios organizacionales tienen un rol de interés. Este artículo persigue un triple objetivo: i) situar la colaboración interinstitucional en el universo de interés de los estudios organizacionales, ii) explicar el contexto de la génesis de la colaboración interinstitucional como parte de debates sobre la organización del Estado; y iii) aportar a la literatura al identificar y describir las prácticas típicas de colaboración interinstitucional a partir de una revisión de literatura con enfoque de desarrollo teórico. Se ofrece un marco analítico basado en prácticas de colaboración y, como tal, un aporte al campo de estudios con una base que ofrece patrones y permitiría el desarrollo de estudios cuantitativos. El resultado arroja como prácticas típicas de colaboración inter-institucional i) la agregación de acciones sectoriales, ii) la consulta mutua, iii) la conformación de unidades, y iv) la conformación de comités y subcomités. La discusión elabora una lectura reflexiva de la tipología en tanto marco analítico para la indagación y la acción. A modo de cierre, el texto discute los factores habilitantes que aportan mayor operacionalidad a los mecanismos de colaboración interinstitucional según la literatura.
PALABRAS CLAVE: agregación de acciones sectoriales, colaboración interinstitucional, comités, consulta, unidades.
ABSTRACT: Inter-institutional cooperation at the State level is the result of a series of reforms coined as new public management. Despite being a widely studied issue, inter-institutional cooperation still has a research agenda under development, in which organizational studies play an interesting role. This article pursues a threefold objective: i) place inter-institutional cooperation within organizational studies research interests; ii) explain the context of the genesis of inter-institutional cooperation as part of the debates around the organization of States; iii) contribute to the existing literature by identifying and describing inter-institutional cooperation typical practices through a literature review based on a theoretical development approach. Therefore, our work provides an analytical framework based on collaborative practices and, as such, a contribution to the field of organizational studies with a foundation that offers patterns and would allow the development of quantitative studies. The results show that: i) the aggregation of sectoral actions, ii) mutual consultation, iii) the establishment of units, and iv) the conformation of committees and subcommittees are common practices for inter-institutional cooperation. The discussion of the results develops a reflective reading of the typology as an analytical framework for inquiry and action. To conclude, this paper discusses the enabling factors that grant inter-institutional cooperation mechanisms greater operationality, according to the literature.
KEYWORDS: Sectoral actions aggregation, inter-institutional cooperation, committees, consultation, units.
RESUMO: A colaboração interinstitucional no Estado surge como efeito de uma onda de reforma definida como nova gerência pública. Apesar de ser um objeto amplamente estudado, a colaboração interinstitucional ainda propõe uma agenda de pesquisa em desenvolvimento, na qual os estudos organizacionais têm um papel relevante. Este artigo busca três objetivos: i) situar a colaboração interinstitucional no universo de interesse dos estudos organizacionais; ii) explicar o contexto da gênese da colaboração interinstitucional como parte de debates sobre a organização do Estado e iii) colaborar com a literatura ao identificar e descrever as práticas típicas de colaboração interinstitucional a partir de uma revisão de literatura com abordagem de desenvolvimento técnico. Oferece-se um contexto analítico baseado em práticas de colaboração e, como tal, um aporte ao campo de estudos com uma base que oferece padrões e permitiria o desenvolvimento de estudos quantitativos. O resultado aponta práticas típicas de colaboração interinstitucional, como i) a adição de ações setoriais, ii) a consulta mútua, iii) a formação de unidades e iv) a formação de comitês e subcomitês. A discussão elabora uma leitura reflexiva da tipologia como marco analítico para a indagação e para a ação. Como conclusão, o texto discute os fatores habilitantes que oferecem maior operacionalidade aos mecanismos de colaboração interinstitucional de acordo com a literatura.
PALAVRAS-CHAVE: adição de ações setoriais, colaboração interinstitucional, comitês, consulta, unidades.
RÉSUMÉ: La collaboration interinstitutionnelle au sein de l'État est l'effet d'une vague de réformes qualifiée de nouvelle gestion publique. Si bien elle est un objet largement étudié, la collaboration interinstitutionnelle soulève encore un agenda de recherche en développement, dans lequel les études organisationnelles ont un rôle intéressant. Cet article poursuit un triple objectif: i) placer la collaboration interinstitutionnelle dans l'univers d'intérêt des études organisationnelles; ii) expliquer le contexte de la genèse de la collaboration interinstitutionnelle dans le cadre des débats sur l'organisation de l'Etat; et iii) contribuer à la littérature en identifiant et en décrivant les pratiques typiques de collaboration interinstitutionnelle sur la base d'une revue de la littérature avec une approche de développement théorique. On offre un cadre analytique basé sur des pratiques collaboratives et, à ce titre, une contribution au domaine des études avec une base qui offre des modèles et qui permettrait le développement d'études quantitatives. Le résultat montre que les pratiques typiques de collaboration interinstitutionnelle sont: i) l'agrégation des actions sectorielles, ii) la concertation mutuelle, iii) la formation d'unités, et iv) la formation de comités et sous-comités. La discussion développe une lecture réflexive de la typologie en tant que cadre analytique pour l'enquête et l'action. En guise de conclusion, le texte examine les facteurs favorables qui confèrent une plus grande opérationnalité aux mécanismes de collaboration interinstitutionnelle selon la littérature.
MOTS-CLÉ: agrégation d'actions sectorielles, collaboration interinstitutionnelle, comités, concertation, unités.
Introducción
La búsqueda de alternativas de coordinación entre instituciones estatales, en sentido vertical tanto como horizontal (Licha & Molina, 2006), ha conducido al surgimiento y expansión de diversos arreglos. Estos arreglos se expresan en diversos mecanismos de coordinación para gestionar la cosa pública de manera intersectorial, que apuntan a que "diversos sectores gubernamentales no sólo entreguen a un mismo público específico los servicios que son propios de cada uno, sino que de manera articulada atiendan necesidades sociales o prevengan problemas que tienen complejas, diversas y relacionadas causas en sus orígenes" (Cunill-Grau, 2014, p. 8). Estos mecanismos de colaboración interinstitucional no son excepcionales. En Colombia, proliferan comités, consejos, mesas y grupos interinstitucionales con cobijo de la Ley 489 de 1998. Como se explicará en detalle, hacen parte de las respuestas que suscita la segunda ola de reformas de la nueva gestión pública (NCP) y que han derivado en varios modelos de gestión de lo público.
Las particularidades del objeto han impedido que su estudio avance metódicamente. La literatura incluye, junto con la noción de coordinación interinstitucional, aquellas de integración de política, regímenes de política con conexiones de frontera, coordinación de política, gobernanza colaborativa, espacios de regulación funcional y colaboración intragubernamental, entre otras. A estas se suman, además, estudios que analizan modelos gubernamentales específicos, tales como el joined up y el whole of government (Trein et al., 2020).
Aunque es bastante más común la caracterización de casos de éxito o fracaso, se han propuesto cuatro marcos analíticos en la literatura. Molenveld, Verhoest, Voets y Steen (2020) identifican: i) el análisis de intensidad de coordinación (e. g., Metcalfe, 1994; Cunnill-Grau, 2014); ii) el análisis de tipos sueltos vs. estrictos de coordinación (e. g., Meyer, 2002; Molenveld, 2016); iii) el análisis de enfoques de coordinación -/. e., jerarquicos, competitivos de mercado o en red- (e. g., Alexander, 1995; Verhoest, Bouckaert, & Peters, 2005); y iv) el más difundido análisis de enfoques de coordinación instrumentales e institucionales (e. g.,Christensen & Lægreid, 2007a).
Trein et al. (2020) señalan que la diversidad y vastedad de la producción académica en el campo ha avanzado en desmedro del avance teórico, de las lecturas sistemáticas de los mecanismos, de las causas y efectos del fenómeno, y de la posibilidad de aproximaciones cuantitativas. La agenda que proponen los autores incluye la necesidad de abordar el tema desde los estudios organizacionales. Acá hay todo por hacer, pues una búsqueda integrada de las nociones de referencia en la base de datos bibliométrica Lens1, utilizando el booleano or en todos los campos, arroja 33.888 artículos. Solo 253 están catalogados dentro del área temática de estudios organizacionales. En esta ausencia de puentes robustos entre las dos perspectivas de estudio, el presente documento pone a disposición, desde los estudios de la gestión pública, una tipología de mecanismos de coordinación interinstitucional como insumo para elaboraciones futuras que desde los estudios organizacionales puedan enriquecer el conocimiento sobre la coordinación entre instituciones estatales llamadas a resolver, a través de la gestión de políticas, diversos problemas sociales. Para tales efectos, el uso de la noción de institución se aleja de las lecturas neoinstitucionalistas y, por el contrario, se asume como sinónimo de organización, en el caso particular, estatal que, además, corresponde al concepto de uso común en la práctica pública colombiana.
En el marco de esta configuración del estado de la discusión, se presenta este artículo para mostrar el campo de interés, señalando, a su vez y a manera de preludio, un mecanismo de entrada. Para efectos de ubicar al lector, el artículo discute inicialmente el trasegar de las concepciones y reformas sobre la organización del Estado que hoy dan lugar a la colaboración interinstitucional como solución. Posteriormente, se lleva a cabo un corte transversal de la literatura, orientado a catalogar los mecanismos de colaboración. A partir de una revisión orientada al desarrollo teórico (Paré, Trudel, Jaana, & Kitsiou, 2015), se propone una tipología que da cuenta de las herramientas operacionales de la coordinación interinstitucional. Este ejercicio propone un marco analítico a efectos de i) observar con un lente más fino los instrumentos concretos de coordinación interinstitucional y sus retos organizacionales y, con ello, ii) permitir la construcción académica más robusta y diferenciada en torno a los desafíos de coordinación que suponen mecanismos diferenciados.
Antecedentes: la idea de colaboración interinstitucional como producto de la nueva gestión pública
El siglo XX se caracterizó por una constante búsqueda de esquemas y estructuras estatales óptimas (Oszlak, 1999; Ramírez-Brouchoud, 2009). Han sido sucesivos los intentos inspirados por intereses, ideologías, posturas teóricas y fines destinados a la persecución de la mayor eficiencia estatal: la constante transformación de modelos y la oscilación entre los extremos Estado-céntricos y mercado-céntricos ha influido en los modos de pensar el funcionamiento de la acción pública.
Las décadas comprendidas entre 1930 y 1970 se caracterizaron por un Estado activo, un leviatán central que, en medio del modelo de sustitución de importaciones, estaba a cargo de la provisión de servicios e inversión destinada a la modernización (García-Chourio, 2003). Como resultado de esta lógica, "las estructuras y dotaciones estatales habían alcanzado su máxima expansión durante los años 60 y 70. Junto con la asunción de un creciente rol empleador, se había expandido el aparato empresario, regulador y [de] subsidios" (Oszlak, 1999, p. 3). Pese a que dicho esquema reveló signos de agotamiento en los años 60, perduró de forma diferenciada hasta los 80.
Las transformaciones económicas mundiales y las agencias internacionales (García-Chourio, 2003) condujeron a un cambio de paradigma económico (Ramírez-Brouchoud, 2009), pero también de ideología y enfoques desde los cuales pensar el Estado (García-Chourio, 2003). La primera reforma estatal de las décadas de los 70 y 80, de corte neoliberal "atribuía la crisis económica al fracaso del modelo [...] que había facilitado un intervencionismo excesivo del Estado, la asunción de roles no pertinentes y la conducta predatoria de quienes controlaban su aparato" (Oszlak, 1999, p. 4).
Como consecuencia, la solución esbozada se dirigió a reducir el Estado (Rosas-Huerta, 2008). Las reformas de los 70 y 80 estuvieron destinadas "a superar desequilibrios fiscales y monetarios" (García-Chourio, 2003, p. 98), como lo confirma la receta de ajuste del Consenso de Washington (García-Chourio, 2003; Ramírez-Brouchoud, 2009):
Un programa político de síntesis de [...] propuestas de política neoliberal y de [...] experiencias de ajuste estructural [...]. Entre los temas del Consenso están: la disciplina fiscal, las privatizaciones, la desregulación, la liberalización comercial y financiera, las reformas tributarias, los cambios en las prioridades del gasto. (Ramírez-Brouchoud, 2009, p. 120)
El péndulo cambia a finales de la década de los 90, cuando el Banco Mundial cuestionó la sostenibilidad de las reformas con un Estado debilitado por los ajustes introducidos. De este modo, la segunda ola reformista dirige su mirada hacia el interior del Estado, un Estado menor pero mejor, como sugiere Oszlak (1999).
Estas reformas se enfocan en la racionalidad del Estado con miras a hacerlo más eficaz, eficiente, capaz de proveer servicios con equidad y constituir un entorno propicio para el sector privado (Rosas-Huerta, 2008; Ramírez-Brouchoud, 2009; García-Chourio, 2003). En palabras de Bresser (1999, citado por García-Chourio, 2003), la diferencia entre las dos etapas radica en su concepción ideológica y estratégica. Mientras la primera se centra en la superación de crisis a partir de un ajuste estructural económico, las de la segunda tienen un carácter institucional: se pasa del papel estatal al cambio y revitalización del aparato estatal (García-Chourio, 2003).
En este contexto surgen y se instalan las propuestas de reforma a la gestión pública. La llegada de las posturas neo-gerenciales, que importan prácticas del sector privado a las dinámicas públicas, tienen asidero en la presión de actores internacionales como la Organización para la Cooperación y el Desarrollo Económico (OCDE), el Banco Mundial, el Programa de las Naciones Unidas para el Desarrollo (PNUD) y el Banco Interamericano de Desarrollo (BID) (Sánchez-González, 2008). Su progresiva expansión se explica por la confluencia de otras tendencias: las pretensiones de frenar el crecimiento del aparato estatal, la privatización de la prestación de servicios públicos y la automatización (Hood, 1991, citado por Quintanilla-Ortiz, 2017).
Esa tendencia, denominada nueva gerencia pública (NCP), es una visión privada de lo público inspirada en las teorías económicas clásica y neoclásica y, en consecuencia, está ubicada en la matriz mercado-céntrica (Guerrero, 2003, citado por Sánchez-González, 2008). Incluye orientación al cliente, privatización, mercado y competencia, reforma del sector público, y una gerencia por objetivos y resultados (Sánchez-González, 2008). Pollitt (2007) enumera algunos rasgos distintivos de esta práctica:
Greater emphasis on 'performance', especially through the measurement of outputs. A preference for lean, flat, small, specialized (disaggregated) organizational forms over large, multi-functional forms. A widespread substitution of contracts forhierarchical relations as the principal coordinating device. A widespread injection of market-type mechanisms (MTMS) including competitive tendering, public sector league tables and performance-related PA. An emphasis on treating service users as 'customers' and on the application of generic quality improvement techniques such as TQM. (p. 110)
La NCP es controversial. De un lado positivo se han destacado las mejoras que trae en eficiencia, calidad de servicio y reducción de costos (Pollitt, 2007; Quintanilla-Ortiz, 2017). En cuanto a aspectos negativos, se ha advertido "inappropriate applications to complex human services, and the widespread gaming of performance measurement regimes and about probable damage to traditional public service values" (Pollitt, 2007, p. 112). En el mismo sentido, tanto la literatura como la práctica muestran que la NCP conduce a una marcada fragmentación organizacional (Pollitt, 2007), a la competencia sectorial por recursos y, en consecuencia, a la pérdida de la visión global de la intervención pública.
Así pues, la hiperespecialización del funcionamiento organizacional, que se entendía como deseable en la primera ola de reformas de la NCP, sugiere haber llevado en el mediano plazo a la miopía institucional (Papadopoulos, 1995), fragmentación y carencia de capacidades de relacionamiento y coherencia (Morgan, 2006), o "departamentalismo", visión de túnel y "silos verticales" (Christensen & Lægreid, 2007a). De esta forma,
el principio de organizaciones especializadas, con cantidad de roles y funciones especializados y no sobrepuestos, debió producir demasiada segmentación, autoridades centradas en sí mismas, y falta de cooperación y coordinación, y, por tanto, se entorpeció la efectividad y eficiencia. (Christensen & Laegreid, 2007a, pp. 541-542)
Este nuevo panorama conducirá a una segunda ola de reformas de la NCP, que busca subsanar los imprevistos del modelo original y, en particular, pero no exclusivamente, la resultante compartimentalización de la acción pública. Esta compartimentalización se manifiesta tanto en el ámbito del policy making como en la gestión pública. La acción pública se enfrenta con mayores desafíos de coherencia, pues la fragmentación de las funciones e intervenciones a través de proyectos, programas y políticas puede conducir a redundancias, sobrecostos, pero también a zonas grises de atención o desatención del Estado. En este sentido, se trata de un asunto de sincronía, coherencia (Cejudo & Michel, 2015, 2016) y coordinación en y entre políticas que se ha constituido en un genuino problema público y tema de estudio.
Por su parte, la gestión pública se vio abocada a la experimentación e innovación para superar los efectos que el "énfasis en la delegación estructural, la desagregación y las organizaciones especializadas, 'single-purpose organizations'" (Christensen & Lægreid, 2007a, p. 540) requirieron para la solución de problemas públicos transectoriales (Willke, 2006). Hoy se trata de una administración pública que debe repensar la manera cómo movilizar "la intervención de un mayor número de actores, adoptando formatos más complejos, con múltiples instancias de negociación y reinterpretación de sus contenidos" (Martínez-Nogueira, 2010, p. 14), una coordinación que no solo es deseada, sino expuesta a contradicciones y tensiones, y cuya efectividad y alcance depende no solo de los mecanismos puestos en juego, sino de las condiciones que los habilitan. Pese a la expansión e isomorfismo al que dio lugar la trasferencia de esta práctica, es posible -tal como será demostrado en este artículo- definir una tipología de modelos prevalentes.
Aspectos metodológicos
La indagación cursa una revisión interpretativa de literatura, orientada a la teorización en torno al análisis de procesos de gestión y política pública (Paré et al., 2015; Yanow, 1999). La razón del ejercicio es filtrar la literatura que aborda el estudio de los mecanismos de colaboración interinstitucional como objeto central y, en torno a tal objeto, vislumbrar sus alcances y límites analíticos. Así pues, el ejercicio no constituye una descripción de las discusiones que han tenido lugar en la literatura; más bien describe un inventario de los mecanismos de colaboración que allí aparecen, y desarrolla solo aquellos autores que versan sobre el tema.
Con este propósito, el proceso agota tres momentos. En primer lugar, la búsqueda y selección de la información se lleva a cabo bajo los siguientes supuestos: i) la polisemia característica del ámbito de estudio de interés responde a la marcada diversidad epistémica y disciplinar desde la cual se aborda; ii) dicha polisemia, en cualquier caso, puede ser catalogada a partir de la distinción de trabajos de análisis de política y de gestión pública, y iii) los encuentros descriptivos permiten inferir tipologías que pueden construirse en los lentes de interpretación del campo de estudio. Así, como es esperable, los mecanismos de colaboración no constituyen el objeto central de las discusiones en la literatura, de modo que la selección y descripción de la literatura es contingente y, a partir de una base de referencias inicial de 123 artículos, se perfila el panorama de la distribución y contenido, consignado en la gráfica 1 y la figura 1.


En un segundo momento, los 123 documentos que se integran en la base son sometidos a una revisión general y preliminar de contenido. La revisión conduce a una clasificación de la literatura en función de dimensiones de análisis que aborda cada texto y permite consolidar la catalogación, contenida en la figura 2.

A continuación, a partir de la revisión de 36 textos clasificados en la categoría de "tipificación de mecanismos de análisis", y con base en una segunda revisión del subuniverso de literatura, se procede a la construcción de la tipología de mecanismos de colaboración.
Teniendo en cuenta las características de la literatura, así como el esfuerzo de tipificación propuesto, cabe aclarar que las fuentes no garantizan una caracterización comprensiva, sino más bien una lectura de aquellas características que la literatura discute en torno a cada mecanismo. El ejercicio es iterativo y reflexivo. Se orienta a estabilizar una serie de mecanismos de colaboración típicos y, para el efecto, toma aquellas categorías básicas en una primera ronda, para después nutrirlas en rondas subsecuentes. Se cursa además un ejercicio reflexivo que capitaliza las lecturas parciales para efectos analíticos.
Una vez situados los mecanismos de colaboración, la literatura seleccionada aporta a la comprensión del objeto con perspectivas conceptuales, casos y ejemplos, y posibles categorías analíticas.
Mecanismos típicos de colaboración interinstitucional
En esta sección se propone una tipología de los mecanismos de colaboración que aparecen en la literatura. Se entiende que tales mecanismos de colaboración integran i) las diversas prácticas institucionales instauradas una vez se identifica la necesidad de colaboración como alternativa de gestión, y ii) aquellas prácticas que surgen espontáneamente y que configuran condiciones de posibilidad para la colaboración.
El orden de los tipos se presentará en función de los gradientes de coordinación y formalidad que caracterizan las interacciones entre las instituciones intervinientes en cada tipo. De esta manera, la exposición va desde los repertorios menos formales hasta aquellos más formales.
Agregación de acciones sectoriales
El sentido común en la literatura sobre colaboración interinstitucional tiende a seguir la posición original de Underdal (1980), según la cual la integración consiste en "unificar los elementos constitutivos de la política alrededor de una concepción única y unificada" (p. 159). No obstante, hay una postura excepcional: la agregación de acciones sectoriales.
La agregación de acciones sectoriales es una estrategia de acción pública en la que diversas entidades públicas derivan acciones parciales hacia un objeto compartido. En este repertorio, diversos rasgos de la política pueden dar indicios o evidenciar gestos posibles de integración. Ejemplos de ello son, entre otros, las integraciones no lineales, como es el despliegue de agendas de desarrollo sostenible (Jacob, Volkery, & Lenschow, 2008); el efecto diferencial de culturas administrativas en procesos de integración (Hoppe, 2010); las limitaciones en la inclusión de subsistemas (Drimie & Ruysenaar, 2010), o el despliegue de apuestas de priorización tipo 'sombrilla' como el cursado en torno a objetivos de desarrollo rural en el posacuerdo de paz entre Colombia y las Fuerzas Armadas Revolucionarias de Colombia (FARC).
Más allá de la descripción de este mecanismo, es importante discutir sus alcances analíticos. Al centrar la atención en una agencia distribuída, los autores postulan un punto de partida distinto para pensar la colaboración. En efecto, según Candel y Biesbroek (2016), no se asume la coordinación como base de la colaboración. Más bien se plantea que puede suceder que el proceso incluya varios elementos que no necesariamente se mueven de manera concertada y que, incluso, pueden llevar distintos ritmos (Candel & Biesbroek, 2016).
Candel y Biesbroek (2016) definen la integración así:
Proceso de agenciamiento de política y cambio institucional asincrónico y multidimensional, dentro de un sistema de gobernanza existente o recién formado, que da forma al sistema y sus subsistemas tanto como a las habilidades para enfrentar un problema de política transversal de modo más o menos holístico. (p. 218-221; traducción propia)
Para operacionalizar esta perspectiva, Candel y Biesbroek (2016) también desarrollan un marco analítico que comprende cuatro dimensiones y que aquí se presentan de manera sucinta a partir de extractos literales:
El marco de política se concentra específicamente en cómo un problema particular es percibido dentro de un sistema de gobernanza dado. En particular, esta dimensión se trata de si un problema transversal es reconocido como tal, y en caso afirmativo, hasta qué punto se piensa que su gobernanza requiere una aproximación holística. [...]
El involucramiento de subsistemas captura el rango de actores, así como los modos como tales actores operan en la gobernanza de un problema de política transversal particular. El rango de actores involucrados opera con un indicador de participación de actores según el cual el actor se califica con la proximidad potencial al tema. Los modos de involucramiento se establecen en función de la densidad de interacción entre sistemas en la configuración de la red. [...]
Las metas de política se pueden definir como esa adopción explícita de un interés específico dentro de las políticas y estrategias de un sistema de gobernanza, incluyendo sus sistemas, con el objeto de atender ese interés. Esta dimensión se enfoca en dos aspectos: primero, en el rango de políticas, en el nivel de sistema tanto como en el de subsistemas, en el que (intereses acerca) de un problema transversal se adoptan como meta. Segundo, la dimensión se enfoca en la coherencia entre la diversidad consecuencial de metas de política. [...]
Las herramientas de política comprenden aquellos instrumentos sustantivos y de procedimiento para el gobierno de un sistema de gobernanza y sus subsistemas asociados. Incluye instrumentos sustantivos, que son aquellos que agregan nodalidad, autoridad, tesoro y organización para afectar directamente la naturaleza, tipos, cantidad y distribución de los bienes y servicios proveídos en la sociedad [...]. O bien instrumentos procedimentales, que son aquellos diseños que intentan afectar indirectamente los resultados de un proceso de política [...]. Tres indicadores expresan afectación de instrumentos de política para la integración de política: i) despliegue de instrumentos a nivel de subsistema, ii) instrumentos procedimentales a nivel de sistema, y iii) consistencia de los instrumentos sustantivos y los instrumentos procedimentales (Candel & Biesbroek, 2016, pp. 218-221; traducción propia).
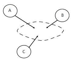
En suma, la agregación de acciones sectoriales postula un repertorio colaborativo de direccionamiento de acciones parciales sin que exista una instancia formal de interacción, lo que en la figura 3 se denota con una línea punteada que da cuenta del espacio con límites difusos. En este caso, el espacio del centro representa un problema de política transversal a cuya gestión aportan diversas instituciones.

La agregación de acciones sectoriales describe un repertorio de colaboración contraintuitivo, pues no supone la coordinación, lo que en otras palabras equivale a renunciar a una posición normativa en torno a la colaboración. Su desarrollo como insumo analítico, sin embargo, sirve para ampliar y complejizar el abanico de categorías analíticas disponibles en torno a la acción colaborativa.
Consulta
No existe una postura unívoca frente a la consulta. En términos generales, constituye aquella estrategia de acción pública a partir de la cual una o varias entidades públicas deciden sus acciones parciales ajustándolas en torno a la retroalimentación, la opinión, la valoración o la validación de entidades o actores externos. Los rasgos particulares que para el efecto tienen lugar varían en la literatura tanto de análisis de políticas como de gestión pública.
Una parte de la literatura hace referencia a la noción de consulta desde el ámbito del análisis de políticas públicas, haciendo alusión a la relación que el Estado, a través de sus distintas agencias, entabla con actores externos: actores que participan en la agenda pública. Peters (1998) y Ansell y Gash (2008) hacen referencia a la consulta como el mecanismo de comunicación entre la sociedad civil y el Estado. El primero analiza cómo la relación que se establece entre estos dos actores condiciona tanto el tipo de integración de la red para la gestión de la política pública como las condiciones de coordinación vertical y horizontal que se presentan en este proceso. Por su parte, Ansell y Gash (2008) discuten la consulta en el marco de los esquemas de la gobernanza colaborativa, destacando que en su contexto no se trata solo de consultar con los distintos actores, sino de generar un espacio de comunicación en doble vía que permita llegar a consensos.
De manera similar, el trabajo de Lægreid y Rykkja (2015a) hace referencia a la consulta como un mecanismo para integrar a los stakeholders en los procesos de toma de decisión. Una arista particular aborda el trabajo de Humpage (2005) que hace referencia a la consulta, entendiéndola, de manera específica, como un mecanismo de relaciona-miento con las comunidades indígenas. Desde la perspectiva del estudio de los llamados wicked problems,Head (2008) y Head y Alford (2013) acuden a la noción de consulta como un requisito para integrar en la delimitación de un problema público el número suficiente de actores y, en consecuencia, las perspectivas asociadas a tales actores.
Desde el punto de vista de quienes abordan la consulta como un mecanismo de gestión interinstitucional, las acepciones de la noción también varían. Estas aproximaciones parten del reconocimiento de las bondades de la coordinación, contexto en el cual la consulta constituye un nivel posible en tanto esquema de comunicación entre entidades (Licha & Molina, 2006; Repetto, 2009).
Para autores como Freeman y Rossi (2012), la consulta se puede asimilar al primer nivel de coordinación "formal" que en la figura 4 se designa con unas líneas continuas de comunicación entre dos instituciones, y se encuentra precedida por consultas no formales (en líneas puntuadas en la figura 5) que, no obstante, en palabras de los autores, tampoco debería ser despreciada como esquema habitual de funcionamiento de los procesos interagenciales2.


Los trabajos que abordan la consulta desde esta perspectiva de coordinación se pueden clasificar en varias vetas. En primer lugar, se encuentran autores que, al utilizar el concepto de consulta, centran su atención en los grados de formalidad de este esquema. Para ellos la consulta es un mecanismo formal, entre otros, de solución a los problemas de coordinación (Lerda, Acquatella, & Gómez, 2003). Acá se puede citar, por ejemplo, la tipología propuesta por Freeman y Rossi (2012) quienes, a partir del reconocimiento de la fragmentación y superposición de poderes de diversas agencias en la administración pública estadounidense, describen diversos esquemas de coordinación entre los cuales se encuentra la consulta que, a su vez, puede subdividirse en consultas discrecionales, consultas obligatorias, requerimiento de respuesta pública o requerimiento de determinada posición.
La segunda veta de trabajos diferencia la consulta de otros mecanismos por el tipo de autoridad que se ejerce en este y otros niveles de coordinación. Por ejemplo, el trabajo de Licha y Molina (2006) presenta una escala con posibles niveles de coordinación para destacar que, en cualquier caso y a diferencia de los abordajes precedentes, el rasgo distintivo entre estos niveles está asociado con un gradiente diferencial del tipo de ejercicio de autoridad que se da en cada uno de los niveles (tabla 1): "Así, la autoridad se hace más compartida a medida que se avanza en los niveles superiores de coordinación" (Licha & Molina, 2006, p. 5).
En esta clasificación, la consulta es entendida por los autores como uno de los mecanismos de colaboración en los que menos se comparte la autoridad entre las instituciones pues su "objetivo es principalmente obtener retroalimentación, información, ideas e insumos que mejoren las políticas" (Licha & Molina, 2006, p. 7).
Unidades
En esta estrategia de acción pública se crea un nuevo ente organizacional, la unidad, que direcciona la oferta de acciones parciales de varias entidades. Las unidades cumplen una función de liderazgo en el andamiaje de la coordinación institucional. Ross, Frere, Healey y Humphreys (2011) describen este repertorio en marco del whole of goverment, según la figura 6, como "new organisational units (ministerial or cabinet committees, interagency collaborative units, intergovernmental councils, lead agency approaches) that have responsibility for creating and maintaining collaborative and cooperative processes" (p. 134). En este sentido, las líneas continuas y discontinuas dan cuenta de las relaciones más o menos formales de direccionamiento que puede derivar de las funciones de una unidad.

Las unidades trabajan como una estructura de supervisión en la coordinación de comités o consejos, haciendo que todas las tareas acordadas en comités o gabinetes sean puestas en marcha y conlleven un resultado. El trabajo de Ross et al. (2011) sobre la Reforma contra la violencia familiar en Australia señala cómo las unidades se integran al modelo de coordinación whole of goverment, subrayando que la efectividad de la coordinación depende de que "los involucrados encuentren formas de trabajar en colaboración que no nieguen ni perturben los aspectos beneficiosos de la especialización funcional" (p. 135).
Desde otra perspectiva, autores como Christensen y Lægreid (2007b) citan el establecimiento de las unidades como nuevos comités de gabinete, unidades colaborativas interministeriales o interinstitucionales, consejos intergubernamentales, enfoques de agencias principales, equipos interruptores de circuito, superredes, en los casos de Nueva Zelanda y Australia (Gregory, 2006, y Halligan & Adams, 2004, citados por Christensen & Lægreid, 2007b).
Las unidades no están exentas de tensión. Ahn (1998) discute los conflictos intersectoriales vigentes en la configuración de unidades, a partir del caso de la política exterior japonesa. La intención de integrar una unidad a partir de una unidad especializada, pero conformada por miembros de sectores disímiles (cancillería, comercio y defensa, en este caso), genera conflictos jerarquicos entre el 'dentro' y el 'fuera' de la unidad, que inciden en la imposibilidad de decisiones compartidas.
Comités y subcomités
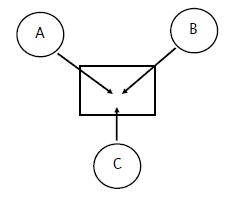
Otro mecanismo es la creación de comités o subcomités entendidos como espacios ad hoc recurrentes, conformados por miembros de diversas entidades y que aportan dirección a la oferta de acciones parciales de dichas entidades. Su papel va desde la planeación de actividades coordinadas entre agencias, instituciones y otros grupos de interés, que alcanzan la titularidad de instituciones en sí mismos, hasta la personificación de instituciones integrativas (Tosun & Lang, 2013), que pueden ser el resultado del entendimiento endógeno de las organizaciones de la necesidad de articular objetivos comunes y mecanismos para alcanzarlos (Ross et al., 2011) o, finalmente, como una herramienta impuesta de manera autoritaria para dar viabilidad a un proyecto.
Los comités, por lo general, se conforman cuando es necesario un diálogo constante entre múltiples actores que pueden hacer parte de diferentes sectores de política y niveles de gobierno, que conforman gabinetes con tareas específicas en marcos determinados de tiempo (Hustedt & Danken, 2017). Estos pueden entenderse como una manifestación tangible de la confluencia de los intereses de agencias, departamentos (Ross et al., 2011), ministerios u otro tipo de figura institucional (Aram & Stratton, 1974) sobre un tema transversal, que se encuentran a través de representaciones directas en un espacio de discusión y construcción colectivo, que se representa en el rectángulo de la figura 7.

En la práctica, la ejecución de este mecanismo se materializa a través de reuniones de carácter más formal, por lo que requieren necesariamente de un seguimiento y sistematización de la información (Aram & Stratton, 1974). Estas reuniones o encuentros pueden darse bajo las siguientes condiciones: i) debido a necesidades inmediatas y contingentes, como en el caso del comité establecido para el manejo de crisis conformado en el gobierno federal alemán (Christensen, Danielsen, Lægreid, & Rykkja, 2016); ii) de manera periódica y programada en el marco del desarrollo o seguimiento de procesos de integración (Repetto, 2009); o iii) pueden ser programadas por razones preventivas ante crisis previsibles que requieren de acciones conjuntas, como en el caso del Comité del Delta en los Países Bajos que se constituye para prever dificultades ambientales y formular recomendaciones al gobierno nacional (Termeer, Dewulf, Karlsson-Vinkhuyzen, Vink, & van Vliet, 2016).
De manera frecuente, los comités son referidos como herramientas de veeduría en el marco de procesos de coordinación (Roberts, 2000; Termeer et al., 2016), y no necesariamente como la figura encargada de ejecutar la coordinación. Más bien aparecen como entidades que, dependiendo de su configuración, facilitan el seguimiento y rendición de cuentas (Kim, Park, Quiring, & Barrett, 2018) de procesos que, debido al involucramiento de múltiples instituciones, son susceptibles de perder trazabilidad.
En términos generales, los comités facilitan espacios de comunicación horizontal entre actores. No obstante, múltiples autores señalan que este mecanismo tiene un carácter más autoritario (Roberts, 2000) y jerárquico de lo que sus dinámicas suponen. Por un lado, Aram y Stratton (1974) proponen que el liderazgo al interior de los comités es fundamental, sea de tipo personal o institucional. Por su parte, Repetto (2009) sugiere que este es un mecanismo funcional para la inserción de agentes de liderazgo jerárquico, como los ministerios, por ejemplo, en espacios de conversación directa con quienes están en la posición técnica de ejecutar proyectos, siendo papel del comité el de generar espacios más expeditos para "determinar y priorizar las intervenciones" (p. 19).
Finalmente, los comités pueden contar con variaciones dependiendo del arreglo institucional en el que se inserten o el asunto público para el que se establezcan. Como lo muestra la figura 8, estas variaciones pueden venir en forma de subcomités, figuras subsidiarias creadas para abordar temas más específicos dentro de un mismo esfuerzo de coordinación, con el fin de mejorar la eficiencia, concentración de conocimiento y comunicación (Kim et al., 2018), y comités paralelos o de estructura, dedicados a la estructuración misma del ejercicio de coordinación, fijación de objetivos y orientación del proceso (Aram & Stratton, 1974).

Discusión
A partir de la exposición de la tipología construida, esta sección se propone elaborar una reflexión dirigida hacia la identificación de elementos relevantes para el desarrollo de un marco analítico enfocado en mecanismos. Así, tras elaborar constataciones generales en torno a la literatura, se profundizará en la posibilidad y características de algunas aristas analíticas de interés.
Los mecanismos de colaboración como objeto de estudio: hacia una definición
Pese a que la coordinación interinstitucional en la gestión pública es un campo profuso, de amplio interés académico, es notorio que la literatura ha omitido sus mecanismos específicos de operacionalización. Las discusiones sobre estos mecanismos emergen de modo más bien indirecto o accidental. Interesa aquí desarrollar una posición inicial para situar el tema en el centro de la discusión.
El tamizaje realizado a lo largo de este texto supone una extracción de aquellos contenidos que discuten mecanismos colaborativos. El ejercicio muestra las múltiples vertientes que coinciden en este objeto en los diversos enfoques, rasgos y abordajes que salen a la superficie. En suma, i) la discusión sobre la agregación de acciones sectoriales tiene como base principal una reflexión conceptual a partir de la integración en políticas públicas; ii) la discusión sobre la consulta incluye dos vertientes: el análisis de la interacción entre el Estado y sus otros alrededor de la política pública, así como una vertiente centrada en mecanismos de gestión administrativa intraestatal; iii) la discusión sobre unidades incluye dos vertientes: el rol de las unidades en torno al modelo whole of government y otra de retos intersectoriales en política pública; y, iv) la discusión sobre comités y subcomités incluye diversas aristas en torno a la gestión, relacionadas con su formalidad, rol y naturaleza jerárquica.
En las discusiones aparecen de modo recurrente varias nociones que dan lugar a un campo polisémico: la integración, la colaboración o la coordinación, en tanto que cualidades posibles de la agencia intersectorial, interinstitucional o intergubermental, que tiene lugar en torno a políticas públicas, gestiones públicas, estamentos públicos, en tanto que objetos corrientes de la acción pública. Tales nociones provienen de la literatura siguiendo objetos y enfoques diversos, pero se refieren en general a un ámbito de preocupación compartido: retos organizacionales en la actuación del aparato estatal dada su complejidad intrínseca. Este carácter polisémico evidencia un esfuerzo de definición de tales objetos en torno a la estructuración y gestión de los asuntos públicos.
En este ámbito, los mecanismos colaborativos pueden demarcarse como un tipo de objeto de estudio particular y pueden ser definidos como aquellos dispositivos organizacionales a los que se recurre para configurar acciones públicas en las que participan múltiples actores, públicos y privados, con miras a coordinar sus acciones de manera más o menos formal y efectiva en la solución de problemas públicos.
Componentes para un marco analítico
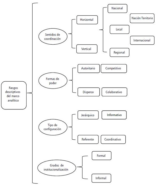
¿Cómo pueden ser estudiados los mecanismos de colaboración interinstitucional? Si bien se cuestiona la capacidad de análisis basados en estructura para explicar la diversidad de resultados de coordinación incluso en configuraciones institucionales similares (Hustedt & Danken, 2017), esta sección propone algunas variables que surgen a partir de la revisión de la literatura y alrededor de las cuales es posible situar componentes analíticos de interés. Se parte del supuesto de que los mecanismos colaborativos están situados en entornos acotados de gestión de lo público y, asimismo, están situados en torno a orientaciones acotadas de acción pública. La figura 9 identifica aquellos aspectos antes discutidos como referencias posibles para ubicar rasgos que añadan alcance descriptivo a cada tipo.
Sentidos de coordinación en mecanismos colaborativos
Los mecanismos de colaboración sirven para vincular entidades ubicadas en distintos lugares del organigrama estatal y pueden conectar actores en línea vertical u horizontal. En línea vertical operan como mecanismos de enlace entre niveles administrativos territoriales (e. g., nacional, regional, local, nación-territorio, internacional). En línea horizontal operan como mecanismos de enlace entre actores que funcionan como pares dentro y entre entidades.
Formas de poder en los mecanismos colaborativos
Las condiciones de formalidad, propósito, formulación y operación de los mecanismos de colaboración determinan cómo juega el poder en el interior del mecanismo; o, dicho de otra manera, establecen el modo de relacionamiento entre las diversas agencias diferenciadas y distribuidas. Siguiendo la literatura (Roberts, 2000), pueden identificarse los siguientes escenarios: i) autoritarios, cuando hay sujeción de unos actores a otros; ii) competitivos, cuando hay forcejeo por el control en situaciones de relativo equilibrio; iii) colaborativos, cuando hay relaciones de equilibrio y contrapeso sin lugar a forcejeos; iv) dispersos, cuando hay asimetrías o diversidad tal que no implica forcejeo o contrapeso de poder.
Tipos de configuración de los mecanismos colaborativos
Los mecanismos de colaboración operan de modo distribuido, enlazando entidades ubicadas en distintos lugares del organigrama estatal. La racionalidad y selección de actores participantes da lugar a modos diversos de configuración del mecanismo colaborativo: i) jerárquico, cuando la racionalidad del mecanismo es aquella de direccionar o monitorear; ii) coordinativo, cuando la racionalidad del mecanismo es aquella de ajustar las acciones parciales de las entidades miembro; iii) informativo, cuando la racionalidad del mecanismo es aquella de informar sobre acciones parciales de las entidades miembro y, iv) referente, cuando la racionalidad del mecanismo es aquella de situar un referente discursivo sin afectar las acciones parciales de las entidades miembro.
Grados de institucionalización de los mecanismos colaborativos
Los mecanismos de colaboración tienen distintos grados de institucionalización dentro de la estructura estatal: i) formales, cuando su existencia y operación está supeditada a arreglos normativos específicos; e, ii) informales, cuando su existencia y operación está supeditada a la libre voluntad de agencias distribuidas.
Condiciones habilitantes de la coordinación: a modo de conclusión
El presente artículo tenía como propósito delimitar, a partir de una revisión de literatura sobre coordinación, una tipología de mecanismos de colaboración que se configuran como alternativa de gestión en el contexto organizacional de la Ncp. En este proceso se ha propuesto una caracterización de tales mecanismos que sugieren la convergencia del quehacer público en áreas de política y niveles de gestión que tienen lugar en marcos organizacionales complejos. Con esta generalización no se pretende agotar los recursos de la coordinación. Más bien, se busca proponer un camino en la producción académica en el que se empiecen a concretar consensos sobre un objeto de estudio de interés, cuyo abordaje sistemático ha resultado elusivo.

Finalmente, se sostiene que los retos de la coordinación en la gestión superan la aplicación indiscriminada de mecanismos generalizados, pues, como concluyen Hustedt y Danken (2017), no puede garantizarse un resultado esperado unívoco de su puesta en marcha. Lo anterior tiene lugar en tanto existen lógicas que superan el arreglo institucional y que están, además, vinculadas con la realidad organizacional, en especial, en lo comportamental, que preceden cualquier consenso respecto de la coordinación; por lo tanto, dichas lógicas sugieren ser prevalentes dado que condicionan su aplicabilidad y éxito. Este rasgo, de no menor relevancia, cuya mención se identifica en la literatura, no sugiere contar con un desarrollo suficiente a través de análisis robustos y específicos que vinculen la puesta en marcha de mecanismos de colaboración con las culturas organizacionales.
A partir del reconocimiento de la esperada resistencia de las organizaciones por superar ese momento cero de consenso de implementación de las "prácticas típicas" de colaboración, se infieren los factores que posiblitarían el "ciclo de vida" de coordinación y que, a su vez, configuran una veta de estudio en la intersección de los estudios organizacionales y de coordinación interinstitucional, factores que Trein et al. (2020) denominan una "clarificación y generalización" de los patrones causales de una coordinación efectiva que, aunque sean objeto de distintas denominaciones, sugieren hacer referencia a prerrequisitos o atributos deseados (Parsons, 2018), que configurarían las condiciones habilitantes de la colaboración. Así, siguiendo los trabajos sobre la capacidad de colaboración interagencias de Bardach (citado por Licha & Molina, 2006), se pueden contemplar, cuando menos, la voluntad política y burocrática, liderazgo, flexibilidad, confianza y cultura de colaboración, y creación de momentum, apreciaciones en cuanto al "deseo de resolver problemas comunes" o el coraje, como es expuesto por Parsons (2018), o paridad socioeconómica en la coordinación vertical en casos latinoamericanos, como el revisado por Marzonetto y Rodríguez (2017), entre otras.
En esta diversidad de aproximaciones, es transversal el interés por una comprensión compartida de problemas y soluciones entre los actores involucrados en la coordinación. La literatura sugiere que es la multiplicidad de posturas respecto al problema la que derivaría inicialmente en fragmentación estructural y, subsecuentemente, en disonancias semánticas, en cuanto al eje de implementación y la comprensión de las corresponsabilidades (Marzonetto & Rodríguez, 2017). Lo anterior, a su vez, impediría la comunicación para un ejercicio integrado de política (Ross et al., 2011), lo que representa el llamado "escenario teatral" que funge como acto precedente a la verdadera ejecución (Brugué, Canal, & Paya, 2015).
Resulta pertinente, acá, referirse a la distinción planteada por Andersson, Tó'rnberg y Tó'rnberg (2014) entre lo complejo y lo complicado3 de los problemas, que ilustra cómo la incapacidad o resistencia de las organizaciones para entender radica en el desconocimiento de ambas condiciones de los problemas que enfrentan y las subsecuentes necesidades de racionalización que demandan. Asimismo, no se debe perder de vista el efecto de la distinción entre los marcos específicos que profieren las organizaciones en tanto policy logic por oposición al political logic, enunciados por Hustedt y Danken (2017), y vinculados con los denominados juegos de poder propios de la coordinación vertical (Marzonetto & Rodríguez, 2017) y con la cultura institucional (Repetto 2009), por cuanto esta última materializa los estímulos de una organización en una serie de prácticas más o menos conducentes a la ejecución de mecanismos de coordinación, si no siempre efectiva, como mínimo, menos costosa o accidentada.
A esto se suma la convergencia de intereses, otra condición determinante para la coordinación. Se expresa en la literatura, según cada autor, como convergencia de intereses (Aram & Stratton, 1974), intereses preexistentes (Ross et al., 2011), confluencia de intereses y un entorno promotor de consensos (Repetto, 2009), objetivos compartidos (Parsons, 2018) o intereses compartidos (Jennings, & Ewalt, 1998). Sin embargo, Lægreid y Rykkja (2015b) sugieren que el estado natural de las organizaciones es la multiplicidad de intereses o, en palabras de Raisio (2009), divergencia de intereses, y de objetivos y consideraciones contradictorias (Christensen & Lægreid, 2012). Esta tensión es, de algún modo, inmanente a situaciones de cambio (Van de Ven, 2017), en escenarios en los que individuos miembros de la organización pueden condicionar la efectividad de estrategias de coordinación a través, entre otras, de su liderazgo (Licha & Molina, 2006; Marzonetto & Rodríguez, 2017). Es en estos contextos organizacionales en los que se introduce la coordinación, a fuerza de agrupar culturas e intereses disimiles, entre actores con titularidades individuales sobre los mismos problemas (Repetto, 2009), que crean fronteras y rivalidades incompatibles con la coordinación. Por lo anterior, la convergencia de intereses debe ser entendida como un efecto posterior a la planeación de la cooperación como solución, como una condición deseable y necesaria para continuar a la fase de implementación.
Las condiciones aquí mencionadas, si bien no son excluyentes, ni acumulativas, ni únicas, proponen una serie de características que podrían ser tenidas en cuenta en la definición de alternativas de coordinación interinstitucional. Así, tal vez con una comprensión más compleja de las condiciones que podrían promover y facilitar el comportamiento colaborativo sería más fácil definir una tipología de herramientas ajustadas a contextos diversos.
Referencias bibliográficas
Ahn, C. S. (1998). Interministry coordination in Japan's foreign policy making. Pacific Affairs, 71(1), 41-60. http://doi.org/10.2307/2760822
Alexander, E. R. (1995). How organizations act together: interorganizational coordination in theory and practice. Luxemburgo: Gordon and Breach.
Andersson, C., Tó'rnberg, A., & Tó'rnberg, P. (2014). Societal systems - Complex or worse? Futures, 63, 145-157. https://doi.org/10.1016/j.futures.2014.07.003
Ansell, C., & Gash, A. (2008). Collaborative governance in theory and practice. Journal of Public Administration Research & Theory, 18(4), 543-571. https://doi.org/10.1093/jopart/mum032
Aram, J., D., & Stratton, W.,E. (1974). The development of interagency cooperation. Social Service Review, 48(3), 412-421. https://www.jstor.org/stable/30015128
Brugué, Q., Canal, R., & Paya, P. (2015). ¿Inteligencia administrativa para abordar "problemas malditos" ?: el caso de las comisiones interdepartamentales. Gestión y Política Pública, 24(1), 85-130. http://www.scielo.org.mx/pdf/gpp/v24n1/v24n1a3.pdf
Candel, J. J. L., & Biesbroek, R. (2016). Toward a processual understanding of policy integration. Policy Sciences, 49(3), 211-231. https://doi.org/10.1007/s11077-016-9248-y
Cejudo, G. M., & Michel, C. L. (2015). Resolviendo problemas sociales complejos mediante la integración de políticas. El caso de la Cruzada Nacional contra el Hambre en México. Revista del CLAD Reforma y Democracia, (63), 33-64. https://www.redalyc.org/articulo.oa?id=3575/357542721002
Cejudo, G. M., & Michel, C. L. (2016). Coherencia y políticas públicas. Metas, instrumentos y poblaciones objetivo. Gestión y Política Pública, 25(1), 3-31. http://www.scielo.org.mx/pdf/gpp/v25n1/v25n1a1.pdf
Christensen, T., Danielsen, A., Lsegreid, P., & Rykkja, L. (2016). Comparing coordination structures for crisis management in six countries. Public Administration, 94(2), 316-332. http://doi.org/10.1111/ padm.12186
Christensen, T., & Lsegreid, P. (2007a). Reformas post nueva gestión pública. Tendencias empíricas y retos académicos. Gestión y Política Pública, 16(2), 539-564. http://www.scielo.org.mx/pdf/gpp/v16n2/1405-1079-gpp-16-02-539.pdf
Christensen, T., & Lsegreid, P. (2007b). The whole-of-government approach to public sector reform. Public Administration Review, 67(6), 1059-1066. http://doi.org/10.1111/j.1540-6210.2007.00797.x
Christensen, T., & Lsegreid, P. (2012). Competing principles of agency organization - the reorganization of a reform. International Review of Administrative Sciences, 78(4), 579-596. https://doi.org/10.1177/0020852312455306
Cunill-Grau, N. (2014). La intersectorialidad en las nuevas políticas sociales. Un acercamiento analítico-conceptual. Gestión y Política Pública, 23(1), 5-46. http://www.scielo.org.mx/pdf/gpp/v23n1/v23n1a1.pdf
Drimie, S., & Ruysenaar, S. (2010). The integrated food security strategy of South Africa: an institutional analysis. Agrekon, 49(3), 316-337. https://doi.org/10.1080/03031853.2010.503377
Freeman, J., & Rossi, J. (2012). Agency coordination in shared regulatory space. Harvard Law Review, 1255, 1131-1211. https://scholarship.law.vanderbilt.edu/faculty-publications/536/
García-Chourio, J. G. (2003). De la primera a la segunda generación de reformas del Estado en América Latina: giro ideológico y cambio conceptual. Cuadernos de Economía, 22(38), 95-125. http://www.scielo.org.co/pdf/ceco/v22n38/v22n38a05.pdf
Head, B. W. (2008). Wicked problems in public policy. Public Policy, 3(2), 101-118. https://www.researchgate.net/publication/43502862_Wicked_Problems_in_Public_Policy
Head, B. W., & Alford, J. (2013). Wicked problems: Implications for public policy and management. Administration & Society, 47(6), 711-739. https://doi.org/10.1177/0095399713481601
Hoppe, R. (2010). The governance of problems: Puzzling, powering and participation. Bristol: Bristol University Press. https://doi.org/10.2307/j.ctt9qgx59.
Humpage, L. (2005). Experimenting with a 'whole of government' approach: Indigenous capacity building in New Zealand and Australia. Policy Studies, 26(1), 47-66. https://doi.org/10.1080/01442870500041744
Hustedt, T., & Danken, T. (2017). Institutional logics in inter-departmental coordination: Why actors agree on a joint policy output. Public Administration, 95(3), 730-743. http://doi.org/10.1111/padm.12331
Jacob, K., Volkery, A., & Lenschow, A. (2008). Instruments for environmental policy integration in 30 OECD countries. En A. J. Jordan & A. Lenschow (Eds.), Innovation in Environmental Policy? Integrating the Environment for Sustainability (pp. 24-46). Massachusetts: Edward Elgar Publishing. https://doi.org/10.4337/9781848445062.00013
Jennings, E. T., & Ewalt, J. A. G. (1998). Interorganizational coordination, administrative consolidation, and policy performance. Public Administration Review, 58(5), 417-428. http://doi.org/10.2307/977551
Kim, H.-W, Park, T., Quiring, S., & Barrett, D. (2018) The anti-human trafficking collaboration model and serving victims: Providers' perspectives on the impact and experience. Journal of Evidence-Informed Social Work, 15(2), 186-203. https://doi.org/10.1080/23761407.2018.1432433
Lægreid , P., & Rykkja, L. H. (2015a). Hybrid collaborative arrangements: The welfare administration in Norway - between hierarchy and network. Public Management Review, 17(7), 960-980. https://doi.org/10.1080/14719037.2015.1029349
Lægreid , P., & Rykkja, L. (2015b). Organizing for "wicked problems" - analyzing coordination arrangements in two policy areas: Internal security and the welfare administration. International Journal of Public Sector Management, 28(6), 475-493. https://doi.org/10.1108/IJPSM-01-2015-0009
Lerda, J. C., Acquatella, J., & Gómez, J. J. (2003). Integración, coherencia y coordinación de políticas públicas sectoriales (reflexiones para el caso de las políticas fiscal y ambiental). Santiago de Chile: CEPAL https://www.cepal.org/es/publicaciones/5778-integracion-co-herencia-coordinacion-politicas-publicas-sectoriales-reflexiones
Licha, I., & Molina, C. G. (2006). Coordinación de la política social: criterios para avanzar. INDES Working paper series. Washington: Instituto Interamericano para el Desarrollo Social. https://publications.iadb.org/publications/spanish/document/Coordinaci%C3%B3n-de-la-Pol%C3%ADtica-Social-Criterios-para-Avanzar.pdf
Martínez-Nogueira, R. (2010). La coherencia y la coordinación de las políticas públicas. Aspectos conceptuales y experiencias. En C. H. Acuña (Ed.), Proyecto de modernización del Estado (pp. 1346). Buenos Aires: Jefatura de Gabinete de Ministros. https://www.academia.edu/6186335/LOS_DESAF%C3%8DOS_DE_LA_COORDINACI%C3%93N_Y_LA_INTEGRALIDAD_DE_LAS_POL%C3%8DTICAS_Y_ESTI%C3%93N_P%C3%9ABLICA_ EN_AM%C3%89RICA_LATINA
Marzonetto, G. L., & Rodríguez, C. M. (2017) La coordinación institucional de políticas de cuidado infantil en la Argentina: desafío necesario para el abordaje de las desigualdades. Cuadernos de Economía Crítica, 4(7), 43-69. https://ri.conicet.gov.ar/handle/11336/74390
Metcalfe, L. (1994). International policy o-ordination and public management reform. International Review of Administrative Sciences, 60(2), 271-290. https://doi.org/10.1177/002085239406000208
Meyer, H.-D. (2002). From "loose coupling" to "tight management"? Making sense of the changing landscape in management and organization theory. Journal of Educational Administration, 40(6), 515-520. https://doi.org/10.1108/09578230210454992
Molenveld, A., Verhoest, K., Voets, J., & Steen, T. (2020). Images of coordination: How implementing organizations perceive coordination arrangements. Public Administration Review, 80(1), 9-22. https://doi.org/10.1111/puar.13136
Molenveld, A. (2016) Organizational adaptation to cross-cutting policy objectives (Tesis de Doctorado). KU Leuven/University of Antwerp. https://limo.libis.be/primo-explore/fulldisplay?docid=LIRIAS186 7191&context=L&vid=Lirias&search_scope=Lirias&tab=default_tab&lang=en_US&fromSitemap=1
Morgan, P. (2006). The concept of capacity. Bruselas: European Centre for Development Policy Management. https://ecdpm.org/wp-content/uploads/2006-The-Concept-of-Capacity.pdf
Oszlak, O. (1999). De menor a mejor: el desafío de la segunda reforma del Estado. Revista Nueva Sociedad, 160, 81-100. https://nuso.org/media/articles/downloads/2754_1.pdf
Papadopoulos, Y. (1995). Complexité sociales et politiques publiques. París: Montchrestein.
Paré, G., Trudel, M. -C., Jaana, M., & Kitsiou, S. (2015). Synthesizing information systems knowledge: A typology of literature reviews. Information & Management, 52(2), 183-199. https://doi.org/10.1016/j.im.2014.08.008
Parsons, F. (2018). Institutional transformation through collaboration. En J. Atkinson (Ed), Collaboration and the Academic Library (pp. 39-51). Elsevier. https://doi.org/10.1016/ B978-0-08-102084-5.00004-3
Peters, B. G. (1998). Managing horizontal government: The politics of co-ordination. Public Administration, 76(2), 295-311. https://doi.org/10.1111/1467-9299.00102
Pollitt, C. (2007). The New Public Management: an overview of its current status. Administrate Si Management Public, 8, 110-115. https://citeseerx.ist.psu.edu/viewdoc/download?doi=10.1.1.536. 2400&rep=rep1&type=pdf
Quintanilla-Ortiz, D. A. (2017). La reforma de la gestión pública en Colombia: una aproximación a los procesos de rendición de cuentas y análisis de los indicadores de eficiencia del gasto público propuestos (Tesis de maestría). Universidad Nacional de Colombia, Bogotá.
Raisio, H. (2009). Health care reform planners and wicked problems: Is the wickedness of the problems taken seriously or is it even noticed at all? Journal of Health Organization and Management, 23(5), 477-493. http://doi.org/10.1108/14777260910983989
Ramírez-Brouchoud, M. F. (2009). Las reformas del Estado y la administración pública en América Latina y los intentos de aplicación del New Public Management. Estudios Políticos, (34), 115-141. https://www.redalyc.org/articulo.oa?id=16429062006
Repetto, F. (2009). Coordinación de políticas sociales: abordaje conceptual y revisión de experiencias latinoamericanas. http://old.clad.org/documentos/otros-documentos/ material-didactico-curso-bogota-2011/6.-repetto-2010-jgm
República de Colombia, & FARC-EP. (2016). Acuerdo final para la terminación del conflicto y la construcción de una paz estable y duradera. http://www.altocomisionadoparalapaz.gov.co/procesos-y-conversaciones/acuerdo-general/Paginas/inicio.aspx
Roberts, N. (2000). Wicked problems and network approaches to resolution. International Public Management Review, 1(1), 1-19. https://journals.sfu.ca/ipmr/index.php/ipmr/article/view/175/175
Rosas-Huerta, A. (2008). Una ruta metodológica para evaluar la capacidad institucional. Política y Cultura, (30), 119-134. http://www.scielo.org.mx/pdf/polcul/n30/n30a6.pdf
Ross, S., Frere, M., Healey, L., & Humphreys, C. (2011). A whole of government strategy for family violence reform. Australian Journal of Public Administration, 70(2), 131-142. http://doi.org/10.1111/j.1467-8500.2011.00717.x
Sánchez-González, J. J. (2008). Las reformas neogerenciales en Hispanoamérica. Enseñanzas para incrementar las capacidades de gobierno. Estado, Gobierno y Gestión Púbica, (12), 105-123. http://doi.org/10.5354/0717-8980.2011.14034
Termeer, C. J. A. M., Dewulf, A., Karlsson-Vinkhuyzen, S. I., Vink, M., & van Vliet, M. (2016). Coping with the wicked problem of climate adaptation across scales:The Five R governance capabilities. Landscape and Urban Planning, 154, 11-19. https://doi.org/10.1016/j.landurbplan.2016.01.007
Tosun, J., & Lang, A. (2013). Coordinating and integrating cross-sectoral policies: A theoretical approach. Ponencia presentada en el 7th ECPR General Conference, Burdeos-Francia. http://projects.mcrit.com/foresightlibrary/index.php/key-concepts/sectoral-coordi-nation/cross-sector-partnerships/1244-coordinating-and-inte-grating-cross-sectoral-policies-a-theoretical-approach
Trein, P., Biesbroek, R., Bolognesi, T., Cejudo, G. M., Duffy, R. J., Hustedt, T., & Meyer, I. (2020). Policy coordination and integration: A research agenda. Public Administration Review, en prensa. http://doi.org/10.1111/puar.13180
Underdal, A. (1980). Integrated marine policy: What? Why? How? Marine Policy, 4(3), 159-169. https://doi.org/10.1016/0308-597X(80)90051-2
Van de Ven, A. H. (2017). The innovation journey: you can't control it, but you can learn to maneuver it. Innovation: Organization & Management, 19(1), 39-42. https://doi.org/10.1080/14479338.2016.1256780
Verhoest, K., Bouckaert, G., & Peters, B. G. (2007) Janus-faced reorganization: specialization and coordination in four OECD countries in the period 1980-2005. International Review of Administrative Sciences, 73(3), 325-348. https://doi.org/10.1177/0020852307081144
Yanow, D. (1999). Conducting interpretive policy analysis. Sage Publications.
Willke, H. (2006). La transformación de la democracia como modelo de orientación de las sociedades complejas. Estudios Públicos, 102, 179-201. https://www.cepchile.cl/la-transformacion-de-la-democracia-como-modelo-de-orientacion-de-las/cep/2016-03-04/094020.html
Notas
Notas de autor
DIRECCIÓN DE CORRESPONDENCIA: Calle 12 # 0-44 este. Centro de Investigaciones y Proyectos Especiales. Universidad Externado de Colombia. Bogotá, Colombia.