Gestión y Organización
Gestión del talento e innovación en el sector hotelero. El caso de Pachuca, Hidalgo, México*
TALENT MANAGEMENT AND INNOVATION IN THE HOSPITALITY INDUSTRY. THE CASE OF PACHUCA, HIDALGO, MEXICO
GESTÃO DO TALENTO E INOVAÇÃO NO SETOR HOTELEIRO. O CASO DE PACHUCA, HIDALGO, MÉXICO
LA GESTION DES TALENTS ET L'INNOVATION DANS LE SECTEUR HÔTELIER. LE CAS DE PACHUCA, HIDALGO, MEXIQUE
Gestión del talento e innovación en el sector hotelero. El caso de Pachuca, Hidalgo, México*
Innovar, vol. 32, núm. 83, pp. 105-120, 2022
Facultad de Ciencias Económicas. Universidad Nacional de Colombia.
Recepción: 15 Julio 2020
Aprobación: 25 Mayo 2021
RESUMEN: Aunque existe una amplia literatura que aborda la importancia de la gestión del talento (GT) para la innovación, aún son escasos los estudios que centran su atención en las empresas turísticas. Por esta razón, el objetivo de esta investigación fue identificar las particularidades de la GT y su incidencia en las prácticas de innovación empresarial en el sector hotelero de Pachuca, Hidalgo, México. Se explora qué cualidades hacen un lugar propicio para la innovación y cómo las empresas deberían incorporar estas consideraciones en su estrategia de GT. Para ello, se aplicaron 16 encuestas estructuradas dirigidas a los responsables o profesionales de recursos humanos de dichos establecimientos. Los datos recabados fueron codificados a través del software Atlas.ti 8. El análisis de los resultados indica que los hoteles de cadena son más proclives a implementar estrategias de gestión del talento; también se identifica que son estos mismos los que introducen un mayor número de actividades para el fomento de la innovación. Se corrobora que existe una relación positiva entre la GT y la innovación. A partir de este análisis, se proponen algunas alternativas para la GT de las empresas hoteleras. Se concluye que la GT contribuye a obtener mejores resultados comerciales, al impulsar actividades de innovación que generan valor para la organización.
PALABRAS CLAVE: estrategia, gestión del talento, innovación, sector hotelero, turismo.
ABSTRACT: Although there is a significant body of literature addressing the importance of talent management for innovation, few studies particularly focus on tourism companies. Therefore, the objective of this research was to identify the particularities of talent management and its impact on business innovation practices within the hospitality industry in Pachuca, Hidalgo, Mexico. This work explores what qualities set a place towards innovation and how companies should incorporate these considerations into their talent management strategy. For this purpose, 16 structured surveys were applied to human resources managers or professionals working for firms from the hospitality sector. The data collected was coded using Atlas. ti 8 software. Result analysis indicates that chain hotels are more likely to implement talent management strategies and that they also introduce a greater number of activities for encouraging innovation. In addition, a positive relationship between talent management and innovation (0.22) was confirmed. Based on this analysis, we propose some talent management alternatives for companies from the studied sector. Finally, we conclude that talent management contributes to better business results by promoting innovation activities that generate value for organizations.
KEYWORDS: Strategy, talent management, innovation, strategy, hospitality industry.
RESUMO: Embora exista uma ampla literatura que aborda a importância da gestão do talento (GT) para a inovação, ainda são escassos os estudos que focam sua atenção nas empresas turísticas. Por essa razão, o objetivo desta pesquisa é identificar as particularidades da GT e sua incidência nas práticas de inovação empresarial no setor hoteleiro de Pachuca, Hidalgo, México. É explorado quais qualidades tornam um lugar propício para a inovação e como as empresas deveriam incorporar essas considerações em sua estratégia de GT. Para isso, foram aplicados 16 questionários estruturados dirigidos aos responsáveis ou profissionais de recursos humanos desses estabelecimentos. Os dados coletados foram codificados por meio do software Atlas ti 8. A análise dos resultados indica que os hotéis de rede tendem mais a implementar estratégias de GT; também é identificado que são estes mesmos os que introduzem um maior número de atividades para fomentar a inovação. Constata-se que existe uma relação positiva entre a GT e a inovação. A partir desta análise, são propostas algumas alternativas para a GT das empresas hoteleiras. Conclui-se que a GT contribui para obter melhores resultados comerciais, ao impulsionar atividades de inovação que gerem valor para a organização.
PALAVRAS-CHAVE: estratégia, gestão do talento, inovação, setor hoteleiro, turismo.
RÉSUMÉ: Bien qu'il existe une abondante littérature traitant de l'importance de la gestion des talents (GT) pour l'innovation, il existe encore peu d'études qui se concentrent sur les entreprises touristiques. Pour cette raison, l'objectif de cette recherche était d'identifier les particularités de la GT et son impact sur les pratiques d'innovation des entreprises dans le secteur hôtelier de Pachuca, Hidalgo, au Mexique. Il explore quelles qualités font un lieu propice à l'innovation et comment les entreprises devraient intégrer ces considérations dans leur stratégie GT. Pour ce faire, 16 enquêtes structurées ont été menées auprès des managers ou professionnels des ressources humaines de ces établissements. Les données recueillies ont été codées à l>aide du logiciel Atlas ti 8. L>analyse des résultats indique que les hôtels de chaîne sont plus susceptibles de mettre en œuvre des stratégies de gestion des talents ; on identifie également que ce sont eux qui introduisent un plus grand nombre d>activités pour promouvoir l>innovation. On confirme qu>il existe une relation positive entre la GT et l>innovation. Sur la base de cette analyse, on propose des alternatives pour les GT des sociétés hôtelières. On conclut que la GT contribue à l>obtention de meilleurs résultats commerciaux, en favorisant des activités d>innovation qui génèrent de la valeur pour l>organisation.
MOTS-CLÉ: stratégie, gestion des talents, innovation, hôtellerie, tourisme.
Introducción
Las organizaciones turísticas buscan satisfacer las necesidades de los consumidores para generar un bienestar. De este modo, uno de los objetivos de la empresa es permanecer en el mercado (Luo & Bu, 2018; Quesada, 2016; Zapata et al., 2015). En un mundo empresarial en constante cambio, esto dependerá de aspectos como el grado de innovación en el ambiente de negocios; el sentido de responsabilidad de las personas por alcanzar los objetivos planteados (Graves, 2016; Lanvin et al., 2015; Posthumus, 2015); el desarrollo acelerado de tecnologías; el compromiso por reducir costos y hacer uso eficiente de cada uno de los recursos que utilizan; la adaptabilidad a las exigencias del mercado, y la necesidad de competir (Dávila, 2017; Garijo de Miguel, 2014; Krishnan & Scullion, 2016; van den Broek et al., 2018). Estos aspectos generan efectos e impactos que el área de recursos humanos (RR. HH.) no puede ignorar, dado que su ineficiente gestión es un obstáculo a las nuevas condiciones del mercado y su impericia por reclutar y mantener su fuerza laboral es un inconveniente para su estabilidad (Arias et al., 2017).
Las empresas turísticas son las responsables de proveer a sus empleados las herramientas necesarias para desarrollar sus habilidades y destrezas, con el fin de que se conviertan en un elemento esencial para la organización (Dirani & Nafukho, 2018; Krishnan & Scullion, 2016; Sparrow & Makram, 2015), además de que sus ventajas competitivas dependen, en gran medida, de la gestión apropiada de su personal. La escasez de empleados calificados es acentuada en las empresas de hospedaje, lo cual impacta negativamente a la organización y a los trabajadores que intentan permanecer en un lugar estable que les brinde la oportunidad de desarrollo (Garijo de Miguel, 2014; Gümüs et al., 2013; Latukha, 2016). Trabajar en este sector aún es visto como una plataforma temporal y no como una carrera permanente. Esta percepción lleva a una creciente escasez de habilidades profesionales y a que las empresas, sobre todo las micro o pequeñas, inviertan discontinuamente en formación y desarrollo para mejorar el desempeño de sus empleados (European Comission, 2016; Organización para la Cooperación y el Desarrollo Económicos [UCDE], 2017; Peñaloza et al., 2018).
En ese tenor, la tendencia en el sector hotelero tiene que ir encaminada a mejorar su proceso gestión del talento (en adelante, GT), utilizando cada vez más la innovación abierta, tecnologías de comunicaciones en red o colaborando con otras empresas. Este tipo de empresas, dada su naturaleza, pueden adaptarse de manera más rápida y flexible a los cambios que se presentan a partir de diversas innovaciones (Lopes-Costa & Munos-Canavate, 2015; Soler & Gémar, 2016; Semuel et al., 2017). Las técnicas y estrategias de innovación pueden estar cambiando rápidamente, pero la GT es una estrategia conveniente para que las empresas hoteleras reúnan a las personas adecuadas en el lugar correcto para generar productos o servicios desarrollados por una comunidad de pensadores.
El sector hotelero está orientado a satisfacer las necesidades de los huéspedes para garantizar la rentabilidad y sostenibilidad del negocio. La calidad del servicio depende significativamente de empleados capacitados, motivados y comprometidos. En los últimos años, las empresas hoteleras han adoptado diferentes estrategias de marketing o reestructuración financiera con el objetivo de obtener mayores ganancias a largo plazo, pero han dejado a un lado la importancia del factor humano como fuente de innovación (Sabuncua & Karacay, 2016). La GT promueve un comportamiento innovador (Sirková & Taha, 2015). El talento de los empleados que se gestiona en una organización puede ser un predictor de la innovación corporativa, ya que impulsa el proceso organizacional.
Así, para comprender las prácticas de gestión de personas en el sector turístico, el presente artículo hace una reflexión de la importancia de la GT en las empresas hoteleras, con el fin de identificar las particularidades e incidencia en las prácticas de innovación empresarial. La pregunta que se formula es la siguiente: ¿Cómo influye la gestión del talento en las prácticas de innovación del sector hotelero? Para alcanzar el objetivo principal, se aplicaron 16 encuestas en las empresas del sector hotelero de Pachuca, Hidalgo, México. Los datos se analizaron con el fin de establecer relaciones entre las variables en mención.
Después de esta introducción, la estructura del artículo es la siguiente: primero, se realiza un acercamiento teórico de la GT e innovación en turismo; enseguida, se realiza un estudio empírico para conocer la incidencia de la GT en las actividades de innovación de las empresas hoteleras de la ciudad de Pachuca y presentar los resultados más destacados; después, se interpretan y discuten los hallazgos contrastando las implicaciones teóricas y prácticas; finalmente, se presentan las conclusiones generales, junto con las limitantes del estudio y las futuras líneas de investigación.
Acercamiento teórico a la gestión del talento e innovación en turismo
El concepto de GT surge durante la última década del siglo pasado, en un estudio que analiza la importancia de los empleados para las empresas (Michaels et al., 2001). Desde entonces, es un tema que se mantiene en el interés de algunas organizaciones. Este proceso de gestión se relaciona con la identificación, atracción, desarrollo, recompensa y retención de empleados con atributos que apoyen la sostenibilidad y el desarrollo del éxito organizativo (Collings & Mellahi, 2009; Latukha, 2016).
Bustamante et al. (2007) señalan lo siguiente:
Todo proceso de formación y de comportamiento humano, varía de acuerdo a los principios organizadores presentes en determinado momento. De modo que el conocimiento es el producto del conocimiento que éste haya logrado desarrollar o construir. La atención a la variedad de los factores, como el currículo y las estructuras de investigación, que intervienen en la formación del talento, y la responsabilidad de la gestión de desarrollo de la capacidad innovadora. (p. 167)
La GT es, básicamente, un proceso que implica el desarrollo adecuado de las capacidades estratégicas de los empleados para favorecer tanto el éxito empresarial, como la estabilidad de los recursos humanos. Los métodos de gestión instan a los empleados a ser proactivos y estar motivados; además, hacen que este proceso sea uno de los pilares de organización (Sabuncua & Karacay, 2016).
Dimensiones de la gestión del talento
En la actualidad, la GT es una estrategia para alcanzar el éxito de una gran cantidad de empresas (Dogan & Demiral, 2008, citados por Gümüs et al., 2013). Para ello, el departamento de recursos humanos debe considerar los siguientes elementos, que son la base de una gestión eficiente (figura 1):

El talento es percibido por el departamento de RR. HH. como un activo estratégico y fuente de ventajas competitivas para la empresa, por lo que sus logros deben ser comunicados regularmente a todos en la organización. Para tal cometido, deben contar con otros recursos que apoyen los esfuerzos de gestión; entre ellos, destaca el plan y programa de manejo de talento que debe alinearse a la visión, cultura y estrategia global de la empresa (Grobler & Diedericks, 2009; Latukha, 2016). A la par, tiene que existir una relación de trabajo benéfica y de reciprocidad entre la gerencia de RR. HH. y los otros departamentos, dado que son necesarios tanto el individuo talentoso como los procesos que se realizan para gestionar y organizar su talento. Esto incluye tener las estructuras, sistemas, procesos y prácticas adecuadas que encajen en un todo coherente. Por ejemplo, las organizaciones podrían contratar a personas con talento, pero no ser capaces de apoyarlas (Garg & Rani, 2014; Marchington, 2015).
La GT brinda beneficios a los trabajadores, generando oportunidades de capacitación y realización personal, lo que mejora su creatividad y sentido de pertenencia (Morales et al., 2012). Por esta razón, es conveniente que a los empleados talentosos se les asignen responsabilidades apropiadas, se les recompense por su desempeño y se cree un clima de confianza con el que estén satisfechos (Altinöz et al., 2013).
Gestión del talento e innovación en turismo
En una economía mundial más integrada, todas las empresas, ya sean grandes o pequeñas, deben tener flexibilidad y creatividad para ser competitivas (Economist Intelligence Unit, 2009). El acceso a personal talentoso es fundamental para dicho propósito. Los empleados no deben ser tratados únicamente como costos variables, sino como capital humano. En el turismo, una fuerza laboral cualificada garantiza a las empresas i) mayor competitividad e innovación, ii) mejora de las perspectivas laborales y iii) facilidad del proceso de ajuste en mercados cambiantes (Dirani & Nafukho, 2018; Latukha, 2018).
Se observa que el sector turístico advierte un crecimiento acelerado que, en términos de ingresos por divisas y creación de empleo, brinda oportunidades importantes. Ante el aumento de la necesidad de competencias profesionales, las organizaciones hoteleras tienen el reto de atraer y retener una fuerza laboral que coadyuve al cumplimiento de sus objetivos (Akatieva et al., 2015; Sabuncua & Karacay, 2016).
Las empresas del sector hotelero se ven forzadas por las condiciones del entorno externo, como la demanda y las exigencias de otros sectores que compiten con su capacidad para reclutar y retener al personal, por lo que precisan de cierto equilibrio y análisis para abordar los problemas a los que se enfrentan (Adim, 2018; Lopes-Costa & Munos-Canavate, 2015; OCDE, 2017; Peñaloza et al., 2018). Estas organizaciones requieren de recursos y apoyo para la GT, de tal forma que sea conveniente para sus operaciones. Demandan, además, elevar el atractivo del sector como una opción de carrera y, para ello, deben comprometerse a i) examinar sus políticas y prácticas; ii) determinar qué necesitan cambiar; y iii) establecer cómo pueden mejorar la organización de políticas y prácticas, con el fin de mejorar el rendimiento de sus recursos humanos (Dirani & Na-fukho, 2018; Strobel, 2016). El World Travel and Tourism Council (WTTC, 2015) sugiere que, para la gestión efectiva del talento, también se precisa i) reclutar a candidatos fuera de la región local; ii) asociarse con instituciones educativas para crear currículos alineados a sus necesidades, y iii) considerar nuevos lugares en donde coexista un grupo de talentos de calidad.
Existen factores esenciales para el éxito de una empresa (Economist Intelligence Unit, 2009; World Economic Forum, 2018): i) la capacidad de innovar; ii) la capacidad de llevar productos al mercado rápidamente, y iii) la gestión del talento. Este último es el punto de conexión entre los dos primeros. Mantener una ventaja competitiva ofrece a la fuerza laboral una mayor capacidad para asumir cambios y hacer las cosas de formas distintas. No obstante, la literatura existente sobre GT en turismo pone de manifiesto que las pequeñas y medianas empresas implementan ocasionalmente este tipo de estrategias (Chung & D'Annunzio-Green, 2018; Krishnan & Scullion, 2016; Nolan & Garavan, 2016; Zapata et al., 2015), por lo cual hacen falta investigaciones para llenar este vacío, asumiendo que las empresas del sector turístico son mayoritariamente pymes y microempresas.
Los beneficios de la GT para las empresas del sector hotelero son las siguientes (Chung & D'Annunzio-Green, 2018; Grobler & Diedericks, 2009; Kichuk, 2017; Maxwell & MacLean, 2008): mayor productividad; reclutamiento más innovador; reducción de la rotación laboral; mayor desarrollo del capital humano; promoción interna; mayor compromiso; mejor imagen del empleador; comprender las necesidades personales y profesionales de su personal; facilidad para que los empleados reconozcan sus principales fortalezas, y satisfacción laboral.
La Association for Talent Development (2017) encontró evidencia de que existe una relación positiva entre la GT y la innovación. Las organizaciones que cuentan con personal de alto rendimiento tienen significativamente más probabilidades de tener estrategias y procesos formales y definidos para impulsar la innovación. Para ello, es importante garantizar apoyo a los empleados para trabajar en colaboración y desarrollar nuevas ideas (Morales et al., 2012). Las empresas turísticas que adoptan estrategias innovadoras e interactúan con organizaciones de su entorno pueden fomentar la creación de empleos y una mejor combinación de habilidades de su fuerza laboral. Esto se traduce en atraer, desarrollar y orientar el desempeño de los trabajadores hacia el cumplimiento de los objetivos estratégicos de la empresa, con el fin de encontrar nuevas fuentes de valor a través de la innovación (Altinöz et al., 2013; Sirková & Taha, 2015).
El contexto de la gestión del talento en el sector turístico de México
De acuerdo con el Informe de Competitividad de Viajes y Turismo 2017 (World Economic Forum, 2017), de los 130 países participantes, México se posicionó a nivel global en el lugar número 22. En el área específica de recursos humanos y mercado laboral, el país ocupó el puesto número 70 -por debajo de la media-. Los componentes evaluados en este rubro fueron los siguientes: i) la cualificación de la fuerza laboral (la tasa de matriculación en educación primaria, tasa de matriculación en educación secundaria, alcance de la capacitación del personal y tratamiento de clientes) y ii) el mercado laboral (prácticas de contratación y despido, facilidad de encontrar empleados calificados, facilidad de contratación de personal extranjero, paga y productividad y participación femenina en la fuerza laboral).
En particular, las prácticas de contratación y despido fueron calificadas muy bajo. Más de la mitad de los empleadores experimentan una escasez de talento, que también tiene un impacto de medio a alto en su capacidad para satisfacer las necesidades del cliente. Esto da como resultado alta rotación de empleados, menor competitividad, innovación imperceptible, moral limitada de los empleados, rentabilidad reducida y mayores costos salariales (World Economic Forum, 2017). En ese sentido, al área de gestión de personas le corresponde valorar a este activo para permitir a la empresa alcanzar sus metas y consolidarse en el mercado.
Diseño metodológico
El presente artículo tiene como objetivo general identificar las particularidades de la GT y su incidencia en las prácticas de innovación empresarial del sector hotelero. La pregunta que se formula es la siguiente: ¿Influye la GT en las prácticas de innovación del sector hotelero? Para tal efecto se considera el siguiente supuesto: la GT impulsa mejoras en la productividad, calidad, innovación y satisfacción del cliente, lo que a su vez favorece los resultados finales (Grobler & Diedericks, 2009).
La investigación es de carácter cualitativo y, dada la falta de evidencia empírica, es exploratoria, para comprender las prácticas de GT y su incidencia en la innovación del sector hotelero de Pachuca, Hidalgo, México. Para el análisis de la información recabada en las 16 encuestas, se consideró como técnica de investigación el análisis de contenido, teniendo como soporte el software Atlas.ti 8. La información se codificó para realizar conexiones entre las diferentes partes. En seguida, se identificaron cinco categorías para una mejor interpretación. El uso del software permitió valorar y conocer, a partir de una tabla de coocurrencias, la relación entre la GT y la innovación.
Diseño de instrumentos
Posterior al análisis de la literatura, se procedió a diseñar un cuestionario estructurado de 18 preguntas con respuestas de opción múltiple, distribuido en cinco apartados (figura 2): i) caracterización de la estrategia de GT; ii) atraer y seleccionar; iii) aprendizaje y desarrollo; iv) recompensar/reconocer (Society for Human Resource Management [SHRM], 2006); y v) factores que favorecen la innovación (Grobler & Diedericks, 2009).

Muestra y recolección de datos
De acuerdo con datos del Instituto Nacional de Estadística y Geografía (Inegi, 2017), en el 2016 llegaron al Estado de Hidalgo, México, cerca de 2.316.000 turistas. En el caso específico del municipio de Pachuca de Soto, capital de esta entidad federativa, arribaron 371.737 turistas, ocupando el primer lugar a nivel estatal. En lo que respecta a la infraestructura turística, en el municipio se tienen registrados 20 hoteles con una ocupación anual promedio de 55% (Inegi, 2017). De acuerdo con las cifras y datos presentados, para el trabajo de campo, se consideraron todos los hoteles: seis de ellos pertenecen a una cadena y los catorce restantes son independientes. Pese a que existen aspectos que diferencian a los establecimientos de cadena de los independientes, se consideraron ambos tipos, ya que cuentan con particularidades únicas y específicas. Además, uno de los objetivos fue contrastar las diferencias existentes entre una y otra categoría.
A partir de un muestreo no probabilístico de tipo intencional, los datos se recopilaron por medio de un cuestionario dirigido a los gerentes o responsables del departamento de recursos humanos de los hoteles de la ciudad de Pachuca. El cuestionario fue enviado vía correo electrónico entre los meses de mayo y junio del 2019 a un grupo de 20 personas, de las cuales 16 facilitaron información voluntariamente -4 hoteles de cadena y 12 independientes-.
Discusión e interpretación de resultados
A continuación, se presenta el análisis de los resultados más significativos obtenidos en el trabajo de campo, contrastados con la revisión de la literatura.
Caracterización de la estrategia de gestión del talento
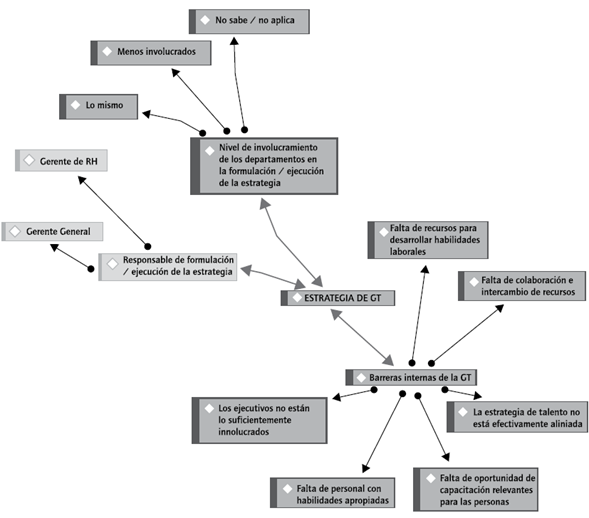
El 75% de los encuestados trabaja para empresas independientes, mientras que el 25% trabaja para una cadena hotelera. Entre sus funciones destaca que el 56% son gerentes, tanto del área de RR. HH., como de la administración general del hotel; 31% solo es responsable del área de RR. HH. y el 13% restante se encarga de las áreas de RR. HH., mercadotecnia y ventas. En cuanto a sus responsabilidades, 56% de ellos formula y ejecuta la estrategia de talento.
La Economist Intelligence Unit (2009) señala que la GT influye en las estrategias para la toma de decisiones y su ejecución debe involucrar a cada departamento o área de la empresa (Grobler & Diedericks, 2009; Latukha, 2016). No obstante, el 75% indica que en la formulación/ejecución de dicha estrategia los otros departamentos están "menos involucrados". Además, mencionan que las principales barreras internas a las se enfrentan para la formulación/ejecución de esta función son la falta de recursos económicos para desarrollar habilidades laborales (31%); que la estrategia de talento no está efectivamente alineada con la estrategia comercial (25%); y que los ejecutivos no están lo suficientemente involucrados en la configuración de la estrategia de talento (19%) (figura 3).

Atraer y seleccionar
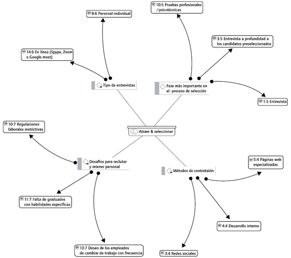
El acceso a instituciones de educación superior (ÍES) con personas bien capacitadas es un factor crítico para el éxito de los hoteles, es decir, el mejor lugar donde el talento está disponible es en las universidades (WTTC, 2015). Sin embargo, de acuerdo con los resultados obtenidos, las principales fuentes que utiliza el departamento de recursos humanos para atraer personas son las redes sociales (44%) y las páginas web (25%), dejando al desarrollo interno (19%) y a las ÍES (13%) como últimas opciones. Esto demuestra que estas organizaciones enfrentan el desafío de reclutar a personas competentes (Arif & Uddin, 2016).
En lo que respecta al proceso de selección, 44% de los responsables señala que la fase de entrevista es muy importante, pues en ella logran identificar o validar ciertas competencias requeridas en los solicitantes (Grobler & Diedericks, 2009). Otro aspecto que resalta el 69% de ellos es la importancia de llevar a cabo más de una entrevista de manera personal u online a través de Skype, Zoom o de Google Meet (81%), para garantizar y ratificar que el candidato posea las competencias requeridas. Para ello, es importante establecer y seguir los protocolos de entrevista; por ejemplo, hacer preguntas clave para descubrir habilidades técnicas e interpersonales (N'Cho, 2017). En último lugar, los encuestados especifican que se enfrentan los siguientes desafíos para reclutar y retener personal talentoso: deseo de los empleados de cambiar de trabajo con frecuencia (44%); falta de graduados con habilidades específicas (31°/O), y regulaciones laborales restrictivas (25%) (figura 4).

Aprendizaje y desarrollo
Con base en las necesidades de la empresa, en la etapa de atracción y selección se identifica a los solicitantes más calificados, apropiados y talentosos (N'Cho, 2017); por ello, la formación profesional es un aspecto que tener en cuenta por los gerentes de RR. HH., ya que es la base de los conocimientos, habilidades y actitudes de los futuros empleados. Con la finalidad de mejorar el rendimiento, deben aprovecharse las competencias y experiencias, porque también es difícil reemplazarlos. La capacitación refuerza esa formación para adquirir o incrementar ciertas competencias específicas que incentivan la creatividad e innovación en el trabajo; además, es una práctica que está fuertemente correlacionada con un mejor desempeño del mercado, resultados de aprendizaje y efectividad de la cultura de innovación. No obstante, un gran número de organizaciones no aprovecha el potencial de sus empleados para generar ideas y proponer cambios o innovaciones.
Fomentar el desempeño innovador, a partir del aprendizaje y desarrollo, puede actuar como un catalizador que le permita a las empresas de hospedaje obtener o mantener una ventaja competitiva (Mutlu & Sürer, 2015). Por tal motivo, la innovación en el turismo es un elemento crítico que permite mejorar el desempeño organizacional, y es fundamental para la competitividad y el crecimiento en la economía contemporánea (Organisation for Economic Cooperation and Development [OECD], 2018). Las ventajas de llevar a cabo actividades de innovación son observables, ya que contribuyen en la inserción en un nuevo mercado, en el desarrollo de nuevos servicios o al ahorro de costos de la empresa (OECD, 2018).
Alpkan et al. (2010) señalan que el capital intelectual (habilidades, conocimientos y actitudes individuales del recurso humano de la compañía) es esencial para incrementar los esfuerzos innovadores, al ser una fuente estratégica de conocimiento con particularidades valiosas, únicas y no sustituibles. Hay una probabilidad mayor de que una fuerza laboral calificada logre identificar nuevas oportunidades de mercado y tenga una mejor comprensión de la organización y del servicio (Divisekera & Nguyen, 2018).
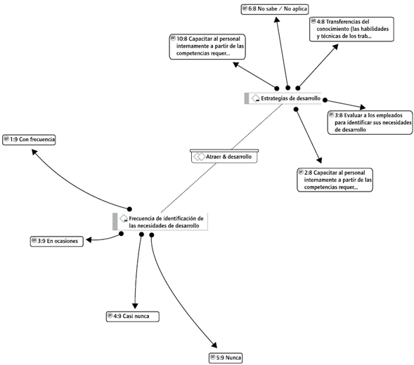
Cada organización implementa diferentes estrategias para instruirse según sus necesidades. Sin embargo, solamente el 25% de los hoteles capacita a su personal a partir de las competencias requeridas por la empresa. Aunado a ello, solo dos hoteles -de cadena- identifican "con frecuencia" las necesidades de desarrollo de sus empleados; en contraste, el 31°% "casi nunca lo hace" y otro 31°% "nunca lo hace", al considerar innecesario o irrelevante invertir tiempo y recursos financieros en este tipo de prácticas.
Las organizaciones tienen que aprovechar el potencial de sus recursos humanos para fomentar las actividades de innovación. El dinamismo empresarial y su capacidad para innovar son factores que afectan directamente sus prácticas empresariales (World Economic Forum, 2018), por lo que ambos deben complementarse con un plan de desarrollo de capital humano que integre aspectos relacionados con la salud, la educación y la asignación óptima de responsabilidades de acuerdo con las habilidades de cada empleado (Altinöz et al., 2013). Esto no es perceptible en los resultados obtenidos, ya que los responsables "casi nunca" (44%) o "nunca" (31°%) identifican las necesidades de desarrollo para su personal. Expresados estos resultados, se evidencia una falta de compromiso formal, organizado y apoyado en una función empresarial dedicada exclusivamente a la GT para asignar recursos que promuevan actividades para innovar (figura 5).

Recompensar/reconocer
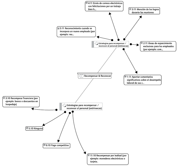
Altinöz et al. (2013) señalan que es importante recompensar el desempeño de los trabajadores talentosos y crear un clima de confianza para que estén satisfechos. Esto implica proveer recompensas y reconocimiento, lo cual no es evidente en los resultados obtenidos, ya que únicamente dos empresas -de cadena- proporcionan recompensas financieras como bonos o descuentos en hospedaje a sus empleados, y tres más ofrecen recompensas por lealtad (por ejemplo, monederos electrónicos o tarjetas de regalo). Del mismo modo, el 38% indica que ofrecen un pago competitivo con un sueldo base más beneficios superiores a los que marca la ley.
Con respecto al reconocimiento intrínseco, Aguilar (2016) señalan que es imperioso motivar y reconocer el esfuerzo de los empleados. Precisamente, el 50% declara que tanto el jefe inmediato como el gerente general objetan y aportan comentarios significativos y útiles sobre el desempeño laboral de sus colaboradores. Otros ejemplos de este tipo de reconocimiento son áreas de esparcimiento exclusivas para los empleados (por ejemplo, comedores, terrazas o jardines); mención de los logros durante las reuniones; envío de correos electrónicos con felicitaciones por un trabajo bien hecho; y reconocimiento cuando se incorpora un nuevo empleado (por ejemplo, reunión de bienvenida). En contraparte, dentro de sus instalaciones nadie brinda servicio de guardería o asistencia médica o psicológica para sus empleados (figura 6).

Factores que favorecen las actividades de innovación
La GT influye de manera positiva en la toma de decisiones de una empresa, y su adecuada ejecución debe involucrar a cada departamento o área (Economist Intelligence Unit, 2009; Grobler & Diedericks, 2009; Latukha, 2016; Olaka et al., 2018). Precisamente, el 13% de los encuestados expresa que la GT forma parte integral de su capacidad para innovar, y que es un tema crítico dentro su organización. Sin embargo, la formulación y cumplimiento de la estrategia recae solo en el gerente de recursos humanos (75%) y no involucra a las demás áreas.
Si bien la competencia, los clientes y los proveedores son una fuente clara de ideas para el sector hotelero, 44% de los encuestados dicen que colaborar con el sector público (por ejemplo, incentivos fiscales o financieros) y la disponibilidad de talento (44%) son los factores externos más importantes para la innovación, por delante de la colaboración con empresas del mismo sector (por ejemplo, restaurantes o agencias de viajes) (12%). En lo que confiere a los factores internos, destacan evaluar a los empleados para descubrir nuevas iniciativas (44%) y el fortalecimiento de los canales de comunicación con los clientes (38%).
En ese sentido, las empresas deben contar con un sistema para evaluar a sus empleados, con el propósito de facilitar el desarrollo de sus capacidades. La evaluación debe incluir aspectos relacionados con el conocimiento profesional actual; el desempeño en el trabajo; el cumplimiento de los objetivos, la cultura organizacional y la estrategia comercial, entre otros aspectos (Gümüs et al., 2013; Latukha, 2016; N'Cho, 2017). Respecto a las empresas de hospedaje, estas operan en un ambiente en constante cambio, en el que la innovación continua es un requisito que depende de la evaluación del aprendizaje y del desarrollo. Así, podrán tomar decisiones basadas en datos y no solo en intuiciones. En general, requieren de empleados que promuevan innovaciones relevantes para convertirlas en prácticas efectivas.
Latukha (2016) demuestra que los productos o servicios deben ser desarrollados por una comunidad de pensadores. Por ello, el 44% de las empresas utiliza como principal técnica para generar ideas o innovaciones la lluvia de ideas (44%), seguido de los mapas mentales (25%) y los storyboards (guion gráfico para previsualizar las ideas principales de manera secuencial como, por ejemplo, videos, posters), con la finalidad de determinar lo antes posible si vale la pena explorar nuevas opciones. En ese sentido, el 38% de los encuestados cree que no solo precisan de personas que aporten ideas, sino que "se comprometan a ponerlas en marcha" y que tengan la habilidad de ser creativos (25%).
Se reconoce que la capacidad de colaboración es particularmente valiosa para la innovación (Morales et al., 2012). Las organizaciones turísticas requieren que los empleados puedan colaborar e interactuar con sus compañeros de trabajo y con actores externos (Velázquez et al., 2018; World Economic Forum, 2018). Pese a ello, los resultados demuestran que el trabajo colaborativo es esencial únicamente en tres empresas -dos de ellas de cadena-, al considerar que se obtienen beneficios como (Melo & Meira, 2012): promoción del destino; captación de eventos sociales, culturales o deportivos; compartir infraestructura; o aumentar la capacidad de negociación colectiva con los proveedores de insumos. En definitiva, únicamente cinco empresas -tres de cadena- cuentan con un equipo o área para crear o mejorar la promoción y distribución para atraer o retener sus clientes; y cuatro más se empeña en crear o mejorar los servicios para atraer o retener clientes (figura 7).

Las empresas de cadena realizan diversas actividades para el fomento de la innovación; por ejemplo, tienen personal o un área que se dedicada -en forma sistemática y regular- a generar o desarrollar nuevos productos o procesos; también actualizan las TIC (hardware o software) o equipos electrónicos para permanecer a la vanguardia; y han recibido consultoría especializada o capacitación en materia de innovación. En contraparte, solo dos de las empresas independientes introducen ese tipo de actividades. Unas de las principales dificultades para sistematizar las actividades de innovación son la falta de información, la falta de recursos financieros y el escaso apoyo gubernamental.
Gestión del talento e innovación
De acuerdo con los resultados obtenidos con el software Atlas.ti 8, se manifiesta que la GT tiene una asociación positiva con la innovación, lo que comprueba que la relación está bien establecida, ya que el coeficiente de relación es de 0,22 (tabla 1).

La evidencia teórica indica que la GT es una herramienta importante y útil en el contexto del sector hotelero, al ser un vínculo con la competitividad (Dirani & Nafukho, 2018; Economist Intelligence Unit, 2009; Latukha, 2018). Aunque los resultados obtenidos en el trabajo de campo revelan que solo cuatro empresas -tres de cadena y una independiente- identifican las necesidades de desarrollo para su personal, se demuestra que, tal y como sugiere la literatura, las empresas que son más proclives a la innovación pertenecen a una cadena hotelera; el personal se encuentra en un clima laboral saludable; existe un ambiente flexible y diversas oportunidades de capacitación. De manera similar, los resultados desvelan que los puntajes más altos en las categorías de GT son de las empresas grandes.
En contraparte, los hoteles independientes han desarrollado pocas iniciativas para combatir la rotación de empleados y otros problemas relacionados con una gestión de talento eficiente. Esto sugiere que algunas empresas pueden no darse cuenta de las implicaciones de no participar activamente en la gestión y el desarrollo de sus empleados.
La atracción de empleados no es un problema, debido al gran mercado potencial de recién egresados de las universidades cercanas o de centros de estudios técnicos; sin embargo, son los medios de atracción y selección de personal los que pueden dificultar esta labor -redes sociales-. Es la retención uno de los arduos problemas que enfrentan estas organizaciones, debido a los intereses personales de los empleados.
De esta forma, las medidas sustanciales que podrían desplegar las empresas del sector hotelero para fomentar la innovación a través de la GT son las siguientes: i) desarrollar políticas flexibles que les permitan reclutar y retener talento; ii) reclutar a jóvenes graduados de instituciones de educación superior (IES) que tengan la inquietud de llevar a cabo actividades que perfeccionen la capacidad de innovación de la organización; iii) establecer y seguir los protocolos de entrevista como, por ejemplo, hacer preguntas clave para descubrir habilidades técnicas e interpersonales (N'Cho, 2017); iv) identificar el potencial de las personas basándose en ciertas características, tales como la personalidad, la formación y los antecedentes culturales, entre otros; y v) poseer una red de colaboración con actores estratégicos clave en la industria hotelera -IES y Gobierno-, para que se involucren activamente con el grupo de talentos de la organización.
Conclusiones, limitaciones y futuras líneas de investigación
Después de que las empresas experimentan un éxito inicial, con frecuencia los gerentes o responsables ponen mayor atención a los resultados económicos, es decir, a las ganancias por la venta de productos o servicios. Sin embargo, esta decisión puede llevar a la organización a limitar efectivamente su éxito en el largo plazo (Latukha, 2016). Para evitar que el éxito sea transitorio, los directivos deben adoptar prácticas que promuevan la innovación, centrándose en aspectos como capacidad, compromiso y retroalimentación. Por ello, este trabajo propone que la GT sea una estrategia que estimule la innovación y la eficiencia del servicio en las empresas del sector hotelero en Hidalgo, México. Se analizaron aspectos específicos de la GT dirigidos a las empresas de este giro que -se espera- promuevan y potencialicen las capacidades de los empleados como motor de la innovación y de la competitividad sostenida.
El análisis de la literatura revela que la adecuada GT permite a la empresa alcanzar sus objetivos eficientemente. Los enfoques sobre GT analizados proveen una nueva perspectiva hacia la gestión de recursos humanos. Por su parte, los hallazgos obtenidos a partir de la evidencia empírica exponen que las empresas pertenecientes a una cadena hotelera han tenido que realizar cambios importantes en su enfoque de gestión de recursos humanos con la finalidad de potencializar tanto sus capacidades como las de sus empleados. Las empresas pequeñas o independientes mantienen resistencia interna y aversión por buscar trabajadores cualificados en IES o en empresas especializadas en contratar personal, por temor a invertir tiempo y dinero en personas que permanecerán poco tiempo con ellas.
Uno de los principales objetivos de este trabajo, introductorio, fue proporcionar un marco explicativo que permita a las personas comprender la importancia de la GT en las empresas turísticas. La investigación se realizó con el fin de revelar la incidencia de la GT en las prácticas de innovación en el sector hotelero de Pachuca, Hidalgo, México. Así, se constata que el 50% de las organizaciones de cadena que gestionan adecuadamente su talento son las mismas que fomentan actividades para innovar. En contraparte, la mayoría de los hoteles independientes (83%) no incluyen la GT dentro de sus prácticas, al considerar que es un costo y no un beneficio.
Si bien las habilidades de los empleados y de sus jefes son importantes, la creación de un entorno favorable para la innovación es fundamental. La innovación no puede perfeccionarse si los empleados no consideran que están en un ambiente seguro en donde puedan comunicarse o colaborar de manera efectiva con los miembros de su equipo de trabajo. Los procesos empresariales y las prácticas de talento aumentan las estrategias de aprendizaje, con la finalidad de construir una cultura de innovación con toda la fuerza laboral de la organización. Las personas necesitan ser inspiradas para innovar y participar de manera activa; solo entonces, su entorno empresarial impulsará el éxito.
En lo que respecta a los alcances, destacan los siguientes aspectos: i) hasta el momento, los estudios sobre la GT en el turismo son escasos, y la pertinencia de la presente investigación es sustancial, ya que contribuye con la teoría en el contexto mexicano; ii) con los hallazgos del trabajo de campo, se refuerza el supuesto de la relación positiva entre la GT y la innovación; iii) las cuestiones de empleo y recursos humanos deben ser temas prioritarios en la política pública, la investigación y los estudios analíticos en la industria turística de México. Para las funciones de desarrollo de talento, este mandato presenta nuevas oportunidades para mejorar los resultados comerciales e impulsar innovaciones efectivas que generen valor para la organización, desde avances que resulten en nuevos productos turísticos o mercados expandidos, hasta mejoras incrementales en la oferta existente, en la mejora de los canales de comercialización o cambios en los procesos de trabajo.
Aunque los resultados son útiles para la generación de conocimiento, este estudio identifica las siguientes limitaciones: i) es necesario encuestar a los empleados para contrastar la información proporcionada por sus jefes inmediatos y ii) los resultados solo son aplicables a este grupo de interés en el contexto mexicano y excluyen a otras empresas turísticas.
Por último, se proponen como futuras las siguientes líneas de investigación: i) complementar el trabajo de campo, encuestando a los empleados de estas organizaciones para verificar ambas visiones y ii) se sugiere que este tema de gran envergadura se explore profundamente para mejorar la colaboración entre el Gobierno, las IES y las empresas en el área de creación de empleos y crecimiento centrado en las personas.
Referencias
Adim, V. (2018). Strategic innovation management and organizational survival of hotels in Port Harcourt, Nigeria: The moderating role of organizational structure. British International Journal of Education And Social Sciences, 5(12), 25-40.
Aguilar, H. (2016). Ttrabajo en equipo y clima organizacional. [Tesis de licenciatura]. Universidad Rafael Landívar.
Akatieva, L., Batalova, L., Merzlyakova, G., & Okonnikova, T. (2015). Developing graduate competency model for bachelors of tourism. Procedia - Social and Behavioral Sciences, 214, 375-384. https://doi.org/10.1016/j.sbspro.2015.11.666
Alpkan, L., Bulut, C., Gunday, G., Ulusoy, G., & Kilic, K. (2010). Organizational support for intrapreneurship and its interaction with human capital to enhance innovative performance. Management Decision, 48(5), 732-755. https://doi.org/10.1108/00251741011043902
Altinöz, M., Cakiroglu, D., & Cöp, S. (2013). Effects of talent management on organizational trust: A field study. Procedia - Social and Behavioral Sciences, 99, 843-851. https://doi.org/10.1016/j.sbspro.2013.10.556
Arias, V., Salazar, C., & Sterling, P. (2017). Fortalecimiento de los procesos organizacionales enfocados hacia el mejoramiento de la fase de atracción de la fundación Funpaz de Manizales [Tesis de posgrado, Universidad de Manizales]. RIDUM. https://ridum.uma-nizales.edu.co/xmlui/handle/20.500.12746/3206
Arif, A., & Uddin, R. (2016). Talent management and organizational performance: An empirical study in retail sector in Sylhet city, Bangladesh. Los R Journal of Business and Management, 18(10), 11-18. http://doi.org/10.9790/487X-1810041118
Association for Talent Development. (2017). Advancing innovation: High-performance strategies for talent cevelopment. ATD.
Bustamante, S., Pérez de Maldonado, I., & Maldonado, M. (2007). Talento humano, investigación y capacidad innovadora en educación superior. Multiciencias, 7(2), 167-175. http://www.redalyc.org/articulo.oa?id=90470207
Chung, K., & D'Annunzio-Green, N. (2018). Talent management practices in small and medium-sized enterprises in the hospitality sector: An entrepreneurial owner-manager perspective. Worldwide Hospitality and Tourism Themes, 10(1), 101-116. https://doi.org/10.1108/WHATT-10-2017-0065
Collings, D. & Mellahi, K. (2009). Strategic Talent Management: A review and research agenda. Human Resource Management Review19 (4), 304-313. https://doi.org/10.1016/j.hrmr.2009.04.001
Dávila, A. (2017, septiembre 13). Gestión estratégica de recursos humanos y la competitividad del talento. El Financiero. http://www.elfinanciero.com.mx/monterrey/gestion-estrategica-de-re-cursos-humanos-y-la-competitividad-del-talento
Dirani, K., & Nafukho, F. (2018). Talent management and development: Perspectives from emerging market economies. Advances in Developing Human Resources, 20(4), 383-388. https://doi.org/10.1177%2F1523422318803362
Divisekera, S., & Nguyen, V. (2018). Drivers of innovation in tourism: An econometric study. Tourism Economics, 24(8), 998-1014. https://doi.org/10.1177/1354816618794708
Economist Intelligence Unit. (2009). Fertile ground: Cultivating a talent for innovation. The Economist. http://graphics.eiu.com/mar-keting/pdf/invest%20in%20ontario.pdf
European Commission. (2016). Guide on EU funding for the tourism sector (2014-2020) . http://europski-fondovi.eu/sites/default/files/dokumenti/EC%20-%20Guide%20EU%20funding%20 for%20tourism%20-%202016%20April%20Ver%20 3%281%29.pdf
Garg, D., & Rani, K. (2014). Talent management: Empirical research results. International Journal of Management and Commerce Innovations, 2(1), 289-295. https://www.academia.edu/32291022/Talent_Management_Empirical_Research_Results
Garijo de Miguel, S. (2014). La importancia de los recursos humanos en la eficacia de la empresa [Tesis de pregrado, Universidad de Valladolid]. UVaDOC. https://uvadoc.uva.es/handle/10324/5981
Graves, K. (2016, abril 8). How to adapt and survive in an ever-changing business world. The Business Journals. https://www.bizjournals.com/bizjournals/how-to/growth-strategies/2016/04/how-to-adapt-in-an-ever-changing-business-world.html
Grobler, P., & Diedericks, H. (2009). Talent management: An empirical study of selected South African hotel groups. Southern African Business Review, 13(3), 1-27. https://www.ajol.info/index.php/sabr/article/view/76339
Gümüs, S., Apak, S., Gülnihal, H., & Kurban, Z. (2013). An application in human resources management for meeting differentiation and in-novativeness requirements of business: Talent management. Procedia - Social and Behavioral Sciences, 99, 794-808. https://doi.org/10.1016/j.sbspro.2013.10.551
Instituto Nacional de Estadística y Geografía (Inegi). (2017). Anuario estadístico y geográfico de Hidalgo 2017. http://internet.contenidos.inegi.org.mx/contenidos/Productos/prod_serv/con-tenidos/espanol/bvinegi/productos/nueva_estruc/anua-nos_20W702825095093.pdf
Kichuk, A. (2017). Understanding talent management in the hotel sector: Employees' narratives of personal career development [Tesis de doctorado, Bournemouth University]. Bournemouth University. http://eprints.bournemouth.ac.uk/28174/
Krishnan, T., & Scullion, H. (2016). Talent management and dynamic view of talent in small and medium enterprises. Human Resource Management Review, 27(3), 431-441. https://doi.org/10.1016/j.hrmr.2016.10.003
Lanvin, B., Evans, P., & Rodríguez-Montemayor, E. (2015). Attracting and mobilising talent globally and locally. En B. Lanvin, & P. Evans (Eds.), The global talent competitiveness index 2015-2016. INSEAD. https://www.insead.edu/sites/default/files/assets/dept/glo-balindices/docs/GTCI-2015-2016-report.pdf
Latukha, M. (2016). The competitive advantage of emerging market firms: Is talent management involved? En M. Latukha, Talent management in emerging market firms (pp. 69-92). Palgrave Macmillan. https://doi.org/10.1057/978-1-137-50606-1_4
Latukha, M. (2018). Talent development and its role in shaping absorptive capacity in emerging market firms: The case of Russia. Advances in Developing Human Resources, 20(4), 444-459. https://doi.org/10.1177/1523422318803087
Lopes-Costa, J., & Munos-Canavate, A. (2015). Relational capital and organizational performance in the Portuguese hotel sector (NUTS II Lisbon). Procedia Economics and Finance, 26, 64-71. https://doi.org/10.1016/S2212-5671(15)00839-4
Luo, Y., & Bu, J. (2018). Contextualizing international strategy by emerging market firms: A composition-based approach. Journal of World Business, 53(3), 337-355. https://doi.org/10.1016/j.jwb.2017.01.007
Marchington, M. (2015). Human resource management (HRM): Too busy looking up to see where it is going longer term? Human Resource Management Review, 25(2), 176-187. https://doi.org/10.1016/j.hrmr.2015.01.007
Maxwell, G. & MacLean, S. (2008). Talent management in hospitality and tourism in Scotland: Operational implications and strategic actions. International Journal of Contemporary Hospitality Management20(7), 820-830. https://doi.org/10.1108/09596110810897637
Melo, P., & Meira, R. (2012). Redes de cooperación y relacionamiento en el sector turístico. Estudio de casos múltiples en pequeños y medianos hoteles. Estudios y Perspectivas en Turismo, 21, 1481-1501. http://www.estudiosenturismo.com.ar/PDF/V21/N06/ v21n6a07.doc.pdf
Michaels, E., Hanfield-Jones, H., & Axelford, B. (2001). War for talent. Harvard Business School Press.
Morales, M., Ortíz, C., & Arias, M. (2012). Factores determinantes de los procesos de innovación: una mirada a la situación en Latinoamérica. Revista EAN, 72, 148-163. https://doi.org/10.21158/01208160.n72.2012.573
Mutlu, H. M., & Sürer, A. (2015). Effects of market, e-marketing, and technology orientations on innovativeness and performance in Turkish health organizations. Health Marketing Quarterly, 32(4), 313-329. https://doi.org/10.1080/07359683.2015.1093879
N'Cho, J. (2017). Contribution of talent analytics in change management within project management organizations. The case of the French aerospace sector. Procedia Computer Science, 121, 625-629. https://doi.org/10.1016/j.procs.2017.11.082
Nolan, C. & Garavan, T. (2016). Human resource development in SMEs: A systematic review of the literature. International Journal of Management Reviews, 18(1), 85-107. https://doi.org/10.1111/ijmr.12062
Olaka, L., Okafor, L., & Ulo, F. (2018). Talent management and innovation in indigenous hotels in Port Harcourt, Rivers State. IOSR Journal of Business and Management, 20(3), 31-40. http://www.iosrjournals.org/iosr-jbm/papers/Vol20-issue3/Version-9/E2003093140.pdf
Organización para la Cooperación y el Desarrollo Económicos. (2017). Estudio de la política turística de México. https://www.gob.mx/cms/uploads/attachment/file/303803/eBook_Estudio_de_la_Politica_Turistica_de_Mexico_FINAL.pdf
Organización para la Cooperación y el Desarrollo Económicos (OCDE)/ Eurostat. (2018). Oslo Manual 2018: Guidelines for collecting, reporting and using data on innovation. The measurement of scientific, technological and innovation activities. OECD. https://doi.org/10.1787/9789264304604-en
Peñaloza, L., Medina, L., Vargas, R., & Herrera, A. (2018). Profesión turística: perspectivas de estudio desde la economía basada en el conocimiento. Gestión Turística, 16, 207-227. http://www.redalyc.org/articulo.oa?id=223322452010
Posthumus, J. (2015). Review of the literature. En Use of market data in the recruitment of high potentials (pp. 17-67). Springer Gabler. https://doi.org/10.1007/978-3-658-10376-7_2
Quesada, J. (2016, junio 19). ¿Por qué las empresas deben estar en constante cambio? El Financiero. https://www.elfinancierocr.com/gerencia/por-que-las-empresas-deben-estar-en-constante-cambio/ VI6G44367REXXOSJTTRRDYYSVM/story/
Sabuncua, K., & Karacay, G. (2016). Exploring professional competencies for talent management in hospitality and food sector in Turkey. Procedia - Social and Behavioral Sciences , 235, 443-452. https://doi.org/10.1016/j.sbspro.2016.11.055
Semuel, H., Siagian, H., & Octavia, S. (2017). The effect of leadership and innovation on differentiation strategy and company performance. Procedia - Social and Behavioral Sciences , 237, 1152-1159. https://doi.org/10.1016/j.sbspro.2017.02.171
Sirková, M., & Taha, V. (2015). Analytical insight into talent management in tourism and hospitality in the Slovak business environment [Ponencia]. SITCON 2015, Belgrado, Serbia. https://doi.org/10.15308/sitcon-2015-150-154
Society for Human Resource Management, SHRM (2006). Survey report. A study by the Society for Human Resource Management. https://www.shrm.org/hr-today/trends-and-forecasting/re-search-and-surveys/documents/2006%20strategic%20hr%20management%20survey%20report.pdf
Soler, I., & Gémar, G. (2016). The impact of family business strategies on hotel room prices. European Journal of Family Business, 6(1), 54-61. https://doi.org/10.1016/j.ejfb.2016.06.003
Sparrow, P., & Makram, H. (2015). What is the value of talent management? Building value-driven processes within a talent management architecture. Human Resource Management Review, 25(3), 249-263. https://doi.org/10.1016/j.hrmr.2015.04.002
Strobel, K. (2016, septiembre 1). HR competencies: The foundation upon which to build today's and tomorrow's HR business leader. SHRM. https://www.shrm.org/hr-today/trends-and-forecasting/spe-cial-reports-and-expert-views/pages/kari-strobel.aspx
Van den Broek, J., Boselie, P., & Paauwe, J. (2018). Cooperative innovation through a talent management pool: A qualitative study on coopetition in healthcare. European Management Journal, 36(1), 135-144. https://doi.org/10.1016/j.emj.2017.03.012
Velázquez, J., Cruz, E., & Vargas, E. (2018). Cooperación empresarial para el fomento de la innovación en la pyme turística. Revista de Ciencias Sociales, 24(3), 9-20. http://doi.org/10.31876/rcs.v24i3
Velázquez, J., Cruz, E., & Robles, M. (2020). Gestión del talento como estrategia de innovación para las Mipymes turísticas. En V. Meriño Córdoba, E. Martínez Meza Á. Antúnez Pérez, J. Cruz de los Ángeles, A. Pérez Paredes, L. Morán Bravo, Héctor Urzola Berrío, & M. Pérez Vásquez (Coords.), Gestión del conocimiento. Perspectiva multidisciplinaria (Vol. 18, pp. 263-272). Fondo Editorial Universitario de la Universidad Nacional Experimental Sur del Lago Jesús María Semprúm. https://corposucre.edu.co/sites/default/files/investigacion/publicaciones/LIBRO%2018%20GESTION%20 DEL%20CONOCIMIENTO.pdf
World Economic Forum. (2017). The travel & tourism competitiveness report 2017. WEF. http://reports.weforum.org/trav-el-and-tourism-competitiveness-report-2017/country-profiles/?-doing_wp_cron=1565360895.2728900909423828125000 #economy=MEX
World Economic Forum. (2018). The global competitiveness report 2018. http://reports.weforum.org/global-competitiveness-report-2018/
World Economic Forum Global Agenda Council on Employment. (2014). Matching skills and labour market needs: building social partnerships for better skills and better jobs. World Economic Forum. http://www3.weforum.org/docs/GAC/2014/WEF_GAC_Em-ployment_MatchingSkillsLabourMarket_Report_2014.pdf
World Travel and Tourism Council. (2015). Global Talent Trends and Issues for the Travel & Tourism Sector. http://hdl.voced.edu.au/10707/375811
Zapata, K., Medina, J. M., & Lara, J. (2015). Factores críticos de éxito para la permanencia de las pymes en el mercado. VinculaTégica, 1(1), 1-20. http://eprints.uanl.mx/id/eprint/17008
Notas
Notas
Notas