Gestión y Organización
Born global: la cuarta perspectiva de la internacionalización*
BORN GLOBAL: THE FOURTH PERSPECTIVE OF INTERNATIONALIZATION
BORN GLOBAL: A QUARTA PERSPECTIVA DA INTERNACIONALIZAÇÃO
BORN GLOBAL : LA QUATRIÈME PERSPECTIVE DE L'INTERNATIONALISATION
Born global: la cuarta perspectiva de la internacionalización*
Innovar, vol. 32, núm. 83, pp. 139-152, 2022
Facultad de Ciencias Económicas. Universidad Nacional de Colombia.
Recepción: 24 Diciembre 2020
Aprobación: 09 Julio 2021
RESUMEN: Este estudio tiene como objetivo revisar la investigación científica sobre el fenómeno de las empresas nacidas globales desde sus inicios hasta el 2019. Basado en una revisión sistemática de literatura de 793 escritos sobre este tipo de empresas, a partir de la colección de la base de datos Scopus, los autores discuten sobre el origen del concepto de estas empresas, sus características, los factores asociados, así como un estudio de la producción de escritos en la perspectiva de la internacionalización. Este análisis proporciona datos particulares de esta "nueva" perspectiva, y los resultados obtenidos sirven para brindarle una mayor importancia con el objetivo de respaldar futuras investigaciones con base en esta.
PALABRAS CLAVE: born global, empresas multinacionales, internacionalización, nacidas globales, nueva aventura internacional.
ABSTRACT: This study presents a review of scientific research on the phenomenon of global born companies from the origin of this concept until 2019. Based on a systematic review of the literature to 793 works on this type of companies included in Scopus database, we discuss the origin of the concept of born global firms, their characteristics, and associated factors. We also examine the production of writings under these perspective. Our analysis provides particular data on this "new" internationalization approach, thus allowing the allocation of greater importance to this perspective in order to promote future research studies on the subject.
KEYWORDS: Born global, internationalization, multinational corporations, international new ventures.
RESUMO: Este estudo tem o objetivo de revisar a pesquisa científica sobre o fenômeno das empresas born global desde seu início até 2019. Baseado numa revisão sistemática da literatura de 793 textos sobre esse tipo de empresas, a partir da coleta na base de dados Scopus, os autores discutem sobre a origem do conceito dessas empresas, suas características, os fatores associados, bem como um estudo da produção de textos na perspectiva da internacionalização. Esta análise proporciona dados particulares dessa "nova" perspectiva, e os resultados obtidos servem para lhe oferecer uma maior importância com o objetivo de apoiar futuras pesquisas com base nesta.
PALAVRAS-CHAVE: born global, internacionalização, empresas multinacionais, empresas born global, nova aventura internacional.
RÉSUMÉ: Cette étude a pour objectif de faire une révision sur les recherches scientifiques autour du phénomène des entreprises nées mondiales depuis leurs débuts jusqu'en 2019. Sur la base d'une revue systématique de la littérature de 793 écrits sur ce type d'entreprises, issus de la base de données de la collection Scopus, les auteurs discutent l'origine de la notion de ces entreprises, leurs caractéristiques, les facteurs associés, ainsi qu'une étude de la production d'écrits dans une perspective d'internationalisation. Cette analyse fournit des données particulières de cette « nouvelle » perspective, et les résultats obtenus servent à lui donner une plus grande importance afin de soutenir les recherches futures basées sur elle.
MOTS-CLÉ: internationalisation, entreprises multinationales, born global, nouvelle aventure internationale.
Introducción
La literatura tradicional sobre internacionalización se quedó corta frente a una nueva ola de empresas que han surgido en las últimas dos décadas. Las empresas nacidas globales (en adelante, NC) o de rápida internacionalización son a aquellas que, desde su concepción, fueron estructuradas para ser internacionales, o que realizan su internacionalización en sus primeros años de existencia (Oviatt & McDougall, 1995). Este nuevo tipo de empresas que llegaron para quedarse han mostrado que no son un fenómeno pasajero; por el contrario, han buscado la manera de crearse su propio espacio en los mercados del mundo y son tan importantes como las otras empresas que se internacionalizan bajo los enfoques tradicionales.
Pero este nuevo fenómeno de la internacionalización no tiene explicación por parte de las tres perspectivas convencionales (económica, de proceso y de redes), que se encuentran en la literatura especializada sobre la internacionalización, al no tener en cuenta las particularidades asociadas a la naturaleza de estas empresas.
Esta perspectiva -la de las NG- es nueva y está recibiendo una mayor aceptación con el pasar del tiempo. Sin embargo, autores como Bell (1995) y Bloodgood et al. (1996) en sus inicios criticaban la necesidad de identificar si existía un beneficio específico para este tipo de empresas o si su desarrollo solo se podía asociar a sectores de alta tecnología (tecnologías de la información o biotecnología, entre otras). Por lo tanto, una revisión sistemática de la literatura actual es útil para consolidar los esfuerzos de investigación más recientes en esta área, y mostrar cómo se trata realmente de una nueva perspectiva de internacionalización en estas épocas.
El propósito de este estudio es revisar el estado de la literatura sobre las NG hasta 2019, utilizando estudios primarios y secundarios sobre la temática. Este escrito precisamente busca reforzar lo que ya ha sido expuesto por otros autores previamente (Cardozo et al., 2007; Galván Sánchez, 2003; Knight & Cavusgil, 1996; Madsen & Servais, 1997), así como ratificar la existencia de una cuarta perspectiva de la internacionalización que se une a las tres encontradas convencionalmente en la literatura.
De esta manera, y luego de esta introducción, describimos el desarrollo metodológico en la segunda sección de este artículo; en la tercera sección, se presentan los resultados y se responden las preguntas de investigación para, finalmente, exponer las conclusiones en la última sección.
Metodología
Este estudio se ha llevado a cabo como una revisión sistemática de la literatura basada en las pautas originales propuestas por Kitchenham (2004). En este caso, el objetivo de la revisión es evaluar los escritos de investigación primaria, así como las revisiones sistemáticas de la literatura (que se denominan estudios secundarios), por lo que este estudio se clasifica como una revisión de la literatura terciaria. Los pasos en el método de revisión sistemática de la literatura se enuncian a continuación.
Preguntas de investigación
Las preguntas de investigación que direccionan este estudio son las siguientes:
P1. ¿Cuándo surge el concepto de 'empresas nacidas globales'?
P2. ¿Qué caracteriza a las empresas nacidas globales?
P3. ¿Cuáles son los factores propios y externos (encontrados en la literatura hasta 2019) asociados a las empresas nacidas globales?
P4. ¿Cómo ha sido la actividad de escritos sobre las empresas nacidas globales?
Con respecto a P1, se buscó el escrito seminal que introduce y reconoce este tipo de empresas. En el caso de P2 y P3, se examinó lo expuesto en diversos escritos de investigación primaria y de investigación secundaria, con el fin de identificar esas características propias de las NC (P2) y cuáles son esos factores o determinantes que se han encontrado en la literatura para estas organizaciones (P3). En el caso de P4, se consideraron las siguientes subpreguntas:
P4.1. ¿Cómo se ha comportado la producción de publicaciones desde sus inicios hasta 2019?
P4.2. ¿Cuáles son los tipos de documentos que se han publicado?
P4.3. ¿Cuáles son las revistas científicas en las que más se han publicados escritos sobre el tema?
P4.4. ¿Cuáles son los autores que más producción han tenido sobre el tema?
P4.5. ¿Cuáles son los países o territorios con mayor producción sobre NG?
P4.6. ¿Cuáles son las instituciones de afiliación de los autores que más escritos tienen relacionados con NG?
P4.7. ¿Cuáles son las áreas de investigación en las que se ha realizado producción sobre la temática?
Proceso de búsqueda
El proceso de búsqueda se realizó a través de la base de datos Scopus1, por tratarse de una de las bases de datos más importantes tanto en términos generales de investigación como del tema en específico, teniendo como alcance lo publicado desde sus principios hasta 2019.
A partir de la pregunta de investigación inicial: ¿es la de las nacidas globales una perspectiva de la internacionalización? (y de la cual se derivaron las preguntas finales expuestas en la sección anterior), y con base en la exploración realizada en la etapa de formulación del proyecto de tesis doctoral del cual se derivó esta investigación, se construyó la ecuación de búsqueda estructural que abarca los constructos de "Born Global", "International New Ventures", "Start-ups global" y "Early and Rapid internationalization", sinónimos usados en la literatura anglosajona para esta temática (tabla 1).

La ecuación fue implementada contemplando las interacciones entre los constructos anteriormente enunciados, realizando la búsqueda en el título, el resumen y las palabras clave de los documentos. Adicionalmente, no se limitó la búsqueda a ningún área de conocimiento en específico, con el fin de conocer el espectro de investigaciones que se han realizado en la temática hasta el 2019. Producto de la búsqueda, se obtuvieron 804 registros.
Como el propósito de este escrito se basa en mostrar cómo la temática se ha ido estructurando con el pasar de los años, la idea principal radica en identificar la mayor cantidad posible de escritos publicados en la base de datos, con el fin de caracterizar de la mejor manera posible este fenómeno organizacional.
Evaluación de calidad
Los títulos, los resúmenes y las palabras clave de los escritos fueron evaluados con el fin de verificar que efectivamente fueran documentos relacionados con este tipo de empresas. Una vez obtenida la muestra total encontrada, se realizó un proceso de auditoría a los escritos con el ánimo de verificar si cumplían los requisitos metodológicos de inclusión y exclusión, con base en los siguientes criterios: i) afinidad con la pregunta de investigación, ii) referente seminal o paradigmático de la temática, iii) reseña o revisión sistemática de la literatura y iv) número de citaciones, con lo cual se habilitaron 793 registros.
Recolección de datos
A partir de la ecuación de búsqueda, se descargaron los metadatos de cada escrito; posteriormente, se extrajeron de cada estudio los siguientes:
Autor o autores, junto a su institución de afiliación, así como país donde está ubicada.
Tipo de escrito (artículo, capítulo de libro, etc.).
Año de publicación.
Área de estudio.
Abstract o resumen.
Clasificación del estudio (estudio primario o secundario).
Modelos conceptuales en los que explican el fenómeno (para aquellos estudios secundarios).
Análisis de datos
Los datos fueron tabulados para mostrar las siguientes características:
• Estudios secundarios, con el fin de realizar una deconstrucción de estos y así:
* Identificar los escritos que consideran seminal o paradigmática la temática (enfocado en P1).
* Identificar las características asociadas hacia las NC (enfocado en P2).
* Identificar los factores asociados en los escritos con las NC (enfocado en P3).
• Número de publicaciones por año (enfocado en P4.1).
• Tipos de documentos más usados como publicaciones (enfocado en P4.2).
• Revistas científicas donde más se publica (enfocado en P4.3).
• Autores con mayor cantidad de escritos (enfocado en P4.4).
• Países o territorios con mayor cantidad de escritos (enfocado en P4.5).
• Instituciones de afiliación con mayor cantidad de escritos asociados (enfocado en P4.6).
• Áreas de investigación a las que están asociados los escritos (enfocado en P4.7).
Resultados
Esta sección resume los resultados del estudio, respondiendo las preguntas de investigación planteadas.
¿Cuándo surge el concepto de empresas nacidas globales?
Autores como Cardozo et al. (2007) aseguran que la perspectiva es emergente frente a los procesos de internacio-nalización, dado el aumento de la literatura que intenta explicar dicho fenómeno, que resulta de gran utilidad para comprender la internacionalización de muchas empresas en pleno siglo XXI (Andersson & Wictor, 2003; Bell et al., 2001; Gerschewski et al., 2015; Knight & Cavusgil, 2005; Liesch, Steen, et al., 2007; Madsen & Servais, 1997; Rialp et al., 2005). Los principales escritos que apoyan esta perspectiva se pueden ubicar a la fecha en el periodo comprendido entre las décadas de los 90 y del 2010 (figura 1).

Todo indica que el término nacidas globales o born global apareció por primera vez en un trabajo original del año 1993, de McKinsey Consulting Company en nombre del Gobierno de Australia (Australian Manufacturing Council [AMC] et al., 1993). Pero este término tiene otros sinónimos en la literatura especializada que permite encontrar escritos previos como el de Jolly et al. (1992). Estos otros términos con los que se suele hablar de este fenómeno han sido objeto de diferentes investigaciones en las que se les ha denominado a las empresas objeto de estos estudios como nacidos globales o born global (Madsen & Servais, 1997), nuevas aventuras internacionales (International New Ventures [INV]) (Jones, 1999; Oviatt & McDougall, 1995, 1997) y start-ups globales (Jolly et al., 1992).
Con base en lo anterior, y gracias a la búsqueda realizada en este estudio, se puede identificar que hay un escrito previo al de la McKinsey Consulting Company que ya hacía referencia a este tipo de empresas, titulado "International versus domestic entrepreneurship: New venture strategic behavior and industry structure", de McDougall (1989), por lo que a nuestra consideración este debería ser considerado en la literatura en general el escrito seminal de la perspectiva NG, mientras que el documento de la McKinsey, como el artículo seminal del concepto.
¿Qué caracteriza a las empresas nacidas globales?
Ahora bien, a raíz del proceso de deconstrucción realizado de los estudios secundarios encontrados, se procede a caracterizar la perspectiva de la internacionalización conocida como NG o born global. Las empresas NG nacen para ser exportadoras y vender en mercados internacionales, o comienzan a exportar dentro de los dos años siguientes a su fundación. Oviatt y McDougall (1994) las definen como las empresas que desde sus inicios buscan una ventaja competitiva significativa a través de la venta de productos y el uso de recursos en múltiples países. Otros autores como Knight y Cavusgil (1996) agregan otra característica: la de ser empresas que logran mínimo un 25% de ventas en el exterior en los primeros tres años de vida, y cuyas ventas usualmente no superan los 100 millones de dólares en los primeros años desde su constitución (Andersson & Wictor, 2003). Definiciones más recientes las definen como empresas que descubren y explotan oportunidades en múltiples países desde su inicio (Melén & Nordman, 2009).
Las definiciones anteriores contrastan con lo que han representado las tres perspectivas clásicas de la internacionalización (económica, de procesos, de redes) respaldadas por autores de diferentes nacionalidades (Cardozo et al., 2007; Galván Sánchez, 2003; Rask et al., 2008; Trujillo Dávila et al., 2006). La perspectiva económica, por ejemplo, ve la inter-nacionalización como un proceso basado en los costos y las ventas económicas y financieras que produce dicha práctica (Cardozo et al., 2007; Rask et al., 2008). En esta perspectiva, se encuentran teorías que buscan explicar los motivos o razones por las que una empresa emprende su expansión internacional (teoría de la organización industrial, teoría de la internalización, teoría ecléctica, teoría del enfoque macroeconómico), sumado a los contextos que ayudan a determinar las decisiones de localización de la producción, que se fundamentan en la racionalidad económica.
La perspectiva de procesos ve la internacionalización como un proceso de compromiso incremental de recursos comprometidos en los mercados exteriores (Rask et al., 2008; Trujillo Dávila et al., 2006). Esta perspectiva se fundamenta en teorías y modelos estáticos (modelo Uppsala, modelo de innovación, modelo del ciclo de vida del producto, modelo de planeación sistemática, modelo de la perspectiva de la contingencia), abordando la internacionalización de forma dinámica a partir de procesos de modelación. Autores como Rialp (1999) y Rialp y Rialp (2001) enfatizan en cómo la teoría de procesos es una perspectiva altamente conductivista, en la que la existencia de altos procesos de innovación en las primeras etapas de la internacionalización es la constante, y en donde con el tiempo aumenta la toma de decisiones gracias a la acumulación de conocimientos y recursos tras el acceso a los nuevos mercados.
Finalmente, se tiene la perspectiva de redes, que concibe la internacionalización como un desarrollo de redes interorganizacionales y sociales de las empresas (Cardozo et al., 2007; Trujillo Dávila et al., 2006). Esta perspectiva se fundamenta en teorías y enfoques de redes (el enfoque de red, perspectiva de la red, el enfoque de relación con la selección del mercado internacional, el modo de red) y enfatiza en la salida de las empresas locales hacia los mercados internacionales gracias a las interacciones interorganizativas entre la empresa y los miembros de la red que compone (Ford, 1980; Johanson & Mattsson, 1987).
La perspectiva emergente, o cuarta perspectiva de la inter-nacionalización, es decir, la de las NG, no es explicada en su totalidad por ninguna de las tres perspectivas tradicionales. Si bien existen elementos que cada una de las empresas en su desarrollo puede usar de alguna o algunas de los fundamentos teóricos que componen las perspectivas clásicas, individualmente cada una de dichas perspectivas no puede explicar en su totalidad el fenómeno. En parte esto se puede ver en que estas empresas vienen surgiendo desde los años 90 hasta la actualidad, y esas perspectivas se desarrollaron en un contexto o entorno totalmente diferente al de la creación de estas nuevas empresas. Dentro de esta perspectiva, autores como Rodríguez-Serrano et al. (2011) destacan como fundamentos teorías como la teoría de la búsqueda de recursos o teorías relacionadas con el conocimiento o el aprendizaje organizacional (Autio et al., 2000), la visión basada en recursos (Knight & Cavusgil, 2004), el enfoque de las capacidades dinámicas (Weerawardena et al., 2007) y la visión basada en conocimientos (Gassmann & Keupp, 2007). Por esa razón, como se exalta en este escrito, la perspectiva NG ofrece una visión para abordar el fenómeno que compete a dichas empresas de una forma particular para estas empresas que siempre se desarrollan como las demás empresas multinacionales o que ejercen la internacionalización.
Asimismo, autores como Madsen y Servais (1997) explican la aparición de estas empresas gracias a tres factores: las nuevas condiciones del mercado, los desarrollos tecnológicos en las áreas de producción, transporte y comunicación, y las capacidades más desarrolladas de las personas, incluyendo al empresario que funda la empresa born global. Estos tres factores facilitan el que una empresas realice actividades internacionales desde el momento de su creación, gracias en parte a la disminución de costos de comunicación y transporte, el acceso a las nuevas tecnologías de la información y una mayor integración de las distintas economías regionales, en donde las nuevas condiciones del mercado llevan a que las empresas se establezcan en diferentes mercados rápidamente (Madsen & Servais, 1997; McDougall et al., 1994; Oviatt & McDougall, 1994, 1995, 1997; Plá Barber & Cobos Caballero, 2002).
Por lo general, las empresas tienden a tener un camino incremental en su internacionalización, y es aquí donde las NG se diferencian de otras empresas (Welch & Luostarinen, 1988). A su vez, se encuentran diversos estudios que muestran cómo estas empresas tienden a tener pocas características en común, como el tener productos y servicios diferenciados o únicos, focalizándose en nichos específicos mediante una estrategia internacional proactiva, usando estructuras híbridas con el fin de obtener los recursos necesarios para cumplir con sus actividades internacionales (Madsen & Servais, 1997; McDougall et al., 1994; Oviatt & McDougall, 1994, 1997).
Al parecer, el entorno cambiante de las últimas tres décadas fue el detonante que permitió la aparición de este tipo de empresas (Jantunen et al., 2008). Gracias a una operación fundamentada en redes y no en estructuras jerárquicas tradicionales, estas empresas desafían los modelos convencionales generando nuevos límites para las empresas (Nummela, 2004). La decisión de convertirse en una born global es de tipo estratégico (McDougall & Oviatt, 1996). A partir de esto, autores como Bell et al. (2001) enfatizan en cómo se pueden generar, en términos estratégicos, tres tipos de empresas, en la búsqueda de ser diferenciadas frente a su posición respecto de la internacionalización: nacidas globales, nacidas de nuevas globales y tradicionales. Las nacidas globales son empresas internacionales desde su creación; las nacidas de nuevas globales son firmas bien establecidas que se centran en mercados nacionales en la puesta en marcha, pero que luego comienzan un rápido proceso de internacionalización; finalmente, las empresas tradicionales son aquellas que siguen un proceso de internacionalización incremental.
¿Cuáles son los factores propios o externos (encontrados en la literatura hasta 2019) asociados a las NG?
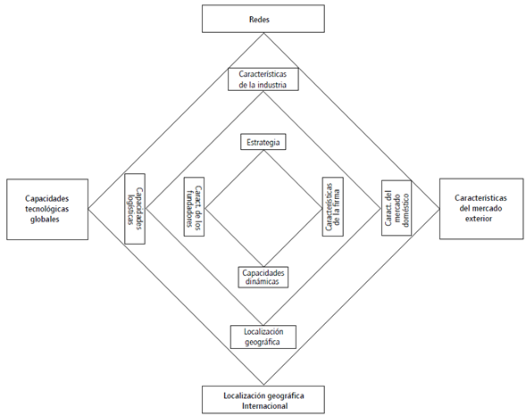
La decisión de crear o convertirse en born global y los factores que apoyan esta decisión han sido objeto de múltiples estudios (Andersson & Wictor, 2003; Gabrielsson & Gabrielsson, 2013; Gerschewski et al., 2015; Jantunen et al., 2008; Johanson & Martín Martín, 2015; Knight et al., 2004; Knight & Cavusgil, 1996, 2005; Knight & Liesch, 2015; Melén & Nordman, 2009; Ocampo Figueroa et al., 2014; Øyna & Alon, 2018; Sultan & Wong, 2011). A partir de dichas fuentes, se procede a presentar una red conceptual2 que integra los factores propios o externos asociados a las NG de los modelos conceptuales encontrados en dichos estudios. Para presentar la red, se toma la modelización de sistemas complejos para la comprensión organizacional, propuesta por Hernández Martínez (2006), quien enuncia la importancia de reconocer la interrelación de las organizaciones con el entorno, a través del análisis de lo interno, el microentorno y el macroentorno.
Lo interno u organizacional hace referencia a aquellos factores propios y únicos de la organización, dependiendo de las actividades y desarrollos que ocurren al interior de las fronteras de esta. Por otro lado, el entorno está compuesto por dos elementos básicos: el microentorno, que se refiere a aquellos grupos con los que la organización cotidianamente tiene tratos activos de forma cotidiana, y el macroentorno, que se refiere a las condiciones del ambiente que inciden en la operación de todo tipo de empresas (Hernández Martínez, 2006).
A nivel interno, la literatura (Andersson & Wictor, 2003; Gabrielsson & Gabrielsson, 2013; Gerschewski et al., 2015; Jantunen et al., 2008; Johanson & Martín Martín, 2015; Knight et al., 2004; Knight & Cavusgil, 1996, 2005; Madsen & Servais, 1997; Melén & Nordman, 2009; Ocampo Figueroa et al., 2014; Øyna & Alon, 2018; Sultan & Wong, 2011; Teece et al., 1997) destaca factores asociados a i) la estrategia, ii) las características de la firma, iii) las capacidades dinámicas de la empresa y iv) las características de los fundadores. Con respecto al primer factor, la literatura resalta la estrategia de entrada seleccionada, el nivel de investigación-desarrollo-innovación, la orientación estratégica, la estrategia genérica seleccionada, el nicho de mercado seleccionado, el primer movimiento realizado, el nivel de imitación que se lleve a cabo, la estandarización de productos, los canales de distribución elegidos, el servicio de soporte hacia productos o servicios, y el nivel de digitalización. Frente a las características de la firma, la literatura resalta como fundamentales las competencias propias, las rutinas y estructura de gobernanza de la empresa, las ventajas monopolísticas, el nivel de conocimiento, el capital, las características de los dirigentes, la legitimidad, el capital social, las redes de los dirigentes, la experiencia internacional previa, el nivel tecnológico, los socios, los productos, la edad de la empresa, el tamaño, la estructura, la edad de a internacionalización, el desarrollo de objetivos, el nivel de diferenciación del producto. En relación con las capacidades dinámicas de la empresa, se resaltan los niveles de flexibilidad, los procesos internos, la orientación hacia el aprendizaje, la tolerancia al riesgo, las capacidades de absorción, la orientación empresarial hacia lo internacional, la comunicación del marketing, la competencia del marketing, y el nivel escogido de calidad del producto o servicio. Finalmente, con respecto a las características de los fundadores, se resalta la experiencia pasada, los niveles de ambición y la motivación de estos.
A nivel del microentorno, la literatura (Andersson & Wictor, 2003; Gabrielsson & Gabrielsson, 2013; Johanson & Martín Martín, 2015; Knight & Liesch, 2015; Melén & Nordman, 2009; Ocampo Figueroa et al., 2014; Øyna & Alon, 2018; Sultan & Wong, 2011) destaca factores asociados a i) las características de la industria, ii) las características del mercado doméstico, iii) la localización geográfica y iv) las capacidades logísticas. Con respecto a las características de la industria, se resaltan los socios con los que se cuente dentro de esta. Frente a las características del mercado doméstico, se resalta el nivel de desarrollo económico, el nivel de riesgos, el tamaño del mercado, las condiciones económicas, la cultura, la presencia de oportunidades, la intensidad de la competencia, el apoyo del gobierno y la orientación del mercado. En relación con la localización geográfica, se resalta la cercanía al cliente y, finalmente, con respecto a las capacidades logísticas, se resaltan los canales de distribución.
A nivel del macroentorno, la literatura (Andersson & Wictor, 2003; Gabrielsson & Gabrielsson, 2013; Gerschewski et al., 2015; Jantunen et al., 2008; Johanson & Martín Martín, 2015; Knight & Liesch, 2015; Melén & Nordman, 2009; Ocampo Figueroa et al., 2014; Øyna & Alon, 2018; Sultan & Wong, 2011) destaca factores asociados a i) las redes, ii) las características del mercado exterior, iii) la localización geográfica internacional (ubicación) y iv) las capacidades tecnológicas globales. Respecto a las redes, se resalta las alianzas con empresas de actividades complementarias o sustitutas. Frente a las características del mercado exterior, se resalta el nivel de desarrollo económico, el nivel de riesgo, el tamaño del mercado, las condiciones económicas, las instituciones, la política, la normativa, la cultura, la presencia de oportunidades, la intensidad de la competencia, el nivel de globalización, la oportunidad de creación, las oportunidades de explotación, la sostenibilidad, la orientación del mercado, el atractivo del mercado internacional y la internacionalización del mercado. En relación con la localización geográfica internacional se resalta la cercanía al cliente. Frente a las capacidades tecnológicas globales, se resalta el nivel de expansión tecnológica (figura 2).

¿Cómo ha sido la actividad de escritos sobre NG?
Para responder esta pregunta, como se explicó previamente, fueron establecidas otras subpreguntas que a continuación se responden con los resultados encontrados.
¿Cómo se ha comportado la producción de publicaciones desde sus inicios hasta 2019?
Como resultado de la búsqueda con los términos asociados, se observa un crecimiento en las publicaciones sobre dicha temática. Como se puede observar en la figura 3, la cantidad de publicaciones sobre este tipo de empresas viene en ascenso; incluso, se observa un pico en el 2012 que representa individualmente el año con mayor cantidad de escritos, nivel al que el volumen de 2019 casi alcanza. Este factor demuestra cómo este tema, que arrancó en forma a comienzos de los años noventa, ha crecido exponencial-mente con el pasar de los años, y por el momento no se ve que haya llegado a un punto de madurez que signifique un posterior declive, en una base de datos como Scopus, mostrando que es un tema de interés actualmente.

¿Cuáles son los tipos de documentos que se han publicado?
Ahora se procede a realizar un análisis sobre las publicaciones presentadas en el periodo objeto de estudio. Del total de publicaciones, se tiene que 606 son artículos científicos, siendo estos un 76% del total de escritos, seguidos por los capítulos de libro con un 11%. En tercer lugar, la mayor cantidad de escritos son papers de conferencia, con cerca de un 5%, seguidos por resúmenes, con cerca de un 5% también. Los otros tipos de escritos pesan menos de un 2%. Esto demuestra que esta temática es de alto interés, ya que más de 600 escritos se han publicado en revistas científicas de alto nivel indexadas en Scopus, y todo indica que seguirá en ascenso varios años más, dadas las dinámicas de comercio internacional actuales (figura 4).

¿Cuáles son las revistas científicas en las que más se han publicados escritos sobre el tema?
Esos artículos científicos fueron publicados en cerca de 119 revistas indexadas en Scopus. Las principales 15 revistas donde se publicaron artículos se recogen en la figura 5.

¿Cuáles son los autores que más producción han tenido sobre el tema?
Al indagar sobre los autores con mayor producción sobre esta temática, se tiene que los nombres de los 15 principales autores aparecen por lo menos 191 veces ten escritos, siendo Gabrielsson el autor con mayor cantidad de publicaciones, presente en 24 de las 7793 publicaciones sobre NG en Socpus (figure 6).

¿Cuáles son los países o territorios con mayor producción sobre NG?
Al analizar los documentos por países, se tiene que la producción es dominada ampliamente por los territorios anglosajones. El país con mayor producción sobre la temática es Estados Unidos, seguido por Reino Unido, Finlandia, Australia, Suecia, Canadá, España, Dinamarca, Noruega y China. Estos diez países lideran la producción de escritos, pero, como se ve en la figura 7, la producción está esparcida por todos los continentes, mostrando el interés global frente a esta forma de internacionalización.

¿Cuáles son las instituciones de afiliación de los autores que más escritos tienen relacionados con NG?
Al buscar las cinco instituciones a las que tienen afiliación los autores anteriormente expuestos, se encuentra que la universidad con mayor cantidad de artículos relacionados es la Aalto University de Finlandia; en segundo lugar, se encuentra la Universidad de Dinamarca del Sur (Syddansk Universitet); en tercer lugar, la Universidad de Hamsltad (Hó'gskolan i Halmstad) de Suecia; en cuarto lugar, la Universidad Politécnica de Lappeenranta (Lappeenrannan Teknillinen Yliopisto) de Finlandia y, en quinto lugar, la Universidad de Tartu (University of Tartu) de Estonia (figura 8).

¿Cuáles son las áreas de investigación en las que se ha realizado producción sobre la temática?
Finalmente, al caracterizar los escritos publicados sobre las empresas NC por áreas de estudio con las cuales están relacionados, se tiene que, por amplia diferencia, el área predominante es la de negocios, gestión y contabilidad, seguida por economía, econometría y finanzas; entre estas dos áreas temáticas se encuentra más del 80% de los escritos. Si bien hay una alta concentración de los escritos hacia estos temas, también hay una amplia variedad de temas que están relacionados con los estudios de estas empresas, lo que muestra el creciente interés hacia esta perspectiva en todo el mundo y el crecimiento que se viene presentando. También cabe recordar que algunos escritos pueden estar categorizados en más de un área (tabla 2).

¿Cuáles fueron las limitaciones de esta investigación?
Para responder esta pregunta, se presentan algunas limitaciones de la investigación. La primera está relacionada con el diseño de la ecuación de búsqueda, que fue establecida a partir de la metodología de Kitchenham et al. (2009), que se limita a la búsqueda de los términos definidos, en los campos de título, resumen y palabras clave, lo que puede llevar a una exclusión de artículos, ya que sus metadatos pueden no llegar a coincidir con la búsqueda.
La segunda limitación está relacionada con el periodo determinado para el estudio; si bien se determinó como fecha máxima el 31 de diciembre de 2019, puede que en los primeros meses del 2020 salieran publicados otros estudios secundarios de revisiones sistemáticas de literatura.
La tercera limitación está relacionada con una búsqueda en una única base de datos que, si bien goza de un alto prestigio entre el mundo de la investigación, no todos los escritos están registrados allí, por lo que estudios paradigmáticos de primer o segunda fuente pueden haberse excluido al no estar indexados en esta base de datos.
Conclusiones
Los born global o empresas nacidas globales son una forma relativamente nueva pero creciente de operaciones internacionales. Las ventajas de este enfoque han llevado a algunos a verlo como la empresa emprendedora arquetípica del futuro. En consecuencia, estudios como el de Mudambi y Zahra (2007) muestran que las NC tienen probabilidades de supervivencia similares a las de otros modos de entrada en el extranjero, así como que este enfoque es especialmente útil en industrias de mayor riesgo, lo que exalta la importancia de comprender los recursos de una empresa y las características de la industria, y cómo estas pueden influir en su supervivencia. Por esa razón, para los empresarios ansiosos de expandirse internacionalmente sería mejor si analizan lo interno u organizacional, el microentorno y el macroentorno, antes de tomar dicha decisión, siendo relevante el análisis sistemático de sus mercados y las formulación de estrategias competitivas basadas en las capacidades de sus empresas, lo que genera que dichas estrategias ayuden a mejorar la probabilidad de supervivencia de las empresas que optan por este enfoque (Mudambi & Zahra, 2007).
Las empresas NC que fueron motivadas por factores del entorno han tenido que analizar de forma racional cuáles son los indicadores que las obligan a internacionalizarse en un corto plazo, y así descubrir si las condiciones que se dan las obligan o les permiten internacionalizarse en poco tiempo (Galván Sánchez, 2003; Rialp & Rialp, 2001); también si dicha decisión se tomó producto de un proceso racional de toma de decisiones. Las empresas NC cumplen algunas condiciones del enfoque sistemático en la selección de mercados exteriores (Andersen & Buvik, 2002).
A pesar del considerable interés en los NC y su desarrollo, las investigaciones relacionadas con la gestión de toma de decisiones en estas empresas ha sido limitada (Jantunen et al., 2008). La literatura viene en aumento, lo que demuestra que no es un fenómeno pasajero, y el constante aumento de estas empresas por el mundo implica un desafío para que la academia y la investigación realicen mayores aportes a este fenómeno. Las NC han atraído un gran interés en el campo del emprendimiento internacional. La mayoría de los estudios en este campo se han centrado en la formación de estas empresas y su proceso inicial de internacionalización (Melén & Nordman, 2009). Liesch, Weerawardena et al. (2007) en su momento reconocieron dicha brecha en la investigación y han pedido más investigación sobre lo que les sucede a las NC después de haber establecido sus operaciones iniciales en los mercados extranjeros, lo que, a pesar de estar presente en algunos estudios (Dzikowski, 2018), sigue siendo una oportunidad para futuras investigaciones.
Finalmente, se recalca que, si bien los estudios por el fenómeno asociado a estas empresas vienen en aumento, como se observó en el ejercicio mostrado en este escrito, es una perspectiva muy joven aún, que sigue desarrollándose y generando diversos espectros de investigación. Para los autores de este escrito, no es lo mismo una empresa que nace para ser internacional que una que adopta la internacionalización para desarrollarse o expandirse una vez arranca localmente en un país tras varios años de operación, por lo que se deberían seguir reconociendo las NC como una nueva perspectiva de estudio, tal como lo señala Cardozo et al. (2007).
Referencias bibliográficas
Adom, D., Hussein, E. K., & Adu-Agyem, J. (2018). Theoretical and conceptual framework: Mandatory ingredients of a quality research. International Journal of Scientific Research, 7(1), 438-441. https://bit.ly/3xjuGSe
Andersen, O., & Buvik, A. (2002). Firms' internationalization and alternative approaches to the international customer/market selection. International Business Review, 11 (3), 347-363. https://doi.org/10.1016/s0969-5931(01)00064-6
Andersson, S., & Wictor, I. (2003). Innovative internationalisation in new firms: Born Globals - the Swedish case. Journal of International Entrepreneurship, 1, 249-276. https://doi.org/10.1023/A:1024110806241
Australian Manufacturing Council, McKinsey, & Company. (1993). Emerging Exporters: Australia's High Valueadded Manufacturing Exporters. Australian Manufacturing Council.
Autio, E., Sapienza, H. J., & Almeida, J. G. (2000). Effects of age at entry, knowledge intensity, and imitability on international growth. Academy of Management Journal, 43(5), 909-924. https://doi.org/10.5465/1556419
Bell, J. (1995). The internationalization of small computer software firms: A further challenge to "stage" theories. European Journal of Marketing, 29(8), 60-75. https://doi.org/10.1108/03090569510097556
Bell, J., McNaughton, R., & Young, S. (2001). "Born-again global" firms: An extension to the "born global" phenomenon. Journal of International Management, 7(3), 173-189. https://doi.org/10.1016/s1075-4253(01)00043-6
Bloodgood, J. M., Sapienza, H. J., & Almeida, J. G. (1996). The internationalization of new high-potential U.S. ventures: Antecedents and outcomes. Entrepreneurship Theory and Practice, 20(4), 6176. https://doi.org/10.1177/104225879602000405
Cardozo, P., Chavarro, A., & Ramírez, C. (2007). Teorías de internacionalización. Panorama, 1(3), 4-23. https://doi.org/10.15765/pnrm.v1i3.264
Dzikowski, P. (2018). A bibliometric analysis of born global firms. Journal of Business Research, 85, 281-294. https://doi.org/10.1016/j.jbusres.2017.12.054
Ford, D. (1980). The development of buyer-seller relationships in industrial markets. European Journal of Marketing, 14(5-6), 339-353. https://doi.org/10.1108/eum0000000004910
Gabrielsson, P., & Gabrielsson, M. (2013). A dynamic model of growth phases and survival in international business-to-business new ventures: The moderating effect of decision-making logic. Industrial Marketing Management, 42(8), 1357-1373. https://doi.org/10.1016/j.indmarman.2013.07.011
Galván Sánchez, I. (2003). La formación de la estrategia de selección de mercados exteriores en el proceso de internacionalización de las empresas [Tesis de doctorado, Universidad de las Palmas de Gran Canaria]. Acceda CRIS. http://hdl.handle.net/10553/20550
Gassmann, O., & Keupp, M. M. (2007). The competitive advantage of early and rapidly internationalising SMEs in the biotechnology industry: A knowledge-based view. Journal of World Business, 42(3), 350-366. https://doi.org/10.1016/j.jwb.2007.04.006
Gerschewski, S., Rose, E. L., & Lindsay, V. J. (2015). Understanding the drivers of international performance for born global firms: An integrated perspective. Journal of World Business, 50(3), 558-575. https://doi.org/10.1016/j.jwb.2014.09.001
Hernández Martínez, A. G. (2006). Modelización de sistemas complejos para la comprensión organizacional. Una exploración del objeto de estudio. Universidad & Empresa, 8(11), 263-302. https://revistas.urosario.edu.co/index.php/empresa/article/view/957
Jantunen, A., Nummela, N., Puumalainen, K., & Saarenketo, S. (2008). Strategic orientations of born globals -Do they really matter? Journal of World Business, 43(2), 158-170. https://doi.org/10.1016/j.jwb.2007.11.015
Johanson, J., & Mattsson, L.-G. (1987). Internationalisation in industrial systems - A network approach. En M. Forsgren, U. Holm, J. Johanson (Ed.), Knowledge, networks and power (pp. 111-132). Palgrave Macmillan.
Johanson, M., & Martín Martín, O. (2015). The incremental expansion of born internationals: A comparison of new and old born internationals. International Business Review, 24(3), 476-496. https://doi.org/10.1016/j.ibusrev.2014.10.006
Jolly, V. K., Alahuhta, M., & Jeannet, J.-P. (1992). Challenging the incumbents: How high technology start-ups compete globally. Journal of Strategic Change, 1(2), 71-82. https://doi.org/10.1002/jsc.4240010203
Jones, M. V. (1999). The internationalization of small high-technology firms. Journal of International Marketing, 7(4), 15-41. https://doi.org/10.1177/1069031x9900700403
Kitchenham, B. (2004). Procedures for undertaking systematic reviews [Joint Technical Report TR/SE- 0401]. (1a Ed.). Keele University; National ICT Australia. https://www.inf.ufsc.br/~aldo.vw/kitch-enham.pdf
Kitchenham, B., Brereton, O. P., Budgen, D., Turner, M., Bailey, J., & Linkman, S. (2009). Systematic literature reviews in software engineering - A systematic literature review. Information and Software Technology, 51(1), 7-15. https://doi.org/10.1016/j.infsof.2008.09.009
Knight, G. A., & Cavusgil, S. T. (1996). The born global firm: A challenge to traditional internationalization theory. Advances in International Marketing, 8, 11-26.
Knight, G. A., & Cavusgil, S. T. (2004). Innovation, organizational capabilities, and the born-global firm. Journal of International Business Studies, 35(2), 124-141. https://doi.org/10.1057/palgrave.jibs.8400071
Knight, G. A., & Cavusgil, S. T. (2005). A taxonomy of born-global firms. Management International Review, 45(3), 15-35. https://www.jstor.org/stable/40836141
Knight, G. A., & Liesch, P. W. (2015). Internationalization: From incremental to born global. Journal of World Business, 51(1), 93-102. http://doi.org/10.1016/j.jwb.2015.08.011
Knight, G. A., Madsen, T. K., & Servais, P. (2004). An inquiry into born-global firms in Europe and the USA. International Marketing Review, 21(6), 645-665. https://doi.org/10.1108/02651330410568060
Liesch, P. W., Steen, M., Middleton, S., & Weerawardena, J. (2007). Born to be global: A closer look at the international venturing of Australian born global firms. Australian Business Foundation.
Liesch, P. W., Weerawardena, J., Sullivan Mort, G., Knight, G. A., & Kastelle, T. (2007). Introduction. Journal of World Business, 42(3), 232-235. https://doi.org/10.1016Zj.jwb.2007.04.002
Madsen, T. K., & Servais, P. (1997). The internationalization of born glo-bals: An evolutionary process? International Business Review, 6(6), 561-583. https://doi.org/10.1016/S0969-5931(97)00032-2
McDougall, P. P. (1989). International versus domestic entrepre-neurship: New venture strategic behavior and industry structure. Journal of Business Venturing, 4(6), 387-400. https://doi.org/10.1016/0883-9026(89)90009-8
McDougall, P. P., & Oviatt, B. M. (1996). New venture internationalization, strategic change, and performance: A follow-up study. Journal of Business Venturing, 11(1), 23-40. https://doi.org/10.1016/0883-9026(95)00081-x
McDougall, P. P., Shane, S., & Oviatt, B. M. (1994). Explaining the formation of international new ventures: The limits of theories from international business research. Journal of Business Venturing, 9(6), 469-487. https://doi.org/10.1016/0883-9026(94)90017-5
Melén, S., & Nordman, E. R. (2009). The internationalisation modes of born globals: A longitudinal study. European Management Journal, 27(4), 243-254. https://doi.org/10.1016/j.emj.2008.11.004
Mudambi, R., & Zahra, S. A. (2007). The survival of international new ventures. Journal of International Business Studies, 38(2), 333352. https://doi.org/10.1057/palgrave.jibs.8400264
Nummela, N. (2004). Is the globe becoming small or is the small becoming global? En M. Jones, & P. Dimitratos (Ed.), Emerging paradigms in international entrepreneurship (pp. 128-151). Edward Elgar Publishing. https://doi.org/10.4337/9781845420635.00015
Ocampo Figueroa, L. E., Alarcón, M. A., & Fong Reynoso, C. (2014). Determinants of the internationalization of the firm: The accelerated model. The International Journal of Business and Finance Research, 8(5), 81-94. https://ssrn.com/abstract=2456013
Oviatt, B. M., & McDougall, P. P. (1994). Towards a theory of international new ventures. Journal of International Business Studies, 25(1), 45-64. https://doi.org/10.1057/palgrave.jibs.8490193
Oviatt, B. M., & McDougall, P. P. (1995). Global start-ups: Entrepreneurs on a worldwide stage. Academy of Management Perspectives, 9(2), 30-43. https://doi.org/10.5465/ame.1995.9506273269
Oviatt, B. M., & McDougall, P. P. (1997). Challenges for internationalization process theory: The case of international new ventures. MIR: Management International Review, 37, 85-99. https://www.jstor.org/stable/40228434
Øyna, S., & Alon, I. (2018). A review of born globals. International Studies of Management and Organization, 48(2), 157-180. https://doi.org/10.1080/00208825.2018.1443737
Parra Acosta, J. F. (2020). Propuesta de modelo conceptual de factores incidentes en el fracaso de Implantación Productiva en el Exterior - IPE [Tesis de doctorado, Universidad Nacional de Colombia]. Repositorio UN. https://repositorio.unal.edu.co/handle/unal/78001
Plá Barber, J., & Cobos Caballero, A. (2002). La aceleración del proceso de internacionalización de la empresa: El caso de las 'international new ventures' españolas. ICE, Revista de Economía, 802, 9-22. http://www.revistasice.com/index.php/ICE/article/view/402
Rask, M., Strandskov, J., & Hákonsson, D. D. (2008). Theoretical perspectives on the internationalization of firms. Journal of Teaching in International Business, 19(4), 320-345. https://doi.org/10.1080/08975930802427502
Rialp, A. (1999). Los enfoques micro-organizativos de la internacionali-zación de la empresa: una revisión y síntesis de la literatura. ICE, Revista de Economía, 1(781), 117-128. http://www.revistasice.com/index.php/ICE/article/view/52
Rialp, A., & Rialp, J. (2001). Conceptual frameworks on SME's internationalization: Past, present and future trends of research. En C. N. Axinn, & P. Matthyssens (Ed.), Reassesing the internationalization of the firm: Vol.11. Advances in International Marketing (pp. 4978). Emerald Group Publishing Limited. https://doi.org/10.1016/s1474-7979(01)11016-1
Rialp, A., Rialp, J., & Knight, G. A. (2005). The phenomenon of early internationalizing firms: What do we know after a decade (19932003) of scientific inquiry? International Business Review, 14(2), 147-166. https://doi.org/10.1016/jjbusrev.2004.04.006
Rodríguez-Serrano, M. Á., Martín Armario, E., & Ruiz Moreno, C. (2011). Las empresas born global: un enfoque de capacidades dinámicas. Revista Internacional de la Pequeña y Mediana Empresa, 1(4), 4967. http://hdl.handle.net/11441/16084
Sultan, P., & Wong, H. Y. (2011). The success of born global firms: A conceptual model. Journal for Global Business Advancement, 4(3), 224-241. https://doi.org/10.1504/jgba.2011.043276
Teece, D. J., Pisano, G., & Shuen, A. (1997). Dynamic capabilities and strategic management. Strategic Management Journal, 18(7), 509-533. https://www.jstor.org/stable/3088148
Trujillo Dávila, M. A., Rodríguez Ospina, D. F., Guzmán Vásquez, A., & Becerra Plaza, G. (2006). Perspectivas teóricas sobre la internacionalización de empresas [Documentos de investigación, Número 30). Editorial Universidad del Rosario.
Weerawardena, J., Mort, G. S., Liesch, P. W., & Knight, G. (2007). Conceptualizing accelerated internationalization in the born global firm: A dynamic capabilities perspective. Journal of World Business, 42(3), 294-306. https://doi.org/10.1016/j.jwb.2007.04.004
Welch, L. S., & Luostarinen, R. (1988). Internationalization: Evolution of a concept. Journal of General Management, 14(2), 34-55. https://doi.org/10.1177/030630708801400203
Notas
Notas
Notas
Notas