Research Article
Exploring the Influences of Cybernetic and Dynamic Controls on Flexibility and Performance
Exploring the Influences of Cybernetic and Dynamic Controls on Flexibility and Performance
BAR - Brazilian Administration Review, vol. 20, no. 3, e220170, 2023
ANPAD - Associação Nacional de Pós-Graduação e Pesquisa em Administração
Received: 12 December 2022
Accepted: 01 September 2023
Published: 16 October 2023
ABSTRACT: This paper investigates the influence of cybernetic and dynamic controls on strategic and operational flexibility and, consequently, on monetary and non-monetary performance indicators. Even though business and operation strategies have been the object of many studies, management accounting studies on how management control systems could contribute to flexibility are scarce. We conducted a survey with 89 professionals who work in Brazilian companies and employed structural equation modeling (SEM) to test the relationships included in the theoretical model. Our findings indicate that the relationship between monetary cybernetic control and strategic flexibility is not statistically significant. The results support the positive association between non-monetary and dynamic controls on strategic flexibility. Finally, the findings also support the mediating role of operational flexibility in the relationship between strategic flexibility and performance. This paper’s main contribution to the management control literature is its explanation of the impact of management control systems on strategic flexibility, operational flexibility, and organizational performance. For practitioners, the results highlight the importance of role management control and business strategy to leverage performance.
Keywords: Cybernetic controls, dynamic controls, flexibility, performance.
INTRODUCTION
The management accounting literature recognizes the role of management controls as a set of artifacts, tools, procedures, and systems used by companies to encourage people to achieve organizational goals (Dimes & Villiers, 2021; Ferreira & Otley, 2009; Jukka, 2023; Malmi & Brown, 2008; Merchant & Van der Stede, 2012). Cybernetic controls are part of a management control package, which is fundamentally based on the comparison of planned and actual performance among different management controls. The benefits of using these controls relate to identifying and correcting deviations and implementing initiatives to approximate the actual results to the targets (Biswas & Akroyd, 2022a; Biswas & Akroyd, 2022b; Kaveski & Beuren, 2020; Malmi & Brown, 2008; Merchant & Van der Stede, 2012).
However, when cyber control emphasizes monetary indicators, it may induce managers to prioritize short-term rather than long-term objectives, creating the problem of managerial myopia (Merchant, 1990). The use of non-monetary indicators is recommended to avoid such decision-making bias, as they may better reflect long-term performance (Bedford et al., 2016; Bedford & Malmi, 2015; Dossi et al., 2010). The use of both types of performance indicators is known as hybrid control targets (Malmi & Brown, 2008) or measurement diversity (Bedford & Malmi, 2015). In this research, we use those control mechanisms (cybernetic and dynamic controls) to analyze how they influence flexibility and performance.
In addition to issues concerning the performance indicators used, the effectiveness of management controls in monitoring managerial actions in uncertain, complex, and particularly ambiguous environments has been questioned because the scenarios are constantly changing, making planning useless (Bennett & Lemoine, 2014). Earlier studies observed these problems and proposed alternative techniques and practices that could be more effective in such environments. Those techniques include rolling forecasting (Hansen, 2011), continuous budgeting (Frow et al., 2010), and beyond budgeting (Henttu-Aho & Järvinen, 2013; Østergren & Stensaker, 2011).
Although researchers had suggested that these techniques contribute to organizational flexibility, Franco-Santos et al. (2012) questioned this. After an extensive literature review of the field of management accounting, they found no clear answers to the question of how current performance systems can encourage flexibility and dynamism.
Some previous research investigated aspects of organizational flexibility; for example, Abernethy and Lillis (1995) found that a reduction in the use of performance measures was related to increased organizational commitment to flexibility. Meanwhile, Chenhall and Langfield-Smith (1998) linked differentiation strategy to operational flexibility through product flexibility. In subsequent work, Chenhall, 2005 observed that an integrated performance measurement system could improve flexibility, including a budget, balanced scorecard, and strategic alignment. Moreover, Shuiabi et al. (2005) and Patel (2011) suggested that fewer formal structures should improve the system’s ability to handle change. Endenich et al. (2022) recently emphasized the positive role of management control systems (MCS) in innovative and entrepreneurial processes. And Brüggemann et al. (2022) suggest that organizational agility is an essential factor (mediator) that reinforces the effects of PMS on open innovation.
Few studies in management accounting have investigated the antecedents of flexibility and its impact on performance, either by considering flexibility as an organizational competency under the perspective of resource-based theory (RBT) or as an outcome of a set of management practices, according to the practice-based view (PBV). Therefore, the research question is: What are the impacts of cybernetic and dynamic controls on flexibility and performance (monetary and non-monetary)?
To answer this research question, we conducted a survey with professionals working in finance and controllership in companies located in Brazil, from which we obtained 89 valid responses. We used structural equation modeling (SEM) to analyze the relationships between the constructs.
Our study contributes to the management control literature in three ways. First, we tested several managerial controls as antecedents of strategic flexibility, finding that non-monetary cybernetic and dynamic controls contribute to flexibility. Second, our results suggest that business strategy only improves performance when mediated by functional strategy, represented by operational strategy in this study. And finally, we defined and operationalized the concept of dynamic controls.
Regarding management practice for companies, our study also highlights to managers that control mechanisms associated with business strategy are essential to improve organizational performance. Moreover, our findings also provide evidence that the mediation of operational flexibility positively impacts the connection between strategic flexibility and performance, which means that more than strategic flexibility is needed to leverage performance. Thus, managers must examine the operational context when defining the business strategy (Skinner, 1969; Wheelwright, 1984).
This manuscript is structured as follows: section two discusses theoretical foundations and hypotheses; section three presents the methodology; section four presents and discusses the results; and section five provides final considerations.
THEORETICAL BACKGROUND
This section discusses the importance of management control systems, their classifications, their relationship with organizational strategic and operational flexibility, and the relationship between flexibility and firm performance. During the discussion, we will demonstrate the reasoning that led us to our hypotheses.
Early studies have already observed the importance of managerial practice. Langfield-Smith (1997) suggested that MCS practices are essential to business strategy formulation and implementation. She suggested that business strategy could be analyzed by its typology (prospector or defender), business positioning (cost leadership or differentiation), and mission (hold, build, or harvest). Combinations of different levels of these three dimensions will require different types of MCS to support business strategy implementation. Martins et al. (2023) also found a positive association between MCS practices and performance, which enhances companies’ competitiveness; moreover, MCS provides guidance for managers to deal with crises. This finding is in line with Beuren and Vaz (2021). Rehman et al. (2019) also found that MCS positively and significantly impacts performance through organizational capabilities. Furthermore, Bloom and Van Reenen (2010) and Bloom et al. (2012) advocated for the importance of managerial practice. They noted that simply adopting publicly available managerial practices will not necessarily improve organizational performance; the benefits of these practices depend on how well they are implemented and employed. These authors classified managerial practices into three categories: (a) ‘monitoring’ what is happening inside the organization; (b) ‘targeting’ or setting goals, monitoring results, and acting to keep the company oriented toward the goal; and (c) an ‘incentive’ to promote and reward company employees.
Using the same rationale as Bloom and Van Reenen (2010) and Bloom et al. (2012), Bromiley and Rau (2014; 2016) posited that easily imitable managerial practices could also explain firm performance. They explained that, due to the information asymmetry, a firm might not know the degree of adoption of the same managerial practices in competing organizations; hence, the degree of adoption of these imitable managerial practices could explain variations in firm performance. Furthermore, Bromiley and Rau (2014; 2016) discussed the assumption of the resource-based theory (RBT) by suggesting a theoretical approach alternative called the practice-based view (PBV), whereby researchers would use the adoption of publicly available managerial practices as an independent variable and firm performance as a dependent variable. According to PBV, the purpose of RBT is to explain sustained abnormal returns, while that of PBV is to explain variations in firm performance (Bromiley & Rau, 2014; 2016). Even though Brito and Sauan (2016) recognized that a superior level of management practices as organizational capabilities is connected to better performance (Dultra-de-Lima & Brito, 2023), they understand that RBT supports this effect; therefore, no new theory would be required, such as PBV. Yoshikuni et al. (2023) also highlight that strategic enterprise management practices enable decision-making performance and gain strategic flexibility in innovation.
Based on PBV and managerial practice, we propose a model where MCS is related to business and operations strategy performance. Our model differs from that of Santos-Vijande et al. (2012) in organizational capabilities, in which they investigated cost leadership and differentiation while we explored organizational flexibility. In terms of firm performance, we measure monetary and non-monetary performance.
MCS, performance, and strategic and operational flexibility
MCS supports the conception of the business strategy (Ho et al., 2014; Langfield-Smith, 1997) and monitors strategy deployment (Chenhall, 2003; Yanine et al., 2016). For example, Harlez and Malagueño (2016) observed that performance measurement systems correlate positively with firm performance when aligned with business priorities and top managers’ backgrounds. Earlier, Bedford (2015) noted that exploitative innovation is positively related to diagnostic and boundary controls, while exploratory innovation is associated negatively with boundary control and positively with interactive control systems. More operationally, Tenhiälä and Helkiö (2015) demonstrated that capacity, material planning, and controls are positively related to manufacturing flexibility.
Previous research has found that MCS is related to strategic flexibility, but this is only the case for certain forms of MCS. Considering that MCS comprises several dimensions (Bedford et al., 2016; Simons, 1994), we developed our argument about cybernetic and dynamic controls in the following hypotheses.
Figure 1 shows our proposed model relating MCS to firm performance. Below, we discuss the rationale for designing this model, the variables, and the hypotheses.

The signal (positive or negative) next to each hypothesis (H) is the expected result, given the potential causal relationships based on the previous literature.
Cybernetic controls
The fundamental characteristic of cybernetic controls is to compare the results achieved with targets, often derived from the company’s budget or system of goals. These goals can be measured using monetary and non-monetary indicators (Malmi & Brown, 2008).
Monetary controls involve comparing actual results with budgeted (forecast) results, generally focusing on indicators of profitability, sales, or market-share targets. Studies have suggested that defining goals based on the classic budgetary reserve generates sub-optimal performance, leading to dysfunctional behaviors (Merchant, 1990). For instance, financial performance indicators, such as profit, take time to provide information about the strategy’s efficacy based on budget compliance (Sliwka, 2002). Thus, the metrics are not reviewed dynamically, preventing managers from coping with constant business changes. Consequently, managers tend to miss business opportunities if budgets have not been considered during the budget process.
The limitations of monetary cybernetic control might prevent organizations from responding to changes in the business scenario since uncertainty could invalidate pre-established budget goals. In short, Libby and Lindsay (2010) observed that monetary control could be valuable if used with adequate human resources performance assessment and long-term, performance-oriented culture.
Due to the limitations of monetary cybernetic control, we expect it to make companies more rigid and less responsive to the business environment. Consequently, it will reduce strategic flexibility. Thus, we expect that:
H1.1. Monetary cybernetic control is negatively associated with strategic flexibility.
Most non-monetary performance indicators are related to learning, processes, and clients (Kaplan & Norton, 1992), which are proxies of long-term performance. A more comprehensive range of non-monetary measurements predicts future performance better, being less susceptible to manipulation than monetary indicators and easier to update (Bedford et al., 2016; Bedford & Malmi, 2015; Dossi & Patelli, 2010). Adopting different measurement perspectives tends to balance competing strategic priorities, and non-monetary indicators can translate strategy into operational terms. Given these characteristics of non-monetary cybernetic controls, we expect that:
H1.2. Non-monetary cybernetic control is positively associated with strategic flexibility.
Dynamic controls
One of the components that measure the effectiveness of a management control system is adaptability, which is the organization’s ability to respond to variations in the external environment (Bedford et al., 2016). To do this, we need what we are defining as dynamic controls.
Dynamic controls allow the organization to promptly identify changes in the scenario to adapt to new environmental conditions. Two characteristics that mark these controls are the one that allows managers to view the external environment, such as competitors’ performance (Hansen, 2011; Henttu-Aho & Järvinen, 2013; Hope & Fraser, 2003), and another that expands the time horizon, incorporating new periods in planning, as is the case with rolling forecasting (Hansen, 2011), or continuous budgeting (Frow et al., 2010).
One example of dynamic controls is beyond budgeting (Hope & Fraser, 2003). This artifact aims to solve significant budgeting problems such as dysfunctional behavior, high expenditure of time and resources, and a lack of updating and customer orientation (Henttu-Aho & Järvinen, 2013). It is widely reported in the business literature as a growing artifact in large European corporations and also appears in the international empirical literature (Hansen, 2011; Henttu-Aho & Järvinen, 2013; Østergren & Stensaker, 2011).
Beyond budgeting is not a set of managerial practices; it is a managerial philosophy to introduce agility into the managerial process (Beyond Budgeting Round Table [BBRT], 2016). Beyond budgeting comprises seven basic principles: (a) set relative goals focusing on continuous improvement; (b) share rewards; (c) base the concept of success on relative performance; (d) plan continuously; (e) base participatory process controls on relative indicators and trends; (f) make resources available when needed; and (g) coordinate interactions dynamically (Østergren & Stensaker, 2011). In Østergren and Stensaker’s (2011) view, the pillars of beyond budgeting are goals based on ambitions, the big picture, and the identification of flexible possibilities.
Another control that favors this dynamism is rolling forecasting, which consists of defining the plan at month zero for a defined time horizon, such as the next 12 months. This 12-month plan is regularly updated after a specific time, such as every four months. Thus, the company re-plans the next 12 months every four months and will be more flexible and dynamic. Pitkänen and Lukka (2011) pointed out that rolling forecasting operates in two temporal dimensions: ex-ante, in planning and forecasting, and ex-post, in monitoring the results achieved. This technique is not new; it was observed as early as 1919. It is also known as continuous budgeting (Bornia & Lunkes, 2007). Haka and Krishnan (2005) revealed that rolling forecasting could improve decision-makers’ learning about the environment. Hence, managers who use rolling forecasting make better decisions than those who use traditional budgets, especially when the environment is particularly uncertain. Järvenpää (2007) observed the same relationship between rolling forecasting and performance when companies deal with turbulent environments. Similarly, Bhimani et al. (2018) observed that monthly rolling budgets contributed to a more sensitive uncertainty strategy.
Because rolling forecasting is not fixed in a static calendar year, it can enable the organization to anticipate events constantly without being limited to budgeting at a fixed date. This characteristic is also known as planning flexibility. The company can conduct effective strategic planning by diverting from formal strategic plans and identifying, recognizing, and responding to opportunities in a changing business environment (Dibrell et al., 2014). Furthermore, Østergren and Stensaker (2011) view rolling forecasting as the heart of the beyond budgeting process, replacing traditional budget planning functions and constituting a process apart from goal setting.
The focus of dynamic controls is to show different views about performance, extending the time horizon of planning or comparing the firm’s performance to that of its competitors. Based on the characteristics of dynamic controls, we expect the following:
H1.3. Dynamic control is positively associated with strategic flexibility.
Strategic flexibility, operational flexibility, and performance
Research on business strategy is vast and wide-ranging (Langfield-Smith, 1997; Yuan et al., 2020), and there is a consensus that business strategy is how companies obtain competitive advantages and superior performance (Shavarini et al., 2013). Porter (1996) suggested that superior performance could be obtained by: (a) positioning the company correctly in the industry and taking advantage of the industry’s structure; (b) an inimitable interconnected operational process; or (c) differentiation or cost leadership. Porter’s three recommendations can be implemented independently; however, to obtain a lasting advantage, a company should combine the concepts of positioning, unique activities, and operational efficiency. Complementing Porter’s approach, the resource-based theory (Barney & Wright, 1998; Kraaijenbrink et al., 2010; Peteraf & Barney, 2003) suggests that superior firms’ performance could be achieved by exploring valuable, scarce, imperfectly imitable, and imperfectly organizational resources.
There are several ways companies compete against each other, and they have also been classified into typologies such as prospector, defender, analyzer, and reactor (Lin et al., 2014; Miles et al., 1978). Alternatively, first, second, or timed mover (Gal-Or, 1985; Lieberman & Montgomery, 1988; Xie et al., 2020). Scholars have demonstrated that the first mover company can obtain above-average performance by benefiting from technological leadership, obliging users that adopt the technology or product introduced by the first mover to pay higher switching costs. Moreover, the first mover will also profit from access to scarce resources (Lieberman & Montgomery, 1988; Murthi et al., 1996; Robinson et al., 1992; Szymanski et al., 1995).
Like first movers, strategic agility has also attracted the attention of both practitioners and scholars, especially its facilitation of above-average performance in turbulent business environments (Vecchiato, 2015). According to Davis et al. (2009) and Eisenhardt et al. (2010), companies must adapt their business processes to respond effectively to dynamic environments. Therefore, strategic agility refers to how companies adjust and adapt to the constantly changing business environment by recombining their resource base, reconfiguring the business model, and introducing new products (Doz & Kosonen, 2008; Teece, 2007; Vecchiato, 2015). In addition to strategic agility, strategic flexibility is another approach to cope with fast-changing business environments. Strategic flexibility can be understood as the means companies use to change their scope, capabilities, and technologies in the face of uncertainty and rapid environmental change (Aaker & Mascarenhas, 1984; Sanchez, 1995). Through strategic flexibility, a company could reactively or proactively respond to demand volatility and modify its strategic plan by flexibly coordinating its resources, thus maintaining high performance after each change in the business environment (Miroshnychenko et al., 2021). Eisenhardt and Martin (2000) also see strategic flexibility as a dynamic capability that can influence operational excellence. Therefore, even if it is not among the first movers, an agile and flexible company adapts to changes in the business environment quicker than its competitors, obtaining advantages similar to those of the first mover (Kortmann et al., 2014).
However, a well-conceived business strategy is not enough to obtain above-average performance since it must be aligned with functional strategy and capabilities before being implemented (Cui et al., 2015; Sardana et al., 2016). For instance, Porter’s (1996) cost leadership and differentiation strategies should be executed using operational strategies that promote low costs and quality, respectively. In the same line, the above-average performance of the first mover strategy is associated to agility (Hsiao et al., 2017; Vecchiato, 2015), which requires the simultaneous development of operational adaptability, consistency, and speed (Battistella et al., 2017; Mathiassen and Pries-Heje, 2006).
Similarly, if a company focuses on strategic flexibility, this organization should not only be able to identify significant changes in the business environment, but also be able to develop operational capabilities to absorb changes in the scope, variety, and volume of products required by the market (Kortmann et al., 2014; Wei et al., 2014). According to Brozovic (2018), strategic flexibility is built on the processes’ flexibility and their interaction with other managerial practices. Therefore, the company should integrate several departments, levels, and organizational processes to achieve strategic flexibility, such as leadership, learning, planning, quality, and supply chain management. Hence, strategic flexibility should be linked to operational flexibility.
From the above rationale, our hypothesis two suggests:
H2. Strategic flexibility is positively associated with operation flexibility.
The purpose of a well-conceived and well-implemented strategy is to obtain superior performance (Barney, 1986; Shavarini et al., 2013). Porter and his colleagues (McGahan & Porter, 1997; Porter, 1979) advocated that good company positioning within the industry structure is positively associated with financial performance. Other studies have observed that internationalization and innovation improve financial performance (Chittoor et al., 2009; Jia et al., 2014; Webb & Pettigrew, 1999; Zahra et al., 2000). Similarly, an agile business strategy can generate superior financial and non-financial performance (Doz & Kosonen, 2008; Mathiassen and Pries-Heje, 2006; Olson et al., 2005).
Companies that focus on strategic flexibility compete by developing resource and coordination flexibility. This combination creates technology, product development, production, and distribution flexibility (Sanchez, 1995). In addition, through modularization, companies can develop changeover, material, and sequencing flexibility. However, Eisenhardt et al. (2010) pointed out that companies must balance efficiency and flexibility in dynamic environments. This combination enables manufacturing and product design to adapt to customer requirements and changes, improving the organization’s operational performance (Schmenner & Tatikonda, 2005).
Strategically flexible companies can use operational flexibility to adapt their internal resources to scope and volume changes required by the market, making them more competitive than less flexible firms and giving them higher overall performance. For instance, in dynamic environments, strategic and operational flexibility could improve the performance of firms that rely on fast reactions to compete in the market (Nadkarni & Narayanan, 2007). Therefore, Xiu et al. (2017) agree that strategic flexibility positively impacts performance, mainly in rapidly changing environments. In line with this vision, Yousuf et al. (2019) also highlight the same for operational flexibility. Moreover, Alolayyan and Alyahya (2023) also point out that operational flexibility and management capability enhance organizational responsiveness and influence performance. We make the following hypotheses based on these arguments:
H3.1. Strategic flexibility is positively associated with monetary performance.
H3.2. Strategic flexibility is positively associated with non-monetary performance.
H4.1. Operational flexibility is positively associated with monetary performance.
H4.2. Operational flexibility is positively associated with non-monetary performance.
Mediation effect of operational flexibility
The strategic and operations literature has pointed out that strategic flexibility is a dynamic capability that can respond quickly to unpredictable environments through processes and resource reconfiguration, such as operational routines (Zhou & Wu, 2010), impacting firm performance (Eisenhardt et al., 2010; Eisenhardt & Martin, 2000; Helfat & Peteraf, 2009; Teece, 2007). Kortmann et al. (2014) highlight that strategic flexibility influences operational capability, which, in turn, hits operational efficiency. Similarly, Eisenhardt et al. (2010)also advocated that superior performance comes from effectively balancing efficiency and flexibility.
When we focus on operational flexibility, the operations literature has found a positive relationship between operational flexibility and performance outcomes (El-Khalil, 2018; Yu et al., 2015) and its mediation characteristics between organizational source and firm-oriented and supply chain-oriented performance outcomes (Yu et al., 2015). As a dynamic capability, Ojha et al. (2021) also tested the mediation effect between innovation speed and competitive advantage. They found that innovation speed is relevant and positive to competitive advantage through operational flexibility.
Therefore, from the rationale above, strategic flexibility is relevant to operational flexibility by which organizational performance is raised. From this perspective, we state the following hypotheses:
H5.1. Operational flexibility positively mediates the relationship between strategic flexibility and monetary performance.
H5.2. Operational flexibility positively mediates the relationship between strategic flexibility and non-monetary performance.
RESEARCH METHOD
We started our study by conducting qualitative research through a single exploratory case study. Even though this methodology is not the main instrument for the research problem focus and was designed only to support the second quantitative phase, we followed the procedures defined by Miles et al. (2013), Yin (2014), and Krippendorff (2013) in this initial phase. We also used content analysis for assessing the interviews.
In this first phase, we interviewed nine subjects (supervisors, managers, and directors) from a Brazilian multinational subsidiary. The qualitative phase’s results suggested the relationships proposed in Figure 1, in which monetary cybernetic controls (CBMO), non-monetary cybernetic controls (CBNM), dynamic controls (CDIN), strategic flexibility (FLES), operational flexibility (FLEO), monetary performance (PEMO), and non-monetary performance (PELP) are integrated.
The literature has emphasized that combining multiple research methods provides both testability and context and increases the robustness of the results (Kaplan & Duchon, 1988). Consistent with this view, Eisenhardt (1989) understands that combining multiple data collection represents a synergistic process. Moreover, Brown (1997) also points out that a single strategy (survey questionnaire) does not permit the understanding of all the peculiarities of the results. In other words, it provides a rich comprehension of the phenomenon of interest (Mingers, 2001) using several perspectives. Thus, it is essential to combine both qualitative and quantitative methods.
Understanding the company’s mechanism and process through the first phase (case study) provides essential information to test the relationship between the constructs. Therefore, to test our model (Figure 1), we designed a quantitative study based on a survey questionnaire due to the fact that this instrument is suitable for collecting opinions, perceptions, and actions about a sample of the population to understand what happens or how and why it happens regarding the research problem in the determined segment (Freitas et al., 2000).
The survey instrument comprised multi-item measurement scales whose items we defined and adapted from the literature (see Appendix). Each item was measured on a seven-point scale.
Before collecting the data, we asked two practitioners to validate the survey, and they suggested minor corrections for the final questionnaire. We defined our respondent profile as professionals working in financial, accounting, and control departments, with at least three years of experience. In both qualitative and quantitative phases, we maintained the confidentiality of interviewees, survey respondents, and companies. Respondents were asked to agree with a free and clarified consent term before answering the questionnaire. The Ethical Committee does not require another procedure when the subject concerns organizational aspects and just perceptions captured by a survey.
We collected data through an electronic questionnaire from August 1 to October 25, 2016. We selected respondents with the required profile from the ANEFAC database (Brazilian Association of Finance, Administration, and Accounting Executives) and LinkedIn. We have chosen ANEFAC because it is one of the leading entities in Brazil that bring together executives of several areas, including finance, accounting, and corporate governance. As we needed executive respondents from those departments, we understood that collecting data from this association was adequate for our paper, and their executives have the expertise and knowledge regarding our research problem that we needed to capture through the constructs.
The sample size definition was based on Hair et al. (2009, p. 564), who suggest that the minimum recommended size is between 100 and 150 respondents to ensure stable solutions when using specific statistical techniques. For instance, maximum likelihood estimation (MLE) is the standard method employed by SEM. Although we estimated around 3,500 potential respondents from the two sites (ANEFAC and LinkedIn), only 242 respondents accessed the questionnaire. Most of them did not complete the survey, or some respondent profile was outside the research requirement; therefore, they were eliminated from the base. As a result, we obtained 89 valid respondents, representing around 2.5% of the response rate.
Data analysis
According to Kaplan and Duchon (1988) and Eisenhardt (1989), several statistical procedures for assessing collected data improve the robustness of the results, but each statistical procedure has a specific purpose. For example, we use SEM to analyze the impact of the exogenous construct on the endogenous construct. Moreover, according to Farooq (2016), SEM is the practical way to deal with unidimensionality and multidimensionality, as well as helpful in assessing the psychometric properties of a scale/construct. We also used some remedies proposed by Podsakoff et al. (2003) and Podsakoff et al. (2012) to assess common method variance (CMV) (Bagozzi et al., 1991; Johnson et al., 2011; Malhotra et al., 2006; Podsakoff et al., 2003, 2012). Since our sample comprises professionals invited from the ANEFAC database and LinkedIn, we performed a one-way ANOVA. The results indicated that answers from these two subject pools come from the same population. Finally, we performed structural equation modeling to test the measurement model and the relationship between the constructs using Smart-PLS 4.
Missing values are not a major problem in our data collection. Eleven values were missing in only one key variable and were randomly distributed. Therefore, we replaced them with the average of their original variables (Corrar et al., 2009; Hair et al., 2009). We detected no potential outliers in our sample according to Chebyshev’s theorem, which suggests potential outliers as values above or below three standard deviations (Clark-Carter, 2004; Corrar et al., 2009; Kline, 2016; Sweeney et al., 2013).
The statistics tests proposed by Kline (2016) point out that if the skew and kurtosis are below the cutoff value of 3.0 and 10.0, respectively, the data are normally distributed. In our data, the skew and kurtosis are 1.495 and 2.334, respectively; therefore, they are below the cutoff value proposed by the author. However, the data not being normally distributed is not a major problem because the Smart-PLS is a nonparametric statistical method and does not require this assumption (Hair et al., 2014).
To safeguard against CMV, we followed the remedies suggested by Podsakoff et al. (2003; 2012). First, we used validated scales from the literature as much as possible by adapting them to our purpose. This adaptation process avoids item ambiguity because this could affect the respondent’s comprehension. Second, during data collection through the survey questionnaire, we randomize the scales to prevent the respondent from giving the same answer for all construct items. Third, to guarantee the anonymity of the respondents, we informed them that all the information was confidential and would be analyzed privately. It was essential to reduce their predisposition to change the focus of their responses. Fourth, we use statistical control to assess CMV through Harman’s single factor test to examine the observed variables. Our results suggested that the only factor extracted was responsible for 28.18% of the total variance, which is lower than the tolerated value (50%); therefore, CMV is not a significant problem, and our model needs no correction.
Additionally, we ran two more tests for analyzing de CMV. The first test comprises the analysis of CMV through the measured latent marker variable (MLMV) approach (Chin et al., 2013; Podsakoff et al., 2012; Rönkkö & Ylitalo, 2011) by including the budget rigidity construct as our marker (see Appendix I, Table 8). This construct does not relate to the base model’s constructs. In Table 1, all the R-square variations of the constructs are below 10%, favoring CMV non-existence in our data. As a result, no remedies are necessary for data correction. The second test comprehends the analysis of CMV through the unmeasured latent marker construct (ULMC) approach (Chin et al., 2013) created by extracting the single indicator constructs from all items of the base model. Consistent with the MLMV results, the R-square variations of the constructs are below 10% (Table 1) for ULMC in comparison with the base model; therefore, there is no problem with CMV.

Demographic profile of sample
Table 2 below shows that 77.5% of the respondents work for financial and accounting departments (tax, accounting, controllership, and finance). Approximately 64% are in coordination positions or above (manager, director, shareholder), and 52.8% have more than three years of experience.

Most respondents, 66.3%, work for medium- and large-sized companies; 37.1% are multinational companies, and 39.3% are family-controlled businesses.
RESULTS AND DISCUSSION
Appendix II presents a descriptive analysis of our data. We discuss the measurement assessment and continue our structural equation analysis results using Smart-PLS 4.
Measurement assessment
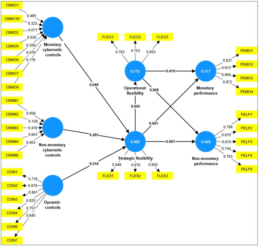
We first ran the model in Figure 1 through Smart-PLS to check for convergent validity, using all the items (see Appendix II). Next, for reflexive constructs, we removed items with factor loadings below 0.50, and for formative constructs, we retained the items with itive loadings. Then, we refined the measurement model. Figure 2 shows the final model. We calculated Cronbach’s alpha and average variance extracted (AVE) to assess the construct validity and reliability. In Table 3, all the AVE exhibited values above the minimum requirement of 0.5 Fornell & Larcker, 1981; Hair et al., 2009).


To check for discriminant validity, we calculated the square root of AVE on the diagonal matrix (Table 3). These values are above the intercorrelations of the constructs, ensuring discriminant validity (Fornell & Larcker, 1981). Another way to examine discriminant validity, suggested by Fornell and Larcker (1981), is through factor loadings (Figure 2). Hair et al. (2009) suggest that the appropriateness of factor loadings can be validated based on the sample size. For a sample above 85, the factor loadings should be at least 0.60 for reflexive constructs. Figure 2 shows that all the construct coefficients exceed the cutoff value of 0.60.
We assessed the reliability of our constructs using Cronbach’s alpha and composite reliability (Table 3). Our constructs present acceptable Cronbach’s alpha values since the coefficients are above 0.70 (Tenenhaus et al., 2005), except for strategic flexibility (0.699) and operational flexibility (0.671). However, their indicators are near the cutoff value for the study (Hair et al., 2011; Hair et al., 2009; Henseler et al., 2009). In addition, the composite reliability coefficient, which evaluates the internal consistency of the constructs, is all above 0.70 (Hair et al., 2009, 2011; Henseler et al., 2009). Hence, we considered all our constructs acceptable.
Structural equation analysis
As mentioned earlier, we used Smart-PLS 4 software to assess our proposed model. We adopted this technique and software because they are suitable for smaller samples (Smith & Langfield-Smith, 2004) and constructs with few indicators (Chin & Newsted, 1999). Unlike covariance structural equation modeling (LISREL and AMOS), PLS maximizes the explained variance of the dependent variables (Chin & Newsted, 1999; Hair et al., 2011; Oyadomari et al., 2014). Moreover, it is recommended to test theories and models at their exploratory and development stages (Hair et al., 2011).
PLS assesses the model’s goodness-of-fit (GoF) by calculating the geometric mean of the average communality and average R2 (Tenenhaus et al., 2005; Wetzels et al., 2009). This calculation gave a coefficient of 0.532, which exceeds the cutoff value of 0.25. Hence, we conclude that our model is adequate.
According to Tenenhaus et al. (2005), redundancy indicators also help assess the quality of the structural model. We also performed a bootstrap of 5,000 samples from 89 cases (4,999 degrees of freedom and two-tailed test) to assess the stability coefficients with a confidence interval of 95% (Chin & Newsted, 1999; Hair et al., 2011). Figure 3 considers model estimates as significant for t-statistics values greater than 1.96, which means p-values less than 5%. Table 4 presents the bootstrapping path coefficients and the respective t-tests.


Table 4 shows that monetary cybernetic control is positively related to strategic flexibility, but that the relationship is not statistically significant, consequently not supporting our hypothesis H1.1. The misalignment between management control and business strategy could explain this result. Jukka (2023) also advocates that for a business strategy to be consistent, it must be aligned with a particular type of MCS, whereas this mismatch explains the difference in performance.
However, non-monetary control has a significant, positive impact on strategic flexibility (α = 0.274; t-test = 3. 219). This result supports our hypothesis H1.2.
From the managerial point of view, when an organization is not meeting a specific non-monetary performance indicator, it develops initiatives to modify its structure or procedures, and this could be seen as demonstrating strategic flexibility. Furthermore, from Figure 3, we note that the two main items with the highest loading of non-monetary cybernetic control are CBNM3 and CBNM4. The first item refers to attracting, retaining, and satisfying employees, while the second refers to process productivity, security, and duration. Given that, non-monetary cybernetic control is positively related to strategic flexibility. Thus, these two main items of non-monetary control could also be the main items related to strategic flexibility. Even though Widener (2006) did not explicitly test the relationship between non-monetary control and strategic flexibility, our results are consistent with her research and confirm that non-monetary controls as antecedents of strategic flexibility.
The path from dynamic control to strategic flexibility was also positive and significant (α = 0.511; t-test = 5.73), supporting our hypothesis 1.3. This result indicates that adopting a combination of rolling forecasting and beyond budgeting principles (for instance, by comparing the firm’s performance to its competitors, using leading indicators, and so on) enhances strategic flexibility. This finding partially answers the question raised by Franco-Santos et al. (2012), who also wondered how management control systems could encourage flexibility and dynamism. Moreover, this result addresses the contributions of dynamic controls (beyond budgeting and rolling forecasting) to improving strategic flexibility. It corroborates the findings of former qualitative studies, including those by Henttu-Aho and Järvinen (2013) and Østergren and Stensaker (2011)
Moving forward to the relationship between flexibility strategies and performance, as studies have suggested, a well-conceived and well-implemented strategy might improve performance (Spencer et al., 2009; Swink et al., 2005). Based on our theoretical rationale, we expected that strategic and operational flexibility would improve performance; however, our results only partly confirmed our expectations. The positive impacts of strategic flexibility on performance are non-significant, which did not support hypotheses 3.1 and 3.2. In contrast, operational flexibility significantly improves monetary (α = 0.402; t-test = 2.472) and non-monetary performance (α = 0.661 t-test = 4.154), thus supporting our hypotheses 4.1 and 4.2. At first glance, the lack of support for hypotheses 3.1 and 3.2 seems illogical; however, this result is consistent with the operations literature. Swink et al. (2005) and JJoiner et al. (2009) suggest that well-conceived and well-implemented strategies improve performance; nevertheless, business strategy implementation occurs via operations (Rehman et al., 2019; Skinner, 1969; Wheelwright, 1984). Consequently, we theorized in hypothesis 2 that strategic flexibility should improve operational flexibility, and our results support this hypothesis (α = 0.846; t-test = 21.503).
Finally, by combining our results and assessments of hypotheses 2 and 4, we infer that the effect of the business strategy on performance is not direct but mediated by operational strategy. In our study, the impact of operational flexibility is greater on non-monetary than monetary performance. This effect is not surprising because variations in monetary performance, which is a proxy for overall company performance, may depend on other organizational aspects. Meanwhile, we measured non-monetary performance using operational indicators, and hence, its variations should depend more on operational flexibility.
Drawing insight from the above, Table 4 presents the indirect effect of strategic flexibility on performance by operational flexibility mediation. The results provide evidence that strategic flexibility impacts positively and significantly (H5.1: α = 0.340; t-test = 2.425; H5.2: α = 0.559; t-test = 3.998) organizational performance through operational flexibility, which supports the hypotheses. These results align with Kortmann et al. (2014), who found a significant influence of strategic flexibility on operational efficiency by operational capability (mass customization). Yu et al. (2015) also highlight that operational flexibility is a mediator between intra-organizational sources or inter-organizational sources and firm or supply chain-oriented performance. Therefore, our findings reinforce the literature by evidencing strategic flexibility’s indirect and relevant impact on performance.
We also analyzed the structural model by using a contingency control variable, such as number of employees, which defines the size of the company on monetary performance, non-monetary performance, strategic flexibility, and operational flexibility. Our results show there is no effect on dependent variables.
DISCUSSIONS
Regarding theoretical contributions, RBT postulates that when companies run resources (tangible or intangible), they accordingly improve their capabilities and maximize profitability (Barney, 1991; Henri, 2006). Therefore, to obtain a competitive advantage, companies must domain and control their valuable and rare resources aligned with their organizational competencies (Barney, 2011; Barney & Clark, 2007; Peteraf & Barney, 2003). Developing their competencies, such as management control, and aligned with business strategy and operational capabilities, contribute to performance (Bedford et al., 2016; Jukka, 2023; Malmi & Brown, 2008), leading to competitive advantage. Our findings corroborate management control and strategic literatures when they demonstrate that the impact of this alignment is positive and significant. In short, enhancing performance passes by recognizing the importance of management control, business strategy, and operational capabilities. These findings are also consistent with Brito and Sauan (2016), Dultra-de-Lima and Brito (2023), and Martins et al. (2023), who found a positive association between management practices and superior performance, and management capabilities.
For practitioners, our findings guide managers to focus on the strategic alignment of operational capabilities for leveraging productivity, performance, and competitiveness. The existing literature has advocated that strategic alignment benefits companies (Chenhall, 2005) and influence business performance (Schniederjans & Cao, 2009). We also show that MCS as antecedents of operational capabilities causes a positive variance in performance. However, managers focusing on strategic flexibility must pay careful attention because its influence on performance is not direct, but happens through operational capabilities. Thus, our results align with operations literature that postulates leveraging operational capabilities creates value for companies (Martins et al., 2023; Rehman et al., 2019; Skinner, 1969; Wheelwright, 1984).
CONCLUSION
This study aimed to investigate management control systems as antecedents of strategic flexibility and their effects on business performance.
Regarding our results, they provide evidence that MSC is relevant for strategic flexibility as well as capabilities for performance. The study indicates that non-monetary cybernetic controls positively influence strategic flexibility, which supported H1.2. The result reinforces the benefits of this type of control to achieve business performance, confirming the results of Sundin et al. (2010), who observed that organizations with many stakeholders and multiple objectives often adopt non-monetary cybernetic controls. By the same token, the finding also shows that when MCS is effective with strategy, it produces positive performance, which aligns with Jukka (2023).
We also analyzed the effect of dynamic controls on strategic flexibility (H1.3). The study also proves that dynamic control positively influences strategic flexibility, supporting the hypothesis. This finding is consistent with the proposal of Malmi and Brown (2008) that management controls are an overall package and with the configurational approach proposed by Bedford et al. (2016) and is in line with the empirical findings by Fainshmidt et al. (2016).
Furthermore, the next step was to analyze the relationship between strategic and operational flexibility (H2). Our results revealed that strategic flexibility positively impacts operational flexibility, reinforcing that business strategy should be implemented through operational strategy (Krause et al., 2014; Wheelwright, 1984), supporting the hypothesis.
After that, we draw attention to the relationship between operational flexibility and performance (H4.1 and H4.2). Our findings provide evidence that the construct significantly enhances monetary and non-monetary performance, thus supporting our hypotheses. These results are also well grounded in the academic literature that postulates the importance of operational flexibility in dealing with environmental uncertainty and heterogeneity to impact performance (Yousuf et al., 2019; Yu et al., 2015).
Finally, our results support the concept that the impact of business strategy on monetary and non-monetary performance is mediated by operational strategy (H5.1 and H5.2). Therefore, we noted that strategic flexibility did not influence performance directly but indirectly through operational flexibility, supporting hypotheses H5.1 and H5.2. At first glance, this finding does not make sense. However, carefully reading the operations strategy literature shows it is reasonable. Seminar papers such as those by Skinner (1969) and Wheelwright (1984) posited that business strategy needs to be translated into operations strategy to run an organization successfully. Similarly, Ward and Duray (2000), regarding strategy and manufacturing, stated that the relationship between competitive strategy and performance is mediated by manufacturing strategy. Consistent with this idea, Yousuf et al. (2022), studying Hungarian food industries, identified that strategic flexibility responds to 20% of the changes in performance. They highlighted the importance of flexibility in resources and coordination to achieve performance. Hence, strategic flexibility must be implemented through operational policies to provide the required flexibility. The congruence between business strategy and operational practice is understood as strategic alignment.
By contrast, our study has not supported some hypotheses. For instance, the lack of support for our hypothesis H1.1 raises the question of whether monetary cybernetic control harms strategic flexibility as a common belief. This reflection is necessary since organizations and practitioners use monetary cybernetic control extensively. This first finding contradicts the observations of Libby and Lindsay (2010), who confirmed the value of cybernetic controls, and Rehman et al. (2019), who suggest a significant impact of cybernetic controls, rewards and compensation, and administrative controls on organizational performance. A possible explanation for these findings (contradictions) could be the misalignment between management control and business strategy, which is consonant with Jukka (2023). This author highlights that for a business strategy to be viable, it must be aligned with a particular MCS. By contrast, if the mismatch between business strategy and MCS occurs, it would explain the difference in performance. The next step, we analyzed the hypotheses H3.1 and H3.2. These hypotheses raise concerns for not supporting the relationship between strategic flexibility and performance. Therefore, our paper does not provide statistical evidence of a positive relationship between the constructs. This finding is backed by the operations literature that suggests strategic flexibility as a responsive construct. It focuses on identifying and evaluating specific traits from the environment and setting their resources to deal with them (Brozovic, 2018). Eisenhardt and Martin (2000) understand strategic flexibility as a dynamic capability influencing operational excellence; however, the construct does not impact performance directly.
The implications for the accounting literature: Malmi and Brown (2008) set MSC as a package, and the existing accounting literature has tested this contribution in various fields, such as strategic management of innovation (Biswas & Akroyd, 2022b), inter-organizational collaborative relationship (Biswas & Akroyd, 2022a), MCS in a crisis context (Martins et al., 2023), as dynamic controls (Bedford et al., 2016), rolling forecasting (Hansen, 2011), or continuous budgeting (Frow et al., 2010), and so on. However, this paper proposes to extend this literature by testing a set of the MSC package and its influence on capabilities, which is decomposed into two constructs (strategic flexibility and operational flexibility) and their effect on organizational performance (monetary and non-monetary). The main contribution of this paper is to propose new insights into analyzing MSC and its relevance to capabilities and which of them impact monetary and non-monetary performance. The paper proves that only some MSC packages and capabilities are related by testing these streams. For instance, monetary cybernetic controls, built from financial reports, are irrelevant to strategic flexibility. Therefore, strategic flexibility only captures the benefits of non-monetary cybernetic and dynamic controls to deal with contingency factors, giving orientation to operational flexibility. In short, these configurations have proved effective in performance.
The implications for managers: from a practical perspective for managers, our findings call attention to the critical role of setting the MSC because it leverages organization capabilities, which are relevant for performance (Rehman et al., 2019). As a result, managers must establish MSCs that control strategic operations efficiently and, by so doing, increase productivity and flexibility, reduce waste of time, setups, and materials, and improve quality, among others. However, only specific controls influence operations and managers should focus on those that deal with better contingency factors.
The first limitation of our study is typical for surveys based on non-probabilistic samples. In addition, due to the small sample size and lack of industry control, our coefficients’ magnitudes require parsimonious interpretation. Hence, our contribution lies in our testing for the existence of relationships between the constructs. The second limitation concerns the measurements used. Despite our analyses indicating reliable indexes of these constructs, as we adjusted them based on the literature, our study may have ignored specific dimensions of the constructs. The third limitation relies on organizational performance in which we work with four monetary and five non-monetary performances.
We recommend that future studies investigate other dimensions of management control systems that could be antecedents of strategic flexibility, such as culture control or planning control. In addition, the paper analyzed the mediation effect of operational capabilities on performance, but we suggest complementing these analyses by introducing the moderation effects of business turbulence. The contingency factors evaluation could give new insights into how MSC impacts performance through capabilities. Finally, we did not control for industry, and future studies should also focus on a particular sector to verify the dynamic of our proposed model.
REFERENCES
Aaker, D. A., & Mascarenhas, B. (1984). The need for strategic flexibility. Journal of Business Strategy, 5(2), 74-82. https://doi.org/10.1108/eb039060
Abernethy, M. A., & Lillis, A. M. (1995). The impact of manufacturing flexibility on management control system design. Accounting, Organizations and Society, 20(4), 241-258. https://doi.org/10.1016/0361-3682(94)E0014-L
Alolayyan, M. N., & Alyahya, M. S. (2023). Operational flexibility impact on hospital performance through the roles of employee engagement and management capability. BMC Health Services Research, 23(1). https://doi.org/10.1186/s12913-023-09029-y
Bagozzi, R. P., Yi, Y., & Phillips, L. W. (1991). Assessing Construct Validity in Organizational Research. Administrative Science Quarterly, 36(3), 421. https://doi.org/10.2307/2393203
Barney, J. (1991). Firm resources and sustained competitive advantage. Journal of Management, 17(1), 99-120.
Barney, J. B. (1986). Strategic Factor Markets: Expecations, Luck And Business Strategy. Management Science, 32(10), 12.
Barney, J. B. (2011). Gaining and sustaining competitive advantage (4th Edition). Pearson.
Bagozzi, R. P., Yi, Y., Phillips, L. W. (1991). Assessing construct validity in organizational research. administrative Science Quarterly, 36(3), 421. https://doi.org/10.2307/2393203
Barney, J. B., & Clark, D. N. (2007). Resource-Based Theory: Creating and Sustaining Competitive Advantage.
Barney, J. B., & Wright, P. M. (1998). On becoming a strategic partner: The role of human resources in gaining competitive advantage. Human Resource Management, 37(1), 31-46. https://doi.org/10.1002/(SICI)1099-050X(199821)37:1<31::AID-HRM4>3.0.CO;2-W
Battistella, C., De Toni, A. F., De Zan, G., & Pessot, E. (2017). Cultivating business model agility through focused capabilities: A multiple case study. Journal of Business Research, 73, 65-82.
Beyond Budgeting Round Table. (2016). The Beyond Budgeting principles. https://bbrt.org/what-is-beyond-budgeting/
Bedford, D. S. (2015). Management control systems across different modes of innovation: Implications for firm performance. Management Accounting Research, 28(September), 12-30. https://doi.org/10.1016/j.mar.2015.04.003
Bedford, D. S., & Malmi, T. (2015). Configurations of control: An exploratory analysis. Management Accounting Research, 27(June), 2-26. https://doi.org/10.1016/j.mar.2015.04.002
Bedford, D. S., Malmi, T., & Sandelin, M. (2016). Management control effectiveness and strategy: An empirical analysis of packages and systems. Accounting, Organizations and Society, 51, 12-28. https://doi.org/10.1016/j.aos.2016.04.002
Bennett, N., & Lemoine, G. J. (2014). What a difference a word makes: Understanding threats to performance in a VUCA world. Business Horizons, 57(3), 311-317. https://doi.org/10.1016/J.BUSHOR.2014.01.001
Beuren, I. M., & Vaz, P. V. C. (2021). Effects of the Environmental Strategy and Management Control System Package on Managerial Performance. Journal of Environmental Accounting and Management, 9(4), 429-443. https://doi.org/10.5890/JEAM.2021.12.007
Bhimani, A., Sivabalan, P., & Soonawalla, K. (2018). A study of the linkages between rolling budget forms, uncertainty and strategy. The British Accounting Review, 50(3), 306-323. https://doi.org/10.1016/J.BAR.2017.11.002
Biswas, S., & Akroyd, C. (2022a). Collaborative inter-organisational relationships and management control change. Accounting and Finance, 62(4), 4569-4586. https://doi.org/10.1111/acfi.12955
Biswas, S., & Akroyd, C. (2022b). Management control systems and the strategic management of innovation. Qualitative Research in Accounting and Management, 19(5), 513-539. https://doi.org/10.1108/QRAM-04-2021-0083
Bloom, N., Genakos, C., Sadun, R., & Van Reenen, J. (2012). Management practices across firms and countries. The Academy of Management Perspectives, 26(1), 12-33. https://www.nber.org/papers/w17850
Bloom, N., & Van Reenen, J. (2010). Why do management practices differ across firms and countries? The Journal of Economic Perspectives, 24(1), 203-224. https://doi.org/ 10.1257/jep.24.1.203
Bornia, A. C., & Lunkes, R. J. (2007). Uma Contribuição à Melhoria do Processo Orçamentário. Contabilidade Vista & Revista, 18(4), 37-59. https://revistas.face.ufmg.br/index.php/contabilidadevistaerevista/article/view/339
Brito, L. A. L., & Sauan, P. K. (2016). Management practices as capabilities leading to superior performance. BAR - Brazilian Administration Review, 13(3), 1-21. https://doi.org/10.1590/1807-7692bar2016160004
Bromiley, P., & Rau, D. (2014). Towards a practice-based view of strategy. Strategic Management Journal, 35(8), 1249-1256. http://dx.doi.org/10.1002/smj.2238
Bromiley, P., & Rau, D. (2016). Operations management and the resource based view: Another view. Journal of Operations Management, 41, 95-106. https://doi.org/10.1016/j.jom.2015.11.003
Brown, S. A. (1997). Knowledge, communication, and progressive use of information technology [dissertation]. University of Minnesota, USA.
Brozovic, D. (2018). Strategic flexibility: A review of the literature: Strategic flexibility. International Journal of Management Reviews, 20(1), 3-31. http://dx.doi.org/10.1111/ijmr.12111
Brüggemann, E. R., Monteiro, J. J., & Lunkes, R. J. (2022). The influence of performance measurement systems on organizational agility and open innovation. Revista de Contabilidade e Organizacoes, 16. https://doi.org/10.11606/issn.1982-6486.rco.2022.193897
Chenhall, R. H. (2003). Management control systems design within its organizational context: findings from contingency-based research and directions for the future. Accounting, Organizations and Society, 28(2-3), 127-168. https://doi.org/10.1016/S0361-3682(01)00027-7
Chenhall, R. H. (2005). Integrative strategic performance measurement systems, strategic alignment of manufacturing, learning and strategic outcomes: An exploratory study. Accounting Organizations and Society, 30(5), 395-422. https://doi.org/10.1016/j.aos.2004.08.001
Chenhall, R. H., & Langfield-Smith, K. (1998). The relationship between strategic priorities, management techniques and management Accounting: an empirical investigation using a systems approach. Accounting, Organizations and Society, 23(3), 243-264. https://doi.org/10.1016/S0361-3682(97)00024-X
Chin, W. W., & Newsted, P. R. (1999). Structural Equation Modeling Analysis With Small Sample Using Partial Least Squares. In R. H. Hoyle (Ed.), Statistical Strategies for Small Sample Research (pp. 307-348). Thousand Oaks: Sage Publications.
Chin, W. W., Thatcher, J. B., Wright, R. T., & Steel, D. (2013). Controling for common method variance in PLS analysis: the measured latent marker variable approach. In New Perspectives in Partial Least Squares and Related Methods (pp. 231-239). Springer.
Chittoor, R., Sarkar, M. B., Ray, S., & Aulakh, P. S. (2009). Third-world copycats to emerging multinationals: Institutional changes and organizational transformation in the indian pharmaceutical industry. Organization Science, 20(1), 187-205. https://doi.org/DOI 10.1287/orsc.1080.0377
Clark-Carter, D. (2004). Quantitative psychological research: A Student’s Handbook (2nd ed.). Psychology Press.
Corrar, L. J., Paulo, E., & Dias Filho, J. M. (2009). Análise Multivariada: para os Cursos de Administração, Ciências Contábeis e Economia (1. ed., 2.). Atlas.
Cui, T., Ye, H. J., Teo, H. H., & Li, J. (2015). Information technology and open innovation: A strategic alignment perspective. Information & Management, 52(3), 348-358. https://doi.org/10.1016/j.im.2014.12.005
Davis, J. P., Eisenhardt, K. M., & Bingham, C. B. (2009). Optimal structure, market dynamism, and the strategy of simple rules. Administrative Science Quarterly, 54(3), 413-452. https://doi.org/10.2189/asqu.2009.54.3.413
Dibrell, C., Craig, J. B., & Neubaum, D. O. (2014). Linking the formal strategic planning process, planning flexibility, and innovativeness to firm performance. Journal of Business Research, 67(9), 2000-2007. https://doi.org/10.1016/J.JBUSRES.2013.10.011
Dimes, R., & de Villiers, C. (2021). How management control systems enable and constrain integrated thinking. Meditari Accountancy Research, 29(4), 851-872. https://doi.org/10.1108/MEDAR-05-2020-0880
Dossi, A., & Patelli, L. (2010). You Learn From What You Measure: Financial and Non-financial Performance Measures in Multinational Companies. Long Range Planning, 43(4), 498-526. https://doi.org/10.1016/J.LRP.2010.01.002
Dossi, A., Patelli, L., & Zoni, L. (2010). The Missing Link between Corporate Performance Measurement Systems and Chief Executive Officer Incentive Plans. Journal of Accounting, Auditing & Finance, 25(4), 531-558. https://doi.org/10.1177/0148558X1002500404
Doz, Y. L., & Kosonen, M. (2008). Fast strategy: How strategic agility will help you stay ahead of the game. Pearson Education.
Dultra-de-Lima, R. G., & Brito, L. A. L. (2023). How absorptive capacity influences project performance. International Journal of Managing Projects in Business, 16(3), 610-637. https://doi.org/10.1108/IJMPB-02-2022-0025
Eisenhardt, K. M. (1989). Building theories from case study research. Academy of Management Review, 14(4), 532-550.
Eisenhardt, K. M., Furr, N. R., & Bingham, C. B. (2010). CROSSROADS - Microfoundations of performance: Balancing efficiency and flexibility in dynamic environments. Organization Science, 21(6), 1263-1273. https://doi.org/10.1287/orsc.1100.0564
Eisenhardt, K. M., & Martin, J. A. (2000). Dynamic capabilities: what are they? Strategic Management Journal, 21(10-11), 1105-1121. https://doi.org/10.1002/1097-0266(200010/11)21:10/11<1105::AID-SMJ133>3.0.CO;2-E
El-Khalil, R. (2018). The mediating effect of lean management on the relationship between flexibility implementation and operational metrics in US automotive manufacturing plants. Journal of Manufacturing Technology Management, 29(8), 1376-1399. https://doi.org/10.1108/JMTM-04-2018-0108
Endenich, C., Lachmann, M., Schachel, H., & Zajkowska, J. (2022). The relationship between management control systems and innovativeness in start-ups: Evidence for product, business model, and ambidextrous innovation. Journal of Accounting and Organizational Change. https://doi.org/10.1108/JAOC-06-2022-0087
Fainshmidt, S., Pezeshkan, A., Lance Frazier, M., Nair, A., & Markowski, E. (2016). Dynamic Capabilities and Organizational Performance: A Meta-Analytic Evaluation and Extension. Journal of Management Studies, 53(8), 1348-1380. https://doi.org/10.1111/joms.12213
Farooq, R. (2016). Role of structural equation modeling in scale development. Journal of Advances in Management Research, 13(1), 75-91. https://doi.org/10.1108/JAMR-05-2015-0037
Ferreira, A., & Otley, D. (2009). The design and use of performance management systems: An extended framework for analysis. Management Accounting Research, 20(4), 263-282. https://doi.org/10.1016/j.mar.2009.07.003
Fornell, C., & Larcker, D. F. (1981). Evaluating Structural Equation Models with Unobservable Variables and Measurement Error. Journal of Marketing Research, 18(1), 39-50. https://www.jstor.org/stable/3151312
Franco-Santos, M., Lucianetti, L., & Bourne, M. (2012). Contemporary performance measurement systems: A review of their consequences and a framework for research. Management Accounting Research, 23(2), 79-119. https://doi.org/10.1016/j.mar.2012.04.001
Freitas, H., Oliveira, M., Saccol, A. Z., & Moscarola, J. (2000). O método de pesquisa survey. Revista de Administração, 35(3), 105-112. http://www.clam.org.br/bibliotecadigital/uploads/publicacoes/1138_1861_freitashenriquerausp.pdf
Frow, N., Marginson, D., & Ogden, S. (2010). ‘‘Continuous” budgeting: Reconciling budget flexibility with budgetary control. Accounting, Organizations and Society, 35(4), 444-461. https://doi.org/10.1016/j.aos.2009.10.003
Gal-Or, E. (1985). First mover and second mover advantages. International Economic Review, 649-653. https://www.diva-portal.org/smash/get/diva2:229467/FULLTEXT01.pdf
Hair, J. F., Black, W. C., Babin, B., Anderson, R. E., & Tatham, R. L. (2009). Análise Multivariada de Dados (6. ed.). Bookman.
Hair, J. F., Hunt, G. T. M., Ringle, C. M., & Sarstedt, M. (2014). A Primer on Partial Least Squares Structural Equation Modeling (PLS-SEM). Sage Publications. https://doi.org/10.1108/EBR-10-2013-0128
Hair, J. F., Ringle, C. M., & Sarstedt, M. (2011). PLS-SEM: Indeed a Silver Bullet. The Journal of Marketing Theory and Practice, 19(2), 139-152. https://doi.org/10.2753/MTP1069-6679190202
Haka, S., & Krishnan, R. (2005). Budget Type and Performance - The Moderating Effect of Uncertainty. Australian Accounting Review, 15(35), 3-13. https://doi.org/10.1111/j.1835-2561.2005.tb00247.x
Hansen, S. C. (2011). A theoretical analysis of the impact of adopting rolling budgets, activity-based budgeting and beyond budgeting. European Accounting Review, 20(2), 289-319. https://doi.org/10.1080/09638180.2010.496260
Harlez, Y. de, & Malagueño, R. (2016). Examining the joint effects of strategic priorities, use of management control systems, and personal background on hospital performance. Management Accounting Research, 30, 2-17. https://doi.org/10.1016/J.MAR.2015.07.001
Helfat, C. E., & Peteraf, M. A. (2009). Understanding dynamic capabilities: Progress along a developmental path. Strategic Organization, 7(1), 91-102. https://doi.org/10.1177/1476127008100133
Henri, J.-F. (2006). Management control systems and strategy: A resource-based perspective. Accounting, Organizations and Society, 31(6), 529-558. https://doi.org/10.1016/j.aos.2005.07.001
Henseler, J., Ringle, C. M., & Sinkovics, R. R. (2009). The Use of Partial Least Squares Path Modeling in International Marketing. Advances in International Marketing, 20(2009), 277-319. https://doi.org/10.1108/S1474-7979(2009)0000020014
Henttu-Aho, T., & Järvinen, J. (2013). Field study of emerging Beyond Budgeting practice in industrial companies: an institutional perspective. European Accounting Review, 22(4), 765-785. https://doi.org/10.1080/09638180.2012.758596
Ho, J. L. Y., Wu, A., & Wu, S. Y. C. C. (2014). Performance measures, consensus on strategy implementation, and performance: Evidence from the operational-level of organizations. Accounting, Organizations and Society, 39(1), 38-58. https://doi.org/10.1016/j.aos.2013.11.003
Hope, J., & Fraser, R. (2003). Beyond budgeting: How managers can break free from the annual performance trap. Harvard Business School Press.
Hsiao, Y., Chen, C., Guo, R., & Hu, K. (2017). First-mover strategy, resource capacity alignment, and new product performance: a framework for mediation and moderation effects. R&D Management, 47(1), 75-87. https://doi.org/10.1111/radm.12157
Järvenpää, M. (2007). Making business partners: A case study on how management accounting culture was changed. European Accounting Review, 16(Apr.), 99-142. https://doi.org/10.1080/09638180701265903
Jia, F., Lamming, R., Sartor, M., Orzes, G., & Nassimbeni, G. (2014). International purchasing offices in China: A dynamic evolution model. International Business Review, 23(3), 580-593. https://doi.org/10.1016/j.ibusrev.2013.09.006
Johnson, R. E., Rosen, C. C., & Djurdjevic, E. (2011). Assessing the impact of common method variance on higher order multidimensional constructs. The Journal of Applied Psychology, 96(4), 744-761. https://doi.org/10.1037/a0021504
Joiner, T. A., Spencer, X. S. Y., & Salmon, S. (2009). The effectiveness of flexible manufacturing strategies: The mediating role of performance measurement systems. International Journal of Productivity and Performance Management, 58(2), 119-135. https://www.emerald.com/insight/content/doi/10.1108/17410400910928725/full/html
Jukka, T. (2023). Does business strategy and management control system fit determine performance? International Journal of Productivity and Performance Management, 72(3), 659-678. https://doi.org/10.1108/IJPPM-11-2020-0584
Kaplan, B., & Duchon, D. (1988). Combining qualitative and quantitative methods in information systems a case study. MIS Quarterly, 12(4), 571-586. https://doi.org/10.2307/249133
Kaplan, R. S., & Norton, D. P. (1992). The balanced scorecard--measures that drive performance. Harvard Business Review, 70(1), 71-79. https://hbr.org/1992/01/the-balanced-scorecard-measures-that-drive-performance-2
Kaveski, I. D. S., & Beuren, I. M. (2020). Influência dos sistemas de controle gerencial e da criatividade sobre o desempenho no trabalho. Cadernos EBAPE.BR, 18(3), 543-556. https://doi.org/10.1590/1679-395120190024
Kline, R. B. (2016). Principles and practices of structural equation modeling (Fouth Edit). The Guilford Press.
Kortmann, S., Gelhard, C., Zimmermann, C., & Piller, F. T. (2014). Linking strategic flexibility and operational efficiency: The mediating role of ambidextrous operational capabilities. Journal of Operations Management, 32(7-8), 475-490. https://doi.org/10.1016/j.jom.2014.09.007
Kraaijenbrink, J., Spender, J.-C., & Groen, A. J. (2010). The resource-based view: a review and assessment of its critiques. Journal of Management, 36(1), 349-372. https://doi.org/10.1177/0149206309350775
Krause, D., Youngdahl, W., & Ramaswamy, K. (2014). Manufacturing - Still a missing link? Journal of Operations Management, 32(7-8), 399-402. https://doi.org/10.1016/j.jom.2014.09.001
Krippendorff, K. (2013). Content analysis: An introduction to its methodology (3rd ed.). Sage Publications.
Langfield-Smith, K. (1997). Management control systems and strategy: A critical review. Accounting, Organizations and Society, 22(2), 207-232. https://doi.org/10.1016/S0361-3682(95)00040-2
Libby, T., & Lindsay, R. M. (2010). Beyond budgeting or budgeting reconsidered? A survey of North-American budgeting practice. Management Accounting Research, 21(1), 56-75. https://doi.org/10.1016/j.mar.2009.10.003
Lieberman, M. B., & Montgomery, D. B. (1988). First-mover advantages. Strategic Management Journal, 9(S1), 41-58.
Lin, C., Tsai, H.-L., & Wu, J.-C. (2014). Collaboration strategy decision-making using the Miles and Snow typology. Journal of Business Research, 67(9), 1979-1990. https://doi.org/10.1016/j.jbusres.2013.10.013
Malhotra, N. K., Kim, S. S., & Patil, A. (2006). Common Method Variance in Is Research: A Comparison of Alternative Approaches and a Reanalysis of past Research. Management Science, 52(12), 1865-1883. https://doi.org/10.1287/mnsc.l060.0597
Malmi, T., & Brown, D. A. (2008). Management control systems as a package-Opportunities, challenges and research directions. Management Accounting Research, 19(4), 287-300. https://doi.org/10.1016/j.mar.2008.09.003
Martins, A., Oliveira, C., Silva, R., & Castelo Branco, M. (2023). management control practices as performance facilitators in a crisis context. Administrative Sciences, 13(7), 163. https://doi.org/10.3390/admsci13070163
Mathiassen, L., & Pries-Heje, J. (2006). Business agility and diffusion of information technology. European Journal of Information Systems, 15, 116-119. http://dx.doi.org/10.1057/palgrave.ejis.3000610
McGahan, A. M., & Porter, M. E. (1997). How much does industry matter, really? Strategic Management Journal, 18(Special Issue-Summer), 16.
Merchant, K. A. (1990). The effects of financial controls on data manipulation and management Myopia. Accounting, Organizations and Society, 15(4), 297-313. https://doi.org/10.1016/0361-3682(90)90021-L
Merchant, K. A., & Van der Stede, W. A. (2012). Management control systems: Performance measurement, evaluation and incentives (Third Edit). Prentice Hall.
Miles, M. B., Huberman, A. M., & Saldaña, J. (2013). Qualitative data analysis: A methods sourcebook (3rd ed.). Sage Publications.
Miles, R. E., Snow, C. C., Meyer, A. D., & Coleman, H. J. (1978). Organizational strategy, structure, and process. Academy of Management Review, 3(3), 546-562. http://dx.doi.org/10.5465/AMR.1978.4305755
Mingers, J. (2001). Combining IS research methods: Towards a pluralist methodology. Information Systems Research, 12(3), 240-259. http://dx.doi.org/10.1287/isre.12.3.240.9709
Miroshnychenko, I., Strobl, A., Matzler, K., & De Massis, A. (2021). Absorptive capacity, strategic flexibility, and business model innovation: Empirical evidence from Italian SMEs. Journal of Business Research, 130, 670-682. http://dx.doi.org/10.1016/j.jbusres.2020.02.015
Murthi, B. P. S., Srinivasan, K., & Kalyanaram, G. (1996). Controlling for observed and unobserved managerial skills in determining first-mover market share advantages. Journal of Marketing Research, 33(3), 329-336. https://doi.org/10.1177/002224379603300307
Nadkarni, S., & Narayanan, V. K. (2007). Strategic schemas, strategic flexibility, and firm performance: The moderating role of industry clockspeed. Strategic Management Journal, 28(3), 243-270. https://doi.org/10.1002/smj.576
Ojha, D., Struckell, E., Acharya, C., & Patel, P. C. (2021). Managing environmental turbulence through innovation speed and operational flexibility in B2B service organizations. Journal of Business and Industrial Marketing, 36(9), 1627-1645. https://doi.org/10.1108/JBIM-01-2020-0026
Olson, E. M., Slater, S. F., & Hult, G. T. M. (2005). The performance implications of fit among business strategy, marketing organization structure, and strategic behavior. Journal of Marketing, 69(3), 49-65. https://doi.org/10.1509/jmkg.69.3.49.66362
Østergren, K., & Stensaker, I. (2011). Management Control without Budgets: A Field Study of ‘Beyond Budgeting’ in Practice. European Accounting Review, 20(1). https://doi.org/10.1080/09638180903487842
Oyadomari, J. C. T., Pedrique, A. D. L., Bido, D. de S., & Rezende, A. J. (2014). Uso do Controle Gerencial e Decisões em Organizações de Saúde Brasileiras: um Estudo Exploratório. Brazilian Business Review, 11(2), 1-34. https://www.redalyc.org/pdf/1230/123030600001.pdf
Patel, P. C. (2011). Role of manufacturing flexibility in managing duality of formalization and environmental uncertainty in emerging firms. Journal of Operations Management, 29(1-2), 143-162. https://doi.org/10.1016/j.jom.2010.07.007
Peteraf, M. A., & Barney, J. B. (2003). Unraveling the resource-based tangle. Managerial and Decision Economics, 24(4), 15. https://doi.org/10.1177/002224379603300307
Pitkänen, H., & Lukka, K. (2011). Three dimensions of formal and informal feedback in management accounting. Management Accounting Research, 22(2), 125-137. https://doi.org/10.1016/j.mar.2010.10.004
Podsakoff, P. M., MacKenzie, S. B., Lee, J.-Y., & Podsakoff, N. P. (2003). Common method biases in behavioral research: a critical review of the literature and recommended remedies. The Journal of Applied Psychology, 88(5), 879-903. https://doi.org/10.1037/0021-9010.88.5.879
Podsakoff, P. M., MacKenzie, S. B., & Podsakoff, N. P. (2012). Sources of method bias in social science research and recommendations on how to control it. Annual Review of Psychology, 63(January), 539-569. https://doi.org/10.1146/annurev-psych-120710-100452
Porter, M. E. (1979). How competitive forces shape strategy. Harvard Business Review, 57(2), 137-145. https://www.hbs.edu/faculty/Pages/item.aspx?num=10692
Porter, M. E. (1996). What is strategy? Harvard Business Review, 74(6). https://hbr.org/1996/11/what-is-strategy
Rehman, S., Mohamed, R., & Ayoup, H. (2019). The mediating role of organizational capabilities between organizational performance and its determinants. Journal of Global Entrepreneurship Research, 9(1). https://doi.org/10.1186/s40497-019-0155-5
Robinson, W. T., Fornell, C., & Sullivan, M. (1992). Are market pioneers intrinsically stronger than later entrants? Strategic Management Journal, 13(8), 609-624.
Rönkkö, M., & Ylitalo, J. (2011). PLS marker variable approach to diagnosing and controlling for method variance. Thirty Second International Conference on Information Systems, 2054-2069. https://aisel.aisnet.org/icis2011/proceedings/researchmethods/8/
Sanchez, R. (1995). Strategic flexibility in product competition. Strategic Management Journal, 16, 135-159. https://aisel.aisnet.org/icis2011/proceedings/researchmethods/8/
Santos-Vijande, M. L., López-Sánchez, J. A., & Trespalacios, J. A. (2012). How organizational learning affects a firm’s flexibility, competitive strategy, and performance. Journal of Business Research, 65(8), 1079-1089. http://dx.doi.org/10.1016/j.jbusres.2011.09.002
Sardana, D., Terziovski, M., & Gupta, N. (2016). The impact of strategic alignment and responsiveness to market on manufacturing firm’s performance. International Journal of Production Economics, 177, 131-138. https://doi.org/10.1016/j.ijpe.2016.04.018
Schmenner, R. W., & Tatikonda, M. V. (2005). Manufacturing process flexibility revisited. International Journal of Operations & Production Management, 25(12), 1183-1189. https://doi.org/Doi 10.1108/01443570510633585
Schniederjans, M., & Cao, Q. (2009). Alignment of operations strategy, information strategic orientation, and performance: An empirical study. International Journal of Production Research, 47(10), 2535-2563. https://doi.org/10.1080/00207540701673465
Shavarini, S. K., Salimian, H., Nazemi, J., & Alborzi, M. (2013). Operations strategy and business strategy alignment model (case of Iranian industries). International Journal of Operations & Production Management, 33(9), 1108-1130. https://doi.org/10.1108/IJOPM-12-2011-0467
Shuiabi, E., Thomson, V., & Bhuiyan, N. (2005). Entropy as a measure of operational flexibility. European Journal of Operational Research, 165(3), 696-707. https://doi.org/10.1016/j.ejor.2004.01.033
Simons, R. (1994). How new top managers use control systems as levers of strategic renewal. Strategic Management Journal, 15(3), 169-189. https://www.jstor.org/stable/2486965
Skinner, W. (1969). Manufacturing-Missing link in corporate strategy. Harvard Business Review, 47(3), 136-145. https://doi.org/10.1016/S0267-3649(00)88914-1
Sliwka, D. (2002). On the use of nonfinancial performance measures in management compensation. Journal of Economics & Management Strategy, 11(3), 487-511. https://doi.org/10.1111/j.1430-9134.2002.00487.x
Smith, D., & Langfield-Smith, K. (2004). Structural equation modeling in management accounting research: critical analysis and opportunities. Journal of Accounting Literature, 23, 49-86. https://www.proquest.com/openview/63e2d4a06c95e0f5c023bdbf1d0e96f6/1?pq-origsite=gscholar&cbl=31366
Spencer, X. S. Y., Joiner, T. A., & Salmon, S. (2009). Differentiation strategy, performance measurement systems and organizational performance: Evidence from Australia. International Journal of Business, 14(1), 83-103. https://www.researchgate.net/publication/267560915_Differentiation_Strategy_Performance_Measurement_Systems_and_Organizational_Performance_Evidence_from_Australia
Sundin, H., Granlund, M., & Brown, D. A. (2010). Balancing multiple competing objectives with a balanced scorecard. European Accounting Review, 19(2), 203-246. https://doi.org/10.1080/09638180903118736
Sweeney, D. J., Williams, T. A., & Anderson, D. R. (2013). Estatística aplicada à Administração e Economia (3 ed.). Cengage Learning.
Swink, M., Narasimhan, R., & Kim, S. W. (2005). manufacturing practices and strategy integration: Effects on cost efficiency, flexibility, and market-based performance. Decision Sciences, 36(3), 427-457. https://doi.org/10.1111/j.1540-5414.2005.00079.x
Szymanski, D. M., Troy, L. C., & Bharadwaj, S. G. (1995). Order of entry and business performance: An empirical synthesis and reexamination. The Journal of Marketing, 59(4), 17-33. https://www.jstor.org/stable/1252325
Teece, D. J. (2007). Explicating dynamic capabilities: The nature and microfoundations of (sustainable) enterprise performance. Strategic Management Journal, 28(13), 1319-1350. https://doi.org/10.1002/smj
Tenenhaus, M., Vinzi, V. E., Chatelin, Y.-M., & Lauro, C. (2005). PLS path modeling. Computational Statistics & Data Analysis, 48(1), 159-205. https://doi.org/10.1016/j.csda.2004.03.005
Tenhiälä, A., & Helkiö, P. (2015). Performance effects of using an ERP system for manufacturing planning and control under dynamic market requirements. Journal of Operations Management, 36, 147-164. https://doi.org/10.1016/J.JOM.2014.05.001
Vecchiato, R. (2015). Creating value through foresight: First mover advantages and strategic agility. Technological Forecasting and Social Change, 101, 25-36. https://doi.org/10.1016/j.techfore.2014.08.016
Ward, P. T., & Duray, R. (2000). Manufacturing strategy in context: environment, competitive strategy and manufacturing strategy. Journal of Operations Management, 18. www.elsevier.comrlocaterdsw
Webb, D., & Pettigrew, A. (1999). The temporal development of strategy: Patterns in the UK insurance industry. Organization Science, 10(5), 601-621. https://pubsonline.informs.org/doi/abs/10.1287/orsc.10.5.601
Wei, Z., Yi, Y., & Guo, H. (2014). Organizational learning ambidexterity, strategic flexibility, and new product development. Journal of Product Innovation Management, 31(4), 832-847. https://doi.org/10.1111/jpim.12126
Wetzels, M., Odekerken-Schröder, G., & van Oppen, C. (2009). Using PLS path modeling for assessing hierarchical construct models: Guidelines and Empirical Illustration. MIS Quarterly, 33(1), 177-195. https://misq.umn.edu/using-pls-path-modeling-for-assessing-hierarchial-construct-models-guidelines-and-impirical-illustration.html
Wheelwright, S. C. (1984). Manufacturing strategy: Defining the missing link. Strategic Management Journal, 5(1), 77-91. https://doi.org/10.1002/smj.4250050106
Widener, S. K. (2006). Associations between strategic resource importance and performance measure use: The impact on firm performance. Management Accounting Research, 17(4), 433-457. https://doi.org/10.1016/J.MAR.2005.10.002
Xie, F. T., Donthu, N., & Johnston, W. J. (2020). Beyond first or late mover advantages: timed mover advantage. Journal of Business & Industrial Marketing. https://www.emerald.com/insight/content/doi/10.1108/JBIM-11-2018-0334/full/html
Xiu, L., Liang, X., Chen, Z., & Xu, W. (2017). Strategic flexibility, innovative HR practices, and firm performance. Personnel Review, 46(7), 1335-1357. https://doi.org/10.1108/PR-09-2016-0252
Yanine, F., Valenzuela, L., Tapia, J., & Cea, J. (2016). Rethinking enterprise flexibility: a new approach based on management control theory. Journal of Enterprise Information Management, 29(6), 860-886. https://doi.org/10.1108/JEIM-06-2015-0054
Yin, R. K. (2014). Case study research: Design and methods (Fifth Edit). SAGE.
Yoshikuni, A. C., Dwivedi, R., Dultra-de-Lima, R. G., Parisi, C., & Oyadomari, J. C. T. (2023). Role of Emerging Technologies in Accounting Information Systems for Achieving Strategic Flexibility through Decision-Making Performance: An Exploratory Study Based on North American and South American Firms. Global Journal of Flexible Systems Management, 24, 199-218. https://doi.org/10.1007/s40171-022-00334-9
Yousuf, A., Haddad, H., Pakurár, M., Kozlovskyi, S., Mohylova, A., Shlapak, O., & János, F. (2019). The effect of operational flexibility on performance: A field study on small and medium-sized industrial companies in Jordan. Montenegrin Journal of Economics, 15(1). https://doi.org/10.14254/1800-5845/2019.15-1.4
Yousuf, A., Kozlovskyi, S., Leroux, J. M., Rauf, A., & Felfoldi, J. (2022). How does strategic flexibility make a difference for companies? An example of the Hungarian food industry. Problems and Perspectives in Management, 20(3), 374-386. https://doi.org/10.21511/ppm.20(3).2022.30
Yu, K., Cadeaux, J., & Luo, B. N. (2015). Operational flexibility: Review and meta-analysis. International Journal of Production Economics, 169, 190-202. https://doi.org/10.1016/j.ijpe.2015.07.035
Yuan, Y., Lu, L. Y., Tian, G., & Yu, Y. (2020). Business strategy and corporate social responsibility. Journal of Business Ethics, 162(2), 359-377. https://link.springer.com/article/10.1007/s10551-018-3952-9
Zahra, S. A., Ireland, R. D., & Hitt, M. A. (2000). International expansion by new venture firms: International diversity, mode of market entry, technological learning, and performance. Academy of Management Journal, 43(5), 925-950. https://www.jstor.org/stable/1556420
Zhou, K. Z., & Wu, F. (2010). Technological capability, strategic flexibility, and product innovation. Strategic Management Journal, 31, 547-561. https://doi.org/10.1002/smj
Notes
The authors claim that they do not have authorization from the ECF platform to make the survey data available to the public. BAR - Brazilian Administration Review encourages data sharing but, in compliance with ethical principles, it does not demand the disclosure of any means of identifying research subjects.
Notes
Author notes
Universidade Presbiteriana Mackenzie
Rua da Consolação, 930, Consolação, CEP 01302-907, São Paulo, SP, Brazil
josecarlos.oyadomari@mackenzie.br
Insper Instituto de Ensino e Pesquisa
Rua Quatá, 300, Vila Olímpia, CEP: 04546-042, São Paulo, SP, Brasil
Yen-Tsang Chen 0000-0001-9057-737X
NEOMA Business School
32 Rue Blondel, 51100, Reims, Champagne-Ardenne, France
yen-tsang.chen@neoma-bs.fr
Ronaldo Gomes Dultra-de-Lima 0000-0001-8009-0963
Universidade Presbiteriana Mackenzie
Rua da Consolação, 930, Consolação, CEP 01302-907, São Paulo, SP, Brazil
ronaldo.lima@mackenzie.br
Centro Universitário FEI
Av. Humberto de Alencar Castelo Branco, 3972, Bairro Assunção,
CEP 09850-901, São Bernardo do Campo, SP.
Octávio Ribeiro de Mendonça Neto 0000-0002-6123-6733
Universidade Presbiteriana Mackenzie
Rua da Consolação, 930, Consolação, CEP 01302-907, São Paulo, SP, Brazil
octavio.mendonca@mackenzie.br
Corresponding author: José Carlos Oyadomari Universidade Presbiteriana Mackenzie Rua da Consolação, n. 930, Consolação, CEP 01302-907, São Paulo, SP, Brazil