Research Article
The Role of Organizational Factors in Enabling, and of Autonomy in Potentializing Intrapreneurial Behavior: Mechanisms and Preconditions
The Role of Organizational Factors in Enabling, and of Autonomy in Potentializing Intrapreneurial Behavior: Mechanisms and Preconditions
BAR - Brazilian Administration Review, vol. 22, no. 1, e240065, 2025
ANPAD - Associação Nacional de Pós-Graduação e Pesquisa em Administração
Received: 09 May 2024
Accepted: 21 September 2024
Published: 27 February 2025
ABSTRACT
Objective: the study explores the complex interaction between intrapreneurial behavior, organizational factors, and individual characteristics, with a focus on a moderated-mediation model. This model incorporates individual autonomy as a key enhancer and considers organizational elements like time availability, managerial support, rewards, and structure as mediating factors.
Methods: data were collected through a survey of various companies, and the analysis utilized multivariate statistical methods for analyzing multiple relationships between variables, the PROCESS© macro for mediated moderation, and a complementary approach to find essential factors for an outcome, identifying the critical levels of each construct for promoting intrapreneurial actions.
Results: the results demonstrate that organizational factors and autonomy conditionally influence intrapreneurship, establishing essential thresholds for these effects. This study contributes to the intrapreneurship discourse by offering a theoretical framework that integrates both individual and organizational dynamics. It employs a novel mediated-moderation approach to explore their combined impact on intrapreneurial behavior and innovates by identifying the necessary conditions for fostering intrapreneurial activities within this framework.
Conclusions: the study concludes that practitioners should focus on enhancing autonomy to maximize the potential contributions of intrapreneurial individuals while also managing organizational factors that create a supportive environment. It provides specific levels of these factors for effective management, offering a comprehensive understanding of how personal and corporate dynamics interact to promote intrapreneurial behavior.
Keywords: Intrapreneurship+ organizational factors+ behavioral intentions+ indirect effects+ necessary conditions.
INTRODUCTION
Intrapreneurship has attracted widespread academic and practical interest (Hashimoto & Nassif, 2014; Hernández-Perlines et al., 2022). Intrapreneurial behavior is defined as an individual’s work behavior reflected in two dimensions, venturing behavior and strategic renewal behavior, thus differentiating it from mere proactive behavior (Gawke et al., 2019). Venturing behavior involves activities aimed at creating new businesses and organizational entities, collaborating with or acquiring external entities, and introducing new services and products to reach new markets. Strategic renewal behavior encompasses activities that respond appropriately to internal and/or external developments, which aim to rejuvenate current products, services, processes, and the key ideas on which an organization is built. Understanding the conditions that stimulate intrapreneurial behavior can lay the foundation for developing effective managerial practices. At the same time, organizations are widely recognized for their significant contributions to innovation, employment, and economic growth. We argue that organizations must be prepared to respond rapidly to competitive pressures, and aligning key internal resources around intrapreneurship is crucial to positioning organizations within the competitive landscape. Organizational resources, such as flexible, timely organizational structures and processes, are key drivers of competitive advantage in rapidly changing markets. With the support of managerial competence and an adequate and flexible structure, these resources altogether allow firms to adapt quickly to new opportunities and threats (Bamel & Bamel, 2018; Neessen et al., 2019). Moreover, fostering a culture of innovation and flexibility through strategic leadership is crucial for maintaining agility and sustaining market competitiveness (Assensoh-Kodua, 2019). The articulation of these resources is congruent with the culture of innovation and entrepreneurship within organizations, where employees can benefit from autonomy.
Intrapreneurship is recognized as a crucial way to develop competitive advantages. However, extant literature on intrapreneurship and its interplay with organizational factors has addressed intrapreneurial orientation as an important antecedent for all kinds of organizations’ competitiveness (Natividade et al., 2021), or in mediating effects for supply influence on performance (Ashrafganjouei & Hamid, 2015), managing innovation progression, and handling complexities (Baruah & Ward, 2015), in its relationship with firm behavior when receiving subsidies (Mennens et al., 2022), or at the level of the individual, when psychological mechanisms play a role (Pandey et al., 2021).
Research investigations systematically examine the precursors to intrapreneurship in general across two distinct dimensions. The first standpoint addresses, in essence, factors related to individuals, such as motivation and aspirational aspects (Hamrick & Murnieks, 2022), traits and characteristics of the individual (Marques et al., 2019), the balance between need and opportunity in which the intrapreneurship takes place (Puente et al., 2019), among other more diverse and scattered motives in the literature, such as skills, personal knowledge, perceived satisfaction, and the individual’s behavioral intention (Neessen et al., 2019). Another line of assessing antecedents of intrapreneurial behavior explores organizational and contextual aspects, such as organizational climate, identification and engagement with the company (Taştan & Güçel, 2014), management support (Alpkan et al., 2010), transformational leadership combined with the entrepreneurial orientation of the organization and its corporate social responsibility (Dung & Giang, 2022), organizational structure, processes, policies, and culture to encourage creativity and innovation (Morais et al., 2021), among other aspects. Exploring these aspects is crucial for competitiveness and innovation decisions, as evidence persists that organizational strategies should prioritize innovation, a trait more commonly associated with successful companies. However, these streams of research have been insufficient in addressing the not always obvious interaction between them.
Despite increasing academic attention on intrapreneurship, extant literature has yet to fully address the indirect interplay between individual aspects and organizational factors in understanding intrapreneurship, which enables, potentializes, or diminishes its functioning. Another aspect is that studies have explored intrapreneurial behavior without comprehensively examining the interrelation between individual and organizational factors. These studies primarily focus on isolated aspects, like transformational leadership and internal corporate social responsibility (CSR) (Dung & Giang, 2022), or have focused exclusively on analyzing individual characteristics (Neessen et al., 2019). This results in a segmented understanding, lacking an integrated perspective on how these two dimensions collectively influence intrapreneurial behavior. By effectively aligning key internal resources, such as flexible time allocation, leadership support, incentives, and organizational design, with the behavioral intentions of its employees, organizations significantly enhance their ability to gain a competitive advantage. This strategic coordination not only fosters employee engagement and innovation but also creates an environment where intrapreneurial thinking can be developed, ultimately positioning the organization for greater success in an increasingly competitive market.
This gap signifies a growing area of research interest, especially in response to the evolving demands of contemporary corporate environments and evolving academic inquiry on intrapreneurship comprehension (Badoiu et al., 2020; Dess et al., 2003; Rigtering & Weitzel, 2013), that is insufficiently investigated. Not exploring the interaction between individual behavioral intentions and organizational resources in the context of intrapreneurship represents a missed opportunity to develop a more detailed holistic view and empirically grounded understanding of this phenomenon. Furthermore, the existing knowledge lacks a more nuanced investigation of the organization’s indirect mechanisms that precede and stimulate intrapreneurial behavior (Farrukh et al., 2017; Urban & Wood, 2017).
The elucidation of intervening mechanisms has the potential to significantly enhance current understanding of intrapreneurship. This is achieved by revealing the nuances of interacting effects, which extend beyond the scope of conventional direct approaches. Intrapreneurship phenomena primarily originate from individuals within an organizational context. Hence, a comprehensive examination of the dynamic interactions between the individual and the firm is crucial for accurately representing real-world scenarios. This approach not only offers a more realistic portrayal but also facilitates the development of a theoretical framework for understanding the systemic operations and processes underlying intrapreneurship in instances where corporate characteristics concurrently exert influence (Gawke et al., 2019; Neessen et al., 2019), thereby facilitating knowledge transfer to address challenges within firms through individual efforts (Rohman et al., 2020). Autonomy, time availability, managerial support, organizational structure, and rewards (Neessen et al., 2019) are organizational factors not indirectly studied in intrapreneurial behavior (Fayolle et al., 2010; Rauch et al., 2009).
Drawing on the theory of planned behavior (Ajzen, 1991; González-Serrano et al., 2023; Marques et al., 2022) and resource-based view theory (Shum & Lin, 2010), we test the assumption that some organizational factors (internal resources) mediate the effect of behavioral intentions to enable the conditions for intrapreneurial behavior occurrence. Furthermore, based on self-determination theory (Deci & Ryan, 2012), we argue that autonomy positively moderates the relationship between behavioral intentions and intrapreneurial behavior. Individuals are more likely to engage in behaviors when they possess a sense of autonomy and ownership. The study further advances by investigating both the sufficient and determining the necessary levels of the antecedents for intrapreneurial behavior to occur. For organizations, the effective allocation of resources is paramount.
When innovative members of the organization are timely concerned with organizational development, they can engage in thoughtful decision-making, allowing for greater independence in their tasks. Reward systems further reinforce autonomy by motivating individuals to take initiative and act independently, knowing their efforts will be recognized. Managerial support provides a safety net for employees, encouraging them to explore creative solutions without fear of failure, thus enhancing their autonomy. Meanwhile, a flexible organizational structure removes rigid hierarchies, enabling employees to make decisions more freely and act with greater independence. In this interconnected framework, employee autonomy thrives when these resources are available and aligned, promoting both individual empowerment and organizational success (Neessen et al., 2019).
This study advances a theoretical contribution to entrepreneurial knowledge by demonstrating that organizational factors mediate the impact of behavioral intentions, thereby creating the necessary conditions for intrapreneurial behavior to thrive. By highlighting this mediation, the research underscores the critical role that organizational environments play in shaping and enabling entrepreneurial activities within existing companies. It offers a significant theoretical contribution by revealing that organizational factors and autonomy work together as a critical process linking behavioral intentions to intrapreneurial behavior. It underscores that the interplay between a supportive organizational environment and employee autonomy is essential for fostering intrapreneurship. Without both, intrapreneurial efforts are unlikely to succeed, emphasizing the importance of integrating structural support with personal freedom for innovation to thrive within organizations. This dual interaction deepens our theoretical understanding of the conditions necessary for intrapreneurial success. Companies must actively shape these conditions, fostering supportive structures and granting autonomy to enable entrepreneurial activities. By emphasizing the decisive roles of organizational support and autonomy, this research provides a crucial framework for understanding and enhancing intrapreneurial success within established firms.
Furthermore, the study advances the field by not only identifying the sufficient conditions but also determining the necessary levels of antecedents required for intrapreneurial behavior to manifest. This dual focus provides a deeper understanding of the specific factors and thresholds that must be met, offering a more nuanced and actionable framework for fostering entrepreneurship within organizations. The study’s findings hold significant implications for various stakeholders within and outside the organizational context. Decision-makers and employees engaged in intrapreneurial behavior stand to benefit greatly. These insights can refine business decisions regarding the allocation of resources, encompassing time availability, managerial support, and rewards. Furthermore, optimizing organizational structure will be achievable, along with enhancing workers’ autonomy and refining intrapreneurship policies. Society as a whole will reap the rewards of better-prepared organizations. These entities, equipped with enhanced capabilities and strategic frameworks, will contribute to societal progress through innovative solutions and sustainable business practices. From an academic perspective, researchers and scholars will gain access to a robust and empirically tested framework that integrates behavioral intentions with organizational resources to foster intrapreneurship. This comprehensive model will serve as a valuable tool to advance the understanding of intrapreneurship, offering new avenues for research and contributing to the body of knowledge in this field. The study not only provides actionable insights for improving organizational practices and decision-making but also fosters societal advancement and enriches academic discourse on intrapreneurship.
THEORETICAL FRAMEWORK
Intrapreneurial behavior in organizations
Research interest in intrapreneurship has grown as scholars aim to understand its effects and antecedents for gaining a competitive edge (Hernández-Perlines et al., 2022). Intrapreneurship is integral to innovation and the development of strategies that help organizations meet business challenges effectively (Morais et al., 2021).
Intrapreneurial behavior is identified by individual initiative, such as ‘venturing behavior’ and ‘strategic renewal’ (Gawke et al., 2019). Venturing behavior involves employee initiatives in new business creation or investment, while strategic renewal focuses on updating or overhauling existing products, services, and organizational strategies for competitive advantage (Martiarena, 2013). These behaviors reflect the proactive roles employees play in driving organizational growth through new branches, products, or innovative market combinations.
The organizational environment plays a crucial role in facilitating or inhibiting these behaviors. Key organizational antecedents like managerial support, organizational structure, and rewards were first identified by Kuratko et al. (1990), with autonomy and resource availability, especially time, later emphasized as critical to fostering intrapreneurship (Hornsby et al., 1999).
In developing countries, entrepreneurs face unique challenges such as capital constraints, inadequate infrastructure, and regulatory hurdles, which complicate innovation and growth (Stadler et al., 2022). Overcoming these obstacles requires strategic use of regulatory approaches and technological innovation (Akpan et al., 2022). Chakrabarty (2021) suggests that blending individual initiative with firm strategies, particularly autonomy, can promote an innovative culture crucial for adapting to the dynamic markets of developing countries. In resource-limited settings, effective compensation systems and leveraging organizational resources are essential for fostering an entrepreneurial environment and encouraging intrapreneurial behaviors (Huang & Hsieh, 2021; Nassif et al., 2010; Pandey et al., 2021). Despite being highly addressed in existing literature, intrapreneurship knowledge still lacks a more nuanced understanding of its antecedents and, mainly, the mechanisms that allow its occurrence.
To date, no comprehensive study has successfully integrated both organizational factors and individual traits within a mediation-moderation framework at the necessary levels of analysis to adequately explain intrapreneurial behavior. Existing research on the antecedents of intrapreneurial behavior tends to emphasize either organizational context or individual characteristics but rarely addresses both simultaneously. For instance, some studies focus on behavioral intentions and the broader organizational environment but fail to deeply specify the exact characteristics of this context that drive intrapreneurship (Rigtering & Weitzel, 2013). In contrast, another body of research highlights individual traits such as self-efficacy as key predictors of intrapreneurial behavior (Douglas & Fitzsimmons, 2013). However, as Neessen et al. (2019) point out in their comprehensive review, the antecedents of intrapreneurship are dispersed across various studies, with little effort to synthesize these findings into a cohesive model.
Crucially, no study has yet articulated how these organizational and individual characteristics function together, particularly through mechanisms that could enable or mediate intrapreneurial behavior. The present research aims to fill this gap by empirically testing a framework that integrates organizational factors and individual traits, thereby advancing our understanding of the complex processes underpinning intrapreneurship.
The literature on the mediating and moderating mechanisms that foster intrapreneurial behavior is similarly fragmented and lacks consensus. For instance, Huynh (2021) identifies psychological capital as a key mediator, while Sagbas et al. (2023) suggest that innovative behavior plays a mediating role. Other researchers have highlighted different mediators, such as transformational leadership (Gerards et al., 2021) and reward systems (Saboor et al., 2020). Furthermore, Muavia et al. (2023) argue that creative self-efficacy indirectly promotes intrapreneurial behavior. Moderating factors are equally diverse, with Chouchane et al. (2023)proposing that self-efficacy acts as a moderator, while Bani-Mustafa et al. (2021) emphasize demographic factors. Additional studies, such as Alpkan et al. (2010), examine moderators like human capital, and Wan et al. (2020) highlight the role of knowledge and resource acquisition.
From an organizational perspective, moderators such as organizational culture (Elias et al., 2024), digital strategy (Hashem & Alhumeisat, 2023), economic freedom (Urbano et al., 2024), and general organizational factors (Alipour et al., 2011) have all been explored. Despite this extensive body of research, no existing study has successfully reconciled the interplay of organizational and individual factors within a mediation-moderation framework to fully explain intrapreneurial behavior. This study aims to address this shortcoming by proposing an integrated model that considers both levels of influence.
Theory of planned behavior within organizations
The theory of planned behavior (TPB) is rooted in the theory of reasoned action, offering a robust framework for analyzing entrepreneurial behavior (Ajzen, 1991; Fishbein & Ajzen, 1975; Sheppard et al., 1988). TPB highlights three core elements: attitude, subjective norms, and perceived behavioral control. Attitude refers to the entrepreneur’s personal belief in their venture’s potential, driving their dedication and resilience. Subjective norms involve the perceived social expectations from influential networks like family and friends, which can significantly encourage entrepreneurial pursuits.
Perceived behavioral control reflects the entrepreneur’s confidence in their ability to manage their business effectively, encompassing resource accessibility, skills, and knowledge. This self-assessment influences their likelihood to initiate and navigate business challenges successfully. Recent studies apply TPB to understand intrapreneurial behavior, examining how psychological elements interplay within the entrepreneurial framework (Aparicio et al., 2020; Chouchane & St-Jean, 2023). Additionally, the importance of innovation in maintaining competitive advantage is well documented, emphasizing its role in business growth and sustainability (Akpan, 2021). Intrapreneurship, or fostering an entrepreneurial mindset within organizations, is vital, particularly in resource-limited settings (Albis Salas et al., 2023). It encourages creative problem-solving and efficient resource use, enhancing innovation and competitiveness. Thus, effectively integrating innovation and intrapreneurship is crucial for businesses aiming for long-term success and adaptability in evolving markets.
Behavioral intention
A crucial initial step in applying the TPB is the clear definition of the target behavior for analysis, which in this study is intrapreneurial action at the level of the individual, an employee of an organization. The TPB posits that the most significant predictor of the target behavior is the individual’s intention to adopt that behavior (Fishbein & Ajzen, 2010). Empirical studies provide evidence that specific behaviors can be predicted with considerable accuracy by examining the intention behind the behavior (Sheeran, 2002; Webb & Sheeran, 2006; Zaremohzzabieh et al., 2019). Intentions can be conceptualized as a readiness to engage in a particular behavior, characterized by the perceived likelihood or estimation of undertaking that behavior (Ajzen, 1991). There has been accumulated evidence on the role of behavioral intentions and planned behavior in predicting intrapreneurial phenomena.
Behavioral intentions and planned behavior are critical factors in fostering intrapreneurship within organizations. These concepts help in understanding how employees’ mindset and planned actions, combined with organizational factors such as time availability, managerial support, rewards, organizational structure, and employee autonomy, can lead to innovative and entrepreneurial activities within a company. Several studies highlight the relationship between behavioral intentions, organizational factors, and intrapreneurial behavior.
Hashimoto and Nassif (2014) explore the antecedents of entrepreneurial behavior from managers’ perspectives, revealing that both inhibition and encouragement significantly impact employees’ entrepreneurial intentions. Managers play a crucial role in either fostering or hindering intrapreneurial activities based on their support and the organizational climate they cultivate. Managerial support and a positive organizational climate can provide the necessary encouragement for employees to pursue intrapreneurial activities (Hashimoto & Nassif, 2014). Sakalauskas et al. (2023) examine the impact of individual intrapreneurial behavior on project success, highlighting that employees with strong intrapreneurial intentions tend to exhibit behaviors that significantly contribute to successful project outcomes. Their study underscores the importance of identifying and nurturing distinct intrapreneurial profiles within organizations to enhance project performance.
Additionally, the availability of time and resources, alongside proper rewards and recognition, are essential organizational factors that can facilitate intrapreneurial behavior and project success (Sakalauskas et al., 2023). Chouchane et al. (2023) focus on organizational support and its role in fostering intrapreneurial behavior, emphasizing the mediating effects of employees’ intrapreneurial intentions and self-efficacy. They argue that organizational support enhances self-efficacy, which in turn boosts intrapreneurial intentions and behaviors, leading to greater innovative outputs. In this context, an organizational structure that supports autonomy and innovation is crucial in facilitating intrapreneurial activities (Chouchane et al., 2023).
Wijetunge et al. (2023) provide a comprehensive literature review on the application of intention-based models in intrapreneurship, indicating that behavioral intentions are crucial predictors of intrapreneurial behavior. They suggest that models like the theory of planned behavior can effectively predict and explain intrapreneurial actions within organizations. Organizational factors, such as clear communication of strategic goals and providing necessary resources, further support the implementation of these intention-based models (Wijetunge et al., 2023). Sagbas et al. (2023) discuss the mediating role of innovative behavior in the effect of digital leadership on intrapreneurship intention and job performance.
It reveals that organizational innovation is enhanced by intrapreneurial intentions, which are further translated into innovative behaviors, ultimately improving organizational performance. This suggests that several organizational factors, like leadership styles and managerial support structures, are key in promoting intrapreneurship (Sagbas et al., 2023), and, accordingly, better outcomes. Pandey et al. (2021) highlight the role of psychological capital, reflected in increased autonomy, in engaging and promoting employees through intrapreneurship. This emphasizes the need for organizational policies that build and sustain employees’ capacity for self-management and autonomy, to propose new ventures and support strategy toward the organizational goals. Thus, the attitude-intention-behavior triad is essential within the intrapreneurial context.
Attitude-intention toward behavior
Research shows that an individual’s attitude significantly influences their behavioral intentions. Positive attitudes toward behaviors like meditation enhance intentions to engage in them due to perceived benefits (Lederer & Middlestadt, 2014). Similarly, for example, a mother’s belief in the health benefits of breastfeeding increases her likelihood of breastfeeding, while negative perceptions may lead her to choose bottle feeding (Swanson & Power, 2005). Adolescents are more likely to receive influenza vaccinations if their parents view vaccination favorably (Gargano et al., 2015), and students who find smoking enjoyable are more inclined to smoke (Martinasek et al., 2013). In organizational contexts, attitudes toward environmental actions or entrepreneurship also shape intentions and behaviors (ElHaffar et al., 2020; Jena, 2020). This underscores the crucial role of positive attitudes in promoting desirable behaviors across various settings.
We propose that intention for intrapreneurial behavior positively influences actual intrapreneurial behavior. This is strongly supported by research that highlights the interplay between individual intentions and organizational factors within an intrapreneurial context. A key factor in this relationship is organizational support. Studies show that when employees perceive strong organizational support, for example, they develop robust intrapreneurial intentions, which then translate into actual intrapreneurial behaviors. This translation is significantly influenced by employees’ confidence in their intrapreneurial skills or self-efficacy. The same happens regarding individual autonomy, fostered by the organization. Thus, a supportive organizational environment combined with high self-efficacy creates a conducive setting for intrapreneurial intentions to manifest as behavior (Chouchane & St-Jean, 2023).
The role of attitudes within organizations, particularly in an intrapreneurial context, is also significant. Research indicates that attitudes such as psychological empowerment and organizational citizenship behavior are positively related to intrapreneurial behavior. Employees who feel empowered and believe that their contributions are valued are more likely to engage in innovative and proactive behaviors. These attitudes create a positive feedback loop, reinforcing the intention to act as an intrapreneur and the actual execution of such behaviors (Okyireh et al., 2021).
Organizational environments that provide managerial support, freedom in the workplace, and adequate resources are conducive to intrapreneurial behavior. These factors create a supportive infrastructure that encourages employees to act on their intrapreneurial intentions. For instance, organizations that offer flexibility and resources for innovative projects see higher levels of intrapreneurial activity among their employees.
Therefore, the intention to engage in intrapreneurial behavior, when supported by positive organizational factors and attitudes like self-efficacy, psychological empowerment, and organizational citizenship behavior, significantly influences the actualization of such behaviors. This highlights the importance of a supportive organizational culture and effective leadership in fostering intrapreneurial activities, ultimately contributing to organizational innovation and performance.
+H1. The intention for intrapreneurial behavior positively influences actual intrapreneurial behavior.
Attitudes and beliefs
Beliefs are foundational in providing substantive information about the factors that influence people to perform, or refrain from performing, a particular behavior. Examining accessible behavioral, normative, and control beliefs offers insights into the factors that produce favorable or unfavorable attitudes toward a behavior, that generate perceived social pressure to engage or not engage in the behavior, influencing the individual’s sense of control over performing the behavior (Ajzen, 1991).
Exploration of these beliefs enables researchers to identify key determinants of socially significant behaviors, thereby gaining a better understanding of how we can proceed to modify behavior in a desirable direction. Entrepreneurship is often pursued based on a belief in its benefits and positive outcomes (Geradts & Alt, 2022). Similarly, intrapreneurial individuals possess a crucial belief in their capability to execute the venture and attain their goals (Chouchane & St-Jean, 2023). Attitudes and beliefs may significantly influence intrapreneurial behavior within organizations due to their fostering role in new initiatives. When employees hold positive attitudes toward innovation and change, they are more likely to engage in intrapreneurial activities, such as developing new products, processes, or ideas within their company. Belief in their ability to effect change, coupled with a supportive organizational culture, can empower employees to take initiative, embrace risks, and pursue creative solutions (Aslam et al., 2024). Conversely, negative attitudes, such as resistance to change or fear of failure, can stifle intrapreneurial efforts, leading to missed opportunities for innovation and growth. Therefore, cultivating a work environment that fosters positive attitudes and beliefs, as a form of psychological capital (Alshebami, 2021), reinforces the construction of value in intrapreneurial efforts, as an essential driver of internal innovation for maintaining a competitive advantage. Therefore, the following hypothesis is proposed:
+H1a. Attitudes and beliefs positively and significantly influence the intention for intrapreneurial behavior.
Subjective norms
In the theory of rationalized action, the normative component pertains to perceptions about what individuals or key reference groups believe a person should do (Fishbein & Ajzen, 2010). Recently, this component has been broadened to encompass descriptive norms. This expansion acknowledges that beliefs about expectations can arise not just from inferring what significant others desire (injunctive norms), but also from observing or inferring the actions of these key social referents (descriptive norms) (Fishbein & Ajzen, 2010). Do and Luu (2020) found that subjective norms significantly and positively influence intrapreneurial behavior, particularly in its dimensions of strategic renewal and venturing.
We propose that there is evidence of the subjective norms’ positive effect on employees’ innovative actions. Subjective norms, or the perceived social pressure to engage or not engage in certain behaviors, play an essential role in influencing intrapreneurial behavior within organizations (Krueger et al., 2000). When employees perceive that their colleagues, supervisors, and the broader organizational culture support and value innovation, they are more likely to engage in intrapreneurial activities. This social approval can motivate employees to take initiative, experiment with new ideas, and contribute to the company’s innovation efforts (Fini et al., 2012; Pham et al., 2023). Conversely, if the prevailing subjective norms discourage risk-taking or innovation, employees may be less inclined to pursue intrapreneurial endeavors, fearing negative judgment or lack of support. Therefore, fostering positive subjective norms that encourage and reward creative thinking and innovation is crucial for promoting intrapreneurial behavior and driving organizational growth.
+H1b. Subjective norms positively and significantly influence the intention for intrapreneurial behavior.
Perceived behavioral control
Perceived behavioral control involves the perception of factors that can either facilitate or impede behavior, being defined as the individual’s belief regarding the ease or difficulty of performing a specific behavior (Ajzen, 1991). Typically, behaviors are viewed as goals that are prone to interference and uncertainty. Perceived control over behavior helps determine how much the decision-maker considers personal challenges and situational factors that positively or negatively interfere with the development of the action. Individuals innately desire to interact effectively with their environment while preventing undesirable effects; that is, they need experiences of control and perception of competence and/or efficacy to understand how to perform a behavior (Skinner, 1995). Entrepreneurship, particularly within an organization, poses a significant challenge to individuals aspiring to undertake innovative projects. The existing literature proposes the predictive ability of perceived behavioral control in determining intrapreneurial intention (González-Serrano et al., 2023).
On the same vein, perceived behavioral control, a core component of the theory of planned behavior, is determinant in shaping an individual’s intention to engage in intrapreneurial behavior (Chouchane et al., 2023). When individuals believe they have the necessary resources, skills, and opportunities to perform entrepreneurial activities within an organization, their confidence in successfully executing these behaviors increases. This heightened sense of control translates into a stronger intention to engage in intrapreneurial actions, as they perceive fewer obstacles and more opportunities for success (Bičo & Knezović, 2023). Consequently, individuals with high perceived behavioral control are more likely to develop a proactive mindset and take initiative in fostering innovation and change within their organization. Empirical studies consistently show that perceived behavioral control is a significant predictor of intention across various domains, including intrapreneurship, thereby reinforcing its positive influence on intrapreneurial intentions (Neessen et al., 2019; Wijetunge et al., 2023).
+H1c. Perceived behavioral control positively and significantly influence the intention for intrapreneurial behavior.
Organizational factors and intrapreneurship
Adequate resource provision, including time and money, is pivotal for fostering intrapreneurship. The quality of time available, particularly during the uncertain exploration phase, is more critical than the quantity (Puech & Durand, 2017). This concept is supported by the resource-based view (RBV) theory, which emphasizes the strategic importance of a firm’s tangible and intangible assets. According to RBV, firms can achieve sustained competitive advantage by leveraging resources and capabilities that are valuable, rare, inimitable, and non-substitutable, such as effective intrapreneurship management (Urban & Nikolov, 2013).
Organizational structures significantly influence the availability and utility of these essential resources, transforming entrepreneurial intentions into actionable behaviors. Effective organizational structures facilitate the actualization of entrepreneurial activities, while bureaucratic ones may obstruct them. Recent studies highlight the influence of organizational resources on intrapreneurship; Marques et al. (2022) assessed corporate entrepreneurship, Neessen et al. (2021) explored corporate citizenship as a resource, and Kim and Park (2021) linked organizational resources with entrepreneurial culture. Thus, resources such as structure, time, rewards, and managerial support are crucial for enabling intrapreneurial behavior and actualizing entrepreneurial intentions (Neessen et al., 2019).
H1’. Organizational factors mediate the relationship between behavioral intention and the actualization of intrapreneurial behavior.
Autonomy, a crucial organizational condition, significantly enhances intrapreneurial behavior by fostering independence and self-determination among employees (Globocnik & Salomo, 2015). This empowerment increases self-efficacy, boosting confidence in their innovative activities. Greater autonomy leads to intrinsic motivation, driving employees to engage in activities for the inherent satisfaction they provide, thus likely increasing effective and innovative outcomes (Johannsen & Zak, 2020). Furthermore, autonomy enhances accountability and ownership, aligning actions with entrepreneurial intentions and leading to more informed decisions (Huang & Hsieh, 2021). These dynamics are supported by self-determination theory (SDT), which explains the interplay between autonomy and motivation within organizational settings (Deci & Ryan, 2012; Liu et al., 2022).
+H4. Autonomy positively moderates the relationship between behavioral intention and intrapreneurial behavior.
The final conceptual model of this research, including the proposed mediation and moderation relationships, is illustrated in Figure 1.

Therefore, the absence of planned behavior constructs typically results in the absence of the corresponding behavioral outcomes. Drawing on attitude theory, TPB (Ajzen, 1991), and previous organizational studies (Aparicio et al., 2020; Ulker-Demirel & Ciftci, 2020), we hypothesize that the presence of attitudes and beliefs, subjective norms, and perceived control may lead to the formation of behavioral intentions, which lead to favorable behaviors regarding intrapreneurship; otherwise, it would not be present. Planned behavior is inherently goal-directed, aligning with intrapreneurship, where employees take initiative and pursue innovative ideas to achieve specific goals within the organization. Without a clear plan, it’s challenging to channel this energy and creativity effectively. Furthermore, it can be posited that intrapreneurial behavior should align with the organization’s strategic objectives. Planned behavior ensures that the actions of intrapreneurs are in sync with the overarching goals and mission of the company. Additionally, it is well documented in the literature that the attitude-to-behavior paradigm necessitates intentions (González-Serrano et al., 2023).
↑NCH5. The presence and high levels of planned behavior constructs and their antecedents are necessary conditions for elevated levels of intrapreneurial behavior.
Organizational factors are also documented in the literature as directly influencing intrapreneurial behavior. There is a consensus in the literature that intrapreneurial behavior is closely related to the presence of organizational factors that contribute to the innovative behavior of individuals (Neessen et al., 2019). Nurturing specific organizational factors is pivotal in cultivating high levels of intrapreneurial behavior within organizations. Intrapreneurship, characterized by employees assuming entrepreneurial roles within their workplace, is recognized as a driver of innovation and competitive advantage.
However, the success of intrapreneurship is closely tied to the organizational context. This study underscores that organizational resources such as time, managerial support, rewards, and organizational structure (Hornsby et al., 1999) are indispensable in promoting and sustaining intrapreneurial initiatives, promoting competitive advantage, and ultimately contributing to organizational success. Taken together, these aspects illuminate the relationship between these organizational factors and intrapreneurial behavior.
Autonomy is also essential for intrapreneurial behavior. Autonomy comes with a sense of responsibility and accountability. Entrepreneurs and intrapreneurs are accountable for the outcomes of their initiatives. Autonomy encourages individuals to take ownership of their projects, allows individuals to explore unconventional ideas and experiment with creative approaches, and be accountable for their success or failure, which is a fundamental aspect of entrepreneurial behavior. Without autonomy, employees may feel constrained and less motivated to pursue new ideas and opportunities.
↑NCH6. The presence and high levels of organizational factors are necessary conditions for elevated levels of intrapreneurial behavior.
The proposed framework aims to reconcile potential discrepancies within intrapreneurial knowledge when dealing with the organizational factors’ role in fostering intrapreneurial behavior. Earlier research (Felício et al., 2012; Lumpkin et al., 2009), identified autonomy as a vital component of entrepreneurial orientation. Similarly, Linder (2019), Guven (2020), and Huang and Hsieh (2021) recognized autonomy as a key precursor to intrapreneurial behavior. However, they did not specify the role autonomy plays in the intrapreneurial context. Our model proposes and empirically tests an enhancing role for autonomy beyond what has been previously established. We suggest that creating a more autonomous work environment not only enhances intrapreneurial behavior but also plays a positive moderating role in driving organizational innovation. This contrasts with much of the existing literature, which often discusses autonomy in a fragmented or overly general way, lacking the specificity needed to fully grasp its nuanced effects on intrapreneurial processes (Ambos & Tatarinov, 2022). Moreover, prior studies have often focused on broader organizational and more abstract factors, like transformational leadership and internal corporate social responsibility (CSR) practices. While these aspects are important, they typically influence intrapreneurship indirectly, through mediation by other variables (Dung & Giang, 2022). Our proposed framework aims to determine this mediating role with more concrete organizational factors such as managerial support, organizational structure, time availability, and rewards. Our study expands existing knowledge by presenting necessary levels for the occurrence of the phenomena, a perspective neglected so far.
METHOD
Research strategy
We hypothesize a lack of understanding about the synergistic effects of organizational determinants and individual attributes on intrapreneurial behavior. Organizational factors like time availability, managerial support, rewards, and structure are vital for fostering environments conducive to competitive superiority, interacting dynamically with personal attributes such as behavioral intentions and intrapreneurial actions. Employee autonomy is significant, potentially enhancing the connection between intentions and intrapreneurial activities. Our study employs a mediated-moderation analytical approach to explore these interactions, aiming to enrich the understanding of how these variables collectively facilitate intrapreneurial behavior within organizations, ultimately influencing organizational competitiveness.
Sampling
According to Hair et al. (2022), the sample size rule can be based on p-value and level of significance (inverse square root method); the sample size of this study is adequate (, for a path min = 0.2, and power level of 80%). The average age of the participants was 46 years, with a balanced gender division, where 60% were male. A total of 71% of the respondents held hierarchical positions equal to or higher than that of a coordinator. From the total sample, 58% (n = 104) of organizations were based in the service sector, 36% (n = 65) were from commercial activities, and 6% (n = 11) were from the industrial sector.
We utilized a non-probabilistic convenience sampling method suitable for our research’s specific needs, targeting a qualified sample from major urban areas in Brazil. The sample comprised professionals associated with various organizations that facilitated access by providing their employees’ email addresses. Participants, predominantly long- or medium-term employees knowledgeable about their organizational environment, were invited to participate in the survey via email and announcements on various platforms, explained for academic purposes without requiring personal identification. The online survey hosted on a platform included randomized question in order to ensure response variability and gathered data from 186 valid respondents, mostly from the service sector (61%), with the majority having over five years of experience in their fields. We adopted a non-probabilistic convenience sampling method that aligned with our study’s goals, with the main objective of targeting a well-qualified sample. This approach allowed us to efficiently reach professionals with relevant experience and knowledge. Non-probabilistic convenience sampling can be further justified when the accessible sample possesses characteristics relevant to the research objectives, ensuring a degree of alignment between the sample profile and the phenomena under study. While it does not allow for population-wide generalizability, the quality of the sample profile, such as its expertise, experience, or direct relevance to the research topic, can enhance the validity of preliminary insights. This method is particularly useful in exploratory studies where participants with specialized knowledge or experience provide valuable data, compensating for the lack of randomization with the depth and relevance of their contributions (Etikan et al., 2016; Schreuder et al., 2001). By collaborating with organizations that provided employee email addresses, we ensured access to participants familiar with their organizational environments, ideal for our research. Participants were invited via email and platform announcements, with clear communication about the academic purpose and no personal identification required. The online survey, hosted securely, included a randomized question order to minimize bias.
Measures
Intrapreneurial behavior was measured using the employee entrepreneurship scale (EIS) by Gawke et al. (2019), as adapted by Sakalauskas et al. (2023). Organizational factors were assessed using the corporate entrepreneurship assessment instrument (CEAI) scale by Hornsby et al. (1999), which already incorporates the factors of autonomy, time availability, managerial support, organizational structure, and rewards (Neessen et al., 2019). The dimensions of planned behavior (intention, attitude, subjective norm, and perceived behavioral control) were measured using the original scale, with adaptations for the study context as recommended by the scale’s authors (Ajzen, 1991).
The scales were translated from their original languages into Brazilian Portuguese, adhering to reverse translation procedures recommended in the literature. The indicators of all scales were measured on a seven-point Likert scale, ranging from ‘strongly disagree’ (value 1) to ‘strongly agree’ (value 7). All indicators required mandatory responses.
RESULTS
Model inspection and adjustment
Initially, the data were inspected for missing values, multicollinearity, and multivariate outliers, with all these aspects falling within acceptable thresholds for preliminary analysis. Subsequently, partial least square structural equation modeling (PLS-SEM) was employed to establish model fit by assessing reliability, convergent, and discriminant validities for hypothesis testing. Item loadings above 0.708 were observed to ensure average variance extracted (AVEs) above 0.5, assessing its square root against correlations with other constructs, along with Cronbach’s alpha and composite reliability indicators (Hair et al., 2022). PLS-SEM4 was chosen as it is well-suited for predictive objectives and is robust in settings with non-normal data distribution. The initial analysis confirmed the reliability, convergent, and discriminant validity of the constructs, as detailed in Table 1.

To evaluate and mitigate common method bias, the study followed the recommendations of Podsakoff et al. (2003) and Chin et al. (2013), in four different steps. First, randomization procedures were employed in data collection to avoid the possibility of the respondent learning about the study’s objectives, thus producing a response bias. Secondly, a Harman’s single factor test through principal components technique was conducted to assess the total explained variance in a nonrotated matrix, which accounted for only 33.77% (KMO = 0.829, χ2 = 11531.142, p < 0.001). This did not exceed the majority of the variance explained by a single factor, considering all constructs.
Thirdly, the procedure outlined by Kock (2015) was employed to specifically analyze common method bias in PLS by evaluating the inner variance inflation factor (VIF) among the constructs’ relations. It involves assessing the inner VIFs generated through the collinearity test. High VIF values indicate the presence of common method bias. By using this approach, researchers can more accurately identify and control for the effects of common method bias in their PLS-SEM analyses. If the VIF values exceed these thresholds, it suggests that the constructs are highly collinear, which may be due to the influence of a common method factor. This indicates that the results of the SEM analysis may be biased and that the relationships between constructs may be artificially inflated. This can be seen in Table 2.

It was observed that none of the relationships between the constructs produced a VIF above 3.3, which is evidence of no common method bias. The analysis revealed no VIF values exceeding this limit, thereby suggesting the absence of variance that is attributable to the measurement method rather than to the constructs the measures represent.
Forth, we also performed the measured latent marker variable technique to assess common method bias based on Chin et al.’s (2013) approach. This analysis consists of inserting a marker variable, unrelated theoretically with the study’s constructs (Krosnick, 1991), as it potentially reduces satisficing (the inclination for low cognitive effort in responses) tendencies in surveys and assesses the possible change in the original structural relationships after the marker variable, as well as the own relationship of this variable with the constructs of the model. The evidence of the absence of common method bias in this technique is expected when the difference between the original path coefficients and those after the marker variable is small, and the relationships remain significant. It is also expected that the relationship between the marker variable and the constructs is not statistically significant. The marker variable was a question used in the survey to check for the respondent’s attention to the questionnaire items. Table 3 provides this analysis.

The analysis of the measured latent marker variable procedure indicates that the expected lack of change in the original structural relationships after the marker variable, and the lack of effect of the marker variable in its relationship with the constructs of the model, are met. Taken together, these four different steps, from research procedures to statistical analysis, are evidence of the absence of common method bias. Overall, these initial analyses suggest that the data adequately fit the proposed model, thereby facilitating hypothesis testing.
We further explored the potential for differential impacts across subgroups within the sample, delineated by each organization’s sector, utilizing these as control variables. Given the constraints imposed by the sample size, the analysis was confined to comparing the two predominant groups: the services sector (n = 104) and the commercial sector (n = 65).
In sum, to effectively mitigate common method bias (CMB), a structured approach based on established methodologies is critical. First, random sampling was employed to reduce systematic biases and increase the representativeness of the data. A common strategy is conducting Harman’s single-factor test to detect whether a single factor accounts for most of the variance, which would indicate the presence of CMB. Additionally, assessing the variance inflation factor (VIF) among constructs helps identify any multicollinearity issues, ensuring that no single factor overly influences the results. Finally, using a measured latent marker variable technique allowed for a more accurate separation of method variance from substantive variance, providing a clearer picture of the actual relationships between constructs. This multi-faceted approach provides a robust framework for identifying and addressing potential sources of bias in research.
To assess the sector’s influence on the outcomes, we employed measurement invariance of composite models (MICOM), as outlined by Henseler et al. (2016). This approach comprises three sequential stages: configural invariance (step a), compositional invariance (step 2), and the assessment of equality across composite mean values and variances (step 3a and step 3b).
The initial stage, configural invariance, entails a qualitative assessment ensuring uniformity in conditions (including indicators, data handling, and algorithmic approach) for each subgroup under examination. The subsequent stage, compositional invariance, evaluates the consistency of the factor structure across groups. This phase does not necessitate identical factor loadings or intercepts across groups but verifies that identical items exhibit loadings on the same factors for each subgroup.
Achieving configural invariance is indicative of a uniform conceptualization of the construct across subgroups, a foundational requirement for the comparison of latent means or relationships among these groups. The final stage involves confirming the invariance of means and variances, ensuring the equality of composite mean values and variances across groups. Table 4 presents the results of this analysis, predicated on the fulfillment of the initial stage’s conditions, thereby affirming uniform measurement parameters for each group.

The comparative analysis of the service and commercial sectors has yielded significant insights. Through the measurement invariance of composite models (MICOM) procedure, we established measurement invariance between the two groups, ensuring that our evaluation constructs are consistent across both settings. This analysis brings evidence that the instruments (tools and metrics) used in the study are effective and unbiased in assessing the intended concepts or variables across different sectors (commercial and service). It means that these tools are reliable for comparing these sectors because they accurately capture the same underlying ideas or practices in each, without favoring one over the other or skewing the results. This ensures that any conclusions drawn about differences or similarities between the sectors are based on a fair and consistent evaluation framework.
Hypotheses testing
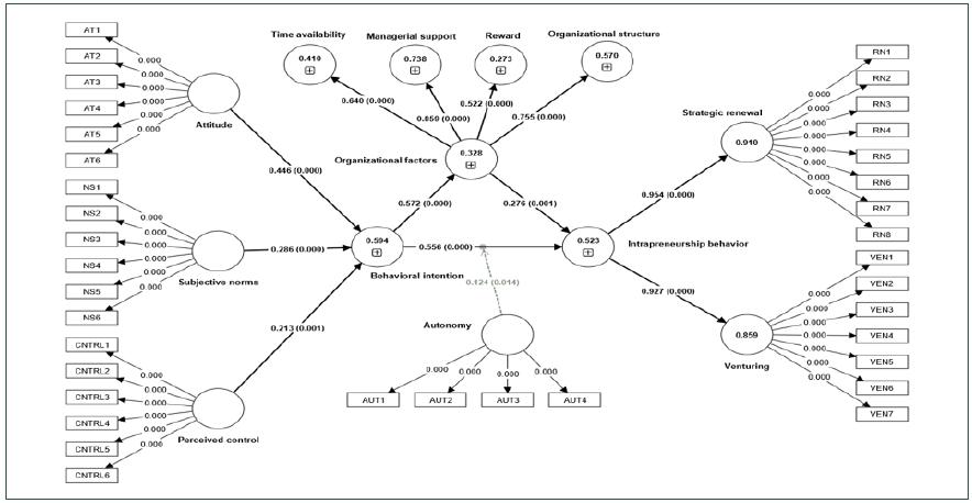
Evidence supported the acceptance of all hypotheses. The model explained 52% of the variance (R² = 0.52, Q2 = 0.371) in intrapreneurial behavior. It accounted for 91% of the variance in strategic renewal and 85.9% in venturing strategic behaviors. Mediating effects were analyzed based on Hayes (2022) using macro 4 of the PROCESS© tool, and the organizational factors were confirmed (effect = 0.092, 95% CI [0.044; 0.153], p < 0.001, total effect = 0.589, 95% CI [0.495; 0.684], p < 0.001), indicating their indirect role in transferring effects from behavioral intention to intrapreneurial behavior, acting as a mechanism that enables this to occur.
The results also revealed that autonomy moderates the impact of behavioral intention on both intrapreneurial behavior and strategic renewal (effect = 0.067, 95% CI [0.004; 0.131], p < 5%), with a more pronounced and steeper slope for venturing strategic behavior (effect = 0.094, 95% CI [0.029; 0.159], p < 5%). These results are presented in Table 5 and Figure 2, while Figure 3 illustrates the structural model.



When individuals have greater autonomy, their intentions to engage in innovative activities are significantly more likely to translate into tangible intrapreneurial actions, thus driving strategic renewal within organizations. Autonomy provides employees with the freedom to explore new ideas, experiment with novel approaches, and take calculated risks, all without being constrained by rigid structures or the pressure of constant oversight. This freedom not only encourages creativity and innovation but also fosters a sense of psychological safety, allowing employees to test unconventional ideas and learn from failure without fear of punitive consequences. The control that autonomy gives over one’s work enables employees to align their personal and professional goals more effectively with the organization’s strategic objectives. This alignment increases intrinsic motivation, as individuals feel a stronger connection between their efforts and the broader mission of the organization. By having the liberty to pursue ideas they are passionate about, employees become more engaged and driven to pursue innovative solutions, resulting in a greater sense of fulfillment and commitment (Zafar et al., 2024).
Furthermore, autonomy instills a sense of ownership and accountability in employees, making them more invested in the outcomes of their work. This empowerment leads to higher levels of job satisfaction and proactive behavior, where individuals not only react to opportunities but actively seek them out. With a sense of ownership, employees feel responsible for the success of their projects, which further drives them to innovate and contribute to the organization’s long-term strategic objectives.
In an environment that values autonomy, trust is a foundational element. When employees are trusted to make decisions and manage their work independently, they feel empowered, which can lead to higher confidence in executing innovative ideas. This confidence, in turn, reduces hesitation in exploring new solutions, facilitating a more dynamic and responsive workforce that is better equipped to drive strategic change. Autonomy also enhances collaboration and communication across different levels and departments within the organization. By reducing bureaucratic barriers, employees can more easily share their ideas and collaborate with peers from various functions to implement strategic initiatives (Deci et al., 2017). This open communication environment accelerates the flow of information and resources, making it easier for employees to bring their innovative ideas to fruition. In this collaborative setting, cross-functional teams can work together more fluidly, leading to faster decision-making and the seamless execution of new strategies.
Additionally, autonomy empowers employees to respond quickly to external pressures, market changes, and emerging trends. In a rapidly evolving business landscape, the ability to make swift, independent decisions is critical to staying competitive. Autonomy allows employees to adapt their approaches and innovate without waiting for top-down directives, fostering agility and resilience within the organization. From a leadership perspective, granting autonomy demonstrates a commitment to employee development and innovation. It signals to employees that their ideas and contributions are valued, which strengthens loyalty and reduces turnover. This is particularly important for organizations looking to maintain a competitive edge, as retaining and nurturing talent that is capable of independent thought and action is essential for sustained innovation.
Ultimately, autonomy acts as a crucial enabling factor that transforms behavioral intentions into actionable intrapreneurial initiatives. It creates an organizational culture that motivates employees to take initiative, collaborate, and implement strategic changes. By fostering a supportive environment that values freedom, trust, and accountability, autonomy helps organizations unlock the full potential of their workforce, driving innovation and long-term success.
Autonomy fosters a sense of self-confidence in individuals, enabling them to take action with greater belief in their self-motivation and capabilities. This is closely aligned with the concept of self-efficacy, which has been extensively examined in intrapreneurial literature (Chouchane et al., 2023; Muavia et al., 2023). When individuals experience autonomy, they not only rely on external validation less but also develop a stronger sense of personal agency, which enhances their ability to pursue innovative solutions and take calculated risks. Self-efficacy, as a psychological mechanism, reinforces this process by empowering individuals to believe in their capacity to overcome challenges, which is essential for intrapreneurial behavior. Thus, autonomy and self-efficacy work in tandem to drive proactive, innovation-oriented actions in organizational settings.
Taken together, this mediated-moderation approach provides robust evidence on the interplay of organizational factors and individual characteristics (behavioral intentions and intrapreneurial behavior) to investigate intrapreneurship in organizations. The utilization of a mediated-moderation analytical framework in this investigation provides compelling empirical substantiation delineating the nuanced interrelations among organizational aspects and personal attributes - specifically, behavioral intentions and intrapreneurial actions.
These findings help better understand the conditional processes through which organizational structures and characteristics modulate the impact of individual-level predispositions toward intrapreneurship, thereby advancing our comprehension of the dynamic ecosystem facilitating intrapreneurial endeavors in competitive organizations. Through this lens, the findings underscore the significance of aligning organizational facilitators with the intrapreneurial proclivities of individuals, highlighting the mechanism by which organizational frameworks can either amplify or attenuate the translation of intrapreneurial intentions into actionable behavior. Consequently, these findings contribute to the theoretical and practical understanding of intrapreneurship by revealing the symbiotic relationship between organizational contexts and individual intrapreneurial dynamics, offering insights into the optimization of intrapreneurial potential within organizations.
Necessary conditions analysis
To better understand the conditions necessary for the occurrence of intrapreneurial behavior, a necessary conditions analysis was conducted. This analysis, following Dul’s (2016) recommendations, was based on the factor scores of the sample for each construct, with intrapreneurial behavior as the criterion variable.
Table 6 presents these results, assessing the extent to which the study variables are critical for intrapreneurial behavior. The results indicate the percentage levels of achievement in intrapreneurial behavior, as well as the necessary percentage levels of each construct.

To achieve a minimum level of 10% in intrapreneurial behavior, it is necessary to have at least 2.5% of subjective norms and 7.2% of strategic renewal, with no need for any other variable. As intrapreneurial behavior reaches 30%, additional variables become necessary, including 5.7% in subjective norms, 7.2% in behavioral intention, 5.3% in managerial support, 6.5% in venturing achievement, and 26.9% in strategic renewal. Strategic renewal exhibited the largest effect on the conditions required for intrapreneurial behavior (effect size = 0.47), followed by venturing (effect size = 0.36), behavioral intention (effect size = 0.28), and managerial support (effect size = 0.21). Attitudes, however, showed no significant effect (effect size = 0.06, p = 0.219).
Attitude-belief (ATT) and rewards (RW) reached a non-significant effect as necessary conditions (p = 0.219 and p = 0.633, respectively). We believe that these results of attitude-belief and rewards may not be crucial for entrepreneurial behavior because such behavior often stems from intrinsic motivation. In the case of rewards, its non-significant effect acts like an external factor, and intrapreneurial behavior, where individuals are driven by passion, creativity, or a desire to solve problems, is fostered by internal motivation aspects. However, attitude may have less influence compared to internal drivers concerning the opportunity to innovate. Intrapreneurial behavior can arise without strong attitude-belief due to organizational culture, opportunity recognition, or external pressures. Employees may engage in intrapreneurship driven by the availability of resources, leadership encouragement, or the desire for career advancement, rather than a deep-seated belief in innovation. Additionally, necessity, such as solving pressing problems or responding to competitive challenges, can drive intrapreneurial actions, while skills, knowledge, and peer influence within the organization can further encourage such behavior independent of personal beliefs. We also believe that these non-significant effects of attitude-belief and rewards as purportedly necessary conditions for entrepreneurial behavior suggest that other, more nuanced factors may drive such behavior, which was not employed in our framework. Entrepreneurial actions, particularly in intrapreneurial settings, often rely on structural elements like autonomy, role flexibility, and access to innovation-focused resources, which reduce the reliance on personal beliefs or external incentives. Additionally, intrapreneurial behavior can be spurred by organizational systems that promote experimentation and risk-taking, where the cultural framework encourages innovation irrespective of individual attitudes. Moreover, the non-significance of rewards may indicate that monetary or external rewards are not the primary motivators in environments where recognition, professional growth, personal achievements, and meaningful work provide greater incentives for innovation. Intrapreneurship can also arise from social networks within the organization, where collaboration, peer validation, and leadership example foster innovation more than personal attitude or external rewards. This highlights the importance of a supportive, innovation-centric organizational ecosystem in shaping entrepreneurial actions.
The necessary conditions analysis identifies specific levels of organizational and individual characteristics to foster intrapreneurial behavior in organizations, emphasizing the importance and the necessary degree of strategic renewal and supportive organizational elements like subjective norms, behavioral intention, managerial support, and venturing achievement. Strategic renewal is highlighted as the most critical factor for fostering intrapreneurship, indicating that an organization’s ability to innovate and adapt is fundamental.
Interestingly, while positive attitudes toward intrapreneurship are considered, they are not as impactful as other structural and strategic factors in promoting intrapreneurial activities. This suggests that fostering a culture of intrapreneurship requires more than positive attitudes; it necessitates a strategic and supportive ecosystem within the organization. These findings are particularly relevant to guide practical management decisions in competitive organizations concerning the interplay of organizational and individual characteristics of behavioral intentions and intrapreneurial intentions.
DISCUSSION
Theoretical contribution
This study enhances our understanding of intrapreneurial behavior by empirically testing the interaction between organizational factors and individual characteristics through a moderated mediation model. Earlier research mainly focused on strategy, performance, and isolated individual or organizational factors without exploring their interplay (Ashrafganjouei & Hamid, 2015; Hamrick & Murnieks, 2022; Taştan & Güçel, 2014). Building on the seminal contributions of Hornsby et al. (1993) and Kuratko et al. (1990), which underscored the critical need for an environment conducive to intrapreneurial activity, this study delves into the intricate interplay between intrapreneurial endeavors and a spectrum of organizational factors. Specifically, it investigates the roles of managerial support, organizational structure, time availability, and rewards as key mechanisms that, in conjunction with autonomy, enhance intrapreneurial outcomes. These factors, though individually recognized in prior research, have not been collectively examined in a manner that fully elucidates their synergistic effects within the organizational context.
The extant literature consistently acknowledges the importance of organizational factors in fostering intrapreneurial behavior. However, this role has often been addressed in a somewhat fragmented or generalized manner, lacking the specificity necessary to fully comprehend the nuanced effects these factors exert on intrapreneurial processes (Ambos & Tatarinov, 2022). Furthermore, the literature has tended to focus on more abstract organizational dimensions, such as transformational leadership and internal corporate social responsibility (CSR) practices, which, while significant, offer a broad and often indirect influence on intrapreneurship, typically mediated through other variables (Dung & Giang, 2022).
Our findings contribute to the literature by extending the understanding of these indirect, mediating effects to more concrete organizational factors, specifically those related to organizational enablers of practice. The terms ‘managerial support,’ ‘organizational structure,’ ‘time availability,’ and ‘rewards’ represent crucial elements within the organizational ecosystem that directly influence employee behavior, organizational performance, and the overall work environment. By highlighting these factors, our research elucidates the mechanisms through which organizations can cultivate an intrapreneurial culture, ultimately driving innovation and competitive advantage.
The integrative analysis presented in this study not only confirms the significance of these organizational enablers but also positions them as central to the strategic development of intrapreneurial initiatives. By focusing on these tangible aspects of the organizational environment, our research provides a more detailed understanding of how specific managerial practices and structural configurations can create the conditions necessary for intrapreneurial success. This approach bridges the gap between the abstract conceptualizations of organizational influence and the practical, actionable strategies that organizations can implement to foster a thriving intrapreneurial climate.
Contemporary studies continue to explore these relationships, highlighting the importance of individual factors like cognitive processes and the external environment, as well as organizational structures and their impact on outcomes (Ireland et al., 2009). Despite ongoing debates regarding the specific characteristics and dimensions of intrapreneurial behavior, there is a consensus on the critical role of the organizational environment in fostering intrapreneurship (Chouchane et al., 2023; Hernández-Perlines et al., 2022; Neessen et al., 2019; Soltanifar et al., 2023). Recent literature has focused on developing frameworks to understand the psychological aspects influencing intrapreneurship and the role of internal capabilities and external support (Dung & Giang, 2022; Farrukh et al., 2017; Marques et al., 2022; Urbano et al., 2013). This study contributes to this body of knowledge by providing new insights into the mediating roles of organizational factors and the significant impact of autonomy in enhancing intrapreneurial behavior.
The findings demonstrate that autonomy significantly influences the translation of intrapreneurial intentions into behaviors (Hypothesis 1: Γ = 0.556, t = 7.688, p < 5%; Hypothesis 4: effect = 0.124, 95% CI [0.011; 0.207], p < 5%). Moreover, the presence of organizational facilitators like management support and structured rewards enhances intrapreneurial activities (Hypothesis 3: Γ = 0.275, t = 3.391, p < 5%). The study also explores the necessary conditions for intrapreneurial behavior, identifying crucial levels of subjective norms, behavioral intentions, and managerial support needed to initiate such behavior (Linder et al., 2023). Surprisingly, autonomy, while not directly influencing intrapreneurial behavior, plays a critical moderating role and is necessary for fostering innovative behavior. This result builds upon earlier findings, such as those by Lumpkin et al. (2009) and Augusto Felício et al. (2012), where autonomy was conceptualized as a critical component of entrepreneurial orientation, as well as by Linder (2019), Guven (2020), and Huang and Hsieh (2021), who identified autonomy as a key antecedent of intrapreneurial behavior. Our findings, however, suggest that the role of autonomy extends beyond its established function as an antecedent. Specifically, we propose that fostering a more autonomous work environment not only enhances intrapreneurial behavior but also plays a fundamental role in driving organizational innovation.
The significance of autonomy in this context is twofold. First, by granting employees greater freedom and discretion in their work, organizations can stimulate creative thinking and encourage the pursuit of novel ideas, which are essential for intrapreneurial activities. Second, our results indicate that autonomy functions as a critical indirect condition, which magnifies the effect of behavioral intentions on intrapreneurial behavior. This implies that autonomy is not merely a precursor to intrapreneurial actions but also acts as a catalyst, enabling the translation of entrepreneurial intentions into concrete, innovative outcomes.
In this expanded role, autonomy becomes a decisive factor in promoting a culture of innovation within organizations. It creates an environment where employees feel empowered to experiment and take risks, which are central to the intrapreneurial process. The indirect influence of autonomy on the relationship between behavioral intentions and intrapreneurial behavior underscores its importance as a mechanism that can enhance the efficacy of other motivational drivers. By recognizing and strategically enhancing autonomy within the workplace, organizations can unlock greater intrapreneurial potential, ultimately leading to sustained innovation and competitive advantage.
These findings contribute to a more nuanced understanding of autonomy in the context of intrapreneurship, suggesting that it should be considered not only as a structural feature of entrepreneurial orientation but also as an integral component of the intrapreneurial process itself.
This research provides valuable insights for organizations aiming to enhance their intrapreneurial capabilities. It suggests that fostering a supportive environment, characterized by autonomy and strategic organizational facilitation, can significantly enhance intrapreneurial efforts. These efforts are particularly crucial in activities related to strategic renewal and venturing, which are vital for maintaining competitive advantage and promoting sustainable growth. Moreover, the study offers benchmarks for organizations to target when fostering intrapreneurship, such as specific levels of autonomy and managerial support, thereby aiding in the practical implementation of intrapreneurial strategies within competitive business environments.
CONCLUDING REMARKS
The study offers practical strategies for organizations aiming to enhance intrapreneurship and strategic renewal. Key recommendations include adopting new technologies and exploring new markets to strengthen innovation, emphasizing the vital role of autonomy in empowering employees to pursue innovative ideas and independently manage projects, which in turn drives strategic renewal. Management support is essential and indicates that leadership should actively champion intrapreneurial efforts by providing necessary resources, recognizing and rewarding innovation, and fostering a culture that prioritizes entrepreneurship. This requires setting clear expectations and maintaining a supportive environment that values innovation as critical to competitive strength. The importance of subjective norms and behavioral intention highlights the need for a culture that encourages and supports intrapreneurial behavior. Regular assessment of intrapreneurial activities and outcomes is recommended to refine strategies for greater effectiveness. Celebrating successes and viewing failures as learning opportunities can sustain an innovation-friendly environment. Understanding the conditions that facilitate intrapreneurship, such as managerial support and employee autonomy, helps prioritize and allocate resources efficiently.
Implementing flexible time policies and establishing incubator programs can further cultivate an intrapreneurial culture, offering employees platforms to present ideas and receive support, thereby fostering ownership and an entrepreneurial mindset within the organization. The study acknowledges its limitations, such as a focus on a narrow set of variables and the potential impact of unexplored organizational and individual factors (Neessen et al., 2019). Another limitation of the study is its reliance on self-report measures, which could produce response bias in the data, potentially yielding different results. Despite our efforts to mitigate this aspect, it remains a threat to our findings. The study also focuses on internal aspects of intrapreneurial activities, neglecting potential external factors as competition, market changes to the business model of the organization, and several other aspects. Despite the acknowledged limitations of the justification for a sample size of 180 respondents and the non-probabilistic sampling method, this sample size remains defensible due to the high qualification of the respondents. Well-qualified participants can provide highly relevant, in-depth insights that improve the reliability and richness of the data. Their expertise enhances the quality of the findings, compensating for the potential lack of generalizability. Additionally, in exploratory or specialized research contexts, this focused sample size allows for a more manageable, yet insightful dataset, providing significant practical and theoretical contributions while minimizing resource constraints.
The study could also produce more robust results if a longitudinal perspective were adopted to explore potential changes over time. Future research should adopt a broader, multi-level approach to capture the diverse impacts of intrapreneurial behavior across individual, team, and organizational levels. The exploration of digitalization, artificial intelligence, and cultural differences in intrapreneurial practices is also crucial for staying relevant in rapidly evolving business landscapes. Addressing the limitations mentioned earlier could also potentially expand knowledge on intrapreneurial behavior. Integrating internal factors with external ones posits an interesting avenue for future research as it configures a more holistic and grounded approach. The interplay of internal and external aspects portrays a more realistic vision of intrapreneurial behavior. Our results could be due to other aspects not addressed in our study that could represent alternative explanations for our findings. More psychological aspects and other organizational resources may exert a positive influence on intrapreneurial behavior and were not considered in our proposed framework. Extroversion and organizational culture are exemplars of this. Future research could also further explore the dynamic interactions between autonomy and other organizational factors to develop a more comprehensive model of intrapreneurial behavior.
Research on intrapreneurial behavior can delve into several cutting-edge topics by considering both individual motivations and organizational contexts, with a particular emphasis on the role of digital transformation. Key areas of focus include understanding the psychological and motivational factors that drive employees to engage in intrapreneurial activities, such as autonomy, creativity, and risk tolerance. Additionally, the influence of organizational culture and internal relationships on fostering or limiting these behaviors is crucial, particularly when looking at how these dynamics differ across various cultural settings. A central topic in this area is the impact of digital tools and technologies on intrapreneurship. The increasing prevalence of digital platforms, automation, and artificial intelligence creates new opportunities for employees to innovate within their organizations. Furthermore, remote and hybrid work environments, which rely heavily on digital connectivity, are reshaping how employees collaborate and propose new ideas, potentially enhancing or constraining intrapreneurial efforts.
Leadership styles and mentorship programs also play a pivotal role in either promoting or hindering intrapreneurial behavior. Understanding how supportive leadership and coaching can foster innovation in a digitally connected workplace is a growing area of interest. Additionally, the influence of organizational structures and governance models on intrapreneurial ecosystems is vital, particularly in how digital transformation can enhance internal innovation processes and collaboration with external stakeholders.
Sustainability and corporate social responsibility (CSR) remain relevant themes, especially in how organizations use digital solutions to support sustainability initiatives and how these initiatives encourage intrapreneurial activities. Likewise, diversity, equity, and inclusion continue to be important, particularly in how diverse perspectives and inclusive leadership contribute to intrapreneurship, and whether digital tools can help bridge gender or cultural gaps.
Alternative explanations for the influence of organizational factors and autonomy on the relationship between attitudes, beliefs, and entrepreneurial behavior could include scarcity of resources, where limited access to important capacities or even funding may hinder intrapreneurial actions despite positive attitudes. Supportive leadership and mentorship could also moderate this relationship, compensating for lower autonomy by encouraging innovation. Organizational culture plays a role as well, with rigid norms potentially restricting entrepreneurial initiatives. Additionally, employees’ perceived control within the organization can affect their entrepreneurial behavior, as high autonomy without clear direction may lead to uncertainty. Lastly, peer influence and collaboration might drive entrepreneurial behavior more through collective efforts than individual autonomy alone.
The wide variety of organizational contexts and complexity could influence the results of this study by introducing factors such as differences in company size, industry type, business models, and organizational structure. These variations may affect how autonomy is granted, how resources are allocated, and how supportive leadership is in fostering entrepreneurial behavior. Additionally, the cultural norms and values within each organization could shape employees’ attitudes and beliefs, leading to different outcomes. For example, in a highly hierarchical organization, entrepreneurial behavior might be stifled despite positive attitudes, while in a more flexible environment, the same attitudes could result in greater innovation. These contextual differences could, therefore, create diverse patterns in how organizational factors and autonomy influence entrepreneurial behavior. The study successfully utilized a mediated moderation framework to examine how time availability, managerial support, rewards, and organizational structure interact with individual characteristics like autonomy to transform intrapreneurial intentions into actions. The findings, accounting for 52% of the variance in intrapreneurial behavior, validate the model and offer empirical evidence of the mechanisms facilitating intrapreneurship. This dual-level analysis bridges individual characteristics and organizational structures, providing a comprehensive understanding of intrapreneurial behavior in competitive environments, essential for both theoretical advances and practical implementations in fostering intrapreneurial activities.
REFERENCES
Ajzen, I. (1991). The theory of planned behavior. Organizational behavior and human decision processes, 50(2), 179-211. https://doi.org/10.1016/0749-5978(91)90020-T
Alpkan, L., Bulut, C., Gunday, G., Ulusoy, G., & Kilic, K. (2010). Organizational support for intrapreneurship and its interaction with human capital to enhance innovative performance. Management Decision, 48(5), 732-755. https://doi.org/10.1108/00251741011043902
Akpan, I. J. (2021). Scientometric evaluation and visual analytics of the scientific literature production on entrepreneurship, small business ventures, and innovation. Journal of Small Business and Entrepreneurship, 33(6), 717-745. https://doi.org/10.1080/08276331.2020.1786229
Akpan, I. J., Udoh, E. A. P., & Adebisi, B. (2022). Small business awareness and adoption of state-of-the-art technologies in emerging and developing markets, and lessons from the COVID-19 pandemic. Journal of Small Business and Entrepreneurship, 34(2), 123-140. https://doi.org/10.1080/08276331.2020.1820185
Albis Salas, N., Mora Holguin, H., Lucio-Arias, D., Sánchez, E. C., & Villarreal, N. (2023). Innovation and productivity in small and medium-sized enterprises: evidence from the Colombian manufacturing sector. Journal of Small Business and Enterprise Development, 30(5), 1011-1034. https://doi.org/10.1108/JSBED-12-2022-0502
Alipour, F., Idris, K., & Karimi, R. (2011). Intrapreneurship in learning organizations: Moderating role of organizational factors. Journal of American Science, 7(11), 141-150.
Ambos, T. C., & Tatarinov, K. (2022). Building responsible innovation in international organizations through intrapreneurship. Journal of Management Studies, 59(1), 92-125. https://doi.org/10.1111/joms.12738
Aparicio, S., Turro, A., & Noguera, M. (2020). Entrepreneurship and intrapreneurship in social, sustainable, and economic development: Opportunities and challenges for future research. Sustainability, 12(21), 8958. https://doi.org/10.3390/su12218958
Ashrafganjouei, F., & Hamid, A. B. B. A. (2015). The mediating role of intrapreneurship between supply chain integration and firm performance. European Journal of Business and Management, 7(36), 160-164 https://www.iiste.org/Journals/index.php/EJBM/article/view/27534
Aslam, H. D., Căpușneanu, S., Javed, T., Rakos, I. S., & Barbu, C. M. (2024). The Mediating Role of Attitudes towards Performing Well between Ethical Leadership, Technological Innovation, and Innovative Performance. Administrative Sciences, 14(4), 62. https://doi.org/10.3390/admsci14040062
Alshebami, A. S. (2021). The influence of psychological capital on employees’ innovative behavior: mediating role of employees’ innovative intention and employees’ job satisfaction. Sage Open, 11(3), 21582440211040809. https://doi.org/10.1177/21582440211040809
Assensoh-Kodua, A. (2019). The resource-based view: A tool of key competency for competitive advantage. Problems and Perspectives in Management, 17(3), 143. http://.doi.org/10.21511/ppm.17(3).2019.12
Augusto Felício, J., Rodrigues, R., & Caldeirinha, V. R. (2012). The effect of intrapreneurship on corporate performance. Management Decision, 50(10), 1717-1738. https://doi.org/10.1108/00251741211279567
Badoiu, G. A., Segarra-Ciprés, M., & Escrig-Tena, A. B. (2020). Understanding employees’ intrapreneurial behavior: a case study. Personnel Review, 49(8), 1677-1694. https://doi.org/10.1108/PR-04-2019-0201
Bamel, U. K., & Bamel, N. (2018). Organizational resources, KM process capability and strategic flexibility: A dynamic resource-capability perspective. Journal of Knowledge Management, 22(7), 1555-1572. https://doi.org/10.1108/JKM-10-2017-0460
Bani-Mustafa, A., Toglaw, S., Abidi, O., & Nimer, K. (2021). Do individual factors affect the relationship between faculty intrapreneurship and the entrepreneurial orientation of their organizations?. Economies, 9(4), 199. https://doi.org/10.3390/economies9040199
Baruah, B., & Ward, A. (2015). Metamorphosis of intrapreneurship as an effective organizational strategy. International Entrepreneurship and Management Journal, 11, 811-822. https://doi.org/10.1007/s11365-014-0318-3
Bičo, A., & Knezović, E. (2023). Entrepreneurial and intrapreneurial intentions of the current labour force in Bosnia and Herzegovina: The role of the theory of planned behaviour and entrepreneurial orientation. Management: Journal of Contemporary Management Issues, 28(1), 137-150. https://doi.org/10.30924/mjcmi.28.1.9
Chakrabarty, S. (2021). Intrapreneurship in teams/groups: self-determination theory and compensation. Journal of Small Business and Enterprise Development, 28(1), 45-58. https://doi.org/10.1108/JSBED-10-2019-0344
Chin, W. W., Thatcher, J. B., Wright, R. T., & Steel, D. (2013). Controlling for common method variance in PLS analysis: the measured latent marker variable approach. In H. Abdi, W. Chin, V. Esposito Vinzi, G. Russolillo, & L. Trinchera (Eds), New perspectives in partial least squares and related methods (pp. 231-239). Springer. https://doi.org/10.1007/978-1-4614-8283-3_16
Chouchane, R., Fernet, C., Austin, S., & Zouaoui, S. K. (2023). Organizational support and intrapreneurial behavior: On the role of employees’ intrapreneurial intention and self-efficacy. Journal of Management and Organization, 29(2), 1-17. https://doi.org/10.1017/jmo.2021.14
Chouchane, R., & St-Jean, E. (2023). Job anxiety as psychosocial risk in the relationship between perceived organizational support and intrapreneurship in SMEs. Innovation, 25(4), 396-413. https://doi.org/10.1080/14479338.2022.2029708
Deci, E. L., & Ryan, R. M. (2012). Self-determination theory. In P. A. M. Van Lange, A. W. Kruglanski, & E. T. Higgins (Eds.), Handbook of Theories of Social Psychology (pp. 416-436). Sage. https://psycnet.apa.org/doi/10.4135/9781446249215.n21
Deci, E. L., Olafsen, A. H., & Ryan, R. M. (2017). Self-determination theory in work organizations: The state of a science. Annual Review of Organizational Psychology and Organizational Behavior, 4(1), 19-43. https://doi.org/10.1146/annurev-orgpsych-032516-113108
Dess, G. G., Ireland, R. D., Zahra, S. A., Floyd, S. W., Janney, J. J., & Lane, P. J. (2003). Emerging issues in corporate entrepreneurship, Journal of Management, 29(3), 351-378. https://doi.org/10.1016/S0149-2063(03)00015-1
Do, T. T. P., & Luu, D. T. (2020). Origins and consequences of intrapreneurship with behaviour-based approach among employees in the hospitality industry. International Journal of Contemporary Hospitality Management, 32(12), 3949-3969. https://doi.org/10.1108/IJCHM-05-2020-0491
Douglas, E. J., & Fitzsimmons, J. R. (2013). Intrapreneurial intentions versus entrepreneurial intentions: Distinct constructs with different antecedents. Small Business Economics, 41, 115-132. https://doi.org/10.1007/s11187-012-9419-y
Dul, J. (2016), Identifying single necessary conditions with NCA and fsQCA. Journal of Business Research, 69(4), 1516-1523. https://doi.org/10.1016/j.jbusres.2015.10.134
Dung, L. T., & Giang, H. T. T. (2022). The effect of international intrapreneurship on firm export performance with driving force of organizational factors. Journal of Business and Industrial Marketing, 37(11), 2185-2204. https://doi.org/10.1108/JBIM-01-2021-0018
ElHaffar, G., Durif, F., & Dubé, L. (2020). Towards closing the attitude-intention-behavior gap in green consumption: A narrative review of the literature and an overview of future research directions. Journal of Cleaner Production, 275, 122556. https://doi.org/10.1016/j.jclepro.2020.122556
Elias, T. C. D. C. D., Martens, C. D. P., & Bizarrias, F. S. (2024). Intrapreneurial behavior and intrapreneurial organizational culture: An analysis of the influence on project success. REGEPE Entrepreneurship and Small Business Journal, 13, e2315. https://doi.org/10.14211/regepe.esbj.e2500
Etikan, I., Musa, S. A., & Alkassim, R. S. (2016). Comparison of convenience sampling and purposive sampling. American Journal of Theoretical and Applied Statistics, 5(1), 1-4. https://doi.org/10.11648/j.ajtas.20160501.11
Farrukh, M., Chong, W. Y., Mansori, S., & Ramzani, S. R. (2017). Intrapreneurial behavior: the role of organizational commitment. World Journal of Entrepreneurship Management and Sustainable Development, 13(3), 243-256. https://doi.org/10.1108/WJEMSD-03-2017-0016
Fayolle, A., Basso, O., & Bouchard, V. (2010). Three levels of culture and firms’ entrepreneurial orientation: a research agenda. Entrepreneurship and Regional Development, 22(7-8), 707-770. https://doi.org/10.1080/08985620903233952
Felício, J. A., Rodrigues, R., & Caldeirinha, V. R. (2012). The effect of intrapreneurship on corporate performance. Management Decision, 50(10), 1717-1738. https://doi.org/10.1108/00251741211279567
Fini, R., Grimaldi, R., Marzocchi, G. L., & Sobrero, M. (2012). The determinants of corporate entrepreneurial intention within small and newly established firms. Entrepreneurship Theory and Practice, 36(2), 387-414. https://doi.org/10.1111/j.1540-6520.2010.00411.x
Fishbein, M., & Ajzen, I. (1975). Belief, attitude, intention and behavior: An introduction to theory and research. Addison-Wesley.
Fishbein, M., & Ajzen, I. (2010). Predicting and changing behavior: The reasoned action approach. Psychology Press. https://doi.org/10.4324/9780203838020
Gargano, L. M., N. I. Underwood, Sales, J. M., Seib, K., Morfaw, C., Murray D., & Huges, J. M. (2015). Influence of sources of information about influenza vaccine on parental attitudes and adolescent vaccine receipt. Human Vaccine and Immunotherapy, 11(7), 1641-1647. https://doi.org/10.1080/21645515.2015.1038445
Gawke, J. C., Gorgievski, M. J., & Bakker, A. B. (2019). Measuring intrapreneurship at the individual level: Development and validation of the employee intrapreneurship scale (EIS). European Management Journal, 37(6), 806-817. https://doi.org/10.1016/j.emj.2019.03.001
Geradts, T. H., & Alt, E. (2022). Social entrepreneurial action in established organizations: Developing the concept of social intrapreneurship. Journal of Business Research, 151, 197-206. https://doi.org/10.1016/j.jbusres.2022.06.047
Gerards, R., van Wetten, S., & van Sambeek, C. (2021). New ways of working and intrapreneurial behaviour: The mediating role of transformational leadership and social interaction. Review of Managerial Science, 15(7), 2075-2110. https://doi.org/10.1007/s11846-020-00412-1
Globocnik, D., & Salomo, S. (2015). Do formal management practices impact the emergence of bootlegging behavior? Journal of Product Innovation Management, 32(4), 505-521. https://doi.org/10.1111/jpim.12215
González-Serrano, M. H., Valantine, I., Hammerschmidt, J., & Calabuig, F. (2023). How to foster intrapreneurial intentions of sport science students? A cross-cultural symmetric and asymmetric approach. Economic Research-Ekonomska Istraživanja, 36(1). https://doi.org/10.1080/1331677X.2023.2180059
Guven, B. (2020). The integration of strategic management and intrapreneurship: Strategic intrapreneurship from theory to practice. Business and Economics Research Journal, 11(1), 229-245. https://doi.org/10.20409/berj.2020.247
Hair, J. F., Hult, G. T. M., Ringle, C. M., & Sarstedt, M. (2022). A Primer on Partial Least Squares Structural Equation Modeling (PLS-SEM) (3e). Sage. https://doi.org/10.1007/978-3-319-57413-4_15
Hamrick, A., & Murnieks, C. (2022). Aspiring entrepreneur gone intrapreneur: Entrepreneurial identity aspirations and one’s current work. In Academy of Management Proceedings (Vol. 2022, No. 1, p. 11768). Academy of Management. https://doi.org/10.5465/AMBPP.2022.115
Hashem, T. N., & Alhumeisat, E. K. I. (2023). Examining the moderating role of e-marketing: Creative leadership as a source of intrapreneurship within marketing. Journal of System and Management Sciences, 13(2), 83-100. https://doi.org/10.33168/JSMS.2023.0206
Hashimoto, M., & Nassif, V. M. J. (2014). Inhibition and encouragement of entrepreneurial behavior: Antecedents analysis from managers’ perspectives. Brazilian Administration Review, 11, 385-406. https://doi.org/10.1590/1807-7692bar2014130008
Hayes, A. F. (2022). Introduction to mediation, moderation, and conditional process analysis: A regression-based approach. The Guilford Press.
Henseler, J., Ringle, C. M., & Sarstedt, M. (2016). Testing measurement invariance of composites using partial least squares. International marketing review, 33(3), 405-431. https://doi.org/10.1108/IMR-09-2014-0304
Hernández-Perlines, F., Ariza-Montes, A., & Blanco-González-Tejero, C. (2022). Intrapreneurship research: A comprehensive literature review. Journal of Business Research, 153, 428-444. https://doi.org/10.1016/j.jbusres.2022.08.015
Hornsby, J. S., Kuratko, D. F., & Montagno, R. V. (1999). Perception of internal factors for corporate entrepreneurship: A comparison of Canadian and US managers. Entrepreneurship Theory and Practice, 24(2), 9-24. https://doi.org/10.1177/104225879902400202
Hornsby, J. S., Naffziger, D. W., Kuratko, D. F., & Montagno, R. V. (1993). An interactive model of the corporate entrepreneurship process. Entrepreneurship Theory and Practice, 17(2), 29-37. https://doi.org/10.1177/104225879301700203
Huang, L. Y., & Hsieh, Y. J. (2021). Cultivation of intrapreneurship: A framework and challenges. Frontiers in Psychology, 12, 731990. https://doi.org/10.3389/fpsyg.2021.731990
Huynh, T. T. G. (2021). The influence of transformational leadership dimensions on intrapreneurial behaviour through mediators. Management Science Letters, 11(7), 2099-2114. https://doi.org/10.1108/JABES-04-2021-0047
Ireland, R. D., Covin, J. G., & Kuratko, D. F. (2009). Conceptualizing corporate entrepreneurship strategy. Entrepreneurship Theory and Practice, 33(1), 19-46. https://doi.org/10.1111/j.1540-6520.2008.00279.x
Jena, R. K. (2020). Measuring the impact of business management Student’s attitude towards entrepreneurship education on entrepreneurial intention: A case study. Computers in Human Behavior, 107, 106275. https://doi.org/10.1016/j.chb.2020.106275
Johannsen, R., & Zak, P. J. (2020). Autonomy raises productivity: An experiment measuring neurophysiology. Frontiers in Psychology, 11, 533587. https://doi.org/10.3389/fpsyg.2020.00963
Kim, J. Y., & Park, M. J. (2021). Investigation of critical factors on corporate entrepreneurship: Rethinking the organization culture. Journal of Entrepreneurship in Emerging Economies, 13(1), 1-25. https://doi.org/10.1108/JEEE-11-2019-0175
Kock, N. (2015). Common method bias in PLS-SEM: A full collinearity assessment approach. International Journal of e-Collaboration, 11(4), 1-10. https://doi.org/10.4018/ijec.2015100101
Krosnick, J. A. (1991). Response strategies for coping with the cognitive demands of attitude measures in surveys. Applied cognitive psychology, 5(3), 213-236. https://doi.org/10.1002/acp.2350050305
Krueger, N. F., Jr, Reilly, M. D., & Carsrud, A. L. (2000). Competing models of entrepreneurial intentions. Journal of Business Venturing, 15(5-6), 411-432. https://doi.org/10.1016/S0883-9026(98)00033-0
Kuratko, D. F., Montagno, R. V., & Hornsby, J. S. (1990). Developing an intrapreneurial assessment instrument for an effective corporate entrepreneurial environment. Strategic Management Journal, 11, 49-58. https://www.jstor.org/stable/2486669
Lederer, A. M., & Middlestadt, S. E. (2014). Beliefs about meditating among university students, faculty, and staff: A theory-based salient belief elicitation. Journal of American College Health, 62(6), 360-369. https://doi.org/10.1080/07448481.2014.907296
Linder, S. (2019). Autonomy and leadership support as antecedents to intrapreneurship: value of vignette experiments for research on strategic responsiveness. In Strategic responsiveness and adaptive organizations: New research frontiers in international strategic management (pp. 41-59). Emerald Publishing Limited. https://doi.org/10.1108/978-1-78973-011-120191004
Linder, C., Moulick, A. G., & Lechner, C. (2023). Necessary conditions and theory-method compatibility in quantitative entrepreneurship research. Entrepreneurship Theory and Practice, 47(5), 1971-1994. https://doi.org/10.1177/10422587221102103
Liu, Y., Raza, J., Zhang, J., Zhu, N., & Gul, H. (2022). Linking autonomy support and health at work: The self-determination theory perspective. Current Psychology, 41(6), 3651-3663. https://doi.org/10.1007/s12144-020-00884-0
Lumpkin, G. T., Cogliser, C. C., & Schneider, D. R. (2009). Understanding and measuring autonomy: An entrepreneurial orientation perspective. Entrepreneurship Theory and Practice, 33(1), 47-69. https://doi.org/10.1111/j.1540-6520.2008.00280.x
Marques, C. S., Marques, C. P., Ferreira, J. J., & Ferreira, F. A. (2019). Effects of traits, self-motivation and managerial skills on nursing intrapreneurship. International Entrepreneurship and Management Journal, 15, 733-748. https://doi.org/10.1007/s11365-018-0520-9
Marques, L., Ferreira, J. J., Kraus, S., & Mahto, R. (2022). Organizational antecedents of corporate entrepreneurship: A quantitative investigation from Portugal. The Journal of Entrepreneurship, 31(3), 483-513. https://doi.org/10.1177/09713557221136130
Martiarena, A. (2013). What’s so entrepreneurial about intrapreneurs?. Small Business Economics, 40, 27-39. https://doi.org/10.1007/s11187-011-9348-1
Martinasek, M. P., McDermott, R. J., & Bryant, C. A. (2013). Antecedents of university students’ hookah smoking intention. American Journal of Health Behavior, 37(5), 599-609. https://doi.org/10.5993/AJHB.37.5.3
Mennens, K., Letterie, W., Van Gils, A., & Odekerken-Schröder, G. (2022). Exploring SME’s behavioural changes resulting from innovation policy: The effect of receiving a subsidy on intrapreneurship. Entrepreneurship & Regional Development, 34(9-10), 935-954. https://doi.org/10.1080/08985626.2022.2117417
Morais, G. M., Santos, V. D., Tolentino, R., & Martins, H. (2021). Intrapreneurship, innovation, and competitiveness in organization. International Journal of Business Administration, 12(2), 1-14. https://doi.org/10.5430/ijba.v12n2p1
Muavia, M., Hussain, G., Sahibzada, U. F., & Wan Ismail, W. K. (2023). Employee’s regulatory focus and intrapreneurship: modeling the mediating role of creative self-efficacy and thriving. Journal of Entrepreneurship in Emerging Economies, 15(5), 1050-1070. https://doi.org/10.1108/JEEE-08-2021-0301
Nassif, V. M. J., Ghobril, A. N., & Silva, N. S. D. (2010). Understanding the entrepreneurial process: a dynamic approach. Brazilian Administration Review, 7, 213-226. https://doi.org/10.1590/S1807-76922010000200007
Natividade, J. D., Ferreira, F. A., Zopounidis, C., Pereira, L. F., Çipi, A., & Ferreira, J. J. (2021). Developing a composite index for intrapreneurial orientation in small and medium-sized enterprises: A comprehensive dual methodology. Journal of the Operational Research Society, 72(7), 1674-1687. https://doi.org/10.1080/01605682.2020.1730715
Neessen, P. C., Caniëls, M. C., Vos, B., & De Jong, J. P. (2019). The intrapreneurial employee: Toward an integrated model of intrapreneurship and research agenda. International Entrepreneurship and Management Journal, 15, 545-571. https://doi.org/10.1007/s11365-018-0552-1
Neessen, P. C., Jong, J. P., Caniëls, M. C., & Vos, B. (2021). Circular purchasing in Dutch and Belgian organizations: The role of intrapreneurship and organizational citizenship behavior towards the environment. Journal of Cleaner Production, 280, 124978. https://doi.org/10.1016/j.jclepro.2020.124978
Okyireh, M. A., Siddique, A. S., & Okyireh, R. O. (2021). Intrapreneurship from the Lens of the Trio: Psychological Empowerment, Employee Commitment and Organization Citizenship Behaviour. European Journal of Business and Management Research, 6(6), 253-260. https://doi.org/10.24018/ejbmr.2021.6.6.1114
Pandey, J., Gupta, M., & Hassan, Y. (2021). Intrapreneurship to engage employees: Role of psychological capital. Management Decision, 59(6), 1525-1545. https://doi.org/10.1108/MD-06-2019-0825
Pham, V. H., Nguyen, T. K. C., Nguyen, T. B. L., Tran, T. T. T., & Nguyen, T. V. N. (2023). Subjective norms and entrepreneurial intention: A moderated-serial mediation model. Journal of Entrepreneurship, Management and Innovation, 19(1), 113-140. https://doi.org/10.7341/20231914
Podsakoff, P. M., MacKenzie, S. B., Lee, J. Y., & Podsakoff, N. P. (2003). Common method biases in behavioral research: A critical review of the literature and recommended remedies. Journal of applied psychology, 88(5), 879. https://doi.org/10.1037/0021-9010.88.5.879
Puech, L., & Durand, T. (2017). Classification of time spent in the intrapreneurial process. Creativity and Innovation Management, 26(2), 142-151. https://doi.org/10.1111/caim.12214
Puente, R., González Espitia, C. G., & Cervilla, M. A. (2019). Necessity entrepreneurship in Latin America: It’s not that simple. Entrepreneurship & Regional Development, 31(9-10), 953-983. https://doi.org/10.1080/08985626.2019.1650294
Rauch, A., Wiklund, J., Lumpkin, G. T., & Frese, M. (2009). Entrepreneurial orientation and business performance: An assessment of past research and suggestions for the future. Entrepreneurship Theory and Practice, 33(3), 761-787. https://doi.org/10.1111/j.1540-6520.2009.00308.x
Rigtering, J. C., & Weitzel, U. (2013). Work context and employee behaviour as antecedents for intrapreneurship. International Entrepreneurship and Management Journal, 9, 337-360. https://doi.org/10.1007/s11365-013-0258-3
Rohman, A., Eliyana, A., Purwana, D., & Hamidah, H. (2020). Individual and organizational factors’ effect on knowledge sharing behavior. Entrepreneurship and Sustainability Issues, 8(1), 38. https://doi.org/10.9770/jesi.2020.8.1(3)
Saboor, M. J., Yasmin, R., Paracha, A. T., & Amin, S. (2020). Linking intrapreneurial skills with intrapreneur’s performance: Mediating role of rewards. International Journal of Management, 11(08), 1699-1712. https://doi.org/10.34218/IJM.11.8.2020.15
Sagbas, M., Oktaysoy, O., Topcuoglu, E., Kaygin, E., & Erdogan, F. A. (2023). The mediating role of innovative behavior on the effect of digital leadership on intrapreneurship intention and job performance. Behavioral Sciences, 13(10), 874. https://doi.org/10.3390/bs13100874
Schreuder, H. T., Gregoire, T. G., & Weyer, J. P. (2001). For what applications can probability and non-probability sampling be used?. Environmental Monitoring and Assessment, 66, 281-291. https://doi.org/10.1023/A:1006316418865
Sakalauskas, E. C., Martens, C. D. P., Bizarrias, F. S., & Martens, M. L. (2023). Individual intrapreneurial behavior effect on project success: Profiles and distinct outcomes. Brazilian Administration Review, 20, e220090. https://doi.org/10.1590/1807-7692bar2023220090
Sheeran, P. (2002). Intention-behavior relations: A conceptual and empirical review. European Review of Social Psychology, 12(1), 1-36. https://doi.org/10.1080/14792772143000003
Sheppard, B. H., Hartwick, J., & Warshaw, P. R. (1988). The theory of reasoned action: A meta-analysis of past research with recommendations for modifications and future research. Journal of consumer research, 15(3), 325-343. https://doi.org/10.1086/209170
Shum, P., & Lin, G. (2010). A resource-based view on entrepreneurship and innovation. International Journal of Entrepreneurship and Innovation Management, 11(3), 264-281. https://doi.org/10.1504/IJEIM.2010.031901
Skinner, E. A. (1995). Perceived control, motivation, & coping (Vol. 8). Sage.
Soltanifar, M., Hughes, M., O’Connor, G., Covin, J. G., & Roijakkers, N. (2023). Unlocking the potential of non-managerial employees in corporate entrepreneurship: A systematic review and research agenda. International Journal of Entrepreneurial Behavior & Research, 29(11), 206-240. https://doi.org/10.1108/IJEBR-04-2022-0333
Stadler, A., Alberton, A., & Smith, A. M. (2022). Entrepreneurship education in Brazil: Brazilian and Scottish approaches to policy and provision in vocational education. Journal of small business and enterprise development, 29(4), 645-662. https://doi.org/10.1108/JSBED-12-2020-0440
Swanson, V., & Power, K. G. (2005). Initiation and continuation of breastfeeding: Theory of planned behaviour. Journal of advanced nursing, 50(3), 272-282. https://doi.org/10.1111/j.1365-2648.2005.03390.x
Taştan, S. B., & Güçel, C. (2014). Explaining intrapreneurial behaviors of employees with perceived organizational climate and testing the mediating role of organizational identification: A research study among employees of Turkish innovative firms. Procedia-Social and Behavioral Sciences, 150, 862-871. https://doi.org/10.1016/j.sbspro.2014.09.095
Ulker-Demirel, E., & Ciftci, G. (2020). A systematic literature review of the theory of planned behavior in tourism, leisure and hospitality management research. Journal of Hospitality and Tourism Management, 43, 209-219. https://doi.org/10.1016/j.jhtm.2020.04.003
Urban, B., & Nikolov, K. (2013). Sustainable corporate entrepreneurship initiatives: A risk and reward analysis. Technological and Economic Development of Economy, 19(sup1), S383-S408. https://doi.org/10.3846/20294913.2013.879749
Urban, B., & Wood, E. (2017). The innovating firm as corporate entrepreneurship. European Journal of Innovation Management, 20(4), 534-556. https://doi.org/10.1108/EJIM-10-2016-0100
Urbano, D., Alvarez, C., & Turró, A. (2013). Organizational resources and intrapreneurial activities: An international study. Management Decision, 51(4), 854-870. https://doi.org/10.1108/00251741311326617
Urbano, D., Orozco, J., & Turro, A. (2024). The effect of institutions on intrapreneurship: An analysis of developed vs developing countries. Journal of Small Business Management, 62(3), 1107-1147. https://doi.org/10.1080/00472778.2022.2161556
Wan, W., Liu, L., & Wang, X. (2020). How user-driven innovation and employee intrapreneurship promote platform enterprise performance. Management Decision, 58(12), 2705-2723. https://doi.org/10.1108/MD-06-2019-0701
Wijetunge, W. A. D. S., Yusoff, S. K. B. M., Azam, S. F., & Tham, J. (2023). Application of Intention-Based Models in the Context of Intrapreneurship: A Literature Review. Journal of Entrepreneurship and Business Innovation, 10(2), 22-37. https://doi.org/10.5296/jebi.v10i2.21290
Webb, T. L., & Sheeran, P. (2006). Does changing behavioral intentions engender behavior change? A meta-analysis of the experimental evidence. Psychological bulletin, 132(2), 249. https://doi.org/10.1037/0033-2909.132.2.249
Zafar, S., Raziq, M. M., Igoe, J., Moazzam, M., & Ozturk, I. (2024). Inclusive leadership and innovative work behavior: Roles of autonomous motivation and horizontal and vertical trust. Current Psychology, 43(14), 12680-12695. https://doi.org/10.1007/s12144-023-05386-3
Zaremohzzabieh, Z., Ahrari, S., Krauss, S. E., Samah, A. A., Meng, L. K., & Ariffin, Z. (2019). Predicting social entrepreneurial intention: A meta-analytic path analysis based on the theory of planned behavior. Journal of Business Research, 96, 264-276. https://doi.org/10.1016/j.jbusres.2018.11.030
Notes
Author notes
(Universidade Federal de Goiás, Brazil)
(Universidade do Vale do Rio dos Sinos, Brazil)
(Universidade Federal do Rio Grande do Norte, Brazil)
Bruno de Souza Lessa http://orcid.org/0000-0002-1696-394X
(Universidade de Fortaleza, Brazil)
Corresponding author: Flávio Santino Bizarrias Escola Superior de Propaganda e Marketing R. Joaquim Távora, n. 1240, Vila Mariana, CEP 04015-013, São Paulo, SP, Brazil.
Conflict of interest declaration