ARTÍCULOS DE INVESTIGACIÓN
Recepción: 24 Julio 2022
Aprobación: 07 Noviembre 2022
DOI: https://doi.org/10.14482/inde.41.01.615.985
Resumen: Este trabajo describe el empleo de juegos serios en realidad virtual para la rehabilitación de motricidad fina de miembro superior, como posible herramienta de rehabilitación para pacientes que han sufrido un accidente cerebrovascular. Se construyó un guante dotado de sensores flexibles, el cual permite mover una mano virtual en el computador. Se implementó un ambiente virtual en Unity 3D donde se registra al paciente, y donde por medio de cuatro juegos se estimula su rehabilitación bajo la supervisión del terapeuta. Los cuatro juegos implementados permiten desarrollar el agarre esférico, cilíndrico y pinza, así como de movilidad global de los dedos. El sistema fue probado con 12 usuarios. Se espera que el proyecto desarrollado pueda convertirse en una herramienta adicional para que el terapeuta pueda programar diversas sesiones de rehabilitación en el paciente.
Palabras clave: Juegos serios, guante, realidad virtual, rehabilitación.
Abstract: This work describes the way in which serious games are used in virtual reality for fine motor rehabilitation in an upper limb, as a possible rehabilitation tool for patients who have suffered a cerebrovascular accident. A glove equipped with flexible sensors was built, which allows to move a virtual hand on the computer. A virtual environment was implemented in Unity 3D where the patient is registered, and where his rehabilitation is stimulated through four games under the supervision of the therapist. The four implemented games allow developing the spherical, cylindrical and pincer grasp, as well as the global mobility of the fingers. The system was tested with 12 users. It is expected that the project developed can become an additional tool for the therapist to schedule various rehabilitation sessions for the patient.
Keywords: Glove, rehabilitation, serious games, virtual reality.
INTRODUCCIÓN
Existen muchas posibles causas que pueden desencadenar una enfermedad cerebro-vascular (ECV), tales como hipertensión, tabaquismo, diabetes, inactividad física, obesidad, entre otras. En el momento del accidente cerebrovascular se genera escasez de oxígeno en el cerebro, que en ocasiones produce la muerte y, en un alto porcentaje de pacientes, una disminución de la fuerza en el sistema motor o parálisis en el brazo y la pierna de uno de los hemicuerpos, lo cual es conocido como hemiplejia. En particular, la afectación del miembro superior incide negativamente en el estilo de vida tanto del enfermo como de sus familiares [1], [2], [3].
Así como se llevan a cabo programas de prevención con el fin de evitar el aumento en las cifras de personas que padezcan una ECV, la rehabilitación es el método que se prioriza cuando esto ya ha sucedido [4]. Los tratamientos se llevarán a cabo para cada zona específica afectada. Los terapeutas priorizan la rehabilitación del trastorno de motricidad fina del miembro superior, debido a que permite recuperar la movilidad de los músculos pequeños de las manos, las muñecas y los dedos, cuya pérdida limita el desarrollo de las actividades básicas de coordinación, como agarrar o manipular un objeto [5], [6].
Las enfermedades cerebrovasculares (ECV) son las principales causas de muerte y las primeras de daño permanente y discapacidad en todo el mundo; los últimos estudios demuestran que los casos se están incrementando con el paso del tiempo [1]. Las ECv ocurren con mayor frecuencia en personas mayores, lo cual implica una pesada carga para la familia y la sociedad; además es la principal causa de necesidad de atención a largo plazo. Esto se debe a que, en un gran porcentaje, los pacientes sufren de pérdida de movilidad en uno de sus hemicuerpos [4], [7].
Entre estas pérdidas se resaltan las habilidades motoras finas, las cuales incluyen movimientos pequeños que se producen en las manos, pies, muñecas, dedos, labios y lengua. Si hay pérdida parcial o total de alguna de estas habilidades, los pacientes se ven altamente afectados en el desarrollo de sus actividades diarias. Sin embargo, la parálisis de la extremidad superior quizás sea la que más limitaciones produce al no permitir acciones básicas como la escritura, alimentación y vestimenta, que se genera debido a la disminución del control y la coordinación en el agarre entre los dedos índice y pulgar; esto es conocido como pérdida de motricidad fina de mano [4], [8].
Las terapias de rehabilitación son de alta prioridad para este tipo de pacientes, al igual que la asesoría permanente por parte de profesionales de fisioterapia y/o terapia ocupacional [9], [10]. Para una recuperación satisfactoria, los tratamientos deben prolongarse por largos períodos de tiempo y con una intensidad de varios días a la semana, llevando al afectado a estados de depresión y ansiedad, haciendo que pierda el interés en las terapias, hasta el punto de desistir de ellas [11]. Esto conlleva buscar mecanismos que permitan evaluar la evolución del afectado con una disminución en el tiempo de la asistencia presencial en el consultorio [12].
La tecnología ha hecho diversos aportes en mecanismos de rehabilitación de todas las partes del cuerpo. Nuevos métodos, como la realidad virtual y los relacionados con juegos serios, están empezando a ser investigados con el objeto de hacer terapias menos dolorosas y más divertidas, con el fin de motivar a los pacientes a cooperar en su recuperación. Estas prácticas adicionalmente pueden proporcionar al terapeuta herramientas para monitorear y realizar seguimiento a las actividades y evolución de los pacientes [13], [14].
Dispositivos como robots, prótesis, guantes e interfaces se han adaptado con el fin de poder realizar una rehabilitación de miembro superior. Estudios recientes se han enfocado en realizar terapias alternativas, en las que los usuarios pueden interactuar con ambientes virtuales mediante diferentes dispositivos. Estos tratamientos están basados en ejercicios de movimientos repetitivos, los cuales son reflejados en tiempo real en la computadora, con el fin de lograr mayor efectividad en la rehabilitación y disminución de la reactividad al tratamiento [15].
Dispositivos como Kinect o Leap Motion son utilizados para realizar rehabilitación mediante juegos en realidad virtual, pero frecuentemente se ven limitados por temas como la precisión en los movimientos que se muestran en pantalla y el cansancio e incomodidad en la extremidad superior del paciente [16].
Algunas investigaciones han sido enfocadas en la utilización de sistemas complejos que utilizan guantes de inmersión en ambientes virtuales para algunos tipos de terapias [17], que generalmente se enfocan en trabajar la fuerza de la mano, pero pocas lo usan para rehabilitación de motricidad fina en pacientes que han sufrido un accidente cerebrovascular [15].
Un juego mediante un guante de inmersión virtual puede ser usado en un computador ubicado en la casa del paciente, evitando así su desplazamiento continuo hacia el centro de fisioterapia y disminuyendo la fatiga que esto pueda producir en la persona afectada. Los datos de monitoreo que puede generar el software hacen que el terapeuta pueda revisar el grado de evolución que el tratamiento ha generado, tomar decisiones al respecto, además de no ser necesaria la interacción continua con el paciente. Se esperaría que el sistema de rehabilitación basado en juegos motive fuertemente al paciente a continuar con sus terapias.
Esta investigación pretende diseñar un juego serio con actividades enfocadas en la rehabilitación de motricidad fina de miembro superior de un paciente que haya sufrido una ECV. Los movimientos de la mano serán captados mediante un guante, de esta forma, cuando el paciente realice movimientos de su mano, estos serán percibidos por una mano en un entorno virtual, mientras que las actividades podrán ser programadas de manera fácil y efectiva por el terapeuta. El sistema permite la realización de diversos ejercicios mediante la ejecución de cuatro juegos serios, los cuales desarrollarán los agarres esféricos, cilíndrico y de pinza, así como ejercicios de movilidad global de los dedos. Estas intervenciones tratarán de mejorar el desempeño motriz de los dedos de la mano, así como la sincronización de los movimientos de la mano, con el fin de aumentar la calidad de vida y salud de los pacientes.
METODOLOGÍA
Como se mencionó en la introducción, hay diversas terapias enfocadas en la rehabilitación de motricidad fina de miembro superior. Para este estudio se desarrolló un sistema basado en un guante y un software de realidad virtual. De esta manera, el juego serio pretende ser la interfaz entre el sistema de rehabilitación y el paciente.
Diseño del sistema
El sistema (ver figura 1) está compuesto de un hardware que comprende un guante con sensores flexibles en cada dedo de la mano y gobernados por un procesador (Arduino Uno). La alimentación eléctrica de estos dos componentes es suministrada por el computador. De otra parte, el software está compuesto por un algoritmo de reconocimiento del hardware, un algoritmo de juego serio para rehabilitación y un software de animación.

Unidad hardware
El guante de rehabilitación está fabricado en material de tela elástica y cuenta en la parte superior de cada dedo con un sensor flexible. Cada uno de estos sensores se conecta por medio de un cable de cobre a una tarjeta Arduino Uno previamente configurada, la cual mediante un puerto serial realiza la conexión al computador. La información se envía al motor gráfico Unity 3D en una matriz de datos. La alimentación del guante es de 5 voltios, proporcionados por el computador (véase figura 2).

Los sensores flexibles se doblan y flexionan junto con los movimientos de cada uno de los dedos. Tienen una resistencia de 25K ohmios; el rango de resistencia a la flexión es de 45K a 125K ohmios, dependiendo del radio de curvatura; su potencia nominal son 0,5 vatios y 1 vatio tope. Sus medidas son 6,35 mm de ancho y 114 mm de largo. El circuito básico de un sensor flexible consta de un amplificador operacional, el cual es usado debido a su baja corriente de polarización. De esta forma, se reduce el error gracias a la impedancia de la fuente del sensor flexible como un divisor de voltaje (ver figura 4 y ecuación 1).
Donde

Unidad software
El software Unity 3D es una plataforma para la creación de entornos virtuales avanzados, simplifica el desarrollo de procesos de juegos, es compatible con varios dispositivos y software de terceros; esto lo realiza mediante rutinas de programación para el diseño de entornos interactivos. Posee un motor gráfico utilizado para renderización 2D y 3D, permite realizar animaciones, sonidos, simular leyes físicas, programar y soporta completamente la personalización de juegos serios diseñados como ejercicios de rehabilitación [20], [21].
La unidad de software está compuesta de tres partes, con el fin de garantizar su funcionamiento, tal como se puede observar en las secciones siguientes.
■ Algoritmo de reconocimiento
Se configuró un código en Arduino con el objetivo de poder enviar la información de los flexómetros al puerto com del computador. El puerto lee un código, el cual tiene una línea de texto con información de cada dedo; posteriormente Unity lee la información que llega por el puerto com, toma esos valores y los coloca en un vector, para de esta manera obtener el valor de cada flexómetro. Para combinar los datos recibidos por Arduino con la animación, se obtiene un promedio, y con esta información se produce el movimiento de los dedos virtuales.
■ Algoritmo de juego serio
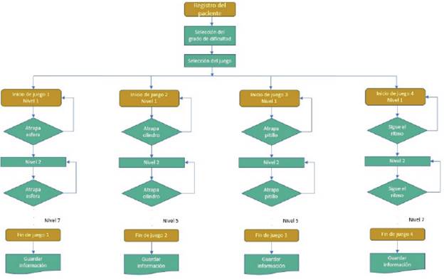
El diagrama de flujo del juego completo se representa en la figura 5.

Para dar inicio al juego desarrollado en Unity 3D, es necesario colocar los datos del usuario, tales como nombre, edad, sexo, identificación y correo electrónico. Adicionalmente, se selecciona el puerto de conexión y el nivel en el que se encuentra el usuario, con las opciones de fácil, intermedio y difícil. Luego se pincha el botón "Comenzar", el cual lleva a una pantalla en la cual se puede seleccionar uno de los 4 juegos, que son (figura 6):
- Agarre de esfera
- Agarre de cilindro
- Pinzas a un dedo
- Piano

Durante su desarrollo se presentan íconos de ayuda visual al momento de tomar cada objeto, así como una indicación de los dedos que debe utilizar el usuario para cumplir con la prueba.
A continuación, se define cada uno de los juegos, los cuales fueron probados con 12 participantes sanos:
Agarre de esfera: Al seleccionar este botón se presenta la opción de Iniciar Test. Este juego a su vez tiene 7 opciones, en cada una de ellas sale la pelota con un movimiento diferente para que el usuario la agarre, al soltarla pasa al siguiente juego, hasta completar los 7 juegos. Si no se logra atrapar la bola, el movimiento se repetirá hasta que lo haga, guardando el tiempo que tardó el jugador en completar todos los niveles. En la figura 7 se observa al usuario interactuando con este nivel.

Agarre de cilindro: En este caso, el usuario deberá agarrar un cilindro, el cual saldrá de 5 posiciones diferentes, cada una de las cuales representa un nivel diferente (figura 8). El cilindro deberá ser sujetado oportunamente hasta completar los 5 niveles.

El sistema de medición de los dos juegos precedentes es el tiempo empleado en terminar cada uno de ellos. La terapia consiste en que con las repeticiones realizadas el tiempo sea cada vez más corto, siendo este mecanismo el que usará el terapeuta para estimar los avances del paciente.
Pinza a un dedo: En este juego aparece un pitillo, el cual debe ser agarrado primero con los dedos pulgar e índice, luego con los dedos pulgar y medio, posteriormente con el pulgar y anular, y finaliza con el agarre del pitillo con los dedos pulgar y meñique. El juego finaliza cuando el usuario ha sido capaz de agarrar el pitillo con el pulgar y cada uno de los otros cuatro dedos. Al final se guarda el tiempo empleado en terminar completamente el ejercicio (figura 9).

En los tres juegos precedentes la barra llamada "Tiempo de agarre" indica que la mano se encuentra cerrada durante ese lapso; la imagen "Zona de agarre" muestra el momento en el cual el usuario debe agarrar el objeto en movimiento; la imagen "Dedos disponibles" señala cuáles dedos se deben usar para cumplir satisfactoriamente con el nivel; la barra "Progreso del test" indica cuánto falta para terminar el juego. Si el jugador no logra agarrar el objeto en movimiento, acumulará mayor cantidad de segundos, la puntuación será mejor entre menor sea el tiempo de agarre, tratando de identificar cuánto tarda un paciente en abrir la mano y su agilidad de movimiento, ya que entre más intentos debe hacer más tiempo empleará. Con el transcurso de las sesiones de terapia se pretende que estos tiempos vayan disminuyendo.
Juego con piano: Se diseñó además un piano con las notas musicales do-re-mi-fa-sol; cada tecla está asignada a un dedo. El juego consiste en seguir la nota indicada aleatoriamente, obteniéndose un puntaje al lograrse repetir correctamente la melodía indicada, mientras que en caso de error disminuye la puntuación (figura 10).

RESULTADOS Y DISCUCIÓN
Descripción de las pruebas
Se realizaron las pruebas del sistema de rehabilitación de motricidad fina con la ayuda de 12 usuarios sanos entre 22 y 49 años, de los cuales el 50 % de sexo masculino y el otro 50 % de sexo femenino. Las pruebas se realizaron en el centro de investigación de bioingeniería de la Universidad Miguel Hernández en la ciudad de Elche (España). La muestra incluyó investigadores y trabajadores del centro de investigación. El criterio para escoger los participantes fue al azar. Se realizaron 2 sesiones con cada jugador, con un tiempo estimado de 15 minutos cada una.
Para la realización de la prueba, los usuarios tuvieron que ingresar sus datos básicos en la plataforma. Posteriormente seleccionaron el juego, se colocaron el guante de rehabilitación e iniciaron el test, interactuando con cada uno de los juegos de principio a fin hasta completar los 4 juegos. Esta misma prueba se realizó inicialmente con el ícono visual de ayuda al momento de agarrar el objeto y posteriormente sin este icono de ayuda (figura 11).

El tiempo empleado en terminar cada uno de los juegos de agarre de esfera, agarre de cilindro y agarre de pinza a un dedo, así como el resultado obtenido en el juego del piano, fueron guardados al finalizar la prueba con cada participante.
Resultados
Los resultados en cuanto a los tiempos (en segundos) que tardaron los usuarios en realizar la prueba para los juegos de agarre de esfera, agarre de cilindro y agarre de pinza, con ayuda visual al momento de agarrar el objeto, se ven reflejados en la figura 12 y sin ayuda visual en la figura 13. Los resultados de la puntuación obtenida por los usuarios en el juego de piano se pueden ver en la figura 14.



Al finalizar la prueba, cada usuario diligenció una encuesta, la cual consta de 3 secciones. La primera de ellas consta de preguntas de información personal y general (figura 15); la segunda contiene 8 preguntas de satisfacción general sobre la aplicación (figura 16), test diseñado utilizando el método de SAM [22]arousal, and dominance associated with a person's affective reaction to a wide variety of stimuli. In this experiment, we compare reports of affective experience obtained using SAM, which requires only three simple judgments, to the Semantic Differential scale devised by Mehrabian and Russell (An approach to environmental psychology, 1974; la tercera sección contiene 8 preguntas en las que se evalúa el favoritismo de los juegos en cuanto a comodidad, facilidad y motivación, entre otros (figura 17).


(calificado de o a 9, de menor a mayor)


Discusión
Analizando los resultados obtenidos se infiere que el sistema de rehabilitación fue agradable visualmente, los usuarios se sintieron cómodos al interactuar con él, les produjo satisfacción y motivación para continuar jugando, y la mayoría lo percibió como un sistema fácil de utilizar. Sin embargo, un pequeño porcentaje sintió un grado medio de frustración, y aunque la mayoría no sintió aburrimiento, sí hubo quienes lo percibieron en mediana escala. La encuesta denota predilección por el juego del agarre esférico en cuanto a facilidad para jugarlo, entorno visual y motivación. Como segundo juego preferido fue catalogado el del piano, pero el de agarre de pinza a un dedo (juego del pitillo) y el de agarre de cilindro resultaron más difíciles y con mayor grado de frustración para los jugadores.
En la interacción con los juegos, los usuarios tuvieron que ejercitar su mano en agarre esférico, cilíndrico y de pinza y realizar un esfuerzo para mantenerla abierta. También tuvieron la oportunidad de mover cada uno de sus dedos una y otra vez con el juego del piano, cumpliendo con el objetivo principal del sistema, el cual es motivar al usuario a realizar movimientos en pro de una pronta recuperación en caso de lesión.
CONCLUSIONES
Este documento mostró la implementación de una plataforma de ayuda en la rehabilitación de motricidad fina de miembro superior. Se construyó un guante provisto de sensores flexibles, lo cual permitió mover una mano virtual en respuesta a los movimientos de la mano real. La aplicación software fue realizada en Unity 3D, donde se diseñaron cuatro juegos, los cuales permiten desarrollar diversos agarres: esférico, cilíndrico, de pinza y de movimiento general de todos los dedos. La aplicación toma los datos del tiempo que tarda el usuario en realizar cada juego, lo cual permitiría al terapeuta percibir la evolución del paciente en el trascurso de su proceso de rehabilitación.
La aplicación fue probada con 12 usuarios, entre 22 y 49 años. Se obtuvieron datos de los tiempos empleados en realizar cada uno de los juegos, y también se realizó una encuesta respecto a la percepción de los usuarios con relación a los juegos y al sistema en general. Los resultados obtenidos permiten evidenciar que el sistema desarrollado se puede utilizar como ayuda para el fisioterapeuta en procesos de rehabilitación de motricidad fina del miembro superior, proporcionando la motivación suficiente para que el paciente pueda contribuir con su actitud a su propio proceso de mejora.
Futuros trabajos realizarán pruebas con pacientes reales con el fin de vislumbrar su verdadero potencial como herramienta de ayuda en procesos de rehabilitación de motricidad fina de miembro superior.
REFERENCIAS
S. Omama et al., "Ten-Year Cerebrovascular Disease Trend Occurrence by Population-based Stroke Registry in an Aging Japan Local Prefecture", J. Stroke Cerebrovasc. Dis., vol. 29, n°. 3, p. 104580, 2020. doi: 10.1016/j.jstrokecerebrovasdis.2019.10458o.
E. V. Donoso Brown, B. J. Dudgeon, K. Gutman, C. T. Moritz y S. W. McCoy, "Understanding upper extremity home programs and the use of gaming technology for persons after stroke", Disabil. Health J., vol. 8, n°. 4, pp. 507-513, 2015. doi: 10.1016/j.dhjo.2015.03.007.
L. Merchán Van Hilten and R. P. Romero-Galisteo, "Terapia de movimiento inducido por restricción en hemiplejía infantil. Revisión sistemática de la literatura", Fisioterapia, vol. 41, n°. 1, pp. 28-36, 2019. doi: 10.1016/j.ft.2018.11.002.
D. Ugolini et al., "Bibliometric analysis of literature in cerebrovascular and cardiovascular diseases rehabilitation: Growing numbers, reducing impact factor", Arch. Phys. Med. Rehabil., vol. 94, n°. 2, pp. 324-331.e1, 2013. doi: 10.1016/j.apmr.2012.08.205.
J. P. Piek, G. B. Baynam y N. C. Barrett, "The relationship between fine and gross motor ability, self-perceptions and self-worth in children and adolescents", Hum. Mov. Sci., vol. 25, n°. 1, pp. 65-75, 2006. doi: 10.1016/j.humov.2005.10.011.
J. Arunkumar, P. Hur, B. Motawar y N. J. Seo, "Low-cost virtual reality game for upper limb rehabilitation using kinect and p5 glove", 37th Annu.Meet. Am. Soc. Biomech., vol. 37, pp. 5-6, 2013.
N. Yanez, J. N. Useche, H. Bayona, A. Porras y G. Carrasquilla, "Analyses of Mortality and Prevalence of Cerebrovascular Disease in Colombia, South America (2014-2016): A Cross-Sectional and Ecological Study", J. Stroke Cerebrovasc. Dis., vol. 29, n°. 5, p. 104699, 2020. doi: 10.1016/j.jstrokecerebrovasdis.2020.104699.
T. Sone et al., "Prediction of upper limb recovery in the acute phase of cerebrovascular disease: study design and socio-demographic profiles, medical profiles,and acute symptoms of participants at baseline", Mhon Eiseigaku Zasshi., vol. 70, n°. 1, pp. 62-68, 2015. doi: 10.1265/jjh.70.62.
R. Cano-de-la-Cuerda et al., "Teorías y modelos de control y aprendizaje motor. Aplicaciones clínicas en neurorrehabilitación", Neurologia, vol. 30, n°. 1, pp. 32-41, 2015. doi: 10.1016/j.nrl.2011.12.010.
A. K. Rao y A. Einstein, Cognition and Motor Skills, 2a ed. Mosby, Inc., 2006.
M. I. Diez-Alegre y R. Cano de la Cuerda, "Empleo de un video juego como herramienta terapéutica en adultos con parálisis cerebral tipo tetraparesia espástica. Estudio piloto", Fisioterapia, vol. 34, n°. 1, pp. 23-30, 2012. doi: 10.1016/j.ft.2011.09.001.
M. I. Diez-Alegre y E. Muñoz-Hellín, "Empleo de sistemas de realidad virtual sobre la extremidad superior en niños con parálisis cerebral. Revisión de la literatura", Fisioterapia, vol. 35, n°. 3, pp. 119-125, 2013. doi: 10.1016/j.ft.2012.10.002.
M. J. López, "Teorías del control motor, principios de aprendizaje motor y concepto Bobath a propósito de un caso en Terapia ocupacional", Rev. electrónica Ter. Ocup. Galicia, TOG, vol. 10, n. 18, p. 13, 2013. [En línea]. Disponible en: http://dialnet.unirioja.es/servlet/articulo?codigo=4509143&info=resumen&idioma=ENG.
H. G. Hoffman et al., "Virtual reality hand therapy: A new tool for nonopioid analgesia for acute procedural pain, hand rehabilitation, and VR embodiment therapy for phantom limb pain", J. Hand Ther., vol. 33, n°. 2, pp. 254-262, 2020. doi: 10.1016/j.jht.2020.04.001.
M. A. Montalbán y O. Arrogante, "Rehabilitation through virtual reality therapy after a stroke: A literature review", Rev. Cient. la Soc. Esp. Enferm. Neurol., vol. 52, pp. 19-27, 2020. doi: 10.1016/j.sedene.2020.01.002.
A. N. Caicedo Rosero, "Sistema de rehabilitación de motricidad fina basado en juegos y en movimientos repetitivos, un caso de estudio", Universidad del Cauca, 2018.
X. Chen, X. Wu, Y. Gong, C. Qu y H. Wang, "Hand rehabilitation training system based on virtual reality technology", CN107485826, 2017.
"Arduino Projects", 2022. https://lastminuteengineers.com/.
S. E. Length, "Dimensional Diagram - Stock Flex Sensor How to Order - Stock Flex Sensor How It Works Rev A2 - Page 1 Schematics", vol. 1, n°. 888, pp. 1-2.
J. Liu, "Unity 3D animation modeling based on machine vision and embedded system", Microprocess. Microsyst., vol. 82, p. 103934, 2021. doi: 10.1016/j.micpro.2021.103934.
D. Avola, L. Cinque, G. L. Foresti y M. R. Marini, "An interactive and low-cost full body rehabilitation framework based on 3D immersive serious games", J. Biomed. Inform., vol. 89, pp. 81-100, 2019. doi: 10.1016/j.jbi.2018.11.012.
M. M. Bradley y P. J. Lang, "Measuring emotion: The self-assessment manikin and the semantic differential", J. Behav. Ther. Exp. Psychiatry, vol. 25, n°. 1, pp. 49-59, 1994. doi: 10.1016/0005-7916(94)90063-9.
Notas de autor
Correspondencia: Ana Lorena Guerrero Hernández. Carrera 53 n°. 123b -12. Apto. 101, Bogotá, Colombia. Teléfono: (57) 3168787941. anaguerrero@unicauca.edu.co