ARTÍCULO DE INVESTIGACIÓN
Estrategia de abastecimiento colaborativo para el sector salud derivado de un estudio clínico de Covid-19
Collaborative sourcing for the health sector derived from a Covid-19 clinical trial
Estrategia de abastecimiento colaborativo para el sector salud derivado de un estudio clínico de Covid-19
Ingeniería y Desarrollo, vol. 42, no. 1, p. 1, 2024
Fundación Universidad del Norte
Received: 01 February 2023
Accepted: 27 June 2023
Resumen: La logística hospitalaria comprende un conjunto de actividades asociadas al proceso de aprovisionamiento, almacenamiento y distribución de medicamentos y demás insumos necesarios para el manejo clínico de pacientes. Este trabajo presenta el diseño de una estrategia de abastecimiento colaborativo de medicamentos que permite la realización de un estudio clínico de Covid-19, minimizando interrupciones, costos y tiempos de suministro. Este trabajo se realizó en tres fases: en la primera se llevó a cabo un análisis del contexto y una revisión de las normas de cada una de las instituciones prestadoras de salud (IPS) participantes; en la segunda se diseñaron protocolos y manuales para los procesos de aprovisionamiento y gestión de inventarios; y en la tercera se implementaron los procesos previamente diseñados durante el desarrollo de la investigación clínica. Como resultado de este trabajo se presenta una estrategia basada en un modelo colaborativo de gestión de compras e inventarios, compuesto por tres laboratorios de productos farmacéuticos, un centro de mezclas y diez IPS. Además, se diseñaron procesos para la gestión y trazabilidad de inventarios de forma colaborativa. En última instancia, estos resultados pueden ser utilizados para evaluar la coordinación de toda la cadena de suministro hospitalaria (CSH) en un escenario de pandemia.
Palabras clave: Abastecimiento, Co-vid-19, estudio clínico, logística hospitalaria, modelo colaborativo, trazabilidad.
Abstract: Hospital logistics encompasses a range of activities related to the procurement, storage, and distribution of medications and other supplies required for the clinical care of patients. This work presents the design of a collaborative medication supply strategy that allows for the conduct of a COViD-19 clinical tiral, minimizing interruptions, costs, and supply times. This work was carried out in three phases: in the first phase, a context analysis was carried out and a review of the rules of each of the participating health care providers was conducted; in the second phase, protocols and manuals were designed for procurement and inventory management processes; and in the third phase, finally, the previously designed processes were implemented during the clinical trial. As a result of this work, a strategy based on a collaborative purchasing and inventory management model is presented, consisting of three pharmaceutical product laboratories, a mixing center, and ten healthcare providers. In addition, processes were designed for the collaborative management and traceability of inventory. Ultimately, these results can be used to evaluate the coordination of the entire hospital supply chain (HSC) in a pandemic scenario.
Keywords: Clinical trial, collaborative model, Covid-19, hospital logistics, supply, traceability.
INTRODUCCIÓN
El proceso logístico ha evolucionado hacia un enfoque estratégico conocido como gestión de la cadena de suministro (SCM, por sus siglas en inglés). La SCM conecta e integra a minoristas, fabricantes e intermediarios con el objetivo de mejorar la toma de decisiones y optimizar los flujos financieros, de información y de bienes [1], [2]. La logística hospitalaria (LH) es el conjunto de actividades y procesos que se realizan en instituciones de salud con el objetivo de garantizar una gestión eficiente de los flujos y recursos, con el fin de mejorar la calidad de atención y la satisfacción del paciente [3]. El nuevo contexto del mercado en LH demanda procesos de innovación y digitalización para satisfacer las necesidades de los clientes. Por lo tanto, la implementación de procesos de SCM contribuye a conseguir un factor diferenciador en el mercado, reducir tiempos y costos, y mejorar la calidad de servicio [4] - [6]. Así, la SCM en salud busca estrategias para mejorar significativamente los procesos, y con ello, la calidad de vida de las personas [7].
La LH se puede clasificar en tres módulos: el primero es el módulo de atención asis-tencial, principal impulsor de la satisfacción del paciente. Este módulo realiza las operaciones dedicadas a los servicios asistenciales, con la mayor precisión posible, para optimizar el recorrido del paciente desde el ingreso hasta su salida [8], [9]. Los siguientes dos módulos consisten en dos circuitos diferentes, pero estrechamente conectados. Por un lado, el módulo de dispensación permite gestionar suministros para diferentes actores del hospital (pacientes, médicos, personal asistencial, proveedores de servicios). Por otro lado, en el módulo de comprasse describe el proceso logístico, es decir, lo relacionado con la compra, transporte y almacenamiento de los flujos [7], [8]. Entre los enfoques para la gestión de organizaciones en el sector salud, los pronósticos, la planeación agregada, la gestión de inventarios la programación de las operaciones, la dispensación y la distribución se constituyen en elementos claves de análisis para lograr su mejora. Específicamente, el proceso de abastecimiento evalúa la relación con los proveedores y analiza la disponibilidad, el tiempo, la calidad y los costos del suministro [10], [11].
En diciembre de 2019, la Organización Mundial de la Salud (OMS) decretó la pandemia causada por el virus SARS- CoV-2. Durante esta emergencia, y con el objetivo de encontrar vacunas y tratamientos eficaces y seguros, se realizaron más de 800 ensayos clínicos sobre Covid-19 a nivel mundial [9], [12], [13]. Garantizar la continuidad del suministro de medicamentos y dispositivos médicos es una parte importante del sistema mundial de atención de la salud. Durante la pandemia, estos sistemas se enfrentaron a varios retos, siendo los más destacados la escasez de insumos vitales para su operación, especialmente de medicamentos y elementos de protección personal (EPP) [14], [15]. Algunas de las principales causas incluyeron el cambio en el comportamiento de la demanda y las compras de pánico, lo que agravó el problema del desabastecimiento de medicamentos, teniendo un impacto negativo en el bienestar de la población, mayor morbilidad y mortalidad [14], [16], [17].
Específicamente, las fallas en el suministro de medicamentos durante los estudios clínicos tuvieron un impacto en su desempeño asistencial, técnico y financiero. Se han propuesto técnicas como la cooperación, el desarrollo de proveedores, la reducción de la capacidad y el equilibrio entre la producción interna y externa para mejorar la flexibilidad de la CSH [18], [19]. Se han investigado cómo las nuevas tecnologías de la información y la comunicación en la Industria 4.0, el análisis de datos y la tecnología blockchain pueden mejorar la resiliencia, y se han encontrado efectos positivos [5], [20]. Los estudios realizados han analizado el impacto de las diferentes prácticas y enfoques (Lean, coordinación, integración, riesgos, resiliencia) en la gestión de las operaciones de atención médica, y presentan recomendaciones teóricas para una gestión más eficaz en la LH [4], [18], [21], [22], [23]. Para mejorar la eficiencia logística, es necesario desarrollar estrategias logísticas más eficientes por medio de modelos colaborativos en los que diferentes estructuras trabajen juntas para optimizar sus procesos logísticos. En este tipo de modelo, la colaboración implica compartir medios y recursos logísticos para minimizar costos y aumentar las ganancias, tanto a nivel vertical como horizontal [24], [25]. A pesar de la importancia de la cooperación entre hospitales para una buena gestión de la logística y superar la crisis sanitaria en tiempos de pandemia, la investigación sobre la CSH en esta área aún se encuentra en desarrollo[23], [26]. Es necesario, por lo tanto, presentar hallazgos prácticos que muestren cómo la logística puede dar soporte a estudios clínicos, mediante estrategias colaborativas.
Para asegurar que los procesos estén enfocados en el cumplimiento de la estrategia, se requiere de la gestión por procesos (BPM, siglas en inglés). BPM integra teorías de organización y tecnologías de la información, facilitando el diseño, modelado, control, seguimiento y mejora de los procesos, contribuyendo a mejorar la productividad e indicadores como calidad, tiempo y costo [27], [28]. En particular, este trabajo estudia los procesos de aprovisionamiento y almacenamiento de medicamentos. El primero incluye la gestión de los proveedores, recepción, verificación y compras centralizadas, mientras que el segundo requiere verificación, trazabilidad, registro y control de inventarios. Adaptando el modelo de tareas de referencia desarrollado por Blecken [29] para la gestión de desastres, se organizaron las actividades relacionadas con el proceso de aprovisionamiento con el propósito de contribuir al cumplimiento del estudio clínico en términos de efectividad y seguridad. Por lo tanto, este trabajo ha diseñado una estrategia colaborativa para el proceso de aprovisionamiento, que aborda de manera sistemática los procesos logísticos en el marco de estudios clínicos en escenarios de pandemia, enfocado en la colaboración entre los actores y la integración de procesos[26], [30], [31]. Este trabajo se realizó en tres fases: la primera fue un análisis del contexto y una revisión de las normas de cada una de las IPS participantes; en la segunda se diseñaron protocolos y manuales para los procesos de aprovisionamiento y gestión de inventarios; y en la tercera, finalmente, se imple-mentaron los procesos previamente diseñados durante el desarrollo de la investigación clínica. Este artículo está estructurado de la siguiente manera: en esta primera sección se desarrolla la introducción y se incluyen los antecedentes relevantes del campo de estudio. En la segunda se describen los detalles del diseño metodológico utilizado. Finalmente, en la tercera se presentan los resultados, las conclusiones correspondientes y se sugieren futuras líneas de investigación.
METODOLOGÍA
El estudio en la gestión de la cadena de suministro ha experimentado un aumento en su aplicación tanto en los campos prácticos como académicos. Entre las metodologías de investigación más comunes en este ámbito se encuentran las encuestas, los estudios de caso, la investigación-acción y el modelado[32]. En este estudio se optó por la metodología de investigación-acción, la cual busca intervenir en una realidad concreta con el objetivo de transformarla y mejorarla [33], [34]. Para lograr este propósito, se llevó a cabo un estudio piloto en el marco de un ensayo clínico denominado "Efectividad y Seguridad del Tratamiento Médico para el SARS por Covid-19, Colombia. Estudio controlado aleatorizado pragmático" [35]. Para llevar a cabo el estudio, se trabajó en una red de suministro que incluía tres laboratorios de productos farmacéuticos, un centro de mezclas y diez IPS. El alcance temporal del estudio fue transversal, y se utilizaron técnicas de recolección de datos cualitativos, incluyendo una revisión documental y entrevistas semiestructuradas con actores de las IPS participantes en el estudio [36]. Específicamente se formularon tres fases, las cuales se presentan a continuación:
Fase 1: Análisis del contexto. En esta fase se realizó una revisión preliminar de las políticas y normas de cada IPS en cuanto a sus procesos de compras, recepción, dispensación y trazabilidad, con el fin de considerar estos lineamientos en el diseño de los procesos. Asimismo, se realizó una consulta en la página del Instituto Nacional de Vigilancia de Medicamentos y Alimentos (INVIMA) a través de los registros sanitarios de cada uno de los medicamentos seleccionados en el estudio, con el objetivo de identificar los posibles proveedores, su expediente sanitario, el estado del registro y la fecha de vencimiento.
Fase 2: Diseño de procesos. Se elaboraron los protocolos y manuales para los procesos de compra y gestión de inventarios, tomando como referencia el modelo de Blecken [29]. En cada proceso se describieron las actividades y los diagramas de flujo, de acuerdo con los lineamientos de BPM [27]. Se consideró en general la caracterización del modelo de dispensación de medicamentos, el modelo de aprovisionamiento de medicamentos de manera centralizada para las IPS, el modelo de proceso de logística inversa de insumos y destrucción de medicamentos, y finalmente, la elaboración de un aplicativo para gestionar la información de los flujos de materiales e información que permitió la trazabilidad para el estudio de interés. Cada proceso diseñado incluyó estrategias colaborativas como la colaboración vertical, la colaboración horizontal y las compras conjuntas. La colaboración vertical implica la cooperación entre actores de diferentes niveles jerárquicos en una cadena de suministro, mientras que la colaboración horizontal es la cooperación entre actores del mismo nivel jerárquico. Las compras conjuntasimplican que dos o más empresas compran en conjunto para obtener mejores precios [30], [31], [37], [38].
Fase 3: Implementación. En esta fase, los procesos y herramientas, previamente diseñados, se socializaron con los responsables de cada IPS, se hicieron los ajustes necesarios y se validaron. Finalmente, se implementaron durante el desarrollo del estudio clínico.
RESULTADOS Y DISCUSIÓN
Fase 1: Análisis del contexto. En la LH se consideran las normas y leyes que reglamentan el flujo de medicamentos en la cadena de suministro. Estas normas están basadas en el Decreto 2200 de 2005, el cual reglamenta el servicio farmacéutico y designa al INVIMA como la entidad encargada de regular las actividades y procesos relacionados con las organizaciones que prestan servicios de salud y con cualquier empresa farmacéutica que comercialice, almacene y distribuya medicamentos o dispositivos médicos. También se revisó el documento CONPES 155 de 2012, que tiene como objetivo orientar la política nacional de medicamentos a través de tres enfoques. El primero es la regulación de precios y la libre competencia; el segundo es el derecho básico a la medicina; el tercero es gestionar el abastecimiento y disposición final de sus residuos. Por medio de la entrevista y revisión documental que se realizó en cada una de las IPS participantes, se identificó que estas, todas privadas, tenían manuales de procedimientos que describían la mayoría de los pasos a seguir, así como contaban con la acreditación correspondiente y algunos controles de calidad importantes para la adquisición de insumos. Estas disposiciones permiten un proceso más ágil y rápido en la entrega de medicamentos debido a la infraestructura que brindan los centros de atención del régimen, los recursos disponibles para la compra, sistemas de información con mayor soporte y rápido tiempo de respuesta, y mayores proveedores.
En esta fase, con base en los lineamientos científico-médicos establecidos por la dirección del proyecto, se realizó una búsqueda de los proveedores a nivel nacional que contaran con los medicamentos seleccionados en el estudio clínico. La información de estos proveedores fue organizada en una lista comparativa para validar su cumplimiento de los requisitos exigidos por la ley (Resolución 730 de 2020 y Resolución 2378 de 2008) e identificar información relacionada con su forma de operación, como procesos de contratación, tiempos de entrega y condiciones de pago.
Fase 2: Diseño de procesos. El abastecimiento, almacenamiento y distribución de medicamentos y demás recursos requieren la puesta en marcha de estrategias asociadas a la convergencia de materiales [7]. Estas estrategias pasan por el uso de técnicas de ingeniería, como es el diseño de procesos, con el fin de realizarlos en el menor tiempo posible, utilizando el mínimo de recursos y garantizando la calidad e inocuidad de los materiales [39], [40]. Cada uno de los actores que hacían parte del estudio clínico se benefició de estrategias colaborativas implementadas en la red. Esta red estaba compuesta por tres laboratorios de productos farmacéuticos, un centro de mezclas y diez IPS. Se consideró una colaboración horizontal, en la que las IPS compartieron una bodega central para almacenar los suministros necesarios para el estudio. En cuanto a la colaboración vertical, los proveedores, el centro de mezclas y las IPS incorporaron nuevos elementos de comunicación para mejorar la gestión de los procesos, especialmente en el acondicionamiento y dispensación de productos farmacéuticos. También se realizaron compras conjuntas para obtener mejores precios. En detalle, los procesos diseñados para la adquisición de medicamentos incluyen actividades tales como: gestión de los proveedores, compras centralizadas, tecnología de transporte y almacenamiento, programación de distribución, recepción, verificación, codificación y almacenamiento de productos. En la figura 1 se resumen los procesos diseñados para este estudio:

En la tabla 1 se presentan, para cada proceso, las actividades diseñadas dentro del estudio clínico. Además, se elaboró un manual de procedimientos e instructivo para cada proceso.

La gestión de compras se realizó a través de las siguientes etapas: planeación, selección, contratación, ejecución y control, y terminación. Durante la etapa de planificación, se definieron las condiciones mínimas a cumplir: aprobación del presupuesto, necesidad de la compra, descripción del ítem o servicio, y pólizas y garantías. La etapa de selección evaluó los siguientes criterios para adjudicar los contratos con proveedores: promesa de tiempo de entrega, costo del servicio o producto, cumplimiento de las especificaciones solicitadas, y condiciones de pago y garantía. En la etapa de ejecuciónycontrol, una vez formalizado el contrato, se realizó el seguimiento de actividades y evaluación de los proveedores.
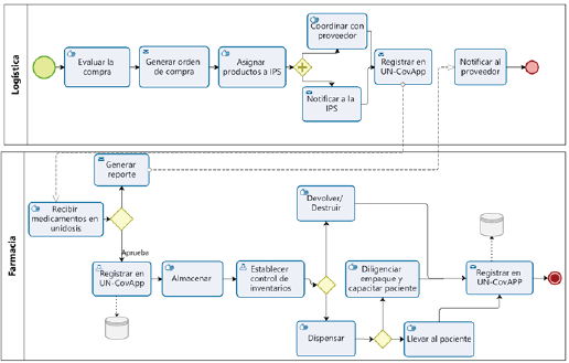
El proceso de recepción e ingreso de los medicamentos se realizó bajo el protocolo de cada institución. El almacenamiento de los productos se cumplió de conformidad con lo descrito en la etiqueta de estos, garantizando las condiciones de temperatura, humedad o luminosidad requeridas para su conservación en la infraestructura designada por cada institución. Los medicamentos fueron distribuidos dentro del área de almacenamiento previamente asignada por cada IPS. Se establecieron medios de almacenamiento que garanticen una rápida localización e identificación, facilitando el control de inventarios y minimizando los errores de dispensación. En la figura 2 se presenta el diagrama de flujo realizado para este proceso en el software Bizagi ®:

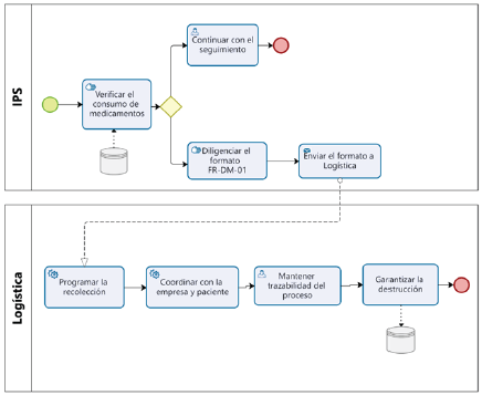
La distribución de medicamentos y su entrega en las IPS se realizó bajo las disposiciones técnicas establecidas y las normas que reglamenten el transporte de sustancias especiales relacionadas con los medicamentos. La entrega se realizó en presentación de unidosis previamente elaborada por una entidad certificada en buenas prácticas de elaboración (BPE), en los horarios establecidos por cada institución receptora y cumpliendo con las condiciones señaladas en la etiqueta de cada producto. La disposición final de los medicamentos se hizo de acuerdo con los procedimientos de cada institución, garantizando la adecuada actualización de la información por medio de las actas o informes correspondientes. En la Figura 3 se presenta el flujo de estas actividades:

Finalmente, se diseñó un instructivo para la gestión de trazabilidad con el fin de hacer seguimiento a la dispensación de los medicamentos. Además, toda entrega de medicamentos fue registrada en el aplicativo para establecer un control de inventarios y realizar la trazabilidad correspondiente al estudio. Este aplicativo contaba con un tablero de control que permitía visualizar y analizar los datos de forma dinámica, clara y sencilla [41]. Durante la etapa de modelado, se utilizó un modelo lógico basado en registros relacionales [42], [43]. Los datos recolectados se encuentran en campos únicos dentro de tablas con longitud fija. En la tabla 2 se muestran los nombres de la información disponible, las variables más relevantes identificadas y su origen.

Con base en lo anterior se identificaron las relaciones existentes entre las tablas y se dio paso a la planeación del tablero de control. Dos conexiones adicionales (nombre IPS y fechas) fueron creadas para vincular de manera más efectiva todas las tablas mencionadas. La figura 4 muestra el diagrama de relaciones.

En la etapa de identificación de requerimientos, se definieron las funcionalidades, navegabilidad y presentación de los datos, teniendo en cuenta los objetivos y el alcance del proyecto. Se establecieron las vistas disponibles en el tablero de control, para lo cual, por simplicidad y orden, se asignó una sección para analizar los reportes del flujo pacientes, la cual incluye información sobre el número de pacientes por IPS, visualizaciones de gráficos de inclusión vs. tiempo, tasas de inclusión vs. tasas esperadas, indicadores de inclusión de pacientes por IPS y marco temporal. Además, se incluyó otra vista para monitorear el flujo de materiales, como medicamentos y EPP. Esta vista presenta indicadores de consumo en relación con el tiempo y al número de pacientes para cada IPS, gráficos de uso versus tiempo y niveles de inventario disponible. El desarrollo del tablero se realizó en el software Power BI®, donde se desplegaron visuales simples y claros. Se utilizaron gráficos acompañados de mapas para facilitar la identificación de la información, y se delimitó adecuadamente cada grupo de datos. En la figura 5 se presenta parte de la interfaz desarrollada.

Fase 3: Implementación: Una vez finalizado el diseño de procesos, se realizaron entrevistas a los responsables de cada IPS. Las entrevistas se enfocaron en aspectos como el nivel de adopción de la estrategia por parte de las IPS, la opinión de los usuarios sobre la calidad del servicio proporcionado, los principales obstáculos enfrentados durante la implementación y la efectividad de los procesos de seguimiento y evaluación. Cada entrevista constó de preguntas abiertas que se adaptaron a cada uno de los procedimientos diseñados y los formatos socializados. Después, se realizaron simulacros con los diseños propuestos en una IPS piloto y se identificaron oportunidades de mejora; en primer lugar, se encontró la necesidad de mejorar la comunicación y coordinación entre las IPS y el centro de mezclas para lograr una mayor eficacia en la gestión de la cadena de suministro. Además, se sugirió la inclusión de más actores en la estrategia, como las enfermeras jefe y coordinadores del estudio clínico, para ampliar el alcance y la eficacia de esta. Por último, se destacó la importancia de realizar evaluaciones periódicas de la estrategia para detectar posibles problemas y oportunidades de mejora en la gestión de la cadena de suministro hospitalaria. Las anteriores oportunidades de mejora se consideraron y ajustaron según correspondía. La implementación de los procesos en el estudio clínico se inició con la entrega de formatos y protocolos, acompañada de un proceso de socialización para promover la comprensión de los elementos claves. Como resultado se logró una gestión visible y efectiva del aprovisionamiento y el almacenamiento, además de tener acceso en tiempo real a información sobre los indicadores logísticos en cada IPS, como tiempos de entrega, niveles de inventarios, cantidad de medicamentos destruidos. Todo esto permitió el adecuado cierre del estudio clínico ante las entidades competentes.
Con base en los resultados presentados anteriormente, se confirma la importancia de la LH en la investigación clínica, específicamente en cuanto a la adherencia, la efectividad y la seguridad de los tratamientos. Así mismo, este caso de estudio valida la relación entre el diseño de procesos logísticos colaborativos y el cumplimiento de los objetivos del proyecto en aspectos asistenciales, técnicos y financieros [14], [15]. Finalmente, el modelo configurado como estrategia de abastecimiento colaborativo que se presenta en la figura 6, integra estrategias de colaboración horizontal, vertical, compra conjunta y resalta la relevancia de la innovación y la digitalización de los procesos para garantizar un acceso oportuno y en tiempo real al flujo de información [17]. Los resultados de este trabajo respaldan los hallazgos de estudios similares que analizan la importancia de la LH [5], [7], [12], [15] y aportan evidencia específica de una estrategia colaborativa para el aprovisionamiento en el marco de un estudio clínico durante una pandemia. Como sugerencia para futuros trabajos se recomienda emplear estos resultados para evaluar la coordinación de toda la CSH en un escenario de disrupción.

CONCLUSIONES
La Covid-19 ha obligado a las organizaciones sanitarias a desarrollar cadenas de suministro colaborativas para lograr mejores contratos de servicio con proveedores y apoyo con competidores, con el fin de fortalecer los entornos locales y satisfacer las necesidades de servicio [5], [33]. Un aspecto importante para estudiar en la LH es el relacionado con los procesos de aprovisionamiento, almacenamiento y distribución de medicamentos. En particular, los procesos de adquisición de medicamentos incluyen tareas como la gestión de proveedores, compras centralizadas, tecnología de transporte y almacenamiento, programación de distribución, recepción, verificación, codificación y almacenamiento de productos [44], [45]. Se reconoce la importancia de la gestión de las farmacias como centro de almacenamiento, donde se realizan actividades de verificación, trazabilidad, registro y control, dispensación, gestión de inventarios y planificación de compras [46]. Además, también se incluye la gestión de solicitudes, revisión de prescripciones, preparación de medicamentos, y finalmente, su distribución al personal sanitario encargado de su administración en los pacientes [34] - [36]. La cadena de suministro de la salud es altamente dependiente de la información, por lo que las tecnologías de la información y comunicación (TIC) son altamente relevantes en su operación logística [47]. Entre las ventajas que tiene el uso de estas tecnologías se encuentra el acceso en tiempo real a información de pacientes, una mejora en la toma de decisiones, mayor transparencia y una reducción de gastos administrativos. En general, el uso de TIC aporta trazabilidad a la cadena de suministro, y permite un seguimiento en tiempo real de los productos o servicios, minimizando los errores y permitiendo mediciones mucho más exactas y confiables.
La estrategia colaborativa diseñada en este estudio ha demostrado ser efectiva en la gestión de la cadena de suministro en escenarios de pandemia en estudios clínicos. En este sentido, se han incorporado elementos de colaboración vertical y horizontal, así como compras conjuntas, con el fin de mejorar la gestión de la cadena de suministro y alcanzar objetivos comunes. Aunque es importante destacar que este enfoque no es nuevo en el campo de la logística y la gestión de cadenas de suministro, ya que se han realizado investigaciones que demuestran la efectividad de la colaboración entre los actores y la integración de procesos en la gestión de la cadena de suminis-tro[23], [26], [30], [37], [38]. Aunque estos estudios no se enfocaron específicamente en escenarios de pandemia, sus hallazgos apoyan la efectividad de la colaboración en la gestión de la cadena de suministro en general. En el caso de este estudio, se puede afirmar que la estrategia colaborativa diseñada ha sido efectiva en mejorar la eficiencia y eficacia de la cadena de suministro en el contexto de estudios clínicos en escenarios de pandemia, al integrar procesos y promover la colaboración entre actores, se logró una gestión más eficiente y efectiva de los procesos logísticos.
La utilización de la metodología de investigación-acción en este estudio ha sido fundamental para abordar un problema real en la gestión de la cadena de suministro en el sector salud y transformarlo mediante la implementación de estrategias colabora-tivas de abastecimiento. La metodología ha permitido una intervención directa en la realidad concreta, involucrando a los actores relevantes en la toma de decisiones y permitiendo la implementación de soluciones efectivas y sostenibles. En este sentido, la investigación-acción se presenta como una herramienta valiosa para la gestión de la cadena de suministro en el sector salud y en otros campos, ya que permite abordar problemas complejos de manera participativa y efectiva, tal como lo han demostrado estudios previos [32Н34]. El enfoque de colaboración y participación de los diferentes actores involucrados en el proceso de la cadena de suministro ha permitido mejorar la eficiencia y eficacia en la gestión del suministro de medicamentos y equipos médicos, lo cual es fundamental para enfrentar crisis sanitarias.
Este estudio contribuye a una importante área de la gestión de la CSH, destacando la importancia de lograr beneficios desde la perspectiva logística, como el aumento de la calidad, la satisfacción del paciente y la disminución de costos. Además, el flujo sin interrupciones puede reducir el tiempo de procesamiento, el tiempo de entrega y el costo operativo general [48]. Desde una perspectiva de la contribución teórica, este documento actualiza los resultados de la gestión de la CSH durante la pandemia e integra enfoques de estrategias colaborativas y la gestión de tecnología y operaciones para diseñar, implementar, monitorear y controlar actividades logísticas durante el desarrollo de estudios clínicos. Este estudio se diferencia de los trabajos anteriores, ya que se realizó en el marco de un estudio clínico y tuvo que conformar alianzas temporales con diferentes actores de la cadena. Desde una perspectiva de la contribución práctica, los profesionales de la salud pueden prestar más atención al CSH. Por lo tanto, pueden utilizar este estudio como referencia para conocer las ventajas de la adopción de buenas prácticas en la CSH y su efecto en el rendimiento en términos asistenciales, técnicos y económicos. Finalmente, se sugiere a las IPS, tanto del sector público como del privado, implementar buenas prácticas logísticas en toda la cadena, logrando un sistema logístico con un excelente desempeño, relaciones cercanas y sólidas con los proveedores, y una reducción de costos y niveles de inventario [5], [49]. Además, es importante aumentar la inversión en tecnología y la formación de los usuarios en estas, contratar personal competente para los procesos logísticos y evitar que los profesionales de la salud asuman esta responsabilidad.
En el marco de posibles investigaciones futuras, se propone profundizar en la evaluación de los impactos generados por la estrategia de abastecimiento colaborativo implementada en la cadena de suministro hospitalaria durante la pandemia de Co-vid-19. En este sentido, se sugiere analizar los costos asociados, la eficiencia de los procesos y la calidad del servicio ofrecido a los pacientes. Asimismo, se puede explorar la incorporación de nuevas tecnologías, como el uso de blockchain, para mejorar la trazabilidad y transparencia en los procesos de abastecimiento y distribución de medicamentos. Además, se puede considerar la inclusión de más IPS y laboratorios farmacéuticos en la cadena de suministro colaborativa, con el fin de ampliar el alcance y la eficacia de la estrategia. Por último, se recomienda realizar estudios comparativos con otras estrategias de abastecimiento implementadas en contextos similares, con el propósito de identificar las fortalezas y debilidades de cada enfoque y mejorar la toma de decisiones en futuras situaciones de crisis sanitaria. Estas líneas de investigación podrían contribuir al desarrollo de soluciones más efectivas y sostenibles para la gestión de la cadena de suministro hospitalaria en situaciones de emergencia.
REFERENCIAS
M. Gebicki, E. Mooney, S.-J. G. Chen y L. M. Mazur, "Evaluation of hospital medication inventory policies", Health Care Manag. Sci., vol. 17, n°. 3, pp. 215-229, Sep. 2014. doi: 10.1007/sl0729-013-9251-1.
S. A. Waits et al., "Development of Team Action Projects in Surgery (TAPS): a multilevel team-based approach to teaching quality improvement", J. Surg. Educ., vol. 71, n°. 2, pp. 166-168, 2014. doi: 10.1016/j.jsurg.2014.01.015.
A. Dixit, S. Routroy y S. K. Dubey, "A systematic literature review of healthcare supply chain and implications of future research", Int. J. Pharm. Healthc. Mark., vol. 13, n°. 4, pp. 405-435, Jan. 2019. doi: 10.1108/IJPHM-05-2018-0028.
A. W. Snowdon, M. Saunders y A. Wright, "Key Characteristics of a Fragile Healthcare Supply Chain: Learning from a Pandemic", Healthc. Q., vol. 24, n°. 1, pp. 36-43, 2021. doi: 10.12927/hcq.2021.26467.
M. Tani, C. Troise, P. De Bernardi y T. Han, "Innovating the supply chain in health-related crises: some evidence from ISINNOVA case", Eur. J. Innov. Manag., vol. 25, n°. 6, pp. 716-734, 2022. doi: 10.1108/EJIM-11-2021-0579.
J. P. Zamora Aguas, W. Adarme Jaimes y E. P. Vanegas Escamilla, "Coordinación En Redes De Suministro De Medicamentos. Caso Aplicado Al Sector Salud Colombiano", Rev. EIA, vol. 13, n°. 25, pp. 171-183, 2016. doi: 10.24050/reia.v13i25.1025.
J. Volland, A. Fügener, J. Schoenfelder y J. O. Brunner, "Material logistics in hospitals: A literature review", Omega, vol. 69, pp. 82-101, 2017. doi: https://doi.org/10.1016/j.omega.2016.08.004.
L. Gao y X. Wang, "Healthcare Supply Chain Network Coordination Through Medical Insurance Strategies with Reference Price Effect", Int. J. Environ. Res. Public Health, vol. 16, n°. 18, p. 3479, Sep. 2019. doi: 10.3390/ijerph16183479.
S. G. Viveiros Rosa y W. C. Santos, "Clinical trials on drug repositioning for COVID-19 treatment", Rev. Panam. Salud Publica/Pan Am. J. Public Heal., vol. 44, pp. 1-7, 2020. doi: 10.26633/RPSP.2020.40.
[10] P. Ith, A. Dawson, C. S. E. Homer y A. Klinken Whelan, "Practices of skilled birth attendants during labour, birth and the immediate postpartum period in Cambodia", Midwifery, vol. 29, n°. 4, pp. 300-307, 2013. doi: 10.1016/j.midw.2012.01.010.
R. Uthayakumar y S. Priyan, "Pharmaceutical supply chain and inventory management strategies: Optimization for a pharmaceutical company and a hospital", Oper. Res. Heal. Care, vol. 2, n°. 3, pp. 52-64, 2013. doi: 10.1016/j.orhc.2013.08.001.
M. K. Hossain, V. Thakur y Y. Kazancoglu, "Developing a resilient healthcare supply chain to prevent disruption in the wake of emergency health crisis", Int. J. Emerg. Mark., 2022. doi: 10.1108/IJOEM-10-2021-1628.
H. G. Gaitán-Duarte et al., "Effectiveness of rosuvastatin plus colchicine, emtricitabine/ tenofovir and combinations thereof in hospitalized patients with COVID-19: a pragmatic, open-label randomized trial", eClinicalMedicine, vol. 43, pp. 1-12, 2022. doi: 10.1016/j.eclinm.2021.101242.
F. A. Miller, S. B. Young, M. Dobrow y K. G. Shojania, "Vulnerability of the medical product supply chain: the wake-up call of COVID-19", BMJ Qual. & Saf., vol. 30, n°. 4, pp. 331 LP - 335, Apr. 2021. doi: 10.1136/bmjqs-2020-012133.
S. Romano, H. Galante, D. Figueira, Z. Mendes y A. T. Rodrigues, "Time-trend analysis of medicine sales and shortages during COVID-19 outbreak: Data from community pharmacies", Res. Soc. Adm. Pharm., vol. 17, n°. 1, pp. 1876-1881, 2021. doi: https://doi.org/10.1016/j.sapharm.2020.05.024.
D. Pérez Infante, "Análisis de las medidas, excepciones y regulaciones implementadas por el Invima durante la emergencia sanitaria causada por la covid-19 en Colombia", Universidad Militar Nueva Granada, 2021.
E. Gôçmen, "Linear programming with fuzzy parameters for inventory routing problem in effective management of personal protective equipment: a case study of corona virus disease 2019", Energy Sources, Part A Recover. Util. Environ. Eff., vol. 44, n°. 4, pp. 92179231, 2022. doi: 10.1080/15567036.2020.1861133.
A. Kumar, V. Mani, V. Jain, H. Gupta y V. G. Venkatesh, "Managing healthcare supply chain through artificial intelligence (AI): A study of critical success factors", Comput. Ind. Eng., vol. 175, 2023. doi: 10.1016/j.cie.2022.108815.
A. Hakan, A. Mats y S. Karen, "Developing lean and agile health care supply chains", Supply Chain Manag. An Int. J., vol. 16, n°. 3, pp. 176-183, 2011. doi: 10.1108/13598541111127164.
M. M. Rashid, S.-H. Lee, P. Choi y K.-R. Kwon, "A Blockchain-Based approach in Healthcare Supply Chain using Smart Contracts and Decentralized Storage Systems", in 2ndACMConference on Information Technology for Social Good, GoodIT2022, 2022, pp. 300-307. doi: 10.1145/3524458.3547251.
T. Dai y C. Tang, "Frontiers in Service Science: Integrating ESG Measures and Supply Chain Management: Research Opportunities in the Postpandemic Era", Serv. Sci., vol. 14, n°. 1, pp. 1-12, 2022. doi: 10.1287/serv.2021.0295.
D. A. Balcázar-Camacho, C. A. López-Bello y W. Adarme-Jaimes, "Lineamientos estratégicos para coordinación en la cadena de suministro de medicamentos y propuesta de un modelo matemático para medir los efectos de la coordinación", DYNA, vol. 83, n°. 197, pp. 204-212, 2016. doi: 10.15446/dyna.v83n197.55596.
K. Dorgham, I. Nouaouri, J.-C. Nicolas y G. Goncalves, "Collaborative hospital supply chain network design problem under uncertainty", Oper. Res., vol. 22, n°. 5, pp. 4607-4640, 2022. doi: 10.1007/s12351-022-00724-y.
C. J. Metge y M. A. Islam, "Manitoba 2020: How centralizing the healthcare supply chain helped with pandemic management", Healthc. Manag. Forum, vol. 35, n°. 2, pp. 86-89, 2022. doi: 10.1177/08404704211057055.
E. Sawyerr y C. Harrison, "Resilience in healthcare supply chains: a review of the UK's response to the COVID19 pandemic", Int. J. Phys. Distrib. Logist. Manag., vol. 53, n°. 3, pp. 297-329, 2023. doi: 10.1108/IJPDLM-09-2021-0403.
J. C. Essila, "Strategies for reducing healthcare supply chain inventory costs", Benchmarking An Int. J., vol. ahead-of-p, n°. ahead-of-print, Jan. 2022. doi: 10.1108/BIJ-11-2021-0680.
F. Lima, M. Eyerkaufer y R. Dávalos, "Modelagem de processos no atendimento aos desastres", Rev. Gestão Sustentabilidade Ambient., vol. 7, p. 303, Aug. 2018. doi: 10.19177/rgsa.v7e02018303-323.
D. Aloini, E. Benevento, A. Stefanini y P. Zerbino, "Transforming healthcare ecosystems through blockchain: Opportunities and capabilities for business process innovation", Technovation, vol. 119, p. 102557, 2023,. doi: https://doi.org/10.1016/j.technovation.2022.102557.
A. Blecken, "Supply chain process modelling for humanitarian organizations", Int. J. Phys. Distrib. Logist. Manag., vol. 40, n°. 8/9, pp. 675-692, Jan. 2010. doi: 10.1108/09600031011079328.
A. Bakhshi, A. Aghsami y M. Rabbani, "A scenario-based collaborative problem for a relief supply chain during post-disaster under uncertain parameters: a real case study in Dorud", J. Model. Manag., vol. 18, n°. 3, pp. 906-941, Jan. 2023. doi: 10.1108/JM2-06-2021-0138.
B. Tip, F. G. S. Vos, E. Peters y V. Delke, "A Kraljic and competitive rivalry perspective on hospital procurement during a pandemic (COVID-19): a Dutch case study", J. Public Procure., vol. 22, n°. 1, pp. 64-88, Jan. 2022. doi: 10.1108/JOPP-11-2020-0081.
Herbert Kotzab, S. Seuring, M. Müller y G. Reiner, Research Methodologies in Supply Chain Management, 2006.
M. Müller, "Action Research in Supply Chain Management - An Introduction BT -Research Methodologies in Supply Chain Management: In Collaboration with Magnus Westhaus", H. Kotzab, S. Seuring, M. Müller, andG. Reiner , Eds. Heidelberg: Physica-Verlag HD, 2005, pp. 349-364.
S. Seuring, M. Müller, G. Reiner y H. Kotzab, "Is There a Right Research Design for Your Supply Chain Study? BT - Research Methodologies in Supply Chain Management: In Collaboration with Magnus Westhaus", H. Kotzab, S. Seuring, M. Müller, and G. Reiner, Eds. Heidelberg: Physica-Verlag HD, 2005, pp. 1-12.
Hernando Gaitán, "Effectiveness and Safety of Medical Treatment for SARS-CoV-2 (COVID-19) in Colombia", Good Clinical Practice Network, 2021. https://ichgcp.net/clinical-trials-registry/NCT04371965.
V. L. Creswell, J. W. y Plano Clark, Designing and conducting mixed methods research, 3a ed. 2017.
I. E. Essoussi, "A performance evaluation of some collaborative inventory management practices in the healthcare supply chain", in 2015International Conference on Industrial Engineering and Systems Management (IESM), 2015, pp. 277-284. doi: 10.1109/IESM.2015.7380171.
F. Silva-Aravena, I. Ceballos-Fuentealba y E. Álvarez-Miranda, "Inventory Management at a Chilean Hospital Pharmacy: Case Study of a Dynamic Decision-Aid Tool", Mathematics, vol. 8, n°. 11. 2020. doi: 10.3390/math8111962.
T. P. Young y S. I. McClean, "A critical look at Lean Thinking in healthcare", Qual. Saf. Health Care, vol. 17, n°. 5, pp. 382-386, 2008.
C. M. Harland et al., "Practitioners' learning about healthcare supply chain management in the COVID-19 pandemic: a public procurement perspective", Int. J. Oper.Prod.Manag., vol. 41, n°. 13, pp. 178-189, 2021. doi: 10.1108/IJOPM-05-2021-0348.
P. Marcel, R. Patrick y P. Alexander, "Enhancing supply chain visibility in a pharmaceutical supply chain: Solutions based on automatic identification technology", Int. J. Phys. Distrib. Logist. Manag., vol. 46, n°. 9, pp. 859-884, 2016. doi: 10.1108/IJPDLM-06-2016-0151.
F. Asteasuain y A. Javed, "Applying aspect oriented technology to relational data bases: The replication case", Ing. y Desarro., vol. 25, pp. 2018-234, 2009.
J. Eliécer, G. Plaza, D. Arturo y O. Carranza, "Hacia un método de integración de procesos de negocio basado en escenarios, niveles arquitectónicos e información contextual", Ing. y Desarro., vol. 33, n°. 1, pp. 59-79, 2015.
Y.-H. Huang y A. K. Gramopadhye, "Systematic engineering tools for describing and improving medication administration processes at rural healthcare facilities", Appl. Ergon., vol. 45, n°. 6, pp. 1712-1724, Nov. 2014. doi: 10.1016/j.apergo.2014.06.003.
O. A. Gonzatto Junior et al., "Safety-Stock: Predicting the demand for supplies in Brazilian hospitals during the COVID-19 pandemic", Knowledge-Based Syst., vol. 247, 202. doi: 10.1016/j.knosys.2022.108753.
R. Bala et al., "Algorithmic matching of personal protective equipment donations with healthcare facilities during the COVID-19 pandemic", npj Digit. Med., vol. 4, n°. 1, 2021. doi: 10.1038/s41746-020-00375-3.
P. Simon y L. Williatte Pellitteri, "Le décret français de télémédecine : une garantie pour les médecins", Eur. Res. Telemed. / La Rech. Eur. en Télémédecine, vol. 1, n°. 2, pp. 70-75, Jun. 2012. doi: 10.1016/j.eurtel.2012.05.003.
H. Leite, C. Lindsay y M. Kumar, "COVID-19 outbreak: implications on healthcare operations," TQM J., vol. 33, n°. 1, pp. 247-256, 2021. doi: 10.1108/TQM-05-2020-0111.
A. Ewing, L. Thabrew, D. Perrone, M. Abkowitz y G. Hornberger, "Insights on the use of hybrid life cycle assessment for environmental footprinting: A case study of an Inland Marine Freight Transportation Company", J. Ind. Ecol., vol. 15, n°. 6, pp. 937-950, 2011. doi: 10.1111/j.1530-9290.2011.00374.x.
Notes
Author notes
Correspondencia: Dirección: transversal 112 n°.20-117. Teléfono: +57 315 3845853.