Artículos
Las dinámicas familiares en torno a los juegos sociales online: el caso Fortnite*
Family dynamics around online social games: the Fortnite case
As dinâmicas familiares em torno dos jogos sociais online: o caso Fortnite
Las dinámicas familiares en torno a los juegos sociales online: el caso Fortnite*
Signo y Pensamiento, vol. XL, núm. 79, pp. 1-16, 2021
Pontificia Universidad Javeriana
Recepción: 21 Mayo 2020
Aprobación: 25 Agosto 2021
Publicación: 30 Diciembre 2021
Resumen: Durante la última década, los juegos sociales online (JSO) se han popularizado e integrado a nuestra vida cotidiana, generándose posturas contrapuestas sobre sus posibles efectos en las personas y sus vínculos. Considerando que niños y jóvenes son usuarios activos de estas plataformas, las dinámicas familiares se han visto afectadas por su irrupción en el hogar. Este artículo presenta los resultados de un estudio de casos que exploró las dinámicas familiares generadas en torno al uso de Fortnite. La investigación se desarrolló en el año 2019, en dos países —Argentina y Chile—, donde se realizaron 82 entrevistas semiestructuradas para profundizar en la realidad de las familias en las que uno o más integrantes juegan Fortnite. Un abordaje cualitativo temático permitió concluir que el uso de este JSO complejiza las dinámicas familiares, siendo una de las problemáticas más comunes la preocupación de los padres por la calidad de la mediación ejercida.
Palabras clave: Mediación parental, juego social online, dinámica familiar, relación adulto-juego, habilidades digitales críticas.
Abstract: During the last decade, online social games (OSGO) have become popular and integrated into our daily lives, creating conflicting positions about their potential effects on people and their relationships. Considering that children and young people are active users of these platforms, family dynamics have been affected by their irruption in the home. This article presents the results of a case study that explored the family dynamics generated around the use of Fortnite. The research was conducted in 2019, in two countries —Argentina and Chile—, where 82 semi-structured interviews were conducted to delve into the reality of families in which one or more members play Fortnite. A qualitative thematic approach allowed us to conclude that the use of this OSG makes family dynamics more complex, one of the most common problems being the concern of parents about the quality of the mediation.
Keywords: Parent mediation, online social game, family dynamics, adult-game relationships, critical digital skills.
Resumo: Durante a última década, os jogos sociais online (JSO) tornaram-se populares e integrados ao nosso cotidiano, gerando posições conflitantes sobre seus possíveis efeitos sobre as pessoas e seus relacionamentos. Considerando que as crianças e os jovens são utilizadores ativos destas plataformas, a dinâmica familiar tem sido afetada pela sua irrupção no lar. Este artigo apresenta os resultados de um estudo de caso que explorou a dinâmica familiar gerada em torno do uso do Fortnite. A pesquisa foi realizada em 2019, em dois países —Argentina e Chile—, onde foram realizadas 82 entrevistas semiestruturadas para aprofundar a realidade das famílias em que um ou mais membros jogam Fortnite. Uma abordagem temática qualitativa permitiu-nos concluir que a utilização deste JSO complica a dinâmica familiar, sendo um dos problemas mais comuns a preocupação dos pais com a qualidade da mediação exercida.
Palavras-chave: Mediação parental, jogos sociais online, Dinâmica familiar, relação adulto-jogo, habilidades digitais críticas.
Introducción
El juego constituye un elemento clave en el desarrollo psicológico y social de los niños (Bringué et al., 2013). Como afirma Ruiz Collantes (2013), los juegos, en sus diferentes manifestaciones, son una referencia constante en la historia de la humanidad, de ahí que en el estudio de su valor se haya incorporado paulatinamente a los videojuegos como una nueva forma de ocio (Valdemoros y Sanz Arazuri, 2017). El interés que estos suscitan en niños y jóvenes es global y afecta a ambos géneros por igual, produciéndose de forma cada vez más precoz y ocupando un tiempo considerable en sus vidas (Bringué y Sádaba, 2009; Tolsá, 2012).
López y Jerez (2011) destacan el valor de los videojuegos como herramientas de aprendizaje. En los juegos sociales online (JSO) se adquieren habilidades cognitivas y destrezas valiosas para la vida, como la comprensión lectora y la toma de decisiones, al tiempo que se comparten conocimientos y valores con otros (Del Moral Pérez y Guzmán Duque, 2016). Se promueven también conductas prosociales con una eficiencia mayor a la de los medios de comunicación de masas (Martínez-Cano et al., 2019). Esto es posible porque el juego posee un carácter intersubjetivo, al ser compartido por un colectivo de personas que se ven involucradas en un mismo evento narrativo (Ruiz Collantes, 2013). Asimismo, los JSO son efectivos no solo para el logro de aprendizajes (Crookall, 2011), sino también para mejorar la tolerancia a la frustración de los participantes (Chang et al., 2015).
En este contexto, los JSO ejercen una influencia significativa dentro de las dinámicas familiares, obligándolas a ajustar el proyecto educativo familiar a esta nueva dimensión de ocio (Egenfeldt-Nielsen et al., 2008; O’Connor et al., 2013; Willett, 2016). Está estudiado que los padres emplean una variedad de estrategias de mediación con las tecnologías (Livingstone y Helsper, 2008), si bien su implementación y frecuencia presentan una marcada variabilidad según cada caso (Nikken y Schols, 2015; Nikken y Jansz, 2006). Por ejemplo, mientras algunos padres establecen restricciones en cuanto a horarios de uso, otros limitan el tipo de dispositivo, aplicación, software o herramienta web que se emplea. Además, existen padres que promueven el uso de estas tecnologías en tiempos de ocio, pero sin atender la forma como deben ser utilizadas. También se han señalado aspectos negativos de los JSO, como la sustitución de la socialización cara a cara por la interacción virtual a través de las pantallas (Flisher, 2010; Tejeiro y Bersabé, 2002; Young, 2015), la asociación de los videojuegos con las conductas violentas (García Sernaz, 2018; Przybylski, 2014; Weber et al., 2020) y también la relación entre tiempo de juego y conductas adictivas (Sandoval-Obando, 2020). Sin embargo, la asociación entre videojuegos y conductas riesgosas ha sido cuestionado por otros autores (Buckingham y Jensen, 2012; Drotner, 1999; Ferguson, 2015).
Diversos estudios han descripto la mediación parental como más reactiva que proactiva: una reacción espontánea más que una respuesta planificada para educar en el uso de Internet (Bartau-Rojaset al., 2018; Fletcher y Blair, 2014). En ese sentido, una de las principales preocupaciones de los padres es que los videojuegos se tornen adictivos, perjudicando la vida social y el rendimiento académico de los hijos (Kowert, 2018), dado el tiempo creciente que pasan frente a las pantallas. Sin embargo, la percepción del tiempo online es maleable, es una “construcción mental” (Álvarez Igarzábal, 2019, p. 13) que difiere en aquellos que no juegan, de allí las disputas entre padres e hijos por la cantidad de horas que transcurren conectados.
Livingstone y Helsper (2008) y Livingstone et al. (2011), así como también Schaan y Mezler (2015), categorizan las estrategias de mediación parental en Internet en activa de uso, activa de seguridad, monitoreo, restrictiva y técnica (tabla 1). Hay evidencia de que los padres prefieren las formas de mediación sociales y el uso conjunto activo por sobre las restricciones técnicas y de interacción y las prácticas de monitoreo (Livingstone y Helsper, 2008). Ahora bien, los autores afirman que ni el uso compartido activo, ni las estrategias basadas en software (filtrado y monitoreo) resultan efectivas para reducir los riesgos implícitos de la red. Los menores con mayor percepción de tales riesgos desarrollan habilidades de protección, prácticas más saludables y suelen contar con la intervención educativa de los padres (Ramos-Soler et al., 2018). De hecho, ellos reclaman su derecho a participar en prácticas de comunicación y entretenimiento como una forma de emancipación, a través del contacto con sus comunidades online, y resisten o ignoran la mediación parental cuando la perciben como intrusiva (Mascheroni, 2013).
Bringué et al. (2013) destacan el impacto positivo de la mediación parental en la adquisición de habilidades digitales críticas. Partiendo de una muestra representativa de niños entre 10 y 18 años, concluyen que la implicación parental, si bien no determina la intensidad de uso, sí influye en el grado de compatibilidad con otras actividades, incluso académicas. Estos resultados coinciden con evidencias halladas sobre la importancia de ofrecer a los niños oportunidades para crecer y adquirir habilidades que les permitan habitar el mundo virtual (Sánchez Valle et al., 2017), ya que los padres con mayor confianza digital pueden apoyar a los niños en el desarrollo de competencias y habilidades críticas (Chaudron, 2015; Marsh et al., 2017).
Durante el año 2019 el equipo investigador responsable de este artículo desarrolló un estudio de casos que buscó analizar en profundidad las dinámicas familiares generadas en torno al uso de Fortnite como escenario representativo de la irrupción de los JSO al interior del hogar. La pregunta que ha guiado la investigación es la siguiente: ¿cuáles son las dinámicas familiares que se despliegan en torno a la práctica del JSO Fortnite,al interior del hogar? Sobre esta base se asienta el objetivo central del estudio, concebido como una aproximación exploratoria al fenómeno de práctica de los JSO en el ámbito familiar, a partir del caso Fortnite,con el propósito de categorizar las dinámicas producidas, describirlas en su complejidad y especificidad, expresando cómo son y cómo se manifiestan, y extrayendo sus propiedades salientes. Todo ello con énfasis en los mecanismos de mediación parental.
Fortnite actualmente es uno de los videojuegos más jugados a nivel global, con alrededor de 300 millones de cuentas activas. Es un juego de supervivencia de 100 jugadores que luchan entre sí, en un combate jugador contra jugador, hasta que solo uno gana. Para jugar en equipo con amigos (lo que la mayoría de los gamers busca), brinda la posibilidad de aliarse de a dos (duos) o en cuartetos (quads). Creado por Epic Games en 2017, presenta una funcionalidad general multiplataforma, que habilita el acceso desde cualquier dispositivo, incluidos los smartphones. Es un producto en constante innovación y gratuito, aunque ciertos adicionales están tarifados.
Se considera importante la elección del tipo de juego (JSO) y del caso especial de Fortnite. Los JSO están cobrando relevancia entre los usuarios de videojuegos por sus características novedosas y específicas (Egenfeldt-Nielsen, Heide Smith y Pajares, 2008; López y Jeréz, 2011; Martínez-Cano et al., 2019; O’Connor et al., 2013; Willett, 2016):
Constituye una nueva forma de socialización online, una manera diferente de relacionarse con otros. La comunicación trasciende la forma de interacción que antes conocíamos, abriendo la posibilidad de generar estrategias en equipos online, solicitar ayuda y formar nuevos lazos de amistad.
Las dinámicas dentro del juego y sus características difieren de aquellas que marcaban los juegos pasados. Por ejemplo, en Fortnite se interactúa a través de partidas, lo que significa que no hay una historia que termine en una etapa determinada, sino que finaliza cuando la partida se ha acabado y comienza cuando se inicia una nueva. Esto quiere decir que la partida puede tener una duración infinita, lo que afecta a los acuerdos entre padres e hijos sobre el horario de juego.
El JSO es un mundo diferente al conocido por los adultos, que irrumpe en la vida familiar. De ahí que conocer el fenómeno en profundidad sea relevante para enriquecer las posibilidades de mediación parental.
Material y métodos
Muestra
La muestra estuvo compuesta por 32 casos, considerando cada caso como una unidad familiar. En total se realizaron 82 entrevistas en los hogares de los participantes. Lo anterior es relevante ya que permitió a los investigadores capturar las dinámicas familiares en su contexto. El análisis de un caso consideró entrevistas realizadas al niño/joven jugador, a sus padres y/o cuidador(a). En las diferentes familias, las entrevistas se realizaron a los padres y cuidadores presentes en la sesión y que quisieran participar de ella. En los casos en que más de un miembro de la familia —menores— son jugadores de Fortnite, se decidió entrevistar a todos los que usan el juego. La tabla 2 presenta el número de casos por país. Como criterio de selección de los participantes involucrados en cada unidad familiar, se acordó un rango etario específico que debían tener los menores jugadores (9 a 18 años), en adelante “jugadores”.
Es importante recordar que este estudio tuvo por objeto analizar en profundidad el fenómeno de las dinámicas familiares en torno al uso de JSO, más que generalizar resultados. Antes de llevar a cabo una replicación, el valor de la investigación cualitativa reside en la profundidad en que un fenómeno puede ser conocido (Boyatzis, 1998; Gibson y Brown, 2009; Guest et al., 2012). La elección de casos argentinos y chilenos radicó en la situación geográfica e institucional del grupo investigador, ya que sus integrantes desempeñan labores académicas en ambos países. Además, el uso de JSO en ambos países se está convirtiendo en un fenómeno de creciente interés para los padres. En particular, Fortnite constituye un ejemplo representativo de la popularidad de estas plataformas entre niños y jóvenes. Sería interesante, en el futuro, ampliar el análisis de casos a otras localidades de la región.
En cuanto al rango etario elegido para seleccionar la muestra (9-18 años), si bien el uso del juego se recomienda a partir de los 13 años, la evidencia muestra que los niños se inician con anterioridad, existiendo un elevado porcentaje de jugadores por debajo de esa edad (Gil et al., 2019), hecho confirmado por este equipo investigativo en su salida al campo. Consideramos pertinente, entonces, indagar en estos casos y fijar el límite superior de la franja en la mayoría de edad, que en ambos países se establece a los 18 años.
Por otra parte, durante las etapas del desarrollo abarcadas en este estudio, claves en la formación personal, los niños, niñas y adolescentes necesitan la presencia y el acompañamiento de sus adultos referentes. Está ampliamente aceptado que el rol que cumplen los padres durante la niñez y la adolescencia condiciona el desenvolvimiento futuro de los hijos (Barudy y Dantagnan, 2005; Belsky, 2010; Castillo, 2009; Craig y Baucum, 2009; Daly, 2012; Grusec, 2010; Sanders y Morawska, 2010).
Estrategia de muestreo
Se empleó un método de muestreo no probabilístico denominado bola de nieve o snowball sampling (Noy, 2008), considerando el objetivo de estudio, la pregunta de investigación y la naturaleza de la problemática. Este tipo de muestreo se basa en la dinámica de redes sociales naturales y orgánicas, como ocurre con las familias en torno al uso de JSO. Lo anterior es significativo, principalmente por dos razones asociadas al carácter de una investigación cualitativa: a) la naturaleza dinámica, procesual y emergente del conocimiento social y b) la flexibilidad e interés de los propios participantes por involucrarse en el proyecto, lo que facilita las posibilidades de examinar el fenómeno con mayor profundidad (Noy, 2008).
Aspectos éticos
Para contemplar los aspectos éticos asociados a toda investigación científica, los investigadores implementaron el siguiente protocolo de ética (Zeni, 2009):
Los participantes recibieron una carta informativa que explicó los objetivos de la investigación, los métodos a seguir, su rol como participantes y la garantía de su anonimato durante la investigación y, posteriormente, en potenciales publicaciones. La carta informativa también explicó el carácter voluntario de su colaboración, su posibilidad de retirarse en cualquier momento y de solicitar y de eliminar sus datos, si los participantes lo estimaban pertinente.
Luego de leer la carta informativa, se solicitó la firma de una carta de asentimiento por parte de los niños entrevistados y de una carta de consentimiento por parte de los padres.
Para garantizar el anonimato, en este artículo se utilizarán nombres falsos cuando se expongan citas representativas.
Métodos
El método de recolección de información fue la entrevista semiestructurada, buscando caracterizar las dinámicas familiares desplegadas en torno a la práctica del JSO Fortnite. Se privilegió un paradigma cualitativo por sobre el cuantitativo, ya que se buscó analizar el fenómeno en profundidad, poniendo énfasis especial en las dinámicas que se generan dentro del hogar. Bryman (2012) sostiene que la riqueza de la investigación cualitativa reside en la comprensión profunda del comportamiento humano y las razones que lo subyacen. La elección del tipo de entrevistas se basó en el interés por lograr una convergencia entre la teoría y lo que realmente sucede dentro de los hogares investigados. Ofreció, además, la posibilidad de generar in situ preguntas ajustadas a la realidad de cada hogar, permitiendo a su vez aproximarse a la profundidad del fenómeno a través de la información suministrada por los propios participantes (Gibson y Brown, 2009). Las entrevistas semiestructuradas ofrecieron la flexibilidad suficiente para que las personas entrevistadas pudiesen expresar sus ideas con libertad, de modo que los investigadores escucháramos sus propias voces, sin olvidar los objetivos de la investigación (Bryman, 2012). Se utilizaron dos instrumentos, cada uno de los cuales contempló 37 preguntas, aplicables a los padres, tutores y niños jugadores. Al tratarse de entrevistas semiestructuradas, las preguntas variaron según los casos. En algunas situaciones no se realizaron preguntas del guión, mientras que en otras se incluyeron nuevas preguntas. Este punto es relevante, ya que, de ese modo, el instrumento gozó de flexibilidad suficiente para conocer el fenómeno en profundidad, de acuerdo con la realidad de cada hogar (Gibson y Brown, 2009). A pesar de lo anterior, como en toda entrevista semiestructurada, el instrumento estuvo basado en dimensiones emergentes de la literatura seminal sobre la temática, que pueden observarse en la tabla 3.
Tipo de análisis
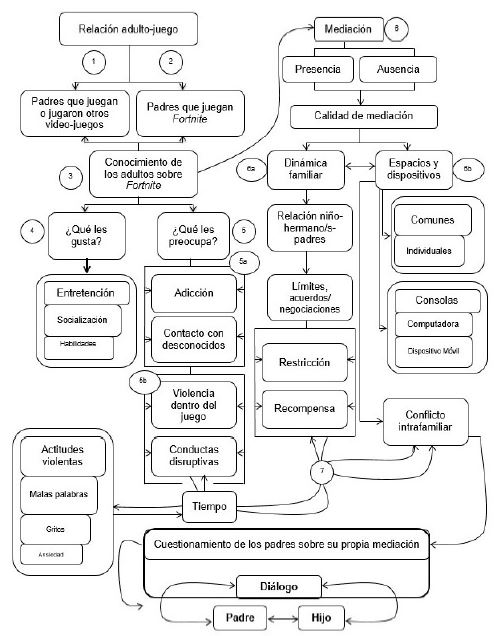
Considerando el objetivo y la pregunta de investigación, se realizó un análisis temático. Un examen interpretativo se efectuó a partir de la descripción de patrones y diferencias entre los casos estudiados. Utilizando una estrategia de comparación de datos sugerida por Guest et al. (2012), mediante el uso de un software de análisis cualitativo1, se realizó un double-coding (Ranney et al., 2015): cada caso fue codificado por un investigador y ratificado por otro par investigador. Luego, se registraron las frecuencias de los códigos emergentes (figura 1). A partir de lo anterior, se identificaron patrones y diferencias entre los casos estudiados, estableciéndose categorías, para luego señalar conexiones y discontinuidades entre ellas, agrupándolas en dos temas principales que se interrelacionan: “relación adulto-juego” y “mediación parental”.
Finalmente, se buscaron las citas de cada entrevista que, en términos narrativos, son más ilustrativas de cada tema (figura 2). Al involucrar contenido y forma (Nordernhaugh Ciholas, 1974), el análisis temático posibilitó combinar un modo de cuantificación con una estrategia de corte interpretativo. La cuantificación estuvo dada por el número de citas vinculadas a un código, como complemento al análisis cualitativo, lo que permitió interpretar tendencias, situaciones excepcionales y sus interrelaciones (Boyatzis, 1998).
Limitaciones
En cuanto a las limitaciones de los métodos y el análisis realizado, es preciso recordar la variedad de la muestra. Si bien ambos países contaron con la misma cantidad de casos (16), por razones asociadas a las condiciones contextuales de cada grupo, la participación de sus integrantes varió sustancialmente. Por ejemplo, en un caso caracterizado como una familia biparental, con tres niños jugadores, participaron solo la madre y dos de los niños, mientras que, en otro con las mismas características, participaron el padre, la madre y uno de los niños. Esto dificultó la homogeneización de la muestra y el establecimiento de datos comparativos.
No obstante, se pudo establecer una fiabilidad interna y externa, a través de una triangulación de investigadores con experiencia en diferentes campos (psicología, comunicación, educación y ciencias de la familia). Se determinó, asimismo, su validez mediante el carácter emergente del estudio y la contextualización del fenómeno en investigaciones previas y teorías prexistentes. Por último, la sistematicidad del análisis, a través de pasos alineados con el objetivo y la pregunta de investigación, contribuyó a lograr fiabilidad y validez (Fereday y Muir Cochrane, 2006; Guest et al., 2012).
Basados en las propuestas de Guest et al. (2012) y Braun y Clarke (2019), el proceso de generación y análisis de datos abarcó las etapas detalladas en la figura 1. Considerando las limitaciones respecto del proceso de muestreo, se sugiere complementar y enriquecer este análisis con una muestra deliberada en base a criterios establecidos a priori por los investigadores (distribuyendo previamente de manera equitativa los tipos de familias, la cantidad de niños jugadores que participarían en el estudio, la cantidad de adultos a entrevistar según el tipo de familia, entre otros aspectos).
Resultados
A partir del análisis de las entrevistas y las observaciones emergieron determinados códigos, que a continuación se representan gráficamente con sus interrelaciones y jerarquías (figura 2), organizándose en dos núcleos principales: “relación adulto-juego" y “estrategias de mediación parental”.
Relación adulto-juego
Para comprender las estrategias de mediación que tienen lugar en los hogares donde los niños o niñas juegan Fortnite, resulta imprescindible conocer cómo los adultos se relacionan con los videojuegos y qué experiencias tienen con ellos. En general, los padres entrevistados tienen un conocimiento muy restringido sobre Fortnite (3)2, se limitan a ver a sus hijos jugar y demuestran poco interés por el juego. Manifiestan, a la vez, algunas preocupaciones por las actitudes violentas o peleas acontecidas durante el juego (5), que hemos definido como “conductas disruptivas” vinculadas al juego (5b). Estas son consideradas un efecto contrario a lo que los adultos desearían para sus hijos, y provocan la resistencia y la preocupación de los padres, quienes perciben el videojuego como un riesgo. Llama la atención que cuanto mayor es su desconocimiento del juego, más fuerte es la aprehensión sobre estas conductas disruptivas, lo que pareciera coincidir con lo reflejado por los medios periodísticos que tienden a priorizar los aspectos violentos del videojuego.
¡Lo odio! ¡No lo soporto! Me parece horrible […]. Entonces me vas a preguntar por qué lo dejo jugar, ¿no? Soy una ridícula. Porque no me gusta, pero lo dejo. Pero viste, ¡el tema de la presión social en los adolescentes es re fuerte! Y si no lo dejo jugar, queda afuera de todo. Y, además, él hace deporte y no se engancha tanto como esos chicos que salen en las noticias. (madre de Facundo, 13 años, Argentina)
El desconocimiento y la falta de experiencia se asocian directamente con una mirada negativa de los padres sobre el videojuego; el sentimiento general de ellos hacia Fortnite va en esa línea: “lo odio”, “no lo soporto”, “me parece algo diabólico”, son algunas de sus expresiones. Además, se establece una relación directa entre la violencia del videojuego (5b) y los efectos sobre los niños:
Entrevistador: ¿Corre algún riesgo?
Padre: Ponerse más violento.
Cuidadora: El otro riesgo que yo veo es lo adictivo. Por ejemplo, hoy en la mañana no nos duchamos para alcanzar a jugar un poco más. (padre y cuidadora de Benjamín, 12 años, Chile)
Existe una preocupación por la potencial adicción que el juego promueve, y también por el contacto con desconocidos, al tratarse de un videojuego social (5a).
Entrevistador: ¿Sabías que tus hijos pueden jugar en red con desconocidos? ¿Qué te produce este hecho?
Madre: Sí […]. Angustia, desesperación […]. Y estar allí pendiente […]. Bajar y ver que está haciendo, con quién está hablando. (madre de Daniel, 13 años, Argentina)
Del análisis efectuado, se desprende que estos mismos padres son quienes intervienen en menor medida en las dinámicas vinculadas al juego. En ciertos casos, se da una delegación de las madres en los padres por su mayor conocimiento de los videojuegos:
Mi situación es algo más bien cómoda, porque como sé que él (su marido) lo conoce, me confío. Obviamente, a veces hemos tenido que discutir si el tema es violento o no, pero reconozco que he sido cómoda en no involucrarme mucho más. (madre de Joaquín, 9 años, Chile)
Una buena parte de los padres entrevistados ha jugado videojuegos en su niñez o adolescencia, pero hoy son muy pocos los que juegan; y los que lo hacen —salvo el caso de un padre argentino desarrollador de videojuegos— le asignan una función de distracción. La mayoría, sin embargo, no juega por falta de tiempo.
Antes jugaba bastante, me encantaba. Me gustaba cuando estaba estresada, pero ahora no tengo tiempo. Por eso juego Candy Crush cuando estoy esperando a alguien. (madre de Diego, 14 años, Argentina)
En los pocos casos en que los padres juegan Fortnite (2) u otros videojuegos (1), hay una actitud más receptiva y abierta que les permite comprender mejor la dinámica del juego y las prácticas de sus hijos.
Creo que visualmente es atractivo para ellos, las cosas que hacen. Yo recuerdo de chica que con el primer juego que tuve en la compu, también me levantaba los sábados para jugar. Después, mis padres la vendieron, pero si hubiese sido por mí […]. (madre de Sol, 9 años, Argentina)
No obstante, en estos padres no deja de aparecer la preocupación por la distracción que puede generar el videojuego (5a), incluso en ellos mismos:
Me gusta jugar al fútbol en videojuegos […]. Y noté que sí, es verdad, presto más atención a los videojuegos que a otras cosas. (padre de Tadeo, 14 años, Argentina)
Estos padres jugadores tienden a valorar más positivamente Fortnite(4), particularmente la socialización que promueve el juego en equipo y las habilidades que desarrolla.
En el caso de Fornite, a mí me gustó el pensamiento creativo, analítico… Fortnite es el mejor juego para mí […]. Fornite sacó lo mejor de todos los videojuegos […].Eso ha hecho que sea atractivo para muchos. (padre de Sebastián, 17 años, Argentina)
En suma, cuanto mayor es el desconocimiento de los adultos sobre los videojuegos en general y Fortnite en particular, mayores son las aprensiones hacia este videojuego. En ese sentido, los padres manifiestan preocupaciones por conductas adictivas y violentas de parte de sus hijos y también temores por el eventual contacto con desconocidos que pueden tener lugar en el juego. Asimismo, en la medida en que los padres tienen experiencia cotidiana con videojuegos y con Fortnite, esas resistencias ceden y tienen lugar otras valoraciones positivas sobre el videojuego.
Estrategias de mediación parental
En los hogares visitados se observaron diferentes estrategias de mediación parental que están vinculadas, en primer lugar, con la presencia o ausencia de los padres en el hogar durante las horas de juego. Esto incide directamente en la calidad de la mediación (6). Asimismo, esta calidad está influida por aspectos interrelacionados, como la dinámica familiar (6a), los límites que establecen los padres respecto del tiempo, los espacios y los dispositivos de juego (6b).
Si bien las situaciones en las familias entrevistadas son heterogéneas, los niños coinciden en la percepción de que sus padres no les prestan atención cuando les quieren contar algo del juego. De su discurso se infiere que los padres a veces se interesan por Fortnite, pero, como no lo entienden, no comprenden su lógica. Se registraron algunos casos en que los padres e hijos no conversaban siquiera acerca del juego.
Entrevistador: Cuando tú juegas ¿ellos se pasean?
Niño: Es que cuando yo juego ellos no están. A veces se pasean. Están patrullando.
Entrevistador: ¿Tus papás te han pedido que les enseñes a jugar?
Niño: No. Aunque me gustaría. (Pablo, 12 años, Chile)
De parte de los adultos existe la percepción de que estar presentes mientras sus hijos juegan equivale a vigilar, “patrullar” o supervisar, mientras atienden otras obligaciones del hogar, ya que el dispositivo de juego está en un lugar de libre acceso. Para los niños, en cambio, la presencia deseada de los padres involucraría un interés por lo que están haciendo.
Intenté jugar, pero no lo logré, porque el aparato tiene una lógica que no manejo. Sí, los estoy viendo cada cierto rato y los escucho, porque hablan de repente con (imita malas palabras). Entonces, “a ver” —les digo yo— “a la próxima se apaga”. Disimuladamente, porque tú sabes que no les gusta que uno los esté observando. (madre de Juan y Pedro, 9 y 13 años, Chile)
¡Mi papá sabe! A veces me dice para dónde ir o me ayuda con algo. Él siempre que está me mira jugar o se queda acá. Como trabaja mucho, cuando viene se sienta ahí (señala el futón) y hablamos cuando juego y le cuento. (Martín, 12 años, Argentina)
Para los padres, entre otros aspectos, la dinámica familiar se ve afectada por el videojuego porque los niños “desaparecen” del hogar al estar inmersos en Fortnite con los auriculares.
Entrevistador: ¿Cómo influye el juego en la dinámica familiar?
Madre: “No está” Pablo. No nos altera mucho la verdad (piensa). Más que alterarlo desaparece de la dinámica. (madre de Pablo, 10 años, Chile)
Este mismo aspecto es valorado de otro modo por los niños, para quienes la inmersión en Fortnite es una necesidad para evitar ser eliminado por sus rivales, porque pueden escuchar mejor sus pasos en el juego.
De este modo, el diálogo entre padres e hijos respecto del videojuego se ve limitado a lo que los padres ven y comentan mientras sus hijos juegan, y esto parece provocar que prioricen solo los aspectos considerados nocivos: cantidad de horas de uso, gritos o enojos, contacto con desconocidos o gasto de dinero. Este estilo de mediación de los padres se puede categorizar como reactivo, más que preventivo, y engloba mayoritariamente estrategias de tipo restrictivo: amenazas de quitar o apagar la consola, o directamente prohibirles jugar.
Padre: ¿Cómo hacer para poner esos límites? Porque decimos, “ya puedo jugar hasta tal hora”, pero resulta que después media hora más, una hora más, dos horas más y terminamos mi esposa mal, yo mal, y nos complica un poco la vida familiar. (padres de Pablo, 17 años, Chile)
Si ya advertí que se termine la Play y sigue: “un ratito más, un ratito más […].”, el tema es que, si yo voy y la apago, al otro día no hay Play. Me ha pasado que ha contestado mal algunas veces y es una semana sin Play. (madre de Manuel, 10 años, Argentina)
En relación con las actividades escolares, durante la semana el tiempo de juego es más acotado. Durante el fin de semana o en período de vacaciones, en cambio, no parece haber límites para jugar. De los datos obtenidos, se desprende que la restricción del videojuego es con frecuencia utilizada como elemento de castigo en caso de bajo rendimiento escolar, pero no se ha observado su uso como recompensa.
Entrevistador: ¿Alguna vez te han premiado o castigado con Fortnite? Por ejemplo, si sacas buenas notas.
Niño: Castigado sí, pero sin jugar.
Entrevistador: Ya. Y ¿por qué cosas te han castigado?
Niños: Me saqué una mala nota o jugué harto.
Entrevistador: ¿Pero no te han premiado?
Niño: No, es que no, no me premian con eso. (Danko, 10 años, Chile)
Finalmente, los dispositivos y lugares de juego (6b) son factores relevantes a la hora de comprender las dinámicas familiares y las estrategias de mediación parental en torno a Fortnite. Entre los espacios de juego, se distinguen la sala común y la habitación del niño. Según se pudo constatar, en la mayoría de los casos, tanto argentinos como chilenos, se juega en la sala común. Esto responde a una decisión de los padres para tener mayor control sobre la situación. El espacio y los dispositivos compartidos generan dinámicas particulares en el caso de los niños que tienen hermanos o hermanas, pues exigen acuerdos y negociaciones entre ellos, que, naturalmente, son motivo de conflicto intrafamiliar.
Cuando viene mi hermano siempre lo dejo, si no me pega. Como tiene que estudiar casi nunca juega. Lo dejo. Si no lo dejo, me saca la Play. Si le digo que jugué 15 minutos, por ahí me deja otro ratito y después se la doy. No tengo más de un control, por eso no juego con mi hermano. (Manuel, 10 años, Argentina)
De acuerdo con los resultados obtenidos, podemos afirmar que, cuando están presentes en el hogar, persiste en los padres una actitud restrictiva y de control o “patrullaje” sobre la situación de juego, teniendo en cuenta que la consola se ubica generalmente en la sala común. Asimismo, el tiempo de juego es regulado durante la semana y no así durante los fines de semana. También, el juego es utilizado por los padres como elemento de castigo cuando los hijos no cumplen con sus tareas académicas, y aparecen conflictos cuando se comparten dispositivos y horas de juego con hermanos o hermanas.
Discusión y conclusiones
La introducción del JSO Fortnite en los hogares da lugar a una diversidad de dinámicas familiares en las cuales padres e hijos manifiestan diferencias sustanciales. Por un lado, los padres en la mayoría de los casos estudiados conocen poco sobre Fortnite, y este desconocimiento condiciona una mirada que pone el foco en las conductas disruptivas derivadas de la situación de juego, como discusiones y gritos, la desatención de las obligaciones escolares o domésticas y demás aspectos negativos asociados (Willet, 2016), así como la posibilidad de desarrollar hábitos adictivos (Kowert, 2018) o de tomar contacto con desconocidos. El uso de auriculares es otro factor que preocupa a los padres, porque ven a sus hijos inmersos en el juego, abstraídos y aislados de su entorno físico y sin interés por hacer nada más.
Si se toma como referencia la categorización de Livingstone y Helsper (2008), Livingstone et al. (2011) y Schaan y Mezler (2015), se podría inferir que tiende a primar un tipo de mediación restrictiva —en la cual se fijan límites de tiempo y espacio de uso— y de monitoreo—ligada a la vigilancia—, en vez de una mediación activa, en la que los padres se involucran y participan activamente en el juego con sus hijos. El estilo restrictivo podría explicar la tendencia a establecer horarios los días de semana o a suspender totalmente las horas dedicadas a videojuegos, pero a prescindir de tales límites y mostrarse más permisivos durante los fines de semana.
Los adultos asumen así, en su mayoría, una actitud reactiva y espontánea más que proactiva y planificada (Bartau-Rojas et al., 2018; Fletcher y Blair, 2014). Sin embargo, esto no implica que necesariamente se sientan cómodos con el tipo de mediación ejercida, sino más bien inseguros frente al desempeño de su función normativa cuando tienen que poner límites a sus hijos.
Las estrategias de mediación difieren sustancialmente en el caso de los padres que juegan videojuegos e incluso juegan Fortnite con sus hijos, ya que comparten con ellos un evento narrativo que los une (Ruiz Collantes, 2013). Si bien son una minoría en la muestra analizada, su experiencia tiende a ser más benévola y despojada de prejuicios, y ello les permite reconocer —sin soslayar los riesgos potenciales— ciertos aspectos positivos, como la sociabilidad favorecida en la modalidad por equipos (Del Moral y Guzmán Duque, 2016), y las habilidades y destrezas adquiridas en el desarrollo de estrategias de supervivencia en el juego.
Muy distinta es la percepción de los niños. Ellos, en general, no encuentran en sus padres el interés necesario por conocer Fortnite o apreciar sus logros como jugadores. Para ellos los padres están presentes pero a la vez no lo están, porque en general no los miran jugar o no conversan de lo que tanto les gusta. Naturalmente, intentan pasar el mayor tiempo posible jugando y la inmersión que esto provoca hace que la percepción del tiempo sea diferente a la de sus padres (Álvarez Igarzábal, 2019).
El diálogo intergeneracional es una deuda pendiente en torno a Fortnite en el hogar. En la mayoría de los casos analizados, el diálogo se establece más como una instancia de mediación unilateral por parte de los padres cuando quieren promover una toma de conciencia en sus hijos, poner límites o simplemente porque están preocupados por los posibles riesgos derivados del juego, y no como un espacio de encuentro y participación donde los niños pueden expresarse sobre lo que significa Fortnite para ellos. Es decir, la interacción en torno al juego se reduce a un intercambio de información en el que el niño le “muestra” cómo juega o le “cuenta” al padre o a la madre algo sobre el juego para que se interese, mientras este lo mira jugar. En suma, prevalece una mirada adultocéntrica del videojuego, en la que el foco está puesto en la perspectiva del adulto, con sus creencias, preconceptos y aprehensiones y no en la del niño y sus intereses.
Lo anterior permite vislumbrar que los padres necesitan desarrollar mayores competencias digitales y habilidades críticas, para así poder avanzar hacia una mediación parental más asertiva y educativa, que involucre una tutela activa (Diez y Cabrera, 2017) que dé soporte a los niños en su proceso de alfabetización digital (Chaudron, 2015; Marsh, et al., 2017). En ese sentido, una de las preguntas que surgen para un próximo estudio es: ¿cuáles son los puntos de encuentro intergeneracional que se despliegan en torno a la práctica de JSO en el ámbito familiar?
A modo de cierre, se aclara que esta investigación, como se ha señalado en el apartado metodológico, presenta las limitaciones propias de un estudio de corte cualitativo: sus hallazgos son aplicables a un universo limitado de casos —16 familias argentinas y 16 familias chilenas y un corpus de 82 entrevistas en profundidad—. Llamativamente, ambas muestras no han presentado diferencias dignas de destacar. Investigaciones futuras podrían profundizar en las categorías referidas a estrategias de mediación parental, utilizando metodologías cuantitativas que permitieran extrapolar los hallazgos a universos más amplios y a franjas de población más heterogéneas que aquí no se han tenido en cuenta (como las diferencias de acceso entre aglomerados urbanos y poblaciones rurales, por ejemplo). Sin embargo, cabe considerar que los resultados obtenidos describen convenientemente ciertas facetas de las dinámicas familiares en torno a los JSO, al tiempo que permiten vislumbrar los nuevos escenarios en los cuales se despliegan las estrategias de mediación parental en el marco de la cultura digital.
Agradecimientos
Agradecemos la colaboración para esta investigación de los alumnos y docentes del Instituto de Ciencias para la Familia de la Universidad Austral (Argentina): Ceferino Gustavo Quispe, Diego Bernardo Valle, Francisca Raganato, Gisela Liliana Mater, Gloria Beatriz Chale, Laura Diz, Mabel Itatí Borda, María Verónica Scordo Mateo, Mariana Soledad Borga, Norma Beatriz Eberhardt y Sandra Pettovello. También la de los asistentes de investigación de la Universidad de los Andes (Chile): Catalina Rojas Campillo, María Jesús Zárate Martínez y Trinidad Zárate Martínez.
Referencias
Álvarez Igarzábal, F. (2019). Time and space in video games. A cognitive-formalist approach. Bielefeld, transcript-Verlag.
Barudy, J., y Dantagnan, M. (2005). Los buenos tratos a la infancia. Parentalidad, apego y resiliencia. Gedisa.
Bartau-Rojas, I., Aierbe-Barandiaran, A., y Oregui-González, E. (2018). Parental mediation of the internet use of primary students: Beliefs, strategies and difficulties. Comunicar, 54, 71-79. https://doi.org/10.3916/C54-2018-07
Belsky, J. (2010). Determinantes socio-contextuales de los estilos de crianza. En Enciclopedia sobre el desarrollo de la primera infancia. Centre of Excellence for Early Childhood Development.
Boyatzis, R. E. (1998). Transforming qualitative information: Thematic analysis and code development. Sage.
Braun, V., y Clarke, V. (2019). Reflecting on reflexive thematic analysis. Qualitative Research in Sport, Exercise and Health, 11(4), 589-597. https://doi.org/10.1080/2159676X.2019.1628806
Bringué, X., y Sádaba, C. (Coords.). (2009). Nacidos digitales: una generación frente a las pantallas. Rialp.
Bringué, X, Sádaba, C., y Sanjurjo, E. (2013). Menores y ocio digital en el siglo XXI: análisis exploratorio de perfiles de usuarios de videojuegos en España. Bordón, Revista de Pedagogía, 65(1), 103-118. https://recyt.fecyt.es/index.php/BORDON/index
Bryman, A. (2012). Social research methods. Oxford University Press.
Buckingham, D., y Jensen, H. (2012). Beyond ‘media panics’: Reconceptualising public debates about children and media. Journal of Children and Media, 6(4), 413-429. https://doi.org/10.1080/17482798.2012.740415
Castillo, G. (2009). La realización personal en el ámbito familiar. EUNSA.
Chang, B., Chen, S. Y., y Jhan, S. N. (2015). The influences of an interactive group-based videogame: cognitive styles vs. prior ability. Computers & Education, 88, 399-407. https://doi.org/10.1016/j.compedu.2015.08.006
Chaudron, S. (2015). Young children (0-8) and digital technology: A qualitative exploratory study across seven countries. JRC Science Hub. https://doi.org/10.2788/00749
Craig, G., y Baucum, D. (2009). Desarrollo psicológico. Pearson.
Crookall, D. (2011). Serious games, debriefing and simulation/gaming as a discipline. Simulation & Gaming, 41(6), 898-920. https://doi.org/10.1177/1046878110390784
Daly, M. (2012). La parentalidad en la Europa contemporánea: un enfoque positivo. Gobierno de España, Ministerio de Sanidad, Servicios Sociales e Igualdad.
Del Moral Pérez, M. E. y Guzmán Duque, A. B. (2016). Jugar en red social: ¿Adicción digital versus comunicación e interacción en CityVille? Cuadernos.info, 38, 217-231. https://doi.org/10.7764/cdi.38.810
Diez, R., y Cabrera, M. (2017). Padres analógicos frente a huérfanos digitales. En S. Lluna y J. Pedreira (Coords.), Los nativos digitales no existen (pp. 117-133). Planeta.
Drotner, K. (1999). Dangerous media? Panic discourses and dilemmas of modernity. Paedagogica Historica, 35(3), 593-619. https://doi.org/10.1080/0030923990350303
Engenfeldt-Nielsen, S., Heide Smith, J., y Pajares, S. (2008). Understanding videogames. The essential introduction. Routledge.
Fereday, J., y Muir Cochrane, E. (2006). Demonstrating rigor using thematic analysis: A hybrid approach of inductive and deductive coding and theme development. International Journal of Qualitative Methods, 5(1), 80-92. https://doi.org/10.1177/160940690600500107
Ferguson, C. J. (2015). Does media violence predict societal violence? It depends on what you look at and when. Journal of Communication, 65, 1-22. https://doi.org/10.1111/jcom.12129
Fletcher, A. C., y Blair, B. L. (2014). Maternal authority regarding early adolescents’ social technology use. Journal of Family Issues, 35(1), 54-74. https://doi.org/10.1177/0192513X12467753
Flisher, G. (2010). Getting plugged in: An overview of internet addiction. Journal of Paediatrics and Child Health, 46(10), 557-559. https://doi.org/10.1111/j.1440-1754.2010.01879.x
García Sernaz, S. (2018). Videojuegos y violencia: una revisión de la línea de investigación de los efectos. Revista de la Escuela de Ciencias de la Educación, 1(13), 149-165. https://doi.org/10.35305/rece.v1i13.329
Gibson, W., y Brown, A. (2009). Working with qualitative data. Sage.
Gil, R., González, C., Paderewski, P., Arnedo, J., Domenech, M., y Lleras, M. (junio, 2019). Generación Z y Fortnite: nuevos paradigmas éticos de diseño de videojuegos. XX Congreso Internacional de Interacción Persona-Ordenador.
Grusec, J. (2010). Actitudes y creencias parentales: su impacto en el desarrollo de los niños. En Enciclopedia sobre el desarrollo de la primera infancia. Centre of Excellence for Early Childhood Development.
Guest, G., McQueen, K. M., y Namey, E. E. (2012). Applied thematic analysis. Sage. https://doi.org/10.4135/9781483384436
Kowert, R. (2018). A parent's guide to video games: The essential guide to understanding how video games impact your child's physical, social, and psychological well-being. CreateSpace Independent Publishing.
Livingstone, S., Haddon, L., Görzig, A., y Ólafsson, K. (2011). Risks and safety on the internet: The perspective of European children: Full findings and policy implications from the EU kids online survey of 9-16-year-olds and their parents in 25 countries. EU Kids Online Network.
Livingstone, S., y Helsper, E. (2008). Parental mediation of children's internet use. Journal of Broadcasting & Electronic Media, 52(4), 581-599. https://doi.org/10.1080/08838150802437396
López, E., y Jerez, I. (2011). Competencia digital y literacidad: formatos narrativos en el videojuego “Dragon Age: Orígenes”. Comunicar, 6, 165-170. https://doi.org/10.3916/C36-2011-03-08
Marsh, J., Hannon, P., Lewis, M., y Ritchie, L. (2017). Young children’s initiation into family literacy practices in the digital age. Journal of Early Childhood Research, 15(1), 47-60. https://doi.org/10.1177/1476718X15582095
Martínez-Cano, F., Cifuentes-Albeza, R., y Ivars Nicolás, B. (2019). Videojuegos prosociales, como espacio transicional lúdico para la paz: el caso de reconstrucción. Revista Latina de Comunicación Social, 74, 1470-1487. https://doi.org/10.4185/RLCS-2019-1394
Mascheroni, G. (2013). Parenting the mobile internet in italian households: Parents' and children's discourses. Journal of Children and Media, 440-456. https://doi.org/10.1080/17482798.2013.830978
Nikken, P., y Jansz, J. (2006). Parental mediation of children’s videogame playing: A comparison of the reports by parents and children. Learning, Media and Technology, 31(2), 181-202. https://doi.org/10.1080/17439880600756803
Nikken, P., y Schols, M. (2015). How and why parents guide the media use of young children. Journal of Child and Family Studies, 24(11), 3423-3435. https://doi.org/10.1007/s10826-015-0144-4
Nordernhaugh Ciholas, K. (1974). The integrity of the work of art: Thematic analysis as a critical method. En Gide's art of the fugue (pp. 37-49). University of Nortth Carolina Press.
Noy, C. (2008). Sampling knowledge: The hermeneutics of snowball sampling in qualitative research. International Journal of Social Research Methodology: Theory and Practice, 11(4), 327-344. https://doi.org/10.1080/13645570701401305
O’connor, T., Hingle, M., Chuang, R., Gorely, T., Hinkley, T., Jago, R., Lanigan, J., Pearson, N., y Thompson, D. (2013). Conceptual understanding of screen media parenting: Report of a working group. Childhood Obesity, 9(1), 110-118. https://doi.org/10.1089/chi.2013.0025
Przybylski, A. K. (2014). Electronic gaming and psychosocial adjustment. Pediatrics, 134, e716-e722. https://doi.org/10.1542/peds.2013-4021
Ramos-Soler, I., López-Sánchez, C., y Torrecillas-Lacave, T. (2018). Online risk perception in young people and its effects on digital behaviour. Comunicar, 56, 71-79. https://doi.org/10.3916/C56-2018-07
Ranney, M., Meizel, Z., Choo, E., Garro, A., Sasson, C., y Morrow Guthrie, K. (2015). Interview-based qualitative research in emergency care part II: Data collection, analysis and results reporting. Academic Emergency Medicine, 22(9), 1103-1112. https://doi.org/10.1111/acem.12735
Ruiz Collantes, X. (2013). Juegos y videojuegos. Formas de vivencias narrativas. En C. A. Scolari (Ed.), Homo videoludens 2.0. De Pacman a la gamification (pp. 20-50). Universitat de Barcelona.
Sánchez-Valle, M., de-Frutos-Torres, B., y Vásquez-Barrio, T. (2017). La influencia de los padres en la adquisición de habilidades críticas en Internet. Comunicar, 53, 103-111. https://doi.org/10.3916/C53-2017-10
Sanders, M., y Morawska, A. (2010). ¿Es posible que el conocimiento de los padres, las competencias y expectativas disfuncionales, y la regulación emocional mejoren los resultados en los niños? En Enciclopedia sobre el desarrollo de la primera infancia. Centre of Excellence for Early Childhood Development.
Sandoval-Obando, E. (2020). Caracterización del trastorno por videojuegos: ¿Una problemática emergente? Pensamiento Psicológico, 18(1), 87-102. https://doi.org/10.11144/Javerianacali.PPSI18-1.ctvp
Schaan, V., y Mezler, A. (2015). Parental mediation of children's television and video game use in Germany: Active and embedded in family processes. Journal of Children and Media, 9(1), 58-76. https://doi.org/10.1080/17482798.2015.997108
Tejeiro, R., y Bersabé, R. (2002). Measuring problem video game playing in adolescents. Addiction, 97(12), 1601-1606. https://doi.org/10.1046/j.1360-0443.2002.00218.x
Tolsá, J. (2012). Los menores y el mercado de las pantallas: una propuesta de conocimiento integrado. Grandes Generaciones Interactivas-Fundación Telefónica.
Valdemoros-San-Emeterio, M. A., Sanz-Arazuri, E., y Ponce-de-León-Elizondo, A. (2017). Ocio digital y ambiente familiar en estudiantes de Educación Postobligatoria. Comunicar, 50, 99-108. https://doi.org/10.3916/C50-2017-09
Weber, R., Behr, K. M., Fisher, J. T., Lonergan, C., y Quebral, C. (2020). Videogame violence and interactivity: Effect or equivalence? Journal of Communication, 70(2), 219-244. https://doi.org/10.1093/joc/jqz048
Willett, R. (2016). Domesticating online games for preteens-discursive fields, everyday gaming, and family life. Children’s Geographies, 15(2), 146-159. https://doi.org/10.1080/14733285.2016.1206194
Young, K. (2015). Video and Online Game Addiction Test. NetAddiction.
Zeni, J. (2009). Ethics and the ‘personal’ in action research. En S. Noffke y B. Somekh (Eds.), The Sage handbook of educational research (pp. 254-266). Sage.
Anexos





Notas
Notas de autor
a Autor de correspondencia. Correo electrónico: falbarello@austral.edu.ar