Aplicación de la teoría fundamentada al análisis de la organización escolar y curricular de la asignatura tecnología en educación secundaria.
Application of the Grounded Theory to the analysis of the school and curricular organization of the subject Technology in Secondary Education.
Aplicação da Teoria Fundamentada à análise da organização escolar e curricular da disciplina de Tecnologia no Ensino Secundário.
应用扎根理论分析中等教育科技课程的组织和设置.
Aplicación de la teoría fundamentada al análisis de la organización escolar y curricular de la asignatura tecnología en educación secundaria.
RELIEVE. Revista Electrónica de Investigación y Evaluación Educativa, vol. 28, núm. 1, 2022
Universidad de Granada

Recepción: 20 Enero 2022
Aprobación: 24 Mayo 2022
Publicación: 30 Junio 2022
Resumen: La asignatura Tecnología es una materia transversal de conocimientos y habilidades en el currículo de la Educación Secundaria. Su contenido curricular demanda constantes cambios debido a los requerimientos que plantea la sociedad y las leyes educativas en España. Este artículo presenta una investigación empírica de tipo cualitativo, cuya metodología se apoya en la Teoría Fundamentada. Aunque el objetivo de la investigación es más amplio, por razón de espacio, aquí se presenta la parte que corresponde al análisis del contexto organizativo y curricular desde la perspectiva de los docentes. La recopilación de datos de los entrevistadores fue mediante la observación, diario de campo, y grabación de audio de los grupos focales, con la participación de 68 docentes de 17 Institutos de Educación Secundaria de la provincia de València, alcanzando la saturación teórica en el octavo instituto. El trabajo de campo se realizó entre octubre de 2019 y febrero de 2020. Para el tratamiento de datos se empleó el software Atlas.ti (v.8) que permitió la codificación abierta, axial, coocurrencias y selectiva. Las conclusiones del estudio son: (1) la diferencia en infraestructura, tamaño y ratio repercuten en la calidad educativa, (2) la coordinación institucional es necesaria para adecuar la transición estudiantil entre los diferentes niveles educativos, (3) la organización escolar junto con un currículo fragmentado en asignaturas troncales, específicas y de libre configuración, dificultan la adquisición de competencias, y (4) la elección de asignaturas STEM depende del género de los estudiantes y de su entorno familiar.
Palabras clave: Metodología cualitativa, Teoría Fundamentada, Grupo focal, Educación Secundaria, Organización escolar, Tecnología.
Abstract: Technology is a cross-cutting subject of knowledge and skills in the Secondary Education curriculum. Its curricular content demands constant changes due to the requirements posed by society and educational laws in Spain. This article presents a qualitative empirical research, whose methodology is based on the Grounded Theory. Although the objective of the research is broader, for reasons of space, the part corresponding to the analysis of the organizational and curricular context from the teachers' perspective is presented here. The interviewers' data collection was through observation, field diary, and audio recording of the focus groups, with the participation of 68 teachers from 17 Secondary Schools in the province of Valencia, reaching theoretical saturation in the eighth school. The fieldwork was carried out between October 2019 and February 2020. The Atlas.ti software (v.8) was used for data processing, which allowed open, axial, co-occurrence and selective coding. The conclusions of the study are: (1) the difference in infrastructure, size and ratio have an impact on educational quality, (2) institutional coordination is necessary to adapt the student transition between the different educational levels, (3) school organization together with a fragmented curriculum in core, specific and free configuration subjects, hinder the acquisition of competencies, and (4) the choice of STEM subjects depends on the gender of the students and their family environment.
Keywords: Qualitative methodology, Grounded Theory, Focus group, Secondary Education, School organization, Technology.
Resumo: A disciplina de Tecnologia é uma disciplina transversal de conhecimentos e competências no currículo do Ensino Secundário. O seu conteúdo curricular exige alterações constantes devido às exigências da sociedade e das leis educativas em Espanha. Este artigo apresenta uma investigação empírica qualitativa, cuja metodologia se baseia na Teoria Fundamentada. Embora o objetivo da investigação seja mais amplo, por razões de espaço, apresentamos aqui a parte que corresponde à análise do contexto organizacional e curricular do ponto de vista dos professores. Os entrevistadores recolheram dados através da observação, diário de campo e gravação de áudio dos grupos focais, com a participação de 68 professores de 17 escolas secundárias da província de Valência, atingindo a saturação teórica na oitava escola. O trabalho de campo foi realizado entre outubro de 2019 e fevereiro de 2020. O software Atlas.ti (v.8) foi utilizado para processamento de dados, permitindo a codificação aberta, axial, coocorrências e seletiva. As conclusões do estudo são: (1) a diferença em infraestruturas, dimensão e rácio repercute-se na qualidade da educação, (2) a coordenação institucional é necessária para adequar a transição dos estudantes entre diferentes os níveis de ensino, (3) a organização escolar juntamente com um currículo fragmentado em disciplinas nucleares, específicas e de livre escolha dificultam a aquisição de competências, e (4) a escolha das disciplinas STEM depende do sexo dos estudantes e do seu meio familiar.
Palavras-chave: Metodologia qualitativa, Teoria Fundamentada, Grupo focal, Ensino Secundário, Organização escolar, Tecnologia.
摘要: 在中等教育的课程设置中,科技课程是汇集多种知识和技能的交叉课程。由于西班牙教育法及社会环境的要,课程内容需要不断地变化。因此该研究以扎根理论为方法依据,进行了定性观察研究。该研究的目标较广,但是出于篇幅限制,这里主要呈现了以教师视角出发对课程组织分析的部分。通过观察、田野调查、对焦点小组录音的方式收集数据。最后共有来自瓦伦西亚省17所中学的68名教师参与,在调查进行到第八所学校,研究数据达到理论饱和。田野调查时间为2019年10月到2020年2月。在数据处理方面,研究使用可以进行开放、轴向、共现、选择编码的Atlas.ti(v.8)软件。研究最终得到的结论为:(1)基础设施规模及比例的差异影响到教学质量;(2)教学机构良好的协调能力可以促进学生在不同学习级别间的顺利转换;(3)断片式的主干课程、特定课程和自选课程的设置和组织阻碍了学生的能力获取;(4)学生的性别和家庭环境决定了学生对STEM(科学、技术、工程和数学)课程的选择.
關鍵詞: 定性方法, 扎根理论, 焦点小组, 中等教育, 学校组织, 科技.
Diversas instituciones educativas plantean la necesidad del aprendizaje global e interdisciplinar, apostando porque dichas enseñanzas sean una faceta de la cultura que debería vertebrar la educación y la formación de las personas. La Convención de la UNESCO sobre la Enseñanza Técnica y Profesional (1989) y estudios internacionales como ROCARD (Ministerio de Educación, Ciencia y Deporte [MECD], 2009), ROSE (Sjøberg & Schreiner, 2019), TIMSS (National Center for Education Statistics, 2022) y varios informes promovidos por UNESCO (2001, 2005) analizan las competencias que deberían adquirir los estudiantes en ciencias, tecnología y matemáticas. El informe TALIS (Ministerio de Educación y Formación Profesional [MEFP], 2018) realiza una comparativa sobre la enseñanza y el aprendizaje en los países de la OCDE, destacando que España es uno de los países que más diferencia porcentual existe entre el trabajo colaborativo de Primaria y Secundaria.
Baigorri et al. (1997), Aibar y Quintanilla (2002), y Robinson (2015), explican que la mayoría de los planes de estudio están basados en la noción de asignaturas cuya fragmentación y jerarquización del conocimiento, hacen que ciertas disciplinas sean “no esenciales”. Según Sanders (2008), este hecho impide tener una visión global y compartida del conocimiento y las habilidades, cuando plantea la “Educación STEM integradora” (Science, Technology, Engineering & Math). Utiel (2010) recalca la importancia de “desarrollar las competencias de los ciudadanos para la comprensión, la manipulación y utilización de objetos técnicos”, y la encuesta “Percepción social de la Ciencia y la Tecnología en España” (Arnau et al., 2019; Ortega, 2019), ahonda en los factores que alejan a los jóvenes de los estudios en CyT, destacando que son las fobias vinculadas a Internet y a las TIC, la edad y género, los estilos de aprendizaje formal e informal, las diferencias socioeconómicas y culturales, y los estudios de los familiares.
La fragmentación del currículo por asignaturas está patente en las tres últimas reformas educativas LOGSE (Ley Orgánica 1/1990, 1990), LOE (Ley Orgánica 2/2006, 2006), LOMCE (Ley Orgánica 8/2013, 2013). La reciente ley educativa LOMLOE (Ley Orgánica 3/2020, 2020), que aún está por implementar en el aula, apuesta por la integración de áreas de conocimiento, destacando entre otros aspectos: el desarrollo de las competencias, la eliminación de la clasificación de las materias en troncales, específicas y de libre configuración, el refuerzo a la coordinación entre las distintas etapas, la organización de los cursos, y la inclusión de proyectos interdisciplinares.
Desde 1990, Tecnología forma parte del currículo de la Educación Secundaria Obligatoria (ESO) y del Bachillerato de Ciencias y Tecnología (BCT), y tiene un protagonismo esencial en la Formación Profesional (FP). Su inclusión en el sistema educativo se debe a que “la enseñanza de la Tecnología contribuye al desarrollo de capacidades complejas y hace más funcionales los saberes adquiridos en otras disciplinas, incrementa la autonomía personal de los jóvenes y tiende a corregir la tradicional segregación de las opciones profesionales en función del género, facilita la transición a la vida activa y adulta, y enriquece la cultura científica y técnica de los ciudadanos” González Pérez (2005). El actual currículo orienta la enseñanza y aprendizaje hacia las tecnologías digitales (Ernst & Young, 2019) que, en la práctica, al minimizar el tiempo de experimentación de taller, se tiende hacia la simulación por ordenador, más que hacia el diseño, cálculo y construcción de proyectos.
Respecto del Bachillerato, cumple con la triple función: propedéutica, orientadora y de semiespecialización. El Bachillerato permite itinerarios más especializados orientados hacia la Formación Profesional (FP) o hacia los estudios universitarios de las Ciencias, Ingenierías y Arquitectura. Las materias tecnológicas del BCT, “constituyen la respuesta al estudio del complejo mundo de los productos materiales, de su diseño industrial y fabricación, del funcionamiento y uso de instrumentos, aparatos y máquinas” (Baigorri et al., 1997). Estos estudios ofrecen al alumnado la base polivalente para desarrollar sus “competencias en matemáticas, ciencia y tecnología” (Organisation for Economic Cooperation and Development, 2020).
Aunque en los últimos años ha mejorado la percepción que la sociedad tiene de la FP, aún no acaba de despegar el potencial de sus estudios, sobre todo en la FP-Superior y FP-Dual. España es el séptimo país de la UE con la tasa más baja en FP. El porcentaje de estudiantes matriculados en FP (Básica, Medio y Superior) fue del 35,8%, mientras que en la UE (27) fue del 48,4%. Considerando solo los alumnos matriculados en FP Superior fue del 11,6%. (MEFP, 2020).
Advertir al lector, que la investigación se realizó entre los años 2019 y 2021 haciendo referencia en su articulado legislativo a la LOMCE (2013). Algunas de las propuestas de mejora que aquí se razonan, están incluidas en la nueva ley LOMLOE (2020), aunque su implementación progresiva será a partir del curso 2022-23.
En este contexto, esta investigación se centra en el concepto de “escuela como comunidad de aprendizaje” de Hargreaves (2003), para comprender la problemática que subyace ante el cambio de paradigma de aprender contenidos por la de aprender por competencias (conocimientos, capacidades y actitudes) en ciencia y tecnología (CyT) que deben adquirir los estudiantes de Secundaria. Focalizamos su análisis desde la perspectiva de la “organización escolar y curricular” y la praxis de los docentes, que voluntariamente participaron para expresar sus opiniones e interés porque la educación no se convierta solo en reproductora de rutinas. Por estos motivos, conocer y comprender lo que dicen y hacen los docentes, proporciona una rica experiencia que describe los hechos de una manera integral, justificando la aplicación de una metodología cualitativa de investigación (Taylor & Bogdan, 1987).
En las siguientes secciones se describe la metodología de la investigación, que apoyada en la Teoría Fundamentada (Grounded Theory) de Strauss y Corbin (2002), y en uno de los enfoques cualitativos más utilizados para la toma de datos como es la entrevista en profundidad, con la participación de los grupos focales (focus group). El proceso de indagación ha sido inductivo, y los investigadores han interactuado con los participantes y con los datos aportados, para buscar respuestas a preguntas sobre la experiencia docente, por lo que su enfoque es de carácter cualitativo. El procesamiento de datos ha sido realizado con el software Atlas.ti (v. 8) en sus fases de codificación abierta, axial, redes semánticas y selectiva. El artículo finaliza con la discusión de los resultados y las conclusiones.
Método
Este trabajo se plantea para dar respuesta a las siguientes preguntas de investigación:
1. ¿Cómo mejorar la transición del alumnado entre los diferentes niveles educativos?
2. ¿Qué organización escolar y curricular es la adecuada para desarrollar talento?
3. ¿Cómo garantizar la adquisición de competencias de los estudiantes?
4. ¿Qué formación inicial y continua requiere el profesorado?
Para responder a estas cuestiones se ha desarrollado un estudio de tipo interpretativo, basado en la observación, recolección de datos y apoyado por la Teoría Fundamentada de Strauss y Corbin (2002) cuyo objetivo es desarrollar conceptos, descubrir datos relevantes, comparar e identificar sus propiedades y, explorar sus relaciones para integrarlos en una teoría emergente que explique el contexto del grupo de personas de estudio. Dicho proceso metodológico no pretende producir teorías formales, sino teorizar sobre problemas muy concretos, que podrán adquirir categoría superior en la medida que se agreguen nuevos estudios. El investigador en todo momento y de manera simultánea codifica los datos cualitativos y analiza el contexto a través del “trabajo de campo”. La obtención de datos cualitativos de la investigación, se realizó in situ con los docentes de 17 Institutos de Educación Secundaria públicos (IES) de la provincia de València. Su estudio fue autorizado por la Conselleria d’Educació, Cultura i Esport de la Generalitat Valenciana (Resolució 24 juliol 2019).
De los tres enfoques cualitativos más utilizados para la toma de datos, como son: grupos focales (focus group), encuestas (survey), y análisis de contenido (AC), se ha elegido los “grupos focales” por ser una actividad presencial y cercana, que contrasta las opiniones de los participantes con el investigador. El método empleado fue constituir grupos focales con el profesorado, asumiendo la postura de Hamui y Valera (2013), quienes indicaron que “el grupo focal es una herramienta de la investigación cualitativa, que ha demostrado ser una fuente de información de enorme riqueza para la investigación en educación, por su sensibilidad para indagar conocimientos, normas y valores de determinados grupos”. Para centrar la temática con los grupos focales, se utilizó un guion de preguntas que el entrevistador introducía oralmente, grababa la audición y marcaba los tiempos de intervención de los participantes, pero sin entrar en discusión o debate. Simultáneamente se utilizó un cuaderno para anotar las observaciones más relevantes y otros elementos que permitieran darle orientación al discurso grabado.
El sesgo o influencia de los investigadores con los docentes participantes del estudio es mínima, porque ninguno de los coautores está vinculado laboralmente con la enseñanza secundaria.
Contexto
En la Comunidad Valenciana se han realizado diversas en los últimos años para estudiar la situación educativa en Secundaria, y en particular de la CyT, como son el programa piloto Aprofundeix-CV (Conselleria d’Educació, Cultura i Esport. Generalitat Valenciana, 2017., y los Congresos CTEM de los que se han celebrado ya tres ediciones. En este marco, la investigación pretende conocer la opinión de una muestra de los docentes de la red pública de los 330 Institutos de Educación Secundaria (IES) de la Comunidad Valenciana. Por razones operativas, se decidió acotar la investigación a la provincia de València que cuenta con 158 IES.
Características del profesorado participante
El presente estudio forma parte de un trabajo más amplio que tiene también una componente cuantitativa, para la que se seleccionó una muestra de 17 IES de la provincia de València. Los investigadores no seleccionaron al profesorado participante, ya que se decidió realizar una convocatoria abierta y voluntaria destinada a los departamentos didácticos, atendiendo a criterios de homogeneidad de las asignaturas STEAM, y de heterogeneidad de los participantes de los niveles educativos (ESO, BCT y FP). A dicha convocatoria, se inscribieron inicialmente 79 docentes, de los que finalmente participaron 68 docentes (31 profesoras y 37 profesores), cuyas características se indica en las Tablas 1 y 2.
| Franja de edad | <30 años | 31-40 años | 41-50 años | 51-60 años | >60 años |
| 3% | 5% | 67% | 25% | 0% | |
| Antigüedad en el centro | <=5 años | 6-10 años | 11-15 años | >=16 años | |
| 42% | 5% | 29% | 24% | ||
| Género | Mujer 45% | Hombre 55% |
| Grado de satisfacción del profesorado con sus alumnos | Muy insatisfecho/a | Insatisfecho/a | Neutral | Satisfecho/a | Muy Satisfecho/a |
| Alumnado ESO | 6,29 | 3,03 | 15,22 | 75,46 | 0,00 |
| Alumnado FP-Básica | 3,03 | 7,51 | 71,21 | 18,25 | 0,00 |
| Alumnado BCT | 3,03 | 0,00 | 36,30 | 45,45 | 15,22 |
| Entre el profesorado IES | 0,00 | 3,03 | 15,22 | 63,60 | 18,15 |
Diseño y validez del cuestionario
Aunque la investigación es más amplia y consta de los apartados: (I) Organización escolar y curricular; (II) Sinergias y metodología de proyectos; (III) Multidisciplinariedad e interdisciplinariedad STEM; y (IV) Taxonomía de proyectos, este artículo hace únicamente referencia al apartado (I) tal como se ha indicado anteriormente por razones de espacio.
Para realizar las entrevistas con los grupos focales, previamente se diseñó un cuestionario de preguntas mixtas. Su validación (confiabilidad) fue realizada aplicando el método del “juicio de expertos” (Escobar-Pérez & Cuervo-Martínez, 2008). Para ello se contó con la colaboración de 13 profesores universitarios procedentes de la Universitat Politècnica de València, Universitat de València, Universitat de Lleida, Universitat de Barcelona, Universidad de Alicante, Universidad Internacional de Valencia y Universidad de La Laguna, que valoraron la validez en una escala del 1 al 10 de los ítems del cuestionario de acuerdo con los criterios de coherencia, relevancia, claridad y suficiencia (criterio binario de eliminación). El cuestionario final tras su validación se presenta en la Tabla 3.
| (2) Dimensiones | (18)Indicadores | (18) Ítems | (8) online | (10) audio |
| Datos sociodemográficos | Edad Género Antigüedad en el centro (años) Grado satisfacción (Alumnado ESO) Grado satisfacción (Alumnado FP-B) Grado satisfacción (Alumnado BCT) Grado satisfacción (Profesorado IES) Metodologías de Enseñanza-Aprendizaje | <=30 / 31-40 / 41-50 / 51-60 / >=61 M / H / NC <=5 / 6-10 / 11-15 / >=16 M.I. / I. / N. / S. / M.S. M.I. / I. / N. / S. / M.S. M.I. / I. / N. / S. / M.S. M.I. / I. / N. / S. / M.S. A. Coop. / Byod / E. Casos / Magistral / F. Classroom / Gamificación / M. Empatía / M. Conceptual / P. Aronson / V. Thinking | x x x x x x x x | |
| Organización escolar y curricular | Transición entre niveles educativos Organización horaria (50-60 min.) Estructura curricular por asignaturas Tecnología y materias específicas Itinerarios y continuidad de estudios Elección del itinerario y género Aula - Taller y PBL Formación permanente del profesorado Participación en investigación educativa Inversión en % PIB educación | ¿Es adecuada la transición entre niveles? ¿Cómo influye en la motivación? ¿Favorece la adquisición competencias? ¿Beneficia o perjudica las competencias? ¿Garantiza la continuidad de Tecnología? ¿De qué depende? ¿Es adecuada para la metodología PBL? ¿Qué ámbitos consideras más necesaria? ¿Publicar o realizar investigación? ¿A más inversión, más calidad educativa? | x x x x x x x x x x |
Grupos focales
La técnica de “grupos focales (focus group)” es una herramienta de la investigación cualitativa, que ha demostrado ser una fuente de información de enorme riqueza para la investigación en educación. Esta técnica representa sensibilidad para indagar conocimientos, normas y valores de determinados grupos (Hamui & Valera, 2013). Es el entrevistador quien introduce las preguntas y los entrevistados responden de manera anónima y sin entrar a la discusión o debate, y así agilizar el tiempo de intervención. Durante las sesiones, los entrevistadores (in situ) tomaron notas en sus cuadernos/tableta para facilitar su posterior codificación. Cada participante tenía una cartulina identificativa de “Profe A, B, C, etc.”, para garantizar el anonimato. El entrevistador introducía oralmente cada una de las 10 preguntas del cuestionario, mientras controlaba los tiempos de las intervenciones. Se aceptaron todas las opiniones, pero sin entrar a debatirlas. Las sesiones de los grupos focales fueron grabadas en archivos de audio (formato MP3). El entrevistador se limitó a tomar notas de los aspectos más relevantes de las respuestas de los participantes. Posteriormente, con el softwarede análisis cualitativo Atlas.ti (v.8) se procesó toda la información en su “Codificación abierta”, incluyendo etiquetas de “código”, “ítems” y “notas-memos”.
Teoría Fundamentada (TF) y codificación
La TF de Strauss y Corbin (2002), se basa en “conceptos, categorías y propiedades” descubiertos mediante el examen de los datos, hasta llegar a la saturación teórica, poniendo el énfasis en la generación de teoría. Los “conceptos” son elementos centrales de la TF, y son unidades básicas del análisis, creados por el investigador a partir de la identificación de eventos o casualidades. Las “categorías” se construyen agrupando conceptos, más abstractos y se generan mediante el mismo proceso analítico, mientras que las “propiedades” indican relaciones entre categorías y conceptos. Durante este proceso analítico, se identifican tres etapas: “codificación abierta” (análisis de datos y asignación de códigos), “codificación axial” (obtención de categorías y subcategorías), y “codificación selectiva” (categoría central que permite la construcción teórica y las aproximaciones concluyentes). Es desde la onto-epistemología, cuando buscamos respuestas a la objetividad de los significados de los códigos, utilizando criterios de evidencia como opiniones, comentarios, anotaciones, documentos, etc., para integrar toda la información en el “proyecto” de Atlas.ti (v.8), junto con los “archivos” generados durante la “codificación abierta y axial”.
Registro de datos
La codificación y categorización de datos cualitativos en la Teoría Fundamentada, requiere describir sus conceptos, el proceso de investigación, y el papel del investigador, haciendo énfasis en la codificación y categorización de datos, que son el centro del procedimiento metodológico para hacer manejables los datos y generar una teoría (Vives Varela & Hamui Sutton, 2021).
El número de profesores por Departamento fue de 2 a 7, y el tiempo medio de grabación (audio) por IES fue de 31m 02s. El tiempo total de grabación de los 17 IES fue de 08h 47m 41s. Para el registro de datos, se contó con la participación voluntaria del profesorado, entre el martes 1 de octubre de 2019 y el miércoles 5 de febrero de 2020. Durante las sesiones de los grupos focales, se observaron dos tendencias, el profesorado que iba “a ver qué sucedía”, y los que llevaban papel y lápiz para “participar con profundidad”. La codificación utilizada para identificar los audios de los participantes se muestra en la Tabla 4.
| Nº Grupo focal | Iniciales nombre del IES | Año de grabación | Nº de intervenciones |
| Dos dígitos 01 a 17 | Dos primeras letras MAYÚSCULAS | Dos dígitos 19, 20 ó 21 | Un dígito 1 ó 2 |
Saturación teórica (ST)
La “saturación teórica” (ST) la define Glaser y Strauss (2017) como el “punto en la construcción de las categorías en la cual ya no emergen propiedades, dimensiones o relaciones nuevas durante el análisis”. Para Vallés (1999), la ST es una estrategia metodológica del “método de comparación constante”, de manera que acerca a los investigadores a la posibilidad de verificación, sin apartarse del objetivo central, que es la generación de teoría. Según Ortega Bastidas (2020), resulta problemático seguir interpretando la ST desde la idea de repetición y redundancia, y por tanto “no existe un número ‘mágico’ que asegure la ST”, ya que emerge a partir de dos criterios: “la densidad de información y la autenticidad de información”. El investigador debe entender si el “criterio de densidad de información”, permite obtener heterogeneidad de significado, de manera que se pueda detallar su descripción y no solo en una simple anotación de frecuencias o cantidad de datos.
El trabajo de campo realizado con los 17 IES participantes fue esencial para registrar (in situ) la grabación de audios con los grupos focales. Durante las entrevistas realizadas con los grupos focales, ya se estaba agotando el discurso hacia el séptimo IES. Sin embargo, se verificó la ST evaluando el octavo IES, por lo que añadir más instituciones solo engrosaba la ocurrencia de los códigos ya creados.
Resultados
En este apartado se detalla el proceso seguido para la obtención de resultados, desde la “codificación abierta” donde se generan los códigos, de los cuales se identifican conceptos, categorías y subcategorías, hasta la “codificación axial” donde la codificación ocurre alrededor de un eje de una categoría, enlazándola con otras categorías y emergiendo las “redes semánticas” para añadir al análisis, profundidad y estructuración en el discurso. Por último, el proceso de refinar los datos con la “codificación selectiva” integra las categorías y subcategorías con la finalidad de generar un nivel de abstracción que permita elaborar una teoría en el discurso.
Codificación abierta
Durante esta fase, las entrevistas en profundidad realizadas con los grupos focales, evidencian los datos empíricos encontrados a través de las grabaciones de audio. El sistema de categorización de las respuestas de los docentes entrevistados se muestra en la Tabla 5, encontrando: (6) conceptos, (14) categorías, (43) subcategorías y sus propiedades.
| (6) Conceptos | (14) Categorías | Propiedades | (43) Subcategorías |
| Transición del estudiante | Problemas estudiantiles | Problemas de adaptación que se arrastran y se mantienen entre niveles educativos. | -Desmotivación -Tiempo adapt. -Falta comunic. -Didáctica -Modelo escolar -Desvinculación -Defic. inglés -Defic. mates. |
| Adecuación entre niveles | Difícil transición entre Primaria y Secundaria, y entre ESO y Bachillerato. | ||
| Transición de Primaria a Secundaria | Difícil coordinación entre departamentos, ambiente escolar, y horario lectivo. Ha mejorado mucho/poco la transición entre Primaria y Secundaria. La transición desde la ESO a BCT o FP no está suficientemente desarrollada. Falta orientación-vocacional. Depende de la voluntariedad del profesorado. | ||
| Organización horaria | Modelo educativo | Relación de la hora de clase (50´-55’), motivación de los estudiantes, y 5 ó 6 asignaturas por día. Jornada escolar continua o partida. | -Más horas -2h en bloque -Horas de 50’-55’ -Últimas horas -Distrib. Horarios -Descansos -Act. Extracurric. -No coord. Univ. -Más práctica -Sobran asignaturas |
| Duración adecuada | Dificultad de atención a partir de 30’ de clase teórica. Por el contrario, las clases prácticas falta tiempo y se aconseja 2 módulos de 50’-55’. | ||
| Estructura curricular | Competencias | Pérdida progresiva en la adquisición de competencias (conocimientos, capacidades y actitudes) en CyT. Cambios legislativos y de status de las asignaturas rompe el consenso social. | -Desacuerdo -Espacios -Segrega conoc. -Integrar currículo -Trabajo en equipo -Débil orientación -Tecno. Obligat. |
| Gestión estudiantil | Dificultad para gestionar 11 materias, el tiempo libre y saber resolver las actividades de clase. | ||
| Currículo | Cada una de las 11 asignaturas mantienen un currículo extenso/denso (antes por contenidos y ahora por competencias). Agrupar bloques de conocimientos.Asignaturas fáciles y otras difíciles. Exceso de optatividad, pérdida de calidad de enseñanza y competencias clave desleal/mercadeo. Reducción asignaturas. | ||
| Materia de Tecnología | Matrícula en Tecnología | Materia categorizada como “específica” y no como “obligatoria” y su número de alumnos depende de: expectativas, motivación, otras optativas, qué eligen sus compañeros, y percepción hacia la asignatura. Cada vez con menos horas, dificulta adquirir competencias clave. | -Percepción positiva -Oferta Tecnología -Expectativas |
| Motivación de los estudiantes | Relación entre motivación por aprender, rendimiento académico y jornada escolar.Ratio y espacio Aula-Taller. Itinerarios formativos son una trampa. | ||
| Elección del estudiante | Elección de materias optativas | Clasificar las asignaturas por obligatorias y optativas, conlleva a que los estudiantes perciben que las optativas implica poco trabajo, todo lo contrario que las obligatorias. En el caso del BCT, se eligen asignaturas si son ponderables en la Selectividad (PAU). La elección depende de la moda del momento. Itinerario formativo y metodologías. | -Débil orientación -Diferencia género -Fortalezas Depart. -Curríc. desfasado -Planif. oscura -Inclusión social |
| Expectativas | Pérdida de talento joven por cuestiones de organización escolar y curricular, falta de empatía y futura salida profesional. Depende del rol chica / chico. No hay continuidad curricular. | ||
| Percepción de la asignatura | Percepción positiva si es “fácil” de aprobar y no hay exámenes. Existe mínima influencia del entorno familiar. Tecnología es una asignatura muy atractiva para el alumnado, pero difícil de abordar por el profesorado: “exige actualizarse continuamente”. No es fácil integrar aprendizaje práctico de taller con el aprendizaje por ordenador. | ||
| Formación docente | Formación permanente docente | No existe interés inmediato por investigar o publicar las experiencias de aula, exige mucho esfuerzo. Participan en eventos (concursos y exposiciones), pero hay poco debate y reflexión escrita. Hay interés por la formación que se oferta desde las instituciones (online y/o presencial), pero existen dificultades para acceder a algunos cursos de formación. | -Máster en Tecnol. -Robótica -Arduino -Plurilingüismo -Autoformación -Impresión 3D -Manejo software -Picaxe -Oferta CEFIREs |
Finalizadas las entrevistas con los grupos focales, se utilizó el software Atlas.ti para incluir los audios y procesar su información. La Tabla 6 muestra los (66) códigos encontrados en correlación descendente por la “fundamentación” (f) y las “densidades” (d). El significado de (f) representa una variable numérica generada por el software Atlas.ti, que relaciona la cantidad de veces que aparece el código en los “archivos” o sea, en el discurso de los docentes. Mientras que (d) representa un valor numérico que se encuentra emparentado con la “codificación axial”, es la relación de un código con otros códigos. Los valores más altos pasan a considerarse como categorías y sus enlaces como subcategorías, identificando (14) categorías y (43) subcategorías. suficiente para indicar que el modelo fue aceptable para representar al conjunto de datos.
| Nº | Código | f | d | Nº | Código | f | d | ||
| 1 | Tamaño del IES define su aplicación | 12 | 4 | 34 | Currículo denso | 3 | 5 | ||
| 2 | Oferta de otras optativas | 12 | 5 | 35 | Debilidad en la orientación hacia los alumnos | 3 | 3 | ||
| 3 | Adecuación Aula-Taller y ratio | 12 | 0 | 36 | Compañerismo, inclusión social | 2 | 3 | ||
| 4 | Formación permanente docente | 12 | 10 | 37 | Autoformación | 2 | 1 | ||
| 5 | Publicar e investigar | 12 | 0 | 38 | Separación del conocimiento | 2 | 2 | ||
| 6 | Matrícula en la asignatura Tecnología | 10 | 11 | 39 | Arduino | 2 | 1 | ||
| 7 | Expectativas del estudiante | 10 | 6 | 40 | Plurilingüismo | 2 | 1 | ||
| 8 | Más inversión en educación = Calidad educativa | 10 | 0 | 41 | Diferencia de género en la elección | 2 | 1 | ||
| 9 | Planificación institucional oferta asignaturas (voluntad y oscurantismo) | 9 | 5 | 42 | Evaluar objetivos del sistema educativo (generalista- especialista) | 3 | 2 | ||
| 10 | Duración adecuada de clase (50min) | 9 | 8 | 43 | Falta de dotación informática en taller | 2 | 0 | ||
| 11 | Adecuación transición entre niveles educativos | 9 | 7 | 44 | Desmotivación estudiantil | 3 | 2 | ||
| 12 | Elección estudiantil de la asignatura Tecnología | 9 | 10 | 45 | Colegio intermedio (modelo francés) | 1 | 1 | ||
| 13 | Vía académica o aplicadas | 8 | 0 | 46 | Actividades extracurriculares | 1 | 1 | ||
| 14 | Motivación en los estudiantes | 8 | 10 | 47 | No hay coordinación IES - Universidades | 1 | 1 | ||
| 15 | Percepción positiva sobre la asignatura | 8 | 6 | 48 | Legislación afecta optatividad y selección | 3 | 0 | ||
| 16 | Difícil transición Primaria a Secundaria | 7 | 4 | 49 | Asignaturas redundantes | 2 | 1 | ||
| 17 | Adquisición de competencias con la estructura curricular | 7 | 10 | 50 | Picaxe, como referencia en desuso y Arduino como aceptación mayoritaria | 1 | 1 | ||
| 18 | Reasignación horaria (más horas) | 6 | 1 | 51 | El modelo educativo funciona | 1 | 7 | ||
| 19 | Motivación del docente | 6 | 4 | 52 | Últimas horas de la jornada más cortas | 1 | 1 | ||
| 20 | Problemas organizativos de los espacios | 5 | 2 | 53 | Diseño gráfico e impresión 3D | 1 | 1 | ||
| 21 | Tecnología debería ser obligatoria | 5 | 5 | 54 | Tiempo de adaptación | 1 | 3 | ||
| 22 | Innovación y TIC | 5 | 0 | 55 | Máster en Tecnología | 1 | 1 | ||
| 23 | Falta de comunicación entre niveles | 5 | 2 | 56 | Manejo de programas computarizados o aplicaciones APPs | 1 | 1 | ||
| 24 | Integrar el currículo y ámbitos | 5 | 5 | 57 | Trabajo en equipo | 1 | 2 | ||
| 25 | Descansos inter-jornadas | 4 | 2 | 58 | Más práctica y menos teoría | 2 | 2 | ||
| 26 | Distribución horaria por tipo de asignatura | 3 | 1 | 59 | Desactualización del currículo en la asignatura Tecnología | 3 | 3 | ||
| 27 | Formación y orientación filial que se traiga desde el hogar | 4 | 3 | 60 | Didáctica adaptativa en Primaria | 2 | 1 | ||
| 28 | CEFIREs y su oferta educativa | 5 | 1 | 61 | Deficiencias en inglés | 1 | 1 | ||
| 29 | Gestión estudiantil | 3 | 5 | 62 | Desvinculación entre niveles | 2 | 1 | ||
| 30 | Robótica | 3 | 1 | 63 | Horas de 60 minutos | 1 | 1 | ||
| 31 | 2 horas en bloque | 3 | 1 | 64 | Fortalezas Departamento de Orientación | 2 | 1 | ||
| 32 | Desacuerdos con la estructura curricular | 5 | 3 | 65 | Rigidez del sistema | 1 | 4 | ||
| 33 | Problemas estudiantiles | 2 | 7 | 66 | Deficiencias en matemáticas | 1 | 1 | ||
La Figura 1 representa la relación entre las puntuaciones de mayor peso en (f) y (d), destacando 5 categorías con f=12 y 5 subcategorías con d=10 y 11.
Por razones de espacio, se analizan los cinco primeros códigos: El primer código “tamaño del IES” (f=12, d=4), se refiere al número de unidades autorizadas por la Conselleria d’Educació para impartir enseñanzas de ESO, Bachillerato y FP, y a la asignación del número de profesores a cada IES. Los docentes consideraron influyente el tamaño del IES y su ubicación en la localidad. El estrato social-económico del alumnado es otro de los factores que influye en este código, pudiendo ser un valor la diversidad del alumnado, puede convertirse en una dificultad en la gestión del IES. Otro factor determinante es la oferta de asignaturas Específicas y de Libre Configuración, entre las que se encuentra Tecnología. A mayor tamaño del IES, existe mayor complejidad para organizar los horarios y los espacios, pero el alumnado dispone de mayor oferta de optativas. Esto supone un menor número de alumnos por materia. La Tabla 7 muestra el número de unidades autorizadas de los 17 IES participantes, identificando claramente 7 IES de gran tamaño (entre 28 y 56 unidades).

| Nº unidades autorizadas | |||||
| Nombre IES | Población | ESO | Bach. | FP | Total |
| Clara Campoamor | Alaquàs | 12 | 4 | 3 | 19 |
| Sucro | Albalat de la Ribera | 14 | 4 | 1 | 19 |
| 25 d’Abril | Alfafar | 13 | 4 | 5 | 22 |
| La Vall de Segó | Benifairó de les Valls | 10 | 3 | 1 | 14 |
| Molí del Sol | Mislata | 23 | 5 | 15 | 43 |
| Gabriel Císcar | Oliva | 13 | 4 | 8 | 25 |
| Henri Matisse | Paterna | 13 | 4 | 11 | 28 |
| Tavernes Blanques | Tavernes Blanques | 22 | 5 | 4 | 31 |
| La Marxadella | Torrent | 24 | 6 | 26 | 56 |
| Turís | Turís | 15 | 4 | 2 | 21 |
| Benlliure | València | 16 | 13 | 6 | 35 |
| Font de Sant Lluís | València | 15 | 5 | 5 | 25 |
| Isabel de Villena | València | 14 | 6 | 2 | 22 |
| Lluís Vives | València | 12 | 19 | 0 | 31 |
| La Misericòrdia Nº26 | València | 19 | 7 | 0 | 26 |
| Serpis | València | 18 | 6 | 17 | 41 |
| La Serranía | Villar del Arzobispo | 10 | 4 | 2 | 16 |
El segundo código “oferta de optativas” (f=12, d=5), hace referencia a que cada año se plantean nuevas oportunidades para elegir otras optativas, apareciendo la “competencia” o “rivalidad” entre asignaturas. La Tabla8 muestra la oferta de asignaturas optativas.
| 1º ESO (elegir una) | 2º ESO (elegir una) | 3º ESO (elegir una) | 4º ESO Enseñanzas Aplicadas / Académicas (elegir una de cada bloque) |
| Informática Talleres de Refuerzo Talleres de Profundización Proyecto Interdisciplinario Cultura Clásica Ed. Plástica Visual y Audiovisual Iniciación Act. Emprendedora Segunda Lengua Extranjera | Informática Talleres de Refuerzo Talleres de Profundización Proyecto Interdisciplinario Cultura Clásica Iniciación Act. Emprendedora Segunda Lengua Extranjera | Tecnología Informática Talleres de Refuerzo Talleres de Profundización Proyecto Interdisciplinario Cultura Clásica Iniciación Act. Emprendedora Compet. Comunicativa Oral 1º Lengua Extranjera Segunda Lengua Extranjera | Bloque A: Artes Escénicas y Danza Cultura Científica Cultura Clásica Ed. Plástica Visual y Audiovisual Filosofía Música Segunda Lengua Extranjera Tecnologías de la Información y la Comunicación Bloque B: Competencia Comunicativa Oral 1º Lengua Extranjera Talleres de Refuerzo Talleres de Profundización Proyecto Interdisciplinario |
| 1º Bachillerato Ciencias | 2º Bachillerato Ciencias |
| Elegir una: Dibujo Técnico I Biología y Geología Elegir dos: Análisis Musical I Anatomía Aplicada Cultura Científica Dibujo Artístico I Lenguaje y Práctica Musical Religión Segunda Lengua Extranjera Tecnología Industrial I Tecnologías de la Información y la Comunicación I Volumen | Elegir dos: Física Química Dibujo Técnico II Biología Geología Elegir una: Análisis Musical II CC. de la Tierra y del Medio Ambiente Dibujo Artístico II Fundamentos de Administración y Gestión Historia de la Música y de la Danza Imagen y Sonido Psicología Segunda Lengua Extranjera Técnicas de Expresión Graficoplástica Tecnología Industrial II Tecnologías de la Información y la Comunicación II Voluntaria: Educación Fisiodeportiva y Salud |
Se observó que no existe tal oferta de optativas, sino que más bien es una decisión de la gerencia institucional quienes planifican dicha oferta. Cuando los alumnos tienen que elegir qué asignaturas deberán cursar al próximo año, aparece el “mercadeo” con el profesorado “vendiendo su asignatura” y el alumnado “comprando a buen precio”. El profesorado de Tecnología (imaginamos que otras asignaturas harán lo mismo), hace lo posible por “atraer” al alumnado y tener un mínimo de inscritos, pero que, de un año a otro, “puede saltar todo por los aires y te quedas sin alumnos”.
El tercer código “adecuación Aula-Taller y ratio” (f=12, d=0), se refiere al espacio de clase, aula, taller o laboratorio. El profesorado indicó que los espacios son adecuados para desarrollar el currículo, aunque emergió la obsolescencia en el equipamiento y la falta de actualización de los talleres y laboratorios. De la misma manera, existen IES que, por su gestión o tamaño, disponen de mayores espacios, lo que facilita la tarea docente. Subyace en el discurso de los docentes la “ratio”, asociado a la agrupación de materias por “ámbitos”. Existe discrepancia entre el profesorado entrevistado, por un lado, aquellos que consideran imprescindible “reducir la ratio” y “eliminar la agrupación de asignaturas”, considerando que cada asignatura tiene su propia lógica interna y tiene que ser un especialista quien tiene que dar sus contenidos. Por otro lado, existe el grupo de profesores que apuestan por la “agrupación de asignaturas por ámbitos” y por la “colaboración interdepartamental”, remarcando que, el alumnado mejora sus competencias en CyT, reduce el fracaso escolar, y trabaja por proyectos interdisciplinares. Es unánime la opinión de que en el Aula-Taller, es clave reducir la ratio entre 15-20 estudiantes. Destacaron que el mantenimiento de la infraestructura depende del profesorado, que, por lo general, tiene que duplicar su horario para atender a su sostenimiento.
El cuarto código “formación permanente docente” (f=12, d=10), junto con el quinto código “publicar e investigar” (f=12, d=0), llamó la atención las respuestas de los docentes respecto de las experiencias en el aula. Esta pregunta pretendió conocer si existe motivación por investigar, publicar experiencias, o por si han asistido a eventos y congresos en calidad de ponentes. Se evidenció de forma unánime que los docentes no tienen interés inmediato por la investigación o por publicar sus experiencias. Declaran haber asistido a eventos “hace algún tiempo”, pero nunca en calidad de ponentes. Aquí se debe encender una alarma institucional en todo el sistema educativo, debido a que pone de manifiesto que los docentes no dan valor a divulgar sus experiencias y hallazgos en su propia acción docente. Este desmerecimiento puede ser la evidencia del grado de motivación que tienen los docentes por su trabajo. Teniendo en cuenta que la formación de los docentes proviene del ámbito de la CyT, y que los avances científicos y tecnológicos son evidentes, no se entiende la falta de dedicación para reflexionar, publicar e intercambiar sus experiencias. Expresaron que “todo está en Internet” y que “en un clic” acceden a lo que necesitan en cada momento. Ahora bien, reconocieron que el verdadero intercambio de experiencias se produce de manera presencial, a través de los Centros de Formación, Innovación y Recursos Educativos (CEFIREs) y los concursos escolares.
Codificación axial
La “codificación axial” supone categorizar los códigos, de manera que aquellos que se encuentren alrededor de un eje común pasen a ser categorías, y sus relaciones en subcategorías. De la interrelación entre categorías y subcategorías emergieron las “redes semánticas”, que en definitiva son construcciones gráficas que añaden profundidad y estructuración al análisis cualitativo de los datos. A partir de las preguntas del cuestionario aplicado a los grupos focales, emergieron 6 Redes semánticas y que obtuvieron mayor variabilidad en sus respuestas, debido a la complejidad en la ramificación de sus relaciones inter-códigos (código-código). Para la “codificación axial” se tuvo en cuenta la variable densidad (d). Este valor numérico diferenció a las categorías de las subcategorías. Las 6 Redes semánticas fueron identificadas como:
I. Transición del estudiante entre niveles educativos.
II. Horario y temporalización adecuada de clase
III. Estructura curricular.
IV. Asignatura Tecnología como “específica”
V. Elección estudiantil de la asignatura Tecnología.
VI. Interés en la formación docente.
Red semántica (I): Transición del estudiante entre niveles educativos
La Figura 2 representa las relaciones entre códigos, con 4 categorías principales: “problemas estudiantiles”, “adecuación transición entre niveles educativos”, “gestión estudiantil” y “difícil transición Primaria a Secundaria”. La categoría “adecuación transición entre niveles” que realizan los estudiantes entre las diferentes etapas educativas, evidenció que existen problemas estudiantiles que se arrastran entre un nivel y otro. El profesorado reconoció la dificultad que tienen los estudiantes en la transición de Primaria a Secundaria. En esta red emergieron deficiencias en el dominio de matemáticas e inglés, además de saber gestionar 11 materias, el tiempo libre y las actividades para casa. Es una tarea pendiente educar el tiempo de ocio. Los docentes instan a las autoridades educativas a revisar experiencias exitosas en la transición entre niveles, como es el caso de la formación en alternancia en los tramos educativos de FP y Universidad del sistema educativo francés. La falta de comunicación entre niveles, la participación de los docentes para mejorar la transición y, la continuidad de la asignatura Tecnología, subyacen en las preocupaciones del profesorado. Ocurre que, en 1º y 2º ESO, Tecnología es obligatoria, pero al ser optativa en 3º y 4º curso (enseñanzas académicas) pueden dejar de cursarla hasta Bachillerato. Este hecho causa un problema al docente por tener “alumnos que han cursado la asignatura” en toda la etapa de la ESO, y otros que no, con una diferencia de dos cursos

Red semántica (II): Horario y temporalización adecuada de clase
La Figura 3 representa las relaciones entre códigos, con 3 categorías principales: “modelo educativo funciona”, “duración adecuada de clase” y “motivación de los estudiantes”. Esta red semántica relaciona la temporalidad de la hora de clase y la motivación de los estudiantes, dado que diariamente tienen entre 5 y 6 asignaturas. Los docentes coinciden que la clase de 50-55 minutos es adecuada para los propósitos académicos, aunque también están los que consideran que debería ser de 45 ó 60 minutos. Coinciden en afirmar, que disminuye el rendimiento académico y la motivación de los estudiantes a lo largo de la jornada escolar.
Los entrevistados indicaron que los bloques de dos horas continuas, concentra la atención de los estudiantes, pues los docentes diseñan actividades de larga duración y se evita el “estrés” que supone realizar actividades “contra reloj”. Consideran que las clases deberían ser más prácticas y menos teóricas. Sugieren que las asignaturas conceptuales o abstractas estén en la primera franja horaria de la mañana y las asignaturas de carácter procedimental estén a últimas horas. La mayoría consideró que 50 minutos es un tiempo adecuado para una clase, y que se deben respetar los periodos de descanso según los niveles educativos. Los docentes opinaron que se deben realizar actividades prácticas (proyectos) en contraposición a la densa carga curricular, integrando actividades extracurriculares.

Red semántica (III): Estructura curricular
La Figura 4 representa las relaciones entre códigos, con 4 categorías principales: “adquisición de competencias y estructura curricular”, “gestión estudiantil”, “currículo denso” y “matrícula en la asignatura Tecnología”. La categoría “adquisición de competencias y estructura curricular” es la de mayor densidad, puesto que es fuente de “discordia” porque clasifica las asignaturas en Troncales, Específicas y de Libre Configuración, y los sujetos de investigación perciben en su mayoría como “muy densa” y “rígida”, elemento antagónico a la adquisición de las competencias clave. Los docentes plantean el dilema: “pocos contenidos y bien asimilados” lo cual lleva a trabajar por “ámbitos” reduciendo asignaturas, o bien seguir con “el actual currículo” representado por 11 asignaturas.
Los docentes manifestaron la necesaria evaluación de los objetivos del sistema educativo. Consideran que la participación entre la institución educativa, docentes, alumnos y familias, corregiría las debilidades detectadas. Es frecuente escuchar el comentario de que “es la institución educativa quien decide si se oferta o no ciertas asignaturas y en qué cursos”. Los docentes mostraron su perplejidad de cómo se ha desvirtuado el significado “optatividad”. Pese a estas dificultades, los docentes mostraron su predisposición para afrontar los retos educativos.

Red semántica (IV): Asignatura Tecnología como “específica”
La Figura 5 representa las relaciones entre códigos, con 2 categorías principales: “matrícula en la asignatura Tecnología” y “motivación en los estudiantes”. Los docentes consideraron que el currículo actual ha perjudicado a la asignatura Tecnología, categorizada como “específica”, y no como una asignatura “obligatoria”, lo que afecta directamente a la hora de realizar la matrícula del curso. Para que el alumnado elija una asignatura, contribuyen diversos factores: expectativas, motivación, otras optativas, compañerismo, inclusión social o la percepción hacia la asignatura.
Así mismo, se adicionan aspectos propiamente institucionales, como el tamaño del IES, la organización escolar o la antigüedad del profesorado en el Centro, lo cual lleva a que los docentes consideren que, para un adecuado desarrollo curricular, debería ser obligatoria en la ESO y BCT. El profesorado se encuentra escéptico con la disminución horaria con cada nueva ley educativa.
Los docentes no perciben que la clasificación de la asignatura como “específica” sea un problema, pero tampoco consideran que genere mejoras en las competencias que deben adquirir los estudiantes. La asignatura Tecnología ha cambiado en los últimos años y esto hace que su vigencia se vea comprometida. Su currículo no se corresponde con los recursos materiales y didácticos que existen en los IES, generando incertidumbre a la hora de programar proyectos.

Red semántica (V): Elección estudiantil de la asignatura Tecnología
La Figura 6 representa las relaciones entre códigos, con 4 categorías principales: “adquisición de competencias y estructura curricular”, “elección estudiantil de la asignatura Tecnología”, “expectativas del estudiante” y “percepción positiva de la asignatura”. Los docentes opinan que los estudiantes tienen una percepción positiva de la asignatura y la prefieren a otras, sobre todo en los primeros cursos de la ESO. Ahora bien, si el alumnado percibe que la asignatura es "fácil" de aprobar, y si les conviene, se matricularan con más frecuencia. Esto significa, que no existe control por supervisar lo que se hace en clase, más allá del propio Departamento. Este hecho, impide coordinar sinergias entre departamentos, a no ser que se produzcan por la propia voluntariedad del profesorado. Los docentes reconocen tener interés por la formación que se oferta desde las instituciones sea online y/o presencial, pero existen dificultades (más demanda que oferta) para acceder a algunos cursos de formación.
Se reconoció como una debilidad, la orientación educativa que se da a los alumnos, así como la percepción que tienen desde su entorno familiar. Por el contrario, una de las fortalezas es la motivación y compromiso que tienen los docentes con la asignatura Tecnología, pese a la fuerte competencia entre las diferentes materias optativas. Consideran que Tecnología es una asignatura muy atractiva para el alumnado, pero difícil de abordar por el profesorado porque “exige actualizarse continuamente”, y no es fácil saber integrar el aprendizaje práctico de taller con el aprendizaje virtual (simulación por ordenador).

Red semántica (VI): Interés en la formación docente
La Figura 7 evidencia la única categoría principal encontrada: “formación permanente docente”. Los docentes están interesados por la formación en; robótica, tarjetas Arduino (en desuso Picaxe), programación y aplicaciones, diseño gráfico e impresión 3D. Destacaron tener motivación por conocer otras metodologías de aprendizaje colaborativa y plurilingüismo. Aunque existe una red de CEFIREs que diseñan y establecen la oferta de formación, el profesorado considera que deben organizarse más eficientemente. En contraposición, algunos de los sujetos de estudio abogan por la “autoformación”, considerando que es una acción individual y que cada docente pueda elegir el ámbito de formación que más le interese.
Reflexionaron que, en Tecnología, los docentes deben “reciclarse continuamente” y que la formación es la base para la actualización de conocimientos, pero en su justa medida, pues está apareciendo el síndrome de Burnout. Se requiere de la Administración educativa y de la red de CEFIREs sean más ágiles, planifiquen en el largo plazo y faciliten el intercambio de experiencias docentes.

Coocurrencias
El análisis de las “coocurrencias” permitió descubrir y agrupar conceptos fuertemente relacionados dentro del conjunto de datos y documentos registrados, pudiendo servir para definir categorías. Esta técnica considera que dos o más conceptos son coocurrentes cuando aparecen con frecuencia juntos en un conjunto de documentos y si raramente aparecen separados. Las coocurrencias ofrecen criterios objetivos para comprender la relación entre las categorías.
La opción “análisis de coocurrencias” del software Atlas.ti, proporcionó una matriz simétrica de 76 filas por 76 columnas, con 5.776 puntuaciones de 0 a 5. Una vez filtrados los datos y eliminadas las puntuaciones más bajas (0 a 1), quedó una matriz de 21x28 con 588 puntuaciones. La Tabla 9 muestra las puntuaciones entre pares de códigos.

La Figura 8 representa por orden alfabético los códigos de máxima puntuación (4,94): “Deficiencias en inglés, Deficiencias en matemáticas, Tiempo de adaptación, Últimas horas de la jornada más corta”. Destacan por su puntuación (4,00 a 4,51) los códigos: “Duración adecuada de clase (50´-55’), Problemas estudiantiles, Innovación y TIC”. Los códigos de menor puntuación (3,03 a 3,05) se concentran en: “2h en bloque, Arduino, Oferta de optativas, Plurilingüismo”.

Codificación selectiva
La “codificación selectiva” no es una etapa independiente de la codificación abierta y la codificación axial, sino una extensión de esta última, pero con un mayor nivel de abstracción. Después del proceso de refinar los datos e integrar las categorías y subcategorías es posible generar una teoría que contextualice el objeto de estudio y poder obtener conclusiones. Por tanto, la codificación selectiva “consiste en todos los productos del análisis, condensados en unas cuantas palabras que parecen explicarnos de qué trata la investigación” (Strauss y Corbin, 2002).
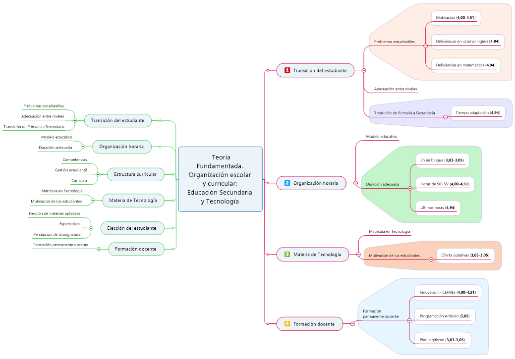
La Figura 9 representa los resultados de los análisis realizados. A la izquierda se muestra, después de la “codificación abierta y axial” la categorización de 6 conceptos y 14 categorías (por falta de espacio, no se indican las 43 subcategorías). A la derecha, después del proceso de refinado de las “coocurrencias” se muestra el modelo simplificado en 4 conceptos, 8 categorías y 11 subcategorías, indicando cuales son las prioridades de los 68 docentes entrevistados. Por tanto, los grupos focales y los análisis realizados en codificación abierta, axial y coocurrencias, revelan que la organización escolar y curricular, debe adecuar las categorías: 1. Transición entre niveles educativos; 2. Organización horaria; 3. Materia de Tecnología; y 4. Formación docente.

Discusión
La discusión de los resultados se estructura de acuerdo con las preguntas de investigación propuestas en el presente trabajo para su mejor seguimiento.
1. ¿Cómo mejorar la transición del alumnado entre los diferentes niveles educativos?
Aunque ha mejorado mucho la transición entre Primaria y Secundaria, la adaptación del alumnado a la etapa de Secundaria ha de tener en cuenta la nueva cultura individualista, centrada en las disciplinas y orientada a los resultados (Azorín, 2019). De la misma manera, no está suficientemente desarrollada la transición de 4º ESO a los estudios postobligatorios de Bachillerato y Formación Profesional. La coordinación entre los departamentos didácticos mejoraría la transición entre los diferentes niveles educativos.
La RS (I) sugiere combinar estrategias para la integración del alumnado y dedicar tiempo para su adaptación, tal como apunta Lorente (2006). Los docentes manifiestan la falta de orientación vocacional de los estudiantes. Esta tarea de orientación muchas veces se hace recaer en las tutorías y la voluntariedad del profesorado. Tal como indican Luengo y Gutiérrez (2003) la orientación vocacional de los estudiantes contribuye a eliminar los estereotipos de género, que pueden condicionar sus decisiones, siendo agentes activos: las familias, los medios de comunicación y la educación. Conectado con esto, la RS (III) refleja la transferencia de responsabilidad al alumnado, ya que desde 1º ESO tiene que elegir su itinerario formativo, dando lugar a suponer madurez a temprana edad, que en la práctica no es así. Sin embargo, hacia 4º ESO, el alumnado se empodera con sus decisiones. Por todo ello la labor de orientación debería ser una actividad más reconocida y mejor gestionada por los centros ya que es un factor crítico para alimentar las vocaciones en el área STEAM.
Durante la adolescencia, saber gestionar el tiempo libre y el ocio, es muy importante sobre todo para el rendimiento académico (Hermoso Vega, 2009), de igual manera que la participación en las actividades extraescolares tiene un beneficio a corto y medio plazo. La sobreestimulación continua que reciben los estudiantes a través de su interacción con las redes sociales dificulta muchas veces una correcta gestión del tiempo de estudio e impacta en su rendimiento académico (García-Martín & Cantón-Mayo, 2019). Los centros deberían realizar acciones para que los estudiantes fuesen conscientes de este problema.
Los docentes entrevistados destacan la falta de continuidad de la asignatura Tecnología entre los diferentes cursos y niveles educativos. La percepción que tienen los docentes sobre los cambios de currículo y horario de la asignatura de Tecnología refuerza esa sensación. Basta con analizar las diferentes leyes educativas (LOGSE, LOE, LOMCE y LOMLOE), para comprobar la pérdida de identidad en la ESO y BCT.
2. ¿Qué organización escolar y curricular es la adecuada para desarrollar talento?
En relación con este tema, los docentes plantean adecuar la amplitud o reducción de la hora lectiva, en función de si es a primera o a última hora de la jornada. Los alumnos tienen entre 5 y 6 asignaturas por día, a un ritmo de cambio de actividad-asignatura cada 50’-55’ por lo que influye el cansancio hacia las últimas horas. Según Alonso (2021), estas consideraciones, se realizan al margen del debate sobre la jornada escolar (continua o partida), y aunque el profesorado es proclive a la jornada continua ello no avala que los alumnos mejoren sus resultados académicos o que disminuya el fracaso escolar (Morales Yago et al., 2017).
En algunos casos, existe dificultad de coordinación entre los Departamentos didácticos de un mismo IES, y en concreto entre los Departamentos STEM/STEAM que podrían dinamizar acciones conjuntas. Esto supone un lastre importante, ya que los departamentos didácticos juegan un papel fundamental en el contexto de la organización escolar, al ser estructuras de comunicación personal y profesional, aunque al mismo tiempo, estén balcanizados en subculturas y sean “reinos de taifas” (Lorente, 2006).
Los docentes muestran su preocupación por los cambios legislativos y como consecuencia en sus amenazas, como: “qué hay de mi asignatura”, los horarios, la disponibilidad de aula-materia, bajar la ratio o “suprimir los ámbitos”. Probablemente estas preocupaciones generan una desmotivación que se refleja en la no participación en actividades conjuntas. El informe TALIS (MEFP, 2018) demuestra que en Primaria el 47% del profesorado programa actividades conjuntas, mientras que en Secundaria es del 21%. En Primaria participan en distintas clases y grupos de edades el 32% y en Secundaria es del 11%. En Primaria, observan clases de otros docentes el 15%, y en Secundaria es del 5%. Algunas de las consecuencias del trabajo atomizado de los docentes, se refleja en la cifra de alumnos repetidores, que en los centros públicos de la C. Valenciana ya han repetido en 3º ESO un acumulado del 32,8% del alumnado. Por lo tanto, hay mucho recorrido en la mejora de este tema en el ámbito de Secundaria.
Respecto de la organización curricular, las leyes educativas han ido evolucionando desde un posicionamiento rígido (LOMCE, 2013), clasificando las asignaturas por su grado de importancia (más matemáticas y menos arte), a la actual LOMLOE (2020) con un planteamiento más abierto. Aun así, encontramos absurdos en la continuidad de las asignaturas, como, por ejemplo: Tecnología es materia obligatoria en 1º y 2º ESO, y optativa en 3º y 4º ESO. Al no tener continuidad curricular, si un porcentaje de alumnos pretende estudiar el BCT, es obvio, que han perdido dos años de formación. Todo esto justifica la estructura de la RS (III) que analiza la visión que tienen los docentes sobre la estructura curricular.
Respecto de las asignaturas optativas es contradictoria su elección con el itinerario formativo acorde con el talento de los estudiantes. En la ESO, la elección de asignaturas optativas depende de la moda del momento y de cómo el profesorado “vende su asignatura”. En Bachillerato, se eligen asignaturas si “no hay exámenes” y si son ponderables en la Selectividad (PAU-EBAU). Las RS (IV y V) exponen la dificultad de un currículo de “quita y pon”, y cómo la materia de Tecnología (al igual que otras materias) padece de su continuidad según cada cambio legislativo.
3. ¿Cómo garantizar la adquisición de competencias de los estudiantes?
En relación con esta cuestión, el debate sobre qué contenidos y qué competencias deben adquirir los estudiantes, está ampliamente discutido por Coll Salvador y Solé i Gallart (1987), que, apuesta por la importancia de los contenidos en la enseñanza, mientras que Angulo y Redon (2011), plantean la enseñanza de las competencias y de los contenidos, pero “cada uno es su sitio”. Desde el punto de vista de la importancia de los estudios en CyT, a los alumnos se les ofrece la base polivalente para desarrollar sus “competencias en matemáticas, ciencia y tecnología”, y si la escuela actúa como “comunidad de aprendizaje”, será garantía para que el alumnado adquiera las competencias en conocimientos, capacidades y actitudes (Hargreaves, 2003).
La LOMLOE (2020) señala el cambio de paradigma que supone enseñar por competencias (conocimientos, capacidades y actitudes), en vez de enseñar por contenidos. La RS (III) relaciona las categorías “adquisición de competencias y estructura curricular”, y “currículo denso”. Sin embargo, una parte de los docentes entrevistados, consideran que para que se produzca ese cambio, es imprescindible “reducir la ratio” y “eliminar la agrupación de asignaturas”. Consideran que “cada asignatura tiene su propia lógica interna y tiene que ser un especialista quien tiene que dar sus contenidos”. Por otro lado, existe el grupo de docentes que apuestan por la “agrupación de asignaturas por ámbitos” y por la “colaboración interdepartamental”. Consideran que el alumnado mejora sus competencias en CyT, reduce el fracaso escolar, y trabajan por proyectos. Las RS (IV y V) muestran como a los docentes no les preocupa tanto la clasificación curricular de la asignatura, como que se mejoren las condiciones de su estabilidad, ya que ven “peligrar” su vigencia, pese a que la materia de Tecnología tiene una “percepción positiva” (Recomendación del Consejo UE, 2018).
La adquisición de competencias en CyT pasa en primer lugar, por la elección por parte de los alumnos de estas asignaturas. Las respuestas de los participantes están muy alineadas con los resultados del estudio “Percepción social de la Ciencia y la Tecnología en España” (Arnau et al., 2019; Ortega, 2019), que ahonda en los factores que alejan a los jóvenes de los estudios en CyT, destacando que son las fobias vinculadas a Internet y a las TIC, la edad y género, los estilos de aprendizaje formal e informal, las diferencias socioeconómicas y culturales, y los estudios de los familiares (Martín & Moreno, 2009; Utiel, 2010).
4. ¿Qué formación inicial y continua requiere el profesorado?
Mourshed et al. (2010) analizan las políticas que han implantado los sistemas educativos más avanzados del mundo, y se preguntan ¿por qué desde la evaluación de 2003, unos sistemas mejoran y otros no? La respuesta es clara: “la calidad de un sistema educativo tiene como techo la calidad de sus docentes”. La siguiente pregunta que plantean dichos autores es: ¿Cómo se convierte un sistema educativo de bajo desempeño en uno bueno o excelente? Las respuestas son: “un buen sistema necesita estabilidad, no vaivenes políticos”, “reducción de la desigualdad entre aulas y escuelas”, “convertir las escuelas en organizaciones de aprendizaje” y “mejorar la formación del profesorado”. En este sentido, los docentes opinan que cada vez es más difícil implementar los cambios legislativos en el aula, porque rompen con el consenso social, manifestando que “no somos escuchados por la Administración educativa”.
La formación del profesorado es una cuestión recurrente y ampliamente debatida entre los docentes entrevistados, que según muestra (concursos y exposiciones)”, pero hay “poco debate y reflexión escrita”, aunque “hay interés por la formación que se oferta” desde los CEFIREs del ámbito STEM, sea online y/o presencial, pero la Tabla 5, la formación docente es un “concepto” que se convierte en “categoría”, cuyas propiedades son: “no existe interés inmediato por investigar o publicar las experiencias de aula, ya que exige mucho esfuerzo”, el profesorado está interesado en “participar en eventos existen “dificultades para acceder” a algunos cursos de formación.
Durante la “codificación abierta”, los docentes manifestaron la importancia de la categoría “formación docente” ocupando el cuarto lugar de la Tabla 6. A los docentes les preocupa la permanente actualización de conocimientos, y en particular la exigencia que se requiere en Tecnología. Existen dificultades para acceder a algunos cursos de formación, y no se plantean en el día a día, investigar sobre los procesos de enseñanza/aprendizaje o por publicar las experiencias de aula, todo ello exige mucho esfuerzo y “no hay tiempo” aunque según Imbernón (2001, 2017) el profesorado trabaja (o está más horas en centro) respecto a la media en los países de la UE, “si bien se debería estudiar no tanto la cantidad de horas sino a qué se dedican”. En este sentido, el reconocimiento de las actividades de formación y por compartir experiencias docentes se debería reforzar.
Pero ¿cuál es el modelo de formación?, según García (2012) hasta el año 2009, el CAP (Certificado de Aptitud Pedagógica) cumplía una misión: integrar teoría y práctica, aprender a enseñar de forma coherente, poseer una formación individual y grupal, y orientada a la adquisición de competencias profesionales. La implantación del Máster de Formación del Profesorado, pretende cubrir la formación inicial del profesorado, pero con la llegada de oposiciones para el acceso a la función pública, más bien parece que el Máster se ha convertido en la preparación de oposiciones según los participantes. Respecto de la formación continua, el estudio TALIS (MEFP, 2018) dice: “el porcentaje de profesores que se preocupan por la formación es muy alto, pero están insatisfechos”, y así lo confirman los docentes entrevistados.
La RS (VI) desvela la necesidad que tienen los docentes por “reciclarse continuamente”, por la “formación en tecnologías digitales” y por “implementar metodologías colaborativas” en el aula. Asumen que la formación es la base para la actualización de conocimientos “pero en su justa medida”, pues ya hace mucho tiempo que apareció el síndrome de Burnout, especialmente en el profesorado de Secundaria (Llull et al., 2015). El profesorado opina que la oferta de formación de la red de CEFIREs sea más ágil, que exista una planificación en el largo plazo y que faciliten el intercambio de experiencias entre los docentes.
La LOMLOE (Título III: Profesorado, Cap. I y III, Art. 100 y 102), plantea que la formación inicial debe garantizar la capacitación adecuada para afrontar los retos del sistema educativo, y que será necesaria la formación pedagógica y didáctica. Mientras que la formación permanente, deberá contemplar la adecuación de los conocimientos y métodos a la evolución de las ciencias y de las didácticas específicas, y fomentar programas de investigación e innovación impulsando el trabajo colaborativo.
La red de los CEFIREs juega una importancia estratégica para la formación docente y la divulgación de experiencias. Conviene seguir promocionando encuentros de experiencias, exposiciones y concursos escolares, pese al esfuerzo que requiere y muchas veces no está valorado. Los docentes plantean que “no se trata de acumular puntos” para la carrera profesional, se trata de incentivar mecanismos institucionales para investigar y publicar las experiencias profesionales. Algunos docentes abogan por la “autoformación”, considerando que es una acción individual y que cada docente pueda elegir el ámbito de formación que más le interese.
Conclusiones
La investigación realizada intenta contribuir a la mejora de la calidad educativa, porque trata de comprender a través de la opinión de 68 docentes entrevistados, y desde el punto de vista de la metodología cualitativa, la problemática de un área de conocimientos, como es el caso de Tecnología, sujeta a los vaivenes de las sucesivas leyes educativas que han entrado en vigor en España en los últimos 30 años.
En relación con la mejora de la “transición del alumnado” entre diferentes niveles educativos, los docentes abordan los temas de fondo, como son: los problemas para adaptarse de Primaria a la ESO, y sobre todo de 4º curso ESO hacia Formación Profesional o Bachillerato. En este sentido, surgen deficiencias que se arrastran desde Primaria, como: bajo rendimiento académico, repetición de curso, carencias en matemáticas e idioma extranjero (inglés), gestión del tiempo libre y las actividades para casa. La tarea de orientar la formación de los estudiantes según sus capacidades y desarrollar estrategias para el tiempo de ocio, recae en la voluntariedad del profesorado y en su capacidad de empatía con el alumnado. La mejora de la transición educativa está vinculada a la comunicación entre los docentes de las diferentes etapas educativas, y a la coordinación entre los departamentos didácticos. Se propone organizar equipos de coordinación multidisciplinares entre los diferentes niveles educativos como medida de mejora.
Respecto de la transición de la modalidad de CyT del Bachillerato hacia los estudios universitarios (ciencias, ingenierías y arquitectura), se detecta una disminución progresiva de alumnado con interés y competencias en CyT. Como consecuencia, la pérdida de talento joven sobre todo chicas, hace que los estudiantes de Tecnología sean mayoritariamente chicos. Medidas de estímulo como la web Stem Talent Girls (Fundación ASTI, 2022) pueden servir para motivar las vocaciones de las chicas en este campo.
En cuanto a la “organización escolar y curricular”, el profesorado considera una buena organización escolar, aquella que plantee una jornada escolar que evite el solapamiento en el uso de aulas y genere un buen ambiente escolar. Los equipos directivos y el profesorado deberían apostar por la colaboración interdepartamental. Se insiste en la pérdida de talento joven, a veces por cuestiones de organización escolar y curricular, otras, por falta de empatía o de expectativas laborales.
Los docentes manifiestan la necesaria evaluación de los objetivos del sistema educativo. Consideran que la participación entre la institución educativa, docentes, alumnos y familias, corregiría las debilidades detectadas. Por otro lado, un currículo denso, rígido y fragmentado por asignaturas no favorece la adquisición de competencias que deben asumir los estudiantes para una sociedad compleja, y, además, está en contraposición con la falta de comprensión lectora.
La organización y elección de las asignaturas optativas, ha perdido su significado, y se entra en un “mercadeo” entre alumnos y profesores. El despliegue en la oferta de asignaturas optativas complica la organización de horarios y espacios, y a los alumnos se les presenta el dilema de tener que elegir una asignatura de un amplio abanico de optativas. En definitiva, se eligen según el nivel de exigencia–no exigencia, mientras el profesorado compite por completar horas en su jornada laboral. En el caso del BCT, se eligen asignaturas si son ponderables en la Selectividad (PAU-EBAU), y su elección depende de la moda del momento. La labor de orientación hacia los alumnos debe evitar esta situación y por lo tanto se debe reforzar.
Aunque está en debate la jornada escolar (continua o partida), el módulo horario de 50’-55’ es considerado como adecuado, aunque las materias experimentales como p.e. Tecnología, se aconseja módulos de 2h seguidas. Ahora bien, si la tendencia legislativa es reducir la carga curricular a 2h a la semana, pues desvanece la idea de trabajar por proyectos, aunque exista una percepción positiva de los alumnos. En este sentido, la Administración educativa (Inspección, Direcciones Territoriales, etc.), debería hacer un esfuerzo normativo, para dar más apoyo a la compleja tarea de los docentes, y evitar entre otros temas su burocratización.
Respecto a la “adquisición de competencias de los estudiantes”, el cambio de leyes educativas de un modelo (LOMCE, 2013), basado en itinerarios formativos y en la clasificación de asignaturas según su importancia de conocimientos, al actual modelo de ley (LOMLOE, 2020) basado en la integración de áreas de conocimiento, el desarrollo de competencias, y la eliminación de la clasificación de las materias, puede suponer un avance importante, aunque habrá que esperar a su implementación en el aula para comprobar su validez.
La pérdida progresiva en la adquisición de competencias (conocimientos, capacidades y actitudes) en CyT hace que los docentes estén pendientes de cómo va a quedar el desarrollo curricular y del “status” de las asignaturas. Los docentes consideran que los cambios de leyes, siempre ha perjudicado a la asignatura Tecnología, y por extensión a las materias de CyT. Por el contrario, una de las fortalezas es la motivación y compromiso que tienen los docentes, pese a la fuerte competencia entre las diferentes materias de CyT. Consideran que Tecnología es una asignatura muy atractiva para el alumnado, pero difícil de abordar por el profesorado porque “exige actualizarse continuamente”, y no es fácil saber integrar el aprendizaje práctico de taller con el aprendizaje virtual (simulación por ordenador).
Tras analizar las intervenciones de los participantes en relación con la “formación inicial y continua” que requiere el profesorado, es evidente el interés que manifiestan por mejorar su formación. Es recurrente la dificultad que tiene el profesorado para participar en programas de innovación educativa, concursos escolares, asistencia a congresos, estudios de másteres y doctorados, por ser una tarea de un enorme esfuerzo personal. Los docentes reconocen la necesidad de disponer de publicaciones y documentación que facilite la inclusión de experiencias innovadoras en el aula. Para lo cual, es necesario crear las condiciones necesarias para la formación y divulgación de experiencias docentes. La formación docente (online o presencial) debe ser ágil, continua y arraigada a las necesidades. La oferta de formación de la red de los CEFIREs es adecuada, pero insuficiente, y se demanda que la formación sea dentro del horario lectivo.
La formación que realizan los futuros docentes, a través del Máster en Secundaria, es evidente que ayuda a mejorar su formación inicial, y que completaran su formación a lo largo de la vida profesional. Existe una amplia oferta para la formación continua, aunque cada vez más la formación es online.
La nueva ley LOMLOE pretende mejorar los déficits educativos, y centrar los esfuerzos en el cambio metodológico que supone pasar de enseñar-aprender por contenidos a enseñar-aprender por competencias, coordinar las diferentes etapas, fomentar la Formación Profesional o la inclusión de proyectos interdisciplinares STEM. A la vista de los resultados del presente estudio, puede servir para facilitar un marco que potencie mejoras en la enseñanza y aprendizaje en el ámbito de la CyT.
Limitaciones de la investigación
La “subjetividad” y “sesgo” de la investigación ocurre por diversas causas, los más frecuentes son debidos al observador-entrevistador. Cornejo y Salas (2011) se refieren a “lo que se observa y a aquello con lo que se observa”. Minimizar la subjetividad y sesgo se ha abordado a través del intercambio de conocimientos de los investigadores y la constante búsqueda de la veracidad de datos, la revisión metodológica, bibliográfica y narrativa de los resultados encontrados.
En relación con la validez (Martínez Miguélez, 2006) de los resultados obtenidos, se ha dedicado un gran esfuerzo en “saber escuchar e interpretar” las opiniones del profesorado participante, para ello se ha aplicado la técnica de triangulación (Aguilar & Barroso, 2015)
El presente trabajo no ha contado con ninguna fuente de financiación para su desarrollo, y los autores manifiestan, la no existencia de conflicto de intereses que haya podido influir en su elaboración.
Trabajos futuros
Tras la rica interacción con los docentes que han colaborado en el presente estudio surgen cuestiones que merecerían recibir una atención particular en futuros estudios. Profundizar en los mecanismos que condicionan la elección por parte de los estudiantes de su itinerario formativo puede ser de gran interés, ya que es necesario promover las vocaciones en el ámbito de la CyT.
Otra cuestión de interés tiene que ver con el proceso de implementación de la enseñanza y los aprendizajes por competencias. ¿Qué formación habría que proporcionar al profesorado que está acostumbrado a trabajar por contenidos para hacer esta transición?
El creciente peso de los entornos virtuales de formación plantea inquietud en el profesorado de CyT en cuanto a la pérdida de aprendizajes y de habilidades manuales en la actividad de taller y laboratorio. Sería de gran interés, profundizar en el análisis del impacto del uso de los entornos virtuales en las habilidades descritas.
Por último, un conocimiento más global e interdisciplinar requiere el rediseño de los espacios de nuestras escuelas para que faciliten ese nuevo enfoque. ¿Qué características debe tener esos espacios físicos para facilitar esa transformación?
Referencias
Aguilar, S., & Barroso, J. (2015). La triangulación de datos como estrategia en investigación educativa. Pixel-Bit. Revista de Medios y Educación, 47, 73–88. https://doi.org/10.12795/pixelbit.2015.i47.05
Aibar, E., & Quintanilla, M. A. (2002). Cultura tecnológica: estudios de ciencia, tecnología y sociedad. Universitat de Barcelona. Institut de Ciències de l'Educació & Horsori.
Alonso, R. F. (2021). El debate sobre la jornada escolar en españa: Reflexiones y datos tras más de tres décadas de un debate inconcluso. RISE, 10(3), 271–293.
Angulo, F., & Redon, S. (2011). Competencias y contenidos: cada uno es su sitio en la formación docente. Estudios Pedagógicos (Valdivia), 37(2), 281–299. https://doi.org/10.4067/S0718-07052011000200017
Arnau, A. G., López, A. J. G., & Gray, C. H. (2019). Filias, fobias y desigualdades digitales: los/as jóvenes ante la ciencia y la tecnología. En Percepción social de la Ciencia y la Tecnología (pp. 163–187). FECYT. https://www.fecyt.es/sites/default/files/users/user378/cap07_percepcion_social_de_la_ciencia_y_la_tecnologia_2018.pdf
Azorín, C. (2019). Las transiciones educativas y su influencia en el alumnado. Edetania, 55, 223–248. https://doi.org/10.46583/edetania_2019.55.444
Baigorri, J., Bachs i Valldeneu, X., Cisneros, M., González, L., Manzano, J., & Peñalba, V. (1997). Enseñar y aprender tecnología en la educación secundaria. ICE-Horsori Universitat de Barcelona.
Centros de Formación, Innovación y Recursos Educativos - ámbito STEM (2022). https://portal.edu.gva.es/cefireambitctm/es/inicio/
Coll Salvador, C., & Solé i Gallart, I. (1987). La importancia de los contenidos en la enseñanza. Revista Investigación en la Escuela, 3,19–27.
Conselleria d'Educació, Cultura i Esport. (2017). Programa pilot Aprofundeix-CV. Anàlisi de resultats i propostes de millora pel curs escolar 2016-2017. https://ceice.gva.es/documents/162880217/163288902/INFORME+COMPLET+AVALUACI%C3%93%20APROFUNDEIX.pdf/f3e6f6ea-7b27-410c-95f9-4e3904354a6a
Convención de la UNESCO sobre la Enseñanza Técnica y Profesional, 10 noviembre, 1989, http://unesdoc.unesco.org/images/0008/000846/084696s.pdf#page=245
Cornejo, M., & Salas, N. (2011). Rigor y calidad metodológicos: un reto a la investigación social cualitativa. Psicoperspectivas, 10(2), 12–34. https://doi.org/10.5027/psicoperspectivas-Vol10-Issue2-fulltext-144
Ernst & Young. (2019). El desafío de las vocaciones STEM. Por qué los jóvenes españoles descartan los estudios de ciencia y tecnología. Asociación Española para la Digitalización. https://www.digitales.es/wp-content/uploads/2019/09/Informe-EL-DESAFIO-DE-LAS-VOCACIONES-STEM-DIGITAL-AF-1.pdf
Escobar-Pérez, J., & Cuervo-Martínez, Á. (2008). Validez de contenido y juicio de expertos: una aproximación a su utilización. Avances en medición, 6(1), 27-36.
Fundación ASTI. (2022). Stem Talent Girls. https://talent-girl.com
García, A. E. (2012). Formación del profesorado de educación secundaria. Tendencias Pedagógicas, 19, 149–174.
García-Martín, S., & Cantón-Mayo, I. (2019). Uso de tecnologías y rendimiento académico en estudiantes adolescentes. Comunicar, 59, 73–81. https://doi.org/10.3916/C59-2019-07
Glaser, B. G., & Strauss, A. L. (2017). The discovery of grounded theory: Strategies for qualitative research. Routledge. https://doi.org/10.4324/9780203793206
González Pérez, L. (2005). ¿Por qué enseñar Tecnología? Instituto Nacional de Tecnologías Educativas y de Formación del Profesorado. http://platea.pntic.mec.es/~lgonzale/planteamientos/porque.html
Hamui, A. & Varela, M. (2013). La técnica de grupos focales. Revista Investigación en Educación Media, 5(2), 55–60. https://doi.org/10.1016/S2007-5057(13)72683-8
Hargreaves, A. (2003). Enseñar en la sociedad del conocimiento. Octaedro.
Hermoso Vega, Y. (2009). Estudio de la ocupación del tiempo libre de la población escolar y su participación en actividades extraescolares [Tesis doctoral, Universidad de Málaga]. http://hdl.handle.net/10630/4576
Imbernón, F. (2001). Claves para una nueva formación del profesorado. Revista Investigación en la Escuela, 43, 57–66.
Imbernón, F. (2017). Ser docente en una sociedad compleja. La difícil tarea de enseñar. Editorial Graó.
Ley Orgánica 1/1990 de 3 de octubre, de Ordenación General del Sistema Educativo. (1990) Boletín Oficial del Estado, 238, de 4 de octubre 1990. https://www.boe.es/eli/es/lo/1990/10/03/1
Ley Orgánica 2/2006 de 3 de mayo, de Educación. (2006) Boletín Oficial del Estado 106 del 4 de mayo de 2006. https://www.boe.es/eli/es/lo/2006/05/03/2/con
Ley Orgánica 3/2020, de 29 de diciembre que modifica la Ley Orgánica de Educación. (2020) Boletín Oficial del Estado, 340, de 30 de diciembre de 2020. https://www.boe.es/eli/es/lo/2020/12/29/3/con
Ley Orgánica 8/2013 de 9 de diciembre, de la Mejora de Calidad Educativa. (2013) Boletín Oficial del Estado 295, de 10 de diciembre de 2013. https://www.boe.es/eli/es/lo/2013/12/09/8/con
Llull, D. S., Cerdà, M. X. M. & Brage, L. B. (2015). Malestar social y malestar docente: una investigación sobre el síndrome de desgaste profesional burnout y su incidencia socioeducativa. Aula: Revista de Pedagogía de la Universidad de Salamanca, 21, 245–257. https://doi.org/10.14201/aula201521245257
Lorente, Á. L. (2006). Cultura docente y organización escolar en los institutos de secundaria. Profesorado, Revista de Currículum y Formación del Profesorado, 10(2), 13–13.
Luengo González, M. R. & Gutiérrez Esteban, P. (2003). La orientación vocacional y el género. Campo Abierto. Revista de Educación, 23(1), 85–98. http://hdl.handle.net/10662/13465
Martín, E., & Moreno, A. (2009). Competencia para aprender a aprender. Alianza editorial.
Martínez Bonafé, J. (2004). La formación del profesorado y el discurso de las competencias. Revista interuniversitaria de formación del profesorado, 18(3), (2004), 127–143
Martínez Miguélez, Miguel. (2006). Validez y confiabilidad en la metodología cualitativa. Paradígma, 27(2), 7–33.
Ministerio de Educación y Formación Profesional. (2018). TALIS 2018. Estudio internacional de la enseñanza y del aprendizaje. Informe español.https://www.educacionyfp.gob.es/inee/evaluaciones-internacionales/talis/talis-2018/informes-espanoles.html
Ministerio de Educación y Formación Profesional. (2020). Informe 2020 sobre el estado del sistema educativo. http://ntic.educacion.es/cee/informe2020/i20cee-informe.pdf
Ministerio de Educación y Formación Profesional. (2021). Datos y cifras 2020-21. https://www.educacionyfp.gob.es/servicios-al-ciudadano/estadisticas/indicadores/datos-cifras.html
Ministerio de Educación, Cultura y Deporte. (2017). PIRLS 2016. Estudio internacional de progreso en comprensión lectora. Informe español. http://sede.educacion.gob.es/publiventa/pirls-2016-estudio-internacional-de-progreso-en-comprension-lectora-iea-informe-espanol-version-preliminar/educacion-infantil-y-primaria-espana-lectura/22211
Ministerio de Educación. (2009). Educación científica “Ahora”: el informe Rocard. https://sede.educacion.gob.es/publiventa/PdfServlet?pdf=VP15136.pdf&area=E
Morales Yago, F. J., Galán, A., & Pérez Juste, R. (2017). Jornada escolar partida y continua. ¿Existen evidencias que motiven el cambio en la gestión del tiempo escolar en España? Revista Complutense de Educación, 28(3), 965–984. https://doi.org/10.5209/RCED.55335
Mourshed, M., Chijioke, C., & Barber M. (2010). How the world’s most improved school systems keep getting better. McKinsey & Company. https://doi.org/10.17323/1814-9545-2011-2-5-122
National Center for Education Statistics. (2022). Trends in International Mathematics and Science Study (TIMSS). https://nces.ed.gov/timss
Organisation for Economic Cooperation and Development (2020) Definition and selection of competencies (DeSeCo).https://www.oecd.org/education/skills-beyond-school/definitionandselectionofcompetenciesdeseco.htm
Ortega, E. (2019). De la brecha de género al análisis interseccional de disciplinas STEM. Percepción social de la ciencia y la tecnología. En Percepción social de la Ciencia y la Tecnología (pp. 189–212). FECYT. https://www.fecyt.es/sites/default/files/users/user378/cap08_percepcion_social_de_la_ciencia_y_la_tecnologia_2018.pdf
Ortega Bastidas, J. (2020). ¿Cómo saturamos los datos? Una propuesta analítica “desde” y “para” la investigación cualitativa. Interciencia, 45(6), 293–299.
Recomendación del Consejo de 22 de mayo de 2018 relativa a las competencias clave para el aprendizaje permanente. Diario Oficial de la Unión Europea, C 189/01, de 4 de junio de 2018. https://eur-lex.europa.eu/legal-content/ES/TXT/?uri=uriserv:OJ.C_.2018.189.01.0001.01.SPA
Rivas Flores, J. I. (2003). La perspectiva cultural de la organización escolar: marco institucional y comportamiento individual. Educar, 109–119. https://doi.org/10.5565/rev/educar.307
Robinson, K. (2015). Escuelas creativas. La revolución que está transformando la educación. Grijalbo.
Sanders, M. E. (2008). STEM, STEM education, STEMmania. The Technology Teacher, 68(4), 20–26. http://hdl.handle.net/10919/51616
Sjøberg, S. & Schreiner, C. (2019). ROSE (The Relevance of Science Education). The development, key findings and impacts of an international low-cost comparative project. Final Report, Part 1 (of 2).https://www.researchgate.net/publication/335664683_ROSE_The_Relevance_of_Science_Education_The_development_key_findings_and_impacts_of_an_international_low_cost_comparative_project_Final_Report_Part_1_of_2
Strauss, A., & Corbin, J. (2002). Bases de la Investigación Cualitativa. Técnicas y procedimientos para desarrollar la Teoría Fundamentada. Universidad de Antioquia.
Taylor, S. J., & Bogdan, R. (1987). Introducción a los métodos cualitativos de investigación. Paidós.
UNESCO. (2001). La enseñanza de las ciencias, la tecnología y las matemáticas en pro del desarrollo humano. https://unesdoc.unesco.org/ark:/48223/pf0000127417_spa
UNESCO. (2005) Hacia las sociedades del conocimiento. https://unesdoc.unesco.org/ark:/48223/pf0000141908.locale=es
Utiel, C. (2010). Las materias de Tecnologías y Tecnología en la Educación Secundaria Obligatoria. En Tecnología complementos de formación disciplinar (pp. 9–26). Ministerio de Educación – Editorial Graó.
Vallés, M. (1999). Técnicas cualitativas de investigación social. Reflexión metodológica y práctica profesional. Síntesis.
Vives Varela, T., & Hamui Sutton, L. (2021). La codificación y categorización en la teoría fundamentada, un método para el análisis de los datos cualitativos. Investigación en Educación Médica, 10(40), 97–104. https://doi.org/10.22201/fm.20075057e.2021.40.21367
Notas de autor
entorbar@ega.upv.es
Enlace alternativo
https://revistaseug.ugr.es/index.php/RELIEVE/article/view/23774 (html)