
Recepción: 07 Septiembre 2023
Aprobación: 19 Noviembre 2024
Publicación: 30 Junio 2025
DOI: https://doi.org/10.30827/relieve.v31i1.28961
Financiamiento
Fuente: Universidad Pedagógica y Tecnológica de Colombia
Nº de contrato: SGI: 3136
Resumen: El propósito de este artículo es analizar la relación entre competencias de tipo instrumental, sistémico y de relaciones interpersonales de los graduados en el proceso de formación universitario, que permita identificar la satisfacción de los estudiantes con su preparación para el futuro desempeño laboral y profesional. A través de un abordaje metodológico cuantitativo y a partir de técnicas estadísticas mediante modelos de ecuaciones estructurales se analiza la información que registran 519 graduados en las encuestas diseñadas y aplicadas por el Observatorio Laboral para la Educación, en varios programas de la universidad Pedagógica y Tecnológica de Colombia. Se encontró que existe mayor correlación entre las competencias instrumentales e interpersonales y que a su vez, éstas inciden en las sistémicas. Con respecto a los factores más importantes que repercuten positivamente en la proyección y desempeño para la inserción laboral, influye la formación de los docentes para desarrollar en los estudiantes competencias y destrezas de pensamiento crítico, reflexivo y resolutorio de problemas sociales. Así mismo, en los contenidos de las asignaturas del programa y la inclusión de un segundo idioma, son ineludibles para el desarrollo profesional.
Palabras clave: Enseñanza superior, educación, graduado, análisis de competencias.
Abstract: The purpose of this article is to analyze the relationship between instrumental, systemic, and interpersonal competencies of graduates in the university training process, in order to identify students' satisfaction with their preparation for future job performance and professional development. Through a quantitative methodological approach and using statistical techniques such as structural equation models, the information recorded by 519 graduates in surveys designed and conducted by the Labor Observatory for Education in various programs of the Pedagogical and Technological University of Colombia is analyzed. It was found that there is a greater correlation between instrumental and interpersonal competencies, which in turn influence systemic competencies. Regarding the most important factors that positively impact job insertion and performance, teacher training to develop critical, reflective, and problem-solving skills in students is influential. Likewise, the content of the program's subjects and the inclusion of a second language are indispensable for professional development.
Keywords: Higher education, education, graduate, competency analysis.
Resumo: O objetivo deste artigo é analisar a relação entre as competências do tipo instrumental, sistémico e de relações interpessoais dos licenciados no processo de formação universitária, que permita identificar a satisfação dos estudantes com a sua preparação para o futuro desempenho laboral e profissional. Utilizando uma abordagem metodológica quantitativa e técnicas estatísticas baseadas em modelos de equações estruturais, analisa-se a informação registada por 519 licenciados nos inquéritos concebidos e aplicados pelo Observatório Laboral para a Educação em vários programas da Universidade Pedagógica e Tecnológica da Colômbia. Verificou-se que existe maior correlação entre as competências instrumentais e interpessoais e que estas, por sua vez, têm um impacto nas sistémicas. No que diz respeito aos fatores mais importantes que se repercutem positivamente na projeção e no desempenho para a inserção laboral, na formação dos docentes para desenvolver nos estudantes competências e capacidades de pensamento crítico, reflexivo e de resolução de problemas sociais. Do mesmo modo, nos conteúdos das matérias do programa e na inclusão de uma segunda língua, são essenciais para o desenvolvimento profissional.
Palavras-chave: Ensino superior, educação, licenciado, análise de competências.
摘要: 本研究旨在探讨大学毕业生在本科学习阶段所获得的工具性能力、系统性能力与人际交往能力之间的关系,并据此评估毕业生对其未来职业和专业发展的准备满意度。研究采用定量研究方法,基于结构方程模型等统计技术,对哥伦比亚教育与技术大学多个专业519名毕业生在教育劳动力观察站设计并实施的问卷调查数据进行分析。结果显示,工具性能力与人际交往能力之间具有较高的相关性,且这两类能力对系统性能力具有显著影响。进一步分析发现,教师在培养学生批判性思维、反思能力及社会问题解决能力等方面的作用,是促进毕业生就业能力提升和职业发展的关键因素。此外,课程内容的完善及第二语言的引入也被证实为专业成长不可或缺的要素。
關鍵詞: 高等教育, 教育, 毕业生, 能力分析.
ملخص: الهدف من هذه المقالة هو تحليل العلاقة بين الكفاءات من النوع الأداتي، والنظامي، وكفاءات العلاقات الشخصية لدى الخريجين في سياق عملية التكوين الجامعي، بما يسمح بتحديد مدى رضا الطلاب عن إعدادهم المستقبلي للأداء المهني والوظيفي. ومن خلال نهج منهجي كمي، وبالاعتماد على تقنيات إحصائية باستخدام نماذج المعادلات الهيكلية، تم تحليل البيانات التي سجلها 519 خريجًا في الاستبيانات التي صممها وطبقها المرصد العمالي للتعليم، في عدة برامج تابعة للجامعة التربوية والتكنولوجية في كولومبيا. وقد تبين أن هناك ارتباطًا أقوى بين الكفاءات الأداتية وكفاءات العلاقات الشخصية، والتي تؤثر بدورها على الكفاءات النظامية. وفيما يتعلق بالعوامل الأهم التي تؤثر إيجابيًا على التوجه والأداء للاندماج في سوق العمل، فقد تبين أن تأهيل الأساتذة لتطوير مهارات التفكير النقدي والتفكير التأملي وحل المشكلات الاجتماعية لدى الطلاب له تأثير واضح. وكذلك، فإن مضامين المقررات الدراسية ضمن البرنامج وإدراج لغة ثانية تُعدّ من العناصر الأساسية التي لا غنى عنها للتنمية المهنية.
الكلمات المفتاحية: التعليم العالي, التربية, الخريجون, تحليل الكفاءات.
Introducción
La relación entre la formación universitaria y las demandas del mercado laboral ha cobrado una relevancia crítica, motivando a las universidades a adaptar y alinear sus programas educativos para impulsar el desarrollo económico a través de competencias específicas de sus graduados. Estudios como los de Cabrera et al. (2016) e Iqbal y Hakaraia (2020) subrayan la necesidad de cerrar las brechas entre las competencias impartidas y las requeridas por los empleadores, lo cual se refleja en la calidad y la pertinencia de la educación superior (Pujol-Jover et al., 2022)
El desarrollo de competencias no solo afecta la productividad laboral y la calidad de vida de los individuos, como sugieren Barnes et al. (2022), sino también la satisfacción de los graduados con su formación, especialmente cuando estas competencias se traducen en éxito profesional y personal (Hilario-Flores et al., 2022; Espinoza-Narcizo, 2020). En América Latina, especialmente en Colombia, estas competencias también contribuyen al fortalecimiento institucional y al bienestar social, siendo evaluadas a través de procesos de acreditación que exigen alta calidad y resultados verificables (Gómez-Velasco et al., 2020; Consejo Nacional de Acreditación, 2021).
Los estudios de seguimiento a graduados han demostrado que existe una conexión directa importante entre el desarrollo de las competencias adquiridas durante la formación universitaria y el nivel de satisfacción de los graduados con su desempeño posterior laboral y profesional. Lo anterior, permite a las instituciones de educación superior identificar áreas de mejora en sus programas académicos para ajustarlos a las necesidades del mercado laboral y aumentar así la satisfacción de sus egresados (Sierra & Velásquez, 2022; Hilario-Flores et al., 2022; Espinoza-Narcizo, 2020).
Con el anterior argumento, las encuestas sobre seguimiento a graduados, como en el caso de Colombia, diseñadas por el Observatorio Laboral del Ministerio de Educación Nacional de Colombia, se constituyen en una herramienta importante para indagar las exigencias presentes, de la sociedad, institución y sector productivo, contribuyendo a sustentar e impulsar los cambios necesarios y la implementación de políticas y estrategias pertinentes para el mejoramiento en diferentes ámbitos (Benavides Paz, 2017). Aspectos que le permitirán explorar la relación entre la formación recibida y las potenciales exigencias actuales del sector productivo, ayudando a las universidades a identificar áreas de mejora y a ajustar sus programas (Sierra & Velázquez, 2022).
Según Nakaizumi (2020), desde una perspectiva microeconómica, las competencias adquiridas en un programa de formación profesional son cruciales para el crecimiento económico a través de la acumulación de conocimiento. Este conocimiento fomenta el progreso tecnológico, que a su vez mejora la calidad de la fuerza laboral y eleva los salarios. Uddin (2021) sostiene que, para adquirir altas habilidades y conocimientos durante el proceso académico, es esencial vincular maestros de calidad, actualizar planes de estudios y fomentar la colaboración entre universidades y el sector productivo.
El Proyecto Tuning, iniciado en 2007, proporciona un marco fundamental para identificar las competencias genéricas estructurales, aún vigentes, clasificadas en tres categorías principales. Las competencias instrumentales incluyen habilidades cognitivas, metodológicas, tecnológicas y lingüísticas. Las competencias interpersonales engloban la capacidad de expresar habilidades sociales, trabajar en equipo y mantener un compromiso social. Por último, las competencias sistémicas se definen por la habilidad de integrar y aplicar conocimientos de manera que se comprenda y se articule el todo a partir de sus partes. Este enfoque se contrasta con el del observatorio laboral del Ministerio de Educación Nacional en Colombia, que evalúa las competencias adquiridas por los graduados al concluir su formación académica, preparándolos para el ámbito laboral o profesional.
Este estudio utiliza como insumo la evaluación de capacidades y aptitudes desarrolladas en los programas de educación superior, para analizar su efectividad y su reflejo en la calidad educativa. Dicha calidad se mide conforme a los estándares del Instituto Colombiano para el Fomento de la Educación Superior (ICFES, 2018) y los hallazgos de Yañez Galeguillos (2020), que examinan los procesos de aprendizaje y las estrategias competitivas. Estos elementos se relacionan con el cumplimiento de los requisitos académicos y la satisfacción de las necesidades de los usuarios.
Revisando las reformas educativas en Iberoamérica, Tobón et al. (2015), argumentan que las competencias académicas aplicadas en el campo laboral se identifican con el actuar de las personas cuando desarrollan el conocimiento con sentido creativo, y reflexivo afrontando un cambio, actuando éticamente y trascendiendo los saberes bien fundamentados con el uso de las nuevas tecnologías de la información y la comunicación para transformarse en una nueva sociedad del conocimiento, respondiendo a la solución de problemas transversales. Temas que hoy día siguen siendo motivo de investigación tanto de tipo teórico como metodológico (Stepus, 2024).
En diversos contextos, como en Chile, Asia y Shanghái, así como en algunas empresas privadas, el análisis de competencias académicas a nivel de pregrado y su relación con la satisfacción de los egresados ha revelado una compleja interacción entre administradores educativos, profesores y estudiantes. Estudios que abarcan desde las características individuales y las estrategias de enseñanza hasta el éxito profesional y el fomento de la productividad (Abidin 2021; Kim & Baek, 2020; Espinoza et al., 2024).
Estudios en la misma línea se encuentran en otras latitudes, como en Italia, donde revelan que las competencias profesionales influyen indirectamente en el éxito profesional a través de actividades y mejoran la empleabilidad (Presti et al., 2022). La satisfacción no solo se destaca como un determinante crucial de la lealtad estudiantil y de sus evaluaciones, sino que también la productividad investigativa se presenta como un factor significativo en el desempeño laboral y profesional de los graduados, como lo indican Berbegal-Mirabent et al. (2020) y Verdú et al. (2016).
En Colombia como en otros países, se encuentran organismos institucionales que realizan seguimiento a los graduados, como estrategia de mejoramiento, donde se recolecta información para evaluar las competencias académicas integradas al mercado laboral y el nivel de satisfacción con respecto a la institución y al programa estudiado; en esta labor se encuentra la dependencia del Observatorio Laboral, encargada de diseñar encuestas de esta índole para que se aplique a través de la oficina de graduados de cada universidad, con el fin de analizar y obtener resultados para la toma de decisiones (MEN, 2022).
Si bien las encuestas pueden ser un medio efectivo para recolectar información, a menudo, la información obtenida de las encuestas se subutiliza, generando informes superficiales o meramente descriptivos, sin un análisis profundo que incida significativamente en la formación profesional y su aproximación al campo laboral. Además, no siempre se emplean técnicas estadísticas adecuadas que permitan un análisis detallado de los datos recolectados, como las competencias adquiridas y el nivel de satisfacción con el programa académico y la institución. Esto es crucial para identificar las fortalezas y debilidades que podrían contribuir al mejoramiento de la calidad de los graduados
Parte de la solución de lo anterior, se plantea con este estudio, donde se hace uso de instrumentos válidos en el procesamiento de datos obtenidos por percepción como es la técnica de modelos de ecuaciones estructurales - SEM, en los que se conjuga múltiples relaciones causales entre variables observadas y variables latentes, explicadas en Medrano y Muñoz-Navarro (2017) y Ruiz et al. (2010) entre otros de importante uso.
Estos modelos de ecuaciones estructurales representan una técnica de aproximación ajustable para el análisis de las competencias académicas debido a su capacidad para manejar múltiples relaciones causales simultáneas entre variables observadas y latentes. A diferencia de los análisis estadísticos más tradicionales, proporcionan un marco robusto para entender cómo las competencias específicas contribuyen de manera interrelacionada al éxito en el mercado laboral. Esta técnica, es especialmente útil en educación, donde las competencias pueden tener efectos directos e indirectos en los resultados laborales, permitiendo vislumbrar de manera más precisa sobre factores educativos que pueden influir en la inserción laboral de los graduados. Los SEM son particularmente adecuados para la investigación en ciencias sociales debido a su capacidad para especificar constructos complejos y medir sus interacciones de manera precisa (Grace & Bollen, 2021).
Para desarrollar el presente estudio se considera el marco de preguntas que encierran cuál debe ser la formación en el ser, el pensar, el saber y el hacer, que relacionan las capacidades generales del entorno social y productivo, con las capacidades específicas que se reflejan en el comportamiento y habilidades observables propias de una disciplina profesional. Lo anterior motiva a plantear una hipótesis direccionada a establecer la relación existente entre las competencias instrumentales las cuales facilitan habilidades técnicas y metodológicas esenciales, con las competencias interpersonales y sistémicas que promueven una integración efectiva y adaptativa en diversos contextos laborales; con una relación de dependencia de esta última con respecto a las dos anteriores.
Bajo lo anterior, el objetivo de esta investigación es analizar la relación entre competencias académicas - instrumentales, sistémicas e interpersonales - que los graduados universitarios adquieren y determinar cómo estas competencias son percibidas entre aspectos influyentes en su inserción exitosa en el mercado laboral. Este estudio brindará elementos para una mayor comprensión de la relación de las competencias académicas con miras a la empleabilidad de los graduados, así como proporcionará fundamentos que puedan guiar futuras intervenciones y potenciales mejoras en los programas educativos universitarios.
Método
Enfoque metodológico
La investigación responde a un enfoque metodológico de tipo exploratorio descriptivo e inferencial de corte univariado y multivariado, con datos recolectados de forma transversal (Hair et al., 2019).
Población y Muestra
La población estuvo conformada por 2595 jóvenes de 18 a 24 años, que recientemente han completado sus estudios de pregrado universitario de diversos programas de la Universidad Pedagógica y Tecnológica de Colombia en los dos últimos años. La muestra se extrajo utilizando un diseño de muestreo probabilístico estratificado para asegurar la representatividad de los diferentes programas académicos y géneros. Se calculó un tamaño de muestra de 519 participantes, basándose en un nivel de confianza del 95% y un margen de error del 5%. La distribución por género fue 60% femenino y 40% masculino, de los estratos I (38%), II (42%) y III o más (10%).
Instrumento
El instrumento corresponde a la encuesta de seguimiento a graduados del Observatorio Laboral para la Educación - OLE (2018 a 2021), elaborada por el Ministerio de Educación Nacional de Colombia, la cual se puede consultar en: https://encuestasole.mineducacion.gov.co/hecaa-encuestas/c/consultarEncuestasEstudiantes.
La Encuesta se encuentra dividida en tres secciones, siendo las dos últimas de mayor interés. En el objeto de investigación, la sección 1 presenta las características sociodemográficas y económicas; la sección 2, corresponde a la formación y requerimientos del mercado y la sección 3, se refiere al grado de pertinencia respecto a su programa e institución. La escala de medición de las variables, son en su mayoría de tipo ordinal (90%), con escala Likert, desde 1 (muy insatisfecho) hasta 4 (muy satisfecho) y la restante presenta escala cualitativa.
Procedimiento
La encuesta del OLE se aplicó en el momento cero, esto es, seis meses antes de la fecha de grado y hasta tres meses posteriores a dicha fecha. Momento así definida y validada por el Sistema Nacional de Información de la Educación Superior-SNIES, con el fin de determinar la percepción de los participantes, próximos a graduarse o recién graduados, respecto a su formación universitaria con proyección hacia la inserción laboral. El diligenciamiento de la encuesta no fue anónimo, dado que los participantes deben registrar su nombre y documento de identificación.
Con el fin de procesar la información, se organizan las variables definidas de la sección 2 de la encuesta del OLE y se clasifican en las tres competencias: instrumentales, sistémicas e interpersonales, contempladas en el Proyecto Tuning, donde se refiere dichas competencias genéricas para cualquier programa y títulos obtenidos, en términos de resultados del aprendizaje.
Finalmente, se toma información de la sección 3, con el fin de analizar el sentir de los graduados, medidos por el nivel de satisfacción con su programa e institución, en razón a que las competencias generales reflejan las habilidades, conocimientos y actitudes adquiridas que se deben desarrollar para tener éxito en la vida (Pálvölgyi, 2017).
Este estudio no involucra consideraciones de estándares éticos específicos, ya que se basa exclusivamente en el análisis de datos derivados de la encuesta laboral de educación, la cual fue diseñada y administrada por instancias gubernamentales. La información utilizada fue recopilada de manera que los participantes permanecen anónimos y los datos ya estaban disponibles públicamente para fines de investigación, asegurando así la conformidad con los principios éticos de confidencialidad y consentimiento informado implícito.
Análisis estadístico
En la primera fase se aplica técnicas estadísticas de tipo exploratorio tales como: identificación de datos atípicos, frecuencias absolutas, porcentajes, razones. Con las variables agrupadas en las tres competencias, según el modelo teórico del Proyecto Tuning. Para luego, en la segunda fase plantear un modelamiento con el sistema de ecuaciones estructurales -SEM, las cuales permiten evaluar hipótesis sobre relaciones causales representadas mediante rutas o caminos que revelan los diferentes efectos como se ilustra en la figura 1.
Las ecuaciones estructurales se descomponen de forma directa o indirecta, tal como se construyen los modelos de regresión lineal con los datos observados; se formaliza un modelo que recoge las diferentes cadenas causales establecidas como hipótesis para explicar los conocimientos, aptitudes y actitudes desarrollados en el aprendizaje. Los efectos se relacionan con las variables observadas y latentes, para evaluar el grado de asociación entre ellas, así como la existencia de dependencia e independencia entre ellas (Wang & Rhemtulla, 2021).
Con la modelación SEM, se obtiene la estimación de los parámetros e indicadores de evaluación; el modelo se valida mediante el estadístico global chi-cuadrado dividido por los grados de libertad, bajo un parámetro de aceptación de chi-cuadrado/gl < 3; así como el error medio de aproximación RMSEA < .05. Se calcula el índice CFI, para determinar el ajuste entre el modelo teórico y los datos observados, representando un alto ajuste con valores próximos a 1 (Niemand & Mai, 2018); o ajuste aceptable con valores entre .6 y .7 (Rodríguez et al., 2018; Hermida, 2015).
Los resultados del modelamiento con SEM se presentan en un diagrama de trayectoria (Buitrago et al., 2018). Y los datos se procesaron con el software estadístico SPSS (IBM) extensión AMOS que permitieron ilustrar las relaciones y valores obtenidos a través de un esquema (Medrano & Muñoz-Navarro, 2017; Grace & Bollen, 2021).

Resultados
Los resultados se presentan en dos apartados, de manera inicial, el análisis de la identificación y validación de la propuesta teórica según el Proyecto Tuning, dada la clasificación en tres dimensiones: instrumentales, interpersonales y sistemáticas, las cuales ayudan a enfocar el desarrollo de los estudiantes en áreas específicas que son importantes para su crecimiento y desarrollo integral y validada a partir del modelamiento con ecuaciones estructurales. Posteriormente el análisis de satisfacción del graduado con la institución y el programa cursado. Se visualizan los resultados a partir de representaciones graficas que representan el efecto causal entre sus variables, siendo una de las potencialidades de la modelación a través de las SEM (Byrne, 2016).
Clasificación y validación de competencias mediante el modelo SEM
Con el fin de procesar la información mediante el modelo SEM, se identifican 23 ítems de la encuesta relacionadas con las competencias con códigos, como se ilustra en la tabla 1, en la que se establece que corresponden a variables observables compuestas por 8 competencias de tipo instrumental; 7 competencias de tipo sistémico y 8 competencias de tipo interpersonal, clasificadas según lineamientos del proyecto Tuning.
En detalle, se derivan tres factores latentes identificados con los nombres: competencias de tipo instrumental, competencias de tipo sistémico y competencias de tipo interpersonal.

El análisis se inicia con la lectura del modelo teórico identificando las relaciones causales y no causales, como se sugiere en Medrano y Muñoz-Navarro (2017) y a partir del modelamiento con ecuaciones estructurales, se relacionan las variables entre los tres tipos de competencias representadas en círculo o elipse como variables latentes; a fin de comprender los procesos académicos, verificando las destrezas adquiridas durante la vida académica.
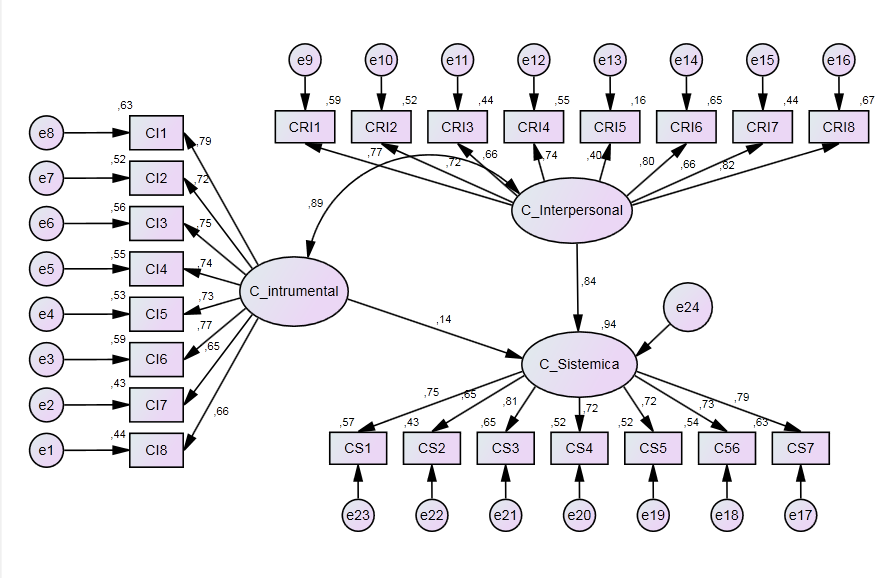
El primer modelo permite conceptuar sobre la hipótesis referida hacia las competencias: se espera alta correlación entre las competencias instrumentales e interpersonales y en consecuencia su incidencia en el desarrollo de competencias sistémicas. El modelo de ecuaciones estructurales SEM, se encuentra representado en la figura 2, en la que se observa las cargas factoriales para cada una de las variables dentro de cada competencia y la relación entre estas. La estimación converge en los parámetros con valores, entre .4 y .79, en su mayoría con resultados aceptables, indican el alto grado de influencia entre las competencias y las respectivas variables asociadas (O’Rourke & Hatcher, 2013). Además, se confirma alta correlación entre competencias de tipo instrumental e interpersonal de .89, con efecto directo sobre la competencia sistémica.

La alta correlación positiva entre las competencias instrumental e interpersonal de .89, indica que a mayor desarrollo de competencias instrumentales mejores serán las relaciones interpersonales. El factor de competencias interpersonales presenta una relación causal directa significativa con efecto sobre las competencias de tipo sistémico de .84. Adicionalmente, se evidencia una débil correlación significativa entre el factor de competencia instrumental como factor incidente en la competencia sistémica con .14.
Lo anterior podría estar asociado a un cambio de paradigma en esta nueva generación de graduados, donde no necesariamente se centra la incorporación de competencias desde el quehacer del docente hacia el estudiante de forma lineal, a pesar de que se sigue valorando en el docente su actualización en metodologías de enseñanza y evaluación.
Para las variables asociadas a las competencias de tipo instrumental, la competencia que más influye o carga al factor es la de exponer oralmente las ideas de manera clara y efectiva (CI1) con un valor de .79; para las variables de tipo interpersonal, su mayor carga viene de la competencia capacidad argumentativa (CRI8) con un valor de .82; y para las variables de tipo sistémico, la competencia que mayor carga al factor es la capacidad argumentativa (CS3), con un valor de .80.
El modelo anterior, se valida con los índices de bondad listados en la tabla 2.

En contraste con las respuestas obtenidas de la encuesta, emitiendo a partir de ella la escala de satisfacción respecto a un juicio de valor según su percepción y de acuerdo con De la Rosa-Alzate y Morales (2020) y Loaiza-Aguirre y Andrade-Abarca (2021), en programas de desarrollo profesional, las competencias propician el desarrollo académico básico, los cuales permiten identificar las capacidades de carácter cognitivo, metodológico y lingüístico.
De manera descriptiva las tablas 3, 4 y 5, muestran aspectos relacionados con la opinión del graduado sobre las competencias adquiridas en la vida académica, expresadas en cuatro niveles de satisfacción, según la encuesta, desde muy bajo, bajo, medio y alto; clasificadas en dos categorías a saber: satisfecho (categorías alto y medio) e insatisfecho (categorías bajo y muy bajo), asociadas a las competencias generales de tipo instrumental, interpersonal y sistémico.

Respecto a las competencias de prototipo instrumental, se observa en la tabal 4, que la mayoría de los graduados manifiestan una percepción favoreable, evaluada entre satisfecho y muy satisfecho, con valores superiores al 90%, a excepción de la variable asociada con el dominio de un segundo idioma, para la que - aunque la mayoría de graduados está satisfecha con esta competencia, con un 64.7% -, existe un porcentaje considerable, de 35.3%, en valores asociados a un rango de valor entre insatisfecho y muy insatisfecho.
En la tabla 4, se muestra las competencias generales de relaciones interpersonales, consistentes en la cooperación social, asociadas a habilidades comunicativas y críticas (Bartram & Roe, 2005).
Algunas de estas actividades se listan en la tabla 5.
La tabla 5, muestra competencias sistémicas con porcentajes que superan el 80%, dentro de las cuales se destacan, por sus valores más altos, la capacidad de aprender y mantenerse actualizado (97.5%), capacidad argumentativa (95.8%), y con igual porcentaje, la capacidad de adquirir conocimientos de distintas áreas.


En general, observando las tres dimensiones de las competencias, en valor porcentual, la percepción de los graduados es que la mayoría de las competencias adquiridas, tienen valores superiores al 90% de satisfacción. En habilidades y capacidades para usar las técnicas de inserción en el mercado laboral se obtienen porcentajes respectivos del 82% y 81% de satisfacción. El dominio de una segunda lengua obtuvo un porcentaje de satisfacción del 65%, situación que permite identificar un foco de mejora en el proceso académico.
Análisis satisfacción del graduado con la institución y el programa
En forma análoga al análisis anterior, se procesa la información que describen las variables observables asociadas a la satisfacción del programa y de la institución (variables latentes), como se lista en la tabla 6, las cuales constituyen los elementos que influyen en la formación del graduado.
Al establecer la influencia de la satisfacción del programa en relación con la satisfacción de la institución, se construye el modelo de ecuaciones estructurales SEM; se plantea que la variable latente denominada satisfacción del programa (Sprograma) causa un efecto en la variable latente satisfacción de la institución (Sinstitución) y, a su vez, causa efectos a las 21 variables observables exógenas (independientes) codificadas en la tabla 6.

El modelo de la figura 3, se estima por máxima verosimilitud y se observa que cada una de las variables latentes son significativas a un nivel del 5%; y que la satisfacción del recién graduado con respecto a la institución se explica por la satisfacción del graduado con el programa en un 97%.

También se puede distinguir que, en el caso de la variable asociada a la satisfacción del programa, el ítem que más influye o carga es la calidad de las temáticas tratadas en las clases (SP1.7) con un valor de .78 y, para el caso de la institución, el ítem sobre la eficacia de la formación integral recibida en la universidad (SI1.2), con un valor de .74. Además, se vinculan variables aleatorias que se representan con el error ei, con valores entre .01 y .6 representa otros factores que no se han contemplado en el modelo.
Los estadísticos confirmatorios según Ruiz et al., (2010), cumplen con parámetros óptimos para el buen ajuste con indicadores: CMIN/DF, de 2.06 que, como se especificó anteriormente, es menor a 4; GFI de .75, es un índice de ajuste no normalizado de .85, cercanos a 1; con RMSEA de .05 error de aproximación medio por grado de libertad.
De forma descriptiva, en la figura 4, se observa un panorama favorable predominante. Es decir, se revelan niveles de satisfacción altos, en todos los aspectos evaluados como son: los institucionales, calidad de la formación y de los profesores, actividades extracurriculares, relaciones interpersonales, desarrollo personal, actividades de investigación, actividades laborales y apoyo académico.

Aunque la mayoría de datos identifiquen que los rangos de medida sobre la satisfacción con la institución estén ubicados en rangos de satisfecho y muy satisfecho (Valores de 3 y 4), existen variables que permiten vislumbrar un descontento presente, como es el caso del ítem: “el acompañamiento para la búsqueda de oportunidades laborales”, el cual cuenta con una valor de 2, que manifiesta, según escala Likert, una percepción de insatisfacción; en términos porcentuales, aproximadamente un 61% de los recién graduados manifiestan descontento con este tema.
Así mismo, es necesario abordar la importancia de la percepción sobre el programa académico, aspecto que se asocia fuertemente con la percepción sobre la institución, y sobre lo cual se encontraron los siguientes resultados: los graduados manifiestan un alto nivel de satisfacción, con el nivel de formación de los profesores, satisfacción con el programa académico y disponibilidad de los cursos de su programa académico, seguido de la calidad de la enseñanza impartida por los profesores, disponibilidad de tiempo que disponen los profesores para atender a los estudiantes, calidad de los temas tratados en los cursos del programa, parámetros que se destacan dentro de la percepción positiva de los egresados respecto al programa de Economía, y de su nivel de competitividad y calidad de la formación en la institución, evidenciado en la figura 5.
Estas medidas descriptivas corroboran la necesidad de plantear estrategias que prioricen el acompañamiento a los recién graduados a la hora de identificar oportunidades de acceso al mercado laboral.

Discusión y conclusiones
Los resultados obtenidos en este estudio reflejan y amplían principios teóricos abordados en investigaciones como las de Grosemans y Cuyper (2021), quienes argumentaron que las competencias profesionales generalmente aumentan durante la educación y con ciertos niveles de estabilidad después de ingresar al mercado laboral; se destaca para esta investigación su alta correlación entre las sistémicas, instrumentales e interprofesionales
Las competencias generales son importantes porque se refieren a habilidades, conocimientos y actitudes que los estudiantes deben desarrollar para ser exitosos en la vida académica, profesional y personal; que según el Proyecto Tuning (Bravo, 2007), se enfocan en tres dimensiones. La primera, cognitiva en la que se desarrollan habilidades intelectuales como el pensamiento crítico, solución de problemas y creatividad. La segunda, instrumental, en la que se desarrollan habilidades prácticas, como el uso de la tecnología, la comunicación efectiva y el trabajo en equipo; y la tercera, se refiere a actitudes y valores para ser ciudadanos responsables y contribuir positivamente a la sociedad.
Los resultados muestran que un mayor dominio en competencias instrumentales se articula con las capacidades interpersonales. Se evidencia una relación causal en la que las competencias instrumentales influyen directamente en las competencias interpersonales, y ambas, de manera conjunta, fortalecen las competencias sistémicas, las cuales son fundamentales para una inserción laboral exitosa y adaptativa de los graduados (Tejeiro et al., 2013). Así como potencian habilidades de liderazgo para las organizaciones STEM (Akdere et al., 2018).
Los resultados sobre competencias adquiridas revelaron altos y medios niveles de satisfacción en su mayoría, de lo que se puede inferir que, desde la percepción de los recién graduados, se adquieren habilidades para responder a los requerimientos del entorno laboral, económico y social, aspectos que van en sintonía con las habilidades descritas en la clasificación Internacional Uniforme de Ocupaciones, emitidas por el Servicio Nacional de Aprendizaje (SENA, 2019). Aspectos que desde los estudios de (Hui et al., 2021), sostienen que además de adquirirse durante procesos formales de educación, se complementan de forma significativa con actividades extracurriculares
El no poseer altas destrezas en una segunda lengua, como competencia instrumental ubica este aspecto como variable débil que necesita ser fortalecida, ya que, es una necesidad en diferentes sectores productivos, siendo punto focal de los recién graduados para enfrentar los desafíos globales en el mercado laboral (Qerimi et al., 2022). Desde la percepción de los estudiantes, se considera un factor importante para su empleabilidad, como se evidencia en los estudios de Cabrera et al (2016) y Gilbert et al., (2022), donde especialmente se valora la competencia en inglés, en procesos de selección y se asocia a criterios de mayor calidad del graduado.
La destacable percepción optimista del recién graduado en cuanto a su desarrollo en habilidades de liderazgo en la ejecución y evaluación de una investigación o proyecto, anuentes con las exigencias empresariales, se puede constatar con la importancia e influencia que tiene la gestión y fortalecimiento del programa académico atribuyendo la responsabilidad de organización, planificación y formación teórica a la institución (Bravo, 2007).
La sobresaliente apreciación positiva acerca del desarrollo de habilidades y capacidades de los graduados de los programas de las instituciones educativas, podría repercutir, según la Organización Internacional del trabajo (OIT, 2009), en el desempeño laboral y el crecimiento económico de una región. Sin embargo, el descontento en el caso del “acompañamiento para la búsqueda de oportunidades laborales”, muestra la constante preocupación de los estudiantes por el difícil ingreso al mercado laboral, lo que debe ubicar como prioritario para la institución la creación de alternativas que fortalezcan este aspecto. Una estrategia podría apoyarse desde la propuesta de Sologuren et al. (2019) con metodologías activas basadas en proyectos.
En contraste con otras apreciaciones negativas de los graduados en su inserción laboral, se deben generar estrategias de mejoramiento, por parte de los programas, con el fin de reforzar conexiones para desarrollar competencias de tipo sistémico, instrumental e interpersonal, con las que se enfrentan los graduados. Aspectos que de manera reciente han tomado mayor fuerza, por las respuestas de las universidades y organizaciones a la pandemia del COVID_19, en preparar a sus estudiantes y recién graduados para ingresar al mercado laboral (Donald et al., 2022; Zakkariya et al., 2021).
La percepción analizada mediante el modelo de ecuaciones estructurales logró identificar asociaciones entre las fortalezas y desarrollo del perfil profesional del graduado y la correlación significativa entre las competencias instrumental e interpersonal con la sistémica, lo que evidencia una percepción de agrupación, entre las herramientas de aprendizaje y las capacidades relacionales, con la gestión de la actuación en su campo de desempeño. Estos resultados pueden vislumbrar una conexión con los resultados de Awan et al. (2021), donde se encontró que las competencias interpersonales como la comunicación y las habilidades de trabajo en grupo/equipo, tienen una asociación significativa positiva con el rendimiento académico de los estudiantes, aun cuando es de precisar que en este estudio aun cuando no se logró identificar de manera directa los rendimientos académicos de los participantes, si se pudo determinar la aprobación de todos los cursos y el trabajo de grado.
La investigación contribuye a la identificación de competencias adquiridas que propenden por la calidad de la formación e inserción de los graduados al mercado laboral, y en consecuencia en los procesos de acreditación de alta calidad. Adicionalmente desde el ámbito metodológico, el uso y la aplicación de las ecuaciones estructurales, podrá servir de referencia para extraer resultados que se derivan de analizar las creencias y percepciones que revelan los estudiantes en el seguimiento de aspectos, que reflejen factores de calidad en la formación universitaria, extensivo para todos los programas como insumo frente a la evaluación, ratificando la investigación de Paz y Estrada (2022).
Entre las limitaciones del estudio se puede indicar que aun cuando el uso de modelos de ecuaciones estructurales proporciona una comprensión completa de las relaciones entre variables, la naturaleza de los datos transversales limita la capacidad para hacer inferencias de causalidad estricta entre las competencias adquiridas y la inserción laboral. Además, la muestra se limitó a recién graduados de la Universidad Pedagógica y Tecnológica de Colombia, lo que puede no ser representativo de todas las instituciones universitarias, especialmente en diferentes contextos culturales o económicos. Por último, se precisa que la investigación dependió de datos auto informados, que pueden estar sujetos a sesgos de deseabilidad social, referida a la tendencia de contestar un instrumento para dar una imagen más favorable, o sesgos de memoria imperfecta por parte de los encuestados
Como líneas futuras de investigación se propone ampliar el estudio a una serie de instituciones educativas con diversas características demográficas y académicas que permitan generalizar de forma amplia los hallazgos. Otros estudios podrían enfocarse desde un diseño longitudinal para evaluar la evolución de las competencias académicas y su incidencia a largo plazo en la inserción laboral. Adicionalmente, se recomienda integrar métodos cualitativos, como entrevistas o grupos focales, para complementar los datos cuantitativos y profundizar en la interpretación de las relaciones entre competencias y éxito laboral, explorando así las experiencias personales y las percepciones detalladas de los graduados.
Agradecimientos
Deseamos expresar nuestro sincero agradecimiento a la Universidad Pedagógica y Tecnológica de Colombia, por el apoyo financiero e institucional brindado en el desarrollo del proyecto titulado "Técnicas Estadísticas Multivariadas en el Análisis de Encuestas a Egresados. Observatorio Laboral para la Educación - OLE", cumplido previamente con todos los requisitos exigidos por la convocatoria interna establecidos por la universidad con los estándares académicos y éticos, se registra con el código de sistema de gestión de investigación SGI: 3136, del cual se deriva el presente artículo.
El artículo incluye los datos del estudio organizados en Excel que fueron tomados de la Encuesta a graduados del Observatorio Laboral para la Educación - OLE (2018 a 2021), elaborada por el Ministerio de Educación Nacional de Colombia, la cual se puede consultar en datos abiertos: https://encuestasole.mineducacion.gov.co/hecaa-encuestas/c/consultarEncuestasEstudiantes.
Referencias
Abidin, M. (2021). Stakeholders'Evaluation on Educational Quality of Higher Education. International. Journal of Instruction 14(3), 287-308.http://files.eric.ed.gov/fulltext/EJ1304389.pdf
Akdere, M., Hickman, L., & Kirchner, M. (2018). Developing Leadership Competencies for STEM Fields: The Case of Purdue Polytechnic Leadership Academy. Advances in Developing Human Resources, 21(1), 49-71. https://doi.org/10.1177/1523422318814546
Awan, G., Amin, R., & Baloch, Q. (2021). Role of Interpersonal Competencies in Academic Performance. Role of Interpersonal Competencies in Academic Performance, 4(1), 371-378. https://doi.org/10.36902/SJESR-VOL4-ISS1-2021(371-378)
Barnes, C., Wragg, N., Fisher, E., Tyagi, S., & de Kruiff, A. (2022). Portfolio Literacy and the Transition to Work for Graphic Design Graduates. The International Journal of Art and Design Education, 41(2), 300-319. https://doi.org/10.1111/jade.12407
Bartram, D., & Roe, R. A. (2005). Definition and Assessment of Competences in the Context of the European Diploma in Psychology. European Psychologist, 10(2), 93–102. https://doi.org/10.1027/1016-9040.10.2.93
Benavides Paz, O. H. (2017). Motivación laboral de los egresados del Programa de Administración de Empresas de la Universidad de Nariño. Tendencias, 18(1), 41. https://doi.org/10.22267/rtend.171801.63
Berbegal-Mirabent, J., Llach, J., Marimon, F., & Mas-Machuca, M. (2020). To recommend or to regret the choice? Factors explaining student loyalty: evidence from the catalan university system. Tec. Empresarial 14(2), 2–17. https://doi.org/10.18845/te.v14i2.5091
Bravo, N. (2007). Competencias Proyecto TUNING-Europa. TUNING.- América Latina. Bilbao: Tuning Academy. http://www.cca.org.mx/profesores/cursos/hmfbcp_ut/pdfs/m1/competencias_proyectotuning.pdf
Byrne, B. M. (2016). Structural Equation Modeling with AMOS: Basic Concepts, Applications, and Programming. (3rd ed.). Routledge. https://doi.org/10.4324/9781315757421
Buitrago-Rodríguez, J. N., Tovar-Sánchez, L. M., & Lamos-Díaz, H. (2023). Modelo de Ecuaciones Estructurales para el estudio de la percepción de los estudiantes de pregrado de Ingeniería Industrial con el Proyecto Educativo del Programa-PEP. Revista Educación en Ingeniería, 13(26), 90–100. https://doi.org/10.26507/rei.v13n26.895
Cabrera, N., López, M., & Vidiella, M. (2016). Las competencias de los graduados y su evaluación desde la perspectiva de los empleadores. Estudios Pedagógicos (Valdivia), 42(3), 69–87. https://doi.org/10.4067/s0718-07052016000400004
Consejo Nacional de Acreditación. (CNA, 2021). Lineamietos y aspectos por evaluar para la acreditación en alta calidad de las instituciones de educación superior. Bogota: Consejo Nacional de Acreditación.
De la Rosa Alzate, A., & Morales, C. R. (2020). Modelo de evaluación de la formación docente. En J. U. Gartner (Ed.), Evaluación de la innovación educativa mediada por TIC (1st ed., pp. 277–308). Universidad del Valle. https://doi.org/10.2307/j.ctv1k03mpd.14
Donald, W., Ashleigh, M., & Baruch, Y. (2022). The university-to-work transition: Responses of universities and organizations to the COVID-19 pandemic. Personnel Review, 51, 2201-2221.https://doi.org/10.1108/PR-03-2021-0170
Escobedo, M., Hernández, J., Estebané, V., & Martínez, G. (2016). Modelos de ecuaciones estructurales: Características, fases, construcción, aplicación y resultados. Ciencia & Trabajo, 18(55), 16–22. http://dx.doi.org/10.4067/S0718-24492016000100004
Espinoza-Narcizo, A. E. (2020). Evaluación del Perfil del Egresado y el Logro de las Competencias para la Acreditación Institucional. Investigación Valdizana, 14(3), 129-139. Universidad Nacional Hermilio Valdizán. https://doi.org/10.33554/riv.14.3.686
Espinoza, O., González, L. Miranda, C., Sandoval, L., Corradi, B., McGinn, N., & Larrondo, Y. (2024). Job satisfaction among university graduates in Chile. Higher Education, Skills and Work-Based Learning, 14(4), 865-883. https://doi.org/10.1108/HESWBL-10-2023-0286
Gilbert, G., Turner, M., & Haass, O. (2022). Working up to work: Perceived employability of students commencing a project management degree. Project Leadership and Society, 3. https://doi.org/10.1016/j.plas.2022.100048
Gómez-Velasco, N., Jiménez-González, A., Rodríguez-Gutiérrez, J., & Romero-Torres, M. (2020). Comparación de la eficiencia científica entre Colombia y México a través de indicadores relativos de producción y calidad científica. Revista Española de Documentación Científica, 43(2), e262. https://doi.org/10.3989/redc.2020.2.1644
Grace, J. B., & Bollen, K. A. (2021). Interpretation and understanding of factor analysis and structural equation modeling. Oxford University Press.
Grosemans, I., & De Cuyper, N. (2021). Career competencies in the transition from higher education to the labor market: Examining developmental trajectories. Journal of Vocational Behavior, 128, 103602. https://doi.org/10.1016/J.JVB.2021.103602
Hair, J. F., Black, W. C., Babin, B. J., & Anderson, R. E. (2019). Multivariate Data Analysis (8th ed.). Cengage Learning.
Hermida, R. (2015). The Problem of Allowing Correlated Errors in Structural Equation Modeling: Concerns and Considerations. Computational Methods in Social Sciences, 3(1), 5–17.
Hilario-FLores, N., Pucuhuaranga-Espinoza, T., Huamán-Huayta, L., Lazo-Piñas, M., & Maldonado-Córdova, K. (2022). Evaluación del perfil de egreso en educación según graduados y empleadores en una universidad peruana. Cultura, Educación y Sociedad, 14(1), 29–50. http://dx.doi.org/10.17981/cultedusoc.14.1.2023.02
Hui, Y., Kwok, L. F., & Ip, H. (2021). Employability: Smart learning in extracurricular activities for developing college graduates’ competencies. Australasian Journal of Educational Technology, 37(2), 171-188. https://doi.org/10.14742/ajet.6734
Instituto Colombiano para el Fomento de la Educación Superior (ICFES, 2018). Guía de orientación Saber Pro 2018. Módulo de competencias genéricas. https://portalmigracion.icfes.edu.co/descargue-aqui-la-guia-de-orientacion-modulos-de-competencias-genericas-saber-pro-2018/
Iqbal, A., & Hakaraia, L. (2020). An Analysis of Employer Perceptions of Business Graduate Competencies: A Case of New Zealand. In D. Harper (Ed.), Integration and Application of Business Graduate and Business Leader Competency-Models (pp. 57-70). IGI Global Scientific Publishing. https://doi.org/10.4018/978-1-7998-6537-7.ch004
Kim, J.-W., & Baek, S.-G., (2020). The longitudinal relationships between undergraduate students’ competencies and educational satisfaction according to academic disciplines. Asia Pacific Education Review, 21(4), 573–587. https://doi.org/10.1007/s12564-020-09646-w
Loaiza-Aguirre, M. I., & Andrade-Abarca, P. S., (2021). Análisis de programas de desarrollo profesional del profesorado universitario. Revista Virtual Universidad Católica Del Norte, (63), 161–195. https://doi.org/10.35575/rvucn.n63a7
Medrano, L. A., & Muñoz-Navarro, R., (2017). Conceptual and Practical Approach to Structural Equations Modeling. Revista Digital de Investigación En Docencia Universitaria, 11(1), 219–239. https://doi.org/10.19083/ridu.11.486
Ministerio de Educación Nacional (MEN, 2022). Observatorio Laboral para la Educación. Portal MEN – OLE. http://bi.mineducacion.gov.co:8380/eportal/web/men-observatorio-laboral/perfil-nacional
Nakaizumi, T. (2020). Acquisition of General Human Capital for Developing Entrepreneurship. In M. Iftikhar, J. Justice, D. Audretsch (Eds.), The Urban Book Series (pp. 77–90). Springer. https://doi.org/10.1007/978-3-030-15164-5_5
Niemand, T., & Mai, R. (2018). Flexible cutoff values for fit indices in the evaluation of structural equation models. Journal of the Academy of Marketing Science, 46(6), 1148–1172. https://doi.org/10.1007/s11747-018-0602-9
Organización Internacional del trabajo (OIT, 2009). Panorama laboral 2008- América Latina y el Caribe. Lima: OIT/ Oficina Regional para América Latina y el Caribe. https://www.ilo.org/es/publications/panorama-laboral-2008-america-latina-y-el-caribe
O’Rourke, N., & Hatcher, L. (2013). Exploratory Factor Analysis and Structural Equation Modeling. In The Companion to Language Assessment. (2nd ed., pp. 1224-1244). SAS Institute http://doi.wiley.com/10.1002/9781118411360.wbcla114.
Pálvölgyi, K. (2017). Implementation Through Innovation: A Literature-Based Analysis of the Tuning Project. Higher Learning Research Communications, 7(2). https://doi.org/10.18870/hlrc.v7i2.380
Paz, C. L., & Estrada, L. (2022). Condiciones pedagógicas y desafíos para el desarrollo de competencias investigativas. Revista Electrónica de Investigación Educativa, 24, e09, 1-17. https://doi.org/10.24320/redie.2022.24.e09.3937
Presti, A. L., Capone, V., Aversano, A., & Akkermans, J. (2022). Career Competencies and Career Success: On the Roles of Employability Activities and Academic Satisfaction During the School-to-Work. Journal of Career Development, 49(1), 107-125. https://doi.org/10.1177/0894845321992536
Pujol-Jover, M., Duque, L. C., & Riera-Prunera, M. C. (2022). The recruit requirements of recent graduates: approaching the existing mismatch. Total Quality Management & Business Excellence, 34(1–2), 57–70. https://doi.org/10.1080/14783363.2022.2029695
Qerimi, A., Qerimi, F., Pula, F., & Shabani, L. (2022). The Impact of Graduates' Skills on Facing Challenges in the Labor Market. Emerging Science Journal, 6(2), 399-417. https://doi.org/10.28991/ESJ-2022-06-02-014
Rodríguez, L. B., Lamorú, I. R., & Corvo, M. S. (2018). Análisis de la satisfacción percibida mediante modelos de ecuaciones. Investigación Operacional, 39(1), 87–99.
Ruiz, M., Pardo, A., & San Martín, R. (2010). Modelos de ecuaciones estructurales. Papeles del Psicólogo, 31(1), 34–45. https://papelesdelpsicologo.es/pdf/1794.pdf
Servicio Nacional de Aprendizaje (SENA, 2019). Clasificación Nacional de Ocupaciones. Diccionario ocupacional e índice alfabético de denominaciones ocupacionales. Bogotá, Dirección de Empleo y Trabajo, SENA.
Sierra, V., & Velázquez, R. (2022). El seguimiento a graduados: un vínculo entre las instituciones de educación superior y la sociedad. Revista Cubana de Educación Superior 41(1). http://scielo.sld.cu/pdf/rces/v41n1/0257-4314-rces-41-01-8.pdf
Sologuren, E., Núñez, C. G., & González, M. I. (2019). La implementación de metodologías activas de enseñanza-aprendizaje en educación superior para el desarrollo de las competencias genéricas de innovación y comunicación en los primeros años de Ingeniería. Cuaderno de Pedagogía Universitaria, 16(32), 19–34. https://doi.org/10.29197/cpu.v16i32.343
Stepus, A. (2024). Fundamentos teóricos y metodológicos de la formación de la competitividad sistémica de la fuerza laboral. Investigaciones Sociales y Laborales, 3(56). https://doi.org/10.34022/2658-3712-2023-50-1-8-23
Tejeiro, M., Rungo, P., & Freire, M. (2013). Graduate competencies and employability: The impact of matching firms’ needs and personal attainments. Economics of Education Review, 34, 286-295. https://doi.org/10.1016/J.ECONEDUREV.2013.01.003
Tobón, S., Gonzalez, L., Nambo, J. S., & Vazquez, J. M., (2015). La Socioformación: Un Estudio Conceptual. Paradigma, 36(1), 7-29. http://ve.scielo.org/scielo.php?script=sci_arttext&pid=S1011-22512015000100002&lng=es&tlng=es.
Uddin, M. (2021). Addressing employability challenges of business graduates in Bangladesh: Evidence from an emerging economy perspective. Australian Journal of Career Development, 30(2), 83-94. https://doi.org/10.1177/1038416220986887
Verdú, C., Davia, M., & Legazpe, N. (2016). Job satisfaction amongst academics: the role of research productivity. Studies in Higher Education, 43, 1-16. https://doi.org/10.1080/03075079.2016.1255937
Wang, Y. A., & Rhemtulla, M. (2021). Power Analysis for Parameter Estimation in Structural Equation Modeling: A Discussion and Tutorial. Advances in Methods and Practices in Psychological Science, 4(1). https://doi.org/10.1177/2515245920918253
Yañez Galleguillos, L. M. (2020). Competencias genéricas en la educación universitaria: una propuesta didáctica. Revista Educación Las Américas, 10(2), 168–184. https://doi.org/10.35811/rea.v10i2.102
Zakkariya, K. A., Nimmi, P., & Smitha Pradeep, A. (2021). Bridging Job Search and Perceived Employability in the labour market - A Mediation Model of Job Search, Perceived Employability and Learning Goal Orientation. Journal of International Education in Business, 14(2), 179-196. https://doi.org/10.1108/JIEB-01-2020-000
Notas de autor
Contribución de la autora (NYGV): Co-gestionó la propuesta de investigación. Contribuyó en la orientación de la propuesta. Proporcionó apoyo en el análisis estadístico del estudio y en el proceso de interpretación de los resultados estadísticos.
Declaración de conflicto de intereses (NYGV): No hay conflictos de intereses al redactar el artículo.
Contribución de la autora (MIRT): Estructuró el marco teórico, interpretación de resultados, conclusiones y resumen.
Declaración de conflicto de intereses (MIRT): No hay conflictos de intereses al redactar el artículo.
Contribución de la autora (LFAM): Elaboró el procesamiento de datos, introducción y compilación del marco teórico.
Declaración de conflicto de intereses (LFAM): No hay conflictos de intereses al redactar el artículo.
Información adicional
redalyc-journal-id: 916
Enlace alternativo
https://revistaseug.ugr.es/index.php/RELIEVE/article/view/28961 (html)