Artículos
Exposición a pesticidas como factor de riesgo para enfermedad de Parkinson: un estudio caso-control en el municipio de San Juan Nepomuceno (Bolívar).
Exposure to pesticides as a risk factor for Parkinson's disease: A case-control study in San Juan Nepomuceno town (Bolivar).
Exposición a pesticidas como factor de riesgo para enfermedad de Parkinson: un estudio caso-control en el municipio de San Juan Nepomuceno (Bolívar).
Revista de Toxicología, vol. 36, núm. 2, pp. 142-147, 2019
Asociación Española de Toxicología

Resumen: La enfermedad de Parkinson es el segundo trastorno neurodegenerativo más común después de la enfermedad de Alzheimer, afectando la calidad de vida, no sólo de la persona que lo padece, sino también la de su entorno familiar. Se ha sugerido la interacción entre la susceptibilidad genética con un 10 % y la exposición a factores ambientales en un 90 %; considerando los pesticidas como un factor de riesgo potencialmente alto debido a su toxicidad y efectos neurodegenerativos. San Juan Nepomuceno es un municipio cuya principal actividad económica es la agricultura y la ganadería; prácticas que requieren el uso de pesticidas como paraquat, glifosato, aminas y picloram; exponiendo de esta manera a los campesinos y otros habitantes del municipio a este tipo de sustancias. Este estudio de investigación tiene como objetivo principal determinar la relación entre la exposición a pesticidas y la prevalencia de enfermedad de Parkinson en el municipio de San Juan Nepomuceno, Bolívar; mediante un diseño epidemiológico observacional analítico de casos y controles. De esta manera, se busca reforzar las medidas preventivas sobre el uso de pesticidas para disminuir la incidencia y prevalencia de enfermedad de Parkinson.
Palabras clave: Enfermedad de Parkinson, pesticidas, factores de riesgo, agricultura.
Abstract: Parkinson's disease is the second most common neurodegenerative disorder after Alzheimer's disease, affecting the quality of life, not only of the person who suffers it, but also to their family surroundings. The interaction between genetic susceptibility with 10% and exposure to environmental factors by 90% has been suggested; considering pesticides as a potentially high risk factor due to its toxicity and neurodegenerative effects. San Juan Nepomuceno is a municipality whose main economic activity is agriculture and livestock; activities that require the use of pesticides such as paraquat, glyphosate, amines, picloram; exposing in this way, the farmers and other habitants of the municipality to this type of substances. The main objective of this research study is to determine the relationship between exposure to pesticides and the prevalence of Parkinson's disease in the municipality of San Juan Nepomuceno, Bolívar; considering an epidemiological observational analytical design of cases and controls. In this way, it seeks to strengthen preventive measures on the use of pesticides to reduce the incidence and prevalence of Parkinson's disease.
Keywords: Parkinson's disease, pesticides, risk factor's, farming.
Introducción
La enfermedad de Parkinson es la segunda patología más frecuente en el grupo de enfermedades neurodegenerativas, su incidencia y prevalencia aumenta con la edad (Ball et al., 2019). Aunque el tratamiento puede mejorar la sintomatología y la calidad de vida, esta enfermedad continúa generando discapacidad progresiva (Palacios et al., 2019). Esto conlleva a que cada día surjan nuevos cuestionamientos sobre su etiología que conlleven a la implementación de medidas de prevención y asistencia médica oportuna. Con el avance de la ciencia médica, se ha sugerido la interacción entre la susceptibilidad genética y la exposición a factores ambientales; considerando los pesticidas como un factor de riesgo potencialmente alto debido a su toxicidad y sus efectos neurodegenerativos (Freire y Koifman, 2012; Noyce et al., 2012; A Velarde et al., 2016).
Los pesticidas son utilizados para detener el crecimiento de organismos y eliminar plantas o hierbas no deseadas que entorpecen el buen rendimiento de frutales y pastizales, generando un problema de salud pública debido a su repercusión ecológica, económica y sanitaria. Los pesticidas más usados en el mundo, sólo después del glifosato, son compuestos bipiridílicos, tales como el paraquat, el cual daña extensamente las membranas celulares que a su vez, es un tóxico dopaminérgico (Ortiz et al., 2011).
Estos productos químicos cumplen una función importante en la agricultura moderna para el control de las plagas que amenazan los cultivos. En muchos casos, los niveles de productividad y rentabilidad de un cultivo sólo se pueden alcanzar mediante la aplicación de pesticidas (Jaramillo et al., 2016). Sin embargo, el uso indebido de estos productos implica una amenaza para los agricultores que los aplican, para los consumidores de los productos agrícolas y para el medio ambiente (Yanggen et al., 2003). Las personas expuestas a pesticidas en los lugares de trabajo tienen un mayor riesgo de presentar enfermedad de Parkinson (Wang et al., 2011). San Juan Nepomuceno es un municipio cuya principal actividad económica es la agricultura y la ganadería (Aguilera, 2013); permitiendo una estrecha cercanía entre el campesino y el resto de sus habitantes con el uso frecuente de pesticidas (Figura 1 y 2). La toxicidad de los pesticidas es una preocupación importante en salud pública y se asocia a diferentes tipos de enfermedades neurodegenerativas, cáncer, asma, infertilidad y trastornos o anomalías congénitas (Mostafalou y Abdollahi, 2017).
La exposición a productos químicos agrícolas como los pesticidas se ha estudiado como un posible factor de riesgo ambiental para enfermedad de Parkinson (Hatcher et al., 2008). Esta relación de exposición a pesticidas y enfermedad de Parkinson parece ser más fuerte para la exposición a herbicidas e insecticidas, especialmente si hay una exposición continua (Banerjee et al., 2009; Campdelacreu, 2014; Navarro et al., 2015; Cuevas et al., 2016). La evidencia más concreta en humanos proviene de un estudio taiwanés que mostró que la exposición al paraquat durante más de veinte años se asoció con enfermedad de Parkinson (Liou et al., 1997).


Las características de enfermedad de Parkinson incluyen pérdida neuronal en áreas específicas de la sustancia nigra y acumulación extensa de proteína intracelular (α-sinucleína). Aunque ni la pérdida de neuronas dopaminérgicas pigmentadas en la sustancia nigra ni la deposición de α-sinucleína en las neuronas son específicas para la enfermedad de Parkinson, estas dos neuropatologías principales son específicas para un diagnóstico definitivo de enfermedad de Parkinson idiopática cuando se aplican juntas (Dickson et al., 2009).
Aunque las formas hereditarias de enfermedad de Parkinson equivalen al 5-10% de todos los casos, han sugerido indicios sobre los mecanismos que subyacen a la neuropatología de enfermedad de Parkinson. Algunas de las proteínas codificadas por genes asociados con enfermedad de Parkinson están involucradas en un conjunto de vías moleculares que, cuando son alteradas, pueden desencadenar una neuropatología que se asemeja o es indistinguible de enfermedad de Parkinson esporádica. Además, estudios de asociación de genoma completo confirman que algunos de estos genes también se ven afectados en la enfermedad de Parkinson esporádica (Berstad y Berstad, 2017). Algunas de estas vías son: acumulación de α- sinucleína, disfunción mitocondrial, degeneración axonal y estrés oxidativo (Poewe et al., 2017).
Se han postulado mecanismos biológicamente admisibles para la causalidad de enfermedad de Parkinson para pesticidas específicos, tales como la inhibición del complejo mitocondrial I por rotenona, la inhibición de la aldehído deshidrogenasa por los fungicidas ditiocarbamato ferbam, mancozeb y maneb y, la inducción de estrés oxidativo por paraquat (Breckenridge et al., 2016).
La intoxicación por organofosforados suele presentarse con frecuencia debido al uso habitual e indiscriminado de estos pesticidas en la agricultura y la jardinería. Además, se han evidenciado manifestaciones neurológicas tardías como polineuropatías, enfermedad de Parkison y síndromes extrapiramidales, secundario a la exposición crónica a estos productos (Toledo et al., 2010; Muñoz et al., 2019). Los pesticidas organofosforados poseen su acción tóxica a nivel sináptico, donde se enlaza covalentemente con la enzima acetilcolinesterasa, fosforilándola e inhibiendo su actividad. Esto genera un exceso de acetilcolina, aumentando la actividad o estimulación colinérgica (Badii y Varela 2015). Hasta el año 2005 se reportaron 26 casos entre síndromes coreoatetósicos, parkinsonianos y distónicos (Shahar et al., 2005). Se ha postulado que en algunas zonas rurales existe mayor incidencia de enfermedad de Parkinson debido al uso frecuente organofosforados (Greenlee et al., 2002).
El paraquat (1,1'-dimetil-4,4'-bipiridina) pertenece a la familia bipiridilio de herbicidas, de amonio cuaternario (Banerjee et al., 2009). Se usa comúnmente para controlar plagas en varios cultivos, tales como soja, sorgo, caña de azúcar, algodón, maíz, manzana, entre otros. Interfiere con el transporte de electrones fotosintéticos, reduciendo el oxígeno a superóxido subsecuentemente llevando a la rotura de la membrana (Vaccari et al., 2017; Rojas, 2018).
El paraquat induce una producción significativa de especies reactivas de oxígeno (ROS) a través del ciclo redox (Bonneh et al., 2005). Este herbicida podría generar muerte a las células a través del fracaso en las defensas antioxidantes y el daño oxidativo de las proteínas citosólicas (Ramachandiran et al., 2006), siendo las mitocondrias mediadores primarios de la muerte celular, ya que son la principal fuente de producción de ROS inducida por paraquat en el cerebro (Castello et al., 2007).
Varios estudios de casos y controles evidencian la asociación entre la exposición al paraquat y enfermedad de Parkinson (Liou et al., 1997; Costello et al., 2009; Tanner et al., 2011). Estos estudios proveen evidencia que sugiere que además de los casos de enfermedad de Parkinson producto de la mutación familiar, la exposición a agroquímicos también está relacionada con la etiología de enfermedad.
Material y métodos
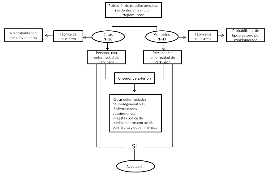
Diseño de investigación: Es un estudio de investigación aplicada con enfoque cuantitativo, con diseño epidemiológico observacional analítico de casos y controles.
Población: Dado el diseño del estudio se identifican dos poblaciones sujeto de estudio: casos y controles.
Criterios de selección de los casos:
Personas con diagnóstico de enfermedad de Parkinson realizado por neurólogo clínico de acuerdo a criterios y pruebas diagnósticas.
Tener instaurado previamente terapia farmacológica.
Residencia en el municipio de San Juan Nepomuceno, Bolívar.
Criterios de selección de los controles:
Personas residentes en el municipio de San Juan Nepomuceno, Bolívar.
No tener diagnóstico de enfermedad de Parkinson.
Criterios de exclusión:
Personas con diagnóstico de otras enfermedades neurodegenerativas diferentes a Enfermedad de Parkinson.
Personas con diagnóstico de enfermedades autoinmunes.
Personas con ingesta crónica conocida de medicamentos que afecten el sistema colinérgico y sistema dopaminérgico.
Cálculo de la muestra: Este estudio no realizó cálculo de muestra porque tuvo acceso a la totalidad de la población con diagnóstico de enfermedad de Parkinson residentes en el municipio de San Juan Nepomucen, quienes aceptaron participar.
Técnica de muestreo: El muestreo de los casos fue de tipo no probabilístico por conveniencia al acceder sólo a los casos diagnosticados residentes en el municipio de San Juan Nepomuceno. Se obtuvo un registro por código CIE-10 de la Secretaría de Salud de la Gobernación de Bolívar del total de casos de enfermedad de Parkinson presentados por años desde 2015 hasta 2017, contado con un total de 13 casos diagnosticados en el año 2017. Por parte del personal de salud de las IPS del municipio, se identificaron los casos de la cabecera municipal y corregimientos; con un total de 17 casos a la fecha actual 2018. Fueron hallados 12 casos en la cabecera municipal, 4 casos en el corregimiento de San Cayetano y 1 caso en el corregimiento de San Pedro Consolado. Se excluyó el caso identificado en San Pedro Consolado debido a que hizo cambio de residencia fuera del municipio. En total se contó con un registro de 16 casos con diagnóstico de enfermedad de Parkinson, quienes aceptaron de forma voluntaria, previo consentimiento informado, a la participación en el estudio.
El muestreo de los controles fue probabilístico de tipo aleatorio por conglomerado, el cual se apoyó con el mapa del municipio de San Juan Nepomuceno realizando en una primera etapa la selección de las manzanas en las cuales se realizó la búsqueda de los controles pareados por sexo y edad (+/-1 año). Se identificaron los controles poblacionales. Se realizó la visita, seleccionando las casas al azar para iniciar. Si la persona cumplía con las características establecidas, se debía preguntar si aceptaban participar en el estudio. Si la respuesta era afirmativa, se diligenciaba el formato de consentimiento informado y se tomaban los datos de identificación de la persona. Se seleccionaron tres controles por caso.

Análisis estadístico: El análisis descriptivo de variables cualitativas se realizó mediante el cálculo de frecuencias absolutas y relativas. Para las variables cuantitativas se estableció el cálculo de medidas de tendencia central y de dispersión de acuerdo a los criterios de normalidad de las variables estimadas por la prueba de Shapiro Wilk. Para comparar la distribución de las variables entre los casos y los controles se utilizó el Chi- cuadrado o el Test exacto de Fisher en variables cualitativas, en las cuantitativas se utilizó T- Student o Mann Whitney, un valor de p <0.05. La estimación de asociación se hizo mediante el cálculo de Odds Ratio (OR) crudos y ajustados por regresión logística con sus respectivos intervalos al 95% de confianza (IC 95%).
Resultados
En el municipio de San Juan Nepomuceno fueron identificados 16 casos con enfermedad de Parkinson, incluyendo 43 controles. El promedio de edad en los casos y controles fue 71.7 ± 12.8 y 70.9 ± 12.0 respectivamente, p=0.8278. El 50 % de los casos eran hombres y el 53.9% de los controles. La residencia fue en cabecera municipal en el 75 y 79,1 % de los casos y controles respectivamente, p= 0.7347. La escolaridad más frecuente entre los casos fue la primaria completa con 31.2% y en los controles prevaleció la primaria incompleta con 32.6 %, encontrándose diferencia estadísticamente significativa en ningún grado de escolaridad. Dentro de los antecedentes personales, es destacada la prevalencia de hipertensión arterial con 50% de los casos y 46.5% en los controles; seguido de diabetes mellitus con 12.5 y 7% en los casos y controles respectivamente, con p>0.05 en ambos antecedentes. Dentro de los hábitos, fue evidenciada mayor ingesta de café en 75% de los casos y en 83.7% de los controles, seguido de la ingesta de alcohol 56,3% en los casos y 44.2% en los controles y el hábito de fumar 37.5% en los casos y 44.2% en los controles, p>0.05 en todos los hábitos, (tabla 1).
| Características sociodemográficas | Casos N=16n (%) | Controles N=43n (%) | Valor p |
| Edad 𝑋̅ ± 𝐷𝐸 | 71.7 ± 12.8 | 70.9 ± 12.0 | 0.8278 |
| Sexo | |||
| F | 8 (50.0) | 20 (46.1) | 0.8114 |
| M | 8 (50.0) | 23 (53.9) | |
| Residencia | |||
| Cabecera municipal | 12 (75.0) | 34 (79.1) | 0.7347 |
| Corregimiento | 4 (25.0) | 9 (20.9) | |
| Escolaridad | |||
| Ninguno | 2 (18.8) | 9 (20.9) | 0.7098 |
| Primaria incompleta | 4 (25.0) | 14 (32.6) | 0.7532 |
| Primaria completa | 5 (31.2) | 5 (11.6) | 0.1156 |
| Secundaria incompleta | 1 (6.3) | 4 (9.3) | 0.9998 |
| Secundaria completa | 1 (6.3) | 4 (9.3) | 0.9998 |
| Técnica incompleta | 0 (0.0) | 0 (0.0) | -- |
| Técnica completa | 1 (6.3) | 1 (2.3) | 0.4722 |
| Universitaria incompleta | 0 (0.0) | 0 (0.0) | -- |
| Universitaria completa | 1 (6.3) | 6 (14.0) | 0.6614 |
| Posgrado | 0 (0.0) | 0 (0.0) | -- |
| Antecedentes personales | |||
| HTA | 8 (50.0) | 20 (46.5) | 0.8114 |
| DM | 2 (12.5) | 3 (7.0) | 0.6055 |
| Cáncer | 1 (6.3) | 0 (0.0) | 0.2711 |
| Enfermedad psiquiátrica | 0 (0.0) | 0 (0.0) | -- |
| Antecedente familiar de EP | 8 (50.0) | 11 (25.6) | 0.0743 |
| Hábitos | |||
| Fumar | 6 (37.5) | 19 (44.2) | 0.6440 |
| Alcohol | 9 (56.3) | 19 (44.2) | 0.4093 |
| Café | 12 (75.0) | 36 (83.7) | 0.4680 |
Al establecer las características de exposición relacionadas con la ocupación entre los casos y controles, fueron observados que un 43.8% y 16.3% de los casos y controles eran comerciantes, siendo p= 0,0404 estadísticamente significativa. Con respecto a la exposición a pesticidas, fueron encontrados únicamente exposición a herbicidas e insecticidas; con una frecuencia de 25 y 16.3% en casos y controles para herbicidas y, 18.8 y 7% en casos y controles para insecticidas, p>0.05 en ambos. La duración de la exposición a pesticidas no fue estadísticamente significativa en los casos y controles. Las actividades relacionadas con la exposición fueron descritas como laborales y domésticas, no siendo estadísticamente significativas tanto en casos como en controles. Con respecto a los tipos de cultivo, prevalecen ñame y yuca, ambos con p>0.05 (tabla 2).
| Características de exposición | Casos N=16 n (%) | Controles N=43n (%) | Valor p |
| Ocupación | |||
| Ama de casa | 1 (6.3) | 14 (32.6) | 0.0840 |
| Agricultor | 4 (25.0) | 11 (25.6) | 0.9997 |
| Comerciante | 7 (43.8) | 7 (16.3) | 0.0404 |
| Docente | 1 (6.3) | 4 (9.3) | 0.7082 |
| Cargo público | 1 (6.3) | 4 (9.3) | 0.7082 |
| Otra | 1 (6.3) | 3 (7.0) | 0.9213 |
| Exposición a Pesticidas | |||
| Herbicidas | 4 (25.0) | 7 (16.3) | 0.4680 |
| Insecticidas | 3 (18.8) | 3 (7.0) | 0.3295 |
| Fungicidas | 0 (0.0) | 0 (0.0) | -- |
| Rodenticidas | 0 (0.0) | 0 (0.0) | -- |
| Helicitas | 0 (0.0) | 0 (0.0) | -- |
| Duración Exposición Me (RIQ) | 0 (0 - 1) | 0 (0 - 0) | 0.2997 |
| Actividad de Exposición | |||
| Laboral | 3 (18.8) | 7 (16.3) | 0.9996 |
| Doméstica | 3 (18.8) | 2 (4.7) | 0.1175 |
| Jardinería | 0 (0.0) | 0 (0.0) | -- |
| Tipo de cultivo | |||
| Maíz | 2 (12.5) | 9 (20.9) | 0.7098 |
| Yuca | 5 (31.3) | 10 (23.3) | 0.5222 |
| Ñame | 5 (31.3) | 11 (25.6) | 0.7455 |
| Plátano | 2 (12.5) | 3 (7.0) | 0.6055 |
| Tabaco | 1 (6.3) | 1 (2.3) | 0.4722 |
En cuanto a las características de la población con enfermedad de Parkinson, fue evidenciada una mediana de 9 con respecto al tiempo de diagnóstico. El 87.5% de los casos está recibiendo actualmente tratamiento farmacológico y sólo uno de los casos fue intervenido quirúrgicamente (tabla 3).
| Características de la enfermedad de Parkinson | N=16 n (%) |
| Duración de Enfermedad de Parkinson Me (RIQ) | 9 (4 - 10) |
| Tratamiento farmacológico | 14 (87.5) |
| Tratamiento quirúrgico | 1 (6.3) |
El análisis de asociación cruda y ajustada de los hábitos de consumo, ocupación y exposición a pesticidas como factores predisponentes de enfermedad de Parkinson evidenció OR=4.0 para la variable comerciante como ocupación, siendo estadísticamente significativo. Al hacer el ajuste de OR según regresión logística, se observó un aumento de la magnitud del OR en la exposición a herbicidas, pasando de 1.71 en el OR crudo a 23.5 en el OR ajustado (IC 95% 0.11 – 48.20). En la exposición a insecticidas se encontró un cambio del OR crudo de 3.08 a 1.72 en el OR ajustado (IC 95% 0.05 – 55.97) (tabla 4).
| OR CRUDO | IC 95% | OR Ajustado | IC 95% | |
| Antecedente Familiar de EP | 2.91 | 0.74 – 11.28 | 4.67 | 0.84 – 26.01 |
| Café | 0.58 | 0.12 – 3.23 | 0.49 | 0.11 – 2.12 |
| Alcohol | 1.62 | 0.44 – 6.14 | 1.76 | 0.44 – 6.99 |
| Tabaco | 0.76 | 0.19 – 2.83 | 0.58 | 0.15 – 2.32 |
| 0.14 | 0.003 – 1.11 | 0.23 | 0,02 – 3.12 | |
| Ama de casa | ||||
| 0.97 | 0.19 – 4.16 | 0.35 | 0.32 – 3.82 | |
| Agricultor | ||||
| 4.00 | 0.91 – 17.16 | 4.00 | 1.11 – 14.35 | |
| Comerciante | ||||
| Exposición a Pesticidas | 2.26 | 0.52 – 9.25 | 0.41 | 0.003 – 47.71 |
| Herbicidas | 1.71 | 0.31 – 8.18 | 23.25 | 0.11 – 48.20 |
| Insecticidas | 3.08 | 0.36 – 25.36 | 1.72 | 0.05 – 55.97 |
Discusión
La enfermedad de Parkinson es un trastorno neurodegenerativo progresivo caracterizado por la pérdida de neuronas dopaminérgicas en la sustancia nigra pars compacta y la acumulación de inclusiones de proteínas citoplásmicas denominadas cuerpos de Lewy (Marín et al., 2018). Aún se desconoce el mecanismo preciso que subyace a la patogénesis de esta enfermedad. Sin embargo, la evidencia sugiere que los agregados de α-sinucleína desempeñan un papel importante en este proceso neurodegenerativo y modulan la susceptibilidad a las exposiciones ambientales (Choi et al., 2013; Rocha, De Miranda et al., 2018). Ha sido demostrada la toxicidad de los pesticidas, incluyendo evidencia del aumento en el riesgo de padecer cáncer o enfermedades neurodegenerativas con una exposición prolongada a estas sustancias (Hatcher et al.. 2008; Elena et al., 2012). Los estudios epidemiológicos publicados hasta la fecha han evidenciado una asociación entre la exposición a pesticidas y enfermedad de Parkinson; sin embargo, no se ha definido una relación causal definitiva. Se ha observado una fuerte asociación a herbicidas y esta relación tiende a aumentar cuando hay exposiciones combinadas a insecticidas y herbicidas (Liou et al., 1997; Freire y Koifman 2012; Moisan et al., 2015).
En este estudio de casos y controles realizado en el municipio de San Juan Nepomuceno, se evidenció la exposición a pesticidas de tipo herbicidas e insecticidas en la actividad laboral y doméstica. Dentro de los herbicidas utilizados por las personas expuestas laboralmente indicaron el uso de picloram (Tordon) y 2,4-D (Esteron). El uso de insecticidas estuvo dado por clorpirifos (Lorsban®), predominando en las actividades domésticas. Esto concuerda con la evidencia científica donde observamos estudios que hacen referencia al aumento del riesgo de enfermedad de Parkinson asociado con insecticidas, especialmente clorpirifos (Freire y Koifman, 2012). El clorpirifos es uno de los cinco insecticidas más utilizados a nivel mundial y es el insecticida más utilizado en los Estados Unidos. En Texas, en trabajadores agrícolas, se encontró un mayor riesgo (OR = 2.0; 95% CI = 1.02–3.8) para la exposición a productos de clorpirifos, con una asociación significativa para aumento del riesgo de enfermedad de Parkinson (Dhillon et al., 2008).También se evidenció esta asociación con la exposición a niveles potencialmente altos de clorpirifos (OR = 1.87; 95% CI, 1.05–3.31) a través del consumo de agua de pozo en los residentes del área rural de California (Gatto et al., 2009).
Al realizar el análisis de los resultados, no fue posible cuantificar la intensidad y exposición acumulada a pesticidas, debido a que las personas que hicieron uso de los agroquímicos, lo hacían de manera informal en el campo o en el hogar. Estas personas no tenían un registro de la cantidad utilizada y no estaban vinculadas a una empresa. Además, no tenían recuerdos claros del nivel de uso de sus productos. Durante la entrevista dirigida que se realizó a los casos y controles, aquellas personas que se dedicaron a la agricultura en su época laboral activa, informaron que no era común el uso de pesticidas en el municipio para combatir la maleza en ese tiempo y que ha sido una medida adoptada alrededor de los últimos años para disminución de los costos de producción. Informes de la Organización de las Naciones Unidas para la Alimentación y la Agricultura ha demostrado el aumento de la oferta mundial de alimentos, siendo Colombia uno de los países con mayor participación, lo cual sugiere la posibilidad del incremento en el uso de agroquímicos en el país en los próximos años. Según cifras del tercer Censo Nacional Agropecuario, Colombia cuenta con 7.1 millones de hectáreas en cultivos y la población ocupada en la rama de agricultura, ganadería, caza, silvicultura y pesca es del 63% de los 5,0 millones de personas ocupadas en los centros poblados y rural disperso, lo que indica la gran cantidad de población expuesta al uso de agroquímicos como actividad laboral (Ramírez, 2018).
En el estudio, se evidenció que el ser comerciante fue estadísticamente significativo, asociándolo como un factor de riesgo. Es necesario explorar en este campo y determinar si existen otros factores de riesgo ambiental que pudiesen estar asociados y poder realizar una cuantificación exacta de las sustancias a las cuales se encuentran potencialmente expuestos.
Se han asociado hábitos como tabaquismo, consumo de café y alcohol con reducción del riesgo para enfermedad de Parkinson. Un historial de tabaquismo reduce el riesgo de enfermedad de Parkinson en aproximadamente un 36%, la reducción del riesgo para el consumo de café y alcohol es del 33% y 10% respectivamente (Noyce et al., 2012; Martínez et al., 2016; Poewe et al., 2017). Existen estudios preclínicos de algunas sustancias neuroprotectoras como melatonina, estrógenos, nicotina, cafeína, curcumina, coenzima Q10, aspirina y resveratrol, que intentan determinar su potencial uso en el tratamiento de la enfermedad de Parkinson. Los mecanismos de estas sustancias incluyen procesos antiinflamatorios y antiestrés oxidativo. La nicotina, la coenzima Q10, cafeína y melatonina han dado los mejores resultados (Douna et al., 2012; Toro y Buriticá, 2014; Hurtado et al., 2016).
Conclusiones
Los estudios epidemiológicos publicados a lo largo de los años han evidenciado una asociación entre la exposición a pesticidas y enfermedad de Parkinson; documentando una mayor relación con la exposición a herbicidas.
Este estudio deja ver la problemática de salud pública creciente respecto al uso de agroquímicos en la actualidad y el riesgo al que se ven expuestos los habitantes del municipio, especialmente los agricultores. Los pesticidas podrían incidir negativamente sobre la salud humana. Puede existir una exposición directa a pesticidas en el caso de los agricultores quienes los aplican para mantener sus cultivos; o una exposición indirecta en el caso de consumidores, residentes y transeúntes, especialmente durante o después de la aplicación de pesticidas en la agricultura.
Es importante hacer mayor énfasis en la práctica de medidas preventivas frente a la exposición a pesticidas, debido a su potencial efecto neurotóxico. Es necesario desarrollar estrategias a través de las cuales sea posible cuantificar la frecuencia y cantidad de producto utilizado en la población, teniendo en cuenta que se hace de forma informal y no se tiene un registro de cuantificaciones detallada de la exposición. Esto facilitaría realizar estudios que sean más concluyentes.
Futuros estudios epidemiológicos de pesticidas y enfermedad de Parkinson deberán incluir un mayor número de participantes y profundizar en los mecanismos epigenéticos que podrían estar involucrados en la susceptibilidad a este trastorno neurodegenerativo.
Bibliografía
1 A Velarde-Avalos, A. A., FC Arrezola-Tejeda, et al. (2016). "Modelos clásicos de inducción de parkinsonismo y su comparación con la fisiopatología de la enfermedad de Parkinson." Revista Mexicana de Neurociencia 17(3): 90-99.
2 Aguilera, M. (2013). Montes de María: una subregión de economía campesina y empresarial, BANCO DE LA REPÚBLICA- ECONOMÍA REGIONAL.
3 Badii, M. H. and S. Varela (2015). "Insecticidas organofosforados: efectos sobre la salud y el ambiente." CULCyT(28): 5-17.
4 Ball, N., W. P. Teo, et al. (2019). "Parkinson’s disease and the environment." Frontiers in neurology 10: 218.
5 Banerjee, R., A. A. Starkov, et al. (2009). "Mitochondrial dysfunction in the limelight of Parkinson's disease pathogenesis." Biochimica et Biophysica Acta (BBA)-Molecular Basis of Disease 1792(7): 651-663.
6 Berstad, K. and J. E. Berstad (2017). "Parkinson's disease; the hibernating spore hypothesis." Medical Hypotheses 104: 48-53.
7 Bonneh-Barkay, D., S. H. Reaney, et al. (2005). "Redox cycling of the herbicide paraquat in microglial cultures." Molecular brain research 134(1): 52-56.
8 Breckenridge, C. B., C. Berry, et al. (2016). "Association between Parkinson’s disease and cigarette smoking, rural living, well-water consumption, farming and pesticide use: systematic review and meta-analysis." PloS one 11(4): e0151841.
9 Campdelacreu, J. (2014). "Parkinson's disease and Alzheimer disease: environmental risk factors." Neurología (English Edition) 29(9): 541-549.
10 Castello, P. R., D. A. Drechsel, et al. (2007). "Mitochondria are a major source of paraquat-induced reactive oxygen species production in the brain." Journal of biological chemistry 282(19): 14186-14193.
11 Costello, S., M. Cockburn, et al. (2009). "Parkinson's disease and residential exposure to maneb and paraquat from agricultural applications in the central valley of California." American journal of epidemiology 169(8): 919-926.
12 Cuevas-Esteban, J., A. Campayo, et al. (2016). "Parkinsonismo, depresión y demencia: una tríada asoladora que debe investigarse."
13 Choi, B.-K., M.-G. Choi, et al. (2013). "Large α-synuclein oligomers inhibit neuronal SNARE-mediated vesicle docking." Proceedings of the National Academy of Sciences: 201218424.
14 Dhillon, A. S., G. L. Tarbutton, et al. (2008). "Pesticide/environmental exposures and Parkinson's disease in East Texas." Journal of agromedicine 13(1): 37-48.
15 Dickson, D. W., H. Braak, et al. (2009). "Neuropathological assessment of Parkinson's disease: refining the diagnostic criteria." The Lancet Neurology 8(12): 1150-1157.
16 Douna, H., B. Bavelaar, et al. (2012). "Neuroprotection in Parkinson's Disease: A Systematic Review of the Preclinical Data." 6: 12-26.
17 Elena-Real, C., R. Pasión-Galván, et al. (2012). "Posible contribución del paraquat al desarrollo de la enfermedad de Parkinson." Revista de Toxicología 29(2).
18 Freire, C. and S. Koifman (2012). "Pesticide exposure and Parkinson's disease: epidemiological evidence of association." Neurotoxicology 33(5): 947-971.
19 Gatto , N. M ., M . Cockburn, et al . ( 2009). " Well – wáter consumption and Parkinson’s disease in rural California." Environmental health perspectives 117(12): 1912-1918.
20 Greenlee, A. R., J. K. Burmester, et al. (2002). "Pesticide exposure, host susceptibility factors and risk of Parkinson's disease: an introduction to a work in progress." WMJ: official publication of the State Medical Society of Wisconsin 101(5): 20.
21 Hatcher, J. M., K. D. Pennell, et al. (2008). "Parkinson's disease and pesticides: a toxicological perspective." Trends in pharmacological sciences 29(6): 322-329.
22 Hurtado, F., N. Cárdenas, et al. (2016). "La enfermedad de Parkinson: etiologia, tratamientos y factores preventivos." Universitas Psychologica 15(spe5): 1-26.
23 Jaramillo-Colorado, B. E., F. Palacio-Herrera, et al. (2016). "Residuos de pesticidas organofosforados en frutas obtenidas de plazas de mercado y supermercados en Cartagena, Colombia." Revista Ciencias Técnicas Agropecuarias 25(4): 39-46.
24 Liou, H., M. Tsai, et al. (1997). "Environmental risk factors and Parkinson's disease A case‐control study in Taiwan." Neurology 48(6): 1583-1588.
25 Marín, D. S., H. Carmona, et al. (2018). "Enfermedad de Parkinson: fisiopatología, diagnóstico y tratamiento." Revista de la Universidad Industrial de Santander. Salud 50(1): 79-92.
26 Martínez-Fernández, R., C. Gasca-Salas, et al. (2016). "Actualización en la enfermedad de parkinson." Revista Médica Clínica Las Condes 27(3): 363-379.
27 Moisan, F., J. Spinosi, et al. (2015). "Association of Parkinson’s disease and its subtypes with agricultural pesticide exposures in men: a case–control study in France." Environmental health perspectives 123(11): 1123.
28 Mostafalou, S. and M. Abdollahi (2017). "Pesticides: an update of human exposure and toxicity." Archives of toxicology 91(2): 549-599.
29 Muñoz-Quezada, M. T., B. Lucero, et al. (2019). "Reliability and factorial validity of a questionnaire to assess organophosphate pesticide exposure to agricultural workers in Maule, Chile." International journal of environmental health research 29(1): 45- 59.
30 Navarro-Meza, M., E. W. Morales-Sánchez, et al. (2015). "Hábitos alimentarios y factores sociodemográficos de pacientes con enfermedad de Parkinson en zonas rurales." Nutrición Hospitalaria 32(6): 2783-2791.
31 Noyce, A. J., J. P. Bestwick, et al. (2012). "Meta‐analysis of early nonmotor features and risk factors for Parkinson disease." Annals of neurology 72(6): 893-901.
32 Ortiz, G. G., F. P. P. Moisés, et al. (2011). "Toxicidad de plaguicidas y su asociación con la enfermedad de Parkinson." Arch Neurocien (Mex) 16(1): 33-39.
33 Palacios Sánchez, E., J. A. Vicuña Vanegas, et al. (2019). "Calidad de vida en los pacientes con enfermedad de Parkinson valorados en un Hospital Universitario en Bogotá, Colombia."
34 Poewe, W., K. Seppi, et al. (2017). "Parkinson disease." Nature Reviews Disease Primers 3: 17013.
35 Ramachandiran, S., J. M. Hansen, et al. (2006). "Divergent mechanisms of paraquat, MPP+, and rotenone toxicity: oxidation of thioredoxin and caspase-3 activation." Toxicological Sciences 95(1): 163-171.
36 Ramírez Moreno, L. A. (2018). Exposición agroquímicos en trabajadores de un cultivo de flores de la Sabana de Bogotá, Universidad de Ciencias Aplicadas y Ambientales.
37 Rocha, E. M., B. De Miranda, et al. (2018). "Alpha-synuclein: pathology, mitochondrial dysfunction and neuroinflammation in Parkinson’s disease." Neurobiology of disease 109: 249-257.
38 Rojas, M. M. (2018). "Consecuencias ambientales y riesgos para la salud causados por el plaguicida Paraquat en Costa Rica." Pensamiento Actual 18(30): 56-66.
39 Shahar, E., Y. Bentur, et al. (2005). "Extrapyramidal parkinsonism complicating acute organophosphate insecticide poisoning." Pediatric neurology 33(5): 378-382.
40 Tanner, C. M., F. Kamel, et al. (2011). "Rotenone, paraquat, and Parkinson’s disease." Environmental health perspectives 119(6): 866.
41 Toledo, P., G. Bustamante, et al. (2010). "Espontánea reversibilidad de un síndrome de Parkinson tardío y de alteraciones cognitivas frontales, después de una intoxicación aguda con órganofosforados." Revista chilena de neuro-psiquiatría 48(3): 207-212.
42 Toro, A. C. and O. F. Buriticá (2014). "Enfermedad de parkinson: criterios diagnósticos, factores de riesgo y de progresión, y escalas de valoración del estadio clínico." Acta Neurol Colomb 30(4): 300-306.
43 Vaccari, C., R. El Dib, et al. (2017). "Paraquat and Parkinson’s disease: a systematic review protocol according to the OHAT approach for hazard identification." Systematic reviews 6(1): 98.
44 Wang, A., S. Costello, et al. (2011). "Parkinson’s disease risk from ambient exposure to pesticides." European journal of epidemiology 26(7): 547-555.
45 Yanggen, D., C. C. Crissman, et al. (2003). Los plaguicidas: impactos en producción, salud y medio ambiente en Carchi, Ecuador, Editorial Abya Yala.