Experiencias, recursos y otros trabajos
Mission to stars: un proyecto de investigación alrededor de la astronomía, las misiones espaciales y la investigación científica
Mission to Stars: a Science and Technology educational project on astronomy, spatial missions and scientific research
Mission to stars: un proyecto de investigación alrededor de la astronomía, las misiones espaciales y la investigación científica
Revista Eureka sobre Enseñanza y Divulgación de las Ciencias, vol. 14, núm. 1, pp. 98-114, 2017
Universidad de Cádiz
Recepción: 01 Febrero 2016
Aprobación: 01 Junio 2016
Resumen: En la enseñanza de las ciencias, los alumnos deben adquirir habilidades científicas, que se ubican en el currículum de las materias científicas de Secundaria como «Proyecto de investigación». La Enseñanza de las Ciencias Basada en la Indagación y el Aprendizaje Basado en Proyectos son enfoques metodológicos candidatos para su abordaje. Se ha construido y aplicado una actividad de «Proyecto de Investigación» en el contexto curricular de la Astronomía de 1º de ESO, en la que los alumnos planifican una misión espacial diseñando experimentos, identificando y ubicando cuerpos celestes y sus distancias y realizando un presupuesto de la misión junto con un modelo 3D de un telescopio orbital y un programa informático para automatizarlo. Se describe la actividad y los resultados de su aplicación se recogen con la ayuda de una encuesta, un examen y análisis de producciones del alumnado. Se analizan las concepciones del Universo del alumnado y se ofrecen indicaciones para el desarrollo de nuevas actividades.
Palabras clave: Indagación, Astronomía, Aprendizaje basado en pryectos, Investigación e innovación responsable, Universo.
Abstract: In Science Education, students must develop scientific skills, that are specified as a part of the scientific disciplines in the Spanish Secondary Education (12-16 years old) Syllabus as “Research Project”. Inquiry-Based Science Education and Project-Based Learning are candidate methodological approaches to these goals. We have designed and applied a “Research Project” activity in the context of Astronomy teaching at the 1st year of the Compulsory Secondary Education. Students planify a spatial mission, designing experiments, identifying and locating celestial bodies and their distances, constructing a 3D model of an orbital telescope, its budget and its automated computer routines. The project is described together with the obtained results, including a survey, a test and the students' productions. Students' conceptions on the structure of the Universe are analyzed and didactic frames for the development of Inquiry Projects are proposed.
Keywords: Inquiry, Astronomy, Project-Based Learning, Responsible research and innovation, Universe.
Introducción
Indagación y habilidades científicas
Más allá del dominio de los modelos científicos (el Big Bang, la translación de la Tierra...), la formación de ciudadanos competentes científicamente implica la capacidad de aplicarlos en la resolución de problemas, la adquisición de las habilidades de razonamiento científico (elaboración de hipótesis, diseño de experimentos, análisis de datos, comunicación de resultados...) (Hodson 1994, Pedrinacci et al. 2012) y la comprensión de los mecanismos y dinámicas sociales por los que la comunidad científica valida el conocimiento. Las habilidades de razonamiento científico se encarnarían en el currículum LOMCE (Ministerio de Educación, Cultura y Deporte 2015) en un bloque común en las materias científicas llamado Proyecto de Investigación que se concreta en los criterios de evaluación siguientes:
1. Planear, aplicar, e integrar las destrezas y habilidades propias del trabajo científico.
2. Elaborar hipótesis, y contrastarlas a través de la experimentación o la observación y argumentación.
3. Discriminar y decidir sobre las fuentes de información y los métodos empleados para su obtención.
4. Participar, valorar y respetar el trabajo individual y en grupo.
5. Presentar y defender en público el proyecto de investigación realizado.
En la práctica, estas habilidades (que no pueden conseguirse con la mera «transmisión» de información) requieren metodologías activas en las que el alumnado participe en primera persona en actividades investigativas para una adquisición más profunda de los conceptos y habilidades científicos, como propone la Enseñanza de las Ciencias Basada en la Indagación- ECBI (Caamaño 2012, Hodson 1994).
El aprendizaje basado en proyectos (ABP)
Las propuestas metodológicas del Aprendizaje Basado en Proyectos (ABP), y su concreción indagadora en el ámbito científico como Proyectos de Investigación suponen una oportunidad de intervención. Sin pretensión de establecer una definición completa (que el lector podrá encontrar en otras publicaciones (Grau 2010, Majó y Baqueró 2014), los autores entendemos como trabajo por Proyectos de Investigación las secuencias didácticas en que:
Existe una pregunta u objetivo externo (y concomitante) con el aprendizaje.
Se usan metodologías investigadoras (diseño de experimentos, modelización…).
Se trabaja en equipo y mediante la discusión a partir de evidencias.
Se genera un producto final en formato científico.
Existe un contexto que instrumentaliza y conecta el currículum con el mundo real.
Este último ítem, el trabajo en contextos, implica un aspecto clave del Aprendizaje Basado en Proyectos, pues los contextos reales o que emulan a los reales suelen implicar el trabajo interdisciplinar, algo que es de especial complejidad en secundaria, por dificultades añadidas de coordinación entre profesores y materias.
La enseñanza de la Astronomía en Secundaria
En Enseñanza Secundaria, la Astronomía ocupa un espacio poco relevante entre las Ciencias Naturales y limita tradicionalmente su alcance al Sistema Solar (Carmona 1994, García 2014), repitiendo en la práctica contenidos que los alumnos ya han tratado en Primaria, como los planetas y satélites que lo componen, efectos cotidianos de ámbito planetario como las mareas, estaciones y fases de la Luna (Vílchez-González y Ramos-Tamajón 2015, González, García y Martínez 2015). Esta visión Sistema-Solar-Céntrica que se suele trabajar en la escuela (García 2014) choca con los horizontes que ofrecen en la actualidad la investigación científica y las noticias de los periódicos (o, incluso, referentes culturales como las películas de la saga Star Wars).
Además, el trabajo con las constelaciones como cúpula celeste promueve una concepción de «Planetario» en 2 dimensiones, y sustenta la concepción errónea de que las estrellas se encuentran todas en un mismo espacio «ahí afuera» indeterminado (Leite y Hosoume 2009), y alimentando una concepción geocéntrica del Cosmos. Como resultado, los alumnos de secundaria y bachillerato mantienen concepciones erróneas sobre la posición y movimiento de los cuerpos celestes (Domínguez y Varela 2008, Leite y Hosoume 2009), y conocen poco sobre la estructura de nuestra galaxia (la Vía Láctea) y la estructura del Universo en general (Afonso et al. 1995, Palomar 2013). Estas concepciones erróneas, a menudo recalcitrantes, son debidas en parte a la dificultad de modelizar fenómenos y elementos de amplio rango de escalas y dimensiones y a concepciones alternativas promovidas por el mismo profesorado o materiales educativos (Carmona 1994, Domínguez y Varela 2009, Navarro 2011, Solbes y Palomar 2011, Varela et al. 2012, García 2014).
Trabajos previos de otros autores identifican como buenas prácticas para evidenciar y corregir estas concepciones erróneas el trabajo con noticias o películas sobre temas de astronomía (García-Carmona 2015, Petit y Solbes 2016) o actividades de construcción de conocimiento que creen conflicto cognitivo y discusión en un marco relevante (Pozo y Gómez 2010, García 2014, Palomar y Solbes 2015) y el uso de actividades manipulativas y contextos dialógicos (Smithsonian Institute 2003).
La Investigación e Innovación Responsable: más allá de la Alfabetización Científica
La idea de la alfabetización científica (emancipar al ciudadano mediante la culturización científica) está siendo desarrollada los últimos años para que, además de tener una actitud crítica con el conocimiento, la ciencia y la investigación, la ciudadanía esté capacitada y dispuesta a participar en procesos y decisiones de Investigación e Innovación (Comisión Europea 2014a, 2014b, Alcaraz-Domínguez et al. 2015) con el objetivo de alinear la investigación científica con los valores de la sociedad (Comisión Europea, 2012), lo que recibe el nombre de Investigación e Innovación Responsable (RRI, en sus siglas en inglés). Incluso en el caso de la astronomía, existen aspectos con implicaciones sociales complejas (Tranfield 2015), como los aspectos presupuestarios, éticos y morales, que serán cada vez más objeto de debate público. En este sentido, trabajos de otros autores ponen en evidencia el potencial didáctico del uso de noticias de prensa sobre astronomía en el aula (García-Carmona 2015).
Objetivos y metodología
Objetivos
Se ha desarrollado y caracterizado la aplicación de un Proyecto de Investigación para la enseñanza de la astronomía con los objetivos siguientes:
- Desarrollar y caracterizar la aplicación de un Proyecto de Investigación como metodología didáctica en el ámbito de la Astronomía.
- Testar las posibilidades de trabajo de las habilidades del bloque LOMCE «Proyecto de investigación» mediante Proyectos de Investigación, en particular, respecto al diseño de experimentos.
- Evaluar las concepciones del alumnado sobre la estructura del Universo y la investigación astronómica.
Diseño de la actividad
La secuencia didáctica propuesta ha sido desarrollada y testada en el Institut Marta Estrada (Granollers), que tiene como líneas de trabajo prioritarias los centros de interés en Ciencia y Tecnología y la metodología del trabajo por proyectos. Han participado en la actividad todos los alumnos de 1º de ESO (12-13 años) del curso 2015-2016 (58 alumnos repartidos en 3 grupos-clase).
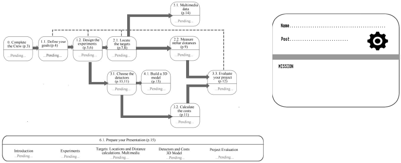
La secuencia didáctica resultante, titulada Mission to Stars, es un Proyecto de Investigación en el que se propone a los alumnos que (distribuidos por equipos de 3-4 alumnos) diseñen y defiendan un proyecto de investigación astronómica basado en un telescopio orbital. Los materiales se ofrecen en inglés en formato WebQuest para su descarga libre[1], de modo que pueden ser propuestos directamente a los alumnos por otros profesores. La secuencia se divide en varias etapas, en las que a lo largo de 15 horas de clase y con la ayuda de andamios didácticos de distintos tipos los alumnos deben diseñar experimentos, localizar objetivos, realizar presupuestos y diseños tecnológicos para competir por la financiación (ficticia) de su proyecto. El proyecto estructura estos procesos en varias etapas, cada una de ellas promoviendo dimensiones conceptuales y procedimentales de ciencia y tecnología, tal como se resume en la tabla 1. La etapa 8 fue realizada sólo por los 18 alumnos de uno de los tres grupos-clase.


El trabajo se estructura por equipos compuestos por cuatro miembros, cada uno de ellos con un rol específico:
Navegador: responsable de todo lo referido a mapas y cálculos de distancias.
Ingeniero: responsable de todo lo referido a detectores, programación informática y presupuestos.
Comandante: responsable del trabajo en equipo, la planificación y la bitácora del grupo.
Oficial de Comunicaciones: responsable de las presentaciones y maquetas
A lo largo de las sesiones, siguiendo la dinámica TPoP (Taller, Portfolio, Proyecto) presentada en anteriores experiencias (Domènech-Casal 2015a), se dedica la mayor parte del tiempo al trabajo autónomo de los equipos («Proyecto»), alternado por sesiones breves (15 -20 min) de «Taller» en las que el profesor presenta de forma teórica un tema, procedimiento o concepto, y sesiones «Portfolio» de autoevaluación en las que el equipo valora su progreso mediante un Diario de Seguimiento (Ship’s Log).
Recogida de datos
Como herramientas de seguimiento y evaluación, se ha usado la observación cualitativa en el aula y el análisis de las producciones del alumnado en distintas etapas de la actividad, incluyendo:
- El Diario de Seguimiento de cada equipo de trabajo.
- La presentación oral final de cada equipo.
Al final de la actividad, se aplicó una encuesta a la totalidad de los alumnos.[2] En ella se pedía a los alumnos que especificaran su grado de acuerdo/desacuerdo en una escala del 6 al 1 en relación con distintas frases, elaboradas en base a concepciones erróneas detectadas por el profesorado en cursos anteriores o con aspectos metodológicos de la actividad. Para simplificar el análisis de los datos, se han agrupado las respuestas como De acuerdo (valores del 4 al 6) o En desacuerdo (valores del 1 al 3). La encuesta se pasó a los alumnos una vez terminada la etapa 7.
Los alumnos que realizaron la etapa 8 de la actividad valoraron las frases número 6, 7, 8, 9 y 10 de la encuesta dos veces, una antes de realizar la etapa 8 (pre-test) y otra después de realizarla (post-test). Como parte de la encuesta se pidió también al alumnado que realizara un dibujo del Universo, que se analizó de acuerdo con la propuesta de Afonso et al. (1995), esto es, agrupando las representaciones del alumnado en 4 grupos (saco, geocéntricas, heliocéntricas, acéntricas).
Adicionalmente, un grupo-clase (18 alumnos) realizó posteriormente a la secuencia un examen en el que se incluyó una pregunta para evaluar específicamente su habilidad para el diseño de experimentos, siguiendo propuestas anteriores (Goytia et al. 2015, 2015b).[3] Para el análisis de los resultados se contabilizaron, para los tres experimentos que solicita la pregunta, el número de errores cometido por cada alumno y los tipos de errores (errores al establecer la variable independiente o errores al establecer la variable dependiente).
Resultados
Etapa 0. Crear un equipo y presentación de las herramientas de planificación
En esta primera etapa, se presentó al alumnado los objetivos y calendario de la actividad. Después de describir los productos finales esperados, se propuso a cada equipo elaborar su tarjeta de identificación y planificarse mediante un diagrama de las tareas (Diagrama de Gannt, figura 1), fichas de autoevaluación y un diario de a bordo, o Ship’s Log, que debían actualizar cada sesión.
Etapa 1. Elegir objetivos y diseñar experimentos
Se propuso al alumnado un listado de 8 preguntas científicas para que eligieran tres de ellas. Cada pregunta tiene asociado un valor de acuerdo a su interés para la Agencia Espacial y los alumnos debían elegir las más atractivas teniendo en cuenta que en posteriores fases del proyecto, el número de detectores y las grandes distancias constituían un factor negativo. Algunos ejemplos:
- Contienen los exoplanetas pequeños más potasio?
- Se asocia la presencia de hidrocarburos a la presencia de agua en exoplanetas?
- Existe una relación entre la cantidad de oxígeno y hierro en las supernovas?
- …

Para cada objetivo los alumnos debían diseñar, con la ayuda de un andamio lingüístico (figura 2), un experimento en el que definan qué debería medirse y en qué cuerpos celestes. En general, los alumnos han mostrado dificultad en esta parte de la actividad, y ha resultado de ayuda modelizar (que el profesorado representara en voz alta el proceso de razonamiento requerido) como andamio adicional.

Etapa 2. Localizar cuerpos celestes y calcular sus distancias
En esta etapa, partiendo de los enunciados anteriores elaborados al diseñar los experimentos, el alumnado debía identificar cuerpos celestes en los que realizar las mediciones mediante búsquedas por internet, debiendo ubicarlos en el Universo con la ayuda de dos mapas: uno de la Vía Láctea y otro a distintas escalas del supercúmulo Laniakea, el Brazo de Orión y el Sistema Solar (figura 3). Se pidió a los alumnos que siguieran el proceso a continuación:
- Marcar en alguno de los mapas la posición de cada uno de los cuerpos celestes a analizar.
- Medir su distancia respecto a la Tierra en el mapa.
- Usar las escalas del mapa para, mediante factores de conversión, calcular la distancia real a la Tierra.
Esta aproximación supuso algunas dificultades. En particular, para algunos cuerpos celestes, por razones de distribución espacial en el Universo o imprecisión en los mapas era difícil extrapolar su distancia mediante cálculos a partir de los mapas, se usaron como datos distancias obtenidas de búsquedas en internet, sin necesidad de cálculo alguno, si bien todos los equipos realizaron los cálculos en alguno de sus experimentos.

El hecho de tener que marcar la posición en el mapa provocó que los alumnos instrumentalizaran informaciones recogidas en internet respecto a la posición de sus cuerpos celestes y las relacionaran con distintos niveles la estructura del universo (Vía Láctea, Andrómeda, Virgo...), como se apreció en las conversaciones entre los alumnos (Está fuera del Cúmulo, demasiado lejos. Es el otro mapa, el de la Vía Láctea. Tiene que ser cerca de Sirius B, por aquí).
Etapa 3. Elegir los detectores y calcular el coste energético y económico de la misión
Se propuso al alumnado una lista de detectores y sus precios ficticios en euros (figura 4). Además, se incluyó el consumo de cada detector por año luz de distancia. Los alumnos debían calcular el consumo total de energía y establecer el precio total de los detectores y las placas solares necesarias para sostener el consumo de energía.[4] Estos cálculos suponen un ejercicio matemático complejo similar al de las ecuaciones, en el que el valor de determinados ítems depende de otros, variables. Los alumnos han percibido el sobrecoste indirecto que suponen los objetivos demasiado alejados o los excesivos detectores.

Etapa 4. Construir una maqueta en 3D del telescopio orbital
Los alumnos deben en esta etapa construir mediante materiales reciclados un modelo 3D de su telescopio orbital, con vistas a recapitular los detectores y placas solares de los que debe constar y para usarlo como soporte en su presentación (figura 5).

Ha sido objeto de discusión el hecho que los telescopios orbitales no tienen forma aerodinámica, pues se desplazan en un medio sin aire, lo que de manera general se ha conectado con las formas de las naves de películas de ficción como Star Wars.
Etapa 5. Diseñar el programa de automatización del telescopio orbital
Se ha propuesto en esta etapa elaborar el programa de automatización del telescopio orbital, mediante el programa Scratch, un programa para la iniciación en la programación computacional apto para usuarios de todas las edades (figura 6).
Presentado en el 2003 por el Lifelong Kingergaten Group del MIT Media Lab ( https://scratch.mit.edu ), utiliza un pseudo-lenguaje de programación basado en bloques. La actividad que se planteó al alumnado fue realizar una simulación de un telescopio orbital que cumpliera los siguientes requisitos:
1. Debía incluir uno o varios sensores acorde a la misión a realizar.
2. Debía poder orientarse hacia su objetivo.
3. Debía poder recibir datos del cuerpo celeste a estudiar y enviar los datos recibidos a la Tierra.
Los alumnos han tomado con mucho interés el desarrollo del programa, aprendiendo por sí mismos el desarrollo de distintos movimientos y efectos. Los productos finales elaborados por los alumnos (ejemplos disponibles on line[5]) muestran que estos entienden la naturaleza del telescopio orbital como un objeto que no se mueve de la órbita terrestre.

Etapas 6 y 7. Evaluar el proyecto y proponer mejoras. Presentación oral del proyecto de investigación
El proyecto forma parte de una competición entre varios equipos, en el que el valor de cada proyecto se calcula mediante una fórmula en función de dos parámetros: el valor de los objetivos propuestos por parte de la ESA y el coste de la misión proyectada. Los alumnos calculan mediante una fórmula el valor final de su proyecto y lo revisan/mejoran para su presentación.
Las presentaciones orales resultantes han presentado gran diversidad.[6] Aún habiendo definido correctamente los experimentos, algunos grupos (cerca de un 30 %) tienen dificultades en explicar de forma coherente la relación de los objetivos de investigación con los experimentos propuestos. Dos equipos (7 alumnos) no llegaron a hacer la presentación de proyecto.
Etapa 8. Tratar una controversia socio-científica relacionada con la Investigación Científica
Para abordar con el alumnado controversias sociales vinculadas a la investigación astronómica, se elaboró una actividad (figura 7; disponible para su descarga on line[7]) estructurada simplificando propuestas anteriores (Domènech-Casal et al. 2015), en varias etapas:
- Lectura en parejas de dos artículos periodísticos describiendo la necesidad de financiación para dos objetivos distintos (Sanidad Pública e Investigación Astronómica).
- Debate en gran grupo sobre el dilema: ¿Dedicamos dinero a paliar déficit de Sanidad o a llevar a cabo una misión espacial?
- Escritura individual de un ensayo.

En el desarrollo de la actividad, han aparecido distintos tipos de argumentos, en los que la supervivencia de la especie humana o posibles cataclismos futuros han incidido sobre aspectos de investigación astronómica como la colonización de otros planetas o la defensa ante hipotéticas amenazas espaciales (meteoritos, alienígenas) o el rol destructor del entorno de la especie humana (figura 8). No han aparecido en el debate aportaciones relativas a la búsqueda de fuentes minerales o energéticas o motivaciones puramente científicas, citadas sólo por 2 alumnos en el ensayo.
Resultados de la encuesta, análisis de los dibujos y examen
En la encuesta realizada, los alumnos ofrecen poco apoyo a concepciones erróneas habituales, como que nuestra galaxia ocupa una gran parte del Universo (27 %), que sólo contiene los planetas del Sistema Solar (17,6 %) o que éste esté situado en el centro de la galaxia (31,4 %). Consideramos relevante que, aún después de una secuencia didáctica con metodologías activas como la propuesta, una gran parte del alumnado continúa considerando erróneamente que en nuestra galaxia hay varios agujeros negros (51 %) o que enviar misiones tripuladas es una buena manera de explorar fuera del Sistema Solar (47 %).


Al participar en la actividad de preparación de una misión espacial, los alumnos dan una elevada importancia a la investigación astronómica (figura 9, 84-90 % de apoyo), aunque parecen dar poca importancia a su financiación, en contraste con el bajo apoyo que recibe el hecho de financiar este tipo de investigación (58 %). Al participar en una discusión socio-científica en relación a la financiación, se producen dos cambios relevantes: aumenta la importancia que se da a la investigación astronómica, y aumenta el apoyo a que cada uno pueda decidir sobre qué financiar (disminuyendo en paralelo el apoyo a uno u otro objetivo a financiar).
Los alumnos consideran que han aprendido sobre Astronomía (80 %) y cómo se investiga en esta disciplina (74 %). La actividad ha gustado a los alumnos (70 %) y una alta proporción de ellos (41 %) ha comentado su desarrollo con su familia o amigos fuera del instituto.
Para el análisis de los dibujos del Universo realizados por el alumnado, hemos partido de propuestas de clasificación de otros autores (Afonso et al. 1995), que clasifican los dibujos del Universo del alumnado en Geocéntricos (la Tierra en el centro y otros cuerpos giran a su alrededor), Heliocéntricos (el Sol en el centro y los otros cuerpos giran a su alrededor) y Acéntricos (en los que se evidencia que nuestro Sol y nuestra galaxia no son el centro, sino parte de un Universo complejo con múltiples galaxias y sistemas). También siguiendo su propuesta, los dibujos de Universo Saco incluyen aquellos en los que galaxias, estrellas y planetas se presentan de forma entremezclada como parte de un único espacio (el Cielo) sin jerarquías de niveles de organización. En la Categoría Heliocéntricos se distinguió además entre aquéllas representaciones que incluían sólo al Sistema Solar, las que incluían toda la galaxia y las que incluían niveles de organización superiores hasta llegar a nuestro supercúmulo (Laniakea). La proporción de alumnos que produce representaciones acéntricas (las más avanzadas) en 1º de ESO se acerca a la de los alumnos de COU (Curso de Orientación Universitaria, alumnos de 17-18 años) especialidad Geología, y duplica la de los alumnos de 1ºB UP (Bachillerato Unificado Polivalente, 15-16 años). En cuanto a los Universos Saco (desjerarquizados y desestructurados) se mantienen más frecuentes en 1º de ESO. En cambio, la proporción de universos geocéntricos parece crecer con el nivel académico (véase la tabla 2).
Algunas situaciones de interés por su relación con concepciones erróneas se ven representadas a menudo en los dibujos de los alumnos, en particular concepciones observadas por otros autores (Afonso et al. 1995), como la ubicación de estrellas en el interior del Sistema Solar o en el espacio entre galaxias. Así mismo, se repite la confusión entre Sistema Solar y galaxia, que se resuelve en este caso en un Sistema Solar que tiene como centro un agujero negro alrededor del cual orbitan el Sol y distintos planetas (figura 10).
Los dibujos de los alumnos también evidencian en ocasiones representaciones esencialmente distintas para el Sol y las estrellas, como si se tratara de astros distintos, o, como hemos dicho anteriormente, dibujos que abarcan sólo el Sistema Solar o la Vía Láctea como representación del Universo. Entre las representaciones más avanzadas se incluyen códigos gráficos (zooms), incluso con herramientas de perspectiva, para representar los distintos niveles de organización de la materia en el Cosmos, pero en todo caso, son pocos los dibujos que prescinden del Sistema Solar, lo que evidencia que éste continúa siendo la referencia para el alumnado.


En lo referido a los resultados de la pregunta de examen sobre diseño de experimentos, que pedía diseñar tres experimentos en respuesta a tres preguntas, de los 18 alumnos que lo realizaron, 6 los resolvieron a la perfección sin ningún error, 6 de ellos los resolvieron con sólo un error, y el resto incorporaron 2 o más errores. Ello supone que cerca de dos terceras partes del alumnado resolvieron el diseño de tres experimentos con éxito razonable. Aunque no disponemos de datos pre-test para comparar la eficacia de la secuencia como entorno para aprender a diseñar experimentos, estos resultados prácticamente duplican el éxito habitual de alumnos de esta edad en la resolución de preguntas de este tipo la primeras ocasiones en que se aplican (Goytia et al. 2015a) (que suele rondar el 30-40 % de éxito).
Se detectaron un total de 15 errores al determinar la variable independiente (qué comparar) y 14 errores al determinar la variable dependiente (qué medir), produciéndose frecuentemente de forma combinada y resultando en experimentos incomprensibles que concentran el mayor número de fallos.
Conclusiones
Evaluar las concepciones del alumnado sobre la estructura del Universo y la investigación astronómica
Las observaciones durante la aplicación de la actividad, la encuesta y los dibujos indican que el alumnado tiene una visión del Universo muy centrada en el Sistema Solar, y que éste continúa siendo de forma general el referente aún después del trabajo práctico dirigido a ampliar los horizontes astronómicos del alumnado. Aun así, el dominio de las partes del Universo en las conversaciones en el aula, los resultados de la encuesta en preguntas relativas a la composición de la galaxia y la comparación de los resultados obtenidos en los dibujos con los obtenidos por alumnos de niveles superiores (1º de BUP y COU) indican un progreso aceptable en concepciones como la ubicación de la galaxia en el Universo o del Sistema Solar en la galaxia, en línea con lo propuesto por otros autores, en el sentido que las actividades de astronomía de tipo socio-constructivista resultan en mejor aprendizaje (Palomar y Solbes 2015).
Concepciones erróneas como la presencia de estrellas en el espacio inter-estelar o dentro del Sistema Solar parecen ser especialmente resistentes, y son todavía pocos los alumnos que llegan a proponer un modelo acéntrico que supere el modelo Sistema-Solar-Céntrico mencionado en la introducción. El trabajo con controversias socio-científicas mediante debates parece incrementar el apoyo del alumnado a la investigación astronómica y la conciencia de la naturaleza individual de ese apoyo, en base a valores personales, algo de relevancia para el trabajo con RRI en el aula.
Desarrollar y caracterizar la aplicación de un Proyecto de Investigación como metodología didáctica en el ámbito de la Astronomía y para el trabajo del bloque LOMCE «Proyecto de Investigación»
Las demandas curriculares de desarrollo de habilidades científicas representan en muchos casos una cuarta parte del currículum de la materia, y no pueden resolverse sólo con «ir al laboratorio», pues son necesarios enfoques investigativos explícitos. Consideramos que la propuesta de trabajo mediante «Proyectos de Investigación» genera contextos de utilidad para ello. La mayor parte del alumnado participante (70 % o más) muestra al final de la actividad habilidades como razonar las relaciones entre los objetivos de investigación y los experimentos propuestos, comunicar científicamente, o trabajar en equipo. Los resultados obtenidos por el alumnado en el examen en la habilidad concreta de diseño de experimentos superan los obtenidos por otros alumnos del mismo nivel educativo, lo que indica que esta metodología contextualizada tiene utilidad para el desarrollo de estas habilidades. La actividad propuesta tiene componentes de gamificación (precios y preguntas de investigación simulados, competición entre equipos) ya usados en anteriores propuestas de Proyectos de Investigación (Domènech-Casal 2016) y que consideramos que pueden constituir una base para elaborar proyectos similares que emulen contextos reales. Consideramos un valor importante incluir elementos condicionantes de la investigación científica (financiación, prioridades e intereses sociales) para que los alumnos adopten posiciones críticas y participativas en lo relativo a políticas científicas. Como posibles ejes de mejora de la actividad, y para el uso de otros profesores interesados en aplicarla, proponemos:
- Los alumnos podrían proponerse sus propias preguntas de investigación, si bien es necesario un apoyo para la formulación de preguntas investigables (Domènech-Casal 2014).
- La actividad puede simplificarse en varios puntos, ya sea proponiendo un listado cerrado de cuerpos celestes con sus distancias y ubicaciones, o eliminando la componente energética en los cálculos de presupuesto.
Esta actividad se inscribe metodológicamente en el Proyecto C3 (Domènech-Casal 2016) de enseñanza de las ciencias y ha sido desarrollada como continuación de una línea de trabajo de astronomía en contexto. Junto con otros dos proyectos desarrollados en el centro educativo, xyzStars y Solar System Pathway (Domènech-Casal et al.), y experiencias previas (Domènech-Casal 2015b), forma parte del itinerario educativo en actividades de aprendizaje activo y en primera persona Astrono-Me.[8]
Agradecimientos
Los autores agradecen a la comunidad educativa del Institut Marta Estrada (alumnos, profesorado y familias) su apoyo en la aplicación de los marcos metodológicos propuestos. También agradecemos a los profesores de secundaria Gregori Moreno y Carles Serra sus orientaciones y ayuda en el diseño y aplicación de la secuencia. Reflexiones incluidas en este artículo se enmarcan en la reflexión metodológica llevada a cabo en el grupo de investigación consolidado LICEC (referencia 2014SGR1492) por AGAUR y financiado por el Ministerio de Economía y Competitividad (referencia EDU2015-66643-C2-1-P).
Referencias
Alcaraz-Domínguez S., Barajas M., Malagrida R., Pérez F. (2015) Els projectes Europeus Engaging Science, Xplore Health, RRI Tools i Scientix. Finestres a la formació i la participació en comunitats docents per al treball amb Controvèrsies i Recerca i Innovació Responsable. Ciències: revista del professorat de ciències de Primària i Secundària 30, 47-54.
Afonso R., Bazo C., López,M., Macau M. D., Rodríguez M. L. (1995) Una aproximación a las representaciones del alumnado sobre el universo. Enseñanza de las Ciencias 13 (3), 327-335.
Caamaño A. (2012) ¿Cómo introducir la indagación en el aula? Los trabajos prácticos investigativos. Alambique: didáctica de las ciencias experimentales 70, 83-91.
Carmona A. (1994) Reflexiones sobre la enseñanza de la Astronomía en la E.S.O. Enseñanza de las Ciencias de la Tierra 2 (2-3), 404-409.
Comisión Europea (2012) Responsible Research and Innovation. Europe’s ability to respond to societal challenges. European Union. Recuperado de https://ec.europa.eu/research/swafs/pdf/pub_public_engagement/responsible-research-and-innovation-leaflet_en.pdf
Comisión Europea (2014a) Recuperado de https://ec.europa.eu/research/swafs/pdf/pub_rri/KI0214595ENC.pdf .
Comisión Europea (2014b) Science With and for Society. Recuperado de https://ec.europa.eu/research/swafs/index.cfm?pg=policy&lib=education
Domènech X., Llorente I., Mena D., Ruiz N., Serra C., Ulldemolins M., Arrizabalaga T., Domènech-Casal J. (2016) XYZ-Stars i Solar System Pathway: una experiència museística de treball per projectes sobre les constel·lacions i el Sistema Solar. Ciències: revista del professorat de ciències de Primària i Secundària 31, 21-28.
Domènech-Casal J. (2014) Indagación en el aula mediante actividades manipulativas y mediadas por ordenador. Alambique. Didáctica de las Ciencias Experimentales 76, 17-27.
Domènech-Casal J. (2015a) Una secuencia didáctica de modelización, indagación y creación del conocimiento científico en torno a la deriva continental y la tectónica de placas. Revista Eureka sobre Enseñanza y Divulgación de las Ciencias 12 (1), 186-197. Recuperado de http://hdl.handle.net/10498/16932
Domènech-Casal J. (2015b) Eppur si muove: una secuencia contextualizada de indagación y comunicación científica sobre el sistema astronómico Sol-Tierra. Revista Eureka de Enseñanza y Divulgación de las Ciencias 12 (2), 328-340. Recuperado de http://hdl.handle.net/10498/17225
Domènech-Casal J., Marchán I., Vergara Q. (2015) Experiències d’aula amb el treball amb Controvèrsies Sòcio-Científiques. Educació per al Desenvolupament i la Salut, Pseudociències i eines per a l’avaluació d’activitats. Ciències: revista del professorat de ciències de Primària i Secundària 30, 32-38.
Domènech-Casal J. (2016) Drug Research: una secuencia contextualizada de indagación sobre mitosis, cáncer y creación del conocimiento científico. Investigación en la Escuela 88 (6), 1-19.
Domínguez M. C., Varela C. (2008) Aplicación de una técnica de análisis textual a textos escolares sobre el Sistema Solar. Revista Electrónica de Enseñanza de las Ciencias 7 (1), 261-274.
García-Carmona A. (2015) Noticias sobre temas de astronomia en los diarios: un recurso para aprender sobre la naturaleza de la ciencia reflexivamente. Revista de Enseñanza de la Física 27 (1), 19-30.
García J. L. (2014) Conocimientos astronómicos del profesorado de educación secundaria obligatoria y preferencias metodológicas para la enseñanza de astronomía. Enseñanza & Teaching: Revista interuniversitaria de didáctica 32 (1), 161-198.
González C., García S., Martínez C. (2015) Qué contenidos y qué habilidades cognitivo-lingüísticas emplea el profesorado de primaria y secundaria en la enseñanza de la astronomía. Enseñanza de las Ciencias 33 (2), 71-89.
Goytia E., Besson I., Gasco J., Domènech-Casal J. (2015a) Evaluar habilidades científicas. Indagación en los exámenes. ¿Una vía para cambiar la práctica didáctica en el aula? Alambique. Didáctica de las Ciencias Experimentales 79, 1-11.
Goytia E., Besson I., Domènech-Casal J. (2015b) Protocol TestingScienceSkills: una eina senzilla per a dissenyar preguntes d'examen per a l'avaluació de les habilitats científiques de l’alumnat. Ciències: revista del professorat de ciències de Primària i Secundària 30, 20-28.
Grau R. (2010) Altres formes de fer ciència. Barcelona. Rosa Sensat.
Hodson D. (1994) Hacia un enfoque más crítico del trabajo de laboratorio. Enseñanza de las Ciencias 12 (3), 299-313.
Leite C., Hosoume Y. (2009) Explorando a dimensao espacial na pesquisa em sensino de astronomía. Revista Electrónica de Enseñanza de las Ciencias 8 (3), 797-811.
Majó F., Baqueró M. (2014) Los proyectos interdisciplinarios. 8 ideas clave. Barcelona. Graó.
Ministerio de Educación, Cultura y Deporte (2015) Currículum de Biología y Geología, 1ºde ESO. Real Decreto 1105/2014, de 26 de diciembre, por el que se establece el currículo básico de la Educación Secundaria Obligatoria y del Bachillerato. Boletín Oficial del Estado A-2015-37, 211-213.
Navarro M. (2011) Enseñanza y aprendizaje de astronomia diurna en primaria mediante “Secuencias problematizadas” basadas en “mapas evolutivos”. Enseñanza de las Ciencias 29 (2), 163-174.
Palomar R. (2013) Enseñanza y aprendizaje de la astronomía en el Bachillerato. Tesis Doctoral. Universitat de València. Recuperado de http://roderic.uv.es/bitstream/handle/10550/32116/Tesis%20Astronomía.pdf
Palomar R., Solbes J. (2015) Evaluación de una propuesta para la enseñanza y el aprendizaje de la astronomía en secundaria. Enseñanza de las Ciencias 33 (2), 91-111.
Pedrinacci E., Caamaño A., Cañal P., de Pro A. (2012) 11 ideas clave. El desarrollo de la competencia científica. Barcelona. Graó.
Petit M. F., Solbes J. (2016) El cine de ciencia ficción en las clases de ciencias de enseñanza secundaria (II). Análisis de películas. Revista Eureka sobre Enseñanza y Divulgación de las Ciencias 13 (1), 176-191. Recuperado de http://hdl.handle.net/10498/18022
Pozo J. I., Gómez M. A. (2010) Por qué los alumnos no comprenden la ciencia que aprenden. Alambique. Didáctica de las Ciencias Experimentales 66, 73-79.
Smithsonian Institute (2003) Cosmic Survey. What are your ideas about the Universe? Cambridge, MA. Smithsonian Astrophysical Observatory. Recuperado de https://www.cfa.harvard.edu/seuforum/download/CosmicSurvey2003.pdf
Solbes J., Palomar R. (2011) ¿Por qué resulta tan difícil la comprensión de la astronomía a los estudiantes? Didáctica de las ciencias experimentales y sociales 25, 187-211.
Tranfield E. (2015) The challenging logistics of lunar exploration. Science in School 31, 18-22. Recuperado de www.scienceinschool.org/sites/default/files/teaserPdf/Moon.pdf
Varela M., Pérez U., Ulla A.M., Arias A. (2012) Problemáticas del proceso de enseñanza y aprendizaje de la astronomía. Boletín das ciencias 76, 107-109.
Vílchez-González J. M., Ramos-Tamajón C. M. (2015) La enseñanza-aprendizaje de fenómenos astronómicos cotidianos en la Educación Primaria española. Revista Eureka sobre Enseñanza y Divulgación de las Ciencias 12 (1), 2-21. Recuperado de http://hdl.handle.net/10498/16921
Notas
Información adicional
Para citar este artículo: Domènech-Casal J.,
Ruiz-España. N. (2017) Mission
to stars: un proyecto de investigación alrededor de la astronomía, las
misiones espaciales y la investigación científica. Revista Eureka sobre
Enseñanza y Divulgación de las Ciencias 14 (1), 98-114. Recuperado de: http://hdl.handle.net/10498/18849
Enlace alternativo
http://revistas.uca.es/index.php/eureka/article/view/3008 (html)