Fundamentos y líneas de trabajo
Conocimientos de los estudiantes de secundaria sobre herencia biológica: implicaciones para su enseñanza
Knowledge of high school students on biological inheritance: implications for teaching
Conocimientos de los estudiantes de secundaria sobre herencia biológica: implicaciones para su enseñanza
Revista Eureka sobre Enseñanza y Divulgación de las Ciencias, vol. 14, núm. 3, pp. 550-569, 2017
Universidad de Cádiz

Recepción: 02 Enero 2017
Aprobación: 01 Junio 2017
Resumen: El presente estudio tiene como objetivo conocer las principales ideas de alumnos de educación secundaria en relación con la Herencia Biológica antes de estudiarla y comprobar si se modifican después de haber recibido una enseñanza del tema de manera tradicional. La población de estudio está formada por alumnos de 4º de ESO de un instituto de enseñanza secundaria de la Región de Murcia y el instrumento de recogida de información ha sido un cuestionario. Los resultados muestran que, en general, los estudiantes tienen conocimientos sobre contenidos elementales de Genética antes incluso de tener el primer contacto académico con ellos y que, si no son tenidos en cuenta, pueden dificultar sus aprendizajes. También ponen de manifiesto que algunas de estas ideas no se modifican sustancialmente después de estudiar los contenidos sobre Herencia Biológica. Las principales implicaciones educativas nos llevan a enfocar el proceso de enseñanza/aprendizaje de la Genética de manera que las actividades tengan en cuenta las ideas de los alumnos.
Palabras clave: Ideas previas, aprendizaje, herencia biológica, educación secundaria.
Abstract: The objective of this investigation is to know the main ideas students of secondary education have in relation with Biological Inheritance before they study it and to check whether this knowledge changes after receiving a traditional teaching of the contents. The study population was formed by students from the 4th year of Secondary Education in a high school from Region of Murcia and the instrument for collecting information was a questionnaire. The results show that, in general, students have some prior knowledge about elementary contents of Genetics even before having the first academic contact with them. This can make learning difficult if it is not taken into account. Moreover, the results show that some of these ideas do not change substantially after they study the contents of Biological Inheritance. The main educational implications lead us to focus the teaching/learning process of Genetics in a way that the activities take into account the prior ideas of the students.
Keywords: Previous ideas, learning, biological inheritance, secondary education.
Introducción
La enseñanza de la Herencia Biológica resulta básica para la alfabetización científica y tecnológica de los ciudadanos, ya que son numerosos los contextos sociales en los que la Genética es la protagonista: clonación de animales, alimentos transgénicos, enfermedades de origen genético… (Puigcerver e Íñiguez, 2013).
Las ideas previas en relación con la Herencia Biológica de los seres vivos son condicionantes en el aprendizaje de conocimientos relacionados con la Genética, uno de los temas que plantea mayores dificultades en el proceso formal de enseñanza-aprendizaje de la biología (Abril, Mayoral y Muela, 2004). El docente ha de conocerlas y tenerlas en cuenta durante el proceso de enseñanza-aprendizaje para, de este modo, intentar modificarlas por conocimiento científico.
En este estudio se realiza una investigación educativa aplicada, realizada con los objetivos de: a) conocer cuáles son las principales ideas en relación con la Herencia Biológica de un grupo de estudiantes de 4º de E.S.O; b) analizar en qué medida coinciden con las descritas en trabajos realizados por otros autores, en diferentes contextos educativos; y c) comprobar los cambios que se producen en estas ideas, como consecuencia de la enseñanza.
Para abordar este estudio, comenzamos realizando un análisis de trabajos que nos han parecido relevantes en este ámbito, los cuales se presentan en el siguiente apartado.
Antecedentes de la investigación
La Genética se ha convertido en una de las ramas de la Biología con mayor desarrollo y repercusión social; circunstancia que resalta la importancia de poseer un conocimiento adecuado sobre sus nociones básicas. Turney (1995), citado por Abril et al. (2004), sugiere tres motivos principales para desarrollar la comprensión de la Genética: utilitario (aplicación de conocimientos científicos para su uso), democrático (aplicación de los conocimientos para debatir en sociedad) y cultural (logro de la sociedad moderna).
Por tanto, la Genética configura un punto central en el currículo en el segundo ciclo de ESO, aunque es en 4º curso ESO cuando se hace referencia a la misma por primera vez y última para muchos alumnos que no continuarán cursando ciencias: lo que aprendan en este curso será su única formación sobre estos contenidos.
Son numerosos los estudios que han mostrado cuáles son las principales ideas de los estudiantes de educación secundaria sobre la Herencia Biológica. Una buena muestra de ellos se resume en la Tabla 1, clasificadas en diversos ámbitos para facilitar su análisis.

Las conclusiones generalizadas de algunos de estos estudios (Lewis y Wood-Robinson, 2000; Banet y Ayuso, 2000; Caballero, 2008; etc.) indican que, en la mayoría de los casos, estas ideas siguen un patrón común, son universales, y por lo tanto, permiten extraer conclusiones para la enseñanza de la Genética.
Problemas e hipótesis de investigación
Teniendo en cuenta los resultados de la revisión bibliográfica realizada, así como los objetivos señalados con anterioridad, centramos nuestra investigación en responder a los siguientes interrogantes:
Problema 1: ¿Cuáles son los conocimientos acerca de Genética de un grupo de estudiantes de 4º de E.S.O de la Región de Murcia antes de haber estudiado estos contenidos?
Problema 2: ¿En qué medida estos conocimientos son acordes con el conocimiento científico o coinciden con los descritos por otros autores en diferentes contextos educativos?
Problema 3: ¿En qué medida evolucionan estos conocimientos después de recibir una enseñanza que no tiene en cuenta los conocimientos previos de los estudiantes?
Nuestras hipótesis, cuyo grado de veracidad pretendemos comprobar con esta investigación, han sido las siguientes:
Hipótesis 1: Los alumnos que se enfrentan por primera vez al aprendizaje de la Genética llegan con conocimientos sobre la misma, por tanto nuestra muestra de estudiantes tendrá algunas ideas sobre nociones elementales relacionadas con la Herencia Biológica.
Hipótesis 2: Los principales conocimientos de los estudiantes de 4º E.S.O difieren de lo considerado correcto por el conocimiento científico. Además, estas ideas coinciden con las mostradas por otros autores en diferentes contextos educativos.
Hipótesis 3: Los conocimientos de los estudiantes no evolucionan, en la medida que cabría esperar, como consecuencia de una enseñanza en la que no se tienen en cuenta estos conocimientos previos.
Para contrastar estas hipótesis -y ampliar la información disponible sobre las dificultades relacionadas con la enseñanza/aprendizaje de la Genética-, hemos planteado el desarrollo de la investigación de acuerdo con las estrategias que se describen a continuación.
Metodología
El estudio se llevó a cabo en un centro público de la Región de Murcia, participando 43 alumnos de dos grupos de 4º de ESO, de 15 a 17 años de edad, con rendimiento académico heterogéneo, calificado así según sus profesores. Los dos grupos eligieron la optativa Biología y Geología. La ausencia de un estudiante en el postest redujo a 42 el número final.
Estos alumnos no han tenido contacto académico previo con los contenidos por los que se les pregunta en el pretest (excepto los procesos de división celular). Por tanto, aunque sus conocimientos podrían ser consecuencia de la enseñanza (como el estudio de la célula), muchos de ellos se podrían relacionar con el ámbito extraescolar (medios de comunicación, nociones intuitivas). El diseño de esta investigación se podría considerar pre-experimental. El instrumento de recogida de información utilizado en el pretest y en el postest es el mismo.
No hemos tenido control sobre la enseñanza llevada a cabo entre ambos momentos, por ser responsabilidad de la profesora encargada del curso que, a grandes rasgos: a) desarrollaba los contenidos que, sobre Herencia Biológica, se proponían para 4º de ESO (Bloque 3. La evolución de la vida), basados en el estudio del ADN, la herencia y transmisión de caracteres, el concepto de gen, la ingeniería y manipulación genética y el genoma humano (MEC, 2007); b) utilizaba un enfoque educativo basado en las explicaciones, básicamente, centradas en las Leyes de Mendel y en la resolución de ejercicios, utilizando el libro de texto como recurso.
Cuando se pasó el postest, ya habían dado la Herencia Biológica y estaban cursando los contenidos sobre Evolución.
Para la recogida de la información, se utilizó un cuestionario escrito, en el que se intentaron recoger los aspectos más importantes del estudio de la Genética en 4º de ESO para describir qué conocimientos presentaban los estudiantes antes y después de haber recibido la enseñanza de la misma. Su puesta a punto se realizó de acuerdo con el siguiente procedimiento:
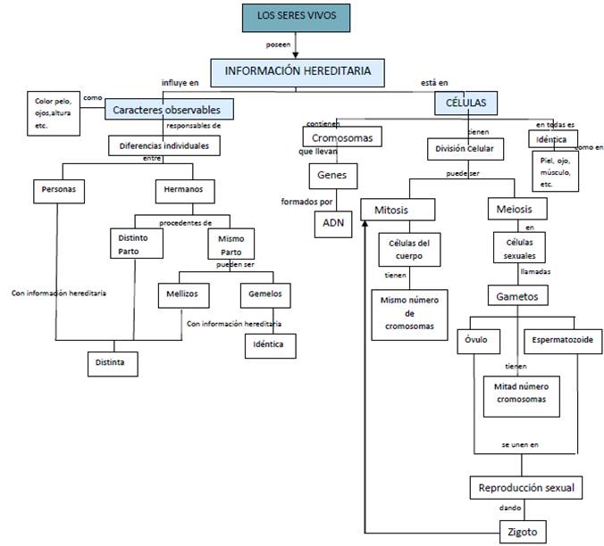
a) Selección de contenidos. Después de distintos intentos, se elaboró un mapa de conceptos definitivo, a partir del cual se concretarían las preguntas del cuestionario. Los distintos esquemas que lo desarrollan (Anexo I) tuvieron en cuenta, en gran medida, las principales referencias que la investigación educativa ha considerado de particular importancia en el estudio de la Genética (ver antecedentes): herencia de caracteres observables (diferencia entre personas y entre hermanos); información hereditaria en los seres vivos (localización a nivel celular y en diferentes tipos celulares); procesos de división celular (mitosis y meiosis); mutaciones (causas y efectos); causas de la variabilidad. Estos contenidos, con mayor o menor detenimiento, se incluyen en el currículo y los libros de texto de estos niveles educativos.
Por razones de extensión, no podíamos contemplar todos los aspectos que desarrollan estos esquemas; tampoco otros de enorme interés educativo, como sucede con los conocimientos de los estudiantes sobre las aplicaciones tecnológicas y sociales de la Genética, cuyos resultados esperamos publicar en posteriores artículos.
b) Ensayo, mediante entrevistas individuales (seis estudiantes con rendimiento académico diferente) de un cuestionario inicial, con el fin de adaptar su planteamiento (contenido y lenguaje) al nivel educativo de la muestra.
c) A partir de esta información, se elaboró un cuestionario definitivo constituido por 13 ítems, con preguntas de distinta naturaleza, que se intentaron contextualizar y se acompañaron de imágenes aclaratorias (Anexo II).
Debido a la naturaleza de las preguntas, hemos realizado un análisis cuantitativo de los resultados, utilizando representaciones numéricas (tablas y gráficas) para la expresión de los resultados como porcentajes y frecuencias. No obstante, y solo a modo de propuesta sobre la que será necesario profundizar, también hemos identificado diferentes modelos de pensamiento (análisis cualitativo), construidos a partir de las respuestas de los estudiantes a distintas preguntas del cuestionario (Anexo III).
Así, por ejemplo para la categoría Información hereditaria en diferentes tipos celulares, se incluyen en el Esquema I (La información hereditaria se encuentra solamente en células sexuales) aquellos estudiantes que para la pregunta 5 señalan la tercera opción y en la pregunta 6 señalan que todos los tipos de información genética (color ojos, piel, grupo sanguíneo y cromosomas sexuales) se encuentran en el espermatozoide y en el óvulo.
Resultados
Para facilitar el análisis de la información, agrupamos los resultados en siete apartados, en función del ámbito de conocimientos en el que se centran.
Herencia de los caracteres
Pregunta 1. Cuando se pide a los estudiantes que expliquen el parecido y diferencias físicas entre personas, los resultados (Tabla 2) muestran que, la gran mayoría indican, adecuadamente, la información hereditaria como responsable de estas circunstancias. Aun así, hay estudiantes que vinculan el parecido y diferencia de los caracteres observables al medio o a los hábitos de vida, mostrando que tienen alguna idea de la influencia del ambiente en la expresión de los genes, pero que no resulta correcta.

En el trabajo de Forissier y Clément (2003) se pone de manifiesto la importancia de aparcar el “determinismo genético”, por el cual el genotipo determina directamente el fenotipo, considerando importante introducir en las aulas la idea de que la “identidad biológica” es el resultado de las interacciones entre el ambiente y el genoma. De esta manera, los alumnos podrían dar respuesta a las concepciones que poseen sobre el ambiente pero que interpretan erróneamente.
Después de analizar un conjunto de libros de texto (4º de ESO de Biología y Geología), Puig y Jiménez Aleixandre (2015) observan que en ninguno se aborda de manera explícita el determinismo genético, aspecto que debería ser considerado en estos materiales de apoyo básico para el profesorado. Además, tan solo uno dedica un apartado para explicar la influencia del ambiente en la expresión de los genes.
Pregunta 2. Como se muestra en la Tabla 3, cuando se pregunta a los estudiantes por las razones por las que las personas se parecen más a uno de sus progenitores que a otro, los resultados del pretest muestran que la mayoría de los alumnos (83.7%) señalan solamente la segunda opción.
Sin embargo, aunque han estudiado la meiosis y la fecundación, menos de la mitad de los alumnos señalan la cuarta opción también correcta: los hijos reciben la misma cantidad de información hereditaria de cada progenitor. Especial atención hay que prestar al 16.3% que señalan que los hijos reciben más información del progenitor al que más se parecen.

No se aprecian demasiados cambios entre pretest y postest después de la enseñanza. Aunque la mayoría de alumnos siguen señalando que el mayor parecido a un progenitor es debido al predominio de la información hereditaria de éste, casi un 12% continúa pensando que se debe a portar mayor cantidad de información hereditaria del mismo.
Como señalan Clough y Wood-Robinson (1985), algunos estudiantes de 12 a 16 años indican que ciertas características las aportan los genes de un progenitor y otras los genes del otro, de manera que los alumnos explican el mayor parecido señalando que la contribución paterna o materna ha sido mayor. También en España, Banet y Ayuso (1995) muestran que la mayoría de alumnos de 12 a 17 años relacionan el mayor parecido a una mayor cantidad de información hereditaria recibida de un progenitor.
Como consecuencia de las respuestas de los estudiantes a las preguntas de este bloque, hemos inferido los 3 esquemas de pensamiento sobre la transmisión de la información hereditaria entre individuos que se describen en el Anexo III. En nuestra opinión, la progresión entre ellos se relaciona con el hecho de que los estudiantes crean o no que los descendientes reciben la misma “cantidad” de información hereditaria de ambos progenitores.
Información hereditaria en los seres vivos
El objetivo de la pregunta 3 es saber si los estudiantes relacionan diferentes términos sobre la herencia biológica con algunos seres vivos (Tabla 4).

En el pretest se observa que la mayoría de alumnos marcan todas las casillas para las personas, siendo la menos marcada la de cromosoma (79.1 %), que quizás pueda ser el término menos familiar para ellos. El gato es el siguiente ser vivo en el que la mayoría de los alumnos marcan todas las casillas.
En el mosquito, las casillas que menos señalan los alumnos son cromosomas (60.5%) y cromosomas sexuales (62.8%). Caballero (2008) obtiene resultados similares cuando pregunta a estudiantes de 15 a 17 años por la reproducción sexual de animales como el caracol o la araña, encontrando un alto porcentaje que no relaciona este tipo de reproducción con animales más alejados taxonómicamente del ser humano.
Respecto al naranjo y al helecho, los estudiantes marcan menos las casillas de cromosomas (65.1%) y cromosomas sexuales (34.9%), lo que puede deberse al desconocimiento de la reproducción sexual en las plantas. Caballero (2008) obtiene casi un 50% de alumnos que indican que las plantas no tienen gametos.
En el postest, hay más alumnos que consideran que el naranjo posee cromosomas sexuales. Aun así, no alcanza el 50 % de la muestra. También en el helecho ha aumentado el número de alumnos que consideran que tiene cromosomas sexuales, de 27.9% a 50%. Este cambio es positivo, aunque no parece suficiente.
Respecto a las personas, han pasado del 79.1% al 92.9% los estudiantes que les atribuyen la presencia de cromosomas. Este cambio puede deberse al hecho de que, después de haberlo estudiado, el término les resulta más familiar.
Localización de la información hereditaria
El objetivo de la pregunta 4 era averiguar dónde piensan los alumnos que se encuentra la información hereditaria. En la Tabla 5, se muestra que, en el pretest, el 86.0% de los alumnos relacionan la información hereditaria con los genes. Un porcentaje también muy elevado (81.4%) la relaciona con el ADN. El término cromosoma, que en la pregunta anterior parecía presentar dudas, ahora es el siguiente más señalado. Estos datos parecen indicar que muchos estudiantes relacionan la localización de la información hereditaria en cromosomas, genes y ADN. Sin embargo, el término más general y que engloba al resto (célula), sólo fue marcado por el 58.1% de los alumnos.

Aunque, como consecuencia de la enseñanza, se observa una evolución positiva en relación con todos los términos presentados, persisten dificultades importantes, síntoma de carencias en los aprendizajes adquiridos, tanto sobre estructura celular como sobre los procesos de reproducción de los seres vivos.
Las respuestas de los estudiantes a las preguntas de este bloque podrían poner de manifiesto los posibles esquemas de pensamiento sobre la localización de la información hereditaria que se reflejan en el Anexo III. En este caso, la noción fundamental que se encuentra implicada es la medida en la que los estudiantes conocen las relaciones entre ADN, genes, cromosomas, como estructuras celulares en las que se localiza la información hereditaria.
Información hereditaria en diferentes tipos celulares
La pregunta 5 se refiere a cómo se transmite la información hereditaria desde el cigoto a las restantes células del organismo. Los resultados (Tabla 6) muestran que, antes de estudiar Genética, más de un 50% opina que la información de la célula-huevo se reparte entre las distintas células según la función que cada una va a desarrollar.

Aunque en el postest se observa un ligero aumento de estudiantes que marcan la opción correcta (todas las células poseen la misma información hereditaria), no se puede considerar que los aprendizajes de la muestra objeto de estudio hayan sido exitosos, ya que cerca del 50% los estudiantes continúan pensando que la información hereditaria se reparte en función del tipo celular, dificultad ya señalada por Wood-Robinson et al. (2000).
El hecho de que, en nuestro estudio, un 28.6% de los estudiantes señalen las dos primeras opciones simultáneamente, algo que apenas ocurría en el pretest, puede ser debido a que han “aprendido” que todas las células poseen la misma información hereditaria, pero esto no ha sustituido a la idea intuitiva de que ésta se reparte según la función que cada célula realice en el organismo.
En la pregunta 6, concretamos a qué nos referimos con cada tipo celular, mostrando células con diferente morfología y función. Los resultados (Tabla 7) indican que, tanto en pretest como postest, se podría decir que hay dos modelos mayoritarios de respuesta: cada célula del cuerpo lleva la información hereditaria acorde a la función que desarrolla y que cada célula del cuerpo lleva la información hereditaria acorde a la función que realiza y además, los gametos llevan la información hereditaria.

Los resultados del postest confirman lo que ya adelantábamos en la cuestión 5: los porcentajes se han elevado ligeramente pero los patrones de respuesta coinciden con los encontrados antes de estudiar la unidad sobre Genética. Así, en relación con el glóbulo blanco destacan la información hereditaria para el grupo sanguíneo y, para la célula de la piel, todos los alumnos han señalado información hereditaria para el color de la piel.
Estos modos de pensar parecen coincidir con los descritos por Lewis y Kattman (2004), que apuntan a que los genes son considerados como "pequeñas partículas que contienen un rasgo o característica en miniatura", de este modo, los términos «gen» y «carácter» pueden considerarse equivalentes y los estudiantes no hacen distinción clara entre el genotipo y el fenotipo.
En cuanto a los gametos (espermatozoide y óvulo), aunque la gran mayoría de alumnos indica que poseen cromosomas sexuales, los porcentajes para el resto de opciones (como el color de los ojos o la piel) no son tan bajos como en otros tipos celulares. Hay un mayor número de estudiantes que los señalan como portadores de otra información hereditaria distinta a la que se encontraría en los cromosomas sexuales que se transmitiría a la descendencia. La herencia sería vista como la transferencia de un rasgo que lleva las partículas de los padres a sus descendientes (Lewis y Kattman, 2004).
Procesos de división celular
En las dos siguientes preguntas, que se refieren a mitosis y meiosis, se mostraban las mismas cuatro opciones para ambos procesos de división celular. En la Figura 1 se presentan los resultados obtenidos.
En relación con la mitosis (pregunta 7), un 74.4% de los alumnos en el pretest indica que se obtienen células hijas idénticas entre sí, mientras que un 55.8% señala que las células hijas tienen el mismo número de cromosomas que la célula madre. Solamente 18 alumnos (41.9 %) indicaron conjuntamente las dos opciones adecuadas.

En cuanto a la meiosis (pregunta 8), de nuevo los alumnos que marcan las dos opciones correctas suponen un bajo porcentaje (30.2%). Así, aunque un 70.0% indica adecuadamente que se obtienen células hijas con la mitad de cromosomas, no llegan al 50% los que indican que las células hijas son diferentes entre sí.
Después de la enseñanza, parece que aquello que mejor conocen los estudiantes es que en la mitosis las células hijas son idénticas entre sí y que en la meiosis el número de cromosomas se reduce a la mitad. Sin embargo, les cuesta reconocer que en la mitosis el número de cromosomas es el mismo y, en la meiosis, las células hijas tendrán diferente información hereditaria.
Otros estudios han resaltado, por ejemplo, que cuando se pide a los estudiantes que comparen la información genética de una célula somática con la de un gameto, la mayoría no hace ninguna distinción (Lewis et al. 2000b), lo cual muestra que no reconocen que los gametos tienen la mitad de cromosomas, ya que se han formado mediante meiosis, hecho biológicamente clave para la fecundación. También Bahar, Johnstone y Hansell (1999) señalan que una de las principales dificultades para el estudio de la Genética es la similitud de algunos términos, entre los que destacan mitosis y meiosis, que hace que sean fáciles de confundir.
Como consecuencia de la información obtenida en los aparados relacionados con la Información hereditaria en diferentes tipos celulares proponemos, como referencias sobre las que se podría profundizar, la existencia de los modelos de pensamiento que se presentan en el Anexo III, en los que la noción clave la situamos en el hecho de reconocer o no que todas las células de un organismo llevan la misma información hereditaria, con excepción de los gametos.
Mutaciones y sus efectos
Cuando se pregunta a los alumnos qué son las mutaciones (pregunta 9), los resultados (Tabla 8) muestran que, antes de estudiar la unidad, el 74.4% señala correctamente que consisten en cambios de la información hereditaria. Además, el 65.1% indica que unas veces las modificaciones se pueden percibir en las características externas de los individuos, pero que otras no generan consecuencias visibles.

Sin embargo, casi un tercio de los alumnos (27.9%) piensa que se deben a cambios o modificaciones externas en los organismos, idea más intuitiva y quizás influenciada por lo que se observa en ocasiones en películas, series, etc. Esta última idea, coincide con los resultados obtenidos por Abril et al. (2004) en su estudio con alumnos de 13 a 15 años, en el que relacionan el término mutación con cambios físicos.
En el postest, las ideas de los alumnos no han variado demasiado, ya que el porcentaje de estudiantes que señalan cada una de las opciones presentadas, no parecen orientar interpretaciones que respalden, con claridad, alguna tendencia.
En la pregunta 10 se pedía a los estudiantes que indicaran si las mutaciones se podrían producir o no en una relación de seres vivos. Los resultados (Tabla 9) muestran que en el pretest, cerca del 80% señalaron que en los insectos, plantas y peces pueden producirse mutaciones. En el caso de las personas el porcentaje fue algo menor (72.1%) pero también elevado. Sin embargo, los porcentajes disminuyen en el caso de las bacterias y los virus.

Aunque en el postest los porcentajes son algo superiores, en particular, en lo que se refiere a las personas y a las bacterias, persiste un número elevado de estudiantes que creen que las mutaciones son procesos que no suceden en los microorganismos.
Cuando, en la pregunta 11, se plantean algunos efectos de las mutaciones, antes de estudiarlas (Tabla 10), ningún alumno piensa que puedan ser favorables; mientras que un 14% las considera perjudiciales, vinculándolas a la producción de enfermedades. La mayoría piensa que pueden ser favorables o desfavorables y que esto dependerá de la clase de mutación.

En el postest aumenta el número de estudiantes que creen que las mutaciones pueden ser favorables (14.3%). Algunos de ellos dicen que permiten a los organismos adaptarse y sobrevivir ante cambios medioambientales, opinión que podría ser consecuencia de que una incorrecta comprensión del estudio de la Evolución en los seres vivos les lleve a pensar que las mutaciones se producen en los organismos con el fin de adaptarse a un medio ambiente que cambia. Por el contrario, el número de alumnos que solo las consideran perjudiciales por provocar enfermedades disminuye (4.8%).
En la pregunta 12, se plantea un ejemplo sobre la posible herencia de caracteres adquiridos (influencia de las radiaciones solares sobre el cambio en el color de la piel de las personas). Los resultados (Figura 2) muestran que, antes de estudiar Genética, un número relativamente elevado de estudiantes (44.2%) piensa que, en el momento del nacimiento, la descendencia tendría un color de piel más oscuro porque la radiación solar habría producido estos cambios en su progenitor; circunstancia que indica la idea de que las modificaciones que afectan a células somáticas podrían transmitirse a la descendencia.
Esta idea ha sido bien estudiada por Kargbo et al. (1980), quienes indican que los estudiantes tienden a pensar que ciertos cambios de esta naturaleza serían susceptibles de ser transmitidos a los descendientes, aunque esta posibilidad podría depender, por ejemplo, de factores como el momento de la vida del progenitor en el que hubieran sucedido.
Con un porcentaje algo menor están los estudiantes que señalan que, en el momento del nacimiento, los individuos tendrán el mismo color de piel (37.2%) que sus antecesores. Alrededor de un 20% de alumnos dice que habrá individuos con distintos colores de piel.

En el postest, se observa bastante dispersión en las respuestas de los alumnos. A priori, se puede valorar positivamente el descenso de los que indican que los descendientes tendrán un color de piel más moreno, pero también ha descendido el de los que indican que el color de piel será el mismo. Se ha incrementado la opción de que habrá individuos de color de piel blanco, negro o moreno, quizás influenciado por el estudio del tema sobre Evolución.
Causas de variabilidad
En relación con este aspecto (pregunta 13) los resultados (Tabla 11) ponen de manifiesto que la mayoría de los alumnos (91.0%) indican la reproducción sexual como principal causa de la variabilidad entre individuos, lo cual es correcto y coincide con lo que indican Lewis y Wood-Robinson (2000). Sin embargo, las mutaciones, otra fuente importante de variabilidad, solo es señalada por el 16.3% de los estudiantes.

Son interesantes los resultados obtenidos en el postest, pues si por una parte mejoran, siendo en este caso un 33.3% los alumnos que consideran a las mutaciones como causa de variabilidad genética, parece que siguen estando confundidos respecto a las relaciones entre variabilidad y adaptación, incrementándose el número de estudiantes que señalan esta opción como causa de la diversidad de los individuos de la misma especie.
En relación con las mutaciones y sus efectos hemos inferido los esquemas de pensamiento que se presentan en el Anexo III. En este caso, pensamos que las principales referencias que los respaldan serían la causalidad y los efectos de las mutaciones.
Conclusiones
A partir de los resultados presentados, creemos estar en condiciones de analizar –como respuestas a los problemas de investigación planteados- en qué medida se cumplen las hipótesis que enunciamos al comenzar nuestro trabajo.
En relación con la Hipótesis 1 –Los alumnos que se enfrentan por primera vez al aprendizaje de la Genética, llegan con conocimientos sobre la misma, por tanto nuestra muestra de estudiantes tendrá algunas ideas sobre la Herencia Biológica- podemos afirmar que los estudiantes de nuestra muestra sí llegan con ideas acerca de algunas nociones relacionadas con la Herencia Biológica, a pesar de no haberlos estudiado antes. Algunas de ellas tienen que ver con: las causas que determinan los caracteres fenotípicos, los seres vivos que tienen o no estructuras relacionadas con la información genética, la localización de la información hereditaria, las diferencias entre los distintos tipos de división celular, las causas y consecuencias de las mutaciones. Estos puntos de vista podrían ser construidos por influencias extraescolares (medios de comunicación, nociones intuitivas) y algunos conocimientos desarrollados en el ámbito educativo (la célula, por ejemplo).
En cuanto a la Hipótesis 2 -Los principales conocimientos de los estudiantes de 4º E.S.O difieren de lo considerado correcto por el conocimiento científico. Además, estas ideas coinciden con las mostradas por otros autores de diferentes contextos educativos-, nuestros resultados muestran que aunque algunas de las ideas analizadas coinciden con las correctas, muchas de las identificadas en el pretest se alejan del pensamiento científico. Además, los conocimientos que hemos puesto de manifiesto en nuestro trabajo son similares a los descritos por otros autores, tanto en España, como en otros contextos educativos en los últimos treinta años.
Por último, se cumple nuestra Hipótesis 3 -Los conocimientos de los estudiantes no evolucionan, en la medida que cabría esperar, como consecuencia de una enseñanza en la que no se tienen en cuenta estos conocimientos previos-. En concreto, hemos podido comprobar cómo la mayoría de ideas identificadas antes de abordar, por primera vez, el estudio de Genética, se mantienen después de la enseñanza de estos contenidos.
Implicaciones educativas
Desde nuestro punto de vista, los resultados y conclusiones presentados apuntan hacia la necesidad de que la enseñanza de la Genética tenga en cuenta algunas consideraciones que nos parecen de interés para la enseñanza de estos contenidos:
a) Planificación de la enseñanza. Teniendo en cuenta las dificultades y el grado de abstracción de los contenidos de Genética, pensamos que sería útil comenzar su estudio abordando la herencia en las personas, así como desarrollar sus contenidos utilizando, cuando sea posible, ejemplos relacionados con el ser humano. De este modo, la planificación debería organizarse de modo que:
- Primero, se estudiaran aspectos macroscópicos, más cercanos y fáciles de comprender para el alumno, como los caracteres observables y su herencia, comparando, por ejemplo, el parecido entre familiares y analizando de qué modo los caracteres pasan de unas generaciones a otras.
- A continuación, habría que dar explicación a estos fenómenos desde niveles moleculares (relacionar con cromosomas, genes, procesos de división celular, etc.).
b) Selección de contenidos de enseñanza. A partir de los conocimientos de los estudiantes descritos nos parece pertinente:
- No dar por sabidas algunas nociones (reproducción sexual en plantas o la estructura celular, por ejemplo), sin comprobar que realmente los estudiantes las conocen, a pesar de ser contenidos recogidos por el currículo en cursos anteriores.
- En cuanto a la localización de la información hereditaria, se debería trabajar la relación entre los diferentes niveles de organización de esta información, de más general a más concreto (célula, cromosoma, gen, ADN), con objeto de que no se aprendan de una manera aislada e inconexa, que dificulte establecer las relaciones entre ellos (Lewis et al. 2000a).
- Opinamos, como Banet y Ayuso (2000), que el estudio de los procesos de división celular, y en concreto, la meiosis, se deberían vincular con los contenidos de Genética, pues son básicos para comprender aspectos importantes, como la transmisión de la información hereditaria, mediante mitosis, en la formación de un nuevo individuo (cada célula portará la misma información hereditaria) y en la formación de gametos (cada gameto con la mitad de información hereditaria).
c) Orientación y secuencia de las actividades. Es necesario que las actividades de enseñanza tengan en todo momento presente las ideas que, sobre Genética, tienen los estudiantes. Así, el programa debería incluir:
- Actividades de explicitación de ideas: de manera que los estudiantes las reconozcan y que sirvan de punto de partida para la construcción de nuevos conocimientos.
- Actividades que ayuden a los alumnos a superar las concepciones alternativas al conocimiento científico, ya que, de lo contrario, pueden persistir, a pesar de haber estudiado los contenidos de Genética (Banet y Ayuso, 2000).
d) Contextualización de la Genética y sus aplicaciones en la sociedad: en coherencia con lo que decíamos al comienzo del trabajo, la enseñanza de la Herencia Biológica resulta básica para la alfabetización científica y tecnológica de los ciudadanos, ya que son numerosos los contextos sociales en los que la Genética es la protagonista. En consecuencia, es necesario destacar la importancia de abordar, con cierto detalle, sus aplicaciones tecnológicas y sociales, sobre todo si se tiene en cuenta que, para la mayoría de estos estudiantes, sería su única y última posibilidad académica de contactar estos contenidos con la realidad de la sociedad actual.
Referencias
Abril A.M.; Mayoral M. V. y Muela, F. J. (2004). Los medios de comunicación social y la didáctica de la Genética y la Biología Molecular en E.S.O. En La nueva alfabetización: un reto para la educación del siglo XXI (pp. 367-368). Madrid: Ed. Centro de Enseñanza Superior en Humanidades y Ciencias de la Educación “Don Bosco”.
Ayuso G.E. y Banet E. (2002). "Pienso más como Lamarck que como Darwin": comprender la Herencia Biológica para entender la evolución. Alambique, 32 (2), 39-47.
Bahar M., Johnstone A.H. y Hansell M.H. (1999). Revisiting learning difficulties in biology. Journal of Biological Education, 33(2), 84-86.
Banet E. y Ayuso G. E. (1995). Introducción a la Genética en la Enseñanza Secundaria y Bachillerato I. Contenidos de enseñanza y conocimientos de los alumnos. Enseñanza de las Ciencias, 13(2), 137-153.
Banet E. y Ayuso G.E. (2000). Teaching Genetics at Secondary School: a strategy for teaching about the location of Inheritance information. Science Education, 84 (3), 313-351.
Caballero M. (2008). Algunas ideas del alumnado de secundaria sobre conceptos básicos de genética. Enseñanza de las Ciencias, 26(2), 227-244.
Clough E. y Wood-Robinson C. (1985). Children’s understanding of inheritance. Journal of Biological Education, 19(4), 304-310.
Forissier T. y Clément P. (2003). Teaching “biological identity” as genome/environment interactions. Journal of Biological Education, 37(2), 85-90.
Kargbo D., Hobbs E. y Erickson G. (1980). Children’s beliefs about inherited characteristics. Journal of Biological Education, 14(2), 137-146.
Lewis J. y Kattman, U. (2004). Traits, genes, particles and information: Re-visiting students’ understandings of genetics. International Journal of Science Education, 26(2), 195–206.
Lewis J. y Wood-Robinson C. (2000). Genes, chromosomes, cell division and inheritance-do students see any relationship? International Journal of Science Education, 22(2), 177-195.
Lewis J., Leach J. y Wood-Robinson C. (2000a). All in the genes?-young people’s understanding of the nature of genes. Journal of Biological Education, 34(2), 74-79.
Lewis J., Leach J. y Wood-Robinson C. (2000b). Chromosomes: the missing link-young people’s understanding of mitosis, meiosis, and fertilization. Journal of Biological Education, 34(4), 189-198.
Ministerio de Educación y Ciencia (MEC). (2007). Real Decreto 1631/2006 Enseñanzas Mínimas Educación Secundaria Obligatoria. Boletín Oficial del Estado, 5-1, 677-773.
Puig B. y Jiménez Aleixandre M.P. (2015). El modelo de expresión de los genes y el determinismo en los libros de texto de ciencias. Revista Eureka sobre Enseñanza y Divulgación de las Ciencias,12 (1), 55-65.
Puigcerver M. e Íñiguez F.J. (2013). Una propuesta didáctica para la enseñanza de la genética en la Educación Secundaria. Revista Eureka sobre Enseñanza y Divulgación de las Ciencias, 10 (3), 307-327.
Turney J. (1995). The public understanding of genetics–where next? European Journal of Genetics and Society, (1), 5-20.
Wood-Robinson C., Lewis J. y Leach J. (2000). Young people’s understanding of the nature of genetic information in the cells of an organism. Journal of Biological Education, 35(1), 29-36.
Anexo I: Mapa de conceptos sobre herencia biológica


Anexo II: Cuestionario
1. Dos hermanos, Francisco y Pedro se parecen en el color de los ojos, la forma de la cara y la altura, aunque no se parecen en el color de la piel y del pelo. Sin embargo, se parecen entre sí más que a sus amigos Pepe y Juan, con los que comparten grupo de música. A continuación, marca todas las opciones que creas correctas para responder:
¿Qué crees que es lo que causa el parecido entre personas de la misma familia?
- Las personas de la misma familia viven en un mismo medio físico (clima, región, etc.)
- Las personas de la misma familia tienen en común más información hereditaria (genética) que las personas de distinta familia.
- Las personas de la misma familia tienen hábitos de vida similares, se alimentan de forma parecida, etc.
- No estoy seguro.
¿Y las diferencias entre personas que son de familias distintas?
- Las personas de distinta familia no viven en el mismo medio físico (clima, región, etc.)
- Las personas de distinta familia tienen en común menos información hereditaria (genética) que las personas de la misma familia.
- Las personas de distinta familia tienen hábitos de vida diferentes, se alimentan de forma distinta, etc.
- No estoy seguro.
2. Juan se parece más a su padre que a su madre, marca con una cruz todas las opciones por las que pienses que puede deberse:
- Dos espermatozoides fecundaron un solo óvulo.
- Depende de que para algunos caracteres observables, la información hereditaria (genética) del padre predomina sobre los de la madre.
- Posee más información hereditaria (genética) que procede de su padre que de su madre.
- Aunque se parezca más al padre, lleva la misma información hereditaria (genética).
- No conozco la respuesta.
3. Señala con una cruz todo lo que pienses que poseen estos seres vivos que se muestran:

4. ¿Dónde se localiza la información hereditaria? Marca con una cruz todas las opciones que consideres correctas:

5. A partir de la célula-huevo, se forma el resto de las células del bebé. Marca con una cruz todas las opciones que consideres correctas:

- La célula-huevo aporta a cada célula del individuo (célula muscular, célula del ojo, célula de la piel) la información hereditaria necesaria para realizar su función en el cuerpo.
- Todas las células del individuo (célula muscular, célula del ojo, célula de la piel) llevan la misma información hereditaria que la célula-huevo.
- La información hereditaria de la célula huevo se transmitirá solamente a las células sexuales (óvulos o espermatozoides) del nuevo individuo.
- No estoy seguro de la respuesta.
6. Se presentan los dibujos de diferentes tipos de células, señala con una cruz qué información hereditaria podrían llevar.

7. Mitosis y meiosis son procesos que tienen lugar en las células, ¿has oído alguna vez estos términos?
-Sí, y creo saber lo que son.
-Sí, pero no me acuerdo bien lo que son.
-Creo que no los he oído nunca.
Si crees saber lo que es mitosis, señala todas las explicaciones que se refieran a la misma:
- Un proceso en el que una célula se divide para dar células hijas diferentes entre sí.
- Un proceso en el que una célula se divide para dar células hijas idénticas entre sí.
- Una célula se divide dando células con el mismo número de cromosomas.
- Una célula se divide dando células con la mitad del número de cromosomas.
8. Si crees saber lo que es meiosis, señala todas las explicaciones que se refieran a la misma:
- Un proceso en el que una célula se divide para dar células hijas diferentes entre sí.
- Un proceso en el que una célula se divide para dar células hijas idénticas entre sí.
- Una célula se divide dando células con el mismo número de cromosomas.
- Una célula se divide dando células con la mitad del número de cromosomas.
9. ¿Alguna vez has escuchado el término mutación?
- Sí, y creo conocerlo.
- Sí, pero no tengo claro a qué se refiere.
- No, no conozco este término.
¿Qué piensas que pueden ser las mutaciones? Marca todas las opciones que creas correctas:
- Son cambios o modificaciones que afectan a los organismos externamente.
- Afectan a la información hereditaria de los organismos, modificándola.
- Siempre se puede ver externamente el resultado de la mutación.
- Los resultados de las mutaciones unas veces se ven y otras no.
- No estoy seguro.
10. Si crees saber lo que son las mutaciones, señala con una cruz todos los organismos en los que piensas que pueden producirse mutaciones:

¿Por qué crees que las mutaciones no afectan a los organismos que has marcado como no?
11. ¿Cuáles crees que son los efectos de las mutaciones sobre los seres vivos?
- Son favorables para los organismos, porque permiten a los organismos adaptarse y sobrevivir ante cambios medioambientales que amenazan su supervivencia.
- Son perjudiciales para los organismos, porque producen enfermedades.
- Pueden ser favorables o perjudiciales, dependiendo cómo sea la mutación.
12. Ciertos individuos de piel clara se trasladaron a una región, en la cual el clima era cálido y la radiación solar alta. Como consecuencia de estar sometidos a estas radiaciones altas, la piel de estas personas se oscurecía a lo largo de su vida. Después de varias generaciones, ¿cómo crees que será el color de la piel de los niños, en el momento del nacimiento?:

- Tendrán un color de la piel más moreno que el de los primeros individuos que llegaron a la región.
- Tendrán el mismo color de piel que el de los primeros individuos que llegaron a la región.
- Entre los descendientes puede haber individuos de color de piel blanco, negro o moreno.
- No estoy seguro de la respuesta.
Cuál piensas que podría ser la posible justificación:
- Ante el nuevo clima de la región a la que se han trasladado estos individuos, la alta radicación solar producirá cambios en la información hereditaria sobre el color de la piel.
- A pesar del nuevo clima de la región a la que se han trasladado estos individuos, la alta radiación solar no introducirá cambios en la información hereditaria sobre el color de la piel.
- Ante el nuevo clima de la región a la que se han trasladado estos individuos, la alta radiación solar producirá cambios en la información hereditaria sobre el color de la piel en unos individuos pero no en otros.
- No sabría explicarlo
13. Marca con una cruz todas las causas por las que creas que las personas somos diferentes:
- Las mutaciones, porque cambian la información hereditaria (genética) de los individuos.
- La adaptación al ambiente en el que viven, porque el cambiar el ambiente, las personas cambian para adaptarse y sobrevivir.
- La información hereditaria que reciben como consecuencia de la reproducción sexual.
- No conozco la respuesta.
Anexo III: Modelos de pensamiento

Información adicional
Para citar este artículo: Ruiz González C., Banet E. y López Banet L.(2017) Conocimientos de los estudiantes de secundaria sobre Herencia Biológica:
implicaciones para su enseñanza. Revista Eureka sobre Enseñanza y Divulgación de
las Ciencias 14 (3), 550-569. Recuperado de: http://hdl.handle.net/10498/19507
Enlace alternativo
http://revistas.uca.es/index.php/eureka/article/view/3246 (html)