Investigaciones de diseño
Fundamentos históricos y filosóficos de una estrategia lúdica para la enseñanza de la ley periódica
Historical and philosophical foundations of a game-based learning strategy for teaching periodic law
Fundamentos históricos y filosóficos de una estrategia lúdica para la enseñanza de la ley periódica
Revista Eureka sobre Enseñanza y Divulgación de las Ciencias, vol. 20, núm. 2, pp. 280301-280321, 2023
Universidad de Cádiz
Recepción: 08 Septiembre 2022
Revisado: 16 Octubre 2022
Aprobación: 28 Noviembre 2022
Resumen: El objetivo principal de este trabajo es elaborar una nueva versión de un juego que se utilice para enseñar la ley periódica en la escuela secundaria. Para esto es necesario tomar algunas decisiones en relación con dos aspectos igualmente importantes: la necesidad de definir qué se va enseñar acerca del contenido disciplinar y, la modificación de la mecánica de un juego, que ya tiene dos versiones anteriores. Para decidir el enfoque de la enseñanza de este contenido, se realizó una búsqueda de los hitos históricos desde los cuales se modelizaron los conceptos de elemento, átomo, ley periódica y propiedades periódicas, subyacentes a las representaciones de la ley. Luego se llevó a cabo un análisis desde las dimensiones epistemológica y ontológica que permitió definir cuáles serían las propiedades periódicas empleadas en el juego. La intención fue plantear un enfoque en el que se prioricen las teorías y modelos químicos por sobre los físicos sin perder de vista las contribuciones de esa disciplina que podrían facilitar las definiciones y la comprensión de los conceptos. Respecto de las tablas periódicas que se utilizarán como tableros de juego, se definió como criterio de selección el sentido estético que encierra la idea que subyace en las diferentes representaciones. En cuanto al desarrollo de la nueva mecánica del juego, se modificó de modo que el aprendizaje se produzca durante el juego y no, solamente, en una instancia posterior.
Palabras clave: Ley periódica, Propiedades periódicas, Estrategia lúdica, Historia y filosofía de la química.
Abstract: The objective of this work is to elaborate a new version of a game used to teach periodic law. To accomplish this, it is necessary to make some decisions regarding two equally important aspects: the need to define what is to be taught about the disciplinary content, and to improve the mechanics of a game, which already has two previous versions. Aiming to decide the approach to teach, we searched the historical milestones from which the concepts: element, atom, periodic law, and periodic properties, underlying the representations of the law were modeled. Then, an analysis was carried out from the epistemological and ontological dimensions that allowed us to define which would be the periodic properties used in the game. The intention was to propose an approach that prioritizes chemical theories and models over physical ones without forgetting the contributions of this discipline that could facilitate the definitions and understanding of the concepts. Regarding the periodic tables to be used as game boards, the aesthetic sense of the idea underlying the different representations was defined as a selection criterion. Concerning the development of the new game mechanics, it was modified so that learning takes place during the game and not only at a later stage.
Keywords: Periodic law, Periodic properties, Playful strategy, History and philosophy of chemistry.
Introducción
El presente trabajo está enmarcado en un proyecto más amplio (Carabelli et al., 2020) que tiene como objetivos la evaluación de una estrategia didáctica en la que se utiliza un juego de mesa para la enseñanza de la ley periódica y, además, la indagación sobre la forma en que las diferentes representaciones de la tabla periódica pudieran influir en la construcción de la idea de periodicidad química. Es bien conocida la importancia de la ley periódica, así como la discusión sobre su representación. A pesar de esto subsisten grandes dificultades en su enseñanza debido al carácter abstracto, a los razonamientos exigidos y a las interpretaciones erróneas que construye el estudiantado en relación con la tabla y las propiedades periódicas (Franco-Mariscal et al., 2015).
La mayoría de las propuestas de enseñanza de la tabla periódica, publicadas en iberoamérica, han sido experiencias lúdicas (Farré et al., 2019). Sin embargo, las mismas fueron principalmente empleadas para promover la familiarización con símbolos, nombres, posición en la tabla y alguna propiedad o característica de los elementos. Las experiencias que aspiran a construir la idea de periodicidad estuvieron mayormente relacionadas con otro tipo de estrategias en las que se indaga y/o se modeliza. Además, independientemente del tipo de estrategia y de lo que se enseñaba, generalmente se hizo uso solamente de la tabla periódica tradicional y se trataba de innovaciones, cuya evaluación estuvo principalmente ligada a la satisfacción y rendimiento del alumnado. En pocos casos las evaluaciones tuvieron en cuenta la influencia de la estrategia sobre el aprendizaje.
Objetivos
El objetivo general de este trabajo es elaborar una nueva versión del juego en la que se tengan en cuenta experiencias preliminares, y que principalmente se fundamente en la historia, la epistemología y la filosofía de la química en cuanto a qué enseñar. Los objetivos específicos que nos ayudarán a cumplimentar este objetivo general son:
• Analizar y reflexionar sobre la concepción de elemento, átomo y ley periódica para definir los contenidos conceptuales a enseñar con la estrategia.
• Seleccionar las propiedades periódicas a enseñar y emplear en el diseño del juego.
• Elegir las representaciones de tabla periódica que usaremos como tableros de juego.
• Reformular la estrategia para que se aprenda mientras se juega.
Metodología
Contexto del estudio
Como se menciona en la introducción, este trabajo forma parte de un proyecto más amplio en el que se utiliza la metodología investigación basada en diseño (DBR). Esta metodología combina el diseño de estrategias didácticas con la investigación educativa y permite la construcción de teorías sobre el proceso de aprendizaje y los medios que lo favorecen. Lo hace a través de ciclos iterativos de invención, intervención y reflexión, generándose teorías modestas, entendidas así por estar ligadas al aprendizaje de un tópico específico y en un determinado contexto (Guisasola et al., 2021, Prediger et al., 2015).
En la misma línea, Plomp y Nieveen (2013) indica que la investigación basada en el diseño presenta un doble propósito, el desarrollo de intervenciones útiles y efectivas y la construcción de teorías sobre el cuerpo de conocimientos en estudio. Utilizamos en nuestro caso lo que denominan un estudio de validación. Además distinguen tres fases en una DBR:
1) Preparación del experimento, redacción del diseño instruccional preliminar y explicación del marco interpretativo.
2) Experimentación en las aulas, probar y mejorar el diseño instruccional.
3) Realización de análisis retrospectivos, análisis del conjunto de datos para el desarrollo de teorías más acabadas.
En este momento nos encontramos en la segunda fase, mejorando el diseño instruccional luego de dos ciclos iterativos preliminares. Una mención especial merecen los contextos educativos donde esta estrategia es implementada. En los ciclos preliminares, el estudio se llevó a cabo con estudiantes de cuarto año (16-17 años) de escuelas privadas de la ciudad de Bariloche (Argentina). Mientras que en esta nueva etapa se llevará adelante con estudiantes de tercer año (15-16 años) de escuelas públicas de Buenos Aires (Argentina) y con estudiantes de cuarto año de escuelas públicas y privadas de la ciudad de Bariloche. En este sentido, Plomp y Nieveen (2013) mencionan que en una DBR la generalización de teorías resulta posible y poderosa si el diseño se implementa en diversos contextos. Así, una contribución práctica importante de la DBR radica en el desarrollo de diseños empíricamente fundamentados y plausibles de ser adoptados y adaptados por otros/as.
Los ciclos iterativos preliminares (Carabelli y Farré, 2017) tuvieron la intención de analizar la plausibilidad de la estrategia. La misma se trataba de un juego en el que se utilizaban representaciones alternativas de la tabla periódica como tablero, cartas de acción, dados y una tabla periódica tradicional blanca, en la que solo se consigna el número atómico. Durante el juego, las y los estudiantes recolectaban información sobre los elementos químicos (propiedades periódicas) y luego respondían un cuestionario que permitía reflexionar acerca de la periodicidad a partir del análisis de las propiedades.
En la primera versión del juego, usamos una tabla circular como tablero: The angular form of periodic table[1], seleccionada por un criterio estético. En las cartas se indicaba que debían escribir el símbolo del elemento y la configuración electrónica externa (CEE) en la tabla blanca y en algunas cartas también decía que se perdía un turno o se jugaba de nuevo. Después de jugar, respondían un cuestionario mediante el cual se construía la idea de periodicidad a partir del análisis de las CEE. Pudimos observar que las y los estudiantes se sintieron motivados por el juego y se apropiaron de la tabla periódica desde distintas representaciones: la circular y la tradicional. Sin embargo, entendimos que era necesario revisar la concepción de periodicidad que se estaba poniendo en juego, al considerar únicamente la CEE, la tabla se convirtió en una ilustración de la teoría cuántica y no en una representación de las propiedades químicas y físicas de los elementos. Además comenzamos a pensar en la posibilidad de evaluar diferentes representaciones y no solo la angular.
En la segunda versión, incluimos cinco representaciones alternativas como tableros, y cada grupo jugó con un tablero distinto. En este caso las representaciones fueron elegidas teniendo en cuenta la forma y lo que representaban. En las cartas, además de la CEE, se incorporaron otras propiedades periódicas: radio atómico, energía de ionización, densidad y puntos de fusión y ebullición. Los y las estudiantes obtenían la información por medio de aplicaciones para celulares como Merk PTE. Luego de jugar también analizaban todas las propiedades recolectadas para comprender la idea de periodicidad. En este ciclo, vimos que la función lúdica se vio opacada dado que se tornaba aburrido tener que buscar tantas propiedades de un mismo elemento en la aplicación. No obstante, las opiniones del estudiantado con respecto al uso del juego fueron positivas. También hubo una comprensión de la idea de periodicidad, pero la mecánica del juego no permitió que evaluáramos si las representaciones utilizadas como tablero influenciaban el conocimiento.
Por último, en estas dos versiones se jugaba para buscar información y no se jugaba para saber, es decir, el juego no cumplía su función educativa. Tampoco eran juegos que pudieran ser clasificados como didácticos (Rezende et al., 2019), en los que se requiere saber para jugar.
Mejora del diseño
Para la nueva versión del juego y la definición de los contenidos conceptuales a enseñar, es decir, para la selección de las propiedades periódicas, identificamos cuáles fueron los principales hitos en la historia de la ley periódica, y el ordenamiento de los elementos químicos. Consideramos las diferentes definiciones de elemento y de átomo porque son fundantes y subyacentes a la hora de tomar decisiones didácticas para enseñar la ley periódica y la posterior selección de las propiedades periódicas (Linares, 2005). Para analizar estos hitos, los organizamos siguiendo la propuesta de Agudelo Carvajal (2016). Dicha propuesta permite visualizar las diferentes concepciones en función de dos dimensiones: la ontológica y la epistemológica.
En tanto, los tableros de juego se seleccionaron desde The INTERNET Database of Periodic Tables y se tomó como criterio el aspecto estético, dado que es esencial en el diseño de juegos (Plass et al., 2019). Nos enfocamos en la belleza de la idea representada (Hoffmann, 2003) y no en la belleza del objeto per se. Es decir, la forma en que se ordenan los elementos y la capacidad para representar la ley periódica con un sentido químico coherente con los resultados obtenidos de los objetivos anteriores. Así, analizamos los fundamentos de las diferentes propuestas de representación que pudieran servir como tablero de juego en función de lo expresado por sus propios creadores.
Por último, para rediseñar la estrategia integramos las observaciones de las iteraciones preliminares conjuntamente con los resultados obtenidos a partir de los análisis realizados.
Resultados y discusión
Las concepciones de elemento, átomo y ley periódica
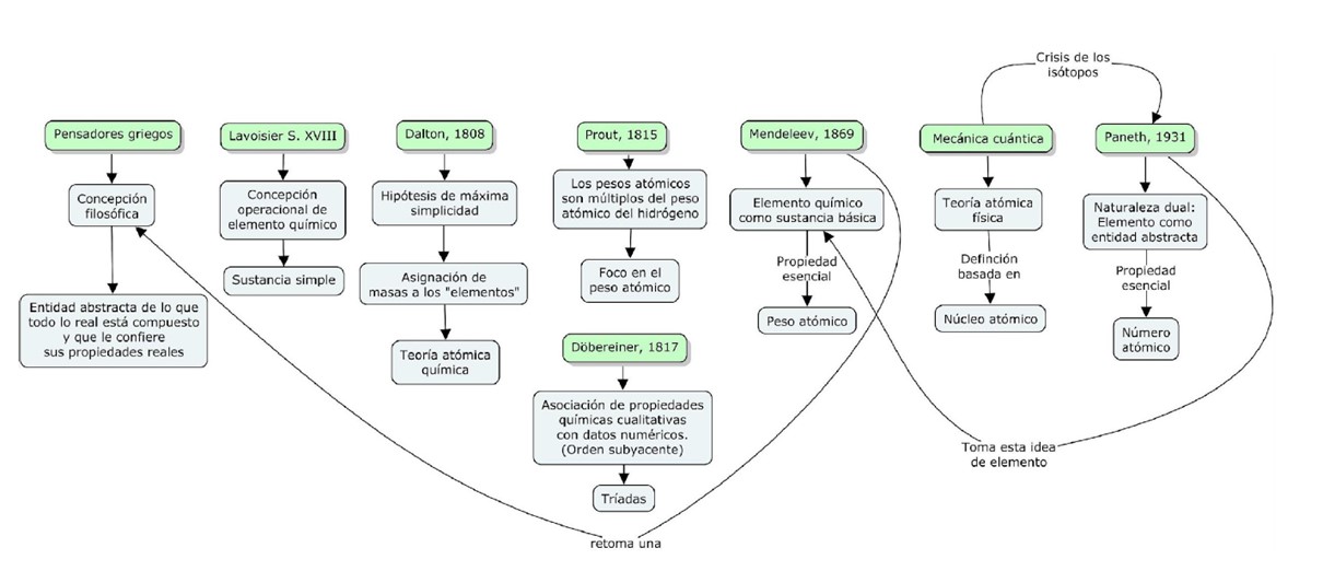
En la Figura 1 se resumen algunos hitos de la historia de la construcción de los conceptos de elemento y su interrelación con la idea de átomo, bases de la ley periódica.

Como se puede observar, la noción de elemento que retoma Mendeleev (1834-1907) podría decirse que es subsidiaria de la que sostenían los pensadores griegos, quienes definían a los elementos desde un punto de vista filosófico. Entre ellos, Aristóteles (384-322 a. C) planteó una doctrina de cuatro elementos que se instaló en el pensamiento occidental hasta entrada la modernidad (Zambón, 2013). Aparece aquí un primer esbozo de cómo esos principios que no son visibles confieren propiedades visibles a los materiales.
En el s.XVIII, Lavoisier (1743-1794), establece una concepción operacional de elemento químico, considerándolo como el producto último del análisis químico. De este modo, otorga prioridad a las propiedades observables y medibles (Zambón, 2013). La revolución científica tuvo lugar, la observación y la experimentación tomaron un lugar preponderante en la ciencia moderna. Las ideas y concepciones metafísicas fueron desvaneciéndose, alzándose las teorías basadas en la experimentación (Scerri, 2019). Tenemos entonces una concepción de elemento químico como sustancia simple y también una primera clasificación, ya que Lavoisier la pudo elaborar en función de los tipos de compuestos que formaban (Martínez González et al., 2015).
Los aportes de Dalton (1766-1844), implicaron el cálculo estequiométrico de las masas atómicas de las sustancias simples o elementos. Esto dio lugar al nacimiento de la teoría atómica química, desde la cual los átomos se conciben como las unidades de combinación. La hipótesis atómica de los químicos es fundamental en este contexto, ya que es la base que sustenta el conocimiento acerca de las combinaciones químicas, el comportamiento de los elementos y el peso relativo de los mismos (Izquierdo-Aymerich y Adúriz-Bravo, 2009).
Según Scerri (2008a) los historiadores coinciden en que hubo dos ideas que contribuyeron sustancialmente a la evolución del sistema periódico: la hipótesis de Prout y las triadas de Döbereiner. En 1815, Prout (1785-1850), publicó dos artículos en los que observaba que los pesos atómicos de muchos elementos conocidos hasta el momento parecían ser múltiplos enteros del peso del hidrógeno. Esto lo llevó a establecer la hipótesis de que el hidrógeno era el único elemento realmente fundamental, y que los átomos de los demás elementos eran agrupaciones de varios átomos de hidrógeno. Lo realmente importante de esta hipótesis fue que puso el foco en el peso atómico como criterio de ordenamiento de los elementos. En 1817, Döbereiner (1780-1849) notó que existían grupos de tres elementos que formaban triadas y presentaban dos características interesantes: el elemento del medio no solo tenía reactividad química intermedia, sino además tenía un peso atómico intermedio. Esta idea resultaba de vital importancia porque permitió la asociación de propiedades químicas cualitativas, tales como el grado de reactividad, con datos numéricos de los elementos.
Hacia fines de la década del 1860 Mendeleev propone su ordenamiento motivado por la enseñanza. Si bien utilizó triadas para ordenar los elementos, rechazaba lo realizado por Prout y Döbereiner (Scerri, 2008b). Retomó en su trabajo la noción griega de elemento y le otorgó un estatus fundamental, concibiendo al elemento como sustancia básica. Una realidad fundamental, netamente abstracta, que explica la conservación y permanencia de los elementos a pesar de los cambios químicos. Mendeleev formuló la ley periódica de la siguiente forma: «las propiedades de los elementos, así como las formas y propiedades de sus compuestos, tienen una dependencia periódica, o se pueden expresar algebraicamente como una función periódica de los pesos atómicos de los elementos» (Mendeleev citado por Bensaude-Vincent, 2001, p. 134). Por lo tanto, Mendeleev planteó de manera contraintuitiva la clasificación en la tabla periódica de esta concepción más abstracta (Scerri, 2019) y a la vez coherente con la teoría atómica química (Izquierdo-Aymerich y Adúriz-Bravo, 2009) utilizando como criterio primario el peso atómico y como criterio secundario su reactividad química.
A principios del s.XX y con el avance de la física cuántica se consolidó la teoría atómica cuántica. Además, con el estudio de la radiactividad, se produce lo que se ha denominado crisis de los isótopos, que puso en peligro la vigencia de la tabla periódica. Al considerar el peso atómico como propiedad esencial de un elemento, frente a la presencia de isótopos, se comenzó a dudar si estos últimos eran o no nuevos elementos. En ese contexto Paneth (1887-1958) retomó la naturaleza dual del concepto de elemento y les otorgó una única propiedad: el número atómico (Zambón, 2013). Así, Paneth mantuvo vigentes las ideas de Mendeleev, y sus investigaciones y artículos sirvieron como punto focal para todas las investigaciones posteriores (Scerri, 2011). Además, no solo resolvía la crisis mencionada, sino que establecía el criterio primario más popular en la construcción de tablas periódicas (Martínez González et al., 2015).
A partir de aquí, en la mayoría de las representaciones de la ley periódica se toma como criterio primario el número atómico y como criterio secundario la configuración electrónica externa de los elementos. Es decir, se instala el programa reduccionista en el cual se aplican las leyes de la mecánica cuántica a sistemas químicos. Intentando, entonces, subordinar las entidades químicas al cuerpo teórico de las ciencias físicas (Lombardi y Martínez González, 2019).
En función de los alcances de nuestro trabajo, nos interesa circunscribir esta reducción al campo de la configuración electrónica descrita por la mecánica cuántica. En contra de la reducción epistemológica, en el recorrido anterior se puso en evidencia la importancia de la hipótesis atómica de los químicos, siendo además anterior al desarrollo de la teoría atómica de los físicos (Izquierdo-Aymerich y Adúriz-Bravo, 2009). Además, esta hipótesis fue la base sobre la que se erigió el constructo del concepto de átomo físico que se definió a partir de la mecánica cuántica. A pesar de los esfuerzos por explicar y validar este cuerpo teórico como resultado de la resolución de las ecuaciones matemático-cuánticas, no es posible reducirlas por completo y, en muchos casos, se requiere de aproximaciones ligadas al conocimiento químico clásico (Lombardi y Martínez González, 2019)[2]. En cuanto a la tesis ontológica, según Lombardi y Labarca (2007) proponen el abandono de la asimetría entre la física y la química debido a que un fenómeno podría tener una descripción desde la física y otra desde la química sin que exista ninguna supremacía entre una y otra.
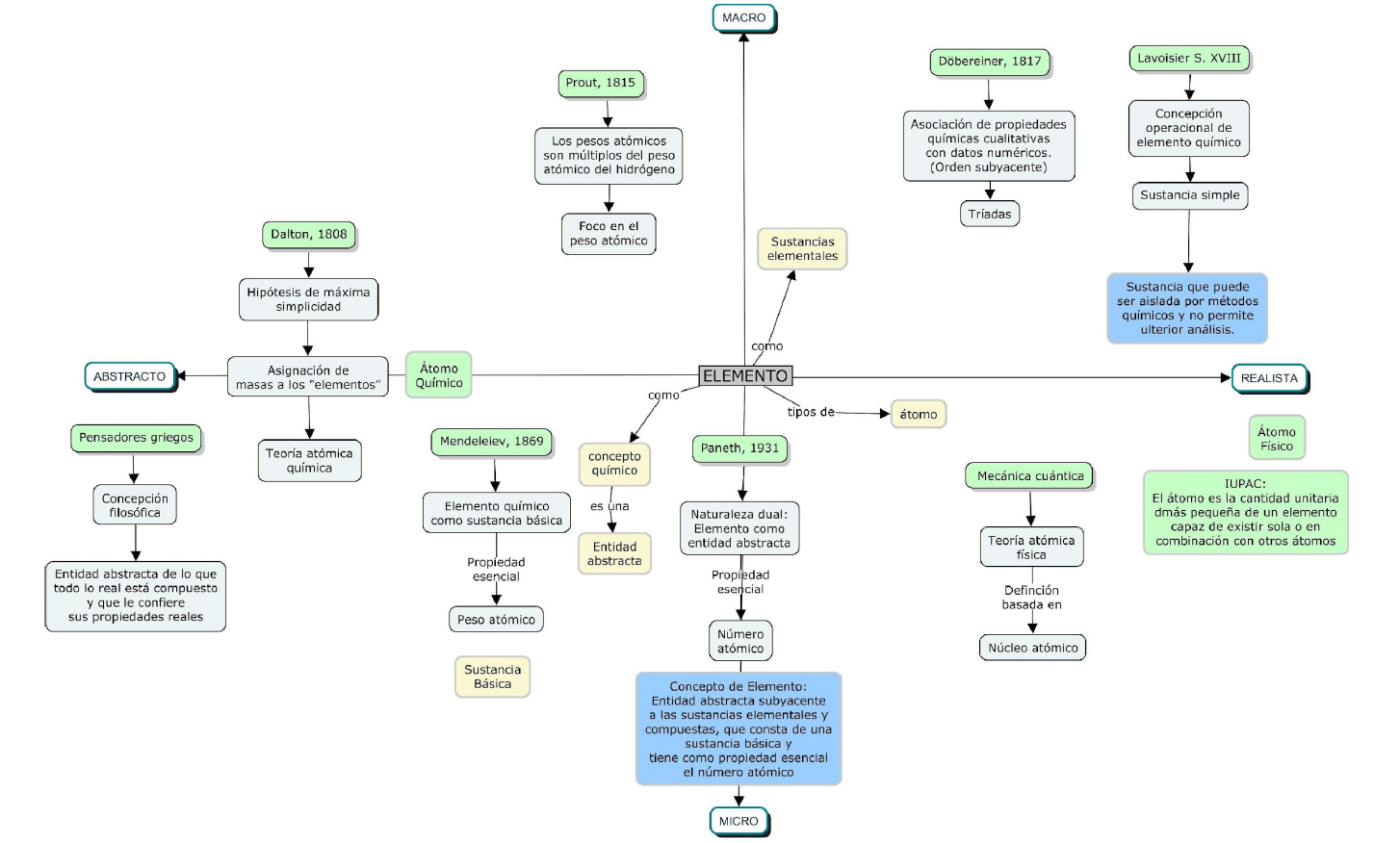
Siguiendo a Agudelo Carvajal (2016), entonces, como se puede ver en la Figura 2 la idea de elemento como sustancia básica que emplea Mendeleev en la formulación de la ley periódica se encuentra en el cuadrante abstracto y microscópico, y se relaciona con la de átomo químico que se deduce desde la experimentación macroscópica. En tanto, la idea de átomo físico concebida desde la mecánica cuántica, que define al átomo en función de las partículas nucleares implica una modelización más realista de las entidades microscópicas. Los aportes de Paneth, por su parte, se encontrarían en un punto intermedio y nos permitiría identificar al elemento entendido como sustancia básica. Adoptando entonces esta concepción de elemento y tomando al número atómico como criterio primario en la formulación de la ley, adheriríamos a una concepción no reduccionista de la química, tanto en lo epistemológico como en lo ontológico.

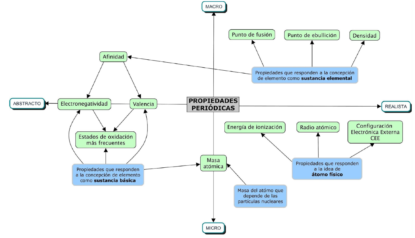
Las propiedades periódicas
Las propiedades periódicas que deberían enseñarse a través de la estrategia didáctica tendrían que ser coherentes con las ideas que explicitamos en el apartado anterior. Es así que no podemos focalizar la enseñanza en las propiedades atómicas que se desprenden de las ideas de la mecánica cuántica, sino que hemos de seleccionar aquellas que nos permitan comprender el comportamiento químico de los elementos e identificar la ley periódica. En este sentido, el devenir histórico de la idea de afinidad en química resulta importante porque de ella se desprenden entre otras propiedades, la electronegatividad y la valencia. En la Figura 3 se resumen los hitos en el desarrollo de la idea de afinidad y de las propiedades mencionadas.

Como se observa, la afinidad es un concepto que puede rastrearse hasta la prehistoria (Salas-Banuet et al., 2013), cuando de manera muy intuitivas se daban explicaciones míticas y religiosas a las transformaciones implicadas en los procesos pirotecnológicos. Se establecían analogías antropomórficas, y se relacionaba la facilidad o dificultad de unión o separación con las atracciones y rechazos propios de las relaciones entre seres humanos.
Recién hacia fines del s.XVII y durante el s.XVIII, conjuntamente con la consolidación de la química como ciencia experimental, y con la aceptación de la discontinuidad de la materia, empezó a entenderse la afinidad como atracción y comenzaron a construirse otros conceptos a partir de esta idea. La investigación en la formación de sales y el desplazamiento selectivo de metales fue central en esto. En un principio, se la entendía como afinidad mecánica. Por ejemplo en 1680 el francés Nicolás Lemery (1645-1715) desarrolló la primera teoría sobre la química ácido-base empleando esta idea. La neutralización se producía porque las partículas de las sustancias ácidas, que las imaginaba con picos o puntas, se introducían en los agujeros pertenecientes a las sustancias alcalinas (Kim, 2003). Proponía entonces, una relación entre estructura y propiedad, que caracteriza a las explicaciones en química.
Un hito importante fue el establecido por Geoffrey (1672-1731) en 1718, quien publica la primera tabla de afinidades. Esta tabla puede considerarse como precursora de la tabla periódica al expresar la capacidad de combinación de los elementos conocidos hasta el momento (Chamizo y Gutiérrez, 2004). Otro hito de importancia es la relación establecida por Davy (1778- 1829) hacia finales del s.XVIII entre la afinidad química y las cargas eléctricas, es decir, con la atracción electrostática. Luego, en 1809, Avogadro (1776-1856) construyó una escala de acidez asociada la oxigenidad. Esta escala además comprende los conceptos de afinidad y disimilitud (Salas-Banuet et al., 2011, Leach, 2013) y mostraba la habilidad de una sustancia para adquirir carga negativa, lo que sería equivalente a una escala actual de electronegatividad (Salas-Banuet et al., 2014).
Podríamos decir que fue Berzelius (1779-1848) quien introdujo el término electronegatividad. Hacia 1820, ordenó los 54 elementos conocidos en la época en base a reacciones químicas como predominantemente electronegativos o predominantemente electropositivos. Esta escala serviría luego para predecir y explicar la combinación de las entidades químicas mediante la teoría de dualismo electroquímico (Salas-Banue et al., 2011).
Otra acepción y derivación del concepto de afinidad química fue la que lleva al concepto de valencia como capacidad de combinación de los átomos. El términovalencia fue acuñado por Frankland (1825-1899) en 1852, al estudiar compuestos organometálicos y la capacidad de combinación de los metales (Rocke, 1993). Este concepto se incorpora a la construcción de la idea de periodicidad dada la relación entre la capacidad de combinación de los elementos y su pertenencia a los diferentes grupos (Chamizo y Gutiérrez, 2004). Es así, que para la década de 1870, los químicos distinguían tres propiedades relacionadas con el átomo químico y con el elemento tal como lo entendiera Mendeleev: el peso atómico que permitía medir la cantidad de materia, y la electronegatividad y la valencia, propiedades que permitían dar cuenta de las combinaciones en forma cualitativa o cuantitativa respectivamente (Leach, 2013).
Hacia finales del s.XIX y principios del s.XX, surgieron diferentes modelos atómicos que permitieron la redescripción del concepto de valencia y de electronegatividad. En este contexto uno de los hitos más importantes, no solo en el campo de la química sino en la enseñanza de la química, es el artículo publicado por Lewis (1875-1946) en 1916. En dicho trabajo, plantea su teoría del átomo cúbico y discute las uniones químicas entre átomos en forma de uno o varios pares de electrones compartidos. Considera al enlace covalente normal como aquel en el que dos átomos se unen compartiendo dos electrones de manera equitativa, mientras que la polaridad sería una desviación de ese enlace que se puede expresar en términos de la diferencia de electronegatividad relativa entre los dos átomos enlazados (Lewis, 1916).
Pauling (1901-1994) desarrolló este modelo de covalente/electronegatividad y publicó su reconocida escala de electronegatividades en 1932. La misma estaba basada en las energías de enlace entre los átomos y el grado de desviación del enlace covalente. Definió cualitativamente a la electronegatividad como el poder de un átomo para atraer a los electrones en una unión química (Pauling, 1932). Sin embargo, como otros conceptos de la química, la electronegatividad también fue objeto de discusión en relación con la reducción a la física. En esta línea Lombardi y Martínez González (2019, p. 75) señalan que: «(i) las descripciones formales de las electronegatividades de Linus Pauling y Robert Mulliken están basadas en los modelos orbitales de enlace, y estos modelos se construyen gracias a una aproximación incompatible con la mecánica cuántica; y (ii) la electronegatividad en química cuántica no es derivable de las leyes de la mecánica cuántica, sino que además requiere supuestos provenientes de la teoría estructural química de Gilbert Newton Lewis.»
Sumando a esto, Leach (2013, p. 25), al analizar esta propiedad, plantea que: «la electronegatividad de un elemento se puede utilizar para predecir/describir/modelar gran parte de su carácter físico empírico y comportamiento químico». Es decir, y siguiendo a este mismo autor, tomando como ejemplo al cloruro de sodio, es claro que las propiedades metálicas del sodio y las gaseosas del cloro no existen en el cloruro de sodio, pero que esta última sea una sustancia iónica es una consecuencia inevitable de las propiedades de los elementos sodio y cloro como sustancias básicas. Además, Leach (2013, p. 27) sostiene que: «Filosóficamente, la electronegatividad es una idea que existe en el espacio de la química. Se formula agregando datos físicos en información química.»
En cuanto a la valencia, Jensen (2012) indica que a finales del s.XIX y principios del s.XX los químicos reconocían la necesidad de distinguir entre valencias positivas y negativas, sobre todo a partir de la redescripción de las valencias por las teorías electrónicas de enlace. Esto hizo que Latimer (1893-1955) propusiera en 1938 los términos número de oxidación . estado de oxidación. Garritz y Rincón (1997), señalan que el estado de oxidación tiene tres raíces: la valencia de Frankland, las estructuras de Lewis y la electronegatividad de Pauling. El número del estado de oxidación que presenta un elemento en un compuesto permite identificar la valencia, en términos de cantidad de electrones en la unión química. Mientras que el signo que se le asigna al estado de oxidación responde a la distribución desigual de los electrones de una unión sobre los núcleos de los átomos.
En la Figura 4 clasificamos solamente las propiedades periódicas con las que hemos trabajado en las versiones anteriores del juego y las analizadas en el desarrollo anterior, para facilitar la visualización. En la primera versión del juego utilizamos la configuración electrónica externa, mientras que en la segunda sumamos otras propiedades: el radio atómico, la energía de ionización, la densidad y los puntos de fusión y ebullición. A la luz de lo realizado hasta ahora queda en evidencia que ninguna de las propiedades empleadas en las primeras versiones cumple con las condiciones que pretendemos en esta etapa. Dado que, o son propiedades que se relacionan con el átomo físico, o con la sustancia elemental, pero no con la sustancia básica.

Mientras que los elementos químicos permitieron explicar resultados experimentales acerca de las combinaciones químicas, la valencia atómica y la electronegatividad hicieron lo propio con la estructura y la reactividad químicas respectivamente. En consecuencia, ambas propiedades serían adecuadas para trabajar en el contexto de esta estrategia. Sin embargo, la valencia es un concepto sobre el que no existe consenso en cuanto a su definición (Chamizo y Gutiérrez, 2004). Incluso aún tomando la definición actual de la IUPAC (2019)[3] se ha recomendado ser cauto en cuanto a su uso en la enseñanza para evitar ambigüedades y confusiones (Smith, 2005). En su lugar, los estados de oxidación más frecuentes, además de abarcar la valencia y la electronegatividad, y tener el mismo origen permitirían la construcción de otros conceptos como el de carácter metálico o uniones químicas con mayor facilidad.
La representación de la ley periódica
Como señalábamos en la introducción, uno de los objetivos de esta investigación es indagar sobre la forma en que las diferentes representaciones de la tabla periódica pueden influir en la construcción de la idea de periodicidad química. Es por eso que el tercer objetivo específico se relaciona con la selección de representaciones de la ley periódica que hagan las veces de tablero de juego y que sean coherentes con lo desarrollado en los apartados anteriores. Es decir, que respondan a la representación de propiedades químicas y no a una reducción a la Física y a la visualización de la configuración electrónica como criterio secundario. También, en la metodología, indicábamos que otro criterio de selección es la necesidad estética, que Hoffmann (2003) describe al sostener que la belleza está en los objetos pero también en las ideas. Por lo que, la belleza de las tablas periódicas radicaría, entonces, en la capacidad que tenga para representar la ley periódica.
Si bien Mendeleev nunca utilizó una representación espiral o helicoidal, sí examinó varias alternativas realizadas por colegas europeos entre las que se hallaban representaciones espirales de la ley. Entendía que la tabla que él diseñó no necesariamente era la mejor representación, porque arbitrariamente interrumpía la secuencia de elementos conocidos hasta el momento y pensaba que en cierta forma, la ley era una función espiral (Bensaude-Vincent, 2001). En este sentido se ha argumentado que las tablas espirales resultan en una evolución de lo simple a lo complejo, en donde las repeticiones se localizan en el mismo sector de la representación lo que implica una mejor representación de la periodicidad (Imyanitov, 2016). Además este tipo de tablas tienen un atractivo estético por sus formas curvas, incluso cuando su lectura se dificulte (Stewart, 2020).
Entre las tablas periódicas espirales disponibles en la base de datos y que puedan emplearse como tableros observamos como una de las primeras propuestas, la ideada por Janet (1849-1932, Figura 5). Como se puede observar, la tabla es una representación helicoidal de la conocida actualmente como tabla de escalón izquierdo. En la misma, cambia la posición de los metales alcalinos y alcalino-térreos y de los elementos Hidrógeno y Helio. En un principio la motivación del cambio fue estético, para mantener una simetría. Luego, demostró que su tabla estaba estructurada por los números cuánticos, reflejando lo que ahora conocemos quizás injustamente como regla de Madelung (Stewart, 2020).

En función de lo que señalábamos anteriormente esta tabla tendría el problema de que la química del Helio no es coincidente con la química de los elementos del grupo de los alcalino-térreos. Scerri (2008b) propuso entonces, una tabla de escalón izquierdo modificada en la que ubica al Hidrógeno sobre el grupo de los halógenos y al Helio en el grupo de los gases nobles obteniéndose un primer periodo de 4 elementos (Figura 6). Esta disposición le otorga al arreglo de Janet un sentido químico. Las ubicaciones para el Hidrógeno y el Helio se sustentan en la formación de las triadas (H-F-Cl y He-Ne-Ar), así como en la reactividad de estos elementos. Resulta interesante, entonces, utilizar como tablero la propuesta de Janet en su versión helicoidal, pero con la modificación propuesta por Scerri que le confiere un carácter químico.

Muy poco después de la propuesta de Janet, Clark (1907-1988), publicó en 1933 otra tabla. Esta la construyó contemplando 6 cualidades: 1) la simplicidad, 2) la diferenciación y relación entre grupos y subgrupos, 3) la natural e inevitable posición para el hidrógeno, 4) la representación de la continuidad y periodicidad, 5) la disposición de las tierras raras de forma adecuada y bien diferenciada y 6) una forma que represente todo lo anterior. Clark (1933) señalaba que la tabla propuesta por Mendeleev en 1869 no cumplía con tres de las cualidades antedichas (la tercera, la cuarta y la quinta). En su versión, entonces, acomoda al Hidrógeno en el centro de la representación, enfatizando sus propiedades únicas y al mismo tiempo relacionándolo con el grupo 1 y en menor medida con el grupo 17. Además, propone la continuidad en una representación en dos dimensiones y evidencia las relaciones entre subgrupos con líneas punteadas (Figura 7).

Una nueva versión en color, fue publicada en un número especial de la revista Life[4]que divulgaba investigaciones sobre los átomos y elementos (Figura 8). En esta versión el Hidrógeno se incluyó en el grupo de los halógenos considerando su reactividad química. Clark planteaba también que los colores y la forma representaban la repetición en intervalos regulares de las propiedades químicas de los elementos. Además, los elementos de un mismo grupo se representaban con diferentes tonos del mismo color (del más claro al más oscuro, del más simple al más complejo) lo que representa visualmente que la repetición periódica no es exacta. En función de lo que plantea el autor, esta tabla resulta coherente para el propósito de nuestro trabajo debido a que lo representado son las propiedades químicas y no la configuración electrónica.

Otra propuesta que resulta interesante por la motivación de su creación y por lo que representa es la de Benfey (Figura 9). Al igual que Mendeleev, Benfey (2009) tuvo un fin pedagógico al diseñar su tabla. Intentaba que revele el patrón periódico de forma más clara y sencilla que la usada por sus estudiantes. Argumentaba, además, que la disposición rectangular de la tabla tradicional, los huecos que se presentan en los primeros tres períodos y el hecho de que los elementos de transición interna no estén integrados en la tabla dificultan la construcción de la idea de periodicidad. Para resolver el lugar de los lantánidos y actínidos, Benfey propuso agregar una protuberancia para acomodar estos elementos. De esta manera los elementos se ubicarían en un espiral continuo con forma de caracol. Además, le confiere al hidrógeno un lugar que permite asociarlo tanto al grupo 1 como al grupo 17.

La última propuesta seleccionada fue la realizada por Hyde (1903-1999), quien creó en 1975 un diseño espiral con un eje horizontal basado también en propiedades químicas (Figura 10). Este eje estaba conformado por el Hidrógeno. el Carbono y el Silicio, en donde se destaca la posición central de estos dos últimos elementos entre los electropositivos y los electronegativos. Además, sostenía que los tres elementos del eje tienen tendencia a formar enlaces covalentes fuertes. Otra razón esgrimida para incluir al Carbono y al Silicio en posición central es su importancia en la biosfera y la litosfera, respectivamente. También, plantea un lugar para el Hidrógeno flotante, de forma tal que pueda ubicarse tanto en el grupo de los alcalinos o en el de los halógenos (Hyde, 1975).
En síntesis, seleccionamos para esta versión del juego algunas de las tablas que ya habíamos empleado en la segunda versión preliminar y descartamos otras. Descartamos The angular form of periodic table, y la reemplazamos por la tabla circular de Janet con la modificación realizada por Scerri. Además, descartamos una triangular cuyo criterio secundario de orden era el de las tríadas. Mantuvimos las tablas propuestas por Benfey y Hyde. Sumamos además, la segunda versión de la tabla propuesta por Clark en 1949 pero con el hidrógeno ubicado en la posición de su primera versión de 1933. Cabe aclarar que para que las tablas se utilicen como tableros de juego se realizó un trabajo de diseño gráfico, incorporando solamente las propiedades periódicas seleccionadas en el apartado anterior. Además, en todas ellas utilizamos los colores de la tabla de Hyde teniendo en cuenta la fundamentación realizada por Clark en su diseño a color.

El juego y su mecánica[5]
Esta nueva versión del juego tendrá el objetivo de que los y las estudiantes aprendan durante el mismo. Esto implicó que ahora el juego solamente esté conformado por los tableros, por cartas de acción y un dado. Como se señaló el tablero tendrá toda la información necesaria (símbolo de los elementos, números atómicos y las propiedades). Para facilitar la lectura, además del tablero los/as jugadores/as tendrán a disposición una copia del tablero en una hoja de menor tamaño. Algunos de los casilleros tendrán una estrella que indicará la posibilidad de robar cartas a otro/as participantes o del mazo de cartas. En tanto, las cartas contarán con el símbolo de un elemento, su número atómico, una pregunta de opción múltiple referida a la tendencia de alguna de las propiedades con respecto a ese elemento y la respuesta correcta marcada (Figura 11). Las preguntas fueron diseñadas para que a medida que se vaya respondiendo se aprenda sobre la periodicidad. Se seleccionaron para las cartas los 33 primeros elementos ordenados por Mendeleev y a los 5 primeros gases nobles, por el tiempo disponible para desarrollar la estrategia.

El juego tendrá dos momentos, en el primero se juega dentro de pequeños grupos en una etapa competitiva individual, luego cada grupo trabaja en forma colaborativa y compite con los otros grupos. Para el primer momento propondremos dos objetivos alternativos para ganar: 1) recolectar cartas y quien consigue más cartas, gana, o 2) cumplimentar una tarea marcada por una carta objetivo, que se entregará antes de jugar y que implica la recolección de 3 cartas de distintos elementos que pertenezcan a un grupo o un período. Cada docente podrá elegir la modalidad según el grupo de estudiantes.
La clase se dividirá en grupos (no más de 5 estudiantes por grupo), cada grupo jugará con un tablero diferente (las diferentes representaciones de la tabla periódica seleccionadas en el apartado anterior diseñadas especialmente para el juego). Empezará el juego quien saque el número mayor con el dado. Luego quien empieza tira un dado y avanza tantos elementos como el número del dado en función del número atómico. La persona que está a la derecha saca una carta del mazo y lee la pregunta. Si la pregunta es contestada correctamente, la persona que está jugando gana la carta, conserva la nueva posición en el tablero de juego y el juego sigue. Si la persona que está jugando no contesta bien, pierde la nueva posición y la carta se la queda la persona designada para leer. En la modalidad sin objetivos el juego termina cuando se acaban las cartas. En la versión con cartas objetivos el juego termina cuando algún/a participante consiga el objetivo de su carta. En ambos casos si se cae en un casillero con estrella se podrá robar una carta a algún/a participante o del mazo. De esta forma, tanto por el cambio en las cartas como por la mecánica general del juego en los grupos, cada estudiante irá aprendiendo sobre el tema a medida que juega y el tablero cobrará especial importancia en este aprendizaje.
En el momento colaborativo del juego el/la docente le entregará a cada grupo una consigna mediante la cual deben proponer un ordenamiento de las cartas, explicitando los criterios elegidos y justificándolos. Este ordenamiento debería hacer visible las relaciones de los elementos y evidenciar la periodicidad, por lo que el grupo deberá reflexionar sobre la experiencia anterior. Ganará el grupo que proponga primero un ordenamiento que cumpla con los criterios. Luego, se les entregará al alumnado preguntas metacognitivas para cerrar la estrategia.
Conclusiones y reflexiones finales
Si bien no lo planteamos en la introducción, podríamos decir que en este trabajo tomamos como propia la pregunta de Izquierdo-Aymerich y Adúriz-Bravo (2009, p. 443): «¿Cómo podemos enseñar química sin ignorar el conocimiento actual sobre la estructura del átomo y, al mismo tiempo, dar prioridad a los criterios químicos, haciendo que dicha estructura sea útil para interpretar el cambio químico?». Entendemos que el estudio acerca del contenido que realizamos nos deja cerca de una respuesta. Así, para darle un sentido químico a la enseñanza de la ley periódica y de la tabla periódica como una forma de representación de esa ley, nos centramos en la parte izquierda del eje cartesiano que propone Agudelo Carvajal (2016) porque entendemos que la noción de elemento químico es abstracta y obedece a la necesidad de establecer una idea que permita comprender el comportamiento químico y su materialización a través de los átomos en las sustancias. De la misma forma procedimos con las propiedades periódicas, eligiendo la electronegatividad y el estado de oxidación, así como la masa atómica. La representación también persigue este sentido químico en la enseñanza.
En función de estas decisiones elaboramos una nueva versión del juego que contempla dos opciones de juego con diferente grado de autonomía de las y los estudiantes. De esta manera cada docente puede elegir según el grupo de estudiantes y la construcción del aprendizaje que desee hacer. Esta nueva versión contempla las definiciones de elemento, átomo y ley periódica que fundamentamos como adecuadas para esta estrategia a través de este escrito. Además, cumple con las decisiones didácticas y lúdicas que proponemos.[6]
Agradecimientos
Agradecemos a Lucas M. Raposo y Adriana L. Paz por los aportes para pensar la mecánica del juego y a los y las estudiantes de las asignaturas Taller de la Práctica Docente II y III, del Profesorado en Química UNRN, por prestarse a jugar la nueva versión del juego.
Referencias
Agudelo Carvajal, C. G. (2016) La función de la tabla periódica en la enseñanza de la química clasificar o aprender [Tesis de doctorado, Universitat autònoma de Barcelona] http://hdl.handle.net/10803/368571
Benfey, T. (2009). The biography of a periodic spiral: from chemistry magazine, via industry, to a Foucault pendulum. Bulletin for the History of Chemistry, 34(2), 141-145. http://acshist.scs.illinois.edu/bulletin_open_access/v34-2/v34-2%20p141-145.pdf
Bensaude-Vincent, B. (2001). Graphic representations of the periodic system of chemical elements. En: U. Klein (Ed.), Tools and Modes of Representation in the Laboratory Sciences (pp. 133-161). Kluwer Academic Publishers.
Carabelli, P. y Farré, A. S. (2017). Juguemos a la tabla periódica. Educación en la Química, 23(01 y 02), 105-116. https://educacionenquimica.com.ar/index.php/edenlaq/issue/view/57
Carabelli, P., Farré, A. S. y Raviolo, A. (2020). El juego en la enseñanza de la ley periódica. Educación en la Química, 26(02), 212-225. https://educacionenquimica.com.ar/index.php/edenlaq/article/view/85
Chamizo, J. A. y Gutiérrez, M. Y. (2004). Conceptos fundamentales en química 1. Valencia. Educación Química, 15(4e), 359-365. http://dx.doi.org/10.22201/fq.18708404e.2004.4e.66156
Clark, J. D. (1933). A new periodic chart. Journal of Chemical Education, 10 (11), 675-677. https://doi.org/10.1021/ed010p675
Farré, A. S., Carabelli, P. y Raviolo, A. (2019). Estrategias didácticas iberoamericanas para la enseñanza de la tabla periódica. Educación en la Química, 25(2), 111-129. https://educacionenquimica.com.ar/index.php/edenlaq/article/view/128
Franco-Mariscal, A. J. Oliva-Martínez, J. M. y Almoraima-Gil, M. L. (2015). Students’ perceptions about the use of educational games as a tool for teaching the periodic table of elements at the high school level. Journal of Chemical Education, 92(2), 278-285. https://doi.org/10.1021/ed4003578
Garritz, A. y Rincón, C. (1997). Capricho valenciano (III) Valencia y número de oxidación. Corolario para docentes. Educación Química, 8(3), 130-140. http://dx.doi.org/10.22201/fq.18708404e.1997.3.66608
Guisasola, J., Ametller, J. y Zuza, K. (2021). Investigación basada en el diseño de Secuencias de Enseñanza-Aprendizaje: una línea de investigación emergente en Enseñanza de las Ciencias. Revista Eureka sobre Enseñanza y Divulgación de las Ciencias,18(1), 1801 https://doi.org/10.25267/Rev_Eureka_ensen_divulg_cienc.2021.v18.i1.1801
Hoffmann, R. (2003). Thoughts on aesthetics and visualization in chemistry. Hyle–International Journal for Philosophy of Chemistry, 9(1), 7-10 https://doi.org/10.1016/s0187-893x(17)30118-0
Hyde, J. F. (1975). Let the elements teach periodic law. The Physics Teacher, 13(9), 538-541. https://doi.org/10.1119/1.2339259
Imyanitov, N. S. (2016). Spiral as the fundamental graphic representation of the Periodic Law. Blocks of elements as the autonomic parts of the Periodic System. Foundations of Chemistry, 18(2), 153-173. https://doi.org/10.1007/s10698-015-9246-8
IUPAC (2019) Compendium of Chemical Terminology .the "Gold Book") 2nd ed. Compiled by A. D. McNaught and A. Wilkinson. Blackwell Scientific Publications, Oxford (1997). Online version created by S. J. Chalk. https://doi.org/10.1351/goldbook.
Izquierdo-Aymerich, M. y Adúriz-Bravo, A. (2009). Physical construction of the chemical atom: is it convenient to go all the way back? Science & Education, 18(3), 443-455. https://doi.org/10.1007/s11191-008-9156-4
Jensen, W. B. (2012) When was electronegativity first quantified? I. En: W. B. Jensen Ask the historian. Collected columns on the history of chemistry 2003-2012 (pp. 96-98). University of Cincinnati.
Kim, M. G. (2003). Affinity, that elusive dream: a genealogy of the chemical revolution. MIT Press.
Leach, M. R. (2013). Concerning electronegativity as a basic elemental property and why the periodic table is usually represented in its medium form. Foundations of Chemistry, 15(1), 13–29. https://doi.org/10.1007/s10698-012-9151-3
Lewis, G. N. (1916). The atom and the molecule. Journal of the American Chemical Society, 38(4), 762-785. https://doi.org/10.1021/ja02261a002
Linares, R. (2005). Elemento, átomo y sustancia simple: diferentes lecturas de la tabla periódica. Enseñanza de las Ciencias, Número Extra VII CONGRESO, 1-7.
Lombardi, O. I. y Martínez González, J. C. (2019). Aproximaciones, clasicidad y electronegatividades: la reducción vía química cuántica. En: R. Vergne et al. El orden de los elementos: el sistema periódico de los elementos químicos y sus problemas (pp. 69-102) . Facultad de Filosofía y Letras de la Universidad Nacional de Cuyo.
Lombardi, O. y Labarca, M. (2007). El problema de la reducción de la química a la física. En: P. Lorenzano y H. Miguel, Filosofía e historia de la ciencia en el cono sur (pp. 300-309). C.C.C. Educando.
Martínez González, J. C., Labarca, M. y Zambón, A. A. (2015). La tabla periódica como estrategia para la codificación de la información química. En: J. V. Ahumada et al. (Eds.), Filosofía e Historia de la Ciencia en el Cono Sur. Selección de trabajos del IX Encuentro y las XXV Jornadas de Epistemología e Historia de la Ciencia (pp. 461-474). Editorial de la UNC.
Pauling, L. (1932). The nature of the chemical bond. IV. The energy of single bonds and the relative electronegativity of atoms. Journal of the American Chemical Society, 54(9), 3570-3582. https://doi.org/10.1021/ja01348a011
Plass, J. L., Mayer, R. E. y Homer B. D. (2019). Theoretical Foundations of Game-Based and Playful Learning. En J. L. Plass et al. (Eds.), Handbook of game-based learning. (pp, 3-24). The MIT Press.
Plomp, T. y Nieveen, N. (Eds.) (2013) Educational design research. Part A: An introduction. SLO. https://www.slo.nl/international/@4315/educational-design/
Prediger, S., Gravemeijer, K. y Confrey, J. (2015). Design research with a focus on learning processes: an overview on achievements and challenges. Zdm Mathematics Education, 47(6), 877-89. https://doi.org/10.1007/s11858-015-0722-3
Rezende, F. A. M., Carvalho, C. V. M., Gontijo, L. C. y Soares, M. H. F. B. (2019). RAIOQUIZ: Discussão de um conceito de propriedade periódica por meio de um jogo educativo. Química Nova na Escola, 41(3), 248-258. http://dx.doi.org/10.21577/0104-8899.20160149
Rocke, A. (1993). The quiet revolution: Hermann Kolbe and the science of Organic Chemistry. University of California Press. http://ark.cdlib.org/ark:/13030/ft5g500723/
Salas-Banuet, G., Ramírez-Vieyra, G., Restrepo-Baena, O., Noguez-Amaya, M. y Cockrell, B. (2014). La importancia de llamarse afinidad química. Parte IV: las primeras flores. Dyna 81(184), 225-232. https://doi.org/10.15446/dyna.v81n184.43132
Salas-Banuet, G., Ramírez-Vieyra, J y Noguez-Amaya, M. E. (2011). La incomprendida electronegatividad (trilogía). Parte I. El pensamiento en la electronegatividad cualitativa. Educación Química, 22(1), 38-44. http://dx.doi.org/10.1016/S0187-893X(18)30112-5
Salas-Banuet, G., Ramírez-Vieyra, J, Restrepo-Baena, O. J, Noguez-Amaya, M. y Cockrell B. (2013). La importancia de llamarse afinidad química. Parte III: el crecimiento vano. Dyna, 80(181), 219-227. https://revistas.unal.edu.co/index.php/dyna/article/view/49360
Scerri, E. R. (2008a). El pasado y el futuro de la tabla periódica: este fiel símbolo del campo de la química siempre encara el escrutinio y el debate. Educación Química, 19(3), 234-241. http://dx.doi.org/10.22201/fq.18708404e.2008.3
Scerri, E. R. (2008b) The role of triads in the evolution of the periodic table: Past and present. Journal of Chemical Education, 85(4), 585-589. https://doi.org/10.1021/ed085p585
Scerri, E. R. (2011). What is an element? What is the periodic table? And what does quantum mechanics contribute to the question? Foundations of Chemistry, 14(1), 69-81. https://doi.org/10.1007/s10698-011-9124-y
Scerri, E. R. (2019). The periodic table: A very short introduction. (2da Ed.) Oxford University Press.
Smith, D. W. (2005). Valence, covalence, hypervalence, oxidation state, and coordination number. Journal of Chemical Education, 82(8), 1202-1204. https://doi.org/10.1021/ed082p1202
Stewart, P. J. (2020). From telluric helix to telluric remix. Foundations of Chemistry, 22(1), 3-14. https://doi.org/10.1007/s10698-019-09334-7
Zambón A. (2013) Representación del sistema periódico: una tabla basada en tríadas. Revista Colombiana de Filosofía de la Ciencia, 13(26), 181-197. https://doi.org/10.18270/rcfc.v13i26.1648
Notas
Información adicional
Para citar este artículo: Carabelli, P., Farré, A. S. y Raviolo, A. (2023) Fundamentos históricos y filosóficos de una estrategia lúdica para la enseñanza de la ley periódica. Revista Eureka sobre Enseñanza y Divulgación de las Ciencias 20(2), 2803. doi: 10.25267/Rev_Eureka_ensen_divulg_cienc.2023.v20.i2.2803