Fundamentos y líneas de trabajo
Enfoque de cartografía de controversias para abordar cuestiones socialmente vivas desde la enseñanza de la ciencia y la tecnología
Cartography of controversy approach to address socially acute questions from science and technology education
Enfoque de cartografía de controversias para abordar cuestiones socialmente vivas desde la enseñanza de la ciencia y la tecnología
Revista Eureka sobre Enseñanza y Divulgación de las Ciencias, vol. 20, núm. 3, pp. 310101-310121, 2023
Universidad de Cádiz
Recepción: 29 Septiembre 2022
Revisado: 27 Noviembre 2022
Aprobación: 05 Diciembre 2022
Resumen: Tras dos décadas de uso en muchas universidades y centros educativos de todo el mundo y de varios proyectos internacionales basados en su utilización, el enfoque de cartografía de controversias basado en la Teoría de Actor-Red sigue siendo poco conocido en España, aunque poco a poco está empezando a ser utilizado. En el presente trabajo describimos las características de este enfoque, así como los diferentes métodos (extenso y abreviado) que proponemos para utilizarlo en el análisis de cuestiones socialmente vivas. Reflexionamos sobre algunas de las experiencias que hemos realizado en Enseñanzas Universitarias y en Educación Secundaria, así como sobre su posible extensión a ámbitos no formales, para promover el paso a la acción en cuestiones socialmente vivas.
Palabras clave: Cuestiones socialmente vivas, Teoría de Actor-Red, Cartografía de controversias.
Abstract: After two decades of use in many universities and educational centres worldwide and several international projects based on its use, the cartography of controversy approach based on Actor-Network Theory is still little known in Spain. However, it is gradually beginning to be used. In this paper, we describe the characteristics of this approach, as well as the different methods (extensive and abbreviated) that we propose for using it in the analysis of socially acute questions. We reflect on some of the experiences we have carried out in University and Secondary Education, as well as on its possible extension to non-formal contexts, to promote the transition to action on socially acute questions.
Keywords: Socially acute questions, Actor-Network Theory, Cartography of controversy.
Introducción
En nuestra sociedad surgen diversas cuestiones socialmente vivas (QSV, questions socialement vives en el original francés, usada en este artículo, o SAQ, socially acute question, en inglés) que se caracterizan por ser abiertas, al no tener una sola respuesta, complejas, ya que combinan diferentes formas de conocimiento, y porque en ellas se ponen en juego valores (Legardez y Simonneaux, 2006). Además, despiertan el interés de los actores sociales y son objeto de controversias, provocando el debate en la sociedad. Como consecuencia aparecen en los medios de comunicación y en las redes sociales. También están relacionadas con el conocimiento científico-técnico y a menudo se localizan en un territorio, al tiempo que se relacionan con cuestiones más globales. Diferentes QSV pueden estar interconectadas y las vías para responderlas se construyen socialmente. Por otra parte, es importante introducir estas cuestiones en el aula para poder así participar desde la escuela en la construcción social de respuestas (Simonneaux, 2020), lo que prepararía al alumnado para enfrentarse a situaciones que exigen estar alerta frente a estos problemas.
El desarrollo que han alcanzado los medios digitales y, en particular, las redes sociales en la última década, ha expuesto a la población a un preocupante riesgo de sobreabundancia de información, en parte falsa, que ha sido denominada infodemia (Eysenbach, 2020). Gran parte de esta información son bulos o rumores, conocidas como noticias falsas o fakenews (McDougall et al., 2019), que se basan en temas científico-técnicos mal entendidos o que son malinterpretados a propósito y dificultan que las personas encuentren fuentes y orientaciones fiables cuando lo necesitan. La situación reta al profesorado a ayudar a la juventud a mejorar sus capacidades para contrarrestar esta influencia tan perversa para la ciudadanía y la sociedad (Osborne et al., 2022).
La cartografía de controversias, desarrollada como una versión didáctica de la Teoría del Actor-Red (ANT o Actor-Network Theory) (Callon et al., 1986; Latour, 2005, 2007; Simonneaux, 2020; Venturini, 2008, 2010), es un enfoque que comprende un conjunto de herramientas para explorar y visualizar problemas complejos en los que confluyen aspectos sociales y técnico-científicos como es el caso de las QSV. Así se podrían desarrollar las capacidades:
• Para reconocer los intereses que mueven las disputas sociales relacionadas con la ciencia y la tecnología (Venturini et al., 2015).
• Para identificar y rebatir los bulos y medias verdades que caracterizan una infodemia y que reconfiguran las relaciones entre diferentes aspectos de la vida social, cultural, económica y política (Gray et al., 2020).
• Para argumentar y expresar adecuadamente las capacidades anteriores (Cabello-Garrido et al., 2021) y trabajar con medios digitales (Elam et al., 2019).
• Para analizar y visualizar problemas complejos.
• Para facilitar la toma responsable de decisiones y el paso a la acción.
Por otra parte, a través del análisis de las controversias, el profesorado de ciencias y tecnología tiene la oportunidad de ayudar al alumnado a desarrollar una comprensión realista de las características del conocimiento científico-técnico, a menudo presentado como no problemático y reducido a sus productos y certezas; además de dar a conocer cómo se trabaja en la ciencia y cómo esta influye y es influida por la sociedad y el medio ambiente.
A continuación, describiremos el marco en el que se fundamenta este enfoque y los elementos que lo forman y discutiremos el uso didáctico que estamos dándole en etapas educativas de secundaria y universitaria y en la educación no formal con una finalidad activista. Para ello utilizaremos como ejemplos los proyectos que estamos desarrollando relacionados con diferentes QSV: “el modelo dominante de producción y consumo de carnes y lácteos”, “cómo enfrentar la pandemia de COVID-19” y “los espacios para los cuidados en la ciudad”.
La cartografía de controversias y la Teoría del Actor-Red
Desde principios de los años setenta, la sociología de la ciencia consideró el conocimiento científico-técnico como algo social, de modo que la ciencia se empezó a concebir como algo íntimamente ligado a la cultura, la subjetividad, la emoción y la política. Por ello, adoptó el Principio de Simetría como una guía metodológica. La Teoría del Actor-Red parte de esa visión simétrica del mundo que es consecuencia de su rechazo a las compartimentaciones que separan la política y las ciencias o, en general, la naturaleza y la sociedad. Para el análisis de los procesos sociales da el mismo valor a los factores organizativos, cognitivos o discursivos y considera que todos ellos, junto con personas y objetos (máquinas), deben ser tenidos en cuenta por igual. El Principio de Simetría establece que todas las entidades de una red (sean humanas o no humanas) pueden y deben describirse en los mismos términos, ya que las diferencias entre ellas se generan en la red de relaciones y no deben presuponerse.
De acuerdo con esta teoría todas las entidades humanas y no humanas que participan en un fenómeno social son denominadas actantes, para evitar la carga simbólica de la palabra actor, ligada a ser una persona. Un actante es todo lo que modifica de algún modo el curso de los acontecimientos y de las asociaciones que el resto de actantes tienen establecidas en ese momento, entendiéndolo como cualquier participante (personas, entidades, ideas, etc.) que tenga relación con la controversia y pueda influir en ella, es decir, «es cualquier cosa que hace algo en la red» (Venturini, 2010).
Para la ANT, el mundo no debe pensarse en términos de grupos sociales, sino de redes de actantes: lo social es el resultado de la asociación de actantes a través de un conjunto de relaciones y mediaciones que los mantienen unidos (Latour, 2005). Un aspecto importante de la formación de estas redes es que cualquier acción de un actante conduce a la modificación de la propia red. Según Venturini (2010): «En las controversias, cualquier actor puede descomponerse en una red suelta y cualquier red, por heterogénea que sea, puede coagularse para funcionar como un actor» (p. 261-262). Este dinamismo explica el nombre de la teoría y está expresado en el guion que aparece en el mismo: Actor – Red.
Finalmente, la idea de Red nos lleva a su representación gráfica que se denomina mapa o cartografía (Venturini et al., 2015). En el mapa representamos los actantes en los nodos mediante rectángulos que llevan su nombre y se unen entre sí por flechas para constituir la red. Las flechas representan las interacciones y argumentaciones que establecen los actantes durante la disputa o controversia que sostienen. Algunos autores prefieren hablar de mapeo de la controversia, en vez de mapa, para subrayar que «no es ni un producto ni un proceso, sino un movimiento o, más exactamente, una serie de movimientos» (Venturini et al., 2015, pp. 83–84).
Como ya se ha dicho, las asociaciones entre actantes se mantienen por medio de una serie de relaciones y mediaciones que, en un momento dado, pueden ser cuestionadas y discutidas, surgiendo las controversias que son situaciones en las que los actantes no están de acuerdo. Desde este punto de vista una controversia sería una situación social donde actantes con posiciones distintas disputan mediante interacciones y argumentaciones (representadas por las flechas entre actantes). Para Sgard (2015), toda controversia se inscribe en una QSV que la engloba, pero se refiere a una situación contextualizada, inscrita en un espacio y en un tiempo delimitados.
Mazin (2018) distingue entre controversias científicas y públicas. Las primeras confrontan posiciones entre personas expertas, por lo tanto, pueden permanecer limitadas a los círculos científicos y políticos sin ser demasiado publicitadas. Las públicas presentan una extensa cobertura mediática y se basan en el análisis de argumentos, juegos de partes interesadas y, posiblemente, en el uso de la ciencia. Entre estas últimas se encuentran las sociocientíficas.
El enorme interés didáctico de observar y describir estas controversias llevó a Bruno Latour y sus colaboradores a diseñar una serie de técnicas y dispositivos especializados para explorar la gran complejidad de estos debates y ordenarlos de forma que pudieran ser visualizados. De este modo surgieron las cartografías de controversias que hoy se han convertido en un método completo de investigación (Venturini, 2010).
La modalidad de investigación que se realiza con este método recibe en francés el nombre de enquête (Hervé, 2019), que se podría definir como el estudio de una cuestión social realizado a partir de la recopilación de opiniones y testimonios de las partes interesadas. Lo hemos denominado indagación, para identificarlo de una forma específica, evitando confundirlo con la investigación científica, del mismo modo que en el original francés se usó enquête para distinguirlo de recherche.
Inicialmente se consideró esencial el uso de la tecnología digital, tanto para la observación de las controversias como para su representación. Esta necesidad llevó a que su uso se centrara al principio en el entorno universitario pero, a medida que las técnicas y dispositivos informáticos se han mejorado y popularizado, se está extendiendo a otros niveles educativos y a la participación ciudadana.
Desde 2012 se ha intentado adaptar y desarrollar en la educación secundaria mediante el proyecto FORCCAST[1].
Además de su uso educativo, se pretende que la cartografía de controversias constituya una plataforma de participación democrática en cuestiones científico-técnicas. La Unión Europea promovió su uso para fomentar la participación pública y la implicación de la ciudadanía en asuntos complejos a través del proyecto MACOSPOL[2], que ha dado origen a otro más reciente, llamado EMAPS[3], una colaboración más concreta entre científicos y público profano con el objetivo de usar la web como herramienta de esfuerzo colectivo y debate público e invitar a la participación en varios temas tecnocientíficos particulares: el envejecimiento, la esperanza de vida y la adaptación al cambio climático.
Utilización didáctica de la cartografía de controversias: métodos de trabajo
La cartografía de controversias permite investigar disputas públicas, especialmente, pero no exclusivamente, sobre cuestiones tecnocientíficas (Venturini, 2012). Se trata de que el alumnado realice una indagación con características particulares con el fin de conocer y analizar una controversia y representar su complejidad ordenando las formas de actuar de los que participan en ella. Hervé (2014) considera que este ejercicio se basa en dos hipótesis principales: la primera es que la construcción del mapa (del modo que se explica más abajo) permite visibilizar la red de actantes involucrados en la controversia y la segunda que la actividad e influencia de dichos actantes se puede mapear gracias al desarrollo de herramientas digitales, cuya posible dificultad se ha reducido mediante el uso de aplicaciones web sencillas e intuitivas, como MIRO, MURAL, etc., para facilitar la cooperación, el análisis y la visualización del mapa de controversia (Cabello-Garrido et al., 2021). Éstas y otras herramientas TIC avanzadas permiten al alumnado refinar su análisis y elaborar mapas más complejos.
Se han desarrollado dos formas básicas de trabajar con el enfoque de cartografía de controversias que, en función del tiempo asignado para llevar a cabo los proyectos, vamos a denominar método extenso y método abreviado. Para mayor claridad los trataremos por separado, aunque ambos tienen muchos elementos comunes.
Método extenso
Este modelo de trabajo se inscribe en un periodo de tiempo prolongado (un semestre o un curso académico), propio del ámbito universitario (Hervé, 2019), aunque también puede emplearse en bachillerato, como ha sucedido en Francia (FORCCAST). El tiempo disponible permite todas las variaciones posibles, dando total libertad tanto al diseño de la actividad como a su desarrollo, lo que la vuelve más incierta y, por ello, el profesorado responsable debería haber realizado (o basarse en) una indagación sobre la controversia elegida.
Para describir este método distinguiremos cuatro fases en su desarrollo: elección de la QSV, exploración de los materiales que muestren las posiciones de los actantes, análisis de los documentos para mapear la controversia y, finalmente, narración o relación de los hechos.
• Elección de la QSV. El carácter abierto de este método permite al propio alumnado sugerir la controversia. Venturini (2010) advierte de que deben evitarse las controversias frías (aquellas en las que todos los actantes están de acuerdo con las disputas principales y están dispuestos a negociar en las secundarias) porque la cartografía resultante será aburrida o parcial, es decir, no habrá controversia auténtica; las controversias pasadas (ya que pierden rápidamente todo su interés una vez que se ha alcanzado un acuerdo); las controversias ilimitadas (cartografiar grandes debates, como el calentamiento global, requiere grandes cantidades de tiempo y trabajo) y las controversias subterráneas (cartografiando cuestiones confidenciales se corre el riesgo de derivar hacia teorías de conspiración).
• Fase de exploración. En ella el alumnado busca libremente todos los documentos que pueden aportar información sobre las posiciones adoptadas por los diferentes actantes, procurando no dejar sin voz a ninguno. Es característico que este material pueda contener la información bajo cualquier soporte o formato, incluyendo entrevistas directas de estudiantes con los actores sociales cuando sea posible.
• Fase de análisis. Es la etapa más compleja y laboriosa de todo el proyecto. Consiste en interpretar el material recopilado para que el grupo de estudiantes identifique tanto a los actantes como a los argumentos de la controversia y los organice en forma de mapa. La manera habitual, dentro de este método extenso, es utilizar aplicaciones digitales como "MURAL, MIRO, etc"., que permitan asociar etiquetas a las relaciones, para construir el mapa (figura 1). En este sentido, el mapa es una herramienta para visibilizar, organizar y abordar la complejidad inherente a cualquier controversia.
Los actantes se organizan alrededor de la controversia. Por ejemplo, en el mapeo correspondiente al actual modelo de consumo de carne, que es uno de los proyectos que estamos desarrollando (Cabello-Garrido et al., 2022), situamos en el centro la «Carne barata» / «Excesivo consumo de carne», actantes sobre los que pivota el actual modelo de producción y consumo de carne (figura 1). Otra opción, si no son muy numerosos, es disponer a los actantes en una misma línea en la parte superior de la pantalla con el fin de neutralizar los aspectos políticos, la legitimidad, la autoridad o la superioridad (por ejemplo, de los humanos sobre los no humanos) que pudieran generar en el alumnado.

Las flechas pueden ser iguales o diferentes con el fin de destacar la diversidad de relaciones que pueden establecerse (de colaboración o de conflicto, fuertes o débiles, etc.). En algunos casos, por ejemplo, hemos usado flechas verdes para señalar que los actantes han establecido una relación colaborativa en la que la acción del primer actante (del que procede la flecha) favorece la posición del segundo (sobre el que recae la flecha), rojas para marcar una relación conflictiva en la que la acción del primero dificulta la acción del segundo actante y, si es necesario, negras para indicar una relación ambivalente.
Una característica que ayuda a construir el mapa de controversia y a facilitar su visualización es la creación en el mapa de polos o focos en torno a los cuales colocamos los actantes que desarrollan un determinado tipo de actividad y que apoyan determinados intereses y necesidades (Nédélec, 2018). Los conflictos visualizados en la cartografía tienen lugar en amplias parcelas de la vida social que quedan representados por estos espacios. Aunque la Teoría del Actor-Red concibe el poder como algo distribuido entre actantes mediante las relaciones que establecen, puede haber áreas donde una subred de actantes se asocia temporalmente a fin de apoyar determinados intereses. Para ayudar a comprender esta agregación, podríamos usar el concepto foucaultiano de dispositif (Foucault, 2008) que Bencze et al. (2020) definen como una red relativamente organizada de entidades vivas, inanimadas y simbólicas (actantes) que, como una máquina, generalmente se apoyan mutuamente en formas que sirven a propósitos comunes. De este modo, la construcción del mapa nos permite comprender mejor estas relaciones de poder, con frecuencia ocultas o difíciles de ver, pero que van surgiendo conforme situamos los actantes en torno a diferentes polos.
Las subredes establecidas en cada uno de estos polos no son cerradas, sino que los actantes de unos y otros polos mantienen relaciones cuyo conocimiento y análisis suele ser de gran interés para la enseñanza de las ciencias y de la tecnología. Por ejemplo, la actividad de los lobbies es un actante que traslada al poder político los intereses del poder económico. Del mismo modo, a través de estos lobbies las industrias financian investigaciones cuyos resultados (habitualmente favorables a los intereses de las industrias que aportan los fondos) utilizan luego en sus estrategias de marketing y publicidad. La creciente tendencia de algunos políticos, corporaciones o grupos de expertas y expertos a crear confusión sobre ciertas afirmaciones científicas apoyándose en investigaciones financiadas por lobbies interesados, como las relacionadas con la investigación del cambio climático, pueden aumentar las dificultades del alumnado para resolver controversias sociocientíficas (Bencze et al., 2020) y generar movimientos sociales que frenen iniciativas ciudadanas que les perjudiquen.
Se recomienda verificar que no falte en el mapa ningún actante o argumento esencial y, en caso necesario, agregarlo para que se puedan escuchar todas las voces. Si el número de relaciones entre actantes es muy elevado pueden emplearse herramientas, como el diagrama de Sankey (SankeyMATIC), que permite mostrar relaciones complejas de datos mediante un análisis visual (Mutlu-Avinç y Selçuk, 2020), para visualizar estas ausencias (España-Naveira et al., 2021b).
Aunque el mapa es el documento más característico, no debe olvidarse que debe ir acompañado de otras producciones, ya que lo importante de la cartografía no es el mapa final, sino la indagación efectuada para construirlo (Simonneaux, 2020). Por esta razón, Hervé (2019) cree que el término cartografía puede ser confuso, ya que no todas las producciones del alumnado se materializan en forma de mapa y, en todo caso, pueden ser muy variadas. Es por eso que Venturini (2008) habla de atlas, compuesto de una serie de capas que reúne las diferentes representaciones de los problemas y actores de la controversia, mientras que Latour (2012) utiliza el término cosmograma. Todo ello sugiere que, independientemente de la denominación que se utilice, la controversia se puede (y debe) visualizar mediante diferentes herramientas (mapas, diagramas, líneas de tiempo, entrevistas, glosarios, etc.). Nosotros hemos considerado la denominación de cartografías de controversias para referirnos a todo el conjunto de documentos que se desarrollen para el análisis de la controversia. Venturini (2012) considera que este conjunto de documentos debe ir alojado en una web, creada al efecto, que sería la culminación de la indagación.
Venturini (2012) enumera hasta diez capas que pueden formar parte del atlas para visualizar una controversia en un sitio web. Son las siguientes (figura 2):

1. Un glosario de elementos no controvertidos. Las controversias siempre involucran una base de conceptos compartidos por todos los actantes. Para personas no familiarizadas con la controversia, es útil conocer esta relación y el significado de cada término. (https://consumocarne.qsv.encic.es/cartograf%C3%ADa-de-la-controversia/glosario)
2. Un repositorio de la documentación de la indagación. Las notas de campo, las grabaciones de las entrevistas, los datos sin procesar, los documentos de archivo, todos los rastros se deben ofrecer para su examen público.
3. Un análisis de la literatura científica. Todas las referencias bibliográficas utilizadas deben relacionarse de la forma más asequible, proporcionando enlaces directos que faciliten el acceso a las fuentes originales y organizándolas de forma que todos los trabajos puedan encontrarse fácilmente.
4. Una revisión de los medios y las opiniones públicas. De forma análoga se organizarán también estos documentos que incluirán diversos formatos (prensa clásica o digital, audios, videos, etc.).
En nuestro proyecto sobre el consumo de carne, las capas 3 y 4 están unificadas en un documento que hemos denominado base de datos (figura 3).

5. Una presentación de los puntos de desacuerdo o árbol del desacuerdo. Los árboles jerárquicos (también conocidos como árboles de Porfirio que van de lo universal a lo particular en sucesivos niveles) han demostrado ser particularmente adecuados para ilustrar las disputas tecnocientíficas.
6. Una escala de controversias. Toda controversia está compuesta por varias subcontroversias y será siempre parte de otras controversias mayores. Identificar cómo están ordenadas las controversias de acuerdo a su grado de generalidad - especificidad es crucial debido a que el desarrollo de una controversia a menudo se ve afectada por eventos que tienen lugar por encima o por debajo de ella.
7. Un mapa de la controversia. Es el documento más característico pero debe ir acompañado de todos los demás. Al construirlo hay que recordar el principio básico de la Teoría del Actor-Red que ha sido comentado en la fase de análisis de la indagación (figura 1).
8. Una cronología de la disputa (figura 4). Las controversias son, por definición, los fenómenos más dinámicos de la vida colectiva y por eso se necesita explorar su evolución en el tiempo. Gracias a la interactividad de las herramientas digitales, es posible no solo mostrar la posición de actantes en un momento dado en el tiempo, sino también mostrar cómo las posiciones cambian con el tiempo y cómo esto ha afectado a la definición de la controversia en sí misma.

9. Una representación de los diferentes cosmos. Al estudiar las controversias, se observa que los grupos opuestos a menudo viven en mundos separados (cosmos, para Latour), donde los mismos actantes y las mismas preguntas se definen de manera completamente diferente. Los sitios web de controversias deben ser capaces de rastrear y representar estos universos sociales diferentes con el fin de revelar dónde divergen y dónde podrían solaparse.
10. Un espacio de discusión y negociación. Los sitios web que alojan controversias pueden también proporcionar un espacio para llevarlas a cabo. Venturini (2012) subraya que este aspecto es el más fascinante y menos desarrollado de la cartografía de controversias. La interactividad característica del medio digital permite involucrar a los visitantes en el proceso de investigación, recogiendo y solicitando sus comentarios. En el mejor de los casos, a través de blogs, foros, groupware y wikis, los sitios web de controversias pueden convertirse en el lugar donde las disputas se elaboran y arreglan colectivamente. La dificultad de lograr este objetivo ha sido subrayada por Elam et al. (2019) tachando el planteamiento de optimista.
En todos nuestros proyectos desarrollados hemos habilitado un espacio de discusión y participación a través de un apartado en nuestra web y de las redes sociales (figura 5).

• Fase de narración de historias o de relación de los hechos. En esta etapa final se da cuenta tanto de los resultados de la indagación, como del modo en que ésta se desarrolló. Puede tomar diferentes formas, como pudiera ser el formato vídeo, póster, exposición oral, etc. Por ejemplo, en el trabajo de Cebrián-Robles et al. (2021a), después de un proceso de indagación y mapeo sobre QSV elegidas por estudiantes del Grado en Educación Infantil, se utiliza el vídeo como exposición de hechos, causas-consecuencias y posibles acciones sobre estas cuestiones para su visibilización y difusión en redes sociales y páginas web creadas para este fin que albergan la cartografía de la controversia, como paso a la acción sociopolítica ciudadana. La forma de narración más típica del método extenso es la más abierta, es decir, la creación de un sitio web a través del cual el alumnado se comunica con el exterior del aula. En este último caso, al igual que si pretendemos crear una plataforma de participación ciudadana, la página web es la culminación de la indagación (Venturini, 2012) y en ella debe ir alojado tanto el mapa elaborado, como todos los documentos que permitan explorar y describir la controversia analizada, es decir, lo que, según diferentes autoras y autores, se ha denominado cartografía, atlas o cosmograma.
Método abreviado
Simonneaux (2020) diseñó un método abreviado en el que el alumnado elabora sólo el mapa de controversias. De esta manera, se puede utilizar el enfoque de controversias en circunstancias en que no se disponga de mucho tiempo y se evitan aquellas cuestiones cuya preparación no sea fácil o que no se ajusten a los objetivos que se planteen con la actividad (Hervé, 2019). Es un método de trabajo más apropiado para actividades que se proponen a estudiantes con menor formación (Educación Secundaria y Bachillerato) o que se plantean con otros objetivos, incluso en la Universidad.
El método abreviado condiciona muchas variables: no hay tiempo para que el alumnado pueda elegir la controversia a analizar, la documentación será cerrada y no demasiado amplia, los materiales digitales se reducirán o desaparecerán y la presentación final tendrá muchas limitaciones. Hervé (2019) cree que el uso de medios digitales es un ingrediente esencial para el trabajo universitario, pero no imprescindible para la construcción de mapas de controversia. Sin embargo, a pesar de su brevedad en relación al extenso, este método no carece de indagación ni de debate. Lo describiremos a través de las cuatro fases indicadas para el método extenso:
• Elección de la QSV. La controversia suele ser propuesta por el profesorado. Simonneaux (2020) sugiere que el profesorado realice previamente un trabajo de preparación para elegir una QSV (en la que se inserte la controversia) contextualizada, de actualidad y, si es posible, local para que sea conocida por las y los participantes. Ejemplos de las diferentes QSV que hemos desarrollado se pueden consultar en nuestra web[4]: el modelo dominante de producción y consumo de carnes y lácteos[5]; cómo enfrentar la pandemia de COVID-19[6]; y los espacios para los cuidados en la ciudad[7].
• Fase de exploración. En esta fase, el profesorado busca y selecciona un número limitado de documentos que recogen la voz de todos los actantes, adaptando su complejidad al nivel de comprensión del alumnado participante. También debe construir un mapa de la controversia que le servirá de referencia para dirigir posteriormente el que elaboren los participantes en el aula.
Si se dispone de tiempo, el alumnado puede realizar una pequeña indagación documental por sí mismos. Una opción interesante, propuesta por Christodoulou et al. (2021), es distanciar varias semanas las sesiones iniciales y finales para permitir que estudiantes indaguen, discutan y elaboren el mapa, comunicándose a través de un blog.
• Fase de análisis. El conocimiento previo que el alumnado tiene de la QSV es de gran ayuda en esta fase. En ella el profesorado debe elegir entre varias posibles opciones:
Si prefiere un planteamiento más guiado, podría proponer que todo el alumnado de la clase realice las mismas tareas e indague sobre la misma pregunta en diferentes grupos, para finalmente contrastar sus trabajos.
Si opta por un método algo más abierto, puede proponer que cada pareja o grupo de 4-5 estudiantes se haga cargo de una dimensión específica de la pregunta (conflictos parciales que el profesorado ha identificado en su exploración previa y que se denominan facetas o subcontroversias) y dos o tres actantes que participen en ellas.
Una variante de la anterior es que cada estudiante desempeñe un rol particular dentro de su grupo, representando a un actante y sus argumentaciones para, en la exposición final, confrontar las posiciones de cada uno. Esta posibilidad es muy cercana a un juego de rol (España-Ramos et al., 2013; Simonneaux, 2001).
Una posibilidad alternativa es que en la fase de análisis el alumnado no reciba ningún documento sobre la QSV, sino que se debata con los conocimientos previos que tengan sobre la misma, con varias posibles finalidades: familiarizar al alumnado con la QSV antes de buscar o recibir información específica (Christodoulou et al., 2021), visibilizar sus ideas previas (Cabello-Garrido et al., 2021) o facilitar las aportaciones individuales de actantes y relaciones para iniciar un debate conjunto que lleve a la construcción de un primer mapa (Cabello-Garrido et al., 2021; España-Naveira et al., 2021a). En estos casos, el profesorado se limita a hacer lo que propone el alumnado para construir el mapa, reagrupando las subcontroversias y enlazándolas entre sí. En este punto ayudarán tanto la idea de polo como la construcción previa del mapa por el profesorado.
Siguiendo con la descripción general del método, cada grupo, a continuación, presenta sus resultados y el profesorado va dirigiendo la construcción del mapa que tendrá las mismas características que se han descrito en el método extenso (figuras 6 y 7). Como alternativa a las herramientas digitales, pueden utilizarse papeles autoadhesivos (pósits) de un mismo color para escribir sobre ellos los nombres de los actantes y, de otro color, para escribir los argumentos que cada actante proporciona (Simonneaux, 2020) o bien bolígrafos de diferentes colores (Christodoulou et al., 2021).


Una vez completada la primera versión del mapa, se abre un turno para reformular las subcontroversias y el posicionamiento de los actantes. A continuación, se distribuyen a cada grupo los documentos que el profesorado ha seleccionado de forma que cada uno recibe un documento diferente. Esto permite al alumnado completar o precisar las relaciones de actantes implicados o la introducción en el mapa de algún actante no considerado hasta ese momento. Esta etapa del análisis puede llevarse a cabo fuera del aula (Christodoulou et al., 2021), durante un periodo, más o menos largo, en el que el alumnado se comunica a través de una herramienta electrónica (por ejemplo, un blog, una página web o aplicaciones como Kialo y Google drive) que se convertirá en un interesante registro para conocer la evolución de las ideas del alumnado y para la evaluación posterior (España-Naveira et al., 2021a).
• Fase de narración de historias o de relación de los hechos. En la etapa final las y los participantes reflexionan y fijan su posición respecto a la controversia analizada. Puede efectuarse elaborando un documento que resuma las diferentes posturas asumidas y los resultados de la indagación realizada y/o a través de un debate final dónde también se pueden buscar acciones para tratar de abordar la controversia.
Dependiendo de las circunstancias y del tiempo disponible, podemos optar finalmente por un método más cerrado donde solo se informa de estos resultados dentro del aula o por otro más abierto en el que el alumnado difunde a través de carteles, vídeos u otros medios (Cebrián-Robles et al., 2021b; Reis et al., 2022) o interactúan entre sí (mediante debates, simulaciones, juegos de rol, etc.) con otros grupos o con personas ajenas al centro docente en la línea de un activismo educativo (Hodson, 2011). En la forma más abierta, el alumnado crea un sitio web para comunicarse con el exterior del aula. Las acciones que se hayan acordado para tratar de abordar la controversia pueden encontrar un cauce más apropiado en estas formas más abiertas.
Como se ha señalado anteriormente en la descripción del método abreviado, aprovechando la flexibilidad que en nuestra opinión caracteriza este enfoque, hemos llevado a cabo una versión más reducida del método abreviado (figura 8) en la que se hace hincapié en visibilizar las ideas previas del alumnado antes de que reciban ningún tipo de información o documento y facilitando que sean ellas y ellos los que construyan el mapa de controversias a través de los siguientes pasos. No obstante, esta versión del método abreviado, una vez realizada, puede continuar con un proceso de indagación que conecte con el método abreviado que se ha descrito anteriormente.

En esta propuesta primero se desarrolla la pregunta inicial de la controversia, mediante un cuestionario, de manera individual. A partir de las respuestas individuales se pasa al debate y reflexión de manera grupal y una vez terminado se pasa a explicar la herramienta con la que se va a construir el mapa (pizarra física y/o herramienta digital) y cuya elaboración consta de 3 fases:
- Actantes (fase 1): Identificación de actantes (2-3 mínimo por estudiante), justificación de la elección y debate sobre las/los actantes. Posterior agrupación por criterios decididos por estudiantes y finalmente creación y nombramiento de los polos.
- Relaciones (fase 2): Conexiones que se establecen entre diferentes actantes especificando el tipo de relación y su vinculación.
- Medidas/Acciones (fase 3): creación y debate sobre las medidas y acciones posibles.
Aunque se describe esta secuencia, en la práctica se pueden volver a retomar aspectos de fases anteriores según el debate y el desarrollo del mapeo, por lo que pueden surgir en cualquiera de las fases actantes, relaciones y/o polos que se incorporan al mapa.
A continuación, se explican dos ejemplos de cómo se ha llevado a la práctica este método abreviado.
La sostenibilidad del actual modelo de ciudad ante la pandemia de la COVID-19 y en el futuro
El actual modelo de ciudad se centra en el consumo y en la producción, lo que nos ha llevado a un deterioro y alteración de los ecosistemas originando diversas crisis medioambientales, sociales y sanitarias, con una proyección de futuro que no se sostiene y que afectan directamente a los modos de vida (Klein, 2015). En este contexto, se trabaja como QSV la sostenibilidad del actual modelo de ciudad ante la pandemia de la COVID-19 y en el futuro.
En esta experiencia han participado 45 estudiantes dentro del Máster en Profesorado de ESO, Bachillerato, FP e Idiomas de la especialidad de Tecnología, Informática y Procesos Industriales en la Universidad de Málaga durante el curso académico 2020-21. Se llevó a cabo en dos sesiones (4 horas en total), la primera virtual y la segunda bimodal. En la sesión una, el alumnado respondió a la pregunta (¿Es sostenible el actual modelo de ciudad ante la pandemia de la COVID-19 y en el futuro?) a través de la herramienta de Poll Everywhere, donde se debatió y se votaron las respuestas. Tras esto se realizó el mapa de controversias (figura 9) en conjunto con todo el alumnado sobre la controversia a través de la herramienta MIRO.

Aportaron un total de 70 actantes que se agruparon en siete polos: sociedad (19), urbanístico (17), económico (12), medidas preventivas (8), movilidad (6) político (5) e irresponsabilidad (3), manifestándose diversas relaciones. Como un complemento de la variante del método abreviado en la segunda sesión se abordó la controversia a través de diferentes posturas expuestas en diversos medios.
El modelo dominante de producción y consumo de carne
En los últimos años se han cuestionado diferentes aspectos del actual sistema alimentario mundial, siendo uno de ellos el modelo dominante de producción y consumo de carne (Cabello-Garrido et al., 2022), habiéndose recomendado desde diferentes ámbitos, incluyendo el científico, la necesidad de reducir el consumo de carne para mantener el sistema de alimentos dentro de los límites sostenibles y para disminuir ciertos riesgos sanitarios.
Una de las experiencias realizadas sobre esta QSV se llevó a cabo con 52 alumnas en la asignatura Didáctica de las Ciencias de la Naturaleza de 3.º del Grado en Educación Infantil de la Universidad de Málaga durante el curso 2019/20. Se desarrolló en una sesión virtual de dos horas de duración. Dentro de esta QSV, para esta experiencia se seleccionó la controversia centrada en la excesiva producción y consumo de carne. La pregunta inicial en este caso fue: ¿Estarías dispuesto/a a reducir tu consumo de carne?, que respondieron a través de un cuestionario de Google Form. El mapa fue elaborado por toda la clase a través de la herramienta Miro (figura 10).

Se propusieron 33 actantes que se agruparon en cuatro polos: economía (8 actantes), medio ambiente (9), sociedad (12) y salud (4). Se establecieron 35 relaciones de diversas tipologías y 8 acciones. Esta experiencia se finalizó solicitando al alumnado que comparasen el mapa de expertos (figura 1) con el mapa realizado en el aula.
Consideraciones finales
Las producciones técnico-científicas han alcanzado tal grado de desarrollo en nuestra sociedad que nuestros estilos de vida dependen por completo de ellas. Sin embargo, también han provocado problemas de enorme gravedad que recaen sobre toda la ciudadanía. Las relaciones entre la ciencia, la tecnología y la sociedad se caracterizan por su gran complejidad y cada vez existen más voces pidiendo que el tratamiento de la complejidad sea abordado desde la educación (Hervé, 2014). El enfoque de cartografía de controversias sobre QSV puede ayudar a estudiantes a entender dichas controversias y su complejidad, ya que coloca estas cuestiones en el centro del proceso de enseñanza-aprendizaje y les permite organizar su complejidad en un lenguaje gráfico, analizando la información extraída de documentos publicados en diferentes medios. Las cuestiones que se cartografían pertenecen a la llamada “ciencia en construcción” (Latour, 1987), caracterizadas por una mayor incertidumbre sobre el conocimiento científico-técnico al que están vinculadas, y un alto nivel de discusión acerca de cómo dicho conocimiento se podría utilizar mejor dentro de la sociedad.
El enfoque de cartografía de controversias es un ejercicio de educación para la ciudadanía para promover una visión sociopolítica de la ciencia y la tecnología en cuestiones donde toda la ciudadanía tendrá que decidir (Simonneaux y Simonneaux, 2014). Uno de sus rasgos esenciales que se ha planteado en este trabajo es su carácter interdisciplinar (Mazin, 2018), ya que las QSV en que las controversias se inscriben tienen esa característica y su análisis no puede basarse únicamente en el conocimiento científico-técnico, sino que también han de considerarse las implicaciones sociales, medioambientales, ideológicas y de valores (Simonneaux y Pouliot, 2017). Esto puede favorecer el desarrollo de conocimientos que se pueden utilizar en la vida cotidiana del alumnado, ya que da primacía a la información relevante, en vez de al conocimiento ya disponible, como ocurre en un entorno escolar tradicional (Hervé, 2019). Elam et al. (2019) consideran que el mapeo de controversias configura la interdisciplinariedad de la educación científica, traspasando los límites de la escuela tradicional que pretende dividir el conocimiento en diferentes compartimentos o materias. Sin embargo, estos autores encontraron que una parte del profesorado de ciencias se intranquiliza al ver cómo las controversias no privilegian en exclusiva el “componente científico” de las clases de ciencias.
En este artículo hemos propuesto varios métodos para abordar de manera práctica el enfoque de cartografía de controversias en la enseñanza de las ciencias y la tecnología en diferentes niveles educativos. Este enfoque facilita el establecimiento de cauces de participación en la sociedad. Hemos justificado que la opción que hemos denominado “método extenso” sería la más recomendable en este caso.
La versión más reducida del “método abreviado” (figura 8) que proponemos puede ser útil para una primera aproximación al enfoque de cartografía de controversias, ya que puede ayudar a que el alumnado explicite su punto de partida sobre la controversia planteada, se familiaricen y se hagan conscientes de ello. A partir de esta propuesta se pueden completar las otras que describimos, en las que la práctica de la indagación adquiere una relevancia especial.
Además de los dos ejemplos de puesta en práctica que se han descrito, hemos realizado otras experiencias: con estudiantes de educación secundaria, con estudiantes de arquitectura, con profesorado en formación inicial de educación infantil, primaria y secundaria; así como en proyectos de activismo educativo con profesorado en formación inicial de educación infantil y primaria, pero somos conscientes de las limitaciones de este trabajo en el sentido de que además de plantear una propuesta didáctica consideramos que es importante extender su puesta en práctica y evaluarla.
La evaluación del aprendizaje del alumnado cuando abordan QSV requiere plantearse unos criterios y procedimientos de evaluación acordes con las finalidades propuestas y que incluyan aspectos recogidos en los currículos escolares de los niveles correspondientes. Hervé (2019) señala que docentes consultados expresaron dudas ante la posibilidad de implementar en sus clases actividades que aún no saben evaluar como sucede con las QSV. Los formatos tradicionales de examen no encajan con el enfoque descrito en este trabajo, pero sí sería posible diseñar rúbricas que ayuden en la evaluación teniendo en cuenta las diferentes dimensiones que pueden desarrollarse trabajando con este enfoque.
Agradecimientos
Este trabajo ha sido financiado a través del proyecto de I+D "Estudio del desarrollo del pensamiento crítico de estudiantes universitarios por medio de la cartografía de controversias" (B1-2021_04) financiado por la Universidad de Málaga (España), así como el proyecto del Plan Nacional de I+D+i «Ciudadanos con pensamientocrítico: Un desafío para el profesorado en la enseñanza de las ciencias», referencia PID2019-105765GA-I00, financiado porMCIN/AEI/10.13039/501100011033, el contrato de investigación "FPU19/04507"", financiado por el Ministerio de Universidades y el contrato de investigación "PRE2018-083328" financiado por el Fondo Social Europeo y la Agencia Estatal de Investigación bajo el proyecto "EDU2017-82197-P".
Referencias
Bencze, L., El Halwany, S., y Zouda, M. (2020). Critical and Active Public Engagement in Addressing Socioscientific Problems Through Science Teacher Education. In M. Evagorou, J. A. Nielsen, y J. Dillon (Eds.), Science Teacher Education for Responsible Citizenship (pp. 63–83). Springer International Publishing.
Cabello-Garrido, A., Cebrián-Robles, D., Cruz-Lorite, I. M., González-García, F. J., y España-Ramos, E. (2021). El actual modelo de producción y consumo de carne como una cuestión socialmente viva. Experiencias en la formación inicial del profesorado. In D. Cebrián-Robles, A. J. Franco-Mariscal, T. Lupión-Cobos, C. Acebal-Expósito, y Á. Blanco-López (Eds.), Enseñanza de las ciencias y problemas relevantes de la ciudadanía. Transferencia al aula (pp. 273–287). Graó.
Cabello-Garrido, A., Cebrián-Robles, D., España-Ramos, E., González-García, F. J., Cruz-Lorite, I. M., España-Naveira, P., y Blanco-López, Á. (2022). The dominant model of meat production and consumption as a socially acute question for activist education. Cultural Studies of Science Education. Aceptado para su publicación.
Callon, M., Rip, A., y Law, J. (1986). Mapping the Dynamics of Science and Technology: Sociology of Science in the Real World. Palgrave Macmillan.
Cebrián-Robles, D., España-Ramos, E., y Reis, P. (2021a). Programa formativo sobre el activismo colectivo basado en la indagación para la formación inicial del profesorado. In D. Cebrián-Robles, A. J. Franco-Mariscal, T. Lupión-Cobos, C. Acebal-Expósito, y Á. Blanco-López (Eds.), Enseñanza de las ciencias y problemas relevantes de la ciudadanía. Transferencia al aula (pp. 223–237). Graó.
Cebrián-Robles, D., España-Ramos, E., y Reis, P. (2021b). Introducing preservice primary teachers to socioscientific activism through the analysis and discussion of videos. International Journal of Science Education, 43(15), 2457–2478.
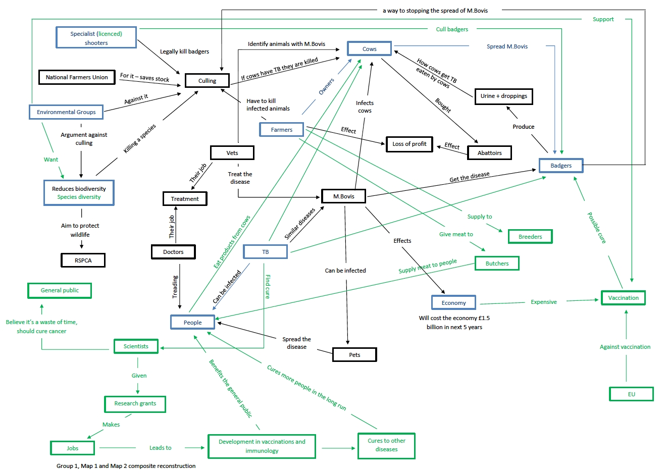
Christodoulou, A., Levinson, R., Davies, P., Grace, M., Nicholl, J., y Rietdijk, W. (2021). The use of Cartography of Controversy within socioscientific issues-based education: students’ mapping of the badger-cattle controversy in England. International Journal of Science Education, 43(15), 2479-2500.
Elam, M., Solli, A., y Mäkitalo, Å. (2019). Socioscientific issues via controversy mapping: bringing actor-network theory into the science classroom with digital technology. Discourse: Studies in the Cultural Politics of Education, 40(1), 61–77.
España-Naveira, P., Cruz-Lorite, I., Cebrián-Robles, D., y Morales-Soler, E. (2021a). A sustainable city model for pre-service secondary teachers in covid-19 pandemic context by controversy mapping. ESERA Conference 2021: Fostering scientific citizenship in an uncertain world, Braga, Portugal.
España-Naveira, P., Morales-Soler, E., y Cebrián-Robles, D. (2021b). La visión de la ciudad en la pandemia de la Covid-19 de estudiantes de 3o de ESO a través de una cartografía de controversias. In F. Cañada y P. Reis (Eds.), Actas electrónicas del XI Congreso Internacional en Investigación en Didáctica de las Ciencias 2021 (pp. 2009–2012). Enseñanza de las Ciencias.
España-Ramos, E., Rueda-Serón, J. A., y Blanco-López, Á. (2013). Juegos de rol sobre el calentamiento global. Actividades de enseñanza realizadas por estudiantes de ciencias del Máster en Profesorado de Secundaria. Revista Eureka Sobre Enseñanza Y Divulgación de Las Ciencias, Núm. Extraordinario (10), 763–779.
Eysenbach, G. (2020). How to Fight an Infodemic: The Four Pillars of Infodemic Management. Journal of Medical Internet Research, 22(6), e21820.
Foucault, M. (2008). The Birth of Biopolitics: Lectures at the Collège de France, 1978-1979. Palgrave Macmillan.
Gray, J., Bounegru, L., y Venturini, T. (2020). “Fake news” as infrastructural uncanny. New Media y Society, 22(2), 317–341.
Hervé, N. (2014). Cartographier des controverses pour apprendre la complexité des technosciences: l’étude des gaz de schiste en lycée agricole. Revue Francophone Du Développement Durable, 4, 155–170.
Hervé, N. (2019). L’enquête dans la cartographie des controverses: principes pour une adaptation dans l’enseignement secondaire. En J. Simonneaux (Ed.), La démarche d’enquête (pp. 171–188). Educagri éditions.
Hodson, D. (2011). Looking to the Future. Sense Publishers.
Klein, N. (2015). Esto lo cambia todo: el capitalismo contra el clima. Paidós.
Latour, B. (1987). Science in Action: How to Follow Scientists and Engineers Through Society. Harvard University Press.
Latour, B. (2005). Reassembling the social: An introduction to actor-network-theory. Oxford University Press.
Latour, B. (2007). La cartographie des controverses. Technology Review, 82–83.
Latour, B. (2012). Cogitamus: seis cartas sobre las humanidades científicas. Paidós.
Legardez, A., y Simonneaux, L. (2006). L’école à l'épreuve de l'actualité: enseigner les questions vives. ESF.
Mazin, C. (2018, September 12). L’usage des controverses en EDD au travers de. https://rb.gy/km1ewa
McDougall, J., Brites, M. J., Couto, M. J., y Lucas, C. (2019). Alfabetización digital, fake news y educación. Culture and Education, Cultura Y Educación, 31(2), 208–212.
Mutlu-Avinç, G., y Selçuk, S. A. (2020). Bio-informed Research in the Discipline of Architecture: A Bibliometric Analysis. Periodica Polytechnica Architecture, 51(2), 142–148.
Nédélec, L. (2018). L’éducation aux sciences dans un monde incertain [Doctoral dissertation, Université Toulouse-Jean Jaurès]. https://hal.archives-ouvertes.fr/tel-01897072/
Osborne, J., Pimentel, D., Alberts, B., Allchin, D., Barzilai, S., Bergstrom, C., Coffey, J., Donovan, B., Dorph, R., Kivinen, K., Kozyreva, A., Perkins, K., Perlmutter, S., y Wineburg, S. (2022). Science education in an age of misinformation. Stanford University. https://t.ly/BaAZ
Reis, P., Baptista, M., Tinoca, L., y Linhares, E. (2022). A construção de exposições sobre controvérsias sociocientíficas: potencialidades educativas identificadas por alunos. Impacto: Pesquisa em Ensino de Ciências, 1, 1–22.
Sgard, A. (2015). La controverse publique comme objet et dispositif d’apprentissage en géographie: questionner la frontière nature-culture. In F. Audigier, A. Sgard, y N. Tutiaux-Guillon (Eds.), Sciences de la nature et de la société dans une école en mutation. Fragmentations, recompositions, nouvelles alliances (pp. 113–124). De Boeck supérieur.
Simonneaux, J. (2020). Outils didactiques pour réaliser la démarche d’enquête sur une QSV: cartographier les controverses sur une QSV. https://t.ly/oPa
Simonneaux, L. (2001). Role-play or debate to promote students’ argumentation and justification on an issue in animal transgenesis. International Journal of Science Education, 23(9), 903–927.
Simonneaux, L., y Pouliot, C. (2017). Les Questions Socialement Vives (QSV) ou Socially Acute Questions (SAQ). Sisyphus—Journal of Education, 5(2), 6–9.
Simonneaux, L., y Simonneaux, J. (2014). The emergence of recent science education research and its affiliations in France. Perspectives in Science, 2(1), 55–64.
Venturini, T. (2008). La cartographie des controverses. Communication Au Colloque CARTO, 2. https://t.ly/vymC
Venturini, T. (2010). Diving in magma: how to explore controversies with actor-network theory. Public Understanding of Science, 19(3), 258–273.
Venturini, T. (2012). Building on faults: How to represent controversies with digital methods. Public Understanding of Science, 21(7), 796–812.
Venturini, T., Ricci, D., Mauri, M., Kimbell, L., y Meunier, A. (2015). Designing Controversies and Their Publics. Design Issues, 31(3), 74–87.
Notas
Información adicional
Para citar este artículo: España-Naveira, P., Cruz-Lorite, I. M., Cebrián-Robles, D., Cabello-Garrido, A., España-Ramos, E., González-García, F. J. y Blanco-López, A. (2023) Enfoque de cartografía de controversias para abordar cuestiones socialmente vivas desde la enseñanza de la ciencia y la tecnología. Revista Eureka sobre Enseñanza y Divulgación de las Ciencias 20(3), 3101. doi: 10.25267/Rev_Eureka_ensen_divulg_cienc.2023.v20.i3.3101