ARTÍCULOS ORIGINALES
Recepción: 08/05/2015
Aprobación: 14/11/2016
Resumen: La provincia de Manabí representa una de las principales zonas de actividad agropecuaria del Ecuador, lo que ha permitido incrementar las superficies de uso, respondiendo a la demanda de los productos alimentarios. Pero este crecimiento de frontera ha traído consigo problemas como: técnicas de siembra de campo inadecuadas y destrucción del bosque. La existencia de alternativas de técnicas o procesos que permitan mejorar la productividad a mediano y largo plazo debe ser la orientación para los productores agrícolas, es allí donde las prácticas de conservación de suelo usando mecanización de siembra directa o labranza de conservación (LC) podría ser la opción efectiva. El objetivo de la presente investigación fue determinar las zonas aptas para la labranza de conservación mecanizada, utilizando el método de la evaluación multicriterio (EM), que consistió en un grupo de especialistas del área previamente seleccionados y cuyas ponderaciones se realizaron sobre la base de la experiencia, teniendo las características físicas como factor principal en el uso del suelo, por medio del sistema de información geográfica (SIG). Los resultados presentan diferentes niveles de aptitudes tras la combinación de distintos mapas ponderados que permitió el logro del mapa de zonificación para la labranza de conservación mecanizada. Se concluye la efectividad de la evaluación multicriterio que describe a la provincia de Manabí con 8,68 % de superficie total para la labranza de conservación mecanizada en el nivel apto, cuando se utilizan cultivos de rotación.
Palabras clave: ponderaciones, percepción remota, NDVI, cultivos, zonas.
Abstract: The province of Manabi is one of the main farming areas of Ecuador, and it has seen an increase in land use in response to the demand for food. Unfortunately, this area growth has brought problems such as inadequate field planting techniques and forest destruction. Alternative techniques or processes to improve productivity in the medium and long term should be the guidance for farmers. Soil conservation practices using mechanized tillage, or conservation tillage (CT), could be an effective option. The objective of this research was to determine areas suitable for mechanized conservation tillage using the method of multi-criteria evaluation (ME).\ A group of specialists from the area, previously selected by area of expertise, appraised land use based on physical characteristics observed through geographic information system (GIS). \Following the appraisal of different maps, various levels of adequacy were found, and a final zoning map for mechanized conservation tillage was created. Multi-criteria evaluation showed that Manabi province has 8.68% of total area at the suitable level for mechanized conservation tillage when using crop rotation.
Keywords: weights, remote perception, NDVI, crops, zones.
INTRODUCCIÓN
La provincia de Manabí representa el 15,84% con relación a la superficie nacional agrícola, siendo una de la región más importante del sector agropecuario del Ecuador. La imperiosa necesidad de producir alimento como parte de esa demanda poblacional, es lo que ha permitido una amplitud de la frontera agrícola en forma horizontal, tal como lo ha planteado el INEC (2010); que junto a inadecuadas técnicas de siembra Reyes (1996), incremento de la extensión territorial agrícola y la destrucción de bosques, son las consecuencias de no aplicar sistemas alternativos de conservación de los recursos naturales.
Un sistema alternativo es la labranza de conservación, la cual comprende una serie de técnicas que tienen como objetivo fundamental conservar, mejorar y hacer un uso más eficiente de los recursos naturales mediante un manejo integrado del suelo, agua, agentes biológicos e insumos externos FAO (2002). Dentro de los beneficios de este sistema se destacan: la productividad, disminución de la erosión, conservación de la humedad del suelo, mayor actividad biológica del suelo y reducción de los costos de producción.
Un sistema alternativo es la labranza de conservación, la cual comprende una serie de técnicas que tienen como objetivo fundamental conservar, mejorar y hacer un uso más eficiente de los recursos naturales mediante un manejo integrado del suelo, agua, agentes biológicos e insumos externos FAO (2002). Dentro de los beneficios de este sistema se destacan: la productividad, disminución de la erosión, conservación de la humedad del suelo, mayor actividad biológica del suelo y reducción de los costos de producción..
La aplicación de este sistema se puede basar en la metodología de multicriterio, herramienta para la ayuda a la toma de decisiones en proyectos de desarrollos complejos, donde se llega a un acuerdo consensuado para tomar la mejor alternativa de solución (Grajales-Quintero et al., 2013). El proceso de decisión requiere de la comparación entre las alternativas sobre las que se puede optar frente a cierta disyuntiva presente. Según Saaty y Sagir (2009), ésta descompone un problema complejo en una estructura de varios niveles, objetivos, criterios, subcriterios y alternativas. La literatura reporta acuerdos consensuados para la toma de la mejor alternativa a un problema, utilizando este enfoque metodológico en el sector agrícola (Lee, 2005; Abdulai et al., 2011; Mariano et al., 2012; Roco et al., 2012; Vera-Montenegro et al., 2014).
Para la zonificación de un territorio, la agricultura moderna se apoya en herramientas específicas como los sistemas de información geográfica (SIG), que mediante la conjunción de elementos lógicos y físicos, guardan y procesan datos georreferenciados con el fin de producir información útil, que sirva en la toma de decisiones. La actual situación agrícola requiere mejorar los sistemas de producción, aumentando la productividad y conservación de los recursos naturales a mediano y largo plazo. De allí que en la presente investigación se platea la determinación de las zonas aptas para la labranza de conservación mecanizada, utilizando la metodología del enfoque de evaluación multicriterio (EM), como una herramienta alternativa.
MÉTODOS
La provincia de Manabí está ubicada en la Región Litoral de Ecuador, representando una de las principales provincias. Se encuentra a una latitud sur 1º 3’ 8” y longitud oeste 80º 27’ 20”, con condiciones climáticas que oscila subtropical seco a tropical húmedo. La estación invernal que se inicia a principios de diciembre y concluye en mayo es calurosa debido a la influencia de la corriente calidad del Niño.
El verano que va de junio a diciembre es menos caluroso y está influenciado por la corriente fría de Humboldt. La temperatura no es uniforme en toda la provincia, la temperatura media en Portoviejo, la capital, es de ~25~ºC y en la ciudad puerto, Manta, de ~23~ºC (Gobierno Provincial de Manabí, 2012).
Las principales fuentes de información utilizadas en este estudio fueron: SIN (Sistema Nacional de Información), FAO. Estas permitieron la obtención de documentos, planes de ordenamiento territorial e imagen satelital (Landsat, correspondiente al 2003), que sirvieron de insumos para la generación de nueva información. Igualmente de la base de datos de la FAO se obtuvo la información sobre la labranza de conservación.
La información cartográfica utilizada fue:
Macro zonificación
-Mapa de suelo al nivel nacional con atributos de capa freática, pendiente, pedregosidad, profundidad efectiva, textura, en formatos shp, a escala 1: 200 000
-Curvas de nivel de todo el Ecuador
Micro zonificación
-Mapas a 1: 25 000 de dos cantones de Manabí, 24 de mayo, y Pajan de cobertura y uso
-Imagen Landsat 5 del 2003

Complemento a la metodología se contó con trabajos realizados del proyecto de “Geo-información para el desarrollo sustentable del sector agropecuario del Ecuador”, que consistió en la digitalización de mapa oficial CLERSEN..
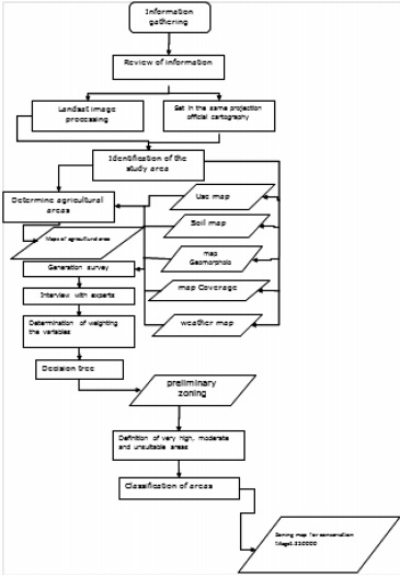
La sistematización del proceso fue realizado en el flujograma siguiente (Figura 1).
Sistema de referencia
Obtenidos los insumos de mapas y cartografía oficial, se llevó todo a un mismo sistema espacial de referencia utilizando el Software Arcgis 10 con la herramientas Project, donde a los mapas que se encontraban en el DatumPsad 56 y se transformaron al Datum WGS84, tomando en cuenta el número 6 en las herramientas para ajustar como constante de transformación, ajustando mejor las transformaciones.
Al realizar la transformación las sobre posiciones de mapas no tenían problemas para el análisis de varias capas de mapas continuos.
Grupo multicriterio
La opinión de expertos en áreas afines a este estudio, se obtuvo a través de una encuesta realizada vía internet, a continuación se listan los colaboradores:
-Especialista en Agricultura Sustentable.
-Especialistas en Suelos.
-Especialista en Recursos Hídricos .
-Especialista en Mecanización Agrícola.
-Especialista en Agronomía.
La ponderación realizada por el grupo de expertos seleccionados fue de manera cualitativa, realizando la jerarquización. Con ese orden, se procedió a dar valores de 0 a 100 simulando un sistema de porcentajes. Se obtuvo las variables principales con sus respectivos valores tanto cuantitativo como cualitativo, se procedió hacer la misma ponderación de 0 a 100 con los atributos de cada variable. Para que las variables sean equitativas se dividió en cuatro (4) atributos a cada uno, así se generó el árbol de decisiones con una equidad, no favoreciendo por mayoría de atributos, a ninguna variable principal.
Mapas como factor limitante
Se tomó factores limitantes, para que el software no tenga el poder de decisión en esas zonas, y hacer mejor distribución de la ponderación a los demás atributos y variables, siendo estas: Parques Nacionales, Reservas Naturales, Población, Camaroneras, Zona mecanizable y Zona agrícola de cultivos perennes.
Los mapas de población, camaroneras, parques nacionales y reserva naturales se obtuvieron con la codificación cero, mientras que el resto de la áreas el valor de uno, así se generaron estos mapas individuales. Estos mapas se les transformo a raster y después se unifico con la herramienta del Software ILWIS 3.3 – operations – rasteroperations – cross, para hacer un solo mapa llamado limitación. El mapa de zona mecanizable se obtuvo por medio del mapa de pendiente en donde se colocó valor 1 hasta 12 % y 0 para los demás porcentajes y con un mapa de atributos se obtuvo el mapa de zona mecanizable. Todos estos mapas se los pasó hacer raster con 2 atributos numéricos únicamente, donde 1 significa que el programa si calcule las áreas y 0 no pueda calcular las áreas restringidas.
Zonas agrícolas de cultivos de rotación
Los atributos agrícolas se asociaron por un criterio de conservación y se definieron en dos clases: “zonas agrícolas de rotación y no aplica”, en las zonas agrícolas de rotación están inmersos los atributos de cultivos de ciclo corto de rotación, pasto cultivado, cultivos de arroz, maíz entre otros, y en el grupo de no aplica, está inmerso todo lo que es bosque primario, secundario, bosque sembrado, cultivos perennes, caco, café, forestales, poblaciones, cuerpos de agua, camaroneras, y los atributos que se encentraron mixtos, el que tenía mayor porcentaje de ocupación dominio, por ejemplo; 70 % de bosque y 30 % de pasto cultivado, este atributo iba al grupo de los que “no aplica”, luego de clasificar en los dos grupos, se generó un mapa de zonas agrícolas procediendo a verificar la información obtenida con la imagen Landsat 5 del año 2003 mediante interpretación visual en el Software ILWIS 3.3 con el Índice de Vegetación (NDVI).
Obtenida la clasificación de los dos grupos se utilizó la herramienta del ArcGis 10, ArcToolbox - Data Management Tools - Generalization - Dissolve, para generar un mapa por cada atributo de información, mediante la herramienta resample, se hizo que las imágenes tengan el mismo tamaño de celda para sobreponer los mapas obtenidos con un mismo sistema de referencia. El análisis visual se realizó en grupos homogéneos para mejorar las interpretaciones. En estos grupos se tienen los siguientes:
-Bosques
-Poblaciones
-Camaroneras
-Zonas agrícolas
-Parques y reservas nacionales
Solo se priorizó las zonas antropizadas, (las de uso agrícola de cultivos de rotación), ya que el objetivo intrínseco de este proyecto es tratar de optimizar estas áreas para elevar su productividad a mediano y largo plazo, manteniendo un suelo sustentable para las demás generaciones.
Procesamiento de la imagen Landsat
De la imagen se extrajo la mayor información de la cobertura de la superficie mediante el uso de índice de vegetación (NDVI), para resaltar y diferenciar la cobertura vegetal, obteniendo la información requerida. Se sobrepuso el mapa de uso y cobertura del año 2002 para verificar las zonas con mayor biomasa, ya que el estudio está enfocado a trabajar en estos lugares ya antropizados, se verificó que los atributos del mapa estuvieran concordando con la imagen satelital.
El uso del índice de vegetación es una herramienta fundamental para este tipo de extracción de información, el cual consistió en la combinación de las bandas de la imagen del satélite LandSat 5, Banda 4 que se encuentra en el rango espectral de la región del infrarrojo próximo, TM entre 0,76 – 0,90, la Banda 3 se encuentra en el rango espectral de la región visible rojo, TM 0,63 – 0,69. La combinación de estas bandas permiten que la masa de vegetación más vigorosa se refleje de color blanco, en donde el resultado está entre el rango de -1 hasta 1, donde 1 indica la vegetación más viva y -1 los cuerpos de agua que existen. La fórmula utilizada para procesar esta combinación de bandas fue: (B4 - B3 / B4 + B3), la cual se ejecutó en Map-calculator.
Árbol muticriterio para la zonificación
En este proceso se generó mediante el Software ILWIS 3.3, en la herramienta de árbol de decisiones, para el cual el proceso de creación de este árbol requirió los insumos de mapas como Textura, Profundidad, Pedregosidad, Pendiente y Nivel freático. Ya con sus respectivos pesos que se obtuvo de las encuestas y entrevistas con los expertos, el resultado de los formularios recibidos se realizó un promedio y se obtuvo un solo valor para cada variable y atributos y se procedió a dar a cada atributo su valor ponderado, después se generó un mapa de atributos con las columnas de puntuación y así se obtuvieron los mapas de cada variable con las puntuaciones de los atributos. Con la herramientas del Software ILWIS 3.3 – operations – Rasteroperetions – SpatialMulti – CriteriaEvaluation, donde se usó el método directo de ponderación. Se añadieron los factores y limitaciones. Esos pesos se estandarizaron automáticamente de 0 a 1 para que las variables tengan un solo resultado como mapa de salida. El mapa resultó con una información de valores entre 0 a 1 donde la que tiene el valor de 1, son las zonas más aptas para la labranza de conservación mecanizada y 0 es no apta.
RESULTADOS Y DISCUSIÓN
Determinación de zonas agrícolas
El Cuadro 1 presenta la clasificación obtenida de acuerdo a los atributos agrícolas asociados. Allí se observa el mayor porcentaje de ocupación para la “Zona Agrícola de rotación”, esto posiblemente debido a que presenta suelos de origen sedimentario y por ende son muy fértiles para la actividad agrícola. Esta acción corrobora con los datos del INEC (2010), y además manifiesta que la provincia de Manabí se ha convertido en una de las principales provincias productoras agrícolas.
Como resultado de este cuadro clasificado en dos grupos se demostró que el mayor porcentaje de ocupación lo tiene la “Zona Agrícola de rotación”, ya que los suelos son de origen sedimentario y por ende los suelos son muy fértiles para esta actividad, y esto concuerda con los datos de INEC (2010), donde dice que la provincia de Manabí se ha convertido en unas de las principales provincias productoras agrícolas.

Ponderación de variables del grupo multicriterio
El peso de las variables fue proporcionado por el valor mayor en la sumatoria de atributos y será más apto para la labranza de conservación. Se tomó en cuenta la limitante de las pendientes, ya que es una labor agrícola mecanizada el límite de la pendiente es máximo 12 %, poblaciones, parque nacionales, camaroneras y zonas protección (Cuadros 2 y 3).


Árbol de decisión multicriterio para zonificación de labranza de conservación mecanizada
La zonificación resulto ser: un área mecanizable para la labranza de conservación de la provincia de Manabí de 165 683 ha, que representa el 8,68 % de la superficie total y esto se debe a que la mayor superficie que tiene la provincia está a más de los 12 % de pendiente, como se puede apreciar en la Figura 2.
En el Cuadro 4 se representa la leyenda del mapa de zonificación de labranza de conservación.


CONCLUSIONES
-Se concluye que la provincia de Manabí tiene una superficie con 1 105 000 ha en la categoría de “Zonas Agrícolas de rotación” que representa el 59 % de ocupación de la superficie total y el área mecanizable para la labranza de conservación es de 165 683 ha, que representa 8.68 % de la superficie total.
-La variable más importante, significativa y dominante en orden jerárquico y porcentual es la pendiente, como resultado de las ponderaciones. Siendo la metodología de multicriterios efectiva para la toma de decisiones en la labranza de conservación mecanizable.
Agradecimientos
Agradecemos principalmente al grupo de expertos, que por motivo de muchas ocupaciones laborales, igual manera prestaron la ayuda necesaria para compartir sus experiencias en este proyecto.
BIBLIOGRAFÍA
ABDULAI, A.; OWUSU, V.; BAKANG, J.-E.A.: “Adoption of safer irrigation technologies and cropping patterns: Evidence from Southern Ghana”, Ecological Economics, 70(7): 1415-1423, 2011, ISSN: 0921-8009, DOI: 10.1016/j.ecolecon.2011.03.004.
FAO: Agricultura de conservación: estudio de casos en América Latina y África, ser. Boletín de servicios agrícolas de la FAO, no. ser. 78, Ed. FAO, Dirección de Fomento de Tierras y Aguas, Roma, 74 p., 2002, ISBN: 978-92-5-304625-6.
GOBIERNO PROVINCIAL DE MANABÍ: “Datos Geográficos”, Manabí - Gobierno Provincial, 2012, Disponible en: http://www.manabi.gob.ec/datos-manabi/datos-geograficos, [Consulta: 10 de octubre de 2012].
GRAJALES-QUINTERO, A.; SERRANO-MOYA, E.D.; VON-H, C.M.H.: “Los métodos y procesos multicriterio para la evaluación”, Revista Luna Azul, (36): 285-306, 2013, ISSN: 1909-2474.
INEC: “Resultados del Censo 2010 de población y vivienda en el Ecuador, fasículo Provincial”, [en línea], En: 2010, Disponible en: http://www.ecuadorencifras.gob.ec/estadisticas/, [Consulta: 23 de noviembre de 2012].
LEE, D.R.: “Agricultural Sustainability and Technology Adoption: Issues and Policies for Developing Countries”, American Journal of Agricultural Economics, 87(5): 1325-1334, 2005, ISSN: 0002-9092, 1467-8276, DOI: 10.1111/j.1467-8276.2005.00826.x.
MARIANO, M.J.; VILLANO, R.; FLEMING, E.: “Factors influencing farmers’ adoption of modern rice technologies and good management practices in the Philippines”, Agricultural Systems, 110: 41-53, 2012, ISSN: 0308-521X, DOI: 10.1016/j.agsy.2012.03.010.
REYES, S.: “Resultados y proyecciones del Mejoramiento del Maíz para Tolerancia a Sequía en Ecuador”, [en línea], En: Developing Drought and Low N-tolerant Maize, Ed. CIMMYT, El Batán, México, pp. 438-442, Google-Books-ID: t3FEQDyjDNAC, 1996, ISBN: 978-968-6923-93-3, Disponible en: https://books.google.com.cu/books?id=t3FEQDyjDNAC, [Consulta: 26 de noviembre de 2016].
ROCO, F.L.; ENGLER, P.A.; JARA, R.R.: “Factores que influyen en la adopción de tecnologías de conservación de suelos en el secano interior de Chile Central”, Revista de la Facultad de Ciencias Agrarias, 44(2): 31–45, 2012, ISSN: 1853-8665.
SAATY, T.L.; SAGIR, M.: “Extending the measurement of tangibles to intangibles”, International Journal of Information Technology & Decision Making, 8(1): 7-27, 2009, ISSN: 0219-6220, 1793-6845, DOI: 10.1142/S0219622009003247.
VERA-MONTENEGRO, L.; BAVIERA-PUIG, A.; GARCÍA-ÁLVAREZ-COQUE, J.-M.: “Multi-Criteria Methodology: AHP and Fuzzy Logic in the Selection of Post-Harvest Technology for Smallholder Cocoa Production”, International Food and Agribusiness Management Review, 17(2): 107-124, 2014, ISSN: 1559-2448.
Apéndice

Notas