ORIGINAL ARTICLE
Temperature-Humidity Recording System Applied to a Hexapod Robot for Artificial Pollination in Agriculture
Sistema de registro de temperatura-humedad aplicado a robot hexápodo para polinización artificial en la agricultura
Temperature-Humidity Recording System Applied to a Hexapod Robot for Artificial Pollination in Agriculture
Revista Ciencias Técnicas Agropecuarias, vol. 31, no. 4, e08, 2022
Universidad Agraria de La Habana
Received: 23 April 2022
Accepted: 14 September 2022
ABSTRACT: This paper presents the research results in the design of a radio frequency module to send humidity and temperature data to a Host-Local for management of information in a database. The operability of the system was achieved through the design of a Graphical User Interface, which was designed in JAVA language. The emitter module is installed on the back of a hexapod robot, designed for complex walks in agricultural lands, which in the future has the mission of carrying out artificial pollination processes. The technical objectives of the project are referred, as well as the maps of the software design through the UML diagram resource, the description of the layers of the software architecture for sending data, the design of the GUI and its connection with the local database created in MySQL. Finally, the graphic evidence of the operation of the system, the assembly in the hexapod robot and the technical conclusions with goals to work on future results are shown.
Keywords: Transmitter Module. Database, Graphical User Interface, Software Architecture..
RESUMEN: En el presente artículo se expone los resultados de investigación, en el diseño de un módulo de radio frecuencia que permite el envío de datos de humedad y temperatura, a un Host-Local para la administración de la información en una base de datos, la operatividad del sistema se logró por medio del diseño de una Interfaz Gráfica de Usuario, la cual se diseñó en lenguaje JAVA, el módulo emisor es instalado en el dorso de un robot hexápodo, diseñado para caminatas complejas en terrenos de agricultura, que a futuro tiene la misión de realizar procesos de polinización artificial. Se exponen los objetivos técnicos del proyecto, también los mapas del diseño de software a través del recurso de diagramas UML, la descripción de las capas de la arquitectura de software para el envió de datos, el diseño de la GUI y su conexión con la base de datos local creada en MySQL, finalmente se muestran las evidencias gráficas del funcionamiento del sistema, montaje en el robot hexápodo y las conclusiones técnicas con metas para trabajar en resultados a futuro.
Palabras clave: módulo emisor, base de datos, Interfaz Gráfica de Usuario, arquitectura de software.
INTRODUCTION
Robotics in agriculture is a topic that has become relevant in the context of the digital revolution, whether it is called agriculture 4.0 (automation) or the new definition of agriculture named 5.0 (robotics and artificial intelligence), it is a dichotomy of merely theoretical discussion, but in practice, IoT technologies, BigData, augmented reality, machine learning, etc., are tools that are covering new terrains to transmute the forms of popular, mechanized or automated agriculture into the new formats of the robotization of the field.
Robotics contains a range of multiple formats from VANT’s or, better known as drones, to android-type robots that one day, not too far away, will be a tool of science fiction applied to our reality of technological evolution. Robots inspired by insect zoomorphology is one of the many strands of the types of application robots that are under development. Among them are robots of hexapod format, which are devices bio-inspired in insects, arachnids and others. Tripod, quadrupeds and hexapods robots are common, among whose advantages is the easy adaptation to complex terrains. Due to its anatomy, a hexapod robot can move in complex terrain thanks to the mechanical flexibility of its links that allow to maintain its center of mass at a stable equilibrium point. (Barrientos, 2002; Zabalza y Ros, 2007; Medina, 2016; Miret, 2016; Mercader, 2017; Rubio y Daniel, 2017; Alvarado et al., 2019; Pomba, 2019). On the other hand, the acquisition of data during the walk of these robots for the collection of information in a database is an essential task existing different ways to perform this activity, from the collection of records to be stored in memories in the creation of a history, to the sending in real time of the collection data with IoT tools (Thompson y Aguayo, 2009; Medina, 2016; Mickle, 2016; Miret, 2016; Cajal, 2018; Marlin P. Jones and Associates inc, 2018; Pomba, 2019).
Some systems inspired by the displacement of hexapod-type robots are found in works such as "Implementation of a mapping and localization system to a hexapod robot focused on the exploration of the environment and temperature monitoring" Alvarado et al. (2019), on the other hand, works such as: "Design and Implementation of a Simultaneous Location and Mapping System (SLAM)" Barrientos (2002); Narváez y Yandún (2013); Cajal (2018), allow the mapping of robots in complex walking processes, applying intelligent algorithms for the improvement of processes. Finally, in relation to data acquisition applied in agriculture, telemetry techniques are implemented for the creation of LAN networks in the punctual administration of greenhouses, as explained in: "Wireless monitoring system for greenhouse crops" (González et al., 2012).
MATERIALS AND METHODS
General Characteristics of the Project
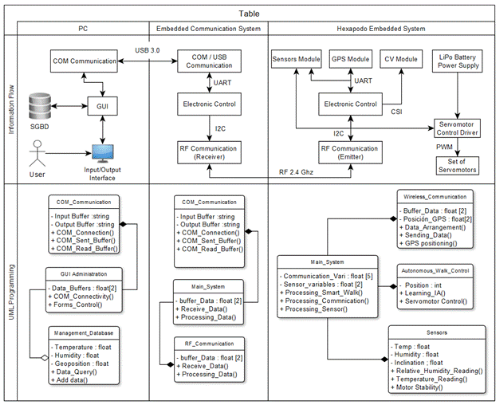
The expected result is a prototype of a hexapod robot, explorer of complex terrains for application of artificial pollination on crops, while the goals of the project are divided into: short, medium and long term. For this purpose, various activities will be carried out in a virtual laboratory for simulation and testing, as well as the manufacture of devices ranging from the fuselage to the complementary modules, to finally carry out physical tests. The design of an RF module for the acquisition of temperature (°C) and humidity (%RH) samples with a geolocation matrix will be carried out for their storage in a Local-Host (Local Database Access Point). As an analysis product there are: 1) RF Receiver Module 2.4 Ghz with COM connection; 2) and RF Emitter Module 2.4 Ghz gadget type for surface mounting on the back of hexapod robot. These elements constitute only one phase of all those that make up the final objective. The diagram in Figure 1 shows the goals of the project.

Technical objective of the implement: Design of a system for acquisition of temperature-humidity data in remote form.
Technical specifications:
2.4 Ghz RF wireless transmitter and receiver module with 2 Mbps data sending range and low power consumption;
Design of PCBs in SMD format with component installation ergonomics;
Hardware firmware design and high-level interface for dynamic management and easy operation;
Mounting flexibility for robot fuselage emitter module;
Protective housings for receiver module.
Software requirements: Graphical User Interface (GUI) for control and administration of the remote system, in the management and administration of temperature and humidity sampling at the geolocation point obtained.
Software Use Case Specifications: These are specified in Table 1.

Process for Selecting the Humidity-Temperature Sensor
The temperature and relative humidity data are captured by an HTU21D sensor; the decision point of the data acquisition device was not mere coincidence. To perform a deep search of the different sensors, the authors placed as a primary aspect the following criteria:
Most temperature and humidity sensors offer precision ranges ranging in relative humidity from ±2%RH to ±5%RH with an average humidity hysteresis: ± 1% RH, and in temperature ±2°C to ±1°C with approximate measurement times of 50ms-2s, for this the technical study of the datasheets of the sensors available from the discriminative search criteria described above, resulted in the report set out in Table 2.

From the technical, financial and logistical points of view, the most viable option to purchase the product was the HTU21D sensor, which offers a balance between performance and price, with which the incorporation of this device is the key to the first phase of the robot for the collection of temperature-humidity samples in complex terrains (TE. Connectivity, 2015).
General Application Architecture
The captured data of temperature (°C) and relative humidity (%RH) will be distributed remotely via wireless to a transceiver device with Half Duplex mode interconnection, having the data package the structure of "Address-Packet-Bit_paridad" by wireless communication of Radio Frequency (RF) at 2.4 GHz with a transmission rate of 2 Mbps. This is achieved with the implementation of a pair of transceiver modules from the Nordic nRF24L01 family (Nordic, Semiconductor, 2018; Wrapper , AutoCloseable, 2020). The location will be managed by a GPS module GY-GPSV3-NEO based on the IC NEO-6M-0-001 according to Ublox (2011), which returns geolocation of latitude and longitude. The flow of data transmission can be seen in the communication diagram shown in Figure 2.

The Operational Description of the Information Flow Matrix-UML Class Diagram can be seen in Table 3.

RESULTS AND DISCUSSION
JAVA-Based Desktop Application
The database is implemented locally to store log information according to the sample collection periodicity of °C%RH.
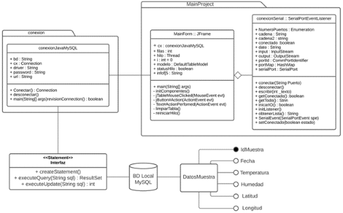
The first storage and management section runs in the embedded control system under a storage structure in linked lists in queue format, so the dequeuing of information is done by wired connection or wireless request to the main system. The information that reaches the computer is stored in a Local DATABASE managed by XAMMP in MySQL with the generic Port "3306". The COM information received is mediated by JAVA through the ORACLE driver "mysql-connector-java", known as JDBC (Java Database Connectivity), which is the driver that contains the APIs to make a connection and intercommunication with the SQL language Pal (2020); Wrapper AutoCloseable, (2020); Oracle (2022) for the administration of commands, both DDL (Data Definition Language) and DML (Data Manipulation Language) (IBM, 2021). With the use of DML support, an algorithm is implemented to query, insert and update the information of the local database created.
The interaction with the user was achieved by designing a GUI in the "Apache NetBeans" IDE, which can be seen in Figure 3.

The graphical interface has five important blocks that can be seen in Table 4.

For the design of the Graphical User Interface (GUI) in its programming architecture, the object-oriented paradigm based on the JAVA language was used. With the help of the Swing components, the user dashboard was designed, thus structuring a program based on packages, interfaces and classes. A complete map can be seen in the UML class diagram (Figure 4).

Tables 5 and 6 explain the operability of the UML class diagram.


Embedded Receiver and Transmitter System
The electronic and mechanical manufacturing processes of the system of emission and reception of humidity-temperature data were carried out. In the case of the receiver module, it was designed under an ergonomics and adaptability approach. Applying CAD systems, the protective housing was designed in 3D printing with PLA+ material, and the PCB was manufactured in SMD format. The result can be seen in Figure 5.

In the case of the receiver module, the electronics were embedded to create a fixing device by means of 4 screws in the corners for fastening in the hexapod robot. The power and data connection between the module and the robot is made with a 5-pin male-male Jst-xh 2.0 mm type cable, the manufacturing result of the module can be seen in Figure 6.

Module Installation in Hexapod Robot
The general proposal of the hexapod robot for the exploration of complex agricultural land has as its long-term objective the process of artificial pollination, so that the attachments it has available are modules that intend to be installed according to the continuous progress of technical development. The general shape proposes a six-limbed robot with three degrees of freedom on each leg, in this way the emitting module (°C-%RM-Latitude/Longitude) is installed at the top of the central fuselage of the hexapod, with the purpose of dispersing the little weight in its center of gravity and also expose the antenna in good position to send the data in RF format during the exploration process (Figure 7).

Real-time testing
The data that enters in the form of String are separated by the algorithm and reported in the table. A "JPanel" is also sent to accuse the reception of the data and the writing in the MySQL database. Figure 8 shows the real-time results

of the information flow described in Diagram 1, where the issuing module sends the remote temperature and humidity information, and the emitting device receives it to be sent and processed by the JAVA application for management in the Local DATABASE. The "Clean Table" button removes the records from the table, so it is possible to perform two types of query, by start and end dates as shown in Figure 9.

It is also possible to select the records in the Record Editing container in which the updated fields with the selected information will be placed, if any of the four fields are modified and the "Edit Record" button is clicked. This record will be edited both in the table and in the local database. If a record is selected from the table and the "Delete Record" button is clicked, the record will be deleted from the table and the local database (Figure 10).

CONCLUSIONS
The instrumentation for the collection of data in agriculture is a tool with a high spectrum of application, later the administration of the data obtained must be assisted by computer systems that allow flexibility in the work of purification. The present project showed evidence of a computer system oriented to agricultural processes, in which the reporting of results is oriented to the technical processes of hardware design and especially software. By making these efforts available, it is possible to create complex systems that will help farmers in the future in the knowledge and use of precision agriculture techniques, through computer systems that accuse or have refined and flexible information that allows decision making. In this first phase, the sending of two variables was reported, but the software can be enhanced to be able to manage more data. It is obvious that the hexapod robot can expand its qualities and must be equipped with other actuators or instruments that allow the collection and processing of signals, which from the beginning was considered in its mechanical design to make it modular in the processes of agriculture in which it has to perform the task of pollination.
Different resources of the software engineering were used to represent the results such as the tables of each use case, the UML diagrams, the operating tables of the parts of the software, etc. Much of the time for system design was focused on software design at both the hardware, GUI and database levels.
The project as a whole is a sub-sphere of the totality that composes it, the acquisition of wireless samples, will allow in the future the remote operability of the hexapod robot in the exploration of complex terrains in agriculture. Duplex communication will allow the sending and receiving of data for exploration processes. In the future, when the computer vision module is incorporated, it is intended to perform exploration in crops to implement invasive pollination techniques in some crops such as flowers. The control points will take the geoposition and the taking of temperature and humidity for later study, therefore, this phase was indispensable to be designed and implemented to continue with the robotics designs in the future. Finally, the importance that this type of project brings in agriculture, places Mexico on the road to technological independence showing evidence of the engineering and research capacity the country, as well as in computer systems, electronics, instrumentation and robotics. Together they are factors for the development of precision agriculture tools.
REFERENCES
ALVARADO, T.C.; VELARDE, G.E.; BARCIA, A.O.: “Implementación de un sistema de mapeo y localización a un robot hexápodo enfocado en la exploración del entorno y monitoreo de temperatura”, Científica, 23(2): 99-107, 2019, ISSN: 1665-0654, Disponible en:https://www.redalyc.org/articulo.oa?id=61459623002.
BARRIENTOS, A.: “Nuevas aplicaciones de la robótica. Robots de servicio”, Avances en robótica y visión por computador. Cuenca, Ediciones Castilla-La Mancha, 288, La robótica y tres aplicaciones principales, 2002.
CAJAL, A.: Aplicaciones de la robótica en presente y futuro, [en línea], Lifederr, 2018, Disponible en:https://www.lifeder.com/aplicaciones-robots/.
GONZÁLEZ, C.J.; NUÑEZ, P.B.; VILORIA, M.P.: “Sistema de monitoreo en tiempo real para la medición de temperatura”, Scientia et technica, 17(50): 128-131, 2012, ISSN: 0122-1701, Disponible en:https://www.redalyc.org/articulo.oa?id=84923878019.
IBM: Cambios en la réplica del lenguaje de definición de datos (DDL), [en línea], IBM, 2021, Disponible en:https://www.ibm.com/docs/es/idr/11.3.3?topic=console-replicating-data-definition-language-ddl-changes.
MARLIN P. JONES AND ASSOCIATES INC: 31150-MP. MG995 High Speed Servo Actuator, [en línea], Inst. Marlin P. Jones and Associates inc, Florida, USA, 2018, Disponible en:https://pdf1.alldatasheet.com/datasheet-pdf/view/1132435/ETC2/MG995.html.
MEDINA, A.: La robótica y tres aplicaciones principales, [en línea], Prezi, 2016, Disponible en:https://prezi.com/vdmjocojsd67/la-robotica-y-tres-aplicaciones-principales/.
MERCADER, U.J.R.: “El futuro del trabajo en la era de la digitalización y la robótica”, El futuro del trabajo en la era de la digitalización y la robótica, : 1-245, Aplicaciones de la robótica en presente y futuro, 2017.
MICKLE, P.: 1961: A peep into the automated future, [en línea], Capital Century, 2016, Disponible en:http://www.capitalcentury.com/1961.html.
MIRET, J.: Diseño e implementación de un robot cuadrupedo 3GDL con microcontrolador de 32bits STM, [en línea], UPV, España, 2016, Disponible en:https://riunet.upv.es/bitstream/handle/10251/89561/MIRET%20-%20Dise%C3%B1o%20e%20implementaci%C3%B3n%20de%20un%20robot%20cuadrupedo%203GDL%20con%20microcontrolador%20de%2032bits%20STM.pdf?sequence=1.
NARVÁEZ, T.V.J.; YANDÚN, N.J.: Diseño e Implementación de un Sistema de Localización y Mapeo Simultáneos (SLAM) para la Plataforma Robótica Robotino®, [en línea], QUITO/EPN/2013, publisher: QUITO/EPN/2013, 2013, Disponible en:https://www.researchgate.net/publication/337085433_Diseno_e_Implementacion_de_un_Sistema_de_Localizacion_y_Mapeo_Simultaneos_SLAM_para_la_Plataforma_Robotica_RobotinoR.
NORDIC, SEMICONDUCTOR: NrF24L01+. Single Chip 2.4GHz Transceiver. Preliminary Product Specification v1.0., [en línea], Nordic, (12). Trondheim: NORDIC, 2018, Disponible en:https://www.sparkfun.com/datasheets/Components/SMD/nRF24L01Pluss_Preliminary_Product_Specification_v1_0.pdf.
ORACLE: API Java JDBC, [en línea], Oracle, 2022, Disponible en:https://docs.oracle.com/javase/8/docs/technotes/guides/jdbc/.
PAL, A.: “Transmit power reduction≠ proportional power savings: Applicability of transmit power control in large-scale wireless sensor networks”, IEEE Internet of Things Magazine, 3(1): 20-24, 2020, ISSN: 2576-3180.
POMBA, P.: Trabajar con Servos, [en línea], Super Robotic, 2019, Disponible en:http://www.superrobotica.com/Servosrc.html.
RUBIO, M.; DANIEL, J.: “Diseño e implementación de un robot cuadrupedo 3GDL con microcontrolador de 32bits STM”, Diseño e implementación de un robot cuadrupedo 3GDL con microcontrolador de 32bits STM., 2017.
TE. CONNECTIVITY: HTU21D(F) RH/T SENSOR IC. Digital Relative Humidity sensor with. Temperature output., [en línea], Inst. Measurement Specialties, Inc, Francia, 2015, Disponible en:https://pdf1.alldatasheet.com/datasheet-pdf/view/880699/TEC/HTU21D.html.
THOMPSON, H.L.L.; AGUAYO, P.: “Como utilizar un servo motor con Arduino.”, Trabajar con Servos, 2009.
UBLOX: NEO-6 u-blox 6 GPS Modules. Zuercherstrasse: ublox, [en línea], Ublox, 2011, Disponible en:https://www.u-blox.com/sites/default/files/products/documents/NEO-6_DataSheet_(GPS.G6-HW-09005).pdf.
WRAPPER, AUTOCLOSEABLE: Declaración de interfaz, [en línea], Docs.Oracle, 2020, Disponible en:https://docs.oracle.com/javase/7/docs/api/java/sql/Statement.html.
ZABALZA, I.; ROS, J.: “Aplicaciones actuales de los robots paralelos”, En: 8th Latin American Congress of Mechanical Engineering. Cusco, Perú, vol. 3, La robótica y tres aplicaciones principales, 2007.
Author notes
*Author for correspondence: Luis Tonatiuh Castellanos-Serrano, e-mail: procesoslcce@hotmail.com, lcastellanoss@chapingo.mx
Conflict of interest declaration