Artículos
Aplicación del Ciclo Deming y Diagrama de Flujo para Incrementar la Productividad en la PYME BEYMA *
Application of the Deming Cycle and Flowchart to Increase Productivity in the SME Beyma.
Aplicación del Ciclo Deming y Diagrama de Flujo para Incrementar la Productividad en la PYME BEYMA *
Conciencia Tecnológica, núm. 65, pp. 61-72, 2023
Instituto Tecnológico de Aguascalientes
Recepción: 17 Enero 2023
Aprobación: 30 Mayo 2023
Resumen: Este artículo tiene como objetivo describir la aplicación de los cuatro pasos del ciclo de Deming y un diagrama de flujo a una PYME que lleva por nombre BEYMA, dedicada a la confección de prendas de vestir. El problema que presentaba es que era mínima la productividad en el pegado de manga. Con lo ya mencionado se observó un proceso deficiente, es por ello que, una vez que se puso a prueba la metodología se contabilizó la eficiencia y la eficacia para así saber cuál es la productividad con la que cuenta la empresa. Se realizó una prueba piloto para evaluar el proceso y se implementó el ciclo Deming dando como resultado un nivel de cumplimiento del 56.25%, mejorando considerablemente la eficacia y eficiencia en el proceso productivo de la PYME.
Palabras clave: Eficacia, eficiencia, mejora, proceso, productividad.
Abstract:
The goal of this article is to describe the application of the four steps of the Deming cycle and a flow chart to an SME called BEYMA, dedicated to the manufacture of garments. The problem presented is the minimum productivity in sleeve gluing. As a consequence of a deficient process, that is why, once the methodology was implemented, the efficiency and effectiveness were counted in order to know the productivity of the company. A pilot test was carried out to evaluate the process and the Deming cycle was implemented, resulting in a compliance level of 56.25%, considerably improving the effectiveness and efficiency of the SME's production process.
Keywords: Efficiency, efectiveness, improvement, process, productivity.
Introducción
Las PYMES y MIPYMES en México, de acuerdo con un estudio realizado por el INEGI en el año 2020, representan el 99.8% de un poco más de 49 millones de establecimientos públicos y privados [ 1]. Es importante por el número de empleos que se generan. Ahora bien, este artículo trata de apoyar a una PYME que se encuentra en la zona norte del Estado de México. Se señala que por fines de confidencialidad no se menciona su ubicación exacta. Esta PYME se dedica a la manufactura de prendas de vestir.
La confección de prendas de vestir cuenta con una serie de procesos, uno de ellos es el pegado de manga porque de acuerdo al estudio realizado en la PYME BEYMA se encuentra que esta operación genera fallas en la producción, es por ello que el siguiente artículo tiene como finalidad brindar los conocimientos necesarios para la implementación del ciclo Deming a fin de mejorar en la productividad en el área de pegado de manga [ 2].
Para ello se describe la situación en la que se encuentra, el área de pegado de manga para luego de la implementación se mida en cuanto se ha elevado la productividad. Al implementar el uso de la metodología del ciclo de Deming se busca dar la solución a las principales causas para que de esta manera la productividad aumente en sus dimensiones que vienen a ser la eficiencia y la eficacia; como consecuencia el área de pegado de manga obtendrá una mayor rentabilidad, podrá abastecer oportunamente a la siguiente operación en las líneas de costura [ 3].
El ciclo Deming es importante porque les permite a las empresas una mejora integral de la competitividad, de los productos y servicios, buscando la mejora continua de la calidad, reducción de costos, optimizar la productividad, reducción de los precios e incrementar la participación del mercado y aumentar la rentabilidad de la empresa [ 4] [ 5].
También la productividad es un ratio o índice que mide la relación existente entre la producción realizada y la cantidad de factores o insumos empleados en conseguirla [ 6]. Se define como a relación que mide la utilización de los productos obtenidos entre los recursos o insumos utilizados para su elaboración. Esta dada por la ecuación ( 1):

La importancia de la productividad se reconoce mundialmente porque no existe alguna otra actividad humana para elevar el nivel de vida en la sociedad, esto se refleja en el potencial de incrementar los sueldos y la mayor rentabilidad para el capital invertido [ 7]. Si bien ya definimos que es la productividad ahora bien debemos conocer el concepto de eficiencia, es la relación entre el resultado alcanzado y los recursos utilizados.
Es un indicador que mide la relación del tiempo utilizado sobre el tiempo total utilizado y está dada por la ecuación ( 2):

Otro concepto abordado es la eficacia que se define como la relación entre las actividades y los resultados planeados, implica utilizar los recursos necesarios para lograr el objetivo [ 8] [ 9]. Es el cumplimiento entre los objetivos alcanzados y los objetivos planeados, estos pueden ser el número de unidades producidas sobre las unidades ya programadas en los tiempos establecidos. Esta dada por la ecuación ( 3):

Además, se señala que después de aplicar la investigación propuesta por [ 11], se aplicaron los pasos del ciclo Deming y se elaboró de un diagrama de flujo, llegando a una serie de resultados que más adelante se describen.
Materiales y métodos
Tipo de investigación.
El autor Espinoza Montes [ 10], afirma que una investigación tecnológica tiene el propósito de aplicar los conocimientos científicos resultantes mediante la investigación, para solucionar diferentes problemas y que así se beneficie a la sociedad. La investigación utilizada en este proyecto es de nivel aplicada. A continuación, se describe a detalle la metodología empleada, usando como base la expuesta por el autor Andrés Pacheco Espejel en su libro “Metodología critica de la investigación” donde combate la improvisación existente en distintos sectores, tanto académicos o no, e insisten en la necesidad de realizar investigaciones con sustento metodológico, ya sea utilizando la investigación básica, tecnológica o aplicada, alcanzando así, resultados significativos para la ciencia y la sociedad [ 11]. Ver Figura 1.

Desarrollo
Para comenzar a trabajar con el ciclo de Deming realizamos un estudio de muestra que se realizó en un mes, para ver la eficiencia y la eficacia, al igual que la productividad en el área de pegado de manga, como se observa en la Tabla 1.
Antes de aplicar el ciclo Deming se tiene que en el área de pegado de manga se encuentra una baja eficiencia al igual una baja eficacia por lo cual la productividad como se muestra en la tabla 1, es baja porque los operarios al no realizar bien sus tareas en primera estancia y después pasar a una inspección se le regresa sus piezas para ser corregidas; esto provoca un paro en la productividad por que no se avanza en la línea de costura.
El método consta de cuatro pasos:
Planificar (1), Hacer (2), Verificar (3), Actuar (4).
Con base a la problemática se decidió trabajar como primer paso con una tabla de correlación; lo anterior para determinar qué actividad tenía más valor, como se muestra en la Tabla 2.
Planificar.
En la operación de pegado de manga se realizó una planeación para identificar cada una de las actividades y determinar en donde se tienen las fallas provocaba que el proceso por momentos se detenga.
En la Tabla 1 se visualizan los datos recopilados en el proceso. Lo anterior sucede porque le exigen al personal que cubran la meta, sin darse cuenta que el método no es correcto. Se sugirieron algunas alternativas que pueden ayudar a mejorar la productividad en el área de pegado como se muestra en la Tabla 3.
Hacer.
Se realizó una prueba piloto para medir la efectividad del Ciclo en la etapa Hacer. En esta etapa se puso en marcha cada uno de los pasos de planificar, como se observa en la Tabla 4.
Verificar.
Para corroborar que se empleó el ciclo se llevó a cabo otra prueba para comprobar si efectivamente hubo un cambio en la producción. En esta etapa se llevó a cabo una inspección para que cumpla lo que se había propuesto y como se muestra en la Tabla 5.
Actuar.
Con base en el análisis se aplicaron las mejoras en el área de pegado de manga, como se observa en la Tabla 6.
Cada una de las etapas del ciclo de Deming se evaluó conforme a la Tabla 7 para así saber el nivel de cumplimiento.
Se obtuvo como resultado un nivel de cumplimiento dado por la ecuación ( 4)

El resultado de la prueba piloto fue de 56.25%, porque algunos operadores no querían dejar la forma común de trabajar.
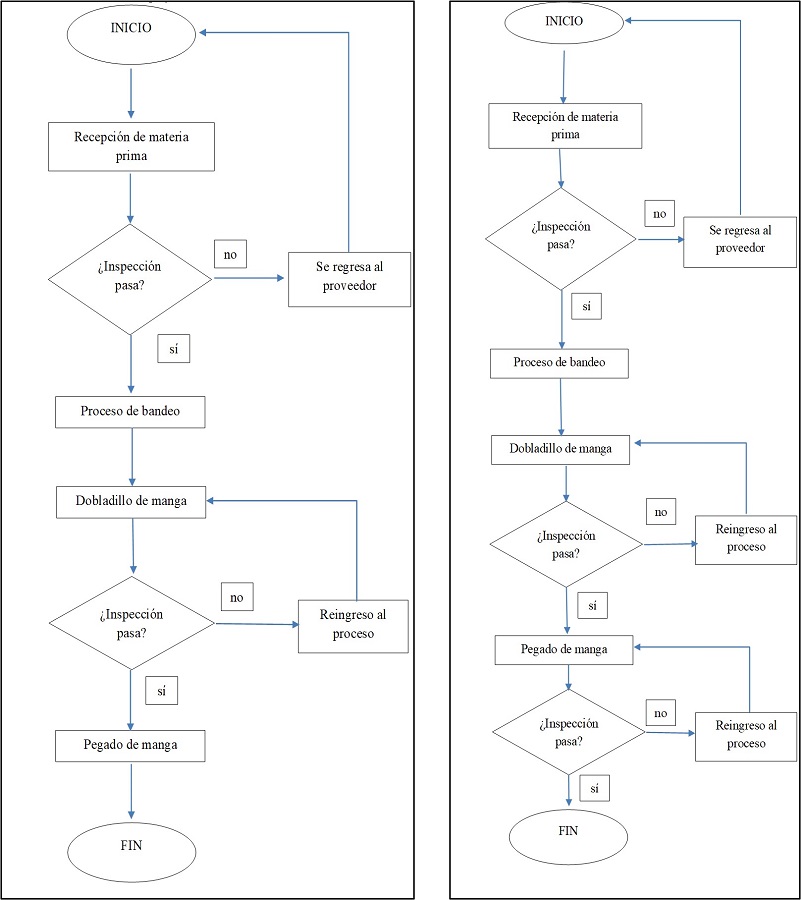
Enseguida se muestra el diagrama de flujo que tiene la finalidad de representar el proceso. Con la finalidad de mejorar el proceso se realizó una reconstrucción en el diagrama de flujo.







Resultados y discusión
A continuación, se muestran los resultados obtenidos en esta disertación, como podemos ver en el diagrama de la Figura 2, se describen el antes y después de la mejora.
Como resultado de cada una de las metodologías aplicadas, el ciclo de Deming ayudó a determinar porque se detenía en momentos la producción en el área de pegado de manga, arrojo que no se tenía un personal capacitado, una buena planificación del proceso, así como diversas fallas al momento de ejecutar la operación.
Se realizó una prueba piloto para evaluar el proceso y se implementó el ciclo Deming obteniendo los siguientes puntajes:
Planificar = 12 puntos
Hacer = 10 puntos.
Verificar = 12 puntos.
Actuar = 11 puntos.
Dando un total de 45 puntos esto dividido entre 80 que es el objetivo, dando un resultado de 56.25%. Se observó que si hubo una mejora en el proceso. Con el diagrama de flujo se logró la esquematización de los procesos y así mismo saber quién y cómo se deben realizar las tareas para el proceso productivo.
Es necesario señalar que este estudio se realizó durante el segundo semestre del año 2022, dando inicio el 8 de agosto y finalizando con los resultados de las pruebas piloto el día 28 de noviembre de ese mismo año.

Conclusiones
Finalmente, se pude afirmar que, se logró aumentar la productividad después de ejecutar las metodologías establecidas las cuales fueron el Ciclo Deming y el diagrama de flujo con la finalidad de mejorar el área de pegado de manga en un 56.52% así los defectos que esta área tenía eran demasiados y esto ocasionaba que el cliente regresara las prendas de vestir y a su vez se debía realizar un reproceso para que ya no tuvieran errores y estas sean aceptadas para cumplir con la demanda que se solicita. Con lo anterior podemos asegurar que existe suficiente evidencia para confirmar que la aplicación del ciclo Deming y diagrama de flujo pudo incrementar la productividad en la PYME BEYMA. Además, en este punto se hace un agradecimiento a la PYME BEYMA, al TECNM: TESJo y al TECNM: ITST por las facilidades prestadas.
Referencias
INEGI, «Demografía de los establecimientos mipyme en el contexto de la pandemia por COVID-19,» Cominicación Social INEGI, Ciudad de México, 2022.
M. A. Curaca, Implementación del ciclo de deming para incrementar la productividad del área de impresiones flexograficas de una empresa textil, Lima: Universidad Cesár Vallejo, 2016.
G. Caycho, Implementación de un sistema de incentivos para la mejora de la productividad en una empresa textil, Lima: Universidad Nacional Mayor de San Marcos, 2017.
O. C. Gonzalez y A. J. Alfonso, Sistemas de Gestión de calidad, Bogotá: Ecoe Ediciones, 2016.
M. F. Gastelo y Z. Perleche, Mejora de la línea de producción de mallas para incrementar la productividad en una empresa de confecciones textiles, Chiclayo: Revista de la Universidad Católica Santo Toribio de Mogrovejo, 2015.
E. Dounce, La productividad en el mantenimiento industrial, Ciudad de México: Grupo Editorial Patria, 2007.
E. K. Sahuanga, Aplicación de las herramientas de lean manufacturing para mejorar la productividad, en la empresa textil, el Agustino: Universidad César Vallejo, 2017.
V. Milagros y M. Antonio, Aplicación del ciclo deming para la mejora de la productividad en una empresa de transportes, Chimbote: Revista Cientifica EPigmalión, 2019.
I. A. Castellanos, El Ciclo Deming para mejorar la productividad en los procesos de una empresa textil, Huancayo: Universidad Peruana de los Andes, 2018.
C. Espinoza Montes, Metodología de investigación tecnológica, Perú: Soluciones gráficas, 2014.
A. A. Pacheco Espejel, Metodología Crítica de la Investigación, Grupo Editorial Patria, 2006.
Notas