Comparing transformational and instrumental leadership: The influence of different leadership styles on individual employee and financial performance in Brazilian startups
Comparing transformational and instrumental leadership: The influence of different leadership styles on individual employee and financial performance in Brazilian startups
RAI - Revista de Administração e Inovação, vol. 16, no. 2, pp. 143-160, 2019
Universidade de São Paulo
Abstract:
Abstract Purpose The purpose of this study is to investigate the influence of transformational and instrumental leadership on the individual performance of the employee and the financial performance in Brazilian startups. Design/methodology/approach The adopted methodological construction strategy was structural equation modeling, with the purpose of applying the model to primary data collected from a sample of leaders of Brazilian startups (n = 126). Findings Results suggest that when leadership types are analyzed separately, both directly influence employee performance. Originality/value This study has four main contributions: to test the influence of the two leadership styles on employee performance and thus to help advance the theoretical understanding of leadership; to perform this test in the context of Brazilian startups; to equip professionals with more information about the effects of crucial leadership types on individual type of employee performance; and to expand knowledge for recruitment and managerial training in initial-stage companies.
Keywords: · Performance · Transformational leadership · Instrumental leadership · Startups.
There has been substantial growth in the number of studies of leadership since the turn of the twentieth century (Hunter, Bedell-Avers, & Mumford, 2007; Morrison, 2010). This has led to a proliferation of definitions of leadership, which Vroom and Jago (2007) summarize by noting that most definitions of leadership involve a process of influence. House and Mitchell (1975) suggest that one of the strategic skills a leader needs to have is the ability to improve the motivation and satisfaction of employees when performing a job. Leadership is considered an essential individual factor for business innovation because it makes a positive contribution to employee performance (Harborne & Johne, 2003).
Most recent research is led by Bass (Lord, Zaccaro, Day, & Avolio, 2017; Wang, Oh, Courtright, & Colbert 2011) who is regarded as one of the top five most influential authors in leadership studies (Zhu, Song, Zhu, & Johnson, 2018). Bass proposed the full-range leadership theory (FRLT) (Bass, Avolio, & Goodheim, 1987), which includes transformational, transactional and laissez-faire leadership styles. Recent reviews suggest that transformational leadership has represented a major stream of leadership research over the past three decades (Lord et al., 2017; Zhu et al., 2018). However, for some authors (Antonakis & House, 2004; Knippenberg & Sitkin, 2013; Yukl, 1999), the FRLT model is not sufficiently comprehensive to describe all characteristics of a leader. Among other criticisms, Yukl (1999) claims that the FRLT model omits some relevant leadership behaviors and tends toward heroic conceptions of leadership.
For Antonakis and House (2004), the gaps found in the base FRLT model can be filled by adopting an extended FRLT (eFRLT) model, which adds instrumental leadership to the styles defined in the original FRLT. On this view, efficient leaders must ensure that organizations adapt to the external environment and use their resources efficiently. In eFRLT, instrumental leadership refers to the ability of a leader to achieve the goals set by the company through analyzing the internal and external environment of the company, outlining strategic objectives and providing performance feedback.
Considering the current discussion on both transformational and instrumental styles of leadership (Antonakis & House, 2014; Rowold, 2014; Rowold, Diebig, & Heinitz, 2017), this study chose to compare the effect of these styles on individual employee and financial company performance. An empirical study comparing these two types of leadership is relevant because there are few comparative studies between the two (Rowold, Diebig, & Heinitz, 2017), especially in the context of startups (Leitch & Volery, 2017; Zach & Baldegger, 2017).
The particular relevance of studying leadership in the context of startups is the likelihood of a strong relationship between the behavior of a leader with strategic vision and the performance of a new enterprise (Chrisman, Bauerschmidt, & Hofer, 1998). The interaction, presence and follow-up of leadership in startups are critical, as an uncorrected error is likely to threaten the company’s survival (Zach & Baldegger, 2017). Additionally, unlike consolidated companies, startups often have unstructured processes, posing enormous challenges to the entrepreneurs that must assume the leadership roles (Ensley, Hmieleski, & Pearce, 2006).
The leadership capacity of specifically Brazilian startups is of particular interest due to the external context of a developing country: in Brazil, small companies have reduced access to the necessary resources required for their survival (Cornell University, INSEAD, & WIPO, 2018; GEM, 2016), which demands superior ability among entrepreneurs to manage material and human resources (Vyakarnam & Handelberg, 2005).
Therefore, the main purpose of this study is to contribute to the literature of leadership in the context of startups operating in developing countries by comparing the influence of transformational leadership (Carless, Wearing, & Mann, 2000) and instrumental leadership (Antonakis & House, 2004) on subjective performance (employee performance) and on objective organizational performance (financial performance). The contribution to management knowledge consists of providing professionals with more information about the effects of the main types of leadership on different dimensions of the individual performance of employees, thus supporting managerial recruitment and training in companies during their early stages
Transformational leadership
In studies of innovation, transformational leadership is considered one of the key leadership styles and has been studied for more than 20 years (Avolio, Walumbwa, & Weber, 2009; Bono & Judge, 2004; Wang et al., 2011). A recent review (Zhu et al., 2018) suggests that 41 per cent of landmark leadership research deals with transformational or charismatic leadership. Transformational leadership has been considered the primary motivational factor for innovation (Wang et al., 2011) and creativity (Kark, Van Dijk, & Vashdi, 2018) within companies, especially in startups (Zach & Baldegger, 2017).
In the 1980s, Bass presented the FRLT (Bass, 1985). The FRLT initially outlined two types of leadership: transformational and transactional. According to Bass (1990), transformational leadership is the most effective one because transformational leaders can inspire, motivate and intellectually stimulate those they lead. Avolio and Bass (1995) related the transformational style of leadership outlined in FRLT to the ability to stimulate innovative performance, again adopting a premise of personality traits. According to Conger (1999):
To be transformational was to be a leader. To be purely transactional was to be the calculating manager. The heroic leader had returned – reminiscent of the days of “great man”, theories – with a humanistic twist given the transformational leader’s strong orientation towards the development of others (Conger, 1999, p. 149).
In a transformational leadership style, leaders place a great emphasis on motivational development and stimulate their employees by creating and representing an inspiring vision of the future (Bass, 1997). Transactional leadership differs from transformational leadership because it depends on a well-defined system of contracts and rewards (Bass, 1990). The original FRLT evolved over the following two years, incorporating laissez-faire behavior into the model (Avolio, Bass, & Jung, 1999). Laissez-faire behavior is a more passive approach in which leaders shirk responsibilities and avoid making decisions; in other words, it is the absence of leadership (Bass, 1990).
Podsakoff, MacKenzie, Moorman and Fetter (1990) suggested that the transformational leadership style can be summarized by six subconstructs: identifying and articulating a vision, providing an appropriate model (example), promoting the acceptance of group goals, having high-performance expectations, providing individualized support and providing intellectual stimulation. Carless et al. (2000) adapted this scale by distinguishing between supporting staff in their individual development but preferred a broader concept of charisma (Carless et al., 2000) in contrast to the idea of high-performance expectations (Podsakoff et al., 1990). As a result, Carless et al. (2000) proposed the Global Transformational Leadership (GTL) scale, which consists of seven behaviors that make up transformational leadership as follows:
· Vision: It communicates a clear and positive view of the future.
· Staff development: It treats staff as individuals, supports and encourages their development.
· Supportive leadership: It encourages and recognizes the staff.
· Empowerment: It fosters trust, involvement, and cooperation among team members.
· Innovative thinking: It encourages thinking about problems in new ways and questions assumptions.
· Lead by example: It is clear about his/her values and practices what he/she preaches.
· Charisma: It instills pride and respect in others and inspires by being highly competent. (Carless et al., 2000, p. 396).
In this work, we will adopt the measurement instrument proposed by Carless et al. (2000), translated and adapted into Portuguese by Valladares (2012).
Instrumental leadership
According to literature (Antonakis, Avolio, & Sivasubramaniam, 2003; Knippenberg & Sitkin, 2013; Yukl, 1999), the FRLT is not sufficient to describe all characteristics of a leader. According to these critics, the description of the FRLT model lacks critical processes, has a narrow focus on educational methods, omits relevant leader behaviors, insufficiently specifies the limiting context conditions and has a tendency toward heroic leader conceptions (Yukl, 1999). The concept of instrumental leadership was introduced by Antonakis and House (2004) to fill some of the gaps identified in FRLT. Some characteristics considered strategically relevant to achieve the desired performance levels were not addressed by the transformational, transactional and laissez-faire (Antonakis and House, 2014) leadership styles; especially, problematic was the omission of task-oriented behavior (Yukl, 1999).
Antonakis and House (2004) recovered the traditional path-goal theory (House, 1971) by proposing the eFRLT. The eFRLT adds the instrumental leadership type, which is composed of two main factors, namely, strategic leadership and job facilitation leadership.
Strategic leadership includes strategic actions that affect processes and structures at the organizational level. It is composed of two dimensions: monitoring the environment and strategy formulation and implementation. Monitoring the environment is described by its creators as a verification behavior of internal and external organizational environments. It expresses the ability to know the organization’s strengths and weaknesses and identify future opportunities. Strategic formulation and implementation refers to leading actions focused on developing policies, goals and objectives to support the strategic vision and mission.
The second factor presented by Antonakis and House (2004) is job facilitation leadership and encompasses two dimensions: facilitating the route toward the objective and monitoring the performance or results. The first dimension presents leader behavior focused on targeting, supporting and providing resources for, and eliminating obstacles to, goal achievement. The second dimension, known as performance monitoring, depicts the response of leaders who provide constructive feedback, reinforce employees’ self-efficacy beliefs and evaluate contributions toward the leader’s goal.
In this study, we adopt the reduced instrumental leadership scale proposed by Antonakis and House (2014).
Individual employee performance and company performance
Individual performance is one of the most extensively studied concepts in organizational behavior (Bommer, Johnson, Podsakoff, & Mackenzie, 1995). According to Bommer et al. (1995), the field needs to consider two divisions of analysis: objective and subjective performance measurements. Objective measures are those that can be counted (e.g. numerical results), while subjective measures are those that are usually evaluated by behavior scales; that is, they should not be treated the same way by researchers.
Some studies suggest that there is a significant relationship between leadership and the follower’s performance (Wang et al., 2011). However, these studies are limited because they do not acknowledge the existence of different behavioral dimensions of performance (Motowidlo & Van Scotter, 1994; Welbourne & Johnson, 1998).
The present study intends to incorporate the behavioral dimensions of employee performance. These dimensions are evaluated by the Welbourne and Johnson’s (1998) individual performance scale, the role-based performance scale (RBPS). This scale tries to capture employee behavioral dimensions that go beyond the expected numerical results for a given function. RBPS evaluates individual performance in five dimensions:
1. ability to accurately deliver observable tasks and results (work);
2. commitment, demonstrated progress and activities undertaken for career benefit (career);
3. capacity for innovation and creativity in carrying out daily professional tasks (innovation);
4. ability for teamwork in supporting company development (team); and
5. organizational ability (organization) (Welbourne & Johnson, 1998).
The first dimension, work, includes observing the quantity and quality of work results, care and precision in performance and internal or external customer service. The second dimension, career, includes the ability to pursue career development, develop skills for the future, seek constant development and check the progress. The third dimension, innovation, refers to the ability to present and implement new ideas, find ways to improve activities and create new processes and routines. The fourth dimension, team, shows the concern with acting as a team collaborator, sharing knowledge, assisting the group’s success and supporting the team’s needs. The fifth and final dimension, organization, refers to the attitude of going beyond what is expected for the company development, demonstrating behaviors that improve the company’s image and helping it to become a better place to work at.
The objective measures of this study rely on the collection of the financial data of the startups. Accessing objective measures of startups is not an easy task because of the lack of historical information within these companies (Brush & Vanderwerf, 1992). Financial growth and profitability are often cited as one of the primary goals of new ventures; the most commonly used numeric indicators in surveys conducted at startups are sales growth, employee growth and profitability (Brush & Vanderwerf, 1992).
Leadership in startups
Although leadership research has a long tradition, entrepreneurship research is at a comparatively nascent stage (Zach & Baldegger, 2017). Therefore, only a few theoretical and empirical studies address the interface of both domains. For Zach and Baldegger (2017), this fact is surprising, because leadership is of high relevance for startup success. The basis and development of startups are inevitably linked to leadership. As a result, the exercise of leadership is increasingly becoming part of the regular activity of CEOs and is a critical factor in the development of successful new ventures (Cogliser & Brigham, 2004).
Studying leadership in this context is relevant because, in an unfavorable context such as the one presented by Brazil, new entrepreneurial activities, with a focus on innovation and without government support (Cornell University, INSEAD, & WIPO, 2018; GEM, 2016), tend to require greater personal effort from entrepreneurs. Mischel’s (1977) appraisal of the context of leadership distinguished two types of situations: weak and strong. According to Mischel, weak situations are necessarily opposite to strong ones. Mischel’s (1977) conceptual development of strong situations outlines four criteria:
They all lead us to interpret particular events in the same way, induce uniform expectations about the most appropriate response pattern, provide adequate incentives for the performance of that response pattern, and require that all have the same abilities to the same extent (Mischel, 1977, p. 347).
Still according to Mischel (1977), in strong situations, specific behaviors are reinforced by regulations and incentive structures that help establish these behaviors. In situations considered to be weak, on the other hand, no clear incentives, support or normative expectations are provided for what constitutes expected behavior. Mullins & Cummings (1999) demonstrated that in unfavorable or weak environments, the behavior of individuals is more clearly linked to organizational outcomes than it is in favorable or strong situations.
Previous studies highlight the leading role of entrepreneurs in startups (Macmillan, Siegel, & Narasimha, 1985). Macmillan and his colleagues investigated the primary reasons leading a venture capital fund to invest in a startup: their most relevant result was the positive relationship between investing in a startup and the quality of the entrepreneur. In fact, the study by Macmillan and his colleagues revealed that five of the top ten most important criteria had to do with the entrepreneur’s experience or personality. The choice of companies that make up the sample was based on the importance given to leadership for this type of business and its strategic differentiation with other types of companies (Chrisman et al., 1998), with the roles of founder, entrepreneur or leader having greater relevance to individual employee performance (McColl-Kennedy & Anderson, 2002) and company performance (Ensley, Hmieleski, & Pearce, 2006).
Avolio, Walumbwa, and Weber (2009) point out the need to study more deeply the contexts where leadership behavior can be observed. The context of the present study will be characterized by startups located in Brazil. The context of startups is relevant to investigate leadership because new ventures (startups) differ in characteristics from those with consolidated organizational strategies. In Brazil, there are few entrepreneurial actions focused on innovation and there is little support from educational and governmental institutions (GEM, 2016), suggesting that a new company focused on innovation, such as a startup, in a context with little financial, educational and governmental incentive, is embedded in a weak situation (Cooper & Withey, 2009).
Therefore, it is expected that in startup companies, the leadership behavior of the entrepreneur is correlated with both employee performance and company results.
The relationship between transformational leadership and performance
Transformational leadership has long been considered as a relevant factor for companies to achieve better organizational performance (Avolio et al., 2009; Bycio, Hackett, & Allen, 1995; Wang et al., 2011). The highest levels of organizational performance (Colbert, Kristof-Brown, Bradley, & Barrick, 2008) and employee performance (Ng, 2017) are achieved when improvements are made in cohesion, motivation and goal-setting among a workgroup.
Previous studies (Gumusluoglu & Ilsev, 2009; Peterson, Walumbwa, Byron, & Myrowitz, 2008) have identified a positive relationship between transformational leadership and startup performance.
For example, Gumusluoglu and Ilsev (2009) tested and confirmed the hypothesis that transformational leadership has important effects on individual creativity and organizational innovation. The relationship between transformational leadership and individual creativity was confirmed by a more recent study (Kark et al., 2018). According to the study by Gumusluoglu and Ilsev (2009), transformational leadership influences employee creativity through psychological empowerment. At the organizational level, results revealed that transformational leadership is positively associated with organizational innovation.
Another recent study by Tepper et al. (2018) revealed that employees respond better when led by transformational leadership, especially when they experience more challenging stressors at work.
Peterson et al. (2008), using structural equation modeling (SEM), analyzed correlations between positive psychological traits (hope, optimism and resilience), transformational leadership and company performance in the contexts of high-tech startups and consolidated companies. Results revealed that the positive psychological traits of CEOs relate positively to transformational leadership, and that it mediates the relationship between positive psychological traits of leaders and corporate performance. Transformational leadership was more strongly related to company performance in startups than in consolidated companies.
Therefore, based on previous studies, we suggest the following hypothesis:
H1.
The transformational leadership style is positively related to the individual employee performance (H1a) and financial performance (H1b) of Brazilian startups.
The relationship between instrumental leadership and performance
Recent studies (Antonakis and House, 2014; Rowold, 2014; Rowold et al., 2017) show that the characteristics included in the FRLT theory (Bass, 1985, 1997) are not sufficient to explain all leadership-related phenomena; therefore, “we need additional angles to fully understand the leadership phenomenon, paving the way for the introduction of new leadership models”, (Bormann & Rowold, 2018, p. 161). Furthermore, Knippenberg and Sitkin (2013) state that:
[…] the most frequently used measurement tools are invalid in that they fail to reproduce the dimensional structure specified by theory and fail to achieve empirical distinctiveness from other aspects of leadership (Knippenberg & Sitkin, 2013, p. 2).
According to Yukl (1999), the effects of transformational leadership were greatly exaggerated, while in some studies, aspects of leadership related to the strategic skills of the leaders were generally omitted from analysis models. Yukl further suggests that the FRLT model disregards one of the most traditional leadership theories, the path-goal theory (House & Mitchell, 1975), and does not consider a decision-making pattern based on rational processes.
The eFRLT, proposed by Antonakis and House (2014), complements FRLT (Bass, 1985) by including instrumental leadership characteristics. Instrumental leaders implement strategy formulation and have a plan, which implies developing goals for their subordinates (Antonakis & House, 2004, 2014). This set of articulated goals and strategies reduces employee uncertainty (Rowold et al., 2017), guiding them clearly and objectively:
In startups, the competitive strategy does matter […] For small firm managers, the implications are that competitive strategy matters and that the development of one type of competitive advantage in line with a firm’s resources is a major performance driver (Lechner & Gudmundsson, 2012, p. 18).
Another trait highlighted in instrumental leadership is how leaders care about environmental monitoring. This concern with the environment creates the probability of obtaining information about the resources available, thus providing a more assertive attitude about how to react internally and externally according to the presented situation. Instrumental leaders use path-goal facilitation (House, 1971) to support employees, providing resources and constant follow-up for their followers, which leads to reducing employee stress (Rowold et al., 2017). In addition to Rowold et al. (2017), there are only two further empirical studies that explore the correlation between instrumental leadership and performance. The first, by Antonakis and House (2014), looks at the correlation between instrumental leadership and subjective performance, and the second, by Rowold (2014), looks at the correlation between instrumental leadership and objective performance.
Based on previous empirical results, the following hypothesis can be formulated:
H2.
The instrumental leadership style is positively related to the individual employee performance (H2a) and financial performance (H2b) of Brazilian startups.
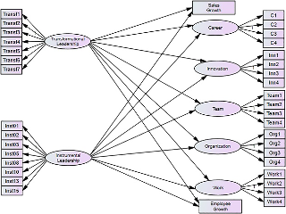
H1 and H2 are schematically illustrated in Figure 1.
Method
Participants
To test the conceptual model, a survey was conducted in 2017 and 2018 with a sample of 126 leaders of startup companies. Of these, 78 respondents are from a private company in Brazil that evaluates startups and links them with large companies that require new projects focused on innovation, 46 were finalists of InovAtivaBrasil (a free program of large-scale acceleration for innovative businesses of any sector and location in Brazil, carried out by the Ministry of Industry, Foreign Trade and Services and the Brazilian Micro and Small Business Support Service, along with the Center of Reference in Innovative Technologies) in 2016 and 2017 and 3 are participants of the Center for Innovation, Entrepreneurship and Technology. All startups fit the criteria already used in previous research (Peterson et al., 2008) in terms of size, age and annual sales; all:
· are in product development mode;
· have less than five years of existence;
· have not have made a public share offering;
· have annual sales below R$1m (Brazilian currency); and
· have less than 100 employees.
This study considered 119 as the minimum number of respondents to be able to perform the modeling of structural equations, considering the minimum effect value (0.3), desired level of statistical power or type II error of 80 per cent, three latent variables and type I error of 5 per cent, as calculated by Soper (2017) software. Data obtained by the survey were analyzed using the SEM technique. The statistical program adopted by this study is Amos 20.0.
The data used to test the hypotheses were obtained through a survey. More specifically, these data were collected through an electronic questionnaire, which is mainly justified by the wide geographical distribution of the interviewees. There were some difficulties in collecting data from such a specific sample: the first difficulty was to access and obtain respondents who could answer our research questionnaire. For this reason, the very specific profile of the respondents made the search difficult. The respondent was required to be a leader or owner of a Brazilian startup, having control of financial metrics [accessing objective measures of startups is not an easy task because of the lack of historical information on these companies (Brush & Vanderwerf, 1992)] and having a team with at least one subordinate to be evaluated.
Approximately 1,000 emails were sent out to entrepreneurs. Of these, 252 opened the questionnaire and 128 answered all questions. We excluded two respondents who did not fit into the startup definition, resulting in a number above the minimum needed for analysis. Therefore, we considered the total number of 126 sufficient for this study.
Materials and procedure
The first independent variable, transformational leadership, was measured by the GTL scale (Carless et al., 2000), translated and adapted to Portuguese by Valladares (2012), containing seven variables. The second independent variable, instrumental leadership, was measured by the instrumental leadership scale (Antonakis & House, 2014), which was reduced, adapted and translated into Portuguese based on the three-step protocol, initial translation, reverse translation and review, by an expert committee (Guillemin, Bonbardier, & Beaton, 1993), containing eight variables. The dependent variable, employee performance, was measured by the RBPS (Welbourne & Johnson, 1998), also translated and adapted based on the three-step protocol (Guillemin et al., 1993). The complete model with the variables considered in this study can be observed in Figure 2 below:
Results
The initial results, as can be seen in Table I, show that the predominant form of responses is in the upper-middle range, as the mean scores of the scales are between 5.40 and 5.87 and the standard deviations are between 0.69 and 1.12 (a seven-point Likert scale was used), suggesting that respondents were affected by a positive bias toward higher scores of leadership (SEARS, 1983).
This study used three measures to evaluate the internal consistency of the constructs. The first measure, composite reliability (CR), is a measure analogous to coefficient α (Bagozzi & Yi, 1988; Fornell & Larcker, 1981). The second measure, average variance extracted (AVE), estimates the amount of variance captured by a construct’s measures related to random measurement error (Fornell & Larcker, 1981). Estimates of CR above 0.60 and AVE above 0.50 are considered as indicatives of good internal consistency (Bagozzi & Yi, 1988; Fornell & Larcker, 1981). The third measure is Cronbach’s Alpha (α), with results above 0.7 that are considered indicators of reliability. As Table I shows, the remaining values for all constructs in the model are significantly higher than the stipulated criteria and therefore indicate good internal consistency.
Discriminant validity was assessed as suggested by Fornell and Larcker (1981). The AVE for each of the two leadership constructs and the five individual performance sub-constructs was compared to the highest variance shared by each factor with all other factors in the model. These results are provided in Table I. As it can be seen, the sub-constructs for team, organization and production did not present satisfactory discriminant validity. It would be necessary to group all indicators into a single sub-construct to obtain the desired discriminant validity, but this would entail a conceptual change in the original scale. Therefore, despite not verifying the discriminant validity for these three dimensions, we preferred to keep them in their original format and recognize this as one of the study’s limitations.
Adjustment indicators for the model were assessed using chi-square (Χ2), CMIN/DF, SRMR, RMSEA and CFI tests. Further details of these indicators can be found in Bentler (1990). A satisfactory model of measurement is indicated by non-significant chi-square tests, SRMR and RMSEA ≤ 0.08 and CFI ≥ 0.90. Analyses were performed using covariance matrices (Cudeck, 1989).
The model of confirmatory factorial analysis has two latent constructs, five sub-constructs, and 35 indicators. The results reported a significant chi-square value (Χ2) = (567) = 899 (p ≈ 0.00). It is known that the chi-square value is susceptible to the number of indicators and, therefore, should be considered with other adjustment indicators. Other adjustment indices are below the critical values; CMIN/DF = 1.59, RMSEA = 0.07, SRMR = 0.06 and CFI = 0.90. Therefore, when considering the set of indicators, it can be deemed acceptable.
Complete model (transformational and instrumental leadership, individual and company performance)
This study used the AMOS 20.0 software to estimate the structural equation model. Considering, first, the fit statistics for the full model hypothesized (Figure 2), [χ2(636) = 998, p ≈ 0.00, RMSEA = 0.07, SRMR = 0.06, CFI = 0.89 and CMIN/DF = 1.57], χ2 is significant; however, all the other statistics are within acceptable ranges (Bentler, 1990; Hooper, Coughlan, & Mullen, 2008; Marsh & Hocevar, 1985), leading to the conclusion that the model is acceptable. The GFI was 0.72; however, we do not use it in compliance with the study by Sharma, Mukherjee, Kumar, and Dillon (2005).
We observed a positive and significant effect of transformational leadership on all types of individual performance, confirming H1a. Thus, from the highest effect to the lowest, we have production (β = 0.79 and R2 = 0.62), team (β = 0 and R2 = 0.56), organization ((β = 0 and R2 = 0.36), career (β = 0.55 and R2 = 0.30), and innovation β = 0.58 and R = 0.33). However, instrumental leadership had no significant impact on any of the performance types. Neither transformational leadership nor instrumental leadership had a significant impact on the dependent variables sales increase and number of employees. Thus, H1b, H2a and H2b could not be confirmed in this model.
Model 1 (transformational and instrumental leadership, individual performance)
In Model 1, we analyzed the structured model without the indicators of company performance. However, this model does contain both types of leadership and individual performance. The results reported a significant chi-square value [considering first the fit of the model in Figure 1, we had χ2 = (567) = 899, p ≈ 0.00]; however, this is usually the case of a large number of degrees of freedom. All of the other statistics are within the acceptable ranges (RMSEA = 0.07, SRMR = 0.06, CFI = 0.90 and CMIN/DF = 1.59) (Bentler, 1990; Hooper et al., 2008; Marsh & Hocevar, 1985), leading us to conclude that the model is acceptable. The GFI was 0.72; however, we do not use it in compliance with the study by Sharma et al. (2005).
As it can be seen in Table II, we observed a positive and significant effect of transformational leadership over all types of performance, confirming a positive impact on employee performance in relation to all measured performances. Therefore, we have production (β = 0.79 and R2 = 0.62), team (β = 0.75 and R2 = 0.56), organization (β = 0.60 and R2 = 0.36), career (β = 0.55 R2 = 0.30) and innovation (β = 0.58 R2 = 0.33), which supports H1a.
However, as also shown in Table II, instrumental leadership had no significant impact on any of the performance types. As for the impact of instrumental leadership on employee performance, we had a non-significant impact on all sub-constructs; in sum, the regression weight for instrumental performance prediction is not significantly different from zero at the (two-tailed) 0.05 level, so it cannot be evaluated. However, by analyzing results, we noticed a very high correlation (0.81) between transformational and instrumental leadership, suggesting the existence of multicollinearity between them. We isolated the leadership types in the next models (Models 2 and 3) to distinguish how each one of them can influence our dependent variable.
Model 2 (instrumental leadership, employee performance)
In Model 2, we analyzed only instrumental leadership and employee performance. Results showed a significant chi-square value [χ2 = (358) = 566, p ≈ 0.00], for the same reason as Model 01 (high number of degrees of freedom), while others (RMSEA = 0.07, SRMR = 0.06, CFI = 0.92 and CMIN/DF = 1.58) remained within critical values (Bentler, 1990; Hooper et al., 2008; Marsh & Hocevar, 1985), leading to the conclusion that the model is acceptable. The GFI was 0.76; however, we do not use it in compliance with the study by Sharma et al. (2005).
Considering the impact of instrumental leadership in relation to employee performance, as it can be seen in Table II, we found a positive and significant impact of instrumental leadership over all dimensions of employee performance. Therefore, there is also an influence of instrumental leadership in relation to employee performance, from the greater to the minor effect: team (β = 0.57 and R2 = 0.32), organization (β = 0.51 and R2 = 0.26), innovation (β = 0.48 and R2 = 0.23) career (β = 0.46 and R2 = 0.21) and production (β = 0.36 and R2 = 0.13).
Model 3 (transformational leadership, employee performance)
In Model 3, we analyzed only transformational leadership and the model; that is, we used only transformational leadership as an independent variable in relation to employee performance, obtaining the following adjustment indices: we obtained χ2 = (306) = 528, p ≈ 0.00, but the other adjustment indices were RMSEA = 0.08, SRMR = 0.05, CFI = 0.92 and CMIN/DF = 1.73. Therefore, we can consider this model as acceptable within critical values (Bentler, 1990; Hooper et al., 2008; Marsh & Hocevar, 1985). The GFI was 0.76; however, we do not used it in compliance with the study by Sharma et al. (2005).
Considering the impact of transformational leadership isolated in relation to employee performance as shown in Table II, a positive and significant impact is again confirmed: team (β = 0.72 and R2 = 0.51), organization (β = 0.62 and R2 = 0.38), innovation (β = 0.57 and R2 = 0.32), career (β = 0.57 and R2 = 0.32) and production (β = 0.56 and R2 = 0.31).
Discussion
Despite the importance of leadership in startups, the topic has only been explored in a small number of empirical studies (Zach & Baldegger, 2017). This article adds to the theory in this area by comparing the influence of two types of leadership, transformational and instrumental, on the performance of employees and companies in the context of Brazilian startups. To do so, we used four models of analysis: the complete model (Figure 2) included both types of leadership simultaneously, individual performance and financial performance, Model 1 excluded financial company performance and maintained both types of leadership on individual performance, Model 2 kept only instrumental leadership on individual performance and Model 3 kept only transformational leadership on individual performance.
The results of the complete model and of Model 1 suggest a problem of multicollinearity between transformational and instrumental leadership, with a high correlation between the two types of leadership. On the other hand, when treated separately in Models 2 and 3, both types of leadership directly influenced individual employee performance. Among our sample, transformational leadership had a stronger influence on employee performance than instrumental leadership, although this difference was minimal.
Our study is in line with the results found in the study by Zach and Baldegger (2017), who suggested that transformational leadership has a significant positive effect on startup performance. In addition, their findings suggest that leaders need to adapt their leadership behavior to the environmental conditions surrounding startups. It was found in their study that “management by exception and laissez-faire leadership appears more efficacious in more prominent startups than in smaller startups”, (Zach & Baldegger, 2017, p. 172). Zach and Baldegger (2017) conclude that the context should be considered and can vary among the startups.
In line with the ideas of Zach and Baldegger (2017), for a more in-depth analysis of the leadership phenomenon, in addition to the study of behaviors, we need to consider other aspects, such as the context in which leadership manifests itself (Avolio, Walumbwa, & Weber, 2009), the significant results for both leadership under the influence of the context (Brazilian startups) and respondents (entrepreneurial leaders).
From the context perspective of a startup in Brazil (GEM, 2016; Cornell University, INSEAD, & WIPO, 2018), which is considered weak (Mischel, 1977) and unfavorable (Mullins & Cummings, 1999), we could assume that the leader (entrepreneur) needs both leadership characteristics, transformational and instrumental, to achieve the expected results.
In this kind of weak context (Mischel, 1977), there are uncertainties, few hierarchical definitions and poorly consolidated procedures. Therefore, the leader needs to exercise both types of leadership, simultaneously exhibiting transformational behavior, that is, the capacity to inspire motivation, the capacity to influence by example, the ability to consider the employee individually and the ability to stimulate the intellect (Bass & Avolio, 1990), and instrumental behavior, that is, the concern about environmental monitoring, capacity to implement the strategic formulation of the company and to develop a plan for the future (Antonakis & House, 2004, 2014).
The highly positive correlation between instrumental leadership and transformational leadership is in line with the theoretical notion that to achieve good performance leadership, a transformational view is necessary, and an instrumental aspect is also necessary to formulate a strategy to achieve such purpose (Rowold, 2014). In addition, a further aspect must be considered as the reason for this high correlation. Rowold’s (2014) study, recently analyzed by Bormann and Rowold (2018):
[…] reported substantial correlations with transformational and transactional leadership which may raise doubts about the discriminant validity of instrumental leadership. In Rowold (2014), for example, the instrumental leadership dimension of path-goal facilitation was highly correlated with transformational leadership’s providing an appropriate model (r = 0.80) and fostering the acceptance of group goals (r = 0.75). However, the mean correlation between the four facets of instrumental leadership and six facets of transformational leadership (Podsakoff et al., 1990) was (r = 0.59), indicating satisfactory levels of discrimination between the leadership styles (Bormann and Rowold, 2018, p. 161).
Therefore, this research is in line with Bormann and Rowold (2018) and Antonakis and House (2014) in confirming empirically the importance of studying instrumental leadership as a complement to the FRLT model, because instrumental leadership includes essential aspects of leadership not addressed by the Bass (1985) model. For Bormann and Rowold (2018), instrumental leadership is a valuable contribution to a more complete understanding of leadership, because we must consider the incremental predictive validity of the studies conducted.
The main theoretical contribution of this article is an empirical study of startup companies highlighting the importance of leadership when analyzing employee performance. Although this concept is based on earlier notions of leadership and performance, especially the transformational style (Wang et al., 2011), this study adds to the leadership literature the effects of transformational leadership in the context of startups (Zach & Baldegger, 2017), as well as presents instrumental leadership as an influence on individual employee performance in startups.
In summary, this study confirms the importance of transformational leadership as found in previous analyses (Zach & Baldegger, 2017) and also adds to literature by including the analysis of instrumental leadership, in accordance with Antonakis and House (2014) and Bormann and Rowold (2018), in the context of Brazilian startups.
The main managerial contribution of the study is directed to organizations interested in developing employee performance. Given the importance of transformational and instrumental leadership to employee performance, these companies ought to pay attention to improving leadership. More specifically, leadership training is a possibility for developing positive leadership behaviors. Bass (1990) also presented a training manual that can be used by organizations as a tool for developing transformational leadership, but “for instrumental leadership, the organizations have to develop their respective instrumental leadership training on their own”, (Rowold, 2014, p. 386) based on their necessities. To conclude, organizational professionals could use feedback and leadership training to develop the skills of their managers and make them aware of the resources they can provide, as well as how they can encourage innovative and other types of performance in their collaborators.
This study presents some limitations that suggest possibilities for future studies. First, research data are based on self-reports by startup leaders and are thus subject to positivity bias (Sears, 1983). Second, the study is limited by the restricted number of respondents from startups and the difficulty in accessing financial data (Brush & Vanderwerf, 1992).
Third, the opinion and personality of followers were not considered, the importance of which can be seen in a recent study by Caniëls, Semeijn, and Renders (2018). They found that transformational leadership moderates the relationship between proactive personality and work engagement, but only when employees have a growth mindset. In a recent Brazilian study, Abelha, Carneiro, and Cavazotte (2018) present the importance of the gender of followers to transformational leadership, suggesting a higher susceptibility of the female sex to the transformational behaviors of leaders. Frieder, Wang, and Oh (2018) suggest that transformational leadership, seen as an important element of the social context, moderates the indirect effect of personality traits relevant to the work of salespeople (i.e. conscientiousness, extraversion and openness to experience) in their work performance, improving their perception of the significance of their work. Therefore, it becomes relevant to consider the profile, behavior and characteristics not only of the transformational or instrumental leader but also of his/her followers.
Fourth, the results presented in this research are limited to the companies investigated herein. Therefore, future studies could include other types of leadership, other types of companies, other financial data in the model and different types of followers (based on characteristics, mindset and personality). Further research is needed to uncover the most important characteristics of leadership that drive performance and other outcomes in companies. It would also be interesting to compare leadership and performance across different cultures. Future surveys may also consider a larger sample of respondents, in addition to including other types of leadership as independent variables.


| Constructs | Indicators | Scale mean | Scale sd. | α | AVEa | CRb | Highest shared variance |
| Transformational | 7 | 5.87 | 0.77 | 0.91 | 0.81 | 0.93 | 0.66 |
| Instrumental | 8 | 5.49 | 0.69 | 0.86 | 0.74 | 0.91 | 0.66 |
| Innovation | 4 | 5.53 | 1.04 | 0.91 | 0.76 | 0.85 | 0.61 |
| Team | 4 | 5.85 | 0.83 | 0.88 | 0.68 | 0.78 | 0.84 |
| Organization | 4 | 5.76 | 0.90 | 0.86 | 0.63 | 0.72 | 0.84 |
| Work/Production | 4 | 5.58 | 1.00 | 0.89 | 0.61 | 0.70 | 0.71 |
| Career | 4 | 5.40 | 1.12 | 0.90 | 0.75 | 0.75 | 0.71 |
| Leadership | Performance | Transformational and instrumental | Only transformational | Only instrumental | |
| Transformational | → | Innovation | 0.58*** | 0.57*** | |
| Transformational | → | Team | 0.75*** | 0.72*** | |
| Transformational | → | Organization | 0.6*** | 0.62*** | |
| Transformational | → | Production | 0.79*** | 0.56*** | |
| Transformational | → | Career | 0.55*** | 0.57*** | |
| Instrumental | → | Innovation | −0.02 | 0.46*** | |
| Instrumental | → | Team | −0.05 | 0.57*** | |
| Instrumental | → | Organization | 0.01 | 0.51*** | |
| Instrumental | → | Production | −0.29 | 0.36*** | |
| Instrumental | → | Career | 0.03 | 0.48*** |
References
Abelha, D.M., Carneiro, P.C.C., & Cavazotte, F.S.C.N. (2018). Liderança transformacional e satisfação no trabalho: Avaliando a influência de fatores do contexto organizacional e características individuais (Transformational Leadership and Job Satisfaction: Assessing the Influence of Organizational Contextual Factors and Individual Characteristics). Revista Brasileira de Gestão de Negócios, 20, 516–532. http://dx.doi.org/10.7819/rbgn.v0i0.3949
Antonakis, J. & House, R.J. (2004). On Instrumental Leadership: Beyond Transactions and Transformations, Paper presented at the UNL Gallup Leadership Institute Summit (pp. 1–24). Omaha: EUA, June 2004. Retrieved from www.hec.unil.ch/jantonakis/On%20Instrumental%20Leadership,%20UNL%20Gallup%20paper%20Final%20June%2020_205.pdf
Antonakis, J. & House, R.J. (2014). Instrumental leadership: Measurement and extension of transformational-transactional leadership theory. Leadership Quarterly, 25, 746–771.
Antonakis, J., Avolio, B.J., & Sivasubramaniam, N. (2003). Context and leadership: An examination of the nine-factor full-range leadership theory using the multifactor leadership questionnaire. Leadership Quarterly, 14, 261–295.
Avolio, B.J. & Bass, B.M. (1995). Individual consideration viewed at multiple levels of analysis: A multi-level framework for examining the diffusion of transformational leadership. Leadership Quarterly, 6, 199–218.
Avolio, B.J., Bass, B.M., & Jung, D.I. (1999). Re-examining the components of transformational and transactional leadership using the multifactor leadership questionnaire. Journal of Occupational and Organizational Psychology, 72, 441–462.
Avolio, B., Walumbwa, F., & Weber, T.J. (2009). Leadership: Current theories, research, and future directions. Annual Review of Psychology, 60, 421–449.
Bagozzi, R.P. & Yi, Y. (1988). On the evaluation of structural equation models. Journal of the Academy of Marketing Science, 16, 74–94. https://doi.org/10.1007/BF02723327
Bass, B.M. (1985). Leadership and Performance Beyond Expectations. New York, NY: Free Press.
Bass, B.M. (1990). From transactional to transformational leadership: Learning to share the vision. Organizational Dynamics, 18, 19–32.
Bass, B.M. (1997). Does the transactional-transformational leadership paradigm transcend organizational and national boundaries?. American Psychologist, 52, 130–139.
Bass, B.M. & Avolio, B.J. (1990). Developing transformational leadership: 1992 and beyond. Journal of European Industrial Training, 14, 21–27. https://doi.org/10.1108/03090599010135122
Bass, B.M., Avolio, B.J., & Goodheim, L. (1987). Biography and the assessment of transformational leadership at the world-class level. Journal of Management, 13, 7–19. https://doi.org/10.1177/014920638701300102
Bentler, P.M. (1990). Comparative fit indexes in structural models. Psychological Bulletin, 107, 238–246.
Bommer, W.H., Johnson, J., Podsakoff, P., & Mackenzie, S. (1995). On the interchangeability of objective and subjective measures of employee performance: A meta-Analysis. Personnel Psychology, 48, 587–605.
Bono, J.E. & Judge, T.A. (2004). Personality and transformational and transactional leadership: A meta-analysis. Journal of Applied Psychology, 89, 901–910.
Bormann K.C. & Rowold J. (2018). Construct proliferation in leadership style research: Reviewing pro and contra arguments. Organizational Psychology Review, 8, 149–173. https://doi.org/10.1177/2041386618794821
Brush, C. & Vanderwerf, P. (1992). A Comparison of methods and sources for obtaining estimates of new venture pepformance. Journal of Business, 7, 157–170.
Bycio, P., Hackett, R.D., & Allen, J.S. (1995). Further assessments of Bass’s (1985) conceptualization of transactional and transformational leadership. Journal of Applied Psychology, 80, 468–478.
Caniëls, M.C.J., Semeijn, J.H., & Renders, I.A.H. (2018). Mind the mindset! The interaction of proactive personality, transformational leadership and growth mindset for engagement at work. Career Development International, 23, 48–66.
Carless, S.A., Wearing, A.J., & Mann, L. (2000). A short measure of transformational leadership. Journal of Business and Psychology, 14, 385–405. https://doi.org/10.1023/A:1022991115523
Chrisman, J., Bauerschmidt, A., & Hofer, C. (1998). The determinants of new venture performance: An extended model. Entrepreneurship Theory and Practice, 23, 5–29.
Cogliser, C.C. & Brigham, K.H. (2004). The intersection of leadership and entrepreneurship: Mutual lessons to be learned. Leadership Quarterly, 15, 771–799.
Colbert, A.E., Kristof-Brown, A.L., Bradley, B.H., & Barrick, M.R. (2008). CEO transformational leadership: The role of goal importance congruence in top management teams. Academy of Management Journal, 51, 81–6.
Conger, J.A. (1999). Charismatic and transformational leadership in organizations: An insider’s perspective on these developing streams of research. Leadership Quarterly, 10, 145–179.
Cooper, W.H. & Withey, M.J. (2009). The strong situation hypothesis. Personality and Social Psychology Review, 13, 62–72.
Cornell University, INSEAD, & WIPO (2018). The Global Innovation Index 2018: Energizing the World with Innovation, Ithaca, Fontainebleau, and Geneva: Cornell University, INSEAD, & WIPO.
Cudeck, R. (1989). Analysis of correlation matrices using covariance structure models. Psychological Bulletin, 105, 317–327.
Ensley, M.D., Hmieleski, K.M., & Pearce, C.L. (2006). The importance of vertical and shared leadership within new venture top management teams: Implications for the performance of startups. Leadership Quarterly, 17, 217–231.
Fornell, C. & Larcker, D.F. (1981). Structural equation models with unobservable variables and measurement error: Algebra and statistics. Journal of Marketing Research, 18, 39–50. https://doi.org/10.1177/002224378101800313
Frieder R.E., Wang G., & Oh I.-S. (2018). Linking job-relevant personality traits, transformational leadership, and job performance via perceived meaningfulness at work: A moderated mediation model. Journal of Applied Psychology, 103, 324–333.
GEM. (2016). Empreendedorismo no Brasil - Relatório Executivo (Entrepreneurship in Brazil – Executive Report), Retrieved from www.gemconsortium.org/report (accessed 19 November 2017).
Guillemin, F., Bonbardier, C., & Beaton, D. (1993). Cross-cultural adaptation of health-related quality of life measures: Literature review and proposed guidelines. Journal of Clinical Epidemiology, 12, 1417–1432.
Gumusluoglu, L. & Ilsev, A. (2009). Transformational leadership, creativity, and organizational innovation. Journal of Business Research, 62, 461–473. https://doi.org/10.1016/j.jbusres.2007.07.032
Harborne, P. & Johne, A. (2003). Creating a project climate for successful product innovation. European Journal of Innovation Management, 6, 118–132.
Hooper, D., Coughlan, J., & Mullen, M. (2008). Structural equation modelling: Guidelines for determining model fit. Electronic Journal of Business Research Methods, 6, 53–60. Retrieved from https://arrow.dit.ie/cgi/viewcontent.cgi?referer=https://scholar.google.co.in/&httpsredir=1&article=1001&context=buschmanart
House, R.J. (1971). A path-goal theory of leader effectiveness. Administrative Science Quarterly, 16, 321–339.
House, R.J. & Mitchell, T.R. (1975). Path-Goal Theory of Leadership, (No. TR-75-67, pp. 1–18). Seattle, WA: Washington University.
Hunter, S.T., Bedell-Avers, K.E., & Mumford, M.D. (2007). The typical leadership study: Assumptions, implications, and potential remedies. Leadership Quarterly, 18, 435–446.
Kark, R., Van Dijk, D., & Vashdi, D.R. (2018). Motivated or demotivated to be creative: The role of self-regulatory focus in transformational and transactional leadership processes. Applied Psychology, 67, 186–224. https://doi.org/10.1111/apps.12122
Knippenberg, D.V. & Sitkin, S.B. (2013). A critical assessment of charismatic-transformational leadership research: Back to the drawing board?. Academy of Management Annals, 7, 1–60.
Lechner, C. & Gudmundsson, S.V. (2012). Entrepreneurial orientation, firm strategy and small firm performance. International Small Business Journal, 32, 36–60.
Leitch, C.M. & Volery, T. (2017). Entrepreneurial leadership: Insights and directions. International Small Business Journal, 35, 147–156.
Lord, R.G., Zaccaro, S.J., Day, D.V., & Avolio, B.J. (2017). Leadership in applied psychology: Three waves of theory and research. Journal of Applied Psychology, 102, 434–451.
Macmillan, I.C., Siegel, R., & Narasimha, P.N.S. (1985). Criteria used by venture capitalists to evaluate new venture proposals. Journal of Business Venturing, 1, 119–128.
Marsh, H.W. & Hocevar, D. (1985). Application of confirmatory factor analysis to the study of self-concept: First and higher order factor models and their invariance across groups. Psychological Bulletin, 97, 562–582.
McColl-Kennedy, J.R. & Anderson, R.D. (2002). Impact of leadership style and emotions on subordinate performance. Leadership Quarterly, 13, 545–559.
Mischel, W. (1977). The interaction of person and situation. In D. Magnusson and N. S. Endler (Eds). Personality at the crossroads: Current Issues in Interactional Psychology (pp. 333–352). Hillsdale, NJ: Lawrence Erlbaum Associates.
Morrison, E. (2010). OB in AMJ: What is hot and what is not?. Academy of Management Journal, 53, 932–936.
Motowidlo, S.J. & Van Scotter, J.R. (1994). Evidence that task performance should be distinguished from contextual performance. Journal of Applied Psychology, 79, 475–480.
Mullins, J. & Cummings, L. (1999). Situational strength–a framework for understanding the role of individuals in initiating proactive strategic change. Journal of Organizational Change Management, 12, 462–479.
Ng, T.W.H. (2017). Transformational leadership and performance outcomes: Analyses of multiple mediation pathways. Leadership Quarterly, 28, 385–417.
Peterson, S.J., Walumbwa, F.O., Byron, K., & Myrowitz, J. (2008). CEO positive psychological traits, transformational leadership, and firm performance in high-technology start-up and established Firms. Journal of Management, 35, 348–368.
Podsakoff, P.M., MacKenzie, S.B., Moorman, R.H., & Fetter, R. (1990). Transformational leader behaviors and their effects on followers’ trust in leader, satisfaction, and organizational citizenship behaviors. The Leadership Quarterly, 1, 107–142.
Rowold, J. (2014). Instrumental leadership: Extending the transformational-transactional leadership paradigm. Zeitschrift Fur Personalforschung, 28, 1–24. https://doi.org/10.1177/239700221402800304
Rowold, J., Diebig, M., & Heinitz, K. (2017). The effects of transformational and instrumental leadership on followers’ levels of cortisol. German Journal of Human Resource Management, 31, 219–237. https://doi.org/10.1177/2397002216689240
Sears, D.O. (1983). The person-positivity bias. Journal of Personality and Social Psychology, 44, 233–250.
Sharma, S., Mukherjee, S., Kumar, A. and Dillon, W.R. (2005). A simulation study to investigate the use of cutoff values for assessing model fit in covariance structure models. Journal of Business Research, 58, 935–943.
Soper, D.S. (2017). Calculator for Structural Equation Models [Software], Retrieved from www.danielsoper.com/statcalc (accessed 9 November 2017).
Tepper, B.J., Dimotakis, N., Lambert, L.S., Koopman, J., Matta, F.K., Park, H. and Goo, W. (2018). Examining follower responses to transformational leadership from a dynamic, person-environment fit perspective. Academy of Management Journal, 61, 1343–1368.
Valladares, P.S. (2012). Capacidade de Inovação: Análise Estrutural e o Efeito Moderador da Organicidade da Estrutura Organizacional e da Gestão de Projetos (PHD Thesis) (Innovation Capacity: Structural Analysis and Organizational Structure Organicity and Project Management Moderating Effects). Brazil: Fundação Getúlio Vargas.
Vyakarnam, S. & Handelberg, J. (2005). Four themes of the impact of management teams on organizational performance: Implications for future research of entrepreneurial teams. International Small Business Journal, 23, 236–256.
Vroom, V.H. & Jago, A.G. (2007). The role of the situation in leadership. American Psychologist, 62, 17–24.
Wang, G., Oh, I.S., Courtright, S.H., & Colbert, A.E. (2011). Transformational leadership and performance across criteria and levels: A meta-analytic review of 25 years of research. Group and Organization Management, 36, 223–270. https://doi.org/10.1177/1059601111401017
Welbourne, T.M. & Johnson, D.E. (1998). The role-based performance scale: Validity analysis of a theory-based measure. Academy of Management Journal, 41, 540–555.
Yukl, G. (1999). An evaluation of conceptual weaknesses in transformational and charismatic leadership theories. The Leadership Quarterly, 10, 285–305.
Zach, S. & Baldegger, U. (2017). Leadership in start-ups. International Small Business Journal, 35, 157–177.
Zhu, J., Song, L.J., Zhu, L., & Johnson, R.E. (2018). Visualizing the landscape and evolution of leadership research. The Leadership Quarterly. Advance publication https://doi.org/10.1016/j.leaqua.2018.06.003