Artículos de investigación
Percepcion social de difusión no responsable de información y descalificacion científica en Covid-19
Social perception of non-responsible dissemination of information and scientific disqualification on Covid-19
Percepcion social de difusión no responsable de información y descalificacion científica en Covid-19
Telos, vol. 24, núm. 3, pp. 537-550, 2022
Universidad Privada Dr. Rafael Belloso Chacín
Recepción: 10 Mayo 2022
Aprobación: 06 Julio 2022
Publicación: 20 Septiembre 2022
Resumen: El objetivo del estudio es identificar las razones que inducen a las personas para difundir de manera irresponsable información sobre el tratamiento de la Covid-19 y descalificar los reportes científicos que rechazan el uso de algunas sustancias por poner en riesgo la salud de las personas. La rápida difusión de la Covid-19, trajo consigo un problema igual o más peligroso que la viremia misma, como es la difusión irresponsable de información no respaldada por la ciencia en relación al tratamiento de esta enfermedad poniendo en peligro la salud a la población al fomentar el manejo de conductas riesgosas y no avaladas científicamente. El estudio realizado es cualitativo fenomenológico, en el que se realizó análisis documental, de videos y publicaciones en redes sociales, así como entrevistas no estructuradas a 12 personas entre 20 a 65 años de edad de Bolivia, Perú, Ecuador y Venezuela, con análisis inductivo en software Atlas ti v.22, de 3 categorías orientadoras sobre causas y percepciones de difusión no responsable de información y descalificación de evidencia científica, obteniéndose 9 categorías emergentes en base al enraizamiento y densidad, con triangulación intercategorial y de informantes. Se encontró que las causas individuales se presentan en 58%, y sociales 48% relacionadas a pobre educación en salud y ausencia de argumentos científicos suficientes. En la evaluación de influencias inmediatas, mediatas y potenciales en el software MIC MAC y luego de la evaluación de expertos temáticos, se evidencia que la pobre educación en salud, se constituye en el elemento influenciador e influenciado más importante que influye en la difusión de bulos y descalificación científica de información sobre COVID-19, por lo que se recomienda a los gobernantes y científicos, poner énfasis en la forma de comunicación a la población sobre enfermedades emergentes, realizando campañas de educación permanentes en el tema.
Palabras clave: Infodemia, desinformación, bulos, Covid 19, pandemia.
Abstract: The objective of the study is to know the reasons that induce people to irresponsibly disseminate information about Covid-19 treatment and to disqualify scientific reports that reject the use of some substances for putting people's health at risk. The rapid dissemination of Covid-19, brought with it a problem equal or more dangerous than viremia itself, such as the irresponsible dissemination of information not supported by science about the treatment of this disease, endangering the health of the population by encouraging the management of risky behaviors that are not scientifically supported. The study carried out is qualitative phenomenological, in this was performed a documentary analysis of videos, and publications on social networks, as well as unstructured interviews to 12 people between 20 and 65 years of age from Bolivia, Peru, Ecuador, and Venezuela, with inductive analysis in Atlas ti v.22 software, of 3 guiding categories on causes and perceptions of non-responsible dissemination of information and disqualification of scientific evidence, obtaining 9 emerging categories based on rooting and density, with intercategorial triangulation and informants. It was found that individual causes are present in 58%, and social causes in 48% are related to poor health education and lack of sufficient scientific arguments. In evaluating immediate, mediate, and potential influences in the MIC MAC software and after the evaluation of thematic experts, it is evident that poor health education is the most important influencing and influenced element that influences the dissemination of hoaxes and scientific disqualification of information on COVID-19. For this reason, it is recommended that governments and scientists emphasize the form of communication to the population on emerging diseases, carrying out permanent education campaigns on the subject.
Keywords: Infodemia, disinformation, bulos, Covid 19, pandemia.
Introducción
La infección por coronavirus iniciada el año 2019 en la ciudad china de Wuhan, declarada como pandemia mundial en marzo del 2020, se ha constituido en un hecho imprevisto de gran severidad, trayendo consigo una crisis social, económica y sobre todo sanitaria, que ha desnudado las limitaciones en la dotación de insumos, personal e infraestructura sanitaria en todo el mundo. La alta tasa de mortalidad en el mundo hasta diciembre de 2021 alcanza los 5,34 millones, con cerca de 273 millones de infectados (Orus, 2021) generando angustia en los habitantes del planeta, por la evolución incierta del cuadro y el desconocimiento para un tratamiento curador.<datos del artículo/>
El momento en que la enfermedad iniciaba la crisis coincidía con el crecimiento tecnológico de la información a través de la virtualidad, medio importante para la comunicación académica escrita, pero sobre todo era el principal medio de comunicación social, con la que niños, jóvenes y adultos establecían diferentes modos de dependencia (educativa, comunicativa y laboral), de modo tal que la exclusión de su uso era impensable, ya que a través de estas se vencían las barreras sociales, de distancia, idioma, género y otros.<referencias/apéndices/>
Una vez que la pandemia fue declarada oficialmente, las noticias de su evolución atemorizaban al mundo por su rápida propagación, de tal forma que el internet y las redes sociales se convirtieron en un recurso importante para la población para obtener información sobre lo que ocurría en el mundo en un tema tan delicado como era la propagación de la COVID-19, y se mantenía expectante a los sucesos constituyéndose en el tema principal de todas las comunicaciones y consumo de noticias de la población en todo el mundo (Casero-Ripolles, 2020).
Sin embargo, estas informaciones se habían hecho imparables, emitiéndose información cierta, dudosa y en muchísimos casos incierta, incrementando la desinformación Agley et al.,2021; Agley y Xiao,2021; Magarini et al.,2021) que traía consigo la gran diseminación de una enfermedad no conocida por el hombre.
En el año 2019, se discutía mucho sobre el tipo de información que se exponía en las redes sociales y en todas las páginas de la web, donde se evidenciaban informaciones verídicas, basadas en evidencia y respaldadas por centros de alto nivel investigativo, así como situaciones e información fraudulenta, que no encontraban sanciones regulatorias en la mayor parte de los países del orbe.
El término infodemia, utilizado por la Organización Mundial de la Salud (OMS,2021a), como un neologismo resultante de la unión de las palabras información y epidemia, haciendo referencia a la información “inexacta y sobre abundancia informativa falsa y rápida propagación de ésta entre los medios y las personas sobre una enfermedad o problema de salud público paralelamente a su propagación o evolución” (OMS, pp1), se ha convertido en un verdadero peligro para la salud pública, (Aleixandre-Benavent et al.,2020; Alfonso Sánchez y Fernández Valdés, 2020) poniendo en riesgo la vida de personas por el uso indiscriminado y no científico de sustancias, con el fin de aminorar o intentar encontrar la cura para COVID-19.
La información falsa también denominada “bulo”- anglicismo hoax, que corresponde a una falsedad articulada deliberadamente para que vea como cierta, también conocido como fake- se fue convirtiendo en los siguientes meses en un verdadero problema sanitario, donde la manipulación de la información en contenido, gráfico, teorías conspirativas, curas milagrosas y opositores a hallazgos científicos, se habían hecho evidentes, creando grandes sesgos informativos, que se distribuían por cadenas virales, por lo que algunas plataformas de internet limitaron envíos a un único destinatario por mensaje, muchas otras se comprometieron a rastrear mensaje falsos, (Salaverría, et al.,2020) que si bien lograron reducir la gran ola expansiva de bulos, estos continúan a la fecha en diferentes niveles de magnitud.
Según la organización Mundial de la Salud, se ha incrementado más del 70% la búsqueda de información de COVID en todas las generaciones, existiendo más de 1.690.000.000 videos de youtube relacionados al término de búsqueda COVID-19, 1.380.000.000 resultados en el término de búsqueda CORONAVIRUS, 327.000 resultados sobre Dióxido de Cloro y COVID-19, 454.000 en el término de búsqueda IVERMECTINA y COVID, 249.000 resultados de búsqueda de Wira Wira y COVID, 295.000 resultados de Vinagre y COVID (OMS,2021b).
La gran cantidad de información, en la cual no se logra discernir lo que es verdad o mentira, en la que participan laicos y académicos, a favor y en contra, se ve acrecentada cuando lo que está de por medio es la salud y la vida de las personas (De Andrade Rodríguez y Gómez Castellanos,2021). La ausencia de criterios definitivos en relación a la aparición del virus, ha creado conjeturas confabulantes, en contra de países, empresas legalmente constituidas y centros de investigación médica, en los que se ha incluido la participación de la OMS en aspectos vedados por la ética y una gran polémica sobre su papel en la contención de la enfermedad (Canales y Triossi, 2021; Martín-Moreno y Gorgojo Jiménez,2019).
De manera inusual, aparecieron curadores milagrosos, quienes sin información científica valedera y con poco o ningún resultado a favor de medicina basada en la evidencia, proponían tratamientos de manera abierta, violando los principios deontológicos básicos de la profesión médica y principios de justicia y veracidad establecidos en la ética social. Estudios en la India, mostraban que la fuente más común de información formal e informal fueron los sitios web registrados en el gobierno, así como las noticias emitidas en línea, encontrando un 68% de profesionales del área de la salud que aseguraban que la información recibida era errónea, mientras 75%, planteaba la necesidad de regular la información sobre la enfermedad por COVID-19 (Datta et al., 2020).
The Newtrial realizó un estudio donde muestra que los textos en redes sociales se repetían en más de una red en el 66% de los casos, siendo imposible detectar en el 91,7% los contenidos expuestos, estos resultados fueron también apoyados por García-Marín en su estudio sobre infodemia global (Aguado-Guadalupe y Bernaola-Serrano,2020; García-Marín,2020).
Estas noticias, eran además difundidas de manera libre y arbitraria, por los medios de comunicación, creando falsas expectativas en una población carente de conocimientos en salud y huérfana de soluciones reales por parte de los estados. De pronto, una ola irracional de críticas, caía sobre los profesionales de la salud, que pretendían aplicar tratamientos autorizados y criteriosamente seleccionados, mientras se realizaban estudios de investigación para aprobar asociaciones medicamentosas que redujeran la letalidad de la enfermedad (Solomon et al., 2020). Este crecimiento desmesurado de medicamentos y sustancias falsas, así como de noticias y desinformación sobre la enfermedad, podía y debía ser regulado por los sistemas sanitarios de los países, quienes tenían la obligación de asegurarse que la comunidad logre comprender el mensaje correcto reduciendo las consecuencias perjudiciales de la pandemia (Allahverdipour,2020; Erku et al.,2021; Mesquita et al., 2020).
Los comportamientos sociales ante esta gran cantidad de información, posiblemente afectaron la percepción de muchos habitantes, provocando acciones y comportamientos peligrosos hacia sí mismos y la sociedad circundante, pero sobre todo hacia el personal de salud, que además de la agresión virémica con la cual combatían, debían también tolerar el estrés producido por demandas de tratamientos irracionales y exigencia de la población del uso de los mismos, quienes recibían información de fuentes accesibles a su nivel de conocimiento y cuyo contenido se consideraba más creíble que aquel contenido técnico emitido por organismos científicos (Galloti et al.,2020; Mesquita et al., 2020).
Los antecedentes referidos, llevan a los investigadores al propósito de identificar cuáles son las influencias directas, indirectas y potenciales para la infodemia y la descalificación de estudios científicos en la Covid 19, tomando en cuenta las dimensiones relacionadas a causas, percepción de terapias alternativas en relación a factores sociales, culturales, económicos e individuales en poblaciones adultas de Bolivia, Perú, Venezuela y Ecuador.
Material y métodos
Se trata de una investigación cualitativa de tipo hermeneútico, fenomenológica transversal y sincrónica. Para ello se realizó la revisión de documentos referidos a terapias y manejo científico aprobado para la COVID-19, seleccionando para el análisis y contrastación documental, información obtenida de bases de datos del año 2020 a 2022,usando operadores booleanos avanzados (Pub Med, Scopus, Google Scholar, con los criterios de búsqueda en base a COVID-19, tratamiento dióxido de cloro, ivermectina, terapias alternas, infodemia, fakes o bulos) con ecuaciones de búsqueda ((COVID-19, or coronavirus) and (infodemia or infodemic or fake news, or bulos) and (terapias alternativas or terapias alternas or treatment alternative) and (dióxido de cloro or chlorine dioxide) or (ivermectina or ivermectin)), encontrándose 15 publicaciones que incluían todos los términos de búsqueda, de las cuales 6 se referían al tema de interés. No se consideraron publicaciones que no se relacionaban al tratamiento de COVID-19 o aquellas que no tenían evidencia científica de la utilidad de las sustancias en estudio, al igual que preprints o documentos no evaluados por pares.
La selección de categorías orientadoras se realizó de manera inductiva con el análisis de seis publicaciones de documentos originales, respaldados por revisión de pares sobre el uso de tratamientos alternativos para coronavirus como ivermectina y dióxido en publicaciones de la OMS y un artículo científico del uso de dióxido de cloro de Loaiza Vega ( Loaiza Vega,et al., 2020) , así como 4 publicaciones sobre el uso de estos medicamentos y sustancias en medios de prensa en México, Perú, Bolivia y Ecuador, 6 opiniones de usuarios en Facebook, donde se emitían juicios a favor y en contra del uso de ambas sustancias, siendo en su totalidad personas sin formación en el área de la salud, así como 6 opiniones obtenidas de Twitter y 7 videos de youtube donde personas no relacionadas al área de la salud, emitían opiniones y recomendaban abiertamente el uso de dióxido de cloro, ivermectina y otras sustancias, constituyéndose en el total de publicaciones en redes sociales identificadas que lograron saturación del tema en esta área.
De igual manera, se utilizaron entrevistas no estructuradas, aplicadas por los investigadores entre el 12 de febrero y 15 de noviembre de 2021 a 32 personas entre 20 a 65 años de edad, residentes y habitantes de Bolivia, Perú, Ecuador y Venezuela, seleccionadas aleatoriamente en la población, de las cuales solamente 12 tenían los criterios de selección al haber utilizado sustancias recomendadas por personas sin formación médica, promovidas por medios de difusión masiva, sin respaldo médico científico o el uso de algún método de prevención o tratamiento propiciado por redes sociales y no recomendado por organizaciones científicas en la COVID-19. Las entrevistas fueron realizadas por los autores, en espacios privados destinados para tal efecto, logrando un punto de saturación teórica con 12 entrevistas naturales de Bolivia, Perú, Ecuador y Venezuela, 4 de sexo masculino y 8 de sexo femenino, 6 casados y 6 solteros, con trabajos relacionados al sector público, área de salud, estudiantes y comerciantes.
Se realizó la asignación inductiva de categorías, su codificación y relaciones intercategoriales en Atlas ti v.22 con la obtención de códigos emergentes resultantes de la triangulación de las categorías relacionadas a causas, y la priorización porcentual de las mismas y selección de los códigos intervinientes. El aporte generado por las tres dimensiones de evaluación fue sometido a triangulación de expertos, quienes se seleccionaron, por: experticia investigativa, temática en COVID-19 y experticia en información por redes sociales. Las categorías emergentes de las dimensiones se sometieron a análisis con software Mic Mac, para identificación de relaciones intercategoriales de dependencia o influencia directa, indirecta y potencial.
Resultados
Se realizó la asignación inductiva de categorías, identificándose 3 categorías orientadoras referidas a causas de infodemia, percepciones sobre la difusión de información desconociendo su origen y veracidad, y descalificación científica de información sobre la COVID-19. Las subcategorías relacionadas a causas de infodemia se estructuraron en culturales, económicas, individuales y sociales. Se generaron 268 citas y 28 códigos sensibilizadores, con los cuales se realizaron relaciones intercategoriales, obteniendo 7 categorías emergentes de la triangulación intercategorial, en la dimensión de causas de infodemia , entre las que se encuentran: la divulgación irresponsable como primera causa, el uso indiscriminado de tratamiento empírico como decisión personal, pseudociencia y la percepción de curas milagrosas, seleccionadas en base a una media mayor del total de enraizamiento y densidad.
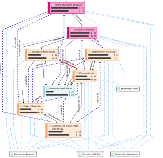
A su vez la triangulación de informantes en los cuatro países en estudio, luego de la selección de categorías con valores por encima de la media en la dimensión, percepción de entrevistados sobre uso de terapias alternativas, permitieron identificar las siguientes categorías emergentes: divulgación irresponsable, uso indiscriminado, tratamientos empíricos, curas milagrosas, pobre educación en salud, toxicidad demostrada, y ausencia de argumentos científicos (Gráfico 1).

El diagrama de Sankey obtenido de la tabulación cruzada entre los códigos de los entrevistados por países y causas de infodemia, muestra que la primera causa para infodemia son las decisiones individuales con 58%, las sociales con 48% y las culturales con 43%, mientras que las causas económicas alcanzan el 14% (Gráfico 2).

A su vez, la dimensión referente a la descalificación de los estudios científicos, publicaciones que se han presentado al público desde el inicio de la pandemia, a través de información disponible en revistas debidamente arbitradas, así como en aquellas no arbitradas, siendo ambas difundidas por redes que no eran exclusivamente académicas, permitiendo el acceso de información a toda la población. Es así que en el gráfico 4 se muestra la asociación de causas de infodemia y bulos con: pobre educación en salud, incumplimiento del código deontológico profesional y práctica profesional irresponsable pese a la toxicidad demostrada de algunas sustancias.
Con las categorías emergentes de cada dimensión, se realizó la triangulación de expertos, para el análisis integral de conexión interparadigmática y evaluación de impactos cruzados con el software Mic Mac, con un impacto directo al 50% entre las categorías emergentes, donde la decisión personal identificada como la primera causa de bulos, se ve influenciada directamente en el corto plazo, por la ausencia de argumentos científicos y generación de pseudociencia.
A su vez la influencia intercategorial al 50% en el mediano plazo se ve influenciada por la pobre educación en salud, decisión personal y espera de curas milagrosas (Gráfico 3).

PC= pseudociencia; DP= Decisión personal; AAC= Ausencia argumentos científicos; PES= Pobre educación en salud; TE= tratamientos empíricos; TD= toxicidad demostrada; DI= Divulgación irresponsable
Por otro lado, la matriz de influencias indirectas potenciales al 75% muestra influencia o dependencia indirecta de la decisión personal como dependiente de la pobre educación en salud, y la percepción de curas milagrosas por terapias empíricas, siendo la ausencia de argumentos científicos la categoría que más influencia a la infodemia (Grafico 4).

PC= pseudociencia; DP= Decisión personal; AAC= Ausencia argumentos científicos; PES= Pobre educación en salud; TE= tratamientos empíricos; TD= toxicidad demostrada; DI= Divulgación irresponsable; CM= curas milagrosas; PTA=Percepción terapias alternativas.
En el mapa de influencias potenciales, la selección estratégica de la pobre educación en salud, se constituye en la variable de conflicto con mayor influencia de la difusión irresponsable de información relacionada a tratamiento de la COVID-19, al encontrarse localizada en el cuadrante superior derecho o de motricidad /dependencia constituyéndose en variables de gran importancia en la decisiones estratégicas del problema, mientras que la variable relacionada a terapias alternativas, es considerada como una variable de observación ya que el grado de dependencia indirecta de la misma influencia en gran medida a la variable estratégica relacionada a la pobre educación en salud, que debe ser influenciada estratégicamente por políticas reguladoras para reducir los bulos en los países participantes del estudio (Gráfico 5).

PC= pseudociencia; DP= Decisión personal; AAC= Ausencia argumentos científicos; PES= Pobre educación en salud; TE= tratamientos empíricos; TD= toxicidad demostrada; DI= Divulgación irresponsable; CM= curas milagrosas; PTA=Percepción terapias alternativas
Discusión
La infodemia o la difusión de bulos de forma indiscriminada, se ha constituido junto con la COVID-19 en pandemias que han afectado a la población en su salud física y mental. Su difusión rápida y desmesurada a través de las redes sociales y medios de comunicación masiva, limitan las acciones para desarrollar medidas de control fundamentadas y promovidas por las autoridades de salud de los países y por instituciones que realizan recomendaciones para evitar la propagación de la enfermedad y reducir el número de fallecidos en todo el mundo (Agley et al, 2021).
Si bien se han tomado algunas medidas para evitar la difusión de bulos, estas no han sido suficientes, al desconocer a ciencia cierta cuales son las causas por las que las personas realizan acciones contrarias al bienestar de todos descalificando información científica valedera.
Por otra parte, se evidencian publicaciones relacionadas a tweets, comentarios, y videos de profesionales en salud oponiéndose a tratamientos con evidencia verificada, proponiendo el uso de sustancias con pruebas científicas de toxicidad para el ser humano, como la del Ministro de Salud de Francia Olivier Vérai (Llewellyn, 2020) relacionada al ibuprofeno, o aquella presentada sin evidencia científica (OMS,2021a; Popp et al., 2021) sobre el uso de la ivermectina como preventivo, o bien, la propuesta que mayor difusión tuvo y se relaciona al uso de dióxido de cloro promovida por el alemán Andreas Kalcker (Lauvergnier, 2020), quien junto con profesionales y no profesionales del área de la salud de varios países del mundo difundieron al dióxido de cloro como la sustancia curativa novedosa y milagrosa de COVID-19 como de otras enfermedades, sin presentar evidencia científica sólida, haciendo experimentación en seres humanos sin norma ni control de un comité de ética.
Si bien Chamán-García en 2021 presenta resultados sobre la prevalencia y asociación del uso de dióxido de cloro en Covid-19 (67,9%), este autor relaciona las características sociodemográficas de poblaciones en Bolivia, en la que se presenta una relación directa entre experiencia familiar y automedicación, que se presenta 4,7 veces pór influencia familiar y con diagnóstico previo de la enfermedad (Chamán-García et al, 2021). Sin embargo, no se encuentran estudios en Latinoamérica donde se identifiquen las causas que generan influencia directa para la desinformación y descalificación de estudios científicos, en el manejo de sustancias no autorizadas para la cura o prevención de la enfermedad, presentándose principalmente información sobre la presentación de actores políticos y comerciales como responsables de la información desestabilizadora (Portero Alferez, 2020).
La infodemia impacta de manera negativa a la salud de la población, al mismo tiempo que polariza el debate público, llevando a comportamientos poblacionales que ponen en riesgo la intervención sanitaria, razón la cual es necesario conocer las causas y razones que llevan a esta practica peligrosa de difusión informativa. Si bien los trabajos de García-Saisó y Sanz Valero establecen que los factores para la infodemia, se relacionan a programas de alfabetización digital, por ausencia de selección crítica de información (García-Saisó, et al., 2021; Sanz Valero, 2022), no se hace mención a la comunicación verbal intersujetos y difusión médica inadecuada en este tipo de situaciones.
Juan Miyahira indica que “la actitud de quienes incurren en la autoría irresponsable, va desde la ignorancia o la confusión sin mala fe y la franca deshonestidad” con el fin de ganar prestigio o beneficios económicos, atribuyéndose un vínculo a subcultura general y científico académica (Miyahira, 2000). Esta investigación identifica que las causas principales se refieren a la decisión individual, por una pobre educación en salud y ausencia de argumentos científicos convincentes sobre la veracidad de alguna información que tiene respaldo de investigaciones valederas, de tal forma que los intereses económicos no se constituyen a primera vista la motivación principal para la difusión irresponsable de información, razón por lo que las autoridades estatales y los científicos deberán extremar esfuerzos para lograr una comunicación fluida sobre la enfermedad , utilizando términos sencillos con la población, debiendo establecer medidas de exigencia académica y ética con profesionales que incumplan los requerimientos mínimos de validez científica en sus comunicaciones orales o escritas, con el fin de evitar la desinformación por bulos y la descalificación científica de tratamientos certificados médicamente.
Finalmente, el estudio pretende demostrar que, en el grupo de estudio que la difusión irresponsable, tiene gran influencia el uso de tratamientos empíricos en los países de estudio, que tienen un fuerte arraigo cultural, y al mismo tiempo se ve influenciado por curas milagrosas promovidas por pseudocientíficos, que aprovechan la escasa formación de salud de la población, promoviendo sustancias que a ciencia cierta no han sido aprobadas por la ciencia, lo que a su vez lleva a descrédito de la información basada en la evidencia. A todo ello, se suma la falta de control sanitario en la distribución y uso de dichas sustancias, a las que la población puede acceder de manera fácil, poniendo en riesgo su salud y la de miembros de su entorno, así como el apoyo político para prácticas no saludables durante la Covid-19.
Referencias bibliográficas
Agley, Jon y Xiao, Yunyu (2021). Misinformation about COVID-19: Evidence for differential latent profiles and a strong association with trust in science. BMC Public Health, 21(1), Reino Unido. (Pp. 89). https://doi.org/10.1186/s12889-020-10103-x
Agley,Jon, Xiao,Yunyu, Thompson,Esi E., Chen,Xiwei, y Golzarri-Arroyo,Lilian (2021) Intervening on trust in Science to reduce Belief in COVID-19.Misinformation and Increase COVID-19 Preventive Behavioral Intentions: Randomized Controlled Trial. Journal of Medical Internet Research. 23(10), Alemania ( Pp. e32425). https://doi.org/10.2196/32425
Aguado-Guadalupe, Guadalupe y Bernaola-Serrano, Itziar (2020). Verificación en la infodemia de la Covid-19. El caso Newtral. Revista Latina, 78. España. (Pp.289-308). https://doi.org/10.4185/RLCS-2020-1478
Aleixandre-Benavent, Rafael, Castelló-Cogollos, Lourdes,y Valderrama-Zurián, Juan Carlos (2020). Información y comunicación durante los primeros meses de Covid-19. Infodemia, desinformación y papel de los profesionales de la información. El profesional de la información (EPI),29(4). España (Pp. 1-17). https://doi.org/10.3145/epi.2020.jul.08
Alfonso Sánchez, Ileana R y Fernández Valdés, María de las Mercedes (2020). Comportamiento informacional, infodemia y desinformación durante la pandemia de COVID-19. Anales de la Academia de Ciencias de Cuba, 10 (2). Cuba (Pp.882).
Allahverdipour, Hamid (2020). Global Challenge of Health Communication: Infodemia in the Coronavirus Disease ( COVID-19) Pandemic. J Educ Community Health, 7(2), República Islámica de Irán (Pp.65-67). https://doi.org/10.29252/jech.7.2.65
Casero-Ripolles, Andreu (2020). Impacto del Covid-19 en el sistema de medios. Consecuencias comunicativas y democráticas del consumo de noticias durante el brote. Profesional de la Información. 29(2). España (Pp.1-2) https://doi.org/10.3145/epi.2020.mar.23
Canales, Andrea, Triossi, Mateo. (2020). Colaboración en tiempos de crisis: El rol de la OMS en esta pandemia mundial. Ingeniería industrial: Universidad de Chile. Extraído de https://www.dii.uchile.cl/2020/06/11/colaboracion-en-tiempos-de-crisis-el-rol-de-la-oms-en-esta-pandemia-mundial/
Chamán-García, Alex, Chambi-Flores, Alejandra, Apaza-Gaarcía,Cristal, Mogrovejo-Condori, Cesar, Franck-Gutierrez, María, Alvarez-Mamani,Tatiana, Camacho-Flores, Rodrigo (2021). Prevalencia y factores asociados a la automedicación durante la pandemia por Covid19 en adultos de La Paz, Bolivia: un estudio de corte transversal. DIPGIS. Universidad Mayor de San Andrés. Bolivia. (Pp.1-15) Extraído de https://dipgis.umsa.bo/investigaumsa/wp-content/uploads/2021/09/3.-Articulo-cientifico-Alex-J.-T.-Chaman-Garcia.pdf
Datta, Rakesh, Yadav,A.K., Singh, Anubhav, Data, Karuna, y Bansal, Ankur. (2020). The infodemics of COVID-19 amongst healthcare professionals in India. Medical Journal Armed Forces India, 76(3), India (Pp.276-283). https://doi.org/10.1016/j.mjafi.2020.05.009
De Andrade Rodríguez, Jennifer de, y Gómez Castellanos, Shirley (2021). La infodemia y su alcance en el área psicoemocional de las familias. Un aporte a la crisis de la salud a propósito del COVID-19. Revista CTS. Número especial. Argentina (Pp.67-82). Extraído de https://www.redalyc.org/journal/924/92467621008/html/
Erku, Daniel A., Belachew, Sewunet A., Abrha, Solomon,Sinnollareddy, Mahipal, Thomas, Jackson, Steadman, Kathryn J., y Tesfaye, Wubshet H. (2021) When fear and misinformation go viral: Pharmacist, role in deterring medication misinformation during the “infodemic” surrounding COVID-19. Research in Social and Administrative Pharmacy. 17(1), Estados Unidos (Pp.1954-1963). https://doi.org/10.1016/j.sapharm.2020.04.032
Galloti, Ricardo, Valle, Francesco, Castaldo,Nicola, Sacco, Perluigi, y De Domenico, Manlio (2020). Assesing the risk of “infodemics” in response to COVID-19 epidemics. Nature Human Behaviour, 4(12). Reino Unido (Pp.1285-1293). https://doi.org/10.1038/s41562-020-00994-6
García-Marín, David (2020). Infodemia global. Desórdenes informativos, narrativas fake y fact-testing en la crisis de la Covid-19//Infodemia global:Trastornos de la información, narrativas falsas y verificación de hechos durante la crisis del Covid-19-Repositorio E-LIS. ,Profesional de la Información 29(4), Inglaterra (Pp.1-20). https://doi.org/10.3145/epi.2020.jul.11
García-Saisó, Sebastián, Marti, Myrna, Brooks, ian, Curioso, Walter H, Gonzáles, Diego, Malek, Victoria. (2021). Revista Panamericana de Salud Pública; 45: e89 Organización Internacional. (Pp1-2) https://doi.org/10.26633/RPSP.2021.89
Lauvergnier, Chloe. (2020). América Latina: el Negocio del Dióxido de cloro, el supuesto producto “milagroso” contra el Covid-19. France 24.https://www.france24.com/es/20200727-latinoam%C3%A9rica-negocio-di%C3%B3xido-cloro-cura-covid19
Llewellyn, Sue (2020). Covid-19: How to be carefull with trust and expertise on social media. BMJ ( Clinical Research Ed.), 368, m1160, Inglaterra ( Pp.1-2). https://doi.org/10.1136/bmj.m1160
Loaiza Vega, Rosa Amalia, Salinas Poma, Margoth Alejandra, Quinche Suquilanda, Álvaro Manuel, y Ordoñez Trelles, Mario Alberto (2020). Dióxido de cloro y COVID-19. Ocronos. Editorial Científico Técnica. 3(6). España (Pp.130). Extraído de https://revistamedica.com/dioxido-de-cloro-covid-19/
Magarini, Federica María, Pinelli, Margherita, Sinisi, Arianna, Ferrari, Silvia, De Fazio, Giovanna Laura, y Galeazzi, Gian María (2021). Irrational Beliefs about COVID-19: A Scoping Review. International Journal of Environmental Research and Public Health. 18(19),9839. Organización internacional (Pp.2-21). https://doi.org/10.3390/ijerph18199839
Martín-Moreno, José y Gorgojo Jiménez, Lidia (2019). El papel de la OMS y de otras organizaciones supranacionales. Cuadernos de estrategia, 203. España (Pp.81-122) Extraído de https://dialnet.unirioja.es/servlet/articulo?codigo=7269523
Mesquita, Claudio Tinoco, Oliveira, Anderson, Seixas, Flavio Luis, Paes, Aline (2020). Infodemia, Fake news and Medicine: Sciencie and The Quest for Truth. International Journal of Cardiovascular Sciences, 33(3). Brasil (Pp.203-205). https://doi.org/10.36660/ijcs.20200073
Miyahira, Juan (2000). Problemas éticos en la autoría y en la divulgación de los resultados de la investigación biomédica. Revista Médica Herediana, 11(1). Perú (Pp.22-33) Extraído de http://www.scielo.org.pe/scielo.php?script=sci_arttext&pid=S1018-130X2000000100005
OMS (2021a). La OMS desaconseja usar ivermectina para tratar la COVID-19 si no es en ensayos clínicos. OMS Extraído de https://www.who.int/es/news-room/feature-stories/detail/who-advises-that-ivermectin-only-be-used-to-treat-covid-19-within-clinical-trials
OMS (2021b). Nuevo coronavirus 2019. OMS https://www.who.int/es/emergencies/diseases/novel-coronavirus-2019
Orus, Abigail (2021) Coronavirus: Muertes en el mundo por continente en 2021. Statista. https://es.statista.com/estadisticas/1107719/covid19-numero-de-muertes-a-nivel-mundial-por-region/
Poop, María, Stegemann, Miriam, Metzendorf, María, Inti, Gould , Susan, Kranke, Peter, Meybohm, Patrick, Skoetz, Nicole, y Weibel, Stephanie (2021). Ivermectin for preventing and treating COVID-19. Cochrane Database of Systematic Reviews 7.https://doi.org/10.1002/14651858.CD015017.pub2
Portero Alferez, Nuria (2020). Las redes sociales y la COVID-19: Herramientas para la infodemia. Opinión.163. México (Pp.1-23) Extraído de: https://dialnet.unirioja.es/servlet/articulo?codigo=7772855
Salaverría, Ramón, Buslón, Nataly, López-Pan,Fernando, León, Bienvenido, López-Goñi, Ignacio y Erviti, María Carmen (2020). Desinformación en tiempos de pandemia: Tipología de los bulos sobre la Covid-19. El profesional de la información, 19(3). España (Pp.1-15). https://doi.org/10.3145/epi.2020.may.15
Sanz Valero, Javier. (2022). Enfermedad por coronavirus: pandemia e infodemia. Hosp.domic 2022;6 (1). España. (Pp.1-2) https://dx.doi.org/10.22585/hospdomic.v6i1.156
Solomon, Daniel H., Bucala, Richard, Kaplan, Mariana J. , y Nigrovic, Peter A. (2020). The “ infodemic” of COVID-19. Arthritis y Rheumatology, 72(11). Estados Unidos (Pp.1806-1808). https://doi.org/10.1002/art.41468
Información adicional
Como citar:: Bustamante Cabrera, Gladys Ines; Mansilla Canelas, Gonzalo; Álvarez Becerra, Rina Maria; Morillas Bulnes, Amelia Marina; Cachicatari Vargas, Elena. (2022). Percepcion social de difusión no responsable de información y descalificacion científica en Covid-19. Telos: Revista de Estudios Interdisciplinarios en Ciencias Sociales, 24 (3), Venezuela. (Pp. 537-550)