Artículos de investigación (sección abierta)
La heterogeneidad de los procesos de admisión y selección en educación media superior
Heterogeneity of admission and selection processes at upper secondary
La heterogeneidad de los procesos de admisión y selección en educación media superior
Sinéctica, núm. 47, p. 00, 2016
Instituto Tecnológico y de Estudios Superiores de Occidente, Departamento de Educación y Valores
Recepción: 06 Abril 2016
Aprobación: 30 Agosto 2016
Resumen: En México, en algunas entidades federativas donde la demanda de educación media superior es alta y la oferta es insuficiente se han introducido exámenes de selección. Quizá los casos más conocidos sean los de la Ciudad de México y el Estado de México, que han unificado sus procesos y mecanismos de selección. Sin embargo, poco se sabe sobre la forma en que otras entidades están eligiendo a sus estudiantes. Este artículo explora los procesos de admisión y selección para educación media superior a nivel estatal, de ahí su aportación a la literatura. Mediante una revisión documental, se identifican los procesos y procedimientos de admisión y selección utilizados en el ámbito estatal, los agentes involucrados en la definición de dichos procedimientos, así como las diferencias existentes entre estados. El artículo sugiere que estos procesos son heterogéneos, lo cual significa un desafío para el sistema educativo mexicano en el marco de la obligatoriedad del nivel educativo.
Palabras clave: educación media superior, selección de estudiantes, pruebas de admisión, investigación documental.
Abstract: In Mexico, selection exams have been introduced in some States where the demand of upper secondary is high or where schools supply is insufficient. Mexico City and Estado de Mexico are well known cases of States where the processes and mechanisms of selection have been unified. However, little is known about how other States are selecting their students. This article explores the processes and mechanisms of admission and selection at upper secondary by State level; for this reason, it has an important contribution to the gap in the literature. Through a documental review it is identified the processes and mechanisms for admission and selection used at State level, the agents involved in the definition of such procedures as well as the differences between States. The article suggests that the admission and selection processes used in upper secondary are heterogeneous which translates into significant challenges for the Mexican educational system within the compulsory nature of the educational level.
Keywords: upper secondary education, selection of students, admission tests, documentary analysis.
En México se ha alcanzado una escolaridad promedio de nueve años (Consejo Nacional de Población, 2010), que equivale a terminar la secundaria. Dicho fenómeno no sólo ha generado un incremento en la demanda de educación media superior (EMS) en los últimos años, sino que está poniendo presión y nuevos retos al sistema educativo mexicano. Particularmente, en algunas entidades federativas donde la demanda de EMS es alta, o bien, donde la oferta es insuficiente se han introducido exámenes de selección. Quizá los casos más conocidos son los de la Ciudad de México y el Estado de México, donde incluso se han unificado los procesos y mecanismos de selección. Sin embargo, poco se sabe de cómo otras entidades están seleccionando a sus estudiantes, y si varían los procesos de admisión y selección a nivel estatal (Hernández, 2015).
En este artículo exploramos el proceso de transición a nivel medio en México mediante la identificación de los procesos y procedimientos de admisión y selección utilizados en escuelas públicas en el ámbito estatal, los agentes involucrados en la definición de dichos procedimientos y las diferencias existentes entre estados. Lo anterior tiene un importante aporte a la literatura debido a la falta de información oficial y a la poca investigación que se ha llevado a cabo sobre la desregulación de los procesos de admisión en EMS. Este trabajo es resultado de la tesis doctoral de la autora, en la cual se destaca que conocer el estado de los procesos de admisión y selección en EMS es fundamental para la viabilidad de la cobertura universal del nivel educativo programada para 2022.
A manera de introducción, abordamos la problemática que enfrenta la transición a EMS en México. En segunda instancia describimos la metodología utilizada en el análisis del problema de investigación. Posteriormente, presentamos los procesos de admisión y selección de la EMS en México y una caracterización de éstos a nivel estatal, así como los actores que participan en el proceso de transición al nivel medio superior y su influencia en la definición de los procesos utilizados en el ámbito estatal. A manera de conclusión, discutimos posibles efectos de la heterogeneidad en los procesos de selección y admisión en México.
Introducción
En 2012 se aprobó una modificación a la Constitución en materia educativa para establecer la obligatoriedad de la EMS (Cámara de Diputados del H. Congreso de la Unión, 2012). Con ello, se estableció que la cobertura universal de nivel medio habrá de alcanzarse en el ciclo escolar 2021-2022. El cambio constitucional se apoyó en la Reforma Integral de la Educación Media Superior (RIEMS), documento que incluye recomendaciones y directrices sobre qué tipo de cambios y mejoras se requieren para hacer a la EMS obligatoria y universal (INEE, 2011). Sin embargo, la RIEMS no da ninguna indicación de cambios importantes que se requieren en el orden estatal ni toca temas de procedimientos de admisión en las escuelas.
Como es de esperarse, una reforma de tal magnitud acentúa la necesidad de cambios sustanciales en el sistema educativo, en particular en la estructura, funcionamiento y operación de la EMS (INEE, 2011). En este sentido, resaltamos la importancia que tienen los mecanismos de admisión y selección en la definición de quiénes podrán continuar estudiando educación media una vez concluidos sus estudios de secundaria (Hernández, 2015).
El Instituto Nacional para la Evaluación de la Educación (INNE) señala algunas de las condicionantes y problemáticas que se enfrentan en el cumplimiento de la obligatoriedad de la EMS; entre éstas destacan: la limitada progresión educativa en edad escolar, la autonomía de los jóvenes de edad escolar de educación media para decidir continuar estudiando, el costo de oportunidad de permanecer en educación formal, entre otros (INEE, 2011).
Aquí identificamos cuatro retos adicionales que enfrenta el sistema educativo mexicano en la universalización de la EMS, los cuales se relacionan con diferencias a nivel estatal. El primer reto tiene que ver con diferencias demográficas existentes en las proporciones de alumnos en edad de EMS oficial entre entidades; por ejemplo, 11 entidades concentran 64% de la población de quince a diecisiete años (INEE, 2011). Tales diferencias revelan que las necesidades de los sistemas educativos estatales para ofrecer EMS son necesariamente distintas, ya que los estados con mayor concentración de jóvenes en edad normativa requerirán mejores capacidades y mayor infraestructura.
El segundo reto concierne a las diferencias en la demanda potencial de EMS a nivel estatal. Dicha característica no solo afecta el tipo de decisiones que se toman en ese ámbito para seleccionar a los alumnos en EMS, sino que definirá el tipo de problemática que cada estado enfrentará en la universalización de la EMS. Así, entidades con mayor demanda potencial tienden a adaptar sus procesos de selección para seleccionar estudiantes de manera más eficiente y eficaz.
La variación de la tasa de atención a la demanda de EMS constituye el tercer reto. Mientras Chihuahua y la Ciudad de México presentan una tasa superior a 91%, otras entidades situadas en el extremo opuesto, como Guerrero, reportan una tasa de atención a la demanda no mayor de 80% (cálculos propios con base en formatos 911, inicio de los ciclos escolares 2011/2012 y 2012/2013 de la SEP-DGPEE). Los números revelan que las diferencias estatales sobre la demanda de EMS son complejas y se refieren no solo a infraestructura física, sino a características demográficas y socioeconómicas de los estados.
El cuarto reto apunta a diferencias en los sistemas educativos estatales que se relacionan con heterogeneidad en los mecanismos de admisión y selección utilizados. Estudios previos han señalado que tal diversidad de mecanismos de selección no está regulada, lo que produce calidades muy diversas en la prestación del servicio y en los aprendizajes.
Con la descentralización del sistema educativo mexicano, los sistemas educativos estatales crecieron y se desarrollaron a diferente velocidad y con capacidades diversas (Cabrero, 1997, 1998); entre los efectos históricos de la descentralización educativa en la provisión de EMS, destaca que el nivel a la fecha carece de una regulación funcional (Hernández, 2015). Dicha peculiaridad explica que los procesos a nivel estatal para seleccionar alumnos carezcan de regulación. Asimismo, la EMS se caracteriza por la gran diversidad de modelos que ofrece y por la falta de claridad de sus funciones y objetivos, más allá de su definición en la Ley General de Educación (Alcántara y Zorrilla, 2010).
En la práctica, dado que la demanda de EMS y la oferta es irregular en el ámbito estatal, las entidades cuentan con diversos mecanismos para seleccionar a sus estudiantes. Algunos estudios han señalado que esta variedad produce calidades muy diversas en la prestación del servicio y en los aprendizajes (Villa, 2007). Sin embargo, no existen estudios que definan en detalle las diferencias entre dichos mecanismos. Nuestra investigación destaca que, ante la falta de regulación de los procedimientos para la selección y admisión en EMS, los estudiantes enfrentan modos de selección y admisión que varían según el lugar donde viven.
Metodología
La investigación consistió en un análisis documental cualitativo con un enfoque inductivo. La información recolectada deriva de una extensa revisión de documentos, informes y sitios web para investigar, identificar, categorizar e interpretar cómo se llevan a cabo los procesos de admisión y selección en EMS, los actores que participan en ellos, así como su papel en su funcionamiento.
Los documentos utilizados en el estudio provienen de fuentes oficiales y no oficiales, así como literatura académica relacionada con transición a EMS. Revisamos la documentación oficial sobre la regulación del sistema educativo, recolectamos y examinamos documentos de la Secretaría de Educación Pública (SEP), la Subsecretaría de Educación Media Superior (SEMS) y de las secretarías de Educación de los 32 estados.
A su vez, revisamos las páginas de internet oficiales de la SEP, la SEMS, las secretarías de Educación estales, las oficinas estatales de EMS y las modalidades de escuelas en los ámbitos nacional y estatal. La búsqueda se centró en encontrar información relevante sobre postulación, admisión y selección. Esto se hizo tres veces durante la investigación: la primera de junio a septiembre de 2011; la segunda de febrero a marzo de 2012; y la última en octubre de 2012. El objetivo fue observar y documentar la información disponible sobre admisión en distintos puntos del ciclo escolar 2011-2012.
La revisión y el análisis de documentos e información digital recabada sirvieron para identificar las escuelas de EMS disponibles a nivel estatal, así como los procesos, requisitos y procedimientos de admisión y selección. Una vez obtenida la información, se verificó un mapeo de la forma en que se lleva a cabo el proceso de admisión por cada entidad federativa.
La admisión en el nivel medio superior
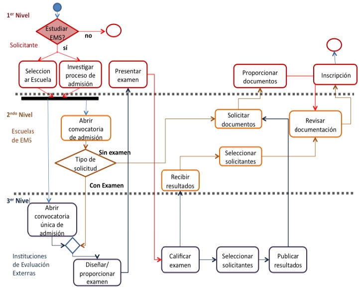
En este apartado presentamos una caracterización de los procesos de admisión y selección a EMS en México; para ello, abordamos las diferencias en los procedimientos, requisitos y mecanismos de selección. En general, la admisión a EMS puede observarse por sus participantes (ver Figura 1). En un primer y segundo nivel se ubican actores que intervienen en todas las entidades: los aspirantes de EMS (primer nivel) y las escuelas de EMS (segundo nivel). Además, en un tercer nivel se reconoce un actor importante en el proceso de transición a EMS, pero que no tiene presencia en todas las entidades: se trata de las instituciones externas que diseñan y coordinan exámenes de selección en EMS.

El primer nivel: el solicitante de EMS, quien ha decidido estudiarla una vez concluida la secundaria. Para llevar a cabo el proceso de transición a educación media, el solicitante deberá contar con un certificado que avale la terminación de sus estudios de secundaria.
El segundo nivel: las escuelas de EMS. En el proceso de admisión y selección de estudiantes de nuevo ingreso al primer grado de EMS, las escuelas pueden tener criterios de admisión mínimos o adicionales. Las que siguen criterios de admisión mínimos, por lo general, únicamente solicitan prueba de conclusión de secundaria. Por su parte, las que cuentan con criterios de admisión adicionales incluyen también un examen de ingreso como mecanismo de selección.
El tercer nivel: instituciones de evaluación externas. Éstas participan en entidades donde hay escuelas que requieren exámenes de selección. Las instituciones externas diseñan instrumentos de selección y pueden, en algunos casos, administrar los procesos de admisión. Su influencia varía en cada entidad e, incluso, dentro de un mismo estado.
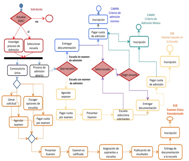
A continuación presentamos una caracterización de los procesos de admisión en educación media. La categorización considera cuán homogéneos o heterogéneos son los procesos y mecanismos utilizados. De manera gráfica, en la Figura 2 se ilustra la transición.

El análisis apunta a que en México coexisten cuatro procesos de admisión en EMS: uno que tiene criterios mínimos de selección de alumnos de nuevo ingreso y tres que registran criterios adicionales con diferentes niveles de estandarización. Los cuatro procesos se describen de la siguiente manera:
Proceso en entidades donde las escuelas tienen como requisito de admisión principal presentar documentación probatoria. A éste le llamaremos proceso con criterios de admisión mínimos (CAMIN).
Proceso en entidades donde las escuelas deciden usar, o no, exámenes de selección; hay algunas con criterios de admisión mínimos y otras que cuentan con exámenes de selección. A éste lo nombraremos proceso con criterios de admisión mixtos (CAMIX).
Proceso en entidades donde algunas modalidades de escuelas de EMS requieren exámenes de selección, mientras que las demás conservan criterios de admisión mínimos. A éste lo denominaremos proceso con examen basado en la escuela (EBE).
Proceso en entidades que recurren a exámenes de selección de forma estandarizada. A éste lo llamaremos proceso con examen único de selección (EUS).
El CAMIN se utiliza en estados donde las escuelas tienen como requisito de admisión principal presentar documentación: acta de nacimiento, CURP y certificado de secundaria. Por lo tanto, los estudiantes solo necesitan saber cuándo inicia el proceso de admisión o se abre la convocatoria para entregar documentación en las escuelas. Aquí el proceso de admisión y selección es relativamente homogéneo. Vale aclarar que en el CAMIN los solicitantes no son matriculados en forma automática ni tienen garantizada su admisión en la escuela que soliciten. En establecimientos escolares con alta demanda, por ejemplo, se les puede rechazar cuando no hay lugares disponibles; en estas últimas, la admisión puede otorgarse a los solicitantes que presenten primero documentación, o bien, esta documentación puede ser valorada para elegir a los "mejores aspirantes". Las entidades que utilizan CAMIN como proceso de transición a EMS son Aguascalientes, Baja California Sur, Campeche, Colima, Chiapas, Guerrero y Sinaloa.
El proceso con CAMIX se usa en entidades donde algunas escuelas tienen criterios de admisión mínimos y otras requieren exámenes de selección. En estas últimas, el examen puede, o no, ser diseñado por la escuela; las que no diseñan su examen de selección suelen contratar una institución externa para hacerlo. En estos estados, los aspirantes deberán elegir la escuela de preferencia y preguntar directamente en ella cuáles son los requisitos de admisión y los criterios de selección, ya que el proceso de transición es heterogéneo y no existen lineamientos generales. Las entidades con CAMIX son Coahuila, Durango, Guanajuato, Hidalgo, Jalisco y Tamaulipas.
El proceso con EBE se utiliza en entidades donde algunas modalidades de escuelas incluyen exámenes de selección, pero otras mantienen criterios de admisión mínimos. En las primeras, el examen es general, ya que todos los aspirantes presentan uno; sin embargo, no todas las escuelas cuentan con el mismo examen. Una característica particular de este proceso es que los estudiantes tendrían que presentar un examen en cada escuela a la que soliciten admisión, aun cuando sean de la misma modalidad. Las entidades donde se utiliza EBE son Michoacán, Morelos, Nayarit, Nuevo León, Oaxaca, Puebla, Querétaro, San Luis Potosí y Zacatecas.
Por último, en las entidades con EUS, el proceso es estandarizado y homogéneo. EUS se distingue por tener un examen de selección único para solicitar admisión en todas las modalidades de escuelas de EMS (públicas) de la entidad. El principal rasgo de este proceso es que la admisión está controlada por una institución externa; en otras palabras, la institución no sólo diseña los exámenes de selección, sino que se encarga de la convocatoria, administra los exámenes, califica y asigna lugares de acuerdo con los puntajes. Es relevante señalar que en estas entidades existe una convocatoria de admisión a EMS única, de manera que el aspirante presenta el examen único para competir por un lugar en las escuelas. Las entidades con EUS son Baja California, Chihuahua, Ciudad de México, Estado de México, Quintana Roo, Sonora, Tabasco, Tlaxcala, Veracruz y Yucatán.
El siguiente Mapa resume e ilustra cómo se distribuyen los procesos de admisión por entidad: 22% de los estados utilizan CAMIN; 19%, CAMIX; 28%, EBE; y 31%, EUS.

Observamos que los procesos de admisión se distribuyen en todas las regiones del territorio nacional, a excepción de CAMIX, que no está en el sur y suroeste. Sin embargo, no advertimos asociaciones regionales o geográficas evidentes entre procesos de transición que expliquen su existencia o sus diferencias.
Los actores que participan en la admisión al nivel medio superior
Para tratar de entender el porqué de esta heterogeneidad en los procesos de admisión en EMS, en este apartado identificamos y describimos los actores que intervienen en la transición, según su nivel de influencia. Los actores se introducen desde el nivel macro- al micro-, de acuerdo con su grado de influencia.
Nivel macro-
Secretaría de Educación Pública y Subsecretaría de Educación Media Superior
La SEP se divide en subsecretarías para ejercer la política de educación y ofrecer los diferentes niveles educativos, entre ellas la SEMS, relativamente nueva, ya que fue creada en 2005 ante la necesidad de regular la EMS (INEE, 2011). La SEMS tiene a su cargo la gestión y provisión de las modalidades de escuelas de EMS. Sin embargo, aunque todas las escuelas están "reguladas", cada modalidad posee estructura propia y reglamento interno. Esto pudiera deberse a que la provisión de servicios de EMS operaban antes de que la SEMS fuese establecida.
La SEP inició en 2005 un plan para abordar el problema de la falta de regulación de la educación media y elaboró la RIEMS con el objetivo de dar orden y coherencia al plan de estudios y mejorar la calidad de la prestación de la educación (Subsecretaría de Educación Media Superior, 2010). La reforma introduce algunas modificaciones; sin embargo, no aborda las diferencias en los procedimientos de admisión (Hernández, 2015) y, a la fecha, no ha producido cambios importantes (INEE, 2011).
Secretarías de Educación en las entidades
Las secretarías de Educación en las entidades y sus oficinas de EMS están a cargo de la implementación de políticas de educación en EMS, aunque la mayoría de las políticas y los programas están diseñados a escala federal. Estas secretarías reportan un mayor grado de control sobre la educación media del que tienen en educación básica; esto, a causa de la descentralización del sistema educativo, que en su tiempo se enfocó en la educación básica y dejó margen para que las entidades hicieran crecer sus sistemas a diferente ritmo (Cabrero, 1997, 1998).
Asimismo, el nivel de desarrollo de los sistemas educativos estatales se considera que está relacionado, y en algunos casos define, el tipo de proceso de admisión que se utiliza en el ámbito estatal. Son pocos los estados que cuentan con una subsecretaría de EMS; en otros solo opera una oficina particular para EMS; sin embargo, la mayoría de las entidades no dispone de una instancia encargada de regular e implementar política para EMS. Esta característica muestra resultados importantes ya que el análisis sugiere que entidades con estructura oficial de EMS dentro de la Secretaría han sido capaces de negociar, unificar o estandarizar la admisión.
Instituciones externas de evaluación
Centro Nacional de Evaluación para la Educación Superior (Ceneval), Universidad Autónoma de Baja California (UABC) y College Board.
El Ceneval es una asociación civil sin fines de lucro que diseña y administra exámenes de selección o exámenes nacionales de ingreso (EXANI), entre ellos, el EXANI-I, diseñado para el ingreso a EMS (Pérez, 2004; Ceneval, 2012). En EMS, la Secretaría de
Educación estatal o las escuelas pueden contratar al Ceneval para aplicar el EXANI-I. Dicho centro de evaluación puede ser responsable del diseño del examen, así como su implementación y calificación (Aboites, 2000), y puede también seleccionar aspirantes, dependiendo del tipo de contrato que haya sido firmado.
La segunda institución de examinación externa es la UABC, que diseña los exámenes de habilidades y conocimientos básicos, conocidos como EXHCOBA, que funciona como empresa privada y, de la misma que el Ceneval, debe ser contratada por las escuelas. No obstante, EXHCOBA no controla el proceso de admisión; sólo diseña exámenes de selección y está a cargo de aplicarlos y calificarlos, pero la escuela y los aspirantes tienen acceso a los resultados y la escuela siempre elegirá a sus aspirantes.
Por último, el College Board es una organización de examinación privada con sede en Estados Unidos. La escuela o modalidad de escuelas que lo contratan tienen acceso al sistema en línea. Así, el aspirante realiza el examen de ingreso de manera electrónica en una computadora con conexión a internet. El examen es procesado en Puerto Rico y los resultados regresan a la escuela y al solicitante. La escuela, entonces, selecciona a los solicitantes según su desempeño (The College Board, 2012).
Nivel meso-
Sindicato de maestros
El Sindicato Nacional de Trabajadores de la Educación (SNTE) es el más grande de América Latina (Santibáñez y Jarrillo, 2007); ha adquirido con el tiempo un enorme poder e influencia, no sólo en materia de educación, sino también en las negociaciones políticas (Raphael, 2007).
Es importante destacar que, hasta la fecha, la mayoría de los miembros del SNTE son profesores de primaria y secundaria. No obstante, se espera que esta situación cambie con la obligatoriedad de la EMS, ya que es probable que profesores de EMS sean invitados a unirse al sindicato o éstos crean que es necesario estar organizados. Nuestra investigación no encontró una relación directa del SNTE con la definición de los estados sobre sus procesos de admisión. Sin embargo, dado que sus secciones están siempre implicadas en los sistemas de educación a nivel estatal, en algunas entidades donde los procesos no están estandarizados los sindicatos de maestros se han visto vinculados con la venta y manipulación de espacios en escuelas de alta demanda (Hernández, 2007).
Los medios de comunicación: televisión y prensa escrita
Los medios de comunicación parecen tener un gran impacto en la cantidad de información disponible acerca del proceso de admisión en EMS. Su participación varía enormemente entre los estados; en algunos, son muy activos: dan seguimiento al proceso de admisión de principio a fin, publican artículos sobre la situación de la educación media en la entidad, las escuelas, la disponibilidad de lugares, el examen y sus características, y ofrecen sugerencias sobre cómo prepararse para el examen.
Nivel micro-
Instituciones privadas de preparación de aspirantes para los exámenes de selección
La importancia concedida al rendimiento de los estudiantes en los exámenes de ingreso ha abierto un nuevo mercado para las empresas dedicadas a la educación: escuelas que preparan aspirantes para presentar exámenes de selección. Dichas empresas son, en su mayoría, escuelas pequeñas dedicadas de manera exclusiva a prestar estos servicios y se especializan en EXANI-I; algunas de ellas también ofrecen preparación para el EXHCOBA y PIENSE (The College Board, 2012), dependiendo de la relevancia de la prueba en el lugar donde se ubican. De acuerdo con estas empresas, la preparación que brindan eleva las posibilidades de los aspirantes a ser aceptados en la escuela de preferencia.
Los medios de comunicación han documentado que los aspirantes de escuelas de alta demanda tienden a ser quienes recurren a los cursos de preparación, razón por la cual el mercado de estos cursos ha ido en aumento al ser considerados como la única manera en que un aspirante puede lograr un buen desempeño en el examen de ingreso. Ello se asocia con un aumento en la desigualdad de oportunidades de acceso a EMS, ya que serán los aspirantes con mayores recursos quienes puedan sufragar este gasto adicional y dejar a sus contrapartes en desventaja (Bakker & Wolf, 2001).
Escuelas de educación media superior
Las opciones de escuelas de EMS varían poco de un estado a otro. Las modalidades generales proporcionadas por la SEMS se encuentran en todos los estados, aunque existen algunas variantes que dependen de las características y necesidades estatales.
Las escuelas por modalidad poseen un plan de estudios común, pero gozan de libertad para adaptar el currículo a sus necesidades particulares y las condiciones del contexto. La regulación de las modalidades varía en cada estado. Por esta razón, las escuelas de una misma modalidad en una entidad pueden solicitar un examen de selección, mientras que en otras no.
En entidades donde no se cuenta con una subsecretaría u oficina de EMS, las escuelas controlan más el proceso de transición y definen sus plazos y procedimientos de admisión. Estas escuelas son más conscientes de su nivel de influencia, en el sentido de que sus procedimientos de admisión se basan en su reconocimiento y demanda, lo que fomenta un sentido de competencia entre ellas. Vale también comentar que las escuelas más grandes y con disponibilidad de recursos contratan a una institución externa para la aplicación de los exámenes (Hernández, 2015).
Los estudiantes y sus familias
Los alumnos que deciden seguir estudiando EMS en México competirán por primera vez por obtener un lugar en una escuela pública (Weiss, Quiroz y Santos, 2005). Por lo tanto, las diferencias entre los procesos de admisión podrían afectar la decisión de continuar y las posibilidades de éxito.
Como ya lo mencionamos, no se ha hecho suficiente investigación acerca de las experiencias de los estudiantes en el proceso de admisión a EMS. Sin embargo, los medios de comunicación han documentado que los aspirantes necesitan ser proactivos para completar transiciones exitosas; en otras palabras, realizar una tarea importante de investigación sobre procedimientos y requerimientos diferenciados. Por lo tanto, puede esperarse que estudiantes de bajos ingresos estén en desventaja en la admisión, ya que les implica un mayor capital social (Aboites, 2000; Pérez, 2004; Weiss, Quiroz y Santos, 2005).
La heterogeneidad de los procesos de admisión y selección
La literatura internacional sugiere que los procesos de admisión pueden abordarse por la manera que operan dentro del sistema educativo, es decir, qué tan homogéneos o heterogéneos son, o bien, en términos de sus mecanismos de selección (si utilizan exámenes de ingreso o no) (Little, 1996; Sayed, Kanjee & Rao, 2012; Bakker & Wolf, 2001). La revisión de la literatura sobre los procesos de admisión en el nivel posbásico sugiere que los procesos no son homogéneos ni por región ni dentro de los países. Por el contrario, los sistemas de admisión a educación posobligatoria tienden a ser más heterogéneos ante las demandas diferenciadas y la diversidad y las restricciones de los fondos públicos disponibles (Caillods, 2007; Lee, 2013).
En este artículo exploramos el proceso de admisión a EMS en México. Durante el ejercicio de caracterización de éste, revisamos los mecanismos de selección y la estandarización de los procedimientos como criterios principales. Los resultados sugieren que los procesos son heterogéneos porque los mecanismos de selección y los procedimientos varían entre entidades, e incluso dentro de los mismos estados. La admisión en educación media en México se considera heterogénea no solo por la diversidad de mecanismos y procedimientos utilizados en la selección de los aspirantes; la revisión documental apunta a que la heterogeneidad se relaciona de manera más profunda con factores políticos, económicos e históricos.
En primera instancia, los procesos son heterogéneos porque México es una república federal. Así, las diferencias entre los sistemas educativos estatales no solo son importantes, sino que afectan las oportunidades de educación que ofrecen. De igual modo, la forma en que los sistemas educativos han evolucionado a nivel estatal se ha traducido en visiones distintas sobre la manera de ser eficiente o efectivo en la selección.
En segunda instancia, los procesos de admisión son heterogéneos como resultado del proceso histórico de descentralización educativa, en el cual los estados asumieron sistemas de educación con diversas capacidades. Así, las características del sistema de EMS, los actores involucrados en la admisión, las rutinas en que interactúan y el tipo de relaciones de poder varían a nivel estatal, además de que han definido los procesos de admisión a EMS.
La investigación sugiere que la admisión a EMS en México puede ser vista como reflejo de las diferencias políticas y económicas entre los estados, así como de la historia de su desarrollo, sostenido o transformado con el tiempo. Por ende, los estados con sistemas más estructurados de educación tienden a procesos de admisión más homogéneos. En cambio, los que asumieron sus sistemas educativos con menor facilidad tienden a sistemas menos estructurados, en los que las escuelas e instituciones de evaluación externas ejercen mayor influencia en el proceso de admisión; por lo tanto, los procedimientos no son homogéneos ni estandarizados.
En nuestro análisis también advertimos que la admisión es heterogénea debido a la falta de regulación formal. Esto ha abierto espacios para que los diferentes actores tengan niveles de influencia distintos en los procesos de selección. En ese sentido, las estructuras de educación a nivel estatal permiten la convivencia de actores con diversas relaciones de poder; de ahí que las instituciones de evaluación externa (Ceneval y EXHCOBA, principalmente), así como las escuelas, tengan diferentes niveles de participación, influencia o control sobre los procesos de admisión en los estados.
Algunos autores sostienen que los procesos de selección en la educación media afectan las oportunidades educativas de los jóvenes en edad escolar (Villa, 2007; Pérez, 2004; Weiss, Quiroz y Santos, 2005). La investigación que aquí presentamos concluye que la heterogeneidad en dichos procesos puede tener los siguientes efectos:
Primero, la heterogeneidad en los procesos de admisión causa un efecto directo en el acceso a la información. La información disponible tanto a nivel nacional como estatal varía de manera importante en detrimento de la claridad de los procedimientos, requerimientos y plazos necesarios para completar transiciones a EMS. Los resultados sugieren que los procesos homogéneos parecen ofrecer más información y son más abiertos acerca de los procedimientos. Sin embargo, esta relación es media-da por las características de los estados: en las entidades con sistemas menos desarrollados, los procesos de admisión y selección tienden a ser menos transparentes.
La literatura al respecto señala que la accesibilidad de la información sobre el proceso de admisión puede definir las oportunidades reales de los estudiantes para completar transiciones exitosas (Bakker & Wolf, 2001). Por ello, la falta de transparencia podría tener un efecto negativo en la representación de los estudiantes que proceden de los entornos más pobres o con los niveles más bajos de logro (Milesi, 2010; Tieben, Graaf & Graaf, 2010; Tuominen-Soini, Salmela-Aro & Niemivirta, 2012; Van der Velden & Wolbers, 2006; Vlaardingerbroek & El-Masri, 2008).
Lo anterior resulta en especial relevante en el contexto de la reciente obligatoriedad de EMS y de la meta de universalidad del nivel educativo en 2022. Si los sistemas estatales de EMS no aseguran que la información de acceso y admisión sea accesible para todos los estudiantes y, en particular, para los que se encuentran en mayor desventaja, las inequidades de acceso a este nivel seguirán reproduciéndose.
Segundo, la heterogeneidad se traduce en que los aspirantes pagan costos económicos diferenciados por realizar el proceso de admisión. La revisión documental revela que procesos de admisión heterogéneos o con procedimientos no estandarizados son más caros para los aspirantes. Esto se relaciona con el hecho de que entre más actores involucrados en el proceso de admisión, mayores son los costos que los aspirantes requieren cubrir. Asimismo, en esos procesos las escuelas mismas tienen más margen para establecer costos diferenciados por concepto de proceso de admisión; por ejemplo, los aspirantes en procesos CAMIX o EBE pagan examen de admisión en más de una escuela para garantizar o ampliar sus oportunidades de acceso; en tanto, los aspirantes en procesos homogéneos, como CAMIN o EUS, pagan admisión en una sola escuela o el costo por examen de admisión único, respectivamente. Vale la pena mencionar que el costo también es mediado por las particularidades de las entidades y es mayor en las que reportan bajos niveles de marginación.
El contexto actual, en el que los costos de transición a EMS son diferenciados por estados, no favorece la universalización del nivel educativo, ya que estudiantes con recursos económicos limitados en entidades con procesos heterogéneos están en desventaja para emprender transiciones exitosas. Por ello, es primordial regular o, al menos, poner un límite máximo al costo que puede cobrarse en las escuelas por concepto de admisión o selección.
Por último, se espera que la heterogeneidad de los procesos de admisión tenga un efecto significativo en la viabilidad de la universalización de EMS. Por un lado, porque la heterogeneidad de los procesos puede afectar la motivación y las expectativas de los jóvenes para continuar estudiando. Nuestro estudio sugiere que los alumnos en las entidades con procesos más heterogéneos no sólo presentan expectativas educativas más bajas, sino que ese efecto parece de mayor importancia en los estudiantes que provienen de contextos económicos y sociales más desfavorecidos (Hernández, 2015). Asimismo, en entidades con procesos de admisión heterogéneos parece disminuir la representación de estudiantes de bajos recursos una vez que transitan a EMS (Hernández, 2015). Por lo anterior, puede esperarse que la heterogeneidad de los procesos de admisión a EMS afecte las oportunidades de admisión a EMS que los estados proporcionan, así como las expectativas educativas de los estudiantes.
A manera de conclusión, sugerimos que los procesos y procedimientos para la admisión deben ser revisados. Con esto no pretendemos indicar que se empleen, o no, exámenes de selección, ya que aún no contamos con evidencia para formular una recomendación en este sentido. Más bien, hacemos hincapié en que la homogeneización de los procesos de admisión a EMS a nivel estatal (al menos) pudiese coadyuvar a sistemas estatales más transparentes y menos costosos para los estudiantes y, por ello, entre otras razones, se pudiera fortalecer la motivación de los jóvenes (demanda potencial de EMS) a continuar sus estudios.
No se pretende soslayar la trascendencia que tiene un currículo de calidad y una oferta suficiente y adecuada de escuelas para lograr la universalidad de la EMS, pero sí destacar que los procesos de admisión y selección desempeñan un papel preponderante en la progresión a EMS; por tanto, deben revisarse y evaluar si apoyan y promueven transiciones educativas o, por el contrario, se han convertido en cuellos de botella adicionales para seguir estudiando.
Referencias bibliográficas
Aboites, H. (2000). Por qué desvincular a la UNAM del Ceneval. Ciudad de México.
Alcántara, A. y Zorrila, J. (2010). Globalización y educación media superior en México. En busca de la pertinencia curricular. Perfiles Educativos, (127), 38-57.
ANMEB (1992). Acuerdo Nacional para la Modernización Educativa. Federación, DODL (ed.). Ciudad de México.
Bakker, S. & Wolf, A. (2001). Examinations and entry to university: Pressure and change in a mass system. Assessment in Education: Principles, Policy & Practice, (8), 285-290.
Cabrero, E. (1997). Claroscuros del nuevo federalismo mexicano: estrategias en la descentralización federal y capacidad en el gestión local. Gestión y Política Pública.
Cabrero, E. (1998). Las políticas de descentralizadoras en México (1983-1993). Logros y desencantos. Ciudad de México: Porrúa/CIDE.
Caillods, F. (2007). The impossible choice: Access, quality, and equity-The case of secondary education expansion. En R. Maclean (ed.). Learning and teaching for the twenty-first century. Springer Netherlands.
Cámara de Diputados del H. Congreso de la Unión (2012). Constitución Política de los Estados Unidos Mexicanos En Parlamentarios, SADS (ed.). Ciudad de México.
Ceneval (2012). Misión y visión del Ceneval. Ciudad de México. Recuperado de http://www.ceneval.edu.mx.
Consejo Nacional de Población (2010). La situación actual de los jóvenes en México.
EXHCOBA (2012). Misión y visión. Baja California. Recuperado de http://www.exh-coba.mx/.
Dirección General de Planeación, Programación y Evaluación Educativa (s.f.). Educación media superior. Sistema interactivo de consulta de estadística educativa ciclo escolar 2011-2012. http://planeacion.sep.gob.mx/principalescifras/
Hernández, J. (2015). Transition to upper secondary school in Mexico: New insights into selection and education expectations. Doctorado en la University of Sussex.
Hernández, J. (2007). La progresión escolar en México: impacto de la beca Oportunidades en la transición al nivel medio superior. Master en Administración and Políticas Públicas, Centro de Investigación y Docencia Económicas.
Instituto Nacional para la Evaluación de la Educación (INEE) (2011). La educación media superior en México.
Instituto Nacional para la Evaluación de la Educación (2014). Panorama educativo de México. Indicadores del Sistema Educativo Nacional 2013. México.
Ley General de Educación (1993). Diario Oficial de la Federación, 9 de abril de 2012.
Little, A. (1996). Contexts and histories: The shaping of assessment practice. En A. Little & A. Wolf (eds.) Assessment in transition: Learning, monitoring and selection in international perspective. Londres: Pergamon.
Milesi, C. (2010). Do all roads lead to Rome? Effect of educational trajectories on educational transitions. Research in Social Stratification and Mobility, 28(1), 23-44.
Pérez, H. (2004). La inequidad en el proceso de selección para acceder a la educación media superior pública. Maestría en Desarrollo y Planeación de la Educación, Universidad Autónoma Metropolitana.
Raphael, R. (2007). Los socios de Elba Esther. México: Planeta.
Santibáñez, L. y Jarrillo, B. (2007). Conflicto y poder: el sindicato de maestros y la calidad educativa en México. Bienestar y Política Social, (3), 25-46.
Sayed, Y., Kanjee, A. & Rao, N. (2012). Assessment and learning: Problems and pros-pects background papers for the research task force on learning. Global compact on learning.
Secretaría de Educación Pública (2007). Programa Sectorial de Educación 2007-2012. México.
Subsecretaria de Educación Media Superior (2010). Reforma Integral de la Educación Media Superior. En México: la creación de un sistema nacional de bachillerato en un marco de diversidad. México: Secretaría de Educación Pública.
Tieben, N., De Graaf, P. & De Graaf, N. (2010). Changing effects of family back - ground on transitions to secondary education in the Netherlands: Consequences of educational expansion and reform. Research in Social Stratification and Mobility, 28(1), 77-90.
The College Board (2012). About us [en línea]. Nueva York. Recuperado de https://www.collegeboard.org/about
The College Board (2012). PIENSE [en línea]. Puerto Rico. Recuperado de http://oprla.collegeboard.com/ptorico/pr/program/piense.html
Tuominen-Soini, H., Salmela-Aro, K. & Niemivirta, M. (2012). Achievement goal orientations and academic well-being across the transition to upper secondary education. Learning and Individual Differences, 22(3), 290-305.
Unesco (2009). Overcoming inequality: Why governance matters. En E. Report (ed.). Education for all. París: Oxford University Press.
Unesco (2010). Reaching the marginalized. En Global monitoring report. París.
Van der Velden, R. & Wolbers, M. (2006). A framework for monitoring transition systems. París: OECD.
Villa, L. (2007). La educación media superior ¿igualdad de oportunidades? Revista de la Educación Superior, 36(1), 93-110.
Vlaardingerbroek, B. & El-Masri, Y. (2008). Student transition to upper secondary vo-cational and technical education (VTE) in Lebanon: From stigma to success. Journal of Vocational Education & Training, 60(1), 19-33.
Weiss, E., Quiroz, R. y Santos, A. (2005). Expansión de la escuela secundaria en México. Logros y dificultades en eficiencia. Unesco, Instituto Internacional de Planeamiento de la Educación.
Notas de autor