Artículos
Recepción: 07 Mayo 2022
Aprobación: 23 Agosto 2022
DOI: https://doi.org/10.22198/rys2022/34/1676
Resumen: Objetivo: construir una contextualización teórica de la denominación de origen del mezcal en el Estado de México en el marco del control social de las organizaciones, el rol de los actores (internos y externos) y los beneficios que perciben los productores de agave y de mezcal. Metodología: estudio exploratorio mixto, sustentado en revisión documental, observación participativa y aplicación de 134 cuestionarios a productores voluntarios. Resultados: la incertidumbre en torno a la denominación de origen del mezcal en el Estado de México conforma un escenario permeado de conflictos de intereses. La interconexión entre los productores no ha sido alterada, pero la interdependencia entre ellos a escala micro puede mejorarse. Limitaciones: la transversalidad del estudio, es decir, la elección de un momento único. Valor: se avanza en el entendimiento del contexto de la denominación de origen del mezcal en el Estado de México y se visibilizan facilitadores y barreras para la certificación de calidad. Conclusiones: abordar la contextualización teórica desde la teoría de control social facilitó el análisis micro y macro del fenómeno situacional y temporal previo a la autorización de uso de la denominación de origen del mezcal en el Estado de México.
Palabras clave: Contextualización teórica, control social de las organizaciones, denominación de origen, mezcal, Estado de México.
Abstract: Objective: to build a theoretical contextualization of the certificate of origin regarding the State of Mexico’s mezcal within the framework of social control in organizations, the role of actors (internal and external), and the benefits received by producers of agave and mezcal. Method: a mixed exploratory study was based on documentary review, participatory observation, and the application of 134 questionnaires to voluntary producers. Results: The uncertainty facing the appellation of origin in the State of Mexico makes up a scenario pervaded by a conflict of interest. The interconnection among producers has not been altered, but the interdependence among actors at a micro-level has improvement opportunities. Limitations: the study transversality. Value: progress is made in the understanding of the appellation of origin in State of Mexico and facilitators and barriers to certification are made visible. Conclusions: addressing the theoretical contextualization from the theory of organizations’ social control facilitated the situational and temporal phenomenon micro and macro-analysis prior to the authorization of use of appellation of origin in the State of Mexico.
Keywords: Theoretical contextualization, organizations’ social control, certificate of origin, Mezcal, State of Mexico.
Introducción
Para abstraer el comportamiento de una organización es necesario comprender su contexto (Pfeffer y Salancik, 2003). Este es un dispositivo de sensibilización que proporciona información sobre la manera en que determinados factores situacionales pueden servir de condiciones límites temporales o espaciales (Cappelli y Sherer, 1991). Cuando el contexto captura fenómenos circundantes o condiciones temporales importantes para la teoría, puede ayudar a la configuración de los fenómenos investigados (Bamberger, 2008), o bien la incorporación de los modelos teóricos a los factores situacionales contribuye a explicar dichos fenómenos. A esto Bamberger (2008) lo llama contextualización teórica. Esta noción difumina la división entre el alcance micro y el alcance macro (Hitt, Beamish, Jackson y Mathieu, 2007) y da resultados más robustos al captar de mejor manera la creciente complejidad que viven los productores de agave y de mezcal y las instituciones involucradas en la publicación de la ampliación de la denominación de origen del mezcal en el Estado de México (DOMEM) en el Diario Oficial de la Federación (DOF) el 8 de agosto de 2018.1
Según los productores mexiquenses de agave y de mezcal, la calidad tiene poco que ver con el cumplimiento de la normatividad que se exige para certificar el producto. Para ellos, son los maestros mezcaleros quienes le otorgan su valor (Hernández, 2018; Montes, 2014). Los núcleos familiares desarrollan la producción de mezcal para mantener vivas sus tradiciones. Antes de perseguir un objetivo financiero, los productores se interesan en transmitir valores y en proporcionar un servicio a la comunidad, pues aunque ha incrementado la producción de mezcal, no ha logrado ser una actividad con una sostenibilidad económica que mejore la calidad de vida en las comunidades (Espinosa, Rivera y Maldonado, 2017). Los productores trabajan muy a menudo en la informalidad, lo cual dificulta el acceso a la certificación de calidad para la denominación de origen del mezcal (DOM) en la entidad.
La dificultad para obtener esta certificación de calidad reside en el plano legal entre el Instituto Mexicano de la Propiedad Industrial (IMPI), el Consejo Mexicano Regulador de la Calidad del Mezcal, Asociación Civil (A. C.) (CRM) y demás organismos evaluadores de la conformidad (OEC).2 En esencia, el CRM no incorpora al Estado de México dentro del territorio protegido con la DOM ni reconoce el trabajo de otros OEC en la entidad. Dado este escenario, ningún organismo tiene la capacidad (o autoridad) para certificar a los productores mexiquenses, lo que impide avanzar en el todavía largo camino para el aprovechamiento de los beneficios de la DOM en el Estado de México (DOMEM).
Para el abordaje teórico de la problemática anterior, se recurre a la teoría del control social de las organizaciones (TCSO). En psicología social, el control social fue propuesto por Ross (1910), argumentando que hay influencias externas que llegan a hombres y mujeres para mantener el orden y la organización social. Esta idea se aplicó al comportamiento organizacional. Perrow (1970) ilustró los beneficios que se obtienen cuando se tiene en cuenta el entorno de la organización, además de sus características operativas internas. Katz y Kahn (1966) defendieron la necesidad de ver las organizaciones como sistemas abiertos, propuesta que sirve como esquema de referencia para abordar la problemática del control social de los sistemas organizacionales (Collerette y Delisle, 2001).
El carácter dinámico de las condiciones del entorno y cómo se adaptan las organizaciones a él, sustentan la estrategia competitiva que sugiere Porter (1980), la cual tiene factores internos y externos (O’Reilly, 1989). Hay una perspectiva interna del control social de las organizaciones que tiene un fuerte enfoque vinculado al factor humano, mientras que la premisa de la perspectiva externa se relaciona con el contexto (Pfeffer y Salancik, 2003) y ambas sirven para formular la estrategia competitiva (Porter, 1991).
La TCSO sostiene que las actividades de las organizaciones y sus resultados están determinados por el contexto en el que la organización está incrustada (Blau, 1964; Jacobs, 1974; Pfeffer y Salancik, 2003). En el presente estudio se retoman la interconexión, la interdependencia y el conflicto de intereses como elementos de la TCSO para construir una contextualización teórica a partir de los actores involucrados en el fenómeno bajo investigación.
El objetivo del trabajo es construir una contextualización teórica de la denominación de origen del mezcal en el Estado de México en el marco del control social de las organizaciones, el rol de los actores (internos y externos), y los beneficios que perciben los productores de agave y de mezcal.
El papel de la TCSO y sus componentes radica en la importancia de prestar atención a las variables contextuales para estudiar las organizaciones, pues el éxito o la supervivencia de estas no solo se logra haciendo ajustes internos: tratar de influir en el entorno es también un componente importante de la eficacia organizativa (Pfeffer y Salancik, 2003).
La estructura de este documento se organiza en cinco apartados. El primero abarca desde las generalidades de la denominación de origen hasta la DOM. En el segundo se describe el contexto mediante las controversias en la declaratoria de ampliación de la DOMEM y la certificación de calidad, detectadas a partir de fuentes documentales (DOF, leyes, gacetas de gobierno, Norma Oficial Mexicana [NOM] e informes gubernamentales). El tercero refiere la estrategia metodológica y define las categorías del control social de las organizaciones. Los resultados (cuarto apartado) se conforman de a) la contextualización teórica de la DOMEM desde la interconexión, la interdependencia y el conflicto de intereses entre los actores participantes del nivel micro (internos e intermedios) y del nivel macro (externos) y b) la percepción que tienen los productores sobre los beneficios que pudieran obtenerse con la DOMEM. El texto cierra con las conclusiones y las posibles implicaciones (quinto apartado), incluidas las barreras y los facilitadores para la certificación de calidad.
Generalidades de la denominación de origen en México y la DOM
Los productos que se diferencian por una calidad invariable se reconocen y se designan con el nombre del lugar donde se producen. De esto trata la denominación de origen (DO), signo distintivo, protegido por la propiedad industrial. La DO es un tipo de indicación geográfica en la que se utiliza el nombre de una región para designar el origen y la calidad, tanto de elementos naturales (características y composición del suelo, temperatura, humedad, altitud sobre el nivel del mar, clima) como humanos (tradición y costumbre, especialización en un determinado arte u oficio, utilización de procesos especiales) (IMPI, 2017). Entre los factores que condicionan el otorgamiento de una DO, están la materia prima endémica, la ancestralidad y la persistencia cultural.
La DO nace en Francia en el siglo XV para el queso Roquefort (Escandón, 2016). Le siguió el vino de Oporto en 1756. Ahora suman, entre una gran variedad de alimentos, bebidas y artesanías, más de diez mil denominaciones de origen en el mundo. En América Latina sobresale la del café de Colombia, el pisco peruano, el ron de Venezuela y la del vino argentino de la uva malbec. En México hay 18.3 La primera se registró en 1974 (tequila) y la última en 2020 (café pluma). De ellas, cuatro corresponden a bebidas destiladas del maguey:4 tequila, bacanora, raicilla y mezcal. Aunque todas son mezcales, no siempre se designan como tales (Illsley, 2016).
La Secretaría de Economía (2019), a través del IMPI, tiene la autoridad legal para administrar el sistema de propiedad industrial en el país. El Estado mexicano es el titular de las denominaciones de origen (IMPI, 2017). La finalidad es impedir el uso no autorizado y garantizar al consumidor la calidad del producto.
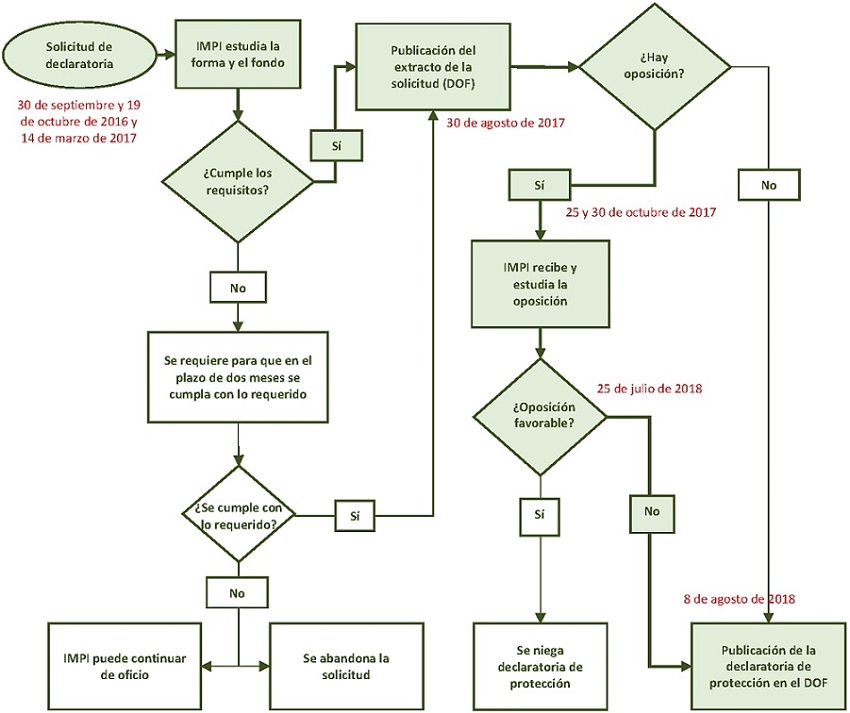
El procedimiento de funcionamiento de una DO consta de siete etapas (IMPI, 2017; Organización Mundial de la Propiedad Intelectual [OMPI], 2011). En la primera se elabora y se presenta la solicitud mediante escrito libre, anexos de apoyo y pago de las cuotas respectivas para que el IMPI examine la forma y el fondo. Si se cumplen los requisitos que exige la Ley Federal de Protección a la Propiedad Industrial (LFPPI) (Cámara de Diputados del H. Congreso de la Unión, 2020a), el IMPI publica un extracto de la solicitud en el DOF (segunda etapa) con la finalidad de identificar y, en su caso, analizar oposiciones para resolver (o no) la declaratoria de protección (tercera etapa). Después, para garantizar la calidad del producto final, se elabora la NOM o se da cumplimiento a ella. En la quinta etapa, un OEC verifica, evalúa y, en su caso, certifica a quienes acatan la normatividad. La certificación de calidad es indispensable para que el IMPI autorice el uso de la DO (sexta etapa) y el producto pueda comercializarse en el país y en el extranjero bajo el emblema “Denominación de origen protegida” (séptimo paso).
Las denominaciones de origen de las bebidas destiladas de agave y sus ampliaciones han sido objeto de diferentes debates. En el caso del tequila y de la raicilla, Rodríguez (2007) y Lucio (2020) coinciden en que su funcionamiento y ampliación son el resultado de luchas, retos y acomodos entre grupos de poder, en lugar de ser un sistema legítimo de protección, cuyo objetivo debería centrarse en reconocer y proteger el origen geográfico, el saber hacer (propiedad intelectual) y las características de calidad relacionadas con un producto regional. La DO del bacanora tiene un beneficio contradictorio: mientras protege el valor y el patrimonio de los pequeños productores, favorece a los actores con mayor poder político y económico (Domínguez-Arista, 2020). En el caso del mezcal, la ampliación de su DO ha utilizado límites político-administrativos y no una delimitación geográfica (regionalización) que se defina por la presencia de materia prima endémica y por el factor humano que la transforma en mezcal (Hernández, 2015 y 2018).
La del mezcal es la DO más amplia en territorio no solo en México, sino también en el mundo (Jalife, 2020), con más de 700 000 kilómetros cuadrados (Chagoya, 2018). Cinco entidades se incluyeron en la declaratoria de protección inicial de la DOM (DOF, 1994): Durango, Guerrero, Oaxaca, San Luis Potosí y Zacatecas. Diez ampliaciones le siguieron. La primera fue solicitada por una empresa comercializadora para San Felipe, Guanajuato en 2001. Siete amplaiciones más fueron solicitadas por el gobernador en turno de las distintas entidades: Tamaulipas en 2003, Michoacán (región de Tierra Caliente) en 2012; San Luis de la Paz, Guanajuato y Puebla (región Mixteca y Sierra Negra) en 2015; Aguascalientes, Estado de México (región sur) y Morelos en 2018. La novena ampliación fue a solicitud del Secretario de Cultura y Turismo del Estado de Puebla para el municipio de Xochiltepec en 2018. Por último, Sinaloa en 2021, también a solicitud del gobernador, a pesar de que, tanto los productores como otros interesados, pueden solicitar una declaratoria o ampliación de una DO (Cámara de Diputados del H. Congreso de la Unión, 2020a).
El contexto: controversias sobre la DOM en el Estado de México
El mezcal5 es una bebida emblemática de México que tiene una rica herencia cultural. Se reconoce como un producto de buena calidad a escalas nacional e internacional, lo que ha motivado su DO.
Aunque se ha conseguido la referida ampliación de la DOM, el CRM mantiene disputas legales con el IMPI para impedir que el Estado de México avance en los procesos de certificación de calidad. Mientras el IMPI no autorice el uso de la DOM, no procede la comercialización de este producto protegido. Por ahora, la mayoría de las comunidades mezcaleras mexiquenses continúan vendiendo su producto como destilado, aguardiente o licor de agave, o emplean el término “mezcal” en el mercado local, sin marca registrada y a granel.
A partir de lo anterior, la construcción del contexto se centra en la ampliación de la declaratoria de la DOMEM, por un lado, y la certificación de calidad de los productores mexiquenses de agave y mezcal, por el otro.
Ampliación de la declaratoria de protección de la DOMEM
Las tres etapas iniciales del procedimiento de funcionamiento de una DO están asociadas con el proceso de declaratoria de protección (véase Figura 1). A partir del interés de los productores y del apoyo de académicos, el ejecutivo del Estado de México en turno presentó una solicitud ante el IMPI para modificar la Declaración General de Protección de la DOM e incluir la entidad. La solicitud consistió en girar sendos escritos al IMPI: el 30 de septiembre y el 19 de octubre de 2016 y el 14 de marzo de 2017, el cual se acompañó de un Estudio técnico justificativo6 para incluir quince municipios de la región sur de dicha entidad: Almoloya de Alquisiras, Amatepec, Coatepec Harinas, Ixtapan de la Sal, Luvianos, Malinalco, Ocuilan, Sultepec, Tejupilco, Tenancingo, Tlatlaya, Tonatico, Villa Guerrero, Zacualpan y Zumpahuacán.

Tras cumplir con los requisitos de la solicitud (forma y fondo) realizada por el gobernador en turno del Estado de México, el IMPI publica un extracto de la solicitud y da un plazo de dos meses para la presentación de recursos de oposición mediante observaciones y objeciones de terceros que justifiquen su interés jurídico (DOF, 2017). De manera oportuna, el IMPI recibe tres recursos (25 y 30 de octubre de 2017) argumentando la competencia desleal, el abaratamiento del precio, la disminución de calidad, el riesgo de volver el mezcal una bebida genérica, la dilución de un signo distintivo (la DO) y que las pruebas sobre los factores humanos y naturales del estudio técnico justificativo (del CIATEJ) no fueron contundentes.
El IMPI consideró que las objeciones no tenían fundamento, y resolvió a favor del Estado de México. En la resolución se enfatizó que la solicitud y los documentos presentados resultaron suficientes; que los requisitos legales quedaron cubiertos; que, de acuerdo con el estudio técnico, los quince municipios poseen factores naturales y humanos para la producción de mezcal; y que las observaciones u objeciones que presentaron terceros no fueron suficientes para desvirtuar la solicitud. Por lo tanto, el IMPI publica la resolución mediante la cual se modifica la Declaración General de Protección de la DOM para incluir el Estado de México en territorio protegido (DOF, 2018).
Derivado de ello y para revertir la declaratoria de protección, surgen tensiones entre organizaciones y empresarios cercanos al sector mezcalero, quienes no estuvieron de acuerdo con la resolución del IMPI. Diversos municipios, autoridades y pueblos indígenas de Oaxaca interpusieron una controversia constitucional ante la Suprema Corte de Justicia de la Nación (25 de septiembre de 2018), argumentando la violación de sus derechos humanos porque no fueron consultados por el IMPI antes de emitir dicha resolución. Debido a que no hubo un principio de agravio de parte del Estado de México y porque el IMPI consideró que carecía de interés legítimo, la controversia fue improcedente.
En paralelo, algunos productores y comercializadores, en su mayoría de Oaxaca, con apoyo de legisladores y del gobernador de la entidad, se manifestaron de manera pública ante el IMPI, pero no lograron detener ni disolver la declaratoria de la extensión territorial de la DOMEM. Debido a eso, el CRM decidió utilizar una última instancia: interrumpir por vías legales7 los procesos de certificación de calidad para la entidad mexiquense recién incluida y de otros OEC.
La certificación de calidad en el marco de la DOMEM
Los procesos de certificación de una DO recaen sobre su respectivo consejo regulador o uno o varios OEC acreditados de forma debida. Un consejo regulador es una entidad de gestión que agrupa agricultores y productores; administra y promociona la DO velando por su prestigio y asumiendo su defensa judicial en caso de uso indebido. En ciertas legislaciones, este ente de gestión es el único legitimado para solicitar su reconocimiento y, en otras, asume además la función de control y certificación (Molina, 2016). Por su parte, los OEC son personas morales acreditadas por el Estado mexicano para la determinación del cumplimiento de las NOM relacionadas con la producción y comercialización de productos protegidos con DO.
La evaluación de la conformidad es un proceso técnico que permite demostrar el cumplimiento de las NOM, de las normas internacionales u otras disposiciones legales. Comprende procedimientos de muestreo, prueba, inspección, evaluación y certificación. La certificación de calidad por DO, entonces, debe ceñirse al cumplimiento de la normatividad, y las NOM son el instrumento idóneo, conforme con lo previsto en el Art. 4, Fracc. XI de la Ley de Infraestructura de la Calidad (Cámara de Diputados del H. Congreso de la Unión, 2020b).
Al menos cinco NOM se involucran en el proceso de certificación de calidad del mezcal.8 La más importante es la NOM-070-SCFI-2016, porque establece las características y las especificaciones que debe cumplir el mezcal para su producción, envasado y comercialización. El alcance de aplicación de esta NOM es para toda el área geográfica comprendida en la resolución de la DOM. Tanto la NOM como los OEC son los guardianes del control de la calidad, lo que incluye la protección del consumidor y la preservación de prácticas comerciales sanas.
En el marco de lo anterior, el CRM se creó con la finalidad de garantizar y salvaguardar la DOM. Obtuvo su acreditación como OEC a través de la Entidad Mexicana de Acreditación (EMA) y la aprobación de la Dirección General de Normas (DGN), con el propósito de ser el organismo de certificación de mezcal con base en lo establecido en la NOM-070-SCFI-1994 (y su actualización en 2016). El CRM inicia sus actividades de certificación en octubre de 2003 y desde su acreditación fue el único que brindó estos servicios hasta 2019, año en que la EMA y la DGN autorizan otros tres OEC: Verificación y Certificación PAMFA, A. C., Certificación Mexicana, S. C. (CMX) y Centro de Innovación y Desarrollo Agroalimentario de Michoacán, A. C. (CIDAM). En 2021, la Asociación de Maguey y Mezcal Artesanal, A. C. (AMMA) también logra su acreditación como OEC.
En la actualidad hay cinco OEC que brindan servicios de certificación para la DOM. Sin embargo, el CRM no reconoce el trabajo de ellos e impide que den sus servicios en la entidad mexiquense. Por eso los productores no pueden iniciar los procesos para la certificación de calidad de plantación de agave, de fabricación o de envasado de mezcal, aunque sí lo referente a la comercialización en cualquier entidad del país a través de un convenio de uso de una DO, emitido por el IMPI.
Un producto con calidad certificada tiene mayor valor en el mercado, toda vez que un organismo autorizado ha comprobado y verificado los procesos normados y que se muestran en la etiqueta. Por eso, obtener la certificación de calidad para la DOMEM podría aumentar el alcance comercial, pues garantiza al consumidor que es un producto auténtico e inocuo, elaborado con maguey endémico. La certificación de calidad del mezcal contribuye también al crecimiento local en lo que respecta a la economía de los productores de agave y de mezcal y a la preservación de tradiciones vivas que enarbolan los pueblos mágicos, como Malinalco, Ixtapan de la Sal y Tonatico.
Estrategia metodológica
Aunque el CRM (2018) no está en contra de la ampliación de la DOMEM, solo reconoce a cinco (Malinalco, Ocuilan, Tenancingo, Zacualpan y Zumpahuacán) de los quince municipios mexiquenses, controversia no resuelta y, por lo tanto, no ratificada en el DOF. Al margen de eso, la ampliación territorial de la DOMEM trajo alteraciones al contexto, incluyendo la actuación de las organizaciones involucradas (actores internos, intermedios y externos) en la DOMEM y cómo la perciben los productores mexiquenses de agave y de mezcal lo cual, según Bamberger (2008), configuran un fenómeno de investigación desde la contextualización teórica.
En este sentido, la estrategia metodológica se ciñe a una investigación exploratoria mixta, construida con fuentes de datos cualitativos y cuantitativos. Los primeros surgen de dos etapas. En la primera se realizó investigación documental (física y electrónica) mediante la indagación, recolección, organización, análisis e interpretación de datos en torno al contexto (la DOMEM): extractos y declaratorias de la DOM, sobre la NOM, en el DOF, las leyes e informes del IMPI y de la OMPI y en las notas periodísticas, entre otros documentos. Se categorizaron en función de la cronología de eventos relacionados con la DOMEM y del tipo de actores que comprendía la información: nivel micro (internos e intermedios) y nivel macro (externos). La segunda etapa consistió en la observación participativa, resultado de veinticinco visitas de campo a los quince municipios incluidos en la DOMEM. En la observación participativa el investigador se convierte en actor social y se encamina a estudiar la realidad social desde dentro de ella misma (Martínez, 2004). La información en esa etapa se registró en bitácoras de campo y se procesó para representar las categorías de la TCSO en el fenómeno bajo investigación (interconexión, interdependencia y conflicto de intereses) (véase Tabla 1), lo cual incluye las acciones de los actores involucrados a escalas micro y macro (evidencia empírica).

En el nivel micro están los actores internos (productores agaveros y mezcaleros) y los intermedios (organizaciones gubernamentales y académicas), es decir, aquellos que brindan capacitación y apoyo en la gestión de recursos: Secretaría del Campo (SECAMPO), Universidad Autónoma del Estado de México (UAEMéx), Protectora de Bosques del Estado de México (PROBOSQUE), Instituto de Investigación y Capacitación Agropecuaria, Acuícola y Forestal del Estado de México (ICAMEX), Comité Estatal de Sanidad Vegetal del Estado de México (CESAVEM), ayuntamientos y legisladores locales, entre otros. El nivel macro corresponde a los actores externos (IMPI, CRM y OEC).
Para la fase cuantitativa de esta investigación exploratoria se utilizó un cuestionario con seis reactivos dispuestos en sentido afirmativo, por lo que a mayor puntaje, la percepción es más alta. Dichos reactivos versan sobre los beneficios de la declaratoria de una DO según el IMPI (2018c). La escala de respuesta (nivel nominal) incluyó tres anclajes: 1 (nada), 2 (algo) y 3 (mucho). Participaron 134 productores de agave y de mezcal (muestra no probabilística) provenientes de los quince municipios del Estado de México con DOM. El trabajo de campo se llevó a cabo entre marzo de 2021 y marzo de 2022. El análisis de los resultados se realizó en la paquetería SPSS v23 mediante estadística descriptiva (media y desviación estándar).
Resultados
Contextualización teórica del control social de las organizaciones en la DOMEM
En líneas previas se han capturado, a modo de controversias, las condiciones necesarias para la producción y la comercialización del mezcal con las que, imbricándolas con la TCSO, se conforma el escenario circundante situacional y temporal. Así, la premisa para construir la contextualización teórica entre el fenómeno de la DOMEM y la TCSO (interconexión, interdependencia y conflicto de intereses) es la participación en intercambios y transacciones con otros individuos, grupos u organizaciones (Jacobs, 1974; Pfeffer y Salancik, 2003). En otras palabras, las organizaciones no son autónomas ni autosuficientes, por lo que deben confiar en su entorno para recibir y brindar apoyo, o bien para realizar intercambios de distinta naturaleza.
Interconexión
La interconexión entre los productores está latente en las actividades de colaboración mediante vínculos de reciprocidad como canales para compartir e intercambiar recursos (tangibles e intangibles) de manera cotidiana e informal (Castello, 2016; Hillman, Withers y Collins, 2009; Mohtar, Safura y Abbas, 2015; Rovere, 1999).
La evidencia revela que hay conexión entre los productores de agave y los de mezcal. Por ejemplo, mantienen entre ellos el abasto de plántula y piña; comparten abonos e insecticidas orgánicos para el cultivo de maguey; se prestan instrumental para la elaboración de mezcal e incluso se comparten las instalaciones productivas (alambique), a veces bajo el “trato a medias”, es decir, el productor de agave entrega las piñas maduras al maestro mezcalero y el mezcal obtenido se reparte entre ambos por partes iguales. Entre ellos hay interés para defender el proceso tradicional de producción y existe el espacio donde viven sus costumbres: cuando hay cosecha de agave y fabricación de mezcal, los productores se apoyan y benefician mutuamente evitando el pago de mano de obra. Un caso específico es “tapar el horno”, tarea en la que se apilan las piñas maduras de agave en el interior del horno precalentado y, una vez lleno, se cubre con hojas de palma o plátano, costales y tierra para sellarlo y empezar la cocción. Asisten también familiares, amigos e invitados para compartir alimentos y el mezcal de la casa en agradecimiento a quienes brindan su apoyo. Lo mismo se replica entre los productores de distintas fábricas de la comunidad y de los municipios aledaños. También es notorio el proceso dinámico y recíproco para la comercialización de esta bebida espirituosa mediante el cual se reducen los costos: aprovechar los medios de transportación y diversificar el acceso a puntos de venta.
La investigación sobre la interconexión entre los actores del entorno está atrayendo a académicos e instituciones gubernamentales a medida que las investigaciones empíricas sobre la actividad entre la organización y su entorno pasan de analizar las acciones estratégicas tomadas por las organizaciones individuales a considerar el diseño de redes (Pfeffer y Salancik, 2003). En este sentido, para disminuir la incertidumbre que la interconexión puede producir en el entorno de los productores de agave y de mezcal, se dedica especial atención a la formalización de redes entre los involucrados en el escenario de la certificación de calidad de la DOMEM. Al respecto, el Instituto Nacional de la Economía Social (INAES, 2020) promueve la conformación de una red nacional de Nodos de Impulso a la Economía Social y Solidaria (NODESS). Los NODESS son alianzas territoriales integradas por al menos tres actores para impulsar, promover y fomentar la economía social y solidaria: una instancia del gobierno local, una institución de educación superior y un organismo del sector social de la economía (INAES, 2020). El NODESS Desarrollo Regional del Mezcal en el Estado de México está compuesta por el Ayuntamiento de Malinalco, la Universidad Autónoma del Estado de México (UAEMéx)9 y la Unión Mexicana de Hombres y Mujeres del Maguey y el Mezcal, ahora Unión Mexicana del Mezcal (UMMEZ). Desde este enfoque de red de redes, a partir de octubre de 2020, se han dado cursos de capacitación y talleres, así como diagnósticos sobre economía social, innovación, turismo rural y desarrollo de nuevos productos. Este NODESS apoya el fortalecimiento de los procesos de certificación de la DOMEM para mejorar los ingresos de las familias del campo, favor que contribuye a elevar la calidad de vida en la región (Herrera, 2021).
La colaboración solidaria de la comunidad académica del Doctorado en Ciencias Económico Administrativas (DOCEA, UAEMéx), como actor activo de dicho NODESS, ha tenido un alcance intra e interinstitucional a escalas local y regional (sur del Estado de México), mediante su participación en foros, talleres y ofreciendo educación continua, que sirven de mecanismos para la socialización del conocimiento entre productores de agave y de mezcal, autoridades municipales y estatales y académicos, investigadores, comercializadores, promotores culturales y deportivos. Cuando el interés y el beneficio son mutuos, se da cabida a que la comunidad académica ofrezca retribución social.
La acción del gobierno suele ser la causa de mayor (o menor) interconexión entre las organizaciones (Pfeffer y Salancik, 2003). De acuerdo con la LFPPI (Art. 268), la DOM es un bien nacional. Es el Estado, a través del IMPI, el que autoriza su uso. Para lograrlo, el control que ejerce el gobierno se lleva a cabo mediante regulaciones que requieren respuestas similares de los participantes: conformarse de manera legal ante el Servicio de Administración Tributaria (SAT), pagar impuestos por producir y comercializar bebidas alcohólicas, participar de manera conjunta en actividades circundantes a la certificación de calidad, envasado y etiquetado. Al respecto, entre marzo y abril de 2022, la participación de la comunidad académica del DOCEA y de algunas dependencias del gobierno estatal (SECAMPO a través de las direcciones de Comercialización Agropecuaria, Cultivos Intensivos y Desarrollo Rural; ICAMEX, PROBOSQUE y CESAVEM) desarrollan acciones de promoción, difusión y capacitación sobre la certificación de calidad para la DOMEM en Malinalco, Zumpahuacán, Zacualpan, Tenancingo y Ocuilan, principalmente.
Interdependencia
Para obtener lo que la organización necesita, los actores externos pueden exigir ciertas acciones a cambio, pero es necesaria la coordinación para gestionar la inevitable dependencia (Axelrod, 1997; Fernández de Arróyabe y Arranz, 1999). Como consecuencia de la creciente interdependencia, las organizaciones se exigen más unas a otras para obtener cierto grado de control sobre las actividades de las demás, de modo que las necesidades y los intereses de cada una puedan satisfacerse de forma predecible (Pfeffer y Salancik, 2003).
Una evidencia que se detectó en campo sobre la interdependencia entre los actores tiene que ver con la solicitud de ampliación de la DOMEM: al igual que otras entidades, quien promueve la solicitud es el gobernador en turno, en el marco de una estrategia económica para el impulso del desarrollo a partir de las vocaciones productivas de cada región (Mazo, 2019 y 2020).
La interdependencia se acentúa al gestionar la coordinación para que, por un lado, el gobierno cree planes y programas de apoyo para el cultivo, proceso y comercialización de agave y de mezcal; por otro lado, para que los productores se apeguen a la normatividad para dar continuidad a la certificación de calidad (NOM-070-SCFI-2016), autorización de uso de la DOM y posterior aprovechamiento de los beneficios.
En la contextualización teórica, la temporalidad es importante debido a que los fenómenos organizacionales varían entre situaciones, marcos de tiempo y unidades sociales (Bamberger, 2008). En este sentido, la gestión de la coordinación entre los actores internos e intermedios (nivel micro) se observa entre productores, dependencias gubernamentales e instituciones de educación superior, y se registran relaciones de dependencia y coordinación en la gestión de recursos y capacitación (véase Tabla 2).

Activación de producción de agave. Una vez que se publica la ampliación de la DOMEM en 2018, el gobierno apoya con plántulas de agave, incentivos agropecuarios y con financiamiento parcial para la construcción de fábricas de mezcal, sobre todo en Malinalco, Zumpahuacán, Zacualpan, Luvianos, Tonatico, Ixtapan de la Sal y Coatepec Harinas (Mazo, 2020).
El CESAVEM realiza, desde 2018, la campaña del manejo fitosanitario del agave. Se trabaja in situ con los productores para el muestreo y el control etológico y biológico de plagas y enfermedades del agave (principalmente el picudo). Con los cuidados fitosanitarios, previos a la cosecha de piña de agave, se satisface la garantía de calidad e inocuidad de la materia prima.
Desde 2020, SECAMPO, PROBOSQUE e ICAMEX participan con un proyecto estratégico de agave, integrando las áreas de comercialización, sanidad y calidad agroalimentaria, desarrollo rural y cultivos intensivos (Programa Sectorial, Gobierno del Estado de México [GEM], 2018b). El proyecto abarca reproducción de planta, sanidad e inocuidad, trazabilidad, gestión de trámites, desarrollo de marcas, diseño de etiquetas, vinculación de productores con proveedores y ferias y exposiciones para facilitar la comercialización. La finalidad es lograr la autorización de uso en los quince municipios del Estado de México con DOM.
PROBOSQUE participa desde 2020 en la creación de proyectos de plantaciones de agave para promover las especies nativas (sustentabilidad forestal) mediante viveros establecidos en Coatepec Harinas, Villa Guerrero y Tejupilco. Durante 2022, PROBOSQUE e ICAMEX ha producido 150 000 plantas de agave mezcalero endémico en vivero. Además, investigan sobre el cultivo de agave mezcalero a partir de semilla, con la finalidad de contar con reservas de plantas endémicas para prevenir su extinción.
Promoción y comercialización de agave y de mezcal en eventos gestionados por productores, ayuntamientos municipales y SECAMPO, sobre todo en días festivos, ferias y plazas. Desde 2018 se promueven expo-ventas e incentivos para la comercialización de mezcal en Malinalco, Ocuilan, Tenancingo, Zacualpan y Zumpahuacán.
SECAMPO, ICAMEX y PROBOSQUE, apoyados por especialistas del Instituto de Biología de la Universidad Nacional Autónoma de México, realizaron recorridos de campo a finales de 2021 con el propósito de identificar variedades de agave mezcalero endémicas en la zona protegida con DOMEM. Se documentó la existencia de maguey Angustifolia Haw, Rhodacantha Trel y Americana L.
Con el convenio SECAMPO-PAMFA, signado el 3 de marzo de 2022, se han iniciado recorridos para preevaluar el proceso productivo y las instalaciones de producción de acuerdo con la NOM-070-SCFI-2016. El convenio establece las bases y los mecanismos de participación para realizar servicios de evaluación, de conformidad con la NOM, para que los productores mejoren la eficiencia de sus procesos y las prácticas de producción y comercialización (Así Sucede, 2022).
La interdependencia a escalas micro (agentes internos e intermedios) y macro (agentes externos) presenta mayores desafíos. Primero, para aprovechar los beneficios de la DOMEM, los productores dependen de los servicios de un organismo que verifique y certifique las parcelas de agave, las fábricas de mezcal y los procesos de envasado y etiquetado. Segundo, los OEC dependen de una resolución favorable al conflicto entre el CRM y el IMPI, pues mientras se mantenga vigente, no pueden prestar sus servicios en el Estado de México. Tercero, el CRM depende del IMPI por ser esta la autoridad en materia de propiedad industrial del país. Y cuarto, una vez certificados, los productores deben gestionar ante el IMPI la autorización de uso de la DOMEM para comercializar el mezcal.
Conflicto de intereses
Cuando la gestión de las relaciones es nula o ineficiente, las acciones de interconexión y de interdependencia llegan a dinamizar el conflicto de intereses. O bien, entre las posibles respuestas organizacionales a las demandas del entorno, conformado por las ya referidas controversias en la declaratoria de protección de la DOMEM y en la certificación de calidad, se produce un escenario de conflicto de intereses entre los actores de los niveles micro y macro.
Un conflicto de intereses entre los productores y los actores gubernamentales data de noviembre de 2018 (GEM, 2018a), pues se dotaron plantas de agave de ocho meses de edad que tenían plaga. Quienes invirtieron para sembrar fuera del temporal de lluvias y sin capacitación alguna, obtuvieron resultados escasos, como ocurrió en Luvianos, Amatepec, Sultepec, Tejupilco, Tlatlaya y Coatepec Harinas. El resultado fue un perder-perder. Un caso similar se presentó con el apoyo económico para infraestructura de alambiques, pues a la fecha existen construcciones muertas. De tres construidas en Luvianos y en Coatepec Harinas, ninguna está operando. En cambio, en Malinalco, Zacualpan y Zumpahuacán ha mejorado su producción. Sin embargo, siguen al margen de estos apoyos los municipios con menor tradición y producción: Almoloya de Alquisiras, Villa Guerrero y Amatepec. Sin duda lo anterior tiene su obligatoriedad de que, para optimizar la distribución de recursos y garantizar el crecimiento de esta actividad agroindustrial, es necesario que los productores estén registrados en el padrón de contribuyentes del Servicio de Administración Tributaria (SAT).
Los actores intermedios (SECAMPO, UAEMéx/DOCEA, PROBOSQUE, ICAMEX, CESAVEM y ayuntamientos) se enfrentan a cierto hartazgo y desconfianza de los productores, debido a experiencias desfavorables en cuanto a la conformación colectiva (cooperativas, por ejemplo) en relación con los apoyos que se dieron fuera de tiempo. En otras palabras, con ánimo de mejorar sus condiciones, los productores se asocian para beneficiarse con los programas de apoyo en conjunto, pero su operación nunca inicia, tarda demasiado o es extemporánea, por lo cual algunos se desaniman y prescinden de su asociación. Solo aquellos que resisten, reciben los beneficios. Por lo tanto, aunque están en marcha algunos programas sectoriales, los resultados llegan a ser marginales.
Sobresalen dos experiencias negativas acerca de la conformación colectiva. La primera: una cooperativa creada en 1997 con más de sesenta productores de Malinalco, en la actualidad conserva menos de treinta miembros. Los avances son paulatinos, pues los integrantes priorizan el trabajo individual, la fábrica (instalaciones) de uso exclusivo y hasta una marca propia. La segunda: en febrero de 2018 se creó un consejo estatal de productores comunitarios, integrado por sesenta y nueve participantes de siete municipios mexiquenses (Malinalco, Zumpahuacán, Zacualpan, Tenancingo, Ocuilan, Ixtapan de la Sal y Coatepec Harinas). Entre sus acciones destacan la credencialización de productores y la organización de foros de consulta participativa para la gestión de la DOM. Sin embargo, su actuar intermitente alimentó la confusión y la desinformación acerca de las controversias sobre el uso de la DOMEM. Mediante el trabajo colaborativo a escala micro (actores internos e intermedios) se busca no incurrir de nuevo en experiencias similares, puesto que los productores todavía no están del todo interesados, ya sea por desconocimiento, incredulidad, limitaciones económicas o incapacidad para conformarse de manera legal.
Como evidencia de la acción colectiva a favor de la certificación de calidad para la DOMEM, en diciembre de 2021 surge la Unión Regional de Productores de Agave Mezcalero y Derivados del Sur del Estado de México, conformada por 490 productores de once asociaciones locales (cinco de Malinalco, cuatro de Zumpahuacán, una de Ocuilan y otra de Tenancingo).
Si bien durante el trabajo de campo se detectó escaso interés para formalizar las actividades empresariales de los productores de agave mezcalero, aquellos que solo lo comercializan pueden iniciar (o continuar) los procesos de certificación señalados en las NOM-030-SCFI-2006 y NOM-142-SSA1/SCFI-214.
El conflicto de intereses también se verifica en la dinámica operativa entre productores y agentes intermedios. Por ejemplo, los productores prefieren que las reuniones se lleven a cabo los fines de semana, mientras que el personal de los organismos públicos opta porque sean entre semana porque trabajan de lunes a viernes y al mismo tiempo debe cumplir en actividades de la DOMEM con otras acciones y programas importantes para el desarrollo regional del sector agroindustrial en la entidad.
Lo que se vive entre los productores y los académicos no difiere de lo anterior. Cada grupo tiene fines e intenciones diferentes. Algunos productores solicitan de manera inmediata y sencilla la integración de “un paquete informativo” sobre conceptos, procesos, herramientas y requerimientos del cultivo de agave y de la fabricación de mezcal, así como la certificación de calidad para la DOMEM. Por otro lado, los académicos se interesan en obtener información para cumplir metas de producción científica a mediano y largo plazo, según los procedimientos de las instituciones educativas.
Como se refirió en las controversias sobre la DOMEM, el conflicto de intereses que caracteriza el contexto de los quince municipios protegidos tiene su origen en el CRM. Entonces, al ser inestable su relación con el IMPI (autoridad mexicana que administra y regula las DO en el país), los otros cuatro OEC no han podido prestar sus servicios para avanzar en la certificación de calidad de los productores mexiquenses. Aún más, aunque de manera oportuna el IMPI confirmó la improcedencia de la controversia constitucional por la ampliación de la DOM para incluir el Estado de México, el CRM aún no modifica su postura, lo cual obstaculiza el trabajo de otros OEC. De esta forma se impide el avance en la autorización de uso de la DOMEM y sus respectivos beneficios para los productores, quienes, a pesar de todo, por ahora parecen mantener confianza y optimismo al respecto.
Beneficios que se perciben por el uso de la DOM
El valor agregado de la DO se refleja en la calidad y en el precio del producto, lo cual protege tanto al consumidor como al productor. Su uso y aprovechamiento producen ganancias económicas a partir de la comercialización a escalas local, nacional e internacional, impidiendo la competencia desleal (imitaciones o falsificaciones). Para ello, son necesarias la marca comercial y las buenas prácticas de distribución, características que aseguran calidad, sustentabilidad, desarrollo y conservación (IMPI, 2018c).
La percepción sobre la certificación de calidad de la DOM difiere entre los productores: algunos (los menos) intentan apegarse a la normatividad para la certificación de calidad; hay quienes creen que la calidad está en manos del maestro mezcalero (Hernández, 2018; Montes, 2014); y, para otros, la calidad tiene poco (o nada) que ver con el cumplimiento de la NOM. Empero, en el entendido de que la certificación de calidad es un requisito sine qua non para la autorización de uso de la DOMEM, los productores mexiquenses de agave y de mezcal confirman su interés al respecto, lo cual manifiestan mediante una percepción favorable sobre los beneficios que podrían obtener con este distintivo (véase Tabla 3).

La vigilancia de la calidad en todas las etapas de producción y elaboración es el indicador mejor valorado por los participantes . Aunque para ellos la normatividad aplicable para la certificación es algo nuevo, son conocedores de la producción de agave y del proceso de transformación en mezcal: son, precisamente, maestros mezcaleros. Es decir, aun sin conocer estas normas de certificación, los productores agaveros y maestros mezcaleros cuidan con esmero la calidad en cada etapa, ya sea para la comercialización o para el consumo propio. Por ejemplo, en la producción de agave utilizan insecticidas y abonos orgánicos y la mayoría mantiene cercadas sus parcelas. Sin embargo, casi todos utilizan plástico para fermentar, mientras que la NOM-070-SCFI-2016 pide el uso de oquedades en piedra, suelo o tronco, piletas de mampostería, recipientes de madera, barro o pieles de animal.
Por ahora, para el envasado y distribución del mezcal prevalece el uso de plástico, mientras que la NOM-142-SSA1/SCFI-2014 prohíbe envases de material flexible y obliga el uso de vidrio o acero inoxidable, de tal forma que se mantengan inalteradas las características físicas, químicas y sensoriales del mezcal. En este sentido, los productores reconocen la importancia de garantizar al consumidor el cumplimiento de normas y estándares de calidad , estando dispuestos a generar cambios en el envasado.
Un beneficio más de la DOM es la conservación y protección de los métodos tradicionales de cultivo. En este sentido, y casi para todos , la DOMEM contribuiría a mantener el cultivo desde la germinación de semilla o replantación de hijuelos, hasta culminar el periodo de crecimiento del agave (seis a ocho años) de forma manual, cosechando únicamente piñas maduras para transformarlas en mezcal, comercializarlas o hacer el trato a medias.
La percepción sobre la protección legal contra falsificaciones del producto es aceptable en beneficio tanto de los productores, como de los consumidores. De acuerdo con la normatividad, para alcanzar los beneficios de la DOM, es preciso avanzar también en el control de la calidad.
El reconocimiento a escala global y el valor agregado por la exclusividad , así como el acceso a los mercados internacionales debido a la garantía de originalidad , son beneficios menos valorados, lo cual pudiera deberse a que prevalece el mercado local y la comercialización informal, tanto de agave como de mezcal.
Para el disfrute de estos beneficios es necesaria la conformación legal comercial, ya sea en empresa individual (actividades empresariales), sociedad anónima, sociedad de responsabilidad limitada o sociedad colectiva: sociedad cooperativa (S. C.), sociedad de solidaridad social (S. S. S.), asociación local de productores rurales (A. L. P. R. ), asociación municipal de productores rurales (A. M. P. R.), unión regional de productores rurales (U. R. P. R.) o federación estatal de productores rurales (F. E. P. R.). Esto implica, al menos, trámites ante el SAT, pago de impuestos y de servicios contables, así como de gestoría especializada. Este es el camino para certificarse y aprovechar los beneficios de la DOMEM. A escala micro, los actores intermedios (dependencias gubernamentales y universidad) contribuyen con la difusión de la DOMEM, con capacitación y la tramitología, lo cual se ha convertido en un ejercicio de gestión de relaciones de colaboración.
Conclusiones
Esta investigación gira en torno a la inadvertencia y subestimación de la importancia del contexto para comprender el comportamiento organizacional y apreciar la complejidad alrededor de la producción y comercialización del agave y del mezcal del Estado de México. El objetivo fue construir una contextualización teórica de la DOMEM en el marco del control social de las organizaciones, el rol de los actores (internos y externos), y los beneficios que perciben los productores de agave y de mezcal.
La DOMEM, la contextualización teórica y la TCSO forman un entramado. Para comprender el comportamiento de los actores internos y externos de la DOMEM es importante conocer el contexto, pues desempeña un papel relevante para la TCSO, a lo que Bamberger (2008) llama contextualización teórica. El papel de la TCSO radica en la importancia de considerar y analizar las variables contextuales (externas) de las organizaciones. En este caso, mediante la evidencia que se encontró sobre la interdependencia, la interconexión y el conflicto de intereses entre los actores participantes de la DOMEM.
La premisa de la TCSO reside en que las actividades y los resultados organizacionales están determinados por el contexto en el cual estos se desempeñan (Pfeffer y Salancik, 2003). Por lo tanto, lo micro (actores internos e intermedios) y lo macro (actores externos) están inextricablemente vinculados, lo que conlleva la valoración de la manera en que los individuos dan forma a su contexto y viceversa (Bamberger, 2008).
En conclusión, a cuatro años de haberse publicado la ampliación de la DOMEM (incluidos dos de confinamiento por la pandemia de Covid-19), el IMPI no puede autorizar su uso a consecuencia de las impugnaciones del CRM, lo cual ha conformado un escenario permeado de conflictos de intereses. De ello se desprende el escaso control social de las organizaciones involucradas en el contexto de la DOM en la región sur del Estado de México. En primer lugar, la interconexión (intercambio y colaboración) entre productores de agave y de mezcal no ha sido alterada: persiste la informalidad, trabajan en pequeña escala, producen para consumo propio y comercio local y se apegan a la producción artesanal. Al no haber iniciado en pleno la operación del proceso de certificación de calidad, no se aprecia la necesidad de conformarse legalmente en sociedades colectivas. En segundo lugar, los actores intermedios (SECAMPO, ICAMEX y PROBOSQUE) reportan acciones conjuntas de activación de la producción de agave desde 2018, con lo cual la gestión de sus relaciones hacia la interdependencia favorece el control social, pues ningún actor controla por completo todas las condiciones necesarias para conseguir la certificación. Es en 2020 cuando la UAEMéx se incorpora a este escenario mediante la difusión sobre la DOMEM, la capacitación y los diagnósticos. En tercer lugar, está latente la necesidad de reforzar la interdependencia entre los actores intermedios para allanar el camino a los productores y los comercializadores de agave y de mezcal, y dar cumplimiento a las normativas que conlleva el uso de la DOMEM, evitando siempre la dependencia de los externos y orientándolos hacia el tránsito de la subsistencia en el crecimiento sustentable.
Conjuntando lo micro y lo macro, se consigue desgajar lo complejo que se ha vuelto el escenario de la DOMEM sin saber cuándo se va a resolver la declaratoria de protección ya confirmada por el IMPI. Aunque no era parte del objetivo del trabajo, a partir de los desajustes inevitables ligados a la dinámica, la complejidad y las condiciones del contexto de la DOMEM, se detectaron facilitadores y barreras para la certificación de calidad, requisito previo a la autorización de uso de la DOM.
Los facilitadores a escala micro se relacionan con la percepción que tienen los productores de agave mezcalero sobre los beneficios de la DOMEM y con el reconocimiento de los pasos que hay que seguir para certificarse. Con el cumplimiento de las leyes (LFPPI) y la normatividad aplicable, es factible la autorización de uso de la DOMEM por parte del IMPI, pues el CRM (2018) está de acuerdo con su ampliación, siempre y cuando se cumpla la ley. La presencia de estos facilitadores mejora el camino hacia la certificación y reduce el conflicto de intereses.
Las barreras a escala micro se detectan en el desconocimiento, las creencias (desinterés e incredulidad), las limitaciones económicas o la capacidad de los productores para conformarse legalmente y formalizarse de manera individual o colectiva, requisito este último esencial para certificarse, además de que la calidad, antes de cumplir una normatividad oficial, tiene mayor relación con el valor que le otorgan los maestros mezcaleros y sus respectivas comunidades. En los actores intermedios hay oportunidad para ajustar ciertas divergencias entre los objetivos y los intereses.
A escala macro, la barrera principal reside en el conflicto de intereses del CRM por transigir en la DOMEM. Pareciera que este problema entre los actores externos (nivel macro) permea la dinámica entre la interconexión y la interdependencia de los actores internos (nivel micro). Las controversias por la ampliación de la DOMEM han creado un ambiente de confusión entre los productores. Por su parte, para los actores intermedios representan brotes de oportunismo o dan cabida a la extemporaneidad en las acciones, lo que apremia la eliminación del conflicto entre el CRM y el IMPI.
Esta encrucijada parece más una lucha de poder entre el CRM y el IMPI, un problema en el cual el primero es a la vez juez y parte. La situación refleja un punto de inflexión en el que los productores se ven afectados por una situación ajena a ellos. El conflicto de intereses que ha creado el CRM, como organismo regulador y certificador al mismo tiempo, inhibe la participación de otros OEC en el Estado de México y estanca que el IMPI otorgue la autorización de uso de la DOM y los beneficios derivados. Esta inoperancia produce una crisis, ya sea por no poder verificar y certificar parcelas de agave y fábricas de mezcal o bien porque, aun teniendo el potencial de fomentar buenas prácticas y políticas públicas que beneficien una industria y de crear miles de empleos, sofoca parte del legado cultural de México.
Por último, las organizaciones procuran hacer frente a la incertidumbre mediante la reestructuración de sus relaciones de intercambio y una mejor coordinación, lo que significa aumentar el control mutuo sobre las actividades de los demás o lograr una extensión conductual de los actores sociales (Pfeffer y Salancik, 2003). Por eso, para concertar la división entre el alcance micro y el macro, es necesario que los productores superen problemas internos ralacionados con el entorno y que se conformen legalmente en unidades productivas o en asociaciones de productores (municipales o regionales). También es preciso que los actores internos y los intermedios organicen y articulen objetivos y acciones conjuntas de acuerdo con las necesidades de los productores y de cada municipio, con la finalidad de orientar los esfuerzos colectivos hacia el arraigo y fortalecimiento de la DOM en territorio mexiquense.
La limitación de este estudio es su transversalidad. El fenómeno de la DOMEM, desde la TCSO, está condicionado por los datos de un momento único: los resultados que se obtengan serán distintos si se examinan los productores y organizaciones participantes en otro momento.
Para futuras investigaciones sobre la gestión de la DOMEM, se propone: 1) una clasificación de productores de agave y de mezcal en novatos y experimentados, así como una agrupación de municipios por su potencial de producción; 2) para disminuir los conflictos de intereses debido a futuras ampliaciones de la DOM, pudiera transitarse hacia una indicación geográfica o regionalización (por ejemplo, mezcal Oaxaca, mezcal Guerrero, mezcal Estado de México), sobre todo porque, como se dijo al principio, la extensión territorial más amplia a escala mundial de una DO corresponde al mezcal.
Referencias
Alonso, L. (31 de mayo de 2021). La guerra del mezcal. Aristegui Noticias. Recuperado de https://aristeguinoticias.com/3105/mexico/la-guerra-del-mezcal/
Así Sucede. (3 de marzo de 2022). Avanzan productores mexiquenses de mezcal en su proceso de certificación. Recuperado de https://asisucede.com.mx/%EF%BF%BCavanzan-productores-mexiquenses-de-mezcal-en-su-proceso-de-certificacion/
Axelrod, R. (1997). The Complexity of Cooperation: Agent-Based Models of Competition and Collaboration. Nueva Jersey: Princeton University Press.
Bamberger, P. (2008). Beyond contextualization: using context theories to narrow the micro-macro gap in management research. Academy of Management Journal, 51(5), 839-846. doi: https://doi.org/10.5465/AMJ.2008.34789630
Blau, P. (1964). Exchange and Power in Social Life. Nueva York: Wiley.
Bullock, T. (2018). The Mezcal Experience. A Field Guide to the World's Best Mezcals and Agave Spiritis. Londres: Jacqui Small.
Cámara de Diputados del H. Congreso de la Unión. (1 de julio de 2020a). Ley Federal de Protección a la Propiedad Industrial. Recuperado de https://www.diputados.gob.mx/LeyesBiblio/pdf/LFPPI_010720.pdf
Cámara de Diputados del H. Congreso de la Unión. (1 de julio de 2020b). Ley de Infraestructura de la Calidad. Evaluación de la conformidad (Art. 4, Fracc. XI). Recuperado de https://www.diputados.gob.mx/LeyesBiblio/pdf/LICal_010720.pdf
Cappelli, P., y Sherer, P. D. (1991). The missing role of context in OB: the need for a meso-level approach. En L. L. Cummings y B. M. Staw (eds.), Research in Organizational Behavior, Vol. 13 (pp. 55-110). Greenwich: JAI Press Inc.
Castello, E. (2016). La gestión de activos intangibles como reto de la dirección de empresas. Revista Internacional de Economía y Gestión de las Organizaciones, 1(1). doi: https://doi.org/10.37467/revgestion.v1i1.1241
Chagoya, R. (1 de septiembre de 2018). Ampliación de denominación de origen del mezcal pone en pie de lucha a Oaxaca. Agencia EFE, España. Recuperado de https://www.efe.com/efe/america/mexico/ampliacion-de-denominacion-origen-del-mezcal-pone-en-pie-lucha-a-oaxaca/50000545-3736379
Collerette, P., y Delisle, G. (2001). La planificación del cambio. Estrategias de adaptación para las organizaciones. México: Trillas.
Consejo Mexicano Regulador de la Calidad del Mezcal, A. C. (CRM). (2018). El IMPI en contubernio con políticos y empresarios quebrantan la Ley de Propiedad Industrial. El mezcal. La cultura líquida de México, Año 1(1), 10-15.
Consejo Mexicano Regulador de la Calidad del Mezcal, A. C. (CRM). (2020). Informe estadístico. Oaxaca: Consejo Regulador del Mezcal.
Diario Oficial de la Federación (DOF). (28 de noviembre de 1994). Resolución mediante la cual se otorga la protección prevista a la denominación de origen mezcal, para ser aplicada a la bebida alcohólica del mismo nombre. Ciudad de México: Secretaría de Comercio y Fomento Industrial e Instituto Mexicano de la Propiedad Industrial. Recuperado de https://www.dof.gob.mx/nota_detalle.php?codigo=4768551&fecha=28/11/1994
Diario Oficial de la Federación (DOF). (30 de agosto de 2017). Extracto de la solicitud del Gobierno del Estado de México para modificar la Declaración General de Protección de la Denominación de Origen Mezcal. Ciudad de México: Instituto Mexicano de la Propiedad Industrial-Dirección General. Recuperado de https://www.dof.gob.mx/nota_detalle.php?codigo=5495555&fecha=30/08/2017
Diario Oficial de la Federación (DOF). (8 de agosto de 2018). Resolución por la que se modifica la Declaración General de Protección de la Denominación de Origen Mezcal, para incluir los municipios del Estado de México que en la misma se indican. Ciudad de México: Instituto Mexicano de la Propiedad Industrial. Recuperado de https://dof.gob.mx/nota_detalle.php?codigo=5534193&fecha=08/08/2018
Domínguez-Arista, D. (2020). Bacanora, el mezcal de Sonora: de la clandestinidad a la denominación de origen. Estudios Sociales. Revista de Alimentación Contemporánea y Desarrollo Regional, 30(56). doi: https://doi.org/10.24836/es.v30i56.958
Domínguez, R., y García, S. (2003). Introducción a la teoría del conflicto en las organizaciones. Madrid: Universidad Rey Juan Carlos, Servicio de Publicaciones.
Escandón, P. (2016). Informe Escandón. La denominación de origen. RIVAR-Revista Iberoamericana de Viticultura, Agroindustria y Ruralidad, 3(8), 284-329.
Espinosa, D. E., Rivera, G., y Maldonado, B. E. (2017). Caracterizando la producción y organización de los mezcaleros en Matatlán, México “Capital mundial del mezcal”. Estudios Sociales, 27(50). doi: https://doi.org/10.24836/es.v27i50.465
Fernández de Arróyabe, J. C., y Arranz, N. (1999).La cooperación entre empresas. Análisis y diseño. Madrid: Esic.
Gobierno del Estado de México (GEM). (14 de noviembre de 2018a). Entrega Alfredo del Mazo más de 10 mil plantas de agave a productores de mezcal del sur del EdoMéx. Recuperado de https://www.gem.gob.mx/medios/w2detalle.aspx?folio=3895
Gobierno del Estado de México (GEM). (2018b). Programa Sectorial. Pilar Económico 2017-2023. Recuperado de https://copladem.edomex.gob.mx/sites/copladem.edomex.gob.mx/files/files/pdf/Planes%20y%20programas/17-23/2%20PS%20Econ%C3%B3mico%20web.pdf
Hernández, J. (2015). Cultivar mezcal tequilero en tiempos de bonanza. En J. L. Vera y R. Fernández (comps.), Agua de las verdes matas. Tequila y mezcal (pp. 147-156). Ciudad de México: Artes de México.
Hernández, J. (2018). El mezcal como patrimonio social: de indicaciones geográficas genéricas a denominaciones de origen regionales. Em Questão, 24(2), 404-433. doi: https://doi.org/10.19132/1808-5245242.404-433
Herrera, F. (2021). Por la ruta del mezcal. Universitaria, 4(30), 20-21. Recuperado de https://revistauniversitaria.uaemex.mx/article/view/16164
Hillman, S., Withers, M., y Collins, B. (2009). Resource dependency theory: a review. Journal of Management, 35(6), 1404-1427. doi: https://doi.org/10.1177/0149206309343469
Hitt, M. A., Beamish, P. W., Jackson, S. E., y Mathieu, J. E. (2007). Building theoretical and empirical bridges across levels: multilevel research in management. Academy of Management Journal , 50, 1385-1399. doi: https://doi.org/10.5465/AMJ.2007.28166219
Illsley, C. (2016). El mezcal como un producto regional tradicional. Grupo de Estudios Ambientales, A. C. Recuperado de http://mezcalestradicionales.mx/mezcales_herencia_cultural_y_bio/Ponencias%20PDF/16%20J%20Tradicion%20Mezcalera.pdf
Instituto Mexicano de la Propiedad Industrial (IMPI). (16 de febrero de 2017). Servicios que ofrece el IMPI. Marcas, denominaciones de origen. Recuperado de https://www.gob.mx/impi/acciones-y-programas/servicios-que-ofrece-el-impi-marcas-denominaciones-de-origen
Instituto Mexicano de la Propiedad Industrial (IMPI). (8 de junio de 2018a). Conoce el IMPI ¿Qué es el IMPI? Recuperado de https://www.gob.mx/impi/acciones-y-programas/conoce-el-impi-que-es-el-impi
Instituto Mexicano de la Propiedad Industrial (IMPI). (9 de agosto de 2018b). Emite IMPI nuevas modificaciones a la Declaración General de Protección a la Denominación de Origen “Mezcal”. Recuperado de https://www.gob.mx/impi/articulos/emite-impi-nuevas-modificaciones-a-la-declaracion-general-de-proteccion-a-la-denominacion-de-origen-mezcal?idiom=es
Instituto Mexicano de la Propiedad Industrial (IMPI). (27 de abril de 2018c). Servicios que ofrece el IMPI. Marcas, denominaciones de origen e indicaciones geográficas. Recuperado de https://www.gob.mx/impi/acciones-y-programas/servicios-que-ofrece-el-impi-marcas-denominaciones-de-origen-e-indicaciones-geograficas?state=published
Instituto Nacional de la Economía Social (INAES). (2020). Nodos de impulso a la economía social y solidaria. Recuperado de https://www.gob.mx/cms/uploads/attachment/file/605916/Directorio_NODESS_v_nculos_V5.pdf
Jacobs, D. (1974). Dependency and vulnerability: an exchange approach to the control of organizations. Administrative Science Quarterly, 19(1), 45-59. doi: https://doi.org/10.2307/2391787
Jalife, M. (19 de febrero de 2020). Mezcal para Sinaloa; nuevos jaloneos en la denominación de origen. El Financiero. Recuperado de https://www.elfinanciero.com.mx/opinion/mauricio-jalife/mezcal-para-sinaloa-nuevos-jaloneos-en-la-denominacion-de-origen
Katz, D., y Kahn, R. (1966). The Social Psychology of Organizations. Nueva York: Wiley .
Lucio, C. F. (2020). La crisis de las denominaciones de origen en México como figuras de reconocimiento y protección. El desafortunado caso de un mezcal llamado “raicilla”. Verde Bandera. Periodismo Ambiental. Recuperado de https://secureservercdn.net/198.71.233.214/pmy.3d4.myftpupload.com/wp-content/uploads/2020/08/Texto-raicilla-corregido.pdf
Martínez, M. (2004). Ciencia y arte en la metodología cualitativa. Ciudad de México: Trillas .
Mazo, A. del. (2019). Segundo Informe de Resultados. Obtenido de Anexo Estadístico. Tomo I. Recuperado de https://transparenciafiscal.edomex.gob.mx/sites/transparenciafiscal.edomex.gob.mx/files/files/pdf/rendicion-cuentas/informe-gobierno/2IR_AMM_TOMO_1.pdf
Mazo, A. del. (2020). Tercer Informe de Resultados. Obtenido de Anexo Estadístico. Tomo I. Recuperado de https://transparenciafiscal.edomex.gob.mx/sites/transparenciafiscal.edomex.gob.mx/files/files/pdf/rendicion-cuentas/informe-gobierno/3IR-ANEXO-ESTADISTICO-TOMOI.pdf
Mohtar, S., Safura, I., y Abbas, M. (2015). Intellectual capital and its major components. Journal of Technology and Operations Management, 10(1), 15-21. https://doi.org/10.32890/jtom2015.10.1.2
Molina, M. S. (2016). Las funciones del Consejo Regulador en el régimen de Denominación de Origen. RIVAR Revista Iberoamericana de Viticultura, Agroindustria y Ruralidad, 3(8), 174-206.
Mönkkönen, K., y Puusa, A. (2015). From disunited to joint action: dialogue reflecting the construction of organizational identity after a merger. SAGE Open, 5(3), 1-13. doi: https://doi.org/10.1177/2158244015599429
Montes, R. I. (2014). Análisis de las condiciones geográficas y de producción del destilado de agave de Zumpahuacán, Estado de México para la obtención de la denominación de origen de mezcal (tesis de licenciatura). Centro Universitario UAEM Tenancingo. Repositorio Institucional UAEMéx. Recuperado de http://hdl.handle.net/20.500.11799/40681
Organización Mundial de la Propiedad Intelectual (OMPI). (2011). Las marcas colectivas y las denominaciones de origen. Recuperado de https://www.wipo.int/edocs/mdocs/geoind/es/wipo_geo_lim_11/wipo_geo_lim_11_6.pdf
O’Reilly, C. (1989). Corporations, culture, and commitment: motivation and social control in organizations. California Management Review, 31(4), 9-25.
Perrow, C. (1970). Organizational Analysis: A Sociological View. Belmont: Wadsworth.
Pfeffer, J., y Salancik, G. (2003). The External Control of Organizations. A Resource Dependence Perspective. Stanford: Stanford Business Classics.
Porter, M. (1980). Competitive Strategy. Techniques for Analyzing Industries and Competitors. Nueva York: Free Press.
Porter, M. (1991). Estrategia competitiva. México: Continental.
Rodríguez, G. (2007). La dimensión intangible de la legitimidad: cultura y poder en las denominaciones de origen. En M. P. Colunga-García, A. Larqué, L. E. Eguiarte y D. Zizumbo-Villareal (eds.), En lo ancestral hay futuro: del tequila, los mezcales y otros agaves (pp. 191-212). Ciudad de México: CICY-CONACYT.
Ross, E. (1910). Social Control: A Survey of the Foundations of Order. Nueva York: The Macmillan Company.
Rovere, M. (1999). Redes en salud. Un nuevo paradigma para el abordaje de las organizaciones y la comunidad. Rosario: Secretaría de Salud Pública, AMR e Instituto Lazarte.
Salas, J., y Hernández, L. Y. (2015). Mezcal cupreata, fuente de admiración. Revista Ciencia, 66(3), 40-47.
Secretaría de Economía. (8 de abril de 2019). La propiedad industrial en México. Recuperado de https://www.gob.mx/se/articulos/la-propiedad-industrial-en-mexico-196503
Suprema Corte de Justicia de la Nación (SCJN). (25 de septiembre de 2018). Controversia constitucional 173/2018. Recuperado de https://www.scjn.gob.mx/sites/default/files/acuerdos_controversias_constit/documento/2018-10-03/MI_ContConst-173-2018-1.pdf
Notas