FÓRUM
Recepção: 30 Junho 2020
Aprovação: 22 Junho 2021
DOI: https://doi.org/10.1590/S0034-759020210508x
Financiamento
Fonte: CAPES
Número do contrato: 001
Descrição completa: Este estudo foi parcialmente financiado pela Coordenação de Aperfeiçoamento de Pessoal de Nível Superior - Brasil (CAPES) - Código de financiamento 001
RESUMO: Este artigo aborda a questão da redução do desperdício de alimentos por meio de plataformas digitais de economia compartilhada, as quais promovem o compartilhamento por meio da doação, venda e troca de alimentos excedentes entre instituições, estabelecimentos comerciais e consumidores finais, melhorando a acessibilidade e a segurança alimentar. Para ter sucesso, essas plataformas precisam ser aceitas pelo mercado, mas pouco se sabe sobre os fatores de aceitação e uso dessas plataformas. Portanto, o estudo apresentado neste artigo identifica os fatores que influenciam a aceitação e o uso de tais plataformas. O Modelo Estendido ao Consumo da Teoria Unificada da Aceitação e Uso de Tecnologia (UTAUT2) foi utilizado como base teórica para o desenvolvimento de um estudo de caso incorporado na plataforma Ecofood. Além da coleta de dados secundários, foram realizadas entrevistas e observações diretas em duas cidades do Sul do Brasil. A expectativa de esforço foi identificada como principal fator para o comportamento de uso, e dois novos fatores (confiança e gratidão) foram identificados como fatores que influenciam a intenção comportamental e o uso da plataforma. Três proposições foram desenvolvidas para resumir as descobertas e guiar pesquisas futuras.
PALAVRAS-CHAVE: Economia compartilhada, plataformas digitais de negócios, redução do desperdício de alimentos, UTAUT2, estudo de caso incorporado.
ABSTRACT: This article addresses the issue of reducing food waste by way of digital sharing economy platforms, which promote sharing by donating, selling and exchanging surplus food among institutions, commercial establishments and end consumers, thus boosting accessibility and improving food security. In order to succeed, these platforms need to be accepted by the market, but little is known about the acceptance and use factors of these platforms. Therefore, the study presented in this article identifies the factors that influence the acceptance and use of such platforms. The Extended Unified Theory of Acceptance and Use of Technology (UTAUT2) was used as a theoretical basis for developing an embedded case study on the Ecofood platform. In addition to secondary data collection, interviews and direct observations were carried out in two cities in Southern Brazil. Effort expectancy was identified as the key factor for use behavior, and two new factors (trust and gratefulness) were identified as factors that influence intention behavior and use of the platform. Three propositions were developed to summarize the findings and guide future research.
KEYWORDS: Sharing economy, digital business platforms, food waste reduction, UTAUT2, embedded case study.
RESUMEN: Este artículo aborda el tema de la reducción del desperdicio de alimentos a través de plataformas digitales de economía compartida, que promueven el compartir a través de la donación, venta e intercambio de alimentos excedentes entre instituciones, establecimientos comerciales y consumidores finales, mejorando la accesibilidad y la seguridad alimentaria. Para tener éxito, estas plataformas deben ser aceptadas por el mercado, pero se sabe poco sobre la aceptación y los factores de uso de estas plataformas. Por tanto, el estudio presentado en este artículo identifica los factores que influyen en la aceptación y uso de tales plataformas. Se utilizó la Teoría Unificada Extendida de Aceptación y Uso de Tecnología (UTAUT2) como base teórica para el desarrollo de un estudio de caso incrustado en la plataforma Ecofood. Además de recolectar datos secundarios, se llevaron a cabo entrevistas y observaciones directas en dos ciudades del sur de Brasil. La expectativa de esfuerzo fue identificada como el factor principal para el comportamiento de uso, y dos nuevos factores (confianza y gratitud) fueron identificados como factores que influyen en el comportamiento intencional y el uso de la plataforma. Se desarrollaron tres propuestas para resumir los hallazgos y guiar la investigación futura.
PALABRAS CLAVE: Economía compartida, plataformas digitales de negocios, reducción del desperdicio de alimentos, UTAUT2, estudio de caso incrustado.
INTRODUÇÃO
De acordo com a Organização das Nações Unidas para a Alimentação e a Agricultura (FAO 2011, 2017), a cada ano, cerca de 1,3 bilhão de toneladas de alimentos são perdidos ou desperdiçados globalmente, uma quantidade que poderia alimentar 2 bilhões de pessoas. Em vez disso, 821 milhões de pessoas passam fome todos os dias em todo o mundo, e a insegurança alimentar na América Latina aumentou de 7,6% em 2016 para 9,8% em 2017 (Programa Mundial de Alimentos, 2019; FAO, 2018). Devido à gravidade do problema, a alimentação é citada em vários dos 17 Objetivos de Desenvolvimento Sustentável das Nações Unidas, como fome zero e consumo e produção responsáveis. O objetivo 12.3, em particular, propõe: “até 2030, reduzir pela metade o desperdício de alimentos per capita mundial nos níveis de varejo e do consumidor, e reduzir as perdas de alimentos ao longo das cadeias de produção e abastecimento, incluindo as perdas pós-colheita”.
Portanto, identificar formas de reduzir a perda e o desperdício de alimentos é empiricamente relevante por sua contribuição para a redução da fome, da insegurança alimentar e do uso excessivo de recursos naturais. As plataformas digitais podem fazer parte da solução do desperdício de alimentos, pois são capazes de promover a conscientização do consumidor e facilitar as transações de alimentos excedentes entre as pessoas, o que atende às duas prioridades sugeridas pela hierarquia proposta pela Agência de Proteção Ambiental dos Estados Unidos (EPA), que utiliza a abordagem de “reduzir, reutilizar, reciclar” (Natural Resources Defense Council - NRDC, 2017).
O elevado desperdício que ocorre no final da cadeia de abastecimento de alimentos pode ser entendido como excesso de recursos disponíveis para alguns consumidores, recursos estes que devem ser utilizados e compartilhados, uma vez que são perecíveis e possuem prazos de validade diferentes, dependendo do tipo de alimento e de suas condições de armazenamento (Parfitt, Barthel & Macnaughton, 2010). As plataformas de economia compartilhada podem, portanto, otimizar a capacidade excessiva de disponibilização desses bens por meio da tecnologia da informação (Gan et al, 2018), aumentando, assim, o acesso a alimentos saudáveis e estimulando a eficiência no uso dos recursos (Muñoz & Cohen, 2017).
Embora haja uma lacuna significativa em nossa compreensão sobre as implicações do desperdício de alimentos em países em rápido desenvolvimento, como os BRICs (Brasil, Rússia, Índia e China) (Parfitt, Barthel & Macnaughton, 2010), existem poucos estudos acadêmicos sobre o desperdício de alimentos no Brasil (Henz & Porpino, 2017), e nenhum estudo jamais analisou os fatores de aceitação e uso dessas plataformas. Por esse motivo, o estudo apresentado neste artigo utilizou o Modelo Estendido ao Consumo da Teoria Unificada da Aceitação e Uso de Tecnologia (UTAUT2), desenvolvido por Venkatesh, Thong e Xu (2012), para analisar os fatores que influenciam a aceitação e uso de Plataformas Digitais para Redução de Desperdício de Alimentos (plataformas de alimentos, para abreviar). A aplicação da UTAUT2 em diferentes países e com diferentes tecnologias também é relevante, segundo Venkatesh, Thong e Xu (2012). Existem apenas dois estudos brasileiros que já utilizaram essa teoria, e as plataformas de alimentos não foram abordadas.
O projeto teve como objetivo identificar quais fatores influenciam a aceitação e uso de plataformas de alimentos pelos usuários. Como objetivos secundários, buscamos identificar: (i) diferentes tipos de plataformas de alimentos, e (ii) fatores-chave relacionados à aceitação e uso de plataformas de alimentos. Por esse motivo, realizamos um estudo de caso incorporado da plataforma Ecofood.
Os resultados mostram que todos os fatores apontados pela UTAUT2 foram encontrados em campo, mas foram necessárias algumas adaptações, devido à especificidade do caso e do contexto. As análises revelaram a confiança e a gratidão como fatores que influenciam a intenção comportamental e o comportamento de uso das plataformas de alimentos. Também identificamos uma nova relação entre expectativa de esforço e comportamento de uso, que pode representar uma contribuição para o modelo UTAUT2, resumida em três proposições de pesquisa.
Nas seções a seguir, apresentamos o embasamento teórico, a metodologia utilizada para mapear as plataformas de alimentos e o estudo de caso incorporado sobre a Ecofood. Apresentam-se, então, os resultados, seguidos, finalmente, pela conclusão.
EMBASAMENTO TEÓRICO
Esta seção apresenta o problema do desperdício de alimentos, as plataformas de alimentos como uma possível solução para este problema e o modelo UTAUT2 utilizado para analisar a aceitação e uso de plataformas de alimentos.
O problema do desperdício de alimentos
A FAO (2014) estima que o custo total do desperdício de alimentos pode chegar a US$1 trilhão por ano, mas há outros US$700 bilhões relacionados ao impacto ambiental, e US$900 bilhões associados aos custos sociais. Em suma, o desperdício de alimentos impacta negativamente o acesso ao consumo, devido ao aumento dos preços dos alimentos, o que reduz os ganhos econômicos das cadeias de abastecimento alimentar e aumenta a insegurança alimentar (Lipinski et al, 2013; Câmara Intersecretarial de Segurança Alimentar e Nutricional - CAISAN, 2018; Dunning, Johnson & Boys, 2019; Gromko & Abdurasalova, 2018; Papargyropoulou et al., 2014; Brancoli, Rousta & Bolton, 2017).
Também se estima que a população mundial deverá crescer de 7,7 bilhões em 2019 para 9,7 bilhões em 2050 (United Nations, 2019) e, para alimentar toda a população, a produção de alimentos precisa aumentar em 70% (FAO, 2009, 2017), com a demanda por alimentos de origem animal também aumentando em aproximadamente 70% até 2050 (Searchinger et al., 2018), exigindo mais recursos do que os produtos de origem vegetal. Infelizmente, a abordagem utilizada para alimentar a crescente população mundial nos últimos séculos foi baseada em fertilizantes e pesticidas químicos, em conjunto com o crescimento das terras aráveis (Garcia-Garcia, Woolley & Rahimifard, 2015). Esses fatos são preocupantes, uma vez que o aumento da demanda por alimentos é o principal fator do desmatamento e degradação do solo no mundo (Gromko & Abdurasalova, 2018), enquanto o desperdício de alimentos é o terceiro maior emissor de gases do efeito estufa no mundo, atrás apenas da China e dos Estados Unidos (Food Loss and Waste Protocol, 2016).
Assim, reduzir a perda e o desperdício de alimentos é a forma mais eficiente e sustentável de alimentar toda a população. Para tanto, é de extrema importância adotar abordagens mais sustentáveis de produção e consumo, tratando o desperdício de alimentos de forma consciente e evitando as emissões de CO2, o que exigirá o envolvimento de órgãos públicos, privados e da sociedade civil (Papargyropoulou et al., 2014; Thi, Kumar & Li, 2015).
Há, no entanto, controvérsias e divergências na literatura quanto à definição de perda e desperdício de alimentos. A primeira discrepância reside no fato de que alguns autores diferenciam a perda do desperdício (FAO, 2011; WRAP, 2009), enquanto outros utilizam o termo desperdício para representar todos os alimentos perdidos e desperdiçados na cadeia (FUSIONS, 2014). Este estudo adota a definição da FAO (2011, p. 2), portanto, “as perdas de alimentos ocorrem nas fases de produção, pós-colheita e processamento na cadeia de abastecimento alimentar (...) O desperdício de alimentos ocorre no final da cadeia de abastecimento alimentar (varejo e consumo final), estando relacionado ao comportamento dos varejistas e consumidores”. O quadro 1 mostra as causas e impactos do desperdício de alimentos, bem como as soluções para a redução do desperdício de alimentos encontradas na literatura.

Apesar da FAO (2011) apontar que os países desenvolvidos desperdiçam mais alimentos do que os países em desenvolvimento, o estudo realizado por Porpino et al. (2018) mostra que o Brasil é um dos países com maior desperdício de alimentos do mundo, com uma média de desperdício familiar de 128,8 kg por ano, quantidade superior à de alguns países desenvolvidos. Apesar da relevância desse fato, faltam estudos sobre o desperdício de alimentos no Brasil (Henz & Porpino, 2017), portanto, este estudo se concentrou em plataformas de alimentos que redistribuem os excedentes de alimentos para consumo humano e promovem a conscientização sobre estas questões.
Plataformas digitais para redução do desperdício de alimentos
O conceito de compartilhamento tem sua origem nos velhos tempos, quando parentes e amigos próximos compartilhavam recursos (Belk, 2014). O ato de compartilhar alimentos é observado em várias espécies e foi documentado antropologicamente pela primeira vez em sociedades primitivas de caçadores-coletores. O excedente de alimentos era geralmente compartilhado para evitar o desperdício de recursos (Morone et al., 2018).
Apesar de o compartilhamento ser um conceito antigo, ele foi aprimorado devido aos avanços nas tecnologias da informação e comunicação, que permitem o compartilhamento em escala (Cohen & Kietzmann, 2014). Apenas no início dos anos 2000, no entanto, o conceito de compartilhamento passou a ser mais amplamente utilizado nas atividades comerciais, devido à escassez de recursos naturais, e impulsionado pelo uso da internet, que aumentou a conectividade entre os mundos online e offline (Botsman & Rogers, 2010). Os avanços tecnológicos possibilitaram a proliferação de plataformas web e móveis para o compartilhamento de alimentos (Michelini, Principato & Iasevoli, 2018), principalmente porque a tecnologia da informação conecta pessoas que desejam compartilhar alimentos, aumentando, assim, a eficácia das práticas de compartilhamento (Morone et al., 2018).
Na literatura, a expressão “economia compartilhada” possui sinônimos, como consumo colaborativo, economia entre pares, economia colaborativa e Economia gig. Apesar da rápida expansão do uso da expressão nos últimos anos, não há consenso quanto à definição de economia compartilhada (Koopman, Mitchell & Thierer, 2015; Kumar, Lahiri & Dogan, 2018; Muñoz & Cohen, 2017). Por esse motivo, neste artigo adotamos a definição de Koopman, Mitchell e Thierer (2015), que considera a economia compartilhada como sendo a coordenação de pessoas no sentido de adquirir ou distribuir qualquer tipo de recurso subutilizado em troca de benefícios monetários ou não monetários. Assim, as plataformas de alimentos incluem a troca, a venda e até a doação de alimentos (D'Ambrosi, 2018). Essas plataformas definem o desperdício de alimentos como um problema de otimização, sendo entendido como uma coordenação ineficiente dos consumidores (Harvey et al., 2019).
Em suma, as plataformas de alimentos permitem o acesso a alimentos excedentes, evitam o desperdício e o hiperconsumo e movem a economia global em direção à sustentabilidade (Cohen & Kietzmann, 2014). Em essência, este modelo de negócio reduz o custo do acesso aos alimentos, atende a necessidades dos clientes e possibilita uma maior eficiência no uso de recursos (Muñoz & Cohen, 2017; Botsman & Rogers, 2010). No entanto, embora as práticas de compartilhamento de alimentos tenham aumentado devido à conscientização do consumidor sobre os problemas socioambientais e éticos causados pelo desperdício de alimentos, ainda são poucos os indivíduos que conhecem e utilizam plataformas de alimentos (D'Ambrosi, 2018).
De acordo com Kumar, Lahiri e Dogan (2018) e Piscicelli, Ludden e Cooper (2018) existe uma dinâmica triádica entre os possibilitadores de um serviço (as plataformas), os provedores desse serviço (aqueles que contêm os recursos e fornecem o serviço, como os fornecedores) e os clientes (aqueles que consomem e pagam pelos recursos e serviços, o consumidor final) na economia compartilhada. Os benefícios para os consumidores que interagem na plataforma aumentam com o número de fornecedores e vice-versa. O sucesso econômico sustentável dessas plataformas, no entanto, depende da aquisição e retenção de usuários (Kumar, Lahiri & Dogan, 2018). Atualmente, as razões para o compartilhamento de alimentos encontradas na literatura especializada são variadas e complexas (Harvey et al, 2019), conforme demonstrado no Quadro 2.

Os fatores extrínsecos (econômicos, sociais e ambientais) consistem nas vantagens promovidas pelas plataformas de alimentos, as quais são mais ou menos atraentes para os usuários. Já os fatores intrínsecos são inerentes ao indivíduo, como os ideais ou desejos que podem ou não o impulsionar a utilizar plataformas de alimentos. Considerando que o estudo de Kumar, Lahiri e Dogan (2018) constatou haver uma alta rotatividade de clientes e fornecedores nesses modelos de negócios, precisamos primeiro entender as causas da aceitação e uso das plataformas de alimentos pelos usuários a partir de uma perspectiva teórica.
Extensão da Teoria Unificada de Aceitação e Uso de Tecnologia (UTAUT2)
Samaradiwakara e Gunawardena (2014) compararam 14 teorias de aceitação de tecnologia e concluíram que a Teoria Unificada de Aceitação e Uso de Tecnologia (UTAUT) é uma “teoria aprimorada”, pelo fato de ser a teoria com a maior variância explicada. O desenvolvimento da UTAUT baseou-se em oito modelos de aceitação e uso de tecnologia para compreender a aceitação e o uso de tecnologias por funcionários de empresas (Venkatesh et al, 2003). A UTAUT2, por extensão, foi desenvolvida para examinar a aceitação e o uso de tecnologias pelo consumidor. Portanto, há uma variação explicada maior do que na UTAUT original (Venkatesh, Thong & Xu, 2012).
Este estudo utilizou a UTAUT2, uma vez que os usuários da plataforma (fornecedores e consumidores finais) são entendidos como consumidores em relação à plataforma. Venkatesh, Thong e Xu (2012, p. 159) definem as quatro determinantes da UTAUT como:
a expectativa de desempenho é definida como o grau em que o uso de uma tecnologia proporcionará benefícios aos consumidores no desempenho de certas atividades; a expectativa de esforço é o grau de facilidade associado ao uso da tecnologia pelos consumidores; influência social refere-se a quanto os consumidores percebem que outras pessoas importantes (por exemplo, familiares e amigos) acreditam que eles devem utilizar uma determinada tecnologia; e as condições facilitadoras referem-se às percepções dos consumidores sobre os recursos e suporte disponíveis para realizar um comportamento.
As novas determinantes incluídas no modelo UTAUT2 são a motivação hedônica, o valor de preço e o hábito. A motivação hedônica caracteriza-se como a diversão ou prazer que um indivíduo obtém com o uso da tecnologia, e é a motivação intrínseca do modelo. O valor de preço é um fator importante para o consumidor na tomada de decisão sobre a intenção e o uso da tecnologia, pois o consumidor arca com o preço do uso da tecnologia. O hábito se caracteriza pela forma como os indivíduos realizam comportamentos automaticamente, e é um fator crítico que impulsiona o uso da tecnologia (Venkatesh, Thong & Xu, 2012). A Figura 1 ilustra o modelo UTAUT2.
Outra mudança importante encontrada no modelo de Venkatesh, Thong & Xu (2012) é que as condições facilitadoras estão diretamente relacionadas ao comportamento de uso, pois um consumidor com acesso a condições favoráveis tem maior probabilidade de utilizar a tecnologia. Embora o modelo seja construído quantitativamente, outros estudos já utilizaram a UTAUT de forma qualitativa (Batane & Ngwako, 2017; Knoblock-Hahn & LeRouge, 2014; Bixter et al, 2019; Mejia & Torres, 2017; Lo, Jenkins & Choobineh, 2017; Sovacool, 2017), assim como este estudo. Venkatesh, Thong e Xu (2012) também sugerem a aplicação do modelo em diferentes países e tecnologias, portanto, a aplicação da UTAUT2 no contexto brasileiro de plataformas de alimentos é oportuna.
METODOLOGIA
Nosso estudo foi baseado em pesquisas exploratórias qualitativas (Richardson, 2007). O método foi dividido em duas fases: (i) mapeamento das plataformas de redução do desperdício de alimentos (PRDA) e; (ii) desenvolvimento de um estudo de caso incorporado (Yin, 2003), ambos descritos abaixo.
Fase 1: mapeamento das plataformas de redução do desperdício de alimentos
Para selecionar apenas um caso relevante e representativo a ser estudado em profundidade, de forma a cumprir o primeiro objetivo específico do estudo, mapeamos as plataformas de redução do desperdício de alimentos (PRDA) existentes. Esse processo ocorreu durante os primeiros três meses de 2019, conforme descrito na Tabela 1. Selecionamos apenas plataformas que se enquadram no conceito adotado pelo estudo, ou seja: plataformas de alimentos que reúnem pelo menos dois grupos de usuários e abordam explicitamente soluções para o problema do desperdício de alimentos.

Identificamos 773 empresas, das quais 60 são plataformas de redução do desperdício de alimentos (PRDA), e excluímos as plataformas replicadas nas diferentes bases de dados.
Para melhor compreender os diferentes tipos de PRDA, analisamos e dividimos as 60 plataformas em grupos considerando: a finalidade (doação, venda, venda e doação, troca ou conscientização); os tipos de usuários (varejistas, agricultores/produtores de alimentos, restaurantes, ONGs, vizinhos, pessoas necessitadas, consumidores finais etc.); e o modelo de transação (B2B, B2C ou C2C). Esta análise nos permitiu identificar cinco tipos diferentes, conforme detalhado no Quadro 3.

A partir da tipologia apresentada no Quadro 3, podemos observar que a maioria eram plataformas de venda (26 plataformas), enquanto o subtipo mais numeroso era o de venda de alimentos perto do prazo de validade, da empresa ao consumidor (nove plataformas). O número relativamente alto de plataformas com esse tipo de finalidade indicava que esse era o tipo mais desenvolvido naquele momento. Em seguida, analisamos essas plataformas de forma mais detalhada, a fim de identificar o tipo ideal de business to consumer (B2C) para ser o foco de nosso estudo de caso. Como se pode ver na Tabela 2, extraímos nosso caso de uma amostra estratificada (Flyvbjerg, 2006).

Fase 2: Desenvolvimento do estudo de caso
Para selecionar a plataforma de alimentos mais desenvolvida e mais relevante para nossa pesquisa, analisamos o número de downloads de aplicativos para celular e o número de seguidores em duas plataformas de mídia social, Facebook e Instagram (ver Tabela 2). Como resultado, a plataforma que selecionamos foi a EcoFood, que pode ser considerada como um “caso crítico”, ou seja: o que se aplica a este caso possivelmente também se aplicará a outros casos da mesma subcategoria (Flyvbjerg, 2006).
A EcoFood é uma plataforma que conecta empresas que costumam gerar excedentes de alimentos (restaurantes, padarias, confeitarias e supermercados de pequeno e médio porte etc.) a consumidores que possam ter interesse em comprá-los a preços reduzidos. Essas transações reduziriam, portanto, o desperdício de alimentos. Os usuários postam e pedem alimentos na plataforma, devendo retirá-la no prazo exigido pelo estabelecimento, uma vez que a EcoFood não possui serviço de entrega. A plataforma funcionava em sete cidades do Brasil: Londrina, Campo Mourão, Arapongas, Rolândia, Ibiporã e Maringá no Paraná, e Balneário Camboriú em Santa Catarina. Porém, devido a problemas contratuais em 2019, a empresa reduziu sua atuação no Paraná a apenas três cidades: Londrina, Maringá e Campo Mourão.
Analisamos a aceitação e o uso da Ecofood em duas cidades diferentes onde essa plataforma opera, o que possibilitou a comparação entre as cidades e aumentou a validade do estudo. Coletamos dados junto a usuários que possuem alimentos excedentes (fornecedores) e usuários interessados em adquirir esses alimentos (consumidores). O estudo de caso incorporado, portanto, teve duas unidades de análise (dados de duas cidades) e duas subunidades (dados de fornecedores e usuários finais) em cada unidade de análise. Também analisamos dados secundários, realizamos observação direta, conduzimos entrevistas e triangulamos dados a fim de desenvolver proposições mais consistentes e elaboradas (Eisenhardt, 1989). Os dados foram coletados em Londrina, onde o aplicativo teve a maior aceitação dos usuários, e Balneário Camboriú, onde o aplicativo foi menos aceito. Essas duas cidades foram escolhidas justamente por representarem os extremos do mercado para a empresa.
Entrevistamos os fornecedores com a avaliação mais alta e a mais baixa no aplicativo, bem como usuários frequentes e aqueles que utilizaram o aplicativo para comprar alimentos apenas uma vez, ou nunca. Novamente, a coleta de dados nos extremos nos permitiu avaliar melhor as razões para utilizar (ou não) a plataforma. O Quadro 4 resume a coleta de dados.

Os dados foram analisados utilizando o software NVIVO, de acordo com as técnicas e procedimentos propostos por Strauss & Corbin (2008). A primeira fase consistiu na codificação aberta, permitindo que novos conceitos e ideias emergissem do campo, sendo uma fase mais indutiva de análise que se concentrou nos dados brutos. Em seguida, a codificação axial permitiu que os conceitos e ideias emergentes fossem agrupados. Os resultados foram comparados com a UTAUT2 reflexivamente. A última fase consistiu na codificação seletiva, quando foram refinadas as categorias e subcategorias criadas durante a análise. O software auxiliou no processo de análise, e facilitou a retomada dos dados brutos e o armazenamento do processo lógico realizado por meio de anotações feitas em memorandos.
Por fim, analisamos os dados de cada cidade separadamente, comparamo-los para identificar padrões e diferenças na mesma plataforma, e elaboramos nossas proposições (Eisenhardt, 1989). A fim de aumentar a validade e confiabilidade do estudo, elaboramos uma tabela de validade do estudo (Quadro 5), conforme sugerido por Yin (2003).

RESULTADOS
Inicialmente os dados de cada cidade foram analisados separadamente, sendo posteriormente cruzados, o que permitiu a identificação de diferenças. O Quadro 6 resume as análises para cada cidade.

Como se pode ver no Quadro 6, a comunicação entre os usuários e a plataforma é muito diferente em cada cidade, principalmente no que diz respeito aos fornecedores. Em Balneário Camboriú, muitos fornecedores alegaram estar desmotivados por causa do baixo volume de vendas e pela insatisfação com falhas na notificação de vendas. Eles também não foram notificados sobre a descontinuidade do aplicativo. Já em Londrina, uma relação de proximidade e amizade entre os fornecedores e a plataforma tem resultado em um atendimento mais personalizado, que promove a satisfação e motiva os fornecedores a continuarem a utilizar a plataforma. Esses achados estão de acordo com Morone et al. (2018) e D'Ambrosi (2018), que afirmam que a falta de contato social direto entre os usuários e as plataformas pode causar desconfiança e medo em sua utilização, afetando negativamente o compartilhamento de alimentos.
Nas duas cidades, os consumidores reclamaram do esforço necessário para retirar os alimentos em horários restritos e da falta de variedade nos estabelecimentos e produtos cadastrados. Esse fato reduziu a frequência de uso dos consumidores em Londrina e dificultou a aquisição e retenção de usuários em Balneário Camboriú.
Isso indica que: (i) para reter os fornecedores, é necessário manter uma comunicação eficiente e um atendimento personalizado; e (ii) para reter os consumidores, é necessário oferecer mais opções de estabelecimentos e produtos, além de um serviço de entrega.
Por meio das análises nas duas cidades, adaptamos os itens da UTAUT2 para melhor se adequar ao contexto e à tecnologia estudados. O Quadro 7 descreve essas adaptações.

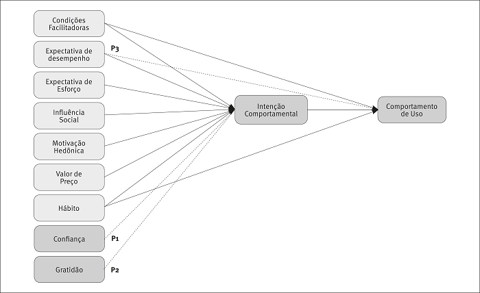
A análise dos dados que emergiram das duas cidades permitiu-nos identificar dois novos fatores que influenciam as intenções comportamentais e o uso da tecnologia (confiança e gratidão), e que modificam a associação de um fator já existente, o qual influencia o uso da tecnologia (expectativa de esforço). A Figura 2 apresenta a versão modificada da UTAUT2, de acordo com os resultados reconhecidamente limitados de nossa pesquisa. De fato, o desenvolvimento das três proposições a seguir serve exatamente a esse propósito: elas podem ser utilizadas como ponto de partida para pesquisas futuras.
P1: A confiança influencia a intenção comportamental e o uso das plataformas de redução do desperdício de alimentos.
Segundo Flavián, Guinalíu e Gurrea (2006, p. 2) “a confiança é definida como um conjunto de crenças de uma pessoa a partir de suas percepções sobre determinados atributos”, considerando a marca, os produtos e serviços oferecidos, o ponto de venda e a cordialidade dos vendedores, entre outros fatores. Os autores ressaltam que a confiança é multidimensional e depende da honestidade, benevolência e competência percebidas pelo consumidor em relação às ações e produtos do vendedor. A confiança é crucial para as compras online, pois os consumidores precisam confiar no sistema de privacidade e segurança de dados da plataforma em que fazem suas compras e à qual confiam seus dados pessoais, inclusive dados de cartão de crédito (Hoffman, Novak & Peralta, 1999).
Ao analisar os dados empíricos do caso, percebemos que a confiança do consumidor está relacionada à percepção dos seguintes elementos: segurança dos dados, qualidade dos alimentos fornecidos (devido à reputação dos estabelecimentos cadastrados na plataforma), os alimentos fornecidos serem bons e seguros para consumo, e honestidade da plataforma, no sentido de transferir corretamente o valor das vendas para as contas bancárias dos estabelecimentos.
Assim, os primeiros componentes da confiança dizem respeito à segurança dos dados, a sensação de segurança ao cadastrar dados pessoais e de cartão de crédito, conforme explicado na citação do consumidor E: “o cartão está registrado lá, e nada nunca foi cobrado, a não ser que eu tivesse comprado”. Os usuários confiam que a plataforma não cobrará valores incorretos de seus cartões, e que manterá seus dados protegidos. O segundo componente da confiança está relacionado à qualidade e reputação do fornecedor. O usuário acredita na qualidade dos alimentos fornecidos, em função da reputação do estabelecimento cadastrado na plataforma (seja por conhecimento prévio do usuário, seja pelo sistema interno de reputação da plataforma). O terceiro componente é a confiança nos alimentos fornecidos. Os usuários estão confiantes e sabem que os alimentos fornecidos são seguros e bons para consumo, mesmo que não sejam tão frescos ou atraentes em termos de aparência. O quarto componente da confiança é a confiança no sistema de pagamento. Os fornecedores têm certeza de que a plataforma irá repassar o dinheiro do pagamento das vendas a eles. No início, os proprietários da plataforma tiveram de contatar pessoalmente cada estabelecimento para criar a confiança de que a plataforma não os roubaria. Posteriormente, os fornecedores passaram a confiar na plataforma devido à reputação dos restaurantes que já estavam cadastrados.
P2: A gratidão influencia a intenção comportamental e o uso das plataformas de redução do desperdício de alimentos.
A gratidão é definida como o “reconhecimento de ajuda, benefício ou favor recebido; agradecimento” (Merriam-Webster, s.d.). Assim, no caso em tela, a gratidão pode ser entendida como a percepção do usuário quanto à satisfação com o uso da plataforma, e seu sentimento de agradecimento e prazer por fazer parte da mudança que a plataforma propõe. A satisfação do usuário é motivada por boas experiências e pelo atendimento das expectativas, conforme relatado pelo fornecedor I: “Pelo contrário. Na verdade, só temos coisas boas [a dizer sobre a plataforma]”, e o fornecedor J fundamentou essa visão, dizendo: “O que vejo é que é bom dessa forma (...) As expectativas estão sendo atendidas”. A gratidão é expressa pelo agradecimento por receber o serviço prestado pela plataforma, como afirmou o fornecedor B: “Na verdade, tenho de agradecer à Ecofood por me ter dado esta oportunidade”. Por fim, o consumidor I declarou: “Agradeço muito à iniciativa”. A sensação de fazer parte da mudança também parece manter os usuários engajados e ativos na plataforma.
P3: A expectativa de esforço influencia o comportamento de uso das plataformas de redução do desperdício de alimentos.
De acordo com as análises, a maioria dos usuários parou de utilizar a plataforma devido à percepção de que o esforço necessário para utilizar o aplicativo era excessivamente alto (expectativa de esforço). Na prática, horários restritos para a retirada dos alimentos pelo consumidor e falhas na liberação automática no sistema foram vistos como um grande esforço pelos usuários nas duas pontas (fornecedores e consumidores). Assim, a expectativa de esforço pareceu ser o principal fator para o uso continuado da plataforma (no jargão técnico, a retenção do usuário pelo proprietário da plataforma). Em outras palavras, mesmo que os usuários estejam hedonicamente motivados e tenham uma percepção positiva sobre a expectativa de desempenho, valor de preço, condições facilitadoras e influência social, isso não é suficiente para garantir um efetivo engajamento do usuário com a plataforma.
Finalmente, a análise indicou que havia pouca motivação hedônica, influência social e hábito. Talvez a influência social e a motivação hedônica não sejam tão relevantes para as plataformas de alimentos; esperávamos que a maioria dos usuários desse tipo de plataforma tivesse preocupações ambientais e sociais significativas. A maioria deles, porém, utiliza o aplicativo pela economia proporcionada (para os consumidores) e pelo aumento da receita (fornecedores). O hábito e a influência social raramente foram mencionados. Alguns entrevistados relataram conhecer o aplicativo por meio de influenciadores digitais, mas isso não os tornou usuários frequentes. As explicações para este fato parecem estar relacionadas à percepção de valor gerado por parte do usuário (expectativa de desempenho), ao esforço necessário para utilizar o aplicativo (expectativa de esforço), à comunicação e suporte oferecidos pelo proprietário da plataforma (condições facilitadoras) e ao valor de preço. Em suma, os construtos mais importantes parecem ser a expectativa de desempenho, a expectativa de esforço, as condições facilitadoras e o valor de preço.
CONCLUSÃO
Neste artigo, identificamos quais fatores influenciam a aceitação e o uso de plataformas de alimentos, primeiro identificando e classificando os diferentes tipos de plataforma de alimentos e, em seguida, os principais fatores de aceitação e uso por meio de um estudo de caso incorporado.
Embora Michelini, Principato e Iasevoli (2018) tenham classificado as plataformas de compartilhamento de alimentos citadas na literatura acadêmica e encontradas no Google Play e App Store, sua busca se concentrou apenas nas plataformas de redistribuição de alimentos, ou seja, não incluíram outros tipos de plataforma de alimentos, como as plataformas de conscientização do consumidor e as plataformas de troca de alimentos. Portanto, ao identificar diferentes tipos de plataforma de alimentos, nosso estudo contribui para a literatura sobre plataformas de negócios digitais.
O estudo também contribui para a literatura acadêmica ao discutir como as plataformas digitais na economia compartilhada podem reduzir o desperdício de alimentos, bem como os principais fatores que influenciam a aceitação e o uso de tais plataformas. De acordo com nossa pesquisa, os principais construtos são a expectativa de desempenho, a expectativa de esforço, as condições facilitadoras e o valor de preço. Talvez a combinação desses construtos gere o hábito, algo a ser buscado em pesquisas futuras. De maneira correlata, os resultados de nossa pesquisa também indicaram que a influência social e a motivação hedônica não parecem ser relevantes quando se trata de aceitar e utilizar as plataformas de alimentos. A análise do estudo de caso nos permitiu, ainda, identificar dois novos construtos (confiança e gratidão) e adicionar uma nova relação entre a expectativa de esforço e o comportamento de uso. Resumimos esses achados em três proposições de pesquisa. Nosso estudo também contribui para a avaliação e adaptação de uma teoria existente (UTAUT2) a uma nova tecnologia (plataformas de alimentos) e a um novo contexto (Sul do Brasil).
A principal limitação da pesquisa refere-se ao método de estudo de caso único. A validade externa limitada não permite que o modelo teórico seja generalizado e estendido de modo a incluir todos os outros tipos de plataformas de negócios digitais. Nesse sentido, esperamos que novas pesquisas investiguem esse tema, de modo a validar ou refutar as adaptações sugeridas para a UTAUT2. Devem ser realizados estudos quantitativos e qualitativos, bem como estudos para verificar as especificidades de outros tipos de plataformas elencados pelo processo de mapeamento. Por fim, também são necessários estudos voltados para a compreensão da relação entre usuários, intermediados por plataformas, seja por meio de teorias relacionais ou de análise de redes.
REFERÊNCIAS
Batane, T. & Ngwako, A. (2017). Technology use by pre-service teachers during teaching practice: Are new teachers embracing technology right away in their first teaching experience? Australasian Journal of Educational Technology, 33(1), 48-61. doi: 10.14742/ajet.2299
Belk, R. (2014). You are what you can access: Sharing and collaborative consumption online. Journal of Business Research, 67(8), 1595-1600. doi: 10.1016/j.jbusres.2013.10.001
Bixter, M. T, Blocker, K. A, Mitzner, T. L, Prakash, A, & Rogers, W. A. (2019). Understanding the use and non-use of social communication technologies by older adults: A qualitative test and extension of the UTAUT model. Gerontechnology, 18(2), 70-88. doi: 10.4017/gt.2019.18.2.002.00
Botsman, R & Rogers, R. (2010). What’s mine is yours: The rise of collaborative consumption. New York: Harper Collins
Brancoli, P., Rousta, K. & Bolton, K. (2017) Life cycle assessment of supermarket food waste. Resources, Conservation & Recycling, 118, 39-46. DOI: 10.1016/j.resconrec.2016.11.024
Câmara Interministerial de Segurança Alimentar e Nutricional - CAISAN. (2018). Estratégia Intersetorial para a Redução de Perdas e Desperdício de Alimentos no Brasil. Recuperado de: https://www.mds.gov.br/webarquivos/arquivo/seguranca_alimentar/caisan/Publicacao/Caisan_Nacional/PDA.pdf
Cohen, B. & Kietzmann, J. (2014). Ride On! Mobility Business Models for the Sharing Economy. Organization & Environment, 27(3), 279-296. doi: 10.1177/1086026614546199
D’Ambrosi, L. (2018). Pilot study on food sharing and social media in Italy. British Food Journal, 120(5), 1046-1058. doi: 10.1108/bfj-06-2017-0341
Dunning, R. D., Johnson, L. K., & Boys, K. A. (2019). Putting Dollars to Waste: Estimating the Value of On-Farm Food Loss. Choices, 1st Quarter, 34(1). Recuperado de http://www.choicesmagazine.org/choices-magazine/theme-articles/food-waste-reduction-strategies/putting-dollars-to-waste-estimating-the-value-of-on-farm-food-loss
Eisenhardt, K. M. (1989). Building Theories from Case Study Research. Academy of Management Review, 14(4), 532-550. doi: 10.2307/258557
FAO. (2017). FAO no Brasil: Representante da FAO Brasil apresenta cenário da demanda por alimentos. Recuperado de http://www.fao.org/brasil/noticias/detail-events/pt/c/901168/
FAO. (2014). Food waste footprint: Full-cost accounting. Recuperado de http://www.fao.org/3/a-i3991e.pdf
FAO. (2011). Global Food Losses and Food Waste: Extent, Causes and Prevention. A Report by the Food and Agriculture Organization of the United Nations. Rome.
FAO. (2018). The state of food security and nutrition in the world. A Report by the Food and Agriculture Organization of the United Nations. Rome.
Flavián, C., Guinalíu, M., & Gurrea, R. (Janeiro, 2006). The role played by perceived usability, satisfaction and consumer trust on website loyalty. Information & Management, 43(1), 1-14. doi: 10.1016/j.im.2005.01.002
Flyvbjerg, B. (2006). Five misunderstandings about case-study research. Qualitative inquiry, 12(2), 219-245. doi: 10.1177/1077800405284363
Food Loss and Waste Protocol. (2016). Food loss and waste accounting and reporting standard. First version. Recuperado de http://www.flwprotocol.org/wp-content/uploads/2017/05/FLW_ Standard_final_2016.pdf
FUSIONS. (2014). FUSIONS Definitional Framework for Food Waste. France. Retrived from: https://www.eu-fusions.org/phocadownload/Publications/FUSIONS%20Definitional%20Framework%20for%20Food%20Waste%202014.pdf
Gan, M., Yang, S., Li, D., Wang, M., Chen, S., Xie, R., & Liu, J. (2018). A Novel Intensive Distribution Logistics Network Design and Profit Allocation Problem considering Sharing Economy. Complexity. 2018. Article ID 4678358, 1-15. doi: 10.1155/2018/4678358
Garcia-Garcia, G., Woolley, E. & Rahimifard, S. (2015). A Framework for a More Efficient Approach to Food Waste Management. International Journal of Food Engineering, 1(1), p. 65-72. doi: 10.18178/ijfe.1.1.65-72
Gromko D, Abdurasalova G. 2018. Climate change mitigation and food loss and waste reduction: Exploring the business case. CCAFS Working Paper no. 246. Wageningen, the Netherlands: CGIAR Research Program on Climate Change, Agriculture and Food Security (CCAFS).
Harvey, J. et al (Julho, 2019). Food sharing, redistribution, and waste reduction via mobile applications: A social network analysis. Industrial Marketing Management, 88, 437-448. doi: 10.1016/j.indmarman.2019.02.019
Henz, G. P. & Porpino, G. (2017). Food losses and waste: how Brazil is facing this global challenge? Horticultura Brasileira, 35(4), 472-482. doi: 10.1590/S0102-053620170402
Hoffman, D. L., Novak, T. P., & Peralta, M. (1999). Building consumer trust online. Communications of the ACM, 42(2), 80-85. doi: 10.1145/299157.299175
Knoblock-Hahn, A. L. & LeRouge, C. M. (2014). A Qualitative, Exploratory Study of Predominantly Female Parental Perceptions of Consumer Health Technology Use by Their Overweight and/or Obese Female Adolescent Participating in a Fee-Based 4-Week Weight-Management Intervention. Journal of the Academy of Nutrition and Dietetics, 114(4), 570-577. DOI: 10.1016/j.jand.2013.11.021
Koopman, C., Mitchell, M. & Thierer, A. (2015). The Sharing Economy and Consumer Protection Regulation: The Case for Policy Change. The Journal of Business, Entrepreneurship and the Law, 8(2), 529-545.
Kumar, V., Lahiri, A. & Dogan, O. B. (Fevereiro, 2018). A strategic framework for a profitable business model in the sharing economy. Industrial Marketing Management, 69, 147-160. doi: 10.1016/j.indmarman.2017.08.021
Liga Ventures. (2019). Liga Insights Food Techs. Recuperado de https://insights.liga.ventures/estudos-completos/foodtechs/
Lipinski, B., Hanson, C., Lomax J., Kitinoja, L., Waite, R. & Searchinger, T. (2013). Reducing Food Loss and Waste ENT#091;Working paperENT#093;. World Resources Institute, Washington, DC.
Lo, A., Jenkins, P. H. & Choobineh, J. (2019). Patient’s Acceptance of IT-Assisted Self-Monitoring: A Multiple-Case Study. Journal of Computer Information Systems, 59(4), 319-333. doi: 10.1080/08874417.2017.1365666
Mejia, C. & Torres, E. N. (2018). Implementation and normalization process of asynchronous video interviewing practices in the hospitality industry. International Journal of Contemporary Hospitality Management, 30(2), 685-701. doi: 10.1108/ijchm-07-2016-0402
Merriam-Webster. (n.d.). Grateful. In Merriam-Webster.com dictionary. Retrieved June 14, 2021, from https://www.merriam-webster.com/dictionary/grateful
Michelini, L., Principato, L. & Iasevoli, G. (Março, 2018) Understanding Food Sharing Models to Tackle Sustainability Challenges. Ecological Economics, 145, 205-217. DOI: 10.1016/j.ecolecon.2017.09.009v
Morone, P., Falcone, P. M., Imbert. E. & Morone, A. (Junho, 2018). Does food sharing lead to food waste reduction? An experimental analysis to assess challenges and opportunities of a new consumption model. Journal of Cleaner Production, 185, 749-760. doi: 10.1016/j.jclepro.2018.01.208
Muñoz, P. & Cohen, B. (Dezembro, 2017). Mapping out the sharing economy: A configurational approach to sharing business modeling. Technological Forecasting and Social Change, 125, 21-37. doi: 10.1016/j.techfore.2017.03.035
NRDC. (2017). How America is losing up to 40 percent of its food from farm to fork to landfill. A Report by the Natural Resources Defense Council. Recuperado de https://www.nrdc.org/sites/default/files/wasted-2017-report.pdf
Papargyropoulou, E., Lozano, R., Steinberger, J. K. & Ujang, Z. B. (Agosto, 2014). The food waste hierarchy as a framework for the management of food surplus and food waste. Journal of Cleaner Production, 76, 106-115. DOI: 10.1016/j.jclepro.2014.04.020
Parfitt, J., Barthel, M. & Macnaughton, S. (Setembro, 2010). Food waste within food supply chains: quantification and potential for change to 2050. Philosophical Transactions of the Royal Society, 365, 3065-3081. doi: 10.1098/rstb.2010.0126
Porpino, G. et al. (2018).Intercâmbio Brasil - União Europeia sobre desperdício de alimentos. Relatório final de pesquisa. Brasília: Diálogos Setoriais União Europeia - Brasil. Recuperado de http://www.sectordialogues.org/publicacao
Piscicelli, L., Ludden, G. D. S. & Cooper, T. (Janeiro, 2018). What makes a sustainable business model successful? An empirical comparison of two peer-to-peer goods-sharing platforms. Journal of Cleaner Production, 172, p. 4580-4591. doi: 10.1016/j.jclepro.2017.08.170
Richardson, R. J. (2007).Pesquisa social: métodos e técnicas, 3 Ed., São Paulo: Atlas.
Samaradiwakara, G. D. M. N. & Gunawardena, C. G. (2014). Comparison of existing technology acceptance theories and models to suggest a well improved theory/model. International Technical Sciences Journal, 1(1), 21-36. Recuperado de http://www.elpjournal.eu/wp-content/uploads/2016/03/itsj-spec-1-1-3.pdf
Searchinger, T. et al. (2018). Creating a Sustainable Food Future: A Menu of Solutions to Feed Nearly 10 Billion People by 2050 (Synthesis Report). Washington, DC: World Resources Institute.
Sovacool, B. K. (May, 2017). Experts, theories, and electric mobility transitions: Toward an integrated conceptual framework for the adoption of electric vehicles. Energy Research & Social Science, 27, 78-95. doi: 10.1016/j.erss.2017.02.014
Strauss, A. & Corbin, J. (2008). Pesquisa qualitativa: técnicas e procedimentos para o desenvolvimento de teoria fundamentada. 2ª ed. Porto Alegre: Artmed.
Thi, N. B. D., Kumar, G. & Lin, C-Y. (Julho, 2015). An overview of food waste management in developing countries: Current status and future perspective. Journal of Environmental Management, 157, 220-229. doi: 10.1016/j.jenvman.2015.04.022
United Nations, Department of Economic and Social Affairs, Population Division (2019). World Population Prospects 2019: Ten Key Findings.
Venkatesh, V. et al. (2003). User Acceptance of Information Technology: Toward a Unified View. MIS Quarterly, 27(3), 425-478. doi: 10.2307/30036540
Venkatesh, V., Thong, J. Y. L. & Xu, X. (2012). Consumer Acceptance and Use of Information Technology: Extending the Unified Theory of Acceptance and Use of Technology. MIS Quarterly, 36(1), 157-178. doi: 10.2307/41410412
World Food Programme. (2019). Zero Hunger. A Report by the World Food Programme. Recuperado de https://www1.wfp.org/zero-hunger
WRAP. (2009) Household food and drink waste in the UK. A Report by the Waste and Resources Action Programme. Banbury, UK.
Yin, R. K. (2003). Estudo de Caso: Planejamento e Métodos. Rio de Janeiro: Sage.
Notas
Este estudo foi parcialmente financiado pela Coordenação de Aperfeiçoamento de Pessoal de Nível Superior - Brasil (CAPES) - Código de financiamento 001
Autor notes
Laís Moltene elaborou a construção teórico-metodológica e realizou a coleta e análise dos dados. Laís Moltene e Renato J. Orsato trabalharam juntos na revisão final do manuscrito.
lais.maia@fgv.edu.brrenato.orsato@gmail.com