Ciencias Técnicas

Recepción: 08 Enero 2019
Aprobación: 15 Abril 2019
Publicación: 31 Octubre 2019
Resumen: Se propone una aplicación web para mejorar la gestión de la información asociada a los proyectos de servicios del Centro de Información y Gestión Tecnológica de Granma, de este modo agilizar el flujo de los datos, así como la obtención de la información, su consistencia y centralización. El desarrollo de la aplicación informática fue guiado por la metodología eXtremeProgramming. Se utilizan tecnologías tales como el gestor de base de datos MySQL 5.5, los frameworks de desarrollo web Laravel 5.4 y Bootstrap 3.3, donde la técnica Ajax posibilita el intercambio de información en la mayoría de las peticiones, y las interfaces gráficas fluidas facilitan su uso en diferentes dispositivos. La implantación del sistema significó una mejora en el manejo de la información, la obtención de estadísticas, y, por tanto, en la toma de decisiones, contribuye al aprovechamiento de la infraestructura tecnológica en la entidad en función de sus procesos de negocio.
Palabras clave: Aplicación web, Proyectos de servicio, Contrato, Factura, Estadística.
Abstract: A web application is proposed to improve the management of the information associated with the service projects of the Information and Technology Management Center of Granma, thus streamlining the flow of data, as well as obtaining the information, its consistency and centralization. The development of the computer application was guided by the eXtremeProgramming methodology. Technologies such as the MySQL 5.5 database manager, the Laravel 5.4 and Bootstrap 3.3 web development frameworks are used, where the Ajax technique enables the exchange of information in most requests, and the fluid graphic interfaces facilitate its use in Different devices The implementation of the system meant an improvement in the management of the information, the obtaining of statistics, and, therefore, in the decision-making process, it contributes to the use of the technological infrastructure in the entity based on its business processes.
Keywords: Web application, Service projects, Contract, Invoice, Statistics.
Introducción
En el ámbito empresarial la gestión de la información comprende todas las actividades que se relacionan con la obtención de información sólida, viable, confiable y actualizada que tribute al proceso de toma de decisiones. Las organizaciones actuales invierten cada vez más en tecnologías de información para apoyar sus procesos de negocio debido al alto valor que tiene el uso de la información para estas. Es por ello que todos los procesos inherentes a la producción, administración y uso de servicios de Tecnologías de Información deben ser óptimamente gestionados y controlados para asegurar la calidad de la información, que es soporte del cumplimiento de los objetivos del negocio (Díaz, 2016).
En Cuba existen organizaciones dedicadas al desarrollo de la actividad científico-informativa a través de la comercialización de servicios en esta área; tal es el caso del Centro de Información y Gestión Tecnológica (CIGET) de Granma, entidad de interface entre las organizaciones de producción de bienes y servicios, y de investigación y desarrollo, adscrita al Instituto de Información Científica y Tecnológica, del Ministerio de Ciencia, Tecnología y Medio Ambiente.
A través de sus proyectos de servicios científico-técnicos, CIGET apoya y promueve los procesos de innovación en la provincia, encaminados a favorecer la toma de decisiones y la solución de problemas en empresas y sectores priorizados del territorio. Sus actividades tienen un fuerte impacto territorial, debido a que prestan servicios variados de apoyo a la actividad científica y de gestión tecnológica. Su cartera de servicios comprende asesorías, consultorías, servicios de información, soluciones integrales, desarrollo profesional y servicios de propiedad intelectual.
El trabajo de toda la entidad se organiza y estructura por proyectos. Cada uno es un centro de costo independiente al cual son imputables los gastos de la entidad, donde el proyecto es la unidad de gestión de la organización. Su personal no es asignado a funciones concretas de forma permanente, sino que pertenece a uno o varios proyectos que son los que definen sus objetivos y su carga de trabajo.
Para la gestión de los proyectos que asume la entidad, inicialmente se identifica la necesidad u oportunidad de negocio y esta transita por las fases correspondientes hasta estructurarse el equipo de trabajo con su gerente de proyecto, y establecerse las relaciones contractuales con el cliente, a partir de esta etapa se registra el contrato asociado al proyecto con el centro de costo asignado según su tipo, además se controlan las facturas asociadas a cada proyecto según lo pactado en el contrato. Se registra también el seguimiento dado a cada proyecto a través de los gerentes, y fluye información con otras áreas, referente a las facturas y las horas a pagar a los trabajadores. Entorno a estos procesos se obtienen una serie de reportes como el listado de contratos, facturación, proyectos por centro de costo, cuentas por cobrar, estado de un proyecto y otros. En el proceso que ha sido descrito se detectan limitaciones que llevan a definir como objetivo de este trabajo desarrollar una aplicación informática para la gestión de los proyectos de servicios del Centro de Información y Gestión Tecnológica de Granma.
Materiales y Métodos
Según las necesidades del cliente y las ventajas que ofrece la web, como la facilidad de instalación y configuración solo en el servidor, accesible desde múltiples plataformas y dispositivos, se propone informatizar el proceso de gestión de los proyectos de servicios del CIGET de Granma mediante una aplicación web, con el empleo de herramientas y/o tecnologías tales como:
Laravel: framework de código abierto para el desarrollo de aplicaciones web con PHP 5, de forma elegante. Ofrece un robusto conjunto de herramientas y una arquitectura que incorpora muchas de las mejores características de frameworks como CodeIgniter, Yii, ASP.NET MVC, Ruby onRails, Sinatra y, principalmente, de Symfony (Bean, 2015).
Bootstrap: colección de herramientas de código abierto, creada para ser usada “en Twitter y más allá”, y así ayudar a diseñadores y desarrolladores a construir impresionantes aplicaciones web de forma rápida y eficiente (Otto, 2015). Proporciona una biblioteca refinada, bien documentada y extensa de componentes de diseño fluido construidos con HTML, CSS y JavaScript, e integra utilidades como Font Awesome y JQuery.
MySQL: sistema gestor de base de datos relacional muy conocido y ampliamente usado por su simplicidad y notable rendimiento.
En esta investigación se emplea XP, una de las metodologías ágiles más exitosas de estos tiempos. Está diseñada para entregar el software que los clientes necesitan en el momento en que lo necesitan. XP alienta a los desarrolladores a trabajar en equipo con los clientes, y a responder a los requerimientos cambiantes de estos, aún en fases tardías del ciclo de vida del desarrollo (Wells, 2013).
Resultados
Acerca de la gestión organizacional por proyectos se plantea que el trabajo de una organización se lleva a cabo a través de actividades operacionales (rutinarias) o mediante proyectos o ambas a la vez, donde las actividades operacionales y los proyectos tienen varias características comunes: son desarrollados por personas, están restringidos por recursos limitados y le son inherentes los procesos de planificación, ejecución y control. La diferencia entre las actividades operacionales y los proyectos radica fundamentalmente en que las primeras son repetitivas y los proyectos son temporales y únicos (Casate, 2008).
Se puede considerar entonces un proyecto como “el conjunto de actividades interrelacionadas que tienen un objetivo común, alcanzable autónomamente como unidad de acción en un período de tiempo determinado, a los que están asignados personas y medios materiales, informativos y financieros (García y Pino, 2005). Para gestionar un proyecto de servicio en el CIGET de Granma se procede como aparece en la figura 1.

En el CIGET, los proyectos se desarrollan en los diferentes niveles de la organización y pueden involucrar a una o varias personas, a una unidad organizativa, varias de ellas o traspasar, incluso los límites de la organización (Casate, 2008).
La solución informática propuesta cuenta con un mecanismo de notificaciones y alertas para mantener al usuario informado ante eventos que ocurran en el proceso. Para ello es posible utilizar como vías el correo electrónico y las alertas mostradas en tiempo real a través de las interfaces gráficas del sistema.
En una aplicación informática que brinda una serie de funcionalidades en cuyo empleo intervienen varios usuarios, se hace necesario controlar el acceso al sistema de modo que estos sean autorizados a manejar solo los datos que tienen permitido según su rol en el negocio. Para ello existe un mecanismo conocido como Control de Acceso Basado en Roles (en inglés RBAC).
Un sistema de RBAC cuenta con tres características fundamentales: autenticación, autorización y auditoría. La Autenticación se trata de comprobar la identidad del usuario que intenta acceder a la aplicación, lo que generalmente se realiza mediante nombre de usuario o correo electrónico y contraseña. La autorización define a qué recursos tendrá acceso el usuario, es decir lo que podrá hacer en la aplicación. Por último, la auditoría se refiere a conservar un historial de las actividades sensibles realizadas por los usuarios, lo que permite conocer quién hizo qué, y cuándo lo hizo, necesario en ocasiones para cumplir con requerimientos legales o de certificación de calidad (Guard, 2018). El sistema que se propone cuenta con dichas ventajas mediante la implementación que contiene Laravel integrada a bibliotecas de tercero, de conocida fiabilidad.
Para el diseño visual del sistema se tienen en cuenta tanto las tendencias actuales del diseño web, así como los parámetros definidos en el manual de identidad visual de la organización. De este modo se implementa un sistema intuitivo, agradable a la vista y moderno, que cumpla a la vez con lo que identifica al CIGET de Granma.
Se emplea entonces la gama de los colores azul, gris y negro, el logotipo de la entidad en su versión blanco. Por otro lado, las interfaces gráficas se basan en el diseño web fluido, para que estas se adapten a las diferentes dimensiones de los dispositivos mediante los que se acceda al sistema. Se destaca la identificación de los elementos con iconos de Font Awesome; asimismo las notificaciones mostradas se identifican con un color e icono en particular según la intención a transmitir, lo que busca aumentar la experiencia de usuario. La figura 2 muestra interface gráfica del sistema:

Desde el punto de vista del código fuente, se consideran buenas prácticas en esta investigación la aplicación de principios de diseño como DRY (Don’tRepeatYourself) que busca reusar el código en vez de repetirlo; también se destaca el principio de diseño SoC (Separation Of Concerns) dada la separación de los aspectos de la aplicación que se logra con Laravel, lo que produce claridad en el código. De este modo la lógica de negocio es dividida de forma que en los controladores exista la menor cantidad de líneas de código al colocar, por ejemplo, las validaciones, notificaciones y ayudantes en clases separadas, así como las operaciones a realizarse ante la ocurrencia de un evento. Otro aspecto aislado es la autorización del usuario a las funcionalidades del sistema, lo que se maneja a nivel de middleware antes de llamar a los controladores. Entonces un método de una clase controlador queda responsable solo de llevar a cabo la acción concreta y no de todo lo que implica su ejecución.
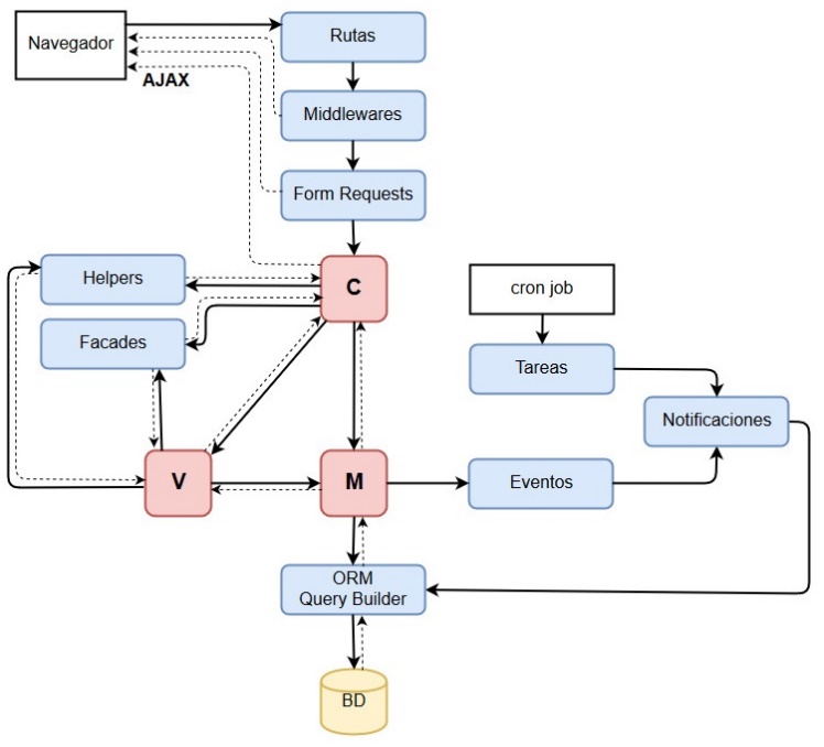
La arquitectura del sistema se basa fundamentalmente en el patrón MVC soportado por el framework Laravel, aunque intervienen una serie de elementos que separan aún más los diferentes aspectos de la aplicación. Las peticiones son realizadas mediante Ajax a URLs definidas en el sistema de ruteo de Laravel, luego intervienen los Middlewares donde se garantiza en este caso la seguridad de la información ya que por ejemplo chequean los permisos del usuario, asimismo los datos enviados en dichas peticiones son validados a través de FormRequests; entonces la solicitud llega al controlador donde se implementa la lógica de negocio. Los controladores acceden a los datos mediante las clases modelo (que usan el ORM y el constructor de consultas de Laravel) y devuelven vistas HTML o respuestas en formato JSON.
Tanto desde los controladores como desde las vistas se emplean Helpers y Facades para múltiples propósitos. En el caso de las notificaciones, estas son generadas por la ocurrencia de eventos o mediante tareas programadas, estas últimas son invocadas desde el cronjob o planificador de tareas del sistema operativo, y los eventos son disparados desde los modelos, de forma similar a lo que se conoce en base de datos como triggers, pero del lado de la lógica de negocio.
En la figura 3 se muestra la idea general de la arquitectura del sistema:

Las organizaciones actuales que producen bienes y servicios, se ven obligadas a adaptarse a los cambios que impone el entorno para mantener su competitividad. Por ello, y en consonancia con el creciente desarrollo de las tecnologías de la información y las comunicaciones, se puede observar el uso intensivo de dichas tecnologías en beneficio del desarrollo de productos y servicios de mayor valor agregado.
En este contexto, la gestión del conocimiento juega un rol fundamental, ya que lo que hace que una organización sea competitiva, además de su conjunto de recursos intangibles, es el conocimiento que estas manejan para desarrollarse de forma óptima (Pérez y Dresslerm, 2007).
Rojas Mesa (2006), considera que, a partir del análisis de varios conceptos, estos autores concuerdan en que “la Gestión (tecnológica) del Conocimiento es el conjunto de procesos y sistemas (computacionales) que permiten a una organización generar ventaja competitiva sostenible en el tiempo, mediante la gestión eficiente de su conocimiento”.
Además, existen diversos estudios que vinculan las tecnologías de la información y las comunicaciones a la gestión del conocimiento, como el de Pérez y Dresslerm (2007), donde hacen referencia al apoyo de herramientas tecnológicas a los procesos empresariales y a la manera positiva en que pueden afectar a la organización (Arís et al., 2017).
A partir de las afirmaciones anteriores el interés en esta investigación apunta hacia la gestión de los servicios relacionados con las Tecnologías de Información (TI). Los sistemas de gestión en las organizaciones contribuyen a aumentar el control sobre los procesos de TI y la satisfacción del cliente. Además, el enfoque a través de estos anima a las organizaciones a analizar las necesidades del cliente, definir los elementos que contribuyen al logro de servicios aceptables para este y a mantener sus procesos bajo control (Narbona, 2017). Todos estos planteamientos corroboran los resultados del trabajo aquí presentado.
Conclusiones
El diagnóstico realizado permite generar los artefactos que conforman el expediente del proyecto informático propuesto y su posterior desarrollo e implementación, según lo que establece la metodología Extreme Programming, en busca de simplificar el proceso sin renunciar a las buenas prácticas de desarrollo para garantizar el éxito del proyecto.
Los resultados obtenidos en el desarrollo de la solución propuesta, permitieron comprobar que se satisfacen las necesidades existentes en el proceso de gestión de los proyectos de servicios del CIGET en Granma, ya que se logró favorecer dicho proceso mediante un software que pone a disposición de los trabajadores de la entidad, la información oportuna de forma ágil y segura.
Referencias Bibliográficas
Arís, E. P., Ferman, L., Corona, K. y Laserite, T. (2017). La gestión tecnológica del conocimiento (5ta ed.): EDITUM.
Bean, M. (2015). Laravel 5 essentials: Packt Publishing Ltd.
Casate, F. R. (2008). Bases para la implementación de un sistema de gestión por proyectos en el centro de información y gestión tecnológica de la provincia granma: R. P. Berenguer.
Díaz, S. (2016). Administración de los sistemas de información vs administración de servicios: McGraw Hill.
García, S. F. y Pino, R. G. (2005). "El sistema de ciencia e innovación tecnológica y su vinculación con el sistema de gestión de la calidad: Ejemplo cit". Ciencia en su PC, 1, 34-46.
Guard, V. (2018). Role based access control for .Net applications. recuperado de: http://www.visual-guard.com/EN/net-powerbuilder-application-security-authentication-permission-access-control-rbac-articles/dotnet-security-article-ressources/role-based-access-control.html
Narbona, M. (2017). Cómo construir un sistema de gestión de las tecnologías de la información (sgti) (2da ed.). Sevilla, España: Tecnim@p.
Otto, M. (2015). Building twitter bootstrap (3ra ed.): List Apart.
Pérez, D. y Dresslerm, M. (2007). "Tecnologías de la información para la gestión del conocimiento". Intangible Capital, 3(15), 31-59.
Rojas Mesa, Y. (2006). "De la gestión de información a la gestión del conocimiento". Ciencia de la Información, 14(1), 89-114.
Wells, D. (2013). Extreme programming: A gentle introduction. recuperado de: http://www.extremeprogramming.org/
Notas de autor