Investigación
Recepción: 30 Julio 2020
Recibido del documento revisado: 17 Septiembre 2020
Aprobación: 04 Noviembre 2020
DOI: https://doi.org/10.21703/rexe.20212043torres13
Resumen: Se presentan parte de los resultados del proyecto Prácticas cotidianas de estudio en educación superior. En este caso, se muestra la categoría utilidad de la retroalimentación con el propósito de comprender el uso y el contexto en que estudiantes de pedagogía en educación especial elaboran prácticas de retroalimentación. La metodología es cualitativa, y el diseño se basa en la propuesta de la Grounded Theory. Se realizaron entrevistas conversacionales a estudiantes de primer año. Los resultados están asociados con la categoría utilidad y contexto de la retroalimentación. Estos, evidencian escenarios y tránsito que estudiantes elaboran para llevar a cabo sus prácticas cotidianas de retroalimentación. Se concluye que la retroalimentación ocurre en escenarios relacionales complejos, en donde los estudiantes le otorgan un sentido instrumental. Finalmente, se constata la presencia de recursos humanos y tecnológicos que impide el aprendizaje autónomo.
Palabras Clave: Retroalimentación, educación superior, aprendizaje autónomo, pedagogía.
Abstract: This paper presents part of the results of the project 'Everyday study practices in higher education'. In this case, the category utility of feedback is shown with the purpose of understanding the use and context in which special education pedagogy students elaborate feedback practices. The methodology is qualitative, and the design is based on the Grounded Theory proposal. Conversational interviews were conducted with first year students. The results are associated with the category utility and context of feedback and these show scenarios and routes that students elaborate to carry out their daily feedback practices. It is concluded that feedback occurs in complex relational scenarios, where students give it an instrumental meaning. Finally, it is noted that the presence of human and technological resources impedes autonomous learning.
Keywords: Feedback, higher education, autonomous learning, pedagogy.
1. Introducción
Las instituciones de educación superior se enfrentan a un cambio paradigmático, que supone el tránsito desde la enseñanza e investigación hacia procesos de aprendizaje (Bowden y Marton, 2012) que hagan sentido a los estudiantes, a sus necesidades, motivaciones en el contexto de la sociedad actual (Biggs, 2008). Entonces, las instituciones de educación superior deben orientarse hacia una formación integral que promueva el aprender a hacer, aprender a aprender, aprender a ser y aprender a vivir juntos (Centro Interuniversitario de Desarrollo [CINDA], 2014).
Desde la formación integral, la evaluación es una instancia orientada al desempeño y competencias del estudiante durante su trayectoria formativa (Ferreyra y Peralta, 2015; Lozano, 2016). Esta perspectiva de proceso busca regular el aprendizaje y enseñanza (López Pastor, 2009; Santos Guerra, 2014; Stobart, 2008) para contribuir a la construcción de sentido de la formación a través de la reflexión y autoevaluación (Germain y Pérez-Rico, 2014; Mendez y Conde, 2018; Raposo-Rivas y Martínez-Figueira, 2014). En efecto, la evaluación formativa apela al cuestionamiento (Cano, 2008) y la transformación de prácticas y culturas evaluativas (Gómez, 2005).
En el sentido anterior, la evaluación es un espacio de retroalimentación para docentes y estudiantes, dado que impacta en la dimensión personal y académica de ambos (Insuasty y Zambrano, 2014). Además, facilita el ajuste de la enseñanza y aprendizaje a las particularidades de los estudiantes (Canabal y Margalef, 2017; Sánchez y Cisterna, 2014). Esto requiere de prácticas de retroalimentación basadas en el diálogo entre docentes y estudiantes, pero también entre pares. En este sentido, la disposición a realizar y recibir retroalimentación permite la mejora constante (Cardona, Jaramillo y Navarro, 2016). Por su parte, la dimensión comunicativa de la retroalimentación sugiere la presencia de perspectivas y experiencias de vida cotidiana relacionadas con lo académico y/o familiar de los estudiantes (Torres y San Martín, 2018). Precisamente, la retroalimentación es una instancia para compartir experiencias, promover diálogos entre estudiantes y docentes (Contreras y Zúñiga, 2017), a diferencia de una visión evaluativa que califica mediante una lista de chequeo, a modo correctivo (Aguilar, Rodríguez, Baeza y Méndez, 2016).
Pese a lo anterior, Rueda, Schmelkes y Díaz-Barriga (2014) plantean que la evaluación es un proceso que tiende a cerrarse en sí misma, por cuanto la información recogida no es utilizada para mejorar el aprendizaje. Además, tanto estudiantes como docentes desconfían acerca de la operacionalización de la retroalimentación. Por consiguiente, los estudiantes señalan que la retroalimentación es tardía y no se relaciona con la tarea. Esto reduce las oportunidades para mejorar la actividad que se realiza (Boud y Molloy, 2015).
Para que la retroalimentación cumpla su propósito, el estudiante debe observar críticamente su desempeño (Cabrera y Mayordomo, 2016), identificar el objetivo de aprendizaje, recoger e interpretar información y tipos de enseñanza utilizados por el docente (Haug y Odegaard, 2015). Es un proceso complejo no exento de obstaculizadores internos y externos (Box, Skoog y Dabbs, 2015). Los primeros están relacionados con el conocimiento de conceptos y procedimientos de evaluación, sistemas de creencias, disposición y motivación. En cambio, los de tipo externo están asociados con normas de evaluación institucional, hábitos y disposición de los estudiantes.
En definitiva, la retroalimentación impacta una vez que el estudiante desarrolla un rol protagónico (Carless, Salter, Yang y Lam, 2011) mediante la elaboración de juicios fundados, y compromiso con el proceso de evaluación (Cardona et al., 2016). Esto responde a la necesidad de superar un enfoque centrado en el docente, donde la retroalimentación se entiende como un recetario que propone una mirada reactiva y correctiva. El desafío actual es promover la evaluación desde un enfoque para el aprendizaje (Jiménez, González y Hernández, 2011; Pérez, Enrique, Carbó y González, 2017).
En términos generales, la retroalimentación se entiende como información útil para reducir el espacio entre el nivel de desempeño actual y desempeño deseado (Brookhart, 2008; Hattie y Timperley, 2007; Shute, 2008) para enriquecer los resultados de aprendizaje (Shute, 2008; Stobart, 2008). Esto sugiere: pertinencia de contenidos, diálogo, fuentes e interacción estudiante-información (Yuan y Kim, 2015).
En consideración a lo descrito, los mensajes que un docente transmite deben ayudar al estudiante en la autogestión del aprendizaje (Bennett, 2011) o autorregulación (Butler, 2002). De acuerdo con Zimmerman (2008), la autorregulación permite transformar habilidades mentales en habilidades académicas. Se trata de un proceso activo en el monitoreo, control y regulación de la cognición, motivación y comportamiento para el compromiso académico (Panadero y Tapia, 2014; Pintrich y Zusho, 2002; Rosário, Fuentes, Beuchat y Ramaciotti, 2016).
Por una parte, los estudiantes autorregulados interpretan activamente la retroalimentación en relación con sus propios objetivos (Nicol y Mcfarlane-Dick, 2006), por tanto, tienen mayores progresos académicos (Karabenick y Zusho, 2015; Ocak y Yamaç, 2013; Xu y Wu, 2013). Por otra parte, el estudiante supera la disposición motivacional y avanza hacia el compromiso académico desde los afectos, conductas y cognición (Fredrick, 2011).
La retroalimentación opera en áreas curriculares y personales del estudiante, e impacta en cuatro ámbitos (Tabla 1): contenido, proceso del contenido, regulación del estudiante y su persona (Brookhart, 2008; Stobart, 2008).

En cuanto al origen de la retroalimentación, ésta proviene de dos fuentes: una interna y otra externa. La fuente interna representa la cognición, motivación y comportamiento que realiza el estudiante, y la externa comprende la mediación del docente, otra persona o tecnología (Nicol y Macfarlane-Dick, 2006). Así mismo, existen dos tipos independientes de complejidad de retroalimentación (Shute, 2008) de complejidad básica en donde el docente señala aciertos y errores, sin profundizar en otros aspectos y de complejidad elaborada, donde el docente explica una respuesta errada y orienta hacia lo correcto, pero desde una perspectiva de diálogo profesor-estudiante.
En síntesis, la retroalimentación se entiende como un proceso cíclico y no lineal en el cual la información se proyecta para actividades académicas futuras (Cano, 2016). Es el propio estudiante que desarrolla un acervo de información al que puede echar mano en el momento que lo requiera. En este sentido surge el término retroalimentación en espiral o feedforward (Ion, Silva y Cano, 2013; Rae y Cochrane, 2008) en donde el estudiante utiliza mensajes sugeridos para futuras actividades académicas. Se trata de un cuestionamiento constante sobre la toma de decisiones con ayuda de un mediador y, con la finalidad de utilizar los mensajes de manera escalonada para así enfrentar cada tarea propuesta.
Este estudio problematiza la retroalimentación en tanto ha sido reducida a una práctica técnica-pedagógica. Es decir, se evidencia un enfoque de retroalimentación de tipo básico que cumple una función directiva (Shute, 2008; Black y Wiliam, 1998). Sin embargo, se debe entender como una práctica ‘socioeducativa’ que convoca relaciones entre estudiantes y profesores-estudiantes (Draper y Nicol, 2013). Esto muestra una complejidad relacional mediante alianzas orientadas a la consecución de metas compartidas, y resolución de problemas derivados de las exigencias académicas emergentes.
Por tanto, la retroalimentación entendida como práctica relacional compleja es sedimento de prácticas de la cultura escolar/social. En este sentido, el propósito de este estudio es indagar en la utilidad que estudiantes de educación especial otorgan a la retroalimentación desde una perspectiva experiencial y relacional.
2. Metodología
Este estudio está orientado por la tradición cualitativa de investigación, que releva la indagación sobre modos de comprensión e interpretación de los actores de la realidad social (Atkinson, 2005; Atkinson, Coffey y Delamont, 2001; Creswell, 1998; Denzin y Lincoln, 1994). El método cualitativo es de carácter inductivo y flexible (Flick, 2012; Hammersley, 2004); el investigador se orienta por indicios que permiten comprender los significados en torno al objeto de estudio (San Martín, 2018).
2.1 Diseño
El diseño corresponde a la Teoría Fundada el cual permite elaboraciones teóricas desde el material empírico recolectado (Strauss y Corbin, 2002). Además, este diseño aporta con procedimientos de análisis apropiados para el campo de investigación educativa (San Martín, 2014).
Esta investigación continúa la ruta metodológica de trabajos sobre prácticas cotidianas de estudio en educación superior (Torres y San Martín, 2018). En estas investigaciones, emergieron las siguientes categorías de retroalimentación: utilidad, escenario ideal e inconvenientes de la retroalimentación.
2.2 Participantes
Los participantes fueron 12 estudiantes de primer año de la carrera de Pedagogía en Educación Especial de la Universidad Católica de Temuco. Todos ellos tienen experiencia en retroalimentación con tutor par1, y el docente a cargo del curso.
El criterio de selección de los participantes se basó en un muestreo teórico (Strauss y Corbin, 2002; Taylor y Bogdan, 1992). Estos fueron seleccionados por su conocimiento y experiencia práctica sobre el tema a investigar. En este caso, experiencia en retroalimentación. Taylor y Bogdan (1992) indican que, más importante que el número de casos (participantes) es el potencial para contribuir a comprensiones teóricas sobre el objeto de estudio.
2.3 Instrumento
Se utilizó la entrevista conversacional, la cual consiste en una interacción verbal caracterizada por la realización de preguntas derivadas de una conversación sobre un tema definido (De Vicente, 2011). Se trata de mantener un estilo no directivo al modo de una conversación (Flick, 2012), lo cual le otorga un carácter natural a la relación investigador-entrevistado. Según Cantavella (2015) la entrevista es una conversación dirigida con un fin preestablecido, donde es tan importante preguntar como escuchar, de manera de evitar asimilarse a un interrogatorio policial o judicial. En definitiva, la entrevista conversacional (Schatzman y Strauss, 1973) adopta la forma de diálogo o una interacción auténtica entre investigador y entrevistado, de manera que este último no perciba la estructura de la interrogación, el orden de las preguntas o los objetivos de la investigación (Valles, 2002).
Se realizaron 12 entrevistas conversacionales, de aproximadamente 32,5 minutos. Este tipo de entrevistas supera el intercambio tradicional basada en pregunta-respuesta, por un intercambio colaborativo (Fontana y Frey, 2005). En este aspecto, el investigador se instala desde una posición de escucha atenta que da lugar a una relación conversacional.
2.4 Análisis de datos
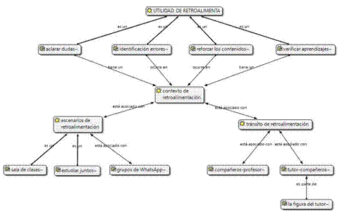
Para el análisis de datos se utilizó la codificación abierta (Strauss y Corbin, 2002) que permite conceptualizar la experiencia sobre la utilidad que los estudiantes atribuyen a la retroalimentación. Luego, mediante el método comparativo constante (Strauss y Corbin, 2002) se construyeron subcategorías asociadas con escenarios y tránsito de las prácticas de retroalimentación (ver figura 1). Esta codificación abierta permitió identificar, conceptualizar y tipificar significados (Flick, 2012; San Martín, 2014) en un contexto cotidiano-social donde ocurre el fenómeno de investigación.
La información se codificó con el software para análisis cualitativo ATLAS.ti versión 7.5 (Gibbs, 2009) que permitió elaborar redes conceptuales. Para dar cuenta de la actuación ética en la investigación (Christians, 2011) se solicitó el consentimiento informado a participantes, que garantizó el compromiso de privacidad y confidencialidad de la identidad de los mismos.
3. Resultados
Se presentan resultados asociados con la categoría utilidad de retroalimentación, y se establecen subcategorías asociadas con el contexto, escenario y tránsito de la retroalimentación. Así mismo, permiten comprender la utilidad y funcionamiento relacional de la retroalimentación (ver figura 1).

3.1 Utilidad de la retroalimentación
Aclarar dudas
Aclarar dudas representa la principal utilidad que los estudiantes otorgan a la retroalimentación. Esta se define en función de interrogantes o incertidumbres que deben ser resueltas. Es decir, la retroalimentación tiene el valor de revisar contenidos con el fin de aclarar conceptos en duda: “…es poder volver a tener un repaso o aclarar todos los términos que adquirí para entender la materia, (…) aclarar todos los conceptos o dudas dentro de lo visto en clases” (E12, C1)2.
Las dudas surgen mientras se estudia, y entonces se busca la retroalimentación del profesor: “…yo creo que resolver dudas que surgen mientras uno estudia, poder lograr conocimientos completos de lo que uno estudia (…), igual cuando hacen retroalimentación los profes puedo consultar cuales son mis falencias” (E4, C1). No obstante, los estudiantes recurren a otros cuando aparece un conflicto en la comprensión, y se expresa en la sensación de algo inconcluso, que puede ser definido por la retroalimentación: “…más que nada que sea completa y que tenga lo que uno necesita en el instante, ósea si a mí me faltó algo, preguntarle a esta persona que va a realizar la retroalimentación” (E7, C1).
Cuando la duda se origina se plantean estrategias para resolverlas. Así, los estudiantes se organizan para recopilar interrogantes, e informar al profesor, quien orienta para lograr una adecuada comprensión conceptual:
Si es necesario nos quedamos después de la universidad, nos juntamos en un cubículo, conversamos de la materia, que nos falta por aclarar o profundizar. Muchas veces hacemos apuntes, entonces esos apuntes vamos después donde la profe, y le decimos que no entendimos y ella dice: miren chiquillas ustedes tienen que entender esto, les falta esto o tienen que fijarse acá. Entonces ahí nos damos cuenta de lo que estamos haciendo mal como alumnas y qué nos falta por entender (E3, C17).
La identificación de errores es fundamental para mejorar la comprensión sobre contenidos, y ocurre en un contexto individual y/o con la ayuda de otros. En el contexto individual la identificación de errores surge luego de la revisión de trabajos: “…al leer el trabajo te das cuenta de lo que aprendiste y lo que no, y que es lo que sabes más y lo que sabes menos, lo que tienes que reforzar” (E1, C20). En cambio, cuando otros (compañeros, tutor y profesor) ayudan a identificar errores; la interacción se basa en el intercambio de opiniones y/o saberes:
…a través de la retroalimentación ya sea con profesor, compañero o tutora se puede identificar cuáles son ciertos errores, que no entendiste o comprendiste bien en clases (…), tú puedes decir: si mi compañera me dijo esto entonces es porque quizás no entendí bien este tema, ahí me puedo fijar mejor en mis errores (E3, C18).
En definitiva, la identificación de errores permite visibilizar aquellos aprendizajes no resueltos y facilita el progreso del estudiante:
…eso te va aclarando las cosas que te cuestan, porque si ya yo me saqué un 4 en una prueba y no veo en que fallé, nunca lo voy a entender bien, y no voy a seguir avanzando y voy a quedar estancada. Entonces la retroalimentación siempre va a ser buena porque te va a ayudar a aclarar todo lo que a ti te está costando (E8, C21).
Reforzar contenidos
Reforzar contenidos forma parte de un tipo de retroalimentación que permite a los estudiantes recordar temáticas pasadas, donde la profesora revisa las materias de clases anteriores: “…la retroalimentación es importante (…) puede ayudar a recordar lo que vimos la clase anterior, como que da una idea más clara del contenido” (E3, C1). En consecuencia, reforzar contenidos permite detectar temáticas no comprendidas para fortalecer el desarrollo académico-profesional: “…reforzarlo bien y ver si me cuesta algo o no, y que los profesores me brinden los apoyos para desarrollarme bien tanto en la asignatura como lo que se relaciona a la asignatura, en nuestra vida profesional” (E11, C5). Esta utilidad de la retroalimentación, regula el ritmo de la enseñanza y el aprendizaje mediante la revisión de aspectos débiles de la comprensión, lo cual evita un enfoque centrado en el aprendizaje como acumulación de saberes.
Verificar aprendizajes
La verificación de aprendizajes implica representar una utilidad asignada a la retroalimentación, mediante la aplicación cotidiana de conocimientos construidos: “…espero que me entreguen sus conocimientos y poder aplicarlos tanto en el ámbito laboral como en la cotidianidad” (E1, C1). Así mismo, la verificación de conocimientos ayuda a detectar aprendizajes individuales y/o colectivos: “…uno aplica lo que se aprendió… ahí uno se da cuenta si aprendió o no, igual con los compañeros cuando vamos a tener una prueba revisamos 10 minutos antes la materia” (E1, C19).
3.2 Escenarios de retroalimentación
Sala de clases
La sala de clases constituye un escenario de retroalimentación donde los estudiantes expresan ideas que complementan las explicaciones de la profesora: “…mis compañeras también, algunas aportan en clases, cosas que la profesora no dice y eso ayuda a aclarar más, aportan a la clase” (E1, C46). Por lo cual, la retroalimentación se caracteriza por actividades que involucran la participación de las estudiantes. Por ejemplo, para evidenciar comprensión, el docente invita a sistematizar contenidos de clases pasadas: “…o cuando me ha tocado pasar a la pizarra, ahí el profesor elige una persona al azar y él tiene que pasar a la pizarra y anotar los contenidos que se han visto, siempre esto va acompañado de una pregunta” (E6, C15). En efecto, la sala de clases representa un espacio de participación en torno a la retroalimentación.
Estudiar juntos
Las prácticas de retroalimentación también ocurren durante el tiempo de estudio entre compañeros. Principalmente, se constata la consecución de objetivos comunes y resolución de dudas. Esto genera una organización para compartir conocimientos y así, asegurar que todas las integrantes tengan el mismo nivel de comprensión:
…grupo de estudio, por ejemplo, sabemos que tenemos una prueba en tal fecha, y nosotras decimos: chiquillas saben que tengo duda en tal concepto, y nos juntamos por turnos para que todas entiendan. La idea es compartir nuestros conocimientos para que todas sepan lo mismo (E3, C5).
Estudiar juntos, también ocurre en escenarios fuera de sala de clases donde se comparten y exponen saberes individuales al grupo de estudio: “…nos juntábamos en una sala de la biblioteca, cada uno estudiaba un tema y luego a la hora de estudiar todas juntas, cada una explicaba el tema que dominaba más” (E5, C5). Este escenario, posibilita una retroalimentación grupal e inmediata, en donde se visibilizan los aspectos que requieren mayor atención:
…a veces uno se da cuenta que comprendió algo, pero al repasarlo todas juntas, uno se da cuenta que lo entendió mal y uno logra asimilar. Si a mí me tocara una retroalimentación con un profesor de forma individual yo llevaría mis puntos y listo (E5, C25).
Para estudiar juntos, los estudiantes se organizan en función de aspectos subjetivos comunes. Por ejemplo, sentimientos de confianza o simpatía que responden a una trayectoria de trabajo común:
Es mucho más fácil entenderse con personas que ya tienes más confianza o que te cae bien… Para mí es mucho más fácil, hablarlo con mis amigas o con gente que ya he trabajado antiguamente (…) ya sé cómo trabajar y cómo manejar las situaciones si ya hemos estado juntos (E4, C20).
Estos aspectos subjetivos asociados con la confianza, simpatía y amistad no excluyen la presencia de divergencias que pueden generar confrontación: “…hay algunos tipos de opiniones distintas que igual a veces chocamos, pero yo creo que todo es conversable, entonces igual cuesta porque todas somos mujeres y todas quieren tener la razón” (E8, C16). No obstante, el respeto es un valor que permite a los estudiantes enfrentar estas divergencias, de manera que todas tengan espacio de opinión:
…cuando hay una buena retroalimentación tenemos que aprender a escuchar y hablar. Creo que es importante que todos den su opinión, no que haya una persona escuchando y no hablando nada. También las personas que hablan mucho es bueno que guarden un poco de silencio y dejen hablar (E1, C34).
Grupos WhatsApp
La red social WhatsApp es un recurso utilizado por los estudiantes, pero al mismo tiempo representa un escenario que, en ocasiones, promueve prácticas de retroalimentación. El uso de WhatsApp cobra relevancia cuando no es posible el encuentro presencial entre estudiantes. Principalmente, opera como una herramienta para clarificar dudas, y obtener apuntes sobre temáticas específicas:
No siempre vas a estar cerca de las personas, por ejemplo, yo vivo en Victoria, no me voy a mandar el pique [viaje] a preguntarle a mis compañeros, cómo se hace esto. Por ejemplo, en los grupos de WhatsApp de la sección [curso] siempre estamos preguntándonos la materia, mandándonos textos o ppt (E4, C8).
El uso de WhatsApp es un espacio estratégico de retroalimentación que permite formular y responder preguntas de modo inmediato. Además, los grupos de WhatsApp posibilitan que las preguntas sean respondidas mediante registros de audios, a través de fotografías de apuntes o resúmenes realizados por los estudiantes: “…nos prestamos los resúmenes o audios. Una chica un día me hizo una pregunta y yo contesté por audio…, se envían resúmenes por fotos” (E4, C8).
3.3 Tránsito de retroalimentación
Compañeros-profesor/tutor-compañeros
Frente a la presencia de una duda, y necesidad de retroalimentación, normalmente los estudiantes recurren (inicialmente) a sus compañeros: “…se da mucho preguntarles a las compañeras que más entienden. Se nota esa timidez de que no se levanta la mano si no se entendió. Después preguntar al compañero, siempre toman de primera referencia al compañero” (E12, C26).
En el caso en que la duda persiste, la solicitud de retroalimentación se la envían al profesor, en tal sentido el tránsito de retroalimentación es flexible y a la vez estratégico: “…primero aclaro las dudas con los compañeros, después si se da la instancia al profesor. A veces las clases son muy lejanas [distantes], [entonces] después [voy] al tutor. El tutor tendría el segundo lugar y después la profesora” (E9, C12). La toma de decisión en la búsqueda de retroalimentación responde a la disponibilidad del profesor. En consecuencia, los estudiantes evalúan la factibilidad sobre las condiciones de disponibilidad para así determinar a quién acudir:
…si la profe tiene la disposición y el tiempo, idealmente ir con ella, pero si vemos que no tiene la disposición o el tiempo, es mejor verlo con la tutora, o sino también pedir una hora con la profe (…) tratar de acercarse a la profe. Pero si no te pesca [considera], no te vas a quedar esperando (E3, C39).
La figura del tutor
La importancia del tutor radica en garantizar que las estudiantes accedan oportunamente a la información y conocimiento. En este sentido, el tutor responde al estado de urgencia que demandan las estudiantes: “…por WhatsApp si uno tiene una duda a las 2 mañana cuando uno está estudiando, [el tutor] está disponible. Además, nos pregunta qué tema quieren tratar, o qué trabajo quieren ver sea o no sea de la asignatura” (E5, C9). Ciertamente, las estudiantes valoran la disponibilidad, tiempo y atención del tutor frente a sus dudas.
A diferencia del profesor, el tutor se muestra disponible mediante redes sociales, en particular WhatsApp: “…yo voy a tutoría una vez a la semana, pero estamos constantemente hablando con el tutor por el grupo de WhatsApp. Él tiene buena disposición, siempre está haciendo cosas, pero siempre va a estar atento a lo que surja” (E4, C42).
Los estudiantes encuentran en el tutor una retroalimentación funcional a las exigencias de evaluación. De este modo, el tutor es una fuente de información útil para responder a las preguntas y/o exigencias del profesor. Por esta razón, acercarse al tutor tiene un sentido instrumental y estratégico para las estudiantes:
…como ya es alumna de años anteriores, ella [tutora] maneja mejor la materia y te lo puede explicar y decir que verá la profesora. Me pasó en la primera clase que la profe pasó mil diapositivas, y al final lo que salía es poco, y dije: necesito una tutora, y ahí empezamos a ver a Piaget (…) y justo la profesora hizo una pregunta de lo que habíamos visto y yo pude contestar gracias a eso (E3, C12).
Finalmente, las estudiantes valoran aspectos socioemocionales en la relación con el tutor cuyo efecto es positivo para la retroalimentación. Por ejemplo, la confianza estimula la formulación de preguntas: “… [el tutor]me provoca mucha confianza, yo le contaba un problema que tenía, se hace más fácil en las tutorías y eso me da más confianza para preguntar, a él le puedo hacer miles de preguntas, pero a los profes no les hago nada” (E2, C11).
Sin duda, se evidencia que la utilidad de la retroalimentación tiene un contexto material y virtual que propicia un tránsito promotor de relaciones en torno a prácticas de retroalimentación. De esta manera, la utilidad de retroalimentación es un fenómeno que moviliza aspectos subjetivos y específicos de la formación.
4. Discusión Utilidad de retroalimentación en la formación inicial docente
La retroalimentación se inicia cuando aparece la duda como aspecto problematizador de la comprensión de los estudiantes. En este sentido, ellos buscan directrices para mejorar la comprensión sobre criterios de evaluación, y para responder a las exigencias académicas (Carless, 2016). En términos prácticos, los estudiantes recurren a la retroalimentación para identificar errores en sus elaboraciones académicas. Esto sirve para reforzar contenidos aprendidos, lo cual otorga seguridad frente a la evaluación.
Si la retroalimentación sobre los contenidos producidos por estudiantes no ocurre de manera oportuna, el estudiante desarrolla inseguridad sobre sus aprendizajes y producciones académicas (Insuasty y Zambrano, 2014). Al mismo tiempo que no estará en condiciones de visualizar los posibles errores en sus producciones. En consecuencia, es posible que el error acompañe al estudiante durante su itinerario formativo. De esta forma, la utilidad de la retroalimentación tiene un alcance inmediato, pero también a mediano y largo plazo, toda vez que permite detectar a tiempo aquellos errores que pueden persistir en el trayecto formativo e incluso en el futuro desempeño profesional.
Es importante agregar que, desde la perspectiva de interacción entre estudiante-retroalimentación, la retroalimentación básica no promueve posibilidades de autoevaluación. En consecuencia, no ocurre retroalimentación interna (Nicol y Mcfarlane-Dick, 2006), que resulta de la propia supervisión cuando el estudiante se enfrenta individualmente a su tarea. Así mismo, la autorregulación (Zimmerman, 2008) se posterga debido a la atención puesta sobre la corrección de errores puntuales. En consecuencia, la retroalimentación básica impide el desarrollo de competencias de gestión del conocimiento y aprendizaje autónomo (Bennett, 2011; Butler, 2002). Sin duda, cuando esta es superada, se avanza hacia una utilidad formativa que se expresa en competencias reflexivas como la autonomía y autoevaluación en el aprendizaje.
En definitiva, la utilidad de la retroalimentación no sólo debe entenderse en su dimensión práctica, sino también es necesario comprender que se configura como un repositorio de saberes para la toma de decisiones al alcance del estudiante durante su trayecto formativo.
Escenarios donde se manifiesta la utilidad de la retroalimentación
La sala de clases es un escenario que permite la retroalimentación con participación de todos los estudiantes. Ellos evalúan la diferencia entre su trabajo y el de sus compañeros dado que se implican en la experiencia de aprendizaje (Carless, 2016). A esto, algunas investigaciones (Ladyshwsky, 2015) le denominan tutorización entre compañeros, la cual tiene efectos positivos para la comprensión de las materias, sobre todo en aquel estudiante que cumple el rol de tutor.
El escenario primario donde se utiliza la retroalimentación es la situación de estudiar con otros. En esta instancia, los estudiantes comparten exponen y evalúan saberes. En efecto, Carless (2016) sostiene que en este diálogo entre compañeros se aprende a identificar fortalezas, debilidades y áreas de mejora. Además, estudiar con otros requiere confianza y empatía. En atención a esto, las investigaciones de Molloy, Borrell-Carrió y Epstein (2015) afirman que la retroalimentación tiene el potencial de dañar emociones y generar crisis de confianza. Ciertamente, existe evidencia suficiente sobre la delicadeza que debe guiar el proceso de evaluación (Ende, Pomerantz y Erickson 1995; Latting, 1992; Ilgen y Davis, 2000) debido a la tendencia natural de reaccionar de manera defensiva frente a las críticas.
Otro escenario donde ocurre la retroalimentación es el espacio virtual, mediatizado por tecnologías y algunas plataformas académicas donde se fomenta el diálogo (Henderson y Phillips, 2015). Sin embargo, los estudiantes prefieren usar redes sociales como grupos de WhatsApp que cumplen con la condición de ser atractivas, familiares y fáciles de usar (Carless, 2016).
El uso de retroalimentación mediante grupos de WhatsApp tiene la finalidad de resolver dudas que surgen de necesidades individuales. Así, las posibilidades de respuestas se multiplican debido a la cantidad de miembros participantes y al número de consultas que se realizan en este espacio virtual (Bouhnik y Deshen, 2014; Suárez, 2017). No obstante, no se ha logrado demostrar el impacto de redes sociales sobre la retroalimentación en el aprendizaje (Lunt y Curran, 2010).
Tránsito hacia la búsqueda de una retroalimentación básica
El principio del tránsito se inicia con el grupo de compañeros. Esto tiene sentido, ya que autores como Carless (2016) argumentan que entre compañeros la retroalimentación es rápida y en mayor cantidad. Es decir, la condición de oportuno supone un componente para una buena retroalimentación (Yuan y Kim, 2015). A diferencia de lo que ocurre con el profesor, donde el proceso de revisión es tardío.
Las posibilidades, calidad y tipo de respuestas se evalúan de acuerdo con los intereses de los estudiantes. Esto obliga a buscar otras fuentes de retroalimentación que permiten responder a requerimientos de información y conocimiento.
Desde la perspectiva del estudiante, existe la necesidad de resolver instrumentalmente a las exigencias académicas, lo cual se contrapone con un proceso activo orientado hacia el compromiso académico (Panadero y Tapia, 2014; Pintrich y Zusho, 2002; Rosário et al., 2016). Para esto, sirven aquellas fuentes (como el tutor) de retroalimentación que proveen estrategias inmediatas para el cumplimiento de tareas. En efecto, el uso de redes sociales como WhatsApp, facilita la atención, retroalimentación inmediata e interacción personalizada hacia los estudiantes (Bouhnik y Deshen, 2014; Suárez, 2017).
Al igual que investigaciones anteriores (Bouhnik y Deshen, 2014; Mosquera, 2016) se constata que el sentido de urgencia de los estudiantes y la retroalimentación inmediata supone la creencia que el profesor y/o tutor debe estar 24 horas del día y los 7 días de la semana disponible para consultas. Así, la figura del tutor opera en una lógica de solicitud de urgencia. De acuerdo con Boud y Molloy (2015) y Carless (2016), la urgencia que expresan los estudiantes, según, es una respuesta para evitar la tardanza de la retroalimentación. En efecto, esto representa un riesgo de caducidad del uso de la información.
5. Conclusión
La utilidad de la retroalimentación ocurre en un espacio relacional complejo. Se trata de un entramado de relaciones que superan la relación tradicional profesores-estudiantes. La complejidad de los espacios de retroalimentación contiene relaciones entre estudiantes, entre grupos de estudio, estudiantes de diferentes generaciones y estudiantes tutores que también retroalimentan. Se construyen alianzas basadas en metas compartidas, y resolución de problemas emergentes, pero también exigen confianza y compromiso entre sus miembros. Es posible atribuir a las relaciones de retroalimentación la condición de un campo (Bourdieu, 1998). Es decir, profesores, tutor y estudiantes se disputan la retroalimentación como expresión del capital cultural. Siguiendo a Bourdieu (1998) esta disputa produce una serie de prácticas que conforman un habitus de retroalimentación. Este habitus se adquiere a lo largo de la trayectoria formativa del estudiante. Así, el escenario social cotidiano donde participan y se organizan estudiantes, profesores y otros agentes que retroalimentan, tiene un sentido instrumental y estratégico.
En el ámbito asociado al tipo de retroalimentación que se promueve, es posible señalar que la figura del tutor emerge como un agente que produce una retroalimentación básica (Shute, 2008). Lo anterior, da respuesta a situaciones puntuales que demandan los estudiantes. En consecuencia, el tutor responde a un sentido funcional y práctico del aprendizaje.
Desde la construcción social del conocimiento (Schütz, 2003), la retroalimentación que se limita a un conjunto de recetas opera desde una necesidad pragmática por resolver la situación problema. En este sentido, el funcionamiento de la receta impide cuestionarla. Por consiguiente, la retroalimentación recetaria no contribuye a procesos reflexivos complejos.
Creemos que es necesario revisar este tipo de retroalimentación, principalmente porque imposibilita la autonomía del aprendizaje. Esta retroalimentación básica utiliza las redes sociales como WhatsApp, dado que ofrece respuesta inmediata al estudiante. La disponibilidad y tiempo del profesor para llevar a cabo la revisión constituye una situación crítica para los alumnos. Este escenario puede impedir la efectividad de la información entregada, lo cual genera incertidumbre sobre las actividades académicas.
Como consideración práctica, proponemos sincronizar acciones y formas de entender la retroalimentación entre estudiantes, profesores y tutores, por ejemplo, mediante la incorporación de módulos que introduzcan la retroalimentación en asignaturas de evaluación. Esto también es muy relevante en atención a fortalecer procesos de autoevaluación en carreras de pedagogía.
Además, será necesario articular a docentes, estudiantes y tutores en instancias prácticas de retroalimentación, por ejemplo, talleres, seminarios y conversatorios. A su vez, en la dimensión de la práctica profesional, sería conveniente incorporar la presencia de retroalimentación formativa como ámbito de observación y evaluación para estudiantes de pedagogía y docentes.
Lo anterior, permitiría evaluar las posibilidades de desarrollar competencias de autorregulación y autonomía en el contexto de la educación superior. Es deseable que el estudiante utilice el acervo de retroalimentación que ha experimentado, de tal modo que cuente con herramientas cognitivas que facilitarían su autonomía en su aprendizaje.
Consideramos como limitación para este estudio, la inviabilidad de integrar y triangular perspectivas de otros actores. Sin duda, será conveniente indagar en la utilidad de la retroalimentación desde la experiencia de actores académicos, y docentes. Evidentemente, la mirada de otros actores sería útil para elaborar propuestas de mejoramiento para los procesos de retroalimentación. En consecuencia, consideramos que la ausencia de otros actores académicos y docentes podría acotar las posibilidades de comprensión sobre el fenómeno de retroalimentación en educación superior.
Referencias
Aguilar, E., Rodríguez, A., Baeza, L., y Méndez, N. (2016). La retroalimentación constructiva en el desarrollo de habilidades comunicativas escritas e investigativas en dos generaciones de alumnos de medicina en Yucatán, México. Anales de la facultad de medicina, 77(2), 137-142. Doi: http://dx.doi.org/10.15381/anales.v77i2.11818.
Atkinson, P. (2005). Qualitative Research-Unity and Diversity. Forum Qualitative Sozialforschung / Forum: Qualitative Social Research, 6(3). Recuperado de http://www.qualitative-research.net/index.php/fqs/article/view/4/9.
Atkinson, P., Coffey, A., y Delamont, S. (2001). A debate about our canon. Qualitative Research, 1(1), 5-21. Doi: https://doi.org/10.1177/146879410100100101.
Bennett, R. (2011). Formative assessment: A critical review. Assessment in education: Principles, Policy & Practice, 18(1), 5-25. Doi: https://doi.org/10.1080/0969594X.2010.513678.
Biggs, J. (2008). Calidad del aprendizaje universitario. Narcea.
Boud, D., y Molloy, E. (2015). El feedback en educación superior y profesional comprenderlo y hacerlo bien. Narcea.
Bouhnik, D., y Deshen, M. (2014). WhatsApp goes to school: Mobile instant messaging between teacher and student. Journal of Information Technology Education: Research, 13, 217-231. Recuperado de http://www.jite.org/documents/Vol13/JITEv13ResearchP217231Bouhnik0601.pdf.
Bourdieu, P. (1998). La reproducción: elementos para una teoría del sistema de enseñanza. Fontamara.
Bowden, J., y Marton, F. (2012). La universidad un espacio para el aprendizaje. Más allá de la calidad y la competencia. Narcea.
Box, C., Skoog, G., y Dabbs, J. (2015). A case of study of teacher personal practice assessment theories and complexities of implementing formative assessment. American Educational Research Journal, 52(5), 956-983. Doi: https://doi.org/10.3102/0002831215587754.
Black, P., y Wiliam, D. (1998). Assessment and classroom learning. Assessment in Education: Principles, Policy & Practice, 5(1), 7-74.
Brookhart, S. (2008). How to give effective feedback to your students. ASCD Resources.
Butler, D. (2002). Qualitative approaches to investigating self-regulated learning: contributions and challenges. Educational Psychologist, 37(1), 59-63. Recuperado de https://www. tandfonline.com/doi/abs/10.1207/S15326985EP3701_7.
Cabrera, N., y Mayordomo, R. (Eds.). (2016). El feedback formativo en la universidad. Experiencias con el uso de la tecnología. LMI.
Canabal, L., y Margalef, L. (2017). La retroalimentación: la clave para una evaluación orientada al aprendizaje. Profesorado. Revista de currículum y formación del profesorado, 21(2), 149-170. Recuperado de https://recyt.fecyt.es/index.php/profesorado/article/view/59454.
Cano, E. (2008). La evaluación por competencias en la educación superior. Profesorado. Revista de currículum y formación de profesorado, 12(3), 1-16. Recuperado de https://www. ugr.es/~recfpro/rev123COL1.pdf.
Cano, E. (2016). Del feedback al feedforward. En N. Cabrera y R. Mayordomo (Eds.), El feedback formativo en la universidad experiencias con el uso de tecnología (pp. 32-40). LMI.
Cantavella, J. (2015). La entrevista como conversación dirigida. Editorial UOC.
Cardona, S., Jaramillo, S., y Navarro, Y. (2016). Evaluación de competencias con apoyo de un sistema de gestión de aprendizaje. Praxis & Saber, 7(14), 193-218. Doi: https://doi. org/10.19053/22160159.5223.
Carless, D. (2016). Diseñar el feedback para promover el diálogo. En N. Cabrera y R. Mayordomo (Eds.), El feedback formativo en la universidad experiencias con el uso de la tecnología (pp. 13-29). LMI.
Carless, D., Salter, D., Yang, M., & Lam, J. (2011). Developing sustainable feedback practices. Studies in Higher Education, 36(4), 395-407. Doi: https://doi.org/10.1080/03075071003642449.
Centro Interuniversitario de Desarrollo. (2014). Evaluación del aprendizaje en innovaciones curriculares de la educación superior. Ediciones e Impresiones Copygraph.
Christians, C. (2011). La ética y la política en la investigación cualitativa. En N. Denzin y Y. Lincoln (Eds.), El campo de la investigación cualitativa (pp. 283-331). Gedisea.
Contreras, G., y Zúñiga, C. (2017). Concepciones de profesores sobre retroalimentación: una revisión de la literatura. Magis, 9(19), 69-90. Doi: https://doi.org/doi: 10.11144/Javeriana.m9-19.cpsr.
Creswell, J. (1998). Qualitative inquiry and research design: Choosing among five traditions. Sage Publications.
De Vicente, J. (2011). El fenómeno religioso popular: valores y creencias: estudios de experiencias religiosas populares en Huelva a principios del siglo XXI (Tesis doctoral). Universidad de Huelva, España.
Denzin, N., y Lincoln, Y. (1994). Handbook of qualitative research. Sage Publications.
Draper, S., y Nicol, D. (2013), Achieving transformational or sustainable educational change. En S. Merry, M. Prince; D. Carless y M. Taras, Reconceptualising feedback in higher education: Developing dialogue with students (pp. 190-203), United Kingdom, Routledge.
Ende, J., Pomerantz, A., y Erickson, F. (1995). Feedback in clinicalmedical education. Journal of AmericanMedical Association, 250(6), 777-781.
Ferreyra, Y., y Peralta, R. (2015). Experiencias que posibilitan las trayectorias formativas de estudiantes de profesores en el nivel superior. Educación, Formación e Investigación, 1(2), 1-17. Recuperado de http://ppct.caicyt.gov.ar/index.php/efi/article/view/7014.
Flick, U. (2012). Introducción a la investigación cualitativa. Ediciones Morata.
Fontana, A., y Frey, J. (2005). The Interview: From Neutral Stance to Political Involvement. In N. Denzin & Y. Lincoln (Eds.), The Sage handbook of qualitative research (pp. 695-727). Sage.
Fredrick, J. (2011). Engagement in school and out-of-school contexts: a multidimensional view of engagement. Theory into practice, 50(4), 327-335. Doi: https://doi.org/10.1080/0 0405841.2011.607401.
Germain, F., y Pérez-Rico, C. (2014). La educación por competencias como medio para facilitar la toma de control del aprendizaje por el estudiante. Fundación Educación Médica, 17(1), 11-19. Doi: http://dx.doi.org/10.4321/S2014-98322014000100004.
Gibbs, G. (2009). Analyzing Qualitative Data. Sage.
Gómez, I. (2005). Competencias profesionales: pedagogía universitaria una propuesta de evaluación para las facultades de ciencias administrativas. Educación y Educadores, 8, 45-66.
Hammersley, M. (2004). Action Research: a contradiction in terms?. Oxford Review of Education, 30(2), 165-181. Doi: https://doi.org/10.1080/0305498042000215502.
Hattie, J., y Timperley, H. (2007). The power of feedback. Review of educational research, 77(1), 81-112. Doi: https://doi.org/10.3102/003465430298487.
Haug, B., y Odegaard, M. (2015). Formative assessment and teachers’ sensitivity to student responses. Int J Sci Educ, 37(4), 629-654. Doi: https://doi.org/10.1080/09500693.2014.10 03262.
Henderson, M., y Phillips, M. (2015). Video-based feedback on student assessment: scarily personal. Australasian Journal of Educational Technology, 31(1), 55-67. Doi: https://doi.org/10.14742/ajet.1878.
Ilgen, D., y Davis, A. (2000). Bearing bad news: Reactions to negative perfomance feedback. Applied Psychology: An International Review, 49(3):550-565.
Insuasty, A., y Zambrano, L. (2014). Experiencias reflexivas de asesoría en la práctica docente. Lenguaje, 42(2), 389-414. Recuperado de http://www.scielo.org.co/pdf/leng/v42n2/ v42n2a07.pdf.
Ion, G., Silva, P., y Cano, E. (2013). El feedback y el feedforward en la evaluación de las competencias de estudiantes universitarios. Profesorado. Revista de Currículum y Formación de Profesorado, 17(2), 283-301. Recuperado de https://recyt.fecyt.es/index.php/profesorado/article/view/42858.
Jiménez, Y., González, M., y Hernández, J. (2011). Propuesta de un modelo para la evaluación integral del proceso enseñanza-aprendizaje acorde con la Educación Basada en Competencias. CPU-e, (13), 1-25. Recuperado de https://www.redalyc.org/pdf/2831/283121730002. pdf.
Karabenick, S., y Zusho, A. (2015). Examining approaches to research on self-regulated learning: conceptual and methodological considerations. Metacognition and Learning, 10(1), 151-163. Recuperado de https://link.springer.com/article/10.1007/s11409-015-9137-3.
Ladyshwsky, R. (2015). El papel de los compañeros en los procesos de feedback. En D. Boud y E. Molloy (Ed.), El feedback en educación superior y profesional comprenderlo y hacerlo bien (pp. 203-218). Madrid: Narcea.
Latting, J. (1992). Giving Corrective feedback: A decisional analysis. Social Work, 37, 424-430.
López Pastor, V. (2009). Evaluación formativa y compartida en educación superior. Propuestas, técnicas, instrumentos y experiencias. Narcea.
Lozano, I. (2016). Las trayectorias formativas de los formadores de docentes en México. Actualidades Investigativas en Educación, 16(1), 1-25. Doi: http://dx.doi.org/10.15517/aie. v16i1.22671.
Lunt, T., y Curran, J. (2010). Are you listening, please? The advantages of electronic written feedback compared to written feedback. Assessment and Evaluation in Higher Education, 35(7), 759-769. Doi: https://doi.org/10.1080/02602930902977772.
Mendez Garrido, J.M., y Conde Vélez, S. (2018). La autorreflexión inicial: una estrategia para la mejora de la práctica docente. Revista Electrónica Interuniversitaria de Formación del Profesorado, 21(1), 17-31. Doi: http://dx.doi.org/10.6018/reifop.21.1.270591.
Mosquera, I. (2016). Creación de comunidad y comunicación mediante el uso del WhatsApp en la elaboración On-line de Trabajos Fin de Máster de Formación del Profesorado. DIM: Didáctica, innovación y multimedia, (33), 1-8. Recuperado de https://www.raco.cat/index.php/DIM/article/view/306814.
Molloy, E., Borrell-Carrió, F., y Epstein, R. (2015). El impacto de las emociones en el feedback. En D. Boud y E. Molloy (Ed.), El feedback en educación superior y profesional comprenderlo y hacerlo bien (pp. 203-218). Madrid: Narcea .
Nicol, D., y Macfarlane-Dick, D. (2006). Formative assessment and self-regulated learning: a model and seven principles of good feedback practice. Studies in Higher Education, 31(2), 199-218. Doi: https://doi.org/10.1080/03075070600572090.
Ocak, G., y Yamaç, A. (2013). Examination of the relationships between fifth Graders´ self-regulated learning Strategies, Motivational Beliefs, Attitudes, and Achievement. Educational Sciences: Theory and Practice, 13(1), 380-387. Acta médica colombiana, 41(1), 49-57. Recuperado de https://eric.ed.gov/?id=EJ1016657.
Panadero, E., y Tapia, J. (2014) ¿Cómo autorregulan nuestros alumnos? Revisión del modelo cíclico de Zimmerman sobre autorregulación del aprendizaje. Anales de psicología, 30(2), 450-462. Doi: https://doi.org/10.6018/analesps.30.2.167221.
Pérez, M., Enrique, J., Carbó, J., y González, M. (2017). La evaluación formativa en el proceso enseñanza aprendizaje. EDUMECENTRO, 9(3), 263-283. Recuperado de http://scielo.sld. cu/pdf/edu/v9n3/edu17317.pdf.
Pintrich, P., y Zusho, A. (2002). The development of academic self-regulation: The role of cognitive and motivational factors. En A. Wigfield & J. Eccles (Eds.), Development of achievement motivation (pp. 249-284). Academic Press.
Rae, A., y Cochrane, D. (2008). Listening to students: how to make written assessment feedback useful. Active Learning in Higher Education, 9(3), 217-230. Doi: https://doi. org/10.1177/1469787408095847.
Raposo-Rivas, M., y Martínez-Figueira, M. (2014). Evaluación educativa utilizando rúbrica: un desafío para docentes y estudiantes universitarios. Educación y educadores, 17(3), 499-513. Recuperado de https://www.redalyc.org/pdf/834/83433781006.pdf.
Rosário, P., Fuentes, S., Beuchat, M., y Ramaciotti, A. (2016). Autorregulación del aprendizaje en una clase de la universidad: un enfoque de infusión curricular. Revista de Investigación Educativa, 34(1), 31-49. Doi: https://doi.org/10.6018/rie.34.1.229421.
Rueda, M., Schmelkes, S., y Díaz-Barriga, A. (2014). La evaluación educativa. Presentación del número especial de Perfiles Educativos 2013. La evaluación en la educación superior. Perfiles Educativos, 36(145), 190-204. Recuperado de http://www.scielo.org.mx/pdf/peredu/v36n145/v36n145a12.pdf.
San Martín, D. (2014). Teoría fundamentada y Atlas.ti: recursos metodológicos para la investigación educativa. REDIE, 16(1), 104-122. Recuperado de https://www.redalyc.org/ pdf/155/15530561008.pdf.
San Martín, D. (2018). ¿Artesanía o cazador tras la huella?. Reflexiones para el análisis cualitativo de datos. Empiria, (40), 65-83. Doi: https://doi.org/10.5944/empiria.40.2018.22011.
Sánchez Sanhueza, G., y Cisterna Cabrera, F. (2014). La evaluación de los aprendizajes orientada al desarrollo de competencias en Odontología. Educación Médica Superior, 28(1), 104-114.
Santos Guerra, M. (2014). La evaluación como aprendizaje: cuando la flecha impacta en la diana. Narcea.
Shute, V. (2008). Focus on formative feedback. Review of Educational Research, 78(1), 153-189. Doi: https://doi.org/10.3102/0034654307313795.
Schütz, A. (2003). El problema de la realidad social. Amorrortu.
Stobart, G. (2008). Testing times. Uses and abuses of assessment. Routledge.
Schatzman, L., y Strauss, A. (1973). Field research. Strategies for natural sociology. Englewood Cliffs, NJ: Prentice-Hall.
Strauss, A., y Corbin, J. (2002). Bases de la investigación cualitativa: técnica y procedimientos para desarrollar la teoría fundamentada. Universidad de Antioquia.
Suárez, B. (2017). WhatsApp como herramienta de apoyo en la tutorial. Revista de docencia universitaria, 15(2), 193-210. Doi: https://doi.org/10.4995/redu.2017.6941.
Taylor, S., y Bogdan, R. (1992). Introducción a los métodos cualitativos de investigación. Paidós.
Torres, A., y San Martín, D. (2018). Prácticas cotidianas de estudio y aprendizaje autónomo en contextos familiares y académicos de estudiantes. Revista Dilemas Contemporáneos: Educación, Política y Valores, 1(18), 1-28.
Valles, M. (2002). Entrevistas cualitativas. CIS (Colección Cuadernos Metodológicos, n.º 32).
Xu, J., y Wu, H. (2013). Self-regulated of homework behavior: homework manager at the secondary school level. Journal of Education Research, 106(1), 1-13. Doi: https://doi.org/10 .1080/00220671.2012.658457.
Yuan, J., y Kim, C. (2015). Effective feedback design using free technologies. Journal of Educational Computing Research, 52(3), 408-434. Doi: https://doi.org/10.1177/0735633115571929.
Zimmerman, B. (2008). Investigating self-regulation and motivation: Historical background, methodological developments, and future prospects. American Educational Research Journal, 45(1), 166-183. Doi: https://doi.org/10.3102/0002831207312909.
Notas
Notas de autor
*Correspondencia: Angélica Torres Vásquez. Correo electrónico: atorvas@uct.cl.