Empirical Studies
Recepción: 30 Enero 2020
Aprobación: 01 Abril 2020
DOI: https://doi.org/10.17533/udea.ikala.v25n03a06
Resumen: La inclusión de estudiantes sordos en aulas regulares ha puesto en evidencia la necesidad del intérprete de lengua de señas chilena como mediador entre dos lenguas, la lengua de señas y la lengua oral. Por ello, el objetivo de este estudio fue analizar la formación y las funciones del intérprete de lengua de señas chilena en el contexto educativo. El instrumento para alcanzar el objetivo fue una entrevista semiestructurada a doce intérpretes de lengua de señas chilena y a tres actores relevantes de este ámbito. Los resultados muestran la informalidad en el proceso de formación. También evidencian funciones prescritas que se distancian de las no prescritas, y una serie de barreras para el servicio de interpretación establecidas por el contexto educativo, de las cuales surge la figura de facilitador de la lengua de señas chilena. Este contribuye a dar respuesta a las necesidades de acceso a los aprendizajes de los estudiantes sordos en contextos educativos.
Palabras clave: estudiantes sordos, lengua de señas, intérpretes de lengua de señas, facilitador de lengua de señas, lengua de señas chilena.
Abstract: The inclusion of Deaf students in regular classrooms has highlighted the need for the Chilean Sign Language Interpreter to act as a mediator between two languages: The sign language and oral language. Therefore, the objective of this study is to analyze the training and functions of the Chilean Sign Language Interpreter in the educational context. The instrument to achieve the objective was a semi-structured interview with 12 Sign Language interpreters and 3 key informants in this field. The results show the informality in the training process, a series of prescribed functions, which distance themselves significantly from the non-prescribed ones, and a series of barriers that the educational context establishes for the interpretation. From these, the figure of the Chilean sign language facilitator emerges to help respond to the needs for access to learning by Deaf students in educational contexts.
Keywords: deaf students, sign language, sign language interpreters, sign language facilitator, Chilean sign language.
Résume: L'inclusion d'élèves sourds dans les classes ordinaires a mis en évidence la nécessité pour l'interprète Chilien de la Langue des Signes comme médiateur entre deux langues: la langue des signes et la langue orale. Par conséquent, l'objectif de cette étude a été d'analyser la formation et les fonctions de l'interprète en langue des signes chilienne dans le contexte éducatif. L'instrument pour atteindre l'objectif a été un entretien semi-structuré avec 12 interprètes en langue des signes et 3 acteurs concernés dans ce domaine. Les résultats montrent l'informalité dans le processus de formation, ses fonctions prescrites qui se distancient de celles non prescrites ainsi comme des barrières que le contexte éducatif établit pour l'interprétation. C'est ainsi que la figure du facilitateur de la langue des signes chilienne s'élève. Il contribue à répondre aux besoins d'accès à l'apprentissage des étudiants de Sourds dans des contextes éducatifs.
Mots-clés : langue des signes, étudiants sourds, interprètes en langue des signes, langue des signes chilienne, mediateur en langue des signes.
Introducción
La interpretación en lengua de señas es un servicio a la comunidad sorda, el cual se regula internacionalmente por medio de las diversas legislaciones y asociaciones de intérpretes de cada país, plasmando en sus artículos y estatutos los diversos requisitos para ejercer este servicio. Un ejemplo es Dinamarca, donde se encuentra la Asociación de Intérpretes de Lengua de Signos, cuyos miembros, para poder ejercer, deben haber cursado una licenciatura que titula como intérprete en lengua de señas (ILS), que se desarrolla en tres años y medio de estudios a tiempo completo (World Association of Sign Language Interpreters -WASLI- [Asociación Mundial de Intérpretes de Lengua de Señas], s.f.),1 a diferencia de la Asociación de Intérpretes de Lengua de Signos de Kenia, que no tiene programas de capacitación en interpretación en lengua de signos y solo es posible acceder a centros de formación que no están aprobados; del mismo modo, no hay normas ni requisitos de educación profesional, como tampoco se halla reconocida la profesión de interpretación en lengua de signos (WASLI, s.f.).
Respecto a las funciones que debe realizar un intérprete, en Estados Unidos hay una organización denominada Registro de Intérpretes para Sordos (Registry of Interpreters for the Deaf, RID), la cual estipula que al momento de interpretar, se deben poseer las habilidades necesarias para el servicio, responder de manera adecuada en cada situación de interpretación, resguardar la confidencialidad, demostrar respeto por las personas sordas y por los demás miembros de la organización, practicar la ética y fomentar su desarrollo profesional (RID, 2020); por el contrario, la Asociación de Intérpretes de Lengua de Signos de Fiyi no estipula las funciones y habilidades que requiere un intérprete; solo se solicita un manejo básico de la lengua de señas, debido a que existe una falta de ILS certificados y las demandas de interpretación en diversos sectores son altas (WASLI, s.f.).
Este artículo contempla la interpretación en el contexto educativo. Los estudios sobre esta temática se encuentran en diferentes etapas de desarrollo en cada país; del mismo modo, varían los estudios y las legislaciones con relación a la formación y la profesionalización del ILS. Además, las funciones prescritas difieren según el marco legal y las asociaciones de intérpretes de cada lugar.
En Chile, los intérpretes de lengua de señas chilena (ILSCh) han sido incluidos de manera reciente en las aulas, por lo cual existen escasas investigaciones que se enfoquen en describir sus funciones en relación con lo que se encuentra prescrito por las asociaciones de intérpretes nacionales e internacionales.
En el contexto educativo, un ILS es una persona que debe transmitir un mensaje desde una lengua oral o escrita, a la lengua de señas, o de manera inversa. Respecto a esto, Méndez menciona:
[…] la función de este profesional es la de interpretar fielmente todo lo que se dice en el aula u otros espacios donde se realizan actividades educativas y servir de puente de comunicación entre el profesor/a y el alumno/a sordos y sus compañeros/as (2010, p. 4).
Respecto a la ética en el proceso de interpretación, Burad (2009) indica que “contribuye a la asimilación y apropiación de normas y patrones de conducta que regulan la relación tripartita entre los usuarios del servicio y quien lo brinda” (p. 8). Esta asimilación de conducta resulta difícil de practicar cuando existen escasas posibilidades de formación profesional en interpretación, por lo que “urge una capacitación que ponga en actividad una formación humana que no puede excluir los valores y principios morales para lograr el desarrollo de una competencia profesional responsable” (Burad, 2009, p. 1).
De esta forma, Burad se pregunta por “cuál es el perfil ideal que necesitan alcanzar aquellos que aspiran a dedicarse a esta labor o cuál es el modelo de intérprete a seguir para aquellos que estamos en ejercicio profesional” (2010, p. 2). En torno a esto, en la actualidad se precisan personas calificadas en el uso de la lengua de señas, pues se “hace impostergable la necesidad de que la formación de los intérpretes trascienda del aprendizaje por contacto hacia una cualificación profesional y académica que brinde herramientas, estrategias y metodologías” (Rodríguez et al., 2018, p. 21). Es por esto por lo que resulta necesario conocer cuál es la formación y cuáles son las funciones que desempeña actualmente el ILSCh en el aula, y contrastar esta información con lo que se encuentra establecido en las asociaciones de intérpretes.
En Chile, es posible acceder a una formación como intérprete en el Instituto Profesional de Ciencias y Educación Hellen Keller, una institución de educación superior. Otra vía es la del programa Postítulo Intérprete de Lengua de Señas Chilena, dictado por la Universidad Metropolitana de Ciencias de la Educación (UMCE).
En conclusión, las problemáticas observadas en el contexto chileno se sitúan en las escasas investigaciones respecto a la temática de interpretación y en las limitadas posibilidades de acceder a una institución de educación superior que brinde formación en esta área. A partir de esto, se formulan las siguientes interrogantes: ¿cuál es la formación de los ILSCh en el contexto educativo de las personas sordas? ¿Cuáles son las funciones prescritas y no prescritas que desempeña el ILSCh en este contexto?
En ese sentido, el objetivo del texto es analizar la formación y las funciones del intérprete de lengua de señas chilena en el contexto educativo.
Marco teórico
Este artículo se sustenta en el enfoque socioantropológico, el cual entiende a las personas sordas como un grupo sociocultural que comparte valores, tradiciones, costumbres, normas y reglas, que difieren de los oyentes (De la Paz y Salamanca, 2009). Del mismo modo, son usuarios de la lengua de señas, la cual, según Famularo, posee “otra modalidad de transmisión: se usan las manos y el cuerpo para comunicarse y la vista pasa a ser el sentido prioritario” (2012, p. 14).
Acerca del uso de la lengua de señas en el ámbito educativo, los estudiantes sordos están siendo incluidos paulatinamente a las aulas regulares; a pesar de ello, Domínguez (2009) menciona que los docentes no conocen ni manejan la lengua de señas en los procesos de enseñanza-aprendizaje. Respecto a esto, uno de los servicios que las personas sordas solicitan en el contexto educativo es la interpretación en lengua de señas. En este ámbito, el ILSCh se convierte en un mediador de la comunicación en el aula. Según Famularo, tienen
[…] que encontrar en las unidades de traducción, el sentido y la intención del orador o de la oradora, descubrir los implícitos del mensazje y reformularlos con adecuación, gramatical y culturalmente, para los destinatarios de la lengua meta (2012, p. 15).
En Chile, la Ley de Discapacidad 20422, que establece normas sobre igualdad de oportunidades e inclusión social para las personas, en el Título iv, Artículo 26, “reconoce la lengua de señas como medio de comunicación natural de la comunidad sorda” (Chile, Congreso Nacional de Chile, 2010, p. 8); sin embargo, este reconocimiento, que se enmarca en esta ley, supone la sordera desde un enfoque clínico; por lo tanto, se sustenta desde una mirada rehabilitadora.
Así, la normatividad chilena en torno a la educación para personas sordas no estipula la importancia del ILSCh en este proceso y tampoco describe las funciones de este profesional; solo se contempla su participación en la sala de clases. Ejemplo de esto es el Decreto 83 de 2015 del Ministerio de Educación (2015), que aprueba criterios y orientaciones de adecuación curricular para estudiantes con necesidades educativas especiales; menciona que las personas sordas requieren de adecuaciones de acceso a la información; toma en cuenta la participación del ILSCh dentro del aula (Chile, Ministerio de Educación, 2015), en concordancia con lo estipulado en las “Orientaciones técnicas para programas de integración escolar” (Chile, Ministerio de Educación, 2013), y lo incluye entre los profesionales asistentes de la educación. Por su parte, el Decreto 170 de 2010 fija normas para identificar a los alumnos con necesidades educativas especiales que serán beneficiarios de las subvenciones para educación especial; para realizar este procedimiento, señala que el especialista debe disponer de un intérprete (Chile, Ministerio de Educación, 2010).
En cuanto a la organización de los ILS, estos se agrupan, a nivel mundial, en la WASLI. El objetivo de esta asociación es avanzar en la profesionalización de la interpretación en lengua de señas en todo el mundo. Dentro de las normas que, en la WASLI, guían las funciones del ILS se encuentran: interpretar desde un lenguaje señado y uno hablado, entregando el mensaje de forma precisa y completa para ambas partes, es decir, tanto a las personas sordas como a las oyentes; también señala, como un aspecto esencial, el rol imparcial que debe adoptar el ILS; menciona, además, las decisiones éticas que debe tomar el intérprete, entre ellas: ser consciente de que las habilidades personales son apropiadas para el trabajo que va a desempeñar, desarrollar sus competencias profesionales de manera permanente, organizar su trabajo con anterioridad y no aceptar un trabajo para el cual no está capacitado o considera que no logra, como intérprete, mantener una actitud imparcial (WASLI, s.f.).
En Chile hay dos asociaciones de este tipo: la primera corresponde a la Asociación de Intérpretes y Guías-intérpretes de Lengua de Señas (AILES), cuya visión es “promover el rol del intérprete desde una perspectiva profesional” (AILES, 2016). Sus objetivos son:
Fomentar el acceso a la información para las personas sordas y sordas-ciegas; ofrecer un trabajo de calidad en cuanto a la interpretación en lengua de señas y/o español; divulgar su actuación; llevar a cabo capacitaciones y perfeccionamiento, y mantener contacto con la Comunidad Sorda. Además, dentro de su filosofía se encuentran aspectos relevantes, como: neutralidad, profesionalismo, respeto y perfeccionamiento. (AILES, 2016)
Por último, dentro del Código de ética profesional, respecto a la formación, se expone en el Artículo 4, “Competencia y formación”, que es responsabilidad del ILSCh tener un nivel de competencia apropiado, proveyendo servicios para los que está capacitado, junto con actualizar los conocimientos para el desarrollo de los servicios que brinda (AILES, 2017).
La segunda asociación es la Federación Nacional de Intérpretes y Facilitadores de Lengua de Señas Chilena (FENISCHILE), cuyo propósito es proteger los derechos de los intérpretes y facilitadores. Así mismo, busca fomentar el perfeccionamiento y la profesionalización del servicio, además de apoyar el trabajo de las asociaciones de otras ciudades del norte y sur de Chile (FENISCHILE, 2018).
Con respecto a las investigaciones desarrolladas en el ámbito de la interpretación, en el continente europeo, De Meulder y Haualand (2019, p. 8) abordaron el impacto del servicio de interpretación en lengua de señas en contextos de educación y atención médica en Noruega y Bélgica, examinando la ética e ideologías del intérprete. En torno al contexto educativo, el estudio revela que los estudiantes sordos han sido incluidos en escuelas regulares; sin embargo, existe incertidumbre sobre la responsabilidad profesional de los intérpretes y profesores, y la falta de cooperación y diálogo, debido a que los primeros tienden a asumir algunas tareas que generalmente pertenecen a los segundos (por ejemplo, explicar conceptos al estudiante sordo), sin el conocimiento o consentimiento del estudiante o del docente, y sin ninguna capacitación pedagógica. Esta investigación concluye que hay razones para preguntarse si se debe hablar de una educación inclusiva o mediada por un intérprete, ya que no se fomenta un aprendizaje bilingüe, que reconozca a la lengua de señas como el medio para la comunicación y la enseñanza.
En España, un estudio realizado por Nogueira et al. (2012) abordó el efecto de la presencia del intérprete en el aula como “modelo de lengua” para jóvenes sordos, en donde se plantea la siguiente pregunta en el contexto educativo: “¿Cuál es el papel del ILS: interpretar o facilitar la comunicación?” (Nogueira et al., 2012, p. 4). En torno a esto, el estudio menciona diversas cualidades de un intérprete, como poseer título de intérprete de lengua de señas española (LSE), conocer la cultura sorda, respetar la ética profesional y pertenecer a una asociación de intérpretes. Esta investigación revela que la interpretación en el nivel de enseñanza básica puede ser desfavorable, ya que los niños sordos se encuentran en proceso de desarrollo de sus capacidades cognitivas y de aprendizaje de la lengua de señas, por lo que pueden presentar dificultades para comprender que la persona que emite el mensaje es el profesor y no el intérprete. Por último, concluyen que este profesional debería enfocar su tiempo en la preparación del contenido a interpretar y trabajar colaborativamente con el profesor.
Otro estudio en el mismo contexto se enfocó en abordar la temática de la formación profesional y las funciones del intérprete de LSE. Entre los resultados, cabe mencionar que, en el área de la formación profesional, los intérpretes poseen diversos cursos: “algunos habían realizado, por ejemplo, cursos de aprendizaje de LSE”; un intérprete había cursado un “Experto universitario en subtitulado para sordos y audiodescripción para ciegos”, y otro, un curso en “Sistemas aumentativos y alternativos de comunicación” (Villoslada, 2007, p. 14). En cuanto a las funciones del intérprete, se constató que, al momento de interpretar, muchas veces el profesor entrega la información a aquel, diciendo: “yo te lo explico a ti y luego tú se lo dices”, o “esto no hace falta que lo interpretes”, por lo que queda en evidencia que la función del intérprete no está clara por parte de los docentes.
Ya en Centroamérica, en un estudio efectuado en Guatemala, Rodríguez (2018) abordó los componentes para la inclusión universitaria de estudiantes sordos en la carrera de Diseño Gráfico. En relación con la labor del intérprete, resulta relevante el título profesional que el intérprete posea; “por eso se requiere la constante vinculación entre los docentes y los intérpretes para minimizar el impacto negativo del desconocimiento” (2018, p. 22). Del mismo modo, la labor del intérprete, según las necesidades que detectó la investigación antes mencionada, es la de ser transcriptores, puesto que, de acuerdo con el estudio, su función es la de tomar apuntes, para que el estudiante pueda compararlos con sus propias anotaciones y de esta forma corregir lo que estuviera mal redactado.
En Chile, Muñoz et al. (2018) llevaron a cabo un estudio enfocado en describir la formación, las funciones y la percepción de la cultura e identidad sorda en la universidad por parte del ILS. Los resultados indican que “las funciones del Intérprete en Lengua de Señas deben estar definidas desde la profesionalización y valoración, ambos aspectos pendientes en Chile y Colombia” (p. 171). En torno a esto, en Chile existen escasos programas de formación profesional. Esto “incide en los conocimientos conceptuales, procedimentales, valóricos y éticos que un intérprete de ls requiere, con las consecuencias negativas que esto genera en el aprendizaje de los sordos” (p. 169).
En el mismo contexto, Sierralta realza la importancia del “nivel de conocimiento de la lengua de señas por parte de los docentes y/o intérpretes acorde al nivel de los contenidos que se entregan en el centro educativo” (2010, p. 11). Esto es una preocupación, porque existe un grupo de intérpretes que ha aprendido lengua de señas en cursos a nivel universitario o por asociaciones de sordos del país, que no poseen un título oficial como ILS o cursos específicos en interpretación que los capaciten en el ámbito educativo; por lo tanto, las personas sordas se refieren a ellos no como ILS, sino como “facilitadores de la comunicación”, puesto que, además de no poseer una formación en este ámbito, realizan actividades que les corresponden a los docentes.
Método
El enfoque que adopta esta investigación es cualitativo, el cual se conduce por temas representativos de investigación. En este enfoque, según Hernández et al. (2014), es posible
[…] desarrollar preguntas e hipótesis antes, durante o después de la recolección y el análisis de los datos. Con frecuencia, estas actividades sirven, primero, para descubrir cuáles son las preguntas de investigación más importantes; y después, para perfeccionarlas y responderlas. (p. 7)
Respecto al proceso, se efectúa de manera dinámica y circular, es decir, no existen pasos sucesivos que se deban seguir (Hernández et al., 2014, p. 8), por lo que, en esta investigación, la información recopilada mediante los instrumentos puede provocar cambios en las primeras fases, modificando o agregando información si se considera pertinente.
En relación con el alcance de la investigación, se define como descriptivo, el cual, según Hernández et al. (2014):
[…] busca especificar las propiedades, las características y los perfiles de personas, grupos, comunidades, procesos, objetos o cualquier otro fenómeno que se someta a un análisis. Es decir, únicamente pretenden medir o recoger información de manera independiente o conjunta sobre los conceptos o las variables a las que se refieren, esto es, su objetivo no es indicar cómo se relacionan éstas. (p. 92)
El diseño que adopta esta investigación es el de estudios de casos, los cuales, según Katayama (2014), pueden ser simples o múltiples. En este sentido, esta investigación aborda un estudio de casos múltiples.
Con el fin de cumplir con los protocolos éticos de investigación, cada persona que aceptó participar en la investigación firmó un consentimiento informado. Además, para resguardar la identidad, se le asigna a cada intérprete un número (ILSCh X), como también a cada actor relevante (AR X).
Participantes
Con respecto al número de participantes, doce ILSCh cumplieron con los criterios de inclusión, y fueron contactados a través de correo electrónico. También se invitó a tres actores relevantes de la ciudad de Puerto Montt. La cantidad de participantes se definió con los que aceptaron participar de la investigación.
Los criterios de inclusión fueron: que los participantes se desempeñaran como ILSCh en el contexto educativo en los niveles básico, media o superior; que ejecutaran su labor en las salas de clases, y que tuvieran por lo menos 1 año de experiencia.
A los tres actores relevantes relacionados con el tema de investigación se les hizo una entrevista presencial videograbada. El primer actor relevante en interpretación en lengua de señas chilena (LSCh) posee título profesional de profesora de Educación Diferencial, con grado académico de magíster, desempeñándose como ILSCh por 11 años. El segundo actor relevante de educación especial posee título profesional de profesor de Educación Diferencial, con grado académico de doctor, contando con 11 años de experiencia en educación especial; por último, el tercer actor relevante corresponde a una persona sorda, usuaria de la lengua de señas, con 8 años de experiencia en el área de educación de personas sordas. Para este último actor, la entrevista fue realizada en LSCh y su posterior transcripción al español escrito fue elaborada por un intérprete.
Instrumentos
Con respecto a los instrumentos, se aplicaron entrevistas semiestructuradas. Las preguntas fueron definidas previamente en un guion de entrevista. La secuencia, así como su formulación, podían variar en función de cada sujeto entrevistado. Las preguntas, por su parte, debían ser entendibles y estaban vinculadas con el propósito de la investigación (Hernández et al., 2014).
Como criterio de rigor, el diseño de los instrumentos pasó por la valoración de tres expertos en investigación cualitativa y temas de interpretación, para verificar su confiabilidad. En este sentido, los instrumentos fueron analizados en su pertinencia y validez, y se evaluó la coherencia del contenido y la claridad en la redacción. Luego, se realizaron los ajustes necesarios, para ser implementados de manera óptima, respetando las diferencias individuales -como lo exigía la aplicación de los instrumentos en lengua de señas a un actor relevante sordo encargado de la educación de sordos-.
Para esta investigación, se han seleccionado dos métodos de triangulación, con la finalidad de ahondar en el conocimiento del objeto de estudio. El primero es la triangulación de datos, que consiste en contrastar diversas fuentes de información sobre un mismo objeto de estudio, con el propósito de reducir los sesgos que pueden presentarse en las técnicas e instrumentos de recolección de datos. El segundo es la triangulación teórica, que, según Izcara (2009), se relaciona con la utilización de diferentes fuentes teóricas para interpretar los datos recogidos.
Análisis de datos
El análisis de los datos y de la información obtenida “es la instancia desde la cual se construye conocimiento nuevo” (Cisterna, 2005, p. 70). Para esto, se utilizó el programa Atlas.ti, el cual, según Hernández et al. (2014), es útil para “segmentar datos en unidades de significado; codificar datos (en ambos planos) y construir teoría (relacionar conceptos y categorías y temas)” (p. 451).
En esta investigación, las entrevistas fueron transcritas y luego se almacenaron en unidades hermenéuticas del programa Atlas.Ti. Posteriormente, se llevó a cabo la codificación abierta o de primer nivel, en la que, como menciona Hernández et al. (2014), se compararon unidades para crear categorías y códigos. Por su parte, en la codificación axial se compararon las categorías, permitiendo la interpretación de los datos.
Resultados
Luego de la aplicación de las entrevistas a los ILSCh y a los actores relevantes, y transcrita la información, se realiza la codificación abierta y axial, surgiendo tres categorías: “Formación en interpretación en lengua de señas chilena”, “Funciones prescritas del intérprete de lengua de señas” y “Funciones no prescritas del intérprete de lengua de señas”.
Formación en interpretación en lengua de señas chilena
La formación en interpretación en LSCh, según lo indicado por los participantes, puede llevarse a cabo por medio de las experiencias familiares con sordos o por participación en asociaciones de sordos, ya que, como menciona el actor relevante en educación especial, “no hay una universidad que acredite el título de intérprete en lengua de señas ni un instituto; por ahí parece que hay un postítulo que lo da la UMCE” (AR2). De acuerdo con la información recopilada, una de las instancias de formación de los ILSCh es la experiencia: “todos los que hoy día -comillas- "trabajamos" en este rubro de interpretar o de ser más bien un comunicador en lengua de señas, hemos sido forjados a través de situaciones que hemos vivido” (ILSCh 5).
Sin embargo, los participantes mencionan la importancia de la profesionalización del servicio de interpretación para la valoración y la calidad del servicio: “[que] la interpretación en lengua de señas se vea como un oficio no es algo que me agrade mucho, porque… hace que muchas otras cosas se vean informales” (ILSCh 2). Junto con esto, el actor relevante en interpretación indica: “yo creo que hay que profesionalizar un poco los servicios que se entregan como intérprete… hay muchas cosas que se hacen desde el desconocimiento, desde la buena voluntad y los principales perjudicados finalmente son la comunidad de sordos”. A esto agrega que “es importante que tengamos una formación tanto a nivel de conocimientos de contenidos, pero también en habilidades” (AR 1).
En síntesis, los ILSCh del contexto investigado presentan una formación por medio de diversas instancias:
Ámbito religioso: en ellos se incluyen los participantes que se adscriben a una religión, en la cual conocieron personas sordas y desarrollaron la lengua de señas.
Experiencia: en esta, los intérpretes se forjaron mediante el ejercicio permanente de la interpretación en LSCh.
Familia sorda: los intérpretes poseen un familiar sordo usuario de la lengua de señas; por tanto, adquieren la lengua en su contexto más cercano.
Capacitaciones: dictadas por instituciones universitarias, la Asociación de Sordos de Puerto Montt y el Departamento de Educación de la Municipalidad de Puerto Montt.
Diplomados en interpretación de la lengua de señas
Las asignaturas relacionadas con la lengua de señas y la cultura sorda de la carrera de Pedagogía en Educación Diferencial de la Universidad Austral de Chile.
Funciones prescritas del intérprete de lengua de señas
Las funciones prescritas se encuentran determinadas por el Departamento de Educación Especial de Puerto Montt. Como menciona el actor relevante en educación de personas sordas: “tengo un documento específico para el rol del intérprete en la educación que es público”; y añade: “les muestro el rol del intérprete de lengua de señas que dice la WASLI, ya que es mundial” (AR 3).
En torno a esto, uno de los participantes afirma que su función es “entregar íntegramente y fidedignamente la información que le debe llegar al estudiante” (ILSCh 4). Los participantes indican que, para ello, se requieren ciertas habilidades. El actor relevante en interpretación menciona que un intérprete debe ser “una persona hábil como a nivel cognitivo, que tenga la capacidad de síntesis, de análisis, de comprensión, que son como muy básicas, pero te van a permitir llevar esta información de una lengua a otra” (AR 1), lo que se logra con un monitoreo y una actualización constante del nivel de lengua de señas. Para llevar a cabo este proceso, resulta relevante
[…] estar en contacto permanente con los sordos también… pidiendo asesoramiento de los sordos, de parte de los sordos, para de alguna forma ver si uno lo está haciendo bien o preguntándoles de qué forma uno pudiera decir tal concepto. (ILSCh 4)
Las funciones prescritas del ILSCh están fundamentadas en los protocolos establecidos en WASLI y AILES que orientan la ejecución del servicio. Uno de los actores relevantes indica que el procedimiento comienza cuando “aparece un niño sordo o niña sorda; nos enteramos de que está matriculado, e inmediatamente se activa el protocolo para buscar el intérprete”. Y añade: “nosotros tenemos los nombres de las personas, tenemos los contactos de ellos a través de correo electrónico” (AR 2).
Funciones no prescritas del intérprete de lengua de señas chilena
El ILSCh, en el contexto educativo, se encuentra ejecutando funciones no prescritas. Según los participantes, emerge la figura de “facilitador de lengua de señas”. En torno a esto, un participante indica: “ahora ha cambiado un poco la figura del intérprete, porque… no se espera que uno solamente sirva exclusivamente como de intérprete, sino que al mismo tiempo sea facilitador de la comunicación, más que intérprete” (ILSCh 4). Al respecto, un actor relevante dice:
[…] personalmente, creo que cambia mucho el rol del intérprete dentro de la educación. Creo que nuestro sistema educativo no está preparado para tener un intérprete como tal dentro de la sala de clases. Entonces, más bien hay una transformación de este rol de intérprete a un facilitador (AR 1).
Acerca de esto, otro actor relevante indica:
[…] yo pienso que los profesores de educación diferencial son buenos facilitadores, porque no solo reciben la información y transmiten, les duele el corazón; entonces, sienten que deben explicar, actúan como facilitador, yo creo que eso es bueno (AR 3).
Lo anteriormente planteado ocurre por las diferentes barreras en el contexto educativo para la ejecución del servicio de interpretación. Un participante menciona:
[…] hay varias figuras que ahí emergen; ponte tú a raíz de la necesidad, porque si uno llega al aula y cumple con el rol del intérprete y se adhiere al rol del intérprete, no es lo que necesariamente necesita el alumno (ILSCh 11).
Entre estas barreras, se destaca el docente como quien, con sus prácticas pedagógicas, puede entorpecer este servicio. Un participante relata que
[…] hay profesores que entregan guías de 7 hojas, ponen un video que no tiene letras… que ni yo entiendo lo que está diciendo, entonces… para mí el profesor en aula, el profesor debe cambiar el switch, entender que no son cargo mío, son sus alumnos, y que ellos tienen que también buscar las herramientas para trabajar con los chicos (ILSCh 6).
Otro participante añade: “uno cruza un poquito esa barrera, porque tiene que, además, explicarle, porque en la sala de clases el profesor por lo general no sabe lengua de señas” (ILSCh 9). Junto con esto, otro participante indica que “la mayoría de las veces, no se tiene la información de qué es lo que se va a considerar en la clase” (ILSCh 4). Por último, un intérprete agrega: “he tratado de hacer el ejercicio de que se me entregue antes el contenido, pero no llega” (ILSCh 7).
Codificación axial: relación entre categorías vinculadas al servicio de la interpretación
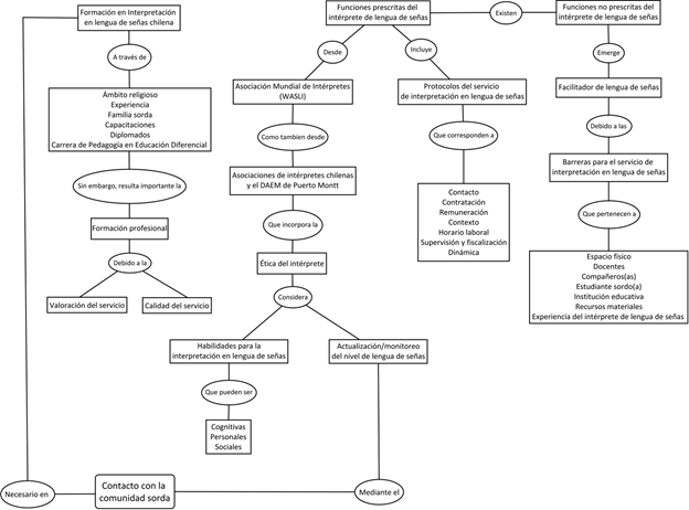
La Figura 1 muestra la relación entre las categorías resultantes con respecto al servicio de interpretación.

La categoría de “Formación” de los ILSCh se muestra diversa, principalmente informal (no hay títulos profesionales en esta área en Chile). La preparación se basa, por un lado, en la experiencia con personas sordas y su lengua, o en familia con integrante sordo y, por otro, con cursos, diplomados o carreras profesionales relacionados con la educación de sordos (Pedagogía en Educación Diferencial).
Los ILSCh conocen que el servicio de interpretación se fundamenta en las funciones prescritas: por un lado, por las asociaciones de intérpretes nacionales e internacionales, y, por otro lado, en el contexto investigado por el Departamento de Educación municipal (que incluye la ética, habilidades cognitivas, personales, sociales, y actualización y monitoreo del nivel de LSCh).
Respecto a las funciones no prescritas, se plantea la figura del facilitador de la lengua de señas, quien desempeña funciones como: explicar, otorgar ejemplos, ilustrar, mostrar imágenes y tomar apuntes; esto, debido a las diversas barreras del contexto, que pueden encontrarse en el espacio físico, o en docentes, compañeros(as), estudiante sordo(a), institución educativa, recursos materiales y experiencia del ILSCh. En relación con lo anterior, la mayoría refieren a los docentes, quienes con sus prácticas son la mayor barrera para ejecutar de manera óptima el servicio de interpretación.
El nexo que cohesiona todo lo anterior es el contacto permanente con la comunidad sorda, pues es la que requiere el servicio de interpretación. Así, el intérprete debe estar en contacto y en relación permanente con ella, tanto en la etapa de formación como en el desempeño de la labor. De esta manera, la relación de las categorías nos muestra la figura del facilitador de la lengua señas que no reemplaza al intérprete; más bien, vendría a complementar sus funciones y a dar respuestas concretas a las necesidades de los estudiantes sordos en el contexto educativo chileno en los programas de integración escolar.
Discusión y conclusiones
El intérprete en el contexto educativo es el encargado de mediar la comunicación entre el estudiante sordo y su entorno. Por ello, la figura del intérprete es fundamental en las instituciones educativas, siendo el responsable de transmitir los contenidos pedagógicos y la información del contexto a los estudiantes sordos. Debido a la relevancia de este profesional, fue posible considerar, bajo esta investigación, tres categorías que confluyen en el desarrollo de este servicio en el contexto investigado.
Respecto a la primera categoría, “Formación en interpretación en LSCh”, la formación de los intérpretes es informal. Como indica Sierralta (2010), los ILS, en Chile,
Han realizado un número determinado de horas en cursos de lengua de señas y posteriormente se presentan en las unidades educativas ofreciendo sus servicios de interpretación; sin un título oficial y sin cursar estudios específicos que los capaciten en el ámbito educativo. (p. 22)
Lo mismo ocurre en Finlandia, donde solo realza en su marco legal la importancia del intérprete para la comunidad sorda en su Artículo 17 (Finlandia, Parlamento de Finlandia, 1999, p. 5), sin estipular la formación profesional que se requiere para la ejecución de este servicio, al igual que en Venezuela, en donde solo se reconoce el derecho a expresarse a través de la lengua de señas venezolana (Venezuela, Asamblea Nacional Constituyente de Venezuela, 1999).
Por otra parte, existe una instrucción formal. Ejemplo de ello es Brasil, con su Ley 12319 de 2010, la cual, en su Artículo 4, menciona que para ser intérprete se debe tomar un curso de educación profesional reconocido, cursos de extensión universitaria y cursos de formación de enseñanza superior acreditados (Brasil, Presidencia de la República, Cámara Civil, 2010), al igual que en España, con la Ley 17 de 2010, que en su Artículo 7 menciona que se debe establecer la calificación profesional de intérprete de lengua de signos catalana, impulsando la formación universitaria (España, Parlamento de Cataluña, 2010).
De acuerdo con lo mencionado, si bien Chile se encuentra entre los países que poseen una formación informal, resulta fundamental transitar hacia una formación que valore el servicio y la calidad de este. Como señalan Muñoz et al. (2018), “Esta situación de falta de profesionalización incide en los conocimientos conceptuales, procedimentales, valóricos y éticos que un intérprete de ls requiere, con las consecuencias negativas que esto genera en el aprendizaje de los sordos” (p. 169). De igual manera, Sierralta (2010) destaca la importancia del “nivel de conocimiento de la lengua de señas por parte de los docentes y/o intérpretes acorde al nivel de los contenidos que se entregan en el centro educativo” (p. 11). Reafirmando lo anterior, Burad (2009) indica que la formación en interpretación “contribuye a la asimilación y apropiación de normas y patrones de conducta que regulan la relación tripartita entre los usuarios del servicio y quien lo brinda” (p. 8).
Las instancias de formación en el contexto investigado son informales, debido a que existen escasas posibilidades de optar por una instrucción formal. Esta realidad es compartida por países como España, Finlandia y Venezuela, a diferencia de Brasil; sin embargo, los participantes del estudio señalan que resulta importante transitar hacia la profesionalización, puesto que aporta valoración y calidad al servicio.
En lo concerniente a la categoría “Funciones prescritas del intérprete de lengua de señas”, los intérpretes participantes de la investigación reconocen lo estipulado por las asociaciones de intérpretes nacionales e internacionales y el Departamento de Educación del contexto investigado, referido a interpretar desde el español oral a la lengua de señas, y de manera inversa, entregando el mensaje de forma precisa y completa a ambas partes, es decir, tanto a las personas sordas como a las oyentes (WASLI, s.f.).
En relación con los aspectos éticos, en el contexto se consideran las habilidades para la interpretación, que pueden ser cognitivas, sociales y personales, además de la actualización y el monitoreo del nivel de lengua de señas, lo que concuerda con lo planteado por WASLI (s.f.), donde se indica que dentro de las decisiones éticas del intérprete se debe: ser conscientes de que las habilidades personales son apropiadas para el trabajo que va a desempeñar y desarrollar sus competencias personales de modo permanente; esto se condice con lo estipulado por AILES (2016) en su código ético profesional. De igual manera, dentro de las funciones prescritas se incluyen los protocolos del servicio de interpretación en lengua de señas.
En torno a la categoría “Funciones no prescritas del intérprete de lengua de señas” en el contexto investigado, emerge la figura del facilitador de lengua de señas, quien cumple funciones no prescritas, como: explicar contenidos, otorgar ejemplos, mostrar imágenes, realizar dibujos y escribir anotaciones. Esto difiere de los estipulado por las asociaciones, considerando que estas funciones son responsabilidad del profesor de sordos o profesor encargado de inclusión, quien debe, a través del intérprete, lograr que los estudiantes sordos aprendan los contenidos enseñados.
Las barreras del contexto impulsan a los intérpretes a ejecutar las funciones antes mencionadas. Como expresa Burad (2009), “los requisitos y exigencias que se demandan actualmente al intérprete exceden con holgura las competencias comunicativas básicas” (p. 1). Las barreras que determinan el surgimiento de este facilitador de la lengua de señas son: la falta de profesores competentes o con conocimiento acerca de cómo aprenden los estudiantes, o sobre la cognición de los sordos; el desconocimiento acerca de la cultura sorda y la lengua de señas, sumado a prácticas no inclusivas de los docentes y su escaso conocimiento de la figura del intérprete, su colaboración y participación en la sala de clases. Domínguez (2009) indica:
Los problemas que señalan [los estudiantes sordos] se sitúan en la falta de profesores que conozcan y dominen la lengua de signos y la utilicen de forma efectiva en los procesos de enseñanza-aprendizaje de estos alumnos; en las dificultades para interactuar con los alumnos oyentes y con los profesores al no compartir un código comunicativo. (p. 46)
Es importante mencionar que los intérpretes participantes de esta investigación en su mayoría no poseen formación en el área pedagógica, lo cual dificulta su desempeño para la atención de las demandas del contexto educativo actual. Como señala Sierralta (2010):
Las personas que desarrollan su trabajo como facilitadores de la comunicación en el contexto escolar pero que no tienen preparación ni capacitación específica para ejercer funciones en el ámbito educativo, al momento de transmitir la información en el aula suelen desconocer mecanismos de entrega acertada de la información y estrategias específicas que permitan a esos alumnos y alumnas aprender; muchas veces se confunden su rol con el que le corresponde netamente al Docente de Apoyo Específico (p. 22).
Esta situación también se evidencia internacionalmente. En Guatemala, los intérpretes son transcriptores. Como lo menciona Rodríguez (2018), la función del intérprete es la de anotar todo, para que el alumno pueda compararlo con sus propias anotaciones y de este modo corregir lo que estuviera mal redactado, según sea pertinente. En España ocurre la misma situación, pues actualmente se plantean la pregunta: “¿Cuál es el papel del ILS: interpretar o facilitar la comunicación?” (Nogueira et al., 2012, p. 4). De igual forma, en Noruega, De Meulder y Haualand (2019) indican que los intérpretes se encuentran asumiendo tareas que pertenecen al docente como explicar conceptos o dar ejemplos de situaciones al estudiante sordo, instancias que se separan de sus funciones como intérprete.
Se podría plantear que las funciones no prescritas estarían emergiendo debido a las barreras relacionadas con los docentes de aula, puesto que las prácticas pedagógicas pueden estar entorpeciendo el aprendizaje del estudiante sordo y la labor del intérprete. Los docentes deberían ser un factor importante para la fluidez en el servicio de interpretación.
En torno al trabajo colaborativo entre el intérprete y el docente, Nogueira et al. (2012) indican que el intérprete debe “reservar parte de su tiempo para la preparación, por lo que deberá ponerse en contacto con el profesorado para disponer del material necesario y conocer la programación de las clases” (p. 6). La ausencia de esta dinámica resulta una barrera dentro del contexto investigado, ya que, en algunas instituciones, el docente no proporciona al intérprete los contenidos a revisar en la clase para una preparación previa; de igual forma, al momento de la interpretación, cuando quiere dirigirse a la persona sorda, el docente no tiene la seguridad de cómo hacerlo, por lo que se evidencia que el rol y sus funciones no están claras (Villoslada, 2007).
A la luz de los resultados e investigaciones, el servicio de interpretación es de gran relevancia para la comunidad sorda que intenta acceder a la educación regular, en tanto aquel tiene como responsabilidad transmitir contenidos pedagógicos, conversaciones, discusiones y reflexiones de los actores que participan en clases desde una lengua oral a una visogestual y viceversa. Para que esto ocurra, es de gran importancia la formación de las personas que llevan a cabo la interpretación. Dicha formación debiese desarrollarse en contextos formales y profesionales, puesto que, como cualquier profesión, debe tener un sustento teórico-práctico, que comprenda elementos actitudinales, procedimentales y conceptuales.
Las funciones prescritas o establecidas por las asociaciones de intérpretes, regidas por la WASLI y por el marco legal de cada país, determinan la hoja de ruta de cada profesional encargado del servicio de interpretación; sin embargo, también están las funciones no prescritas, las cuales son las que lleva a cabo el intérprete fuera de las indicadas por las asociaciones. Estas pueden parecer fuera de lugar; incluso, si se realizan, se pudiera pensar que se está atentando contra el servicio de interpretación; no obstante, se debe considerar las diversas realidades en cada país. Si bien se debiera transitar hacia lo que indica la WASLI, cada país y cada comunidad educativa que cuenta con este servicio debe enfrentarse día a día con diversas barreras presentes en su contexto.
Es por esta razón, y debido a las características del contexto educativo chileno actual, el escaso conocimiento por parte de los profesores acerca de la forma de aprendizaje de estudiantes sordos, las prácticas no inclusivas que se generan en el aula y el nivel de desarrollo de la lengua de señas, por lo que la figura del intérprete se modifica al de facilitador de lengua de señas, que cumple funciones de transmitir desde una lengua visogestual a una oral y viceversa, como también explica contenidos, da ejemplos, se preocupa de que los estudiantes sordos comprendan, acercándose más bien a las funciones que cumple un docente. Se pudiera creer que esta figura pone en peligro el correcto funcionamiento del servicio de interpretación en Chile; sin embargo, quienes ejercen esta función están es resolviendo un problema aún mayor, que tiene que ver con la falta de espacios inclusivos, de participación y de educación de calidad para la población sorda.
Es importante avanzar en estudios que contemplen la figura del facilitador de lengua de señas en el contexto educativo complejo, dadas las características y la diversidad de necesidades que presentan los estudiantes sordos en el ámbito de la educación regular. Se plantea entonces la pregunta: ¿es el facilitador de lengua de señas la respuesta para la inclusión de los estudiantes sordos en el contexto educativo chileno?
Para finalizar, se espera que estos hallazgos permitan fortalecer y aportar a la educación de los estudiantes sordos en contextos complejos de educación regular.
Referencias
Asociación de Intérpretes y Guías-intérpretes de Lengua de Señas Chilena Región Metropolitana. (AILES). (2016). Quiénes somos. http://AILES.cl/quienes-somos/
Asociación de Intérpretes y Guías-intérpretes de Lengua de Señas Chilena Región Metropolitana. (AILES). (2017). Código ética profesional de intérpretes y guías-intérpretes de lengua de señas chilena. http://ailes.cl/quienes-somos/codigo-de-etica/
Brasil, Presidencia de la República, Cámara Civil. (2010). Mensagem N° 532. Subchefia para Assuntos Jurídicos [Comunicado]. (2010 sep. 1). http://www.planalto.gov.br/ccivil_03/_ato2007-2010/2010/Msg/VEP-532-10.htm
Burad, V. (2009). La formación general básica del intérprete de lengua de señas. https://cultura-sorda.org/wp-content/uploads/2015/03/Burad_V_Formacion_basica_ILS_2009.pdf
Burad, V. (2010). ¿Un paradigma para los intérpretes del binomio lengua de señas-cultura sorda / lengua hablada-cultura oyente?https://cultura-sorda.org/wp-content/uploads/2015/03/Burad_Viviana_Un_paradigma_para_interpretes_LS_2010.pdf
Chile. Congreso Nacional de Chile. (2010). Ley 20422. Establece normas sobre igualdad de oportunidades e inclusión social de personas con discapacidad (2010, feb. 10). https://www.leychile.cl/Navegar?idLey=20422
Chile. Ministerio de Educación. (2010). Decreto 170. Fija normas para determinar los alumnos con necesidades educativas especiales que serán beneficiarios de las subvenciones para educación especial (2010 abr. 21). https://especial.mineduc.cl/wp-content/uploads/sites/31/2018/06/DTO-170_21-ABR-2010.pdf
Chile. Ministerio de Educación. (2013). Orientaciones técnicas para programas de integración escolar (pie). https://especial.mineduc.cl/wp-content/uploads/sites/31/2016/09/Orientaciones-PIE-2013-3.pdf
Chile. Ministerio de Educación. (2015). Decreto 83. Diversificación de la enseñanza. Aprueba criterios de adecuación curricular para estudiantes con necesidades educativas especiales de educación parvularia y educación básica (2015 may. 2). http://especial.mineduc.cl/wp-content/uploads/sites/31/2016/08/Decreto-83-2015.pdf
Cisterna, F. (2005). Categorización y triangulación como procesos de validación del conocimiento en investigación cualitativa. Theoria, 14(1), 61-71. https://www.redalyc.org/pdf/299/29900107.pdf
De Meulder, M., y Haualand, H. (2019). Sign language interpreting services. A quick fix for inclusión? Translation and Interpreting Studies. https://doi.org/10.1075/tis.18008.dem
De la Paz, V., y Salamanca, M. (2009). Elementos de la cultura sorda: una base para el currículum intercultural. Revista de Estudios y Experiencias en Educación, 8(15), 31-49.
Domínguez, A. (2009). Educación para la inclusión de alumnos sordos. Revista Latinoamericana de Educación Inclusiva. 3(1), 45-61. http://sid.usal.es/idocs/F8/ART11921/educacion_para_la_inclusion_de_alum_sordos.pdf
España. Parlamento de Cataluña. (2010). Ley 17/2010 de la lengua de signos catalana (2010 jun. 3). https://www.boe.es/buscar/pdf/2010/BOE-A-2010-10216-consolidado.pdf
Famularo, R. (2012). Despejar X. Interpretación en lengua de señas y en lengua oral. Facultad de Humanidades y Ciencias de la Educación, TUILSU.
Federación Nacional de Intérpretes y Facilitadores de Lengua de Señas Chilena (FENISCHILE) . (2018). Quiénes somos. https://fenischile.cl/mision-y-vision/
Finlandia. Parlamento de Finlandia. (1999). Constitución de la República de Finlandia. https://www.finlex.fi/fi/laki/kaannokset/1999/es19990731.pdf
Hernández, R., Fernández, C., y Baptista, P. (2014). Metodología de la investigación (6.a ed.). Mc Graw Hill Education. https://periodicooficial.jalisco.gob.mx/sites/periodicooficial.jalisco.gob.mx/files/metodologia_de_la_investigacion_-_roberto_hernandez_sampieri.pdf
Izcara, S. (2009). La praxis de la investigación cualitativa. Guía para elaborar tesis. Plaza y Valdés.
Katayama, R. (2014). Introducción a la investigación cualitativa. Fundamentos, métodos, estrategias y técnicas. Fondo Editorial de la Universidad Inca Garcilaso de la Vega. http://repositorio.uigv.edu.pe/bitstream/handle/20.500.11818/559/INTRODUCCI%D3N%20A%20LA%20INVESTIGACI%D3N%20CUALITATIVA.pdf;jsessionid=B69351B7654BE8D81B995792AF27B9F1?sequence=1
Méndez, R. (2010). Figura del intérprete de lengua de signos en educación. Temas para la Educación. Revista digital para profesionales de la enseñanza, (8), 1-7. https://www.feandalucia.ccoo.es/docu/p5sd7181.pdf
Muñoz, K., Sánchez, A., y Herreros, B. (2018). El intérprete de lengua de señas en el contexto universitario. Revista de Ciencias Sociales y Humanidades, 3(10), 159-173. https://www.researchgate.net/publication/326222385_El_interprete_de_Lengua_de_Senas_en_el_contexto_universitario
Nogueira, R., Villameriel, S., Costello, B., Barberá, G., y Mosella, M. (2012). Efectos de la presencia de intérpretes en el aula para la normalización de la lengua de signos española. Estudios sobre la lengua de signos española. III Congreso nacional de la lengua de signos española. Hacia la normalización de un derecho lingüístico y cultural. https://dialnet.unirioja.es/servlet/libro?codigo=574442
Registry of Interpreters for the Deaf (RID). (2020). About RID. rid Board of Directors. https://www.rid.org/about-rid/mission-vision-statements/board-of-directors/
Rodríguez, A. (2018). Componentes preparatorios para la inclusión universitaria de estudiantes con sordera en diseño gráfico, USAC. AVANCE, 12(1), 10-31. http://www.revistasguatemala.usac.edu.gt/index.php/avance/article/view/1306
Rodríguez, N., Monroy, B., y Pabón, M. (2018). Manos y pensamiento: realidades de la interpretación, perspectivas de formación. Universidad Pedagógica Nacional.
Sierralta, V. (2010). Comunidad y educación de las personas sordas en Chile. https://cultura-sorda.org/wp-content/uploads/2015/03/Sierralta_Comunidad-Educacion-Sordos-2010.pdf
Universidad Metropolitana de Ciencias de la Educación (2019). Postítulo Intérprete de Lengua de Señas Chilena. http://www.umce.cl/index.php/universidad/institucionalidad/destacados/720-postitulo-interprete-de-lengua-de-senas-chilena
Venezuela. Asamblea Nacional Constituyente de Venezuela. (1999). Constitución de la República Bolivariana de Venezuela. http://web.oas.org/mla/es/paginas/countries.aspx?ISO=VEN
Villoslada, A. (2007). Estudio descriptivo del intérprete de lengua de signos española: perfil y papel desde su propia percepción [tesis de pregrado]. Universidad de Granada.
World Association of Sign Language Interpreters (WASLI) . (s.f.). Normas en el rol del intérprete de lengua de señas. http://WASLI.org/wp-content/uploads/2014/08/STATEMENT-ON-THE-ROLE-OF-SLI-Spanish.pdf
Notas