Servicios
Servicios
Buscar
Idiomas
P. Completa
LA GOBERNANZA AMBIENTAL EN LAS ÁREAS NATURALES PROTEGIDAS MEXICANAS: UNA REFLEXIÓN DESDE EL ENFOQUE DEL CAPITAL SOCIAL ESTRUCTURAL
Erika Cruz-Coria; Judith Alejandra Velázquez-Castro
Erika Cruz-Coria; Judith Alejandra Velázquez-Castro
LA GOBERNANZA AMBIENTAL EN LAS ÁREAS NATURALES PROTEGIDAS MEXICANAS: UNA REFLEXIÓN DESDE EL ENFOQUE DEL CAPITAL SOCIAL ESTRUCTURAL
ENVIRONMENTAL GOVERNANCE IN MEXICAN PROTECTED NATURAL AREAS: A REFLECTION FROM THE APPROACH OF STRUCTURAL SOCIAL CAPITAL
Luna Azul, núm. 47, pp. 177-195, 2018
Universidad de Caldas
resúmenes
secciones
referencias
imágenes

RESUMEN: En este trabajo se realizan algunas reflexiones sobre los recursos sociales que facilitan la construcción de estructuras de gobernanza ambiental para la gestión de las áreas naturales protegidas (ANP(. Ante la presencia dominante del Estado en estos territorios, el objetivo es identificar los mecanismos sociales que pueden facilitar la vinculación de los actores sociales a favor de estructuras sociales descentralizadas. Se enfatiza en el enfoque del capital social estructural como marco de análisis de las redes y los patrones de organización social. Si bien se señala la presencia de comunidades fuertes que gestionan los recursos de las áreas naturales protegidas, se destaca la necesidad de construir estructuras sociales complejas basadas en la vinculación de actores sociales de escalas y territorialidades distintas que faciliten los procesos de gobernanza ambiental. Se presenta una visión positiva y causal en torno al capital social estructural y la gobernanza; no obstante, se identifican algunas limitantes de dicho enfoque como marco de análisis para la comprensión de las relaciones sociales en territorios complejos como las áreas naturales protegidas. Metodológicamente este trabajo responde a un proceso de revisión bibliográfica y a un análisis de tipo inductivo donde el insumo principal es la evidencia empírica obtenida en trabajos previos realizados por las autoras. El análisis del capital social estructural desde el enfoque estructural puede dar cuenta de la morfología de las relaciones, no así de los vínculos entre actores sociales como un conjunto de relaciones de conflicto, tensiones y desacuerdos; de ahí que se proponen otras perspectivas.

Palabras clave: Áreas protegidasÁreas protegidas,gestión ambientalgestión ambiental,recursos naturalesrecursos naturales,desarrollo territorialdesarrollo territorial,sociedad civilsociedad civil.

ABSTRACT: In this paper some considerations are made on the social resources that facilitate the management governance structures for protected areas (PA). Ahead of the dominant presence of the State in these territories, the objective is to identify the social mechanisms that can facilitate the linking of social actors in support of decentralized social structures. Emphasis is placed on the approach of structural social capital (CS) as a framework for analyzing networks and patterns of social organization. Although, it is highlighted the presence of strong communities that manage the resources of the PA, the need to build complex social structures based on the linking of social actors of different scales and territorialities that facilitate environmental governance processes. A positive and causal vision is presented around the CS and governance. However, some limitations of this approach are identified as a framework for analyzing the understanding of social relations in complex territories such as the PA. Methodologically, this paper responds to a process of literature review and to an inductive analysis where the main input is the empirical evidence gets in previous studies carried out by the authors. The structural CS analysis reveals the morphology of the relationships, but not the links between social actors as a set of conflict relationships, tensions and disagreements; thus we propose other viewpoints.

Key words: Protected areas, environmental management, natural resources, territorial development, civil society.

Carátula del artículo

Reflexiones

LA GOBERNANZA AMBIENTAL EN LAS ÁREAS NATURALES PROTEGIDAS MEXICANAS: UNA REFLEXIÓN DESDE EL ENFOQUE DEL CAPITAL SOCIAL ESTRUCTURAL

ENVIRONMENTAL GOVERNANCE IN MEXICAN PROTECTED NATURAL AREAS: A REFLECTION FROM THE APPROACH OF STRUCTURAL SOCIAL CAPITAL

Erika Cruz-Coria
Universidad Autónoma del Estado de Hidalgo, Mexico
Judith Alejandra Velázquez-Castro
Universidad Autónoma del Estado de Hidalgo, Mexico
Luna Azul, núm. 47, pp. 177-195, 2018
Universidad de Caldas

Recepción: 26 Mayo 2017

Aprobación: 28 Agosto 2018

INTRODUCCIÓN

Desde el enfoque territorial, el desarrollo rural es un proceso de transformación productiva e institucional que busca mejorar las condiciones socioeconómicas de los actores involucrados en el aprovechamiento de los recursos de un territorio (Schejtman y Berdegué, 2004). Este trabajo de investigación aborda la gobernanza como un elemento fundamental en la transformación institucional, en especial en aquellos territorios cuya gestión se hace más compleja a medida que convergen diversos actores sociales que pretenden incidir en la toma de decisiones; este es el caso de las áreas naturales protegidas (ANP( de algunos países de América Latina como, por ejemplo, México.

La gobernanza ambiental es un tema de creciente interés, principalmente en aquellas ANP donde la gestión centralizada de los recursos ha acentuado los conflictos y las problemáticas socioambientales. Este trabajo presenta algunas argumentaciones (que se desprenden de los trabajos de investigación realizados por las autoras( en relación a los recursos sociales que posibilitan la vinculación y la conformación de estructuras sociales que facilitan la toma de decisiones y el aprovechamiento sustentable de los recursos en estos ecosistemas reconocidos como territorios multiactores.

Si bien se plantea la necesidad de liderazgos fuertes y la existencia de una estructura productiva como factores que determinan el grado de solidez de la gobernanza ambiental, la reflexión se centra en la conformación de redes de actores sociales como condición para la organización social. Para ello se retoma la categoría analítica de capital social estructural debido a que permite explicar la incorporación de los actores sociales en la toma de decisiones y en el aprovechamiento de los recursos; pero no como individuos sino como redes de grupos que dan cauce al flujo e intercambio de información, conocimientos y demás recursos que fortalecen la organización social para la gestión de los recursos naturales.

A lo largo del trabajo se reflexiona en torno a los tipos de capital social (CS) que le permiten a las comunidades locales y al resto de los actores que convergen en las ANP constituir estructuras sociales basadas en núcleos de toma de decisiones, de reivindicación o de manejo de los recursos naturales con la finalidad de descentralizar dichos procesos medulares en la construcción de la gobernanza. De esta manera los argumentos se centran en las ‘propiedades’ del CS de unión (bonding social capital), de puente (bridging social capital) y el de enlace (linking social capital) (Woolcock, 2000) como recursos para el fortalecimiento de la gobernanza ambiental.

La reflexión que se presenta en este trabajo se desprende de una serie de observaciones realizadas por las autoras en algunas ANP del sur y centro de México (Cruz, Albrecht and Briones, 2016; Cruz et al., 2013); no obstante, la intención no es establecer generalizaciones a partir del referente empírico sino argumentar en torno a los recursos sociales que pueden contribuir a la construcción de estructuras de gobernanza ambiental para la gestión de estos territorios. Metodológicamente este trabajo responde a un proceso exhaustivo de revisión bibliográfica que permitió identificar aquellos elementos de naturaleza social que inciden en el fortalecimiento de la gobernanza. De igual manera es un trabajo de tipo inductivo cuyo insumo principal es la evidencia empírica obtenida de trabajos previos realizados por las autoras, misma que permitió colocar en el centro de la discusión al capital social estructural.

Aunque en los primeros apartados el trabajo ofrece una visión positiva y causal del capital social estructural se identifican algunas limitaciones que el análisis de la estructura social a través de estas categorías presenta en contextos socialmente tan complejos como las ANP. La intención es incorporar algunos elementos y dimensiones que contribuyan a la conformación de un análisis más complejo en lo que se refiere al estudio de la gobernanza ambiental en ANP.

GOBERNANZA Y ÁREAS NATURALES PROTEGIDAS

Desde el enfoque territorial, el desarrollo rural apuesta por la emergencia de nuevos actores sociales capaces de generar mecanismos de participación en la toma de decisiones y de intervención sobre los recursos en el entorno rural (Schejtman y Berdegué, 2004; Rist et al., 2007). Este enfoque prioriza un cambio en el desarrollo que (alejado del control jerárquico y la centralidad del Estado( se caracterice por un mayor grado de cooperación e interacción entre los actores del sector público y privado.

En la base de la transformación institucional se encuentran procesos como la gobernanza, la cual se entiende como la capacidad que tienen las sociedades humanas para conformar “redes interorganizacionales organizadas” (Rhodes, 1996) conformadas por actores gubernamentales y no gubernamentales orientadas a establecer dinámicas que escapan a la lógica simplificadora y burocrática establecida por el Estado (Farinós, 2005). En este trabajo se retoma la idea de las redes como una forma específica de gobernanza; es decir como un mecanismo específico para movilizar los recursos políticos en situaciones en las que los recursos están ampliamente dispersos entre los actores públicos y privados (Börzel, 1998).

En el ámbito de la gestión de los recursos naturales el término de gobernanza ambiental se usa para referirse al conjunto de procesos, mecanismos y organizaciones a través del cual los actores sociales (el Estado, comunidades, empresas y organizaciones no gubernamentales) influyen en la toma de decisiones sobre los recursos naturales de los territorios de su injerencia (Lemos and Agrawal, 2006).

La gobernanza1 es un elemento esencial de transformación institucional, en especial en entornos donde la gestión de los recursos se hace más compleja a medida que convergen actores sociales con distintos intereses y se combina la propiedad estatal, común y privada de los mismos (Ostrom, 1990; Paavola and Adger, 2005); un ejemplo claro de ello son las ANP en algunos países de América Latina como es el caso de México.

Las ANP son un instrumento de política pública ampliamente utilizado para fines de conservación; no obstante, sus alcances han sido bastante limitados básicamente por la resistencia y los conflictos que han generado entre los actores sociales (Karki, 2013; Ho et al., 2014; Bennett and Dearden, 2014); principalmente en aquellos territorios donde el Estado aún mantiene la facultad real (y absoluta) de ejercer poder en relación al aprovechamiento de los recursos naturales de estos ecosistemas.

En México, el formato de gobernabilidad para la gestión de las ANP está estrechamente relacionado con la presencia de un Estado dominante en la toma de decisiones y en el ejercicio del poder. A diferencia de la gobernanza, la gobernabilidad se refiere a la capacidad para implementar e imponer decisiones tomadas por las autoridades gubernamentales (Brenner y Vargas, 2010). La centralización de las decisiones supone (en la mayoría de las áreas( la prohibición o restricción de ciertas formas tradicionales de aprovechamiento de los recursos naturales (Laborde, 2007; Brenner y Vargas, 2010), el desarrollo de relaciones clientelares y corporativistas y la implementación de políticas de conservación que han dejado de ser viables debido a la heterogeneidad social presente en estos territorios (Zurbriggen, 2011; Durand, Figueroa and Trench, 2014).

De acuerdo con el Convenio sobre Diversidad Biológica (CDB) (1992) la ausencia de estructuras de gobernanza es uno de los obstáculos que impiden alcanzar los objetivos de las áreas protegidas no solo por el rol central que desempeña el Estado, sino también por los conflictos que surgen en relación a la toma de decisiones y por la participación poco equilibrada en los beneficios asociados al aprovechamiento de los recursos naturales (pagos por conservación, aprovechamiento turísticos, empresas locales entre otros) (Feyerabend et al., 2014).

Al respecto otros autores (Lemos and Agrawal, 2006; Martínez y Espejel, 2015) señalan que las problemáticas y los conflictos ambientales han ejercido una importante presión social, a tal grado que han comenzado a surgir instituciones y organizaciones dedicadas a la gobernanza ambiental. Desde un enfoque crítico se argumenta que la diversidad de intereses en relación a los recursos naturales con un valor estratégico en el mercado de materias primas y servicios ha incentivado el accionar de la sociedad civil y de los actores privados para propiciar cambios en las formas centralizadas de gestionar los recursos en estos territorios (Brenner, 2010; Gudynas, 2010; Sabbatella, 2010).

Si bien es importante identificar y analizar los factores que han permitido colocar la gobernanza en el escenario de la conservación ambiental, para este trabajo resulta de interés comprender los recursos y/o mecanismos sociales que facilitan la construcción de estructuras de gobernanza en territorios tan complejos como las ANP.

Algunos trabajos de investigación (Tosun, 2000; Yüksel, Bramwell and Yüksel, 2004; Cohen, 2013) señalan al proceso de descentralización como el factor clave para alcanzar esquemas de gobernanza efectiva. Aunque es un aspecto importante, en el caso de las ANP mexicanas, la descentralización del Estado tradicional se ha traducido en la creación de múltiples estructuras políticas y administrativas que le han permitido mantener el monopolio de los recursos naturales (Duomulin, 2007).

Por su parte el Programa de las Naciones Unidas para el Desarrollo (PNUD) (1997) establece algunos principios fundamentales que posibilitan la gobernanza tales como la legitimidad y representatividad, orientación, eficiencia, rendición de cuentas y equidad. Sin embargo otros autores (Natera, 2005; Paz, 2008) colocan a la distribución del poder, la construcción de ciudadanía y a la democracia como los factores que estimulan la gobernanza en territorios socialmente diversos.

Aunque son diversas las posturas al respecto, la gobernanza ambiental descentralizada en las ANP transmite la idea de un proceso de cooperación, de negociación de reglas, de participación social, de conformación de redes, de flujo de recursos (financieros y no financieros) y de acción colectiva (Lin, 1999; Kimbu and Ngoasong, 2013). En este sentido consideramos que la discusión en torno a los factores que posibilitan la construcción de procesos de gobernanza en las ANP debe centrarse en las relaciones y vínculos a nivel horizontal y vertical que conforman estructuras sociales basadas en el intercambio de información, conocimientos y otros recursos que faciliten la gestión y la toma de decisiones sobre los recursos naturales.

Para algunos autores, estos aspectos se sintetizan en la noción de CS (Natera, 2005; Grafton, 2005; Ishihara and Pascual, 2009) debido a que esta categoría reúne los activos socioestructurales (confianza, normas y redes) individuales y colectivos (Coleman, 1990) para ejercer influencia sobre la gestión (en este caso( de entornos naturales donde convergen una diversidad de actores sociales. Para Grafton (2005), el CS está conformado por tres elementos: la confianza; el compromiso cívico y la cooperación y las redes. Los científicos sociales reconocen que son las redes sociales y las relaciones interpersonales los elementos que conforman lo que ha sido tipificado como CS.

En el marco de la gobernanza y los recursos naturales se destacan las redes (como una forma particular de CS( por su capacidad para dar explicación a las formas de organización social, la descentralización del poder, la responsabilidad y a las relaciones interactivas (formales e informales) de coordinación y cooperación entre los actores sociales que pueden dar respuesta a las problemáticas de deterioro ambiental y gestión de los recursos naturales en estos territorios (Pomeroy and Douvere, 2008; Brenner, 2010).

El capital social y la gobernanza ambiental en ANP

Sin duda alguna el decreto de un ANP supone el establecimiento de nuevas reglas en torno al uso, manejo y aprovechamiento de los recursos naturales; esto no solo modifica la relación que sus habitantes mantienen con estos ecosistemas, sino también propicia el surgimiento de intereses y conflictos diversos especialmente cuando los recursos naturales adquieren un valor de mercado a través del desarrollo de actividades como el turismo, agroforestería, actividades pecuarias entre otras.

En este sentido la gobernanza apunta al desarrollo de estructuras y procesos que faciliten a las comunidades locales y a los actores políticos y sociales interesados en la conservación y aprovechamiento de estos territorios llevar a cabo prácticas efectivas de intercambio, coordinación, control, vinculación y toma de decisiones. Para Bercovich (2005) y otros autores (Bodin and Crona, 2008; Crona, Gelcich and Bodin, 2017) algunos de los factores que condicionan el grado de solidez de la gobernanza ambiental es la existencia de liderazgos fuertes, una estructura productiva vinculada al conglomerado local y el CS.

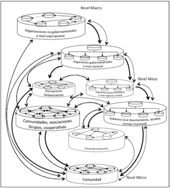
En este trabajo se retoma al CS por su capacidad para crear y sostener relaciones sociales y patrones de organización social (Turner, 2000). Como categoría de análisis permite explicar la conformación de estructuras sociales a partir del accionar individual, además de la dinámica de las relaciones entre los actores sociales y políticos que inciden en un territorio. El CS es un valioso facilitador de las relaciones entre los individuos que actúan en diferentes escalas de la estructura social (micro-meso-macro); por tanto, permite la comprensión de los mecanismos que hacen posible la cooperación entre individuos y a la vez de los recursos que actúan en la construcción de estructuras sociales complejas (intercambio, cooperación, subordinación entre otros) a partir de relaciones verticales y horizontales (fig. 1).


Figura 1
Ejemplo de las estructuras de las relaciones en un ANP.
Fuente: Berkes (2007).

En esta reflexión se retoma, por un lado, la perspectiva culturalista del CS al referirse a los atributos individuales que se pueden inculcar en las personas (Putnam, 1993) que conforman los grupos u organizaciones en un territorio. Por otro, el enfoque estructuralista que considera los aspectos de la estructura de las relaciones entre los actores sociales y políticos que convergen en territorios complejos como las ANP. En el primero el CS se visualiza como un recurso individual y en el segundo como un recurso de carácter colectivo entre los individuos, los grupos y la sociedad; por ello es un elemento que se encuentra enraizado en el nivel micro, meso y macro de la estructura social.

Este trabajo hace énfasis en la segunda postura, ya que claramente el desarrollo de estructuras de gobernanza no depende de los atributos individuales de los sujetos sino del CS desde la perspectiva de las relaciones e intercambios entre los actores del territorio. La movilización de los recursos a favor de una gobernanza efectiva depende, en gran medida, de los recursos enraizados en la estructura social a los que se accede y a su movilización a través de acciones intencionadas y colectivas (Foronda y Galindo-Pérez, 2012).

Es necesario incluir al CS como categoría explicativa en torno al éxito o fracaso de los procesos de gobernanza en las ANP; comprender la escena social a partir de esta categoría permite reconocer la existencia de cierta “infraestructura social” entre los actores sociales que no proviene de modelos exclusivamente económicos o de naturaleza ambiental sino que se producen en el seno de las interrelaciones entre los agentes de interés.

La dinámica relacional y la gobernanza ambiental en las ANP

A manera de referencia empírica, organismos internacionales como la Organización de las Naciones Unidas para la Alimentación y la Agricultura (FAO) y la Unión Internacional para la Conservación de la Naturaleza (UICN) reconocen la superposición de las ANP con los territorios de comunidades campesinas e indígenas, en especial en los países de América Latina. Por ejemplo se ha encontrado que de 802 áreas protegidas decretadas en los países de América del Sur hasta 2010, el 27 % coincidían con territorios indígenas (Cisneros y McBreen, 2010). En el caso de México: de las 152 áreas de conservación decretadas hasta 2005, el 34 % correspondían parcial o totalmente con los territorios de pueblos indígenas (CONANP, 2005).

Desde la creación de las primeras ANP en América Latina, la gestión de sus recursos naturales ha estado bajo el dominio de dos usuarios básicos: los Estados y las comunidades que viven al interior o en torno a las áreas de conservación. En la mayoría de los casos, los intereses entre ambas partes no han sido complementarios; por su parte se observan las políticas, las estrategias y las prácticas burocráticas del Estado para alcanzar la conservación; mientras que las comunidades rurales con sus costumbres y formas de producción tradicionales han desarrollado diferentes formas de resistencia, resiliencia y adaptación (Joaqui y Figueroa, 2014) para hacer frente a los decretos gubernamentales.

La valorización económica de la naturaleza y su exitosa inserción comercial en los mercados internacionales de bienes y servicios es uno de los factores que explican el interés de actores sociales de diferentes niveles e incluso de distintos contextos territoriales sobre los recursos que albergan las ANP en el mundo (Santos, 1996; Cruz et al., 2013); los vaivenes internacionales también juegan un papel importante en el surgimiento de actores sociales que buscan incorporarse a la dinámica económica de estos territorios. Pese a ello las comunidades rurales que habitan en estas áreas han mantenido un protagonismo social y económico sustentado en el aprovechamiento histórico y tradicional de estos territorios, en los regímenes de tenencia social de la tierra y en la conformación de sociedades civiles fuertes (Botelho, 2008; Moyano, 2001).

La gestión de las ANP no puede explicarse como una acción pilotada unilateralmente desde el centro tradicional del poder político. En muchos casos los integrantes de las comunidades que habitan estos territorios han sido capaces de autorganizarse, generar reglas y normas sociales para mitigar el grado de ineficiencia del Estado en aquellos casos donde impera la gobernabilidad; a tal grado de constituirse en núcleos con poder de decisión y liderazgo y con capacidad de articularse con otros grupos para conformar actores de naturaleza asociativa, de defensa y reivindicación de intereses.

En este sentido ¿qué recursos sociales han permitido a las comunidades rurales convertirse en importantes núcleos de toma de decisiones, de reivindicación o de manejo de los recursos naturales en las ANP? Aunque se reconoce que el régimen de la tenencia de la tierra es un factor material que contribuye (junto con otros elementos de tipo cultural( a la determinación de las comunidades sobre las ANP, este trabajo de reflexión se enfoca en los recursos que operan en el plano social; específicamente en los activos sociales presentes en las relaciones entre los individuos de las comunidades y entre estos y otros actores sociales.

Para algunos autores (Natera, 2005; Bodin and Crona, 2008; Crona et al., 2017) el recurso que favorece la conformación de comunidades fuertes en entornos de alta diversidad social es el CS. Desde el enfoque culturalista puede ser abordado como un fénomeno subjetivo compuesto por “los valores éticos y sociales de los individuos que determinan cómo se relacionan unos con otros” (Foronda y Galindo-Pérez, 2012, p. 48); por tanto, es un componente cognitivo ligado a los procesos mentales que llevan a los integrantes de una comunidad a actuar con base en su “juicio moral”. No obstante, por su propia naturaleza, este tipo de CS carece de potencial para inducir a los individuos a actuar de manera colectiva; si bien establece en ellos una predisposición, permanece en el plano de sus emociones y estados psicológicos sin transitar al plano de la acción colectiva2, es un recurso intrínseco al individuo pero no una acción per se.

Es necesario que en el seno de la gobernanza ambiental se encuentre la vinculación de la gente en acciones colectivas que lleven a la formulación de decisiones conjuntas para el adecuado manejo y conservación de las ANP. El CS relacional constituye el principio y el fin de la gobernanza ambiental en términos de los recursos sociales para el fortalecimiento de las redes e instituciones (formales e informales, horizontales y verticales) que dan cauce a la organización social. Siendo así en el estudio de la gobernanza en las ANP deben ser visualizadas aquellas formas de CS que facilitan las relaciones, los vínculos y las redes para la conformación de organizaciones sociales con capacidad para el intercambio intracomunitario y con grupos u organizaciones de niveles y territorialidades múltiples.

El enfoque estructuralista reconoce en el CS el elemento de asociatividad como un importante motor en la movilización de los recursos para la concreción de objetivos comunes en el ámbito local y regional (Arriagada, 2003). Esta postura rescata los elementos estructurales de las relaciones sociales que facilitan la confiabilidad entre los actores, pero en términos de cooperación y reciprocidad (Hardin, 2002; Ostrom and Ahn, 2003). Esta postura reconoce al CS relacional que se gesta al interior de un grupo o comunidad (CS de unión o bonding), el que se manifiesta entre grupos o comunidades similares (CS de puente o bridging) y aquel que se establece con grupos externos a la comunidad (CS de enlace o linking).

Retomando la pregunta inicial de este apartado se reconoce el rol fundamental del CS de unión (bonding) en esquemas de gobernanza comunitaria, al referirse a las relaciones basadas en elementos culturales y normas compartidas que se establecen a nivel intracomunitario. La población indígena y campesina presente en las ANP encuentra en su devenir histórico y en el propio territorio la fuente de su identidad colectiva y cohesión social; son estos algunos elementos donde el CS de unión adquiere las condiciones para su reproducción.

Algunos autores (Jicha et al., 2011) señalan que este tipo de CS es un recurso altamente funcional en la organización comunitaria, pues facilita el desarrollo de estrategias que dan lugar a la conformación de instituciones y organizaciones locales de cooperación y cogestión (cooperativas, comités turísticos, asociaciones entre otras) entre los individuos en condiciones sociales similares que ocupan un mismo territorio. Aunque este trabajo busca señalar la importancia del CS relacional en su nivel más elemental (de unión), esta es una categoría analítica que “no alcanza” para dar explicación a los mecanismos que posibilitan la interacción entre los actores de distintas escalas en la estructura de las relaciones.

Si bien fortalece las relaciones al interior de la comunidad, cualquiera de las formas adoptadas por la gobernanza requiere que el CS enraizado en las relaciones intracomunitarias transite hacia otras formas de capital (de puente y de enlace) que posibiliten relaciones extracomunitarias (Leonard, 2004) y la conformación de estructuras sociales que faciliten el flujo de recursos (información, conocimiento, poder entre otros) a nivel horizontal y vertical.

Para Eden y Hampson (1997) las estructuras de gobernanza conformadas por actores sociales de diversos niveles (gobernanza multinivel) se concretan a través de instituciones y organizaciones capaces de establecer procesos, determinar objetivos, reducir las posibilidades de conflictos y resolver disputas entre los actores sociales. Lo anterior, sobrepasa las relaciones interpersonales diádicas a nivel comunitario y sugiere que la gobernanza en las ANP es un proceso más complejo que contempla la conformación de redes de actores y organizaciones cuyas relaciones estén mediadas por reglas robustas y equitativas de acceso y distribución de los recursos naturales (Ostrom and Ahn, 2003; Ostrom, 2008; Loft, Mann and Hansjürgensc, 2015).

En los esfuerzos por comprender la escencia de la gobernanza en las ANP este trabajo centra su atención en formas de CS que contribuyen a la conformación de redes de relaciones, oportunidades de negociación y lugares de reunión para que los individuos y las organizaciones puedan movilizar los recursos a favor de la conservación y demás acciones sobre estos ecosistemas. Esto rescata, de la postura estructuralista, el CS de puente y de enlace como formas de capital que implican inversiones y que por lo tanto aumentan la probabilidad de retorno de esas inversiones; en otras palabras, promueven la reproducción de conductas de reciprocidad y cooperación.

A diferencia del abordaje culturalista del CS, el estructuralista coloca estas formas de capital en el plano de la conducta y del sistema de relaciones y no en el plano abstracto de la cultura simbólica. Esta postura rescata algunos principios de la teoría de juegos al identificar en esta tipología de CS a la propiedad de facilitar la cooperación y reciprocidad entre actores sociales a diversas escalas y niveles como resultado de la repetición frecuente de interacciones en las que es posible confiar o traicionar (Ahn and Ostrom, 2002).

La importancia de estas formas de CS para mantener la vinculación o conexión producida entre los individuos u organizaciones, no radica en la preocupación de unos por otros sino más bien en su capacidad generadora de incentivos para cooperar; incentivos que tienen sus raíces en las expectativas sobre las ganancias que la reciprocidad mutua puede generar en el largo plazo (Ostrom and Ahn, 2003; Ostrom, 2008). Bajo estas premisas, el CS de puente y de enlace contribuyen al establecimiento de entendimientos compartidos entre los actores sociales que actúan a favor de la sinergía social y a la construcción de la institucionalidad3 local (formal e informal) como elementos fundamentales en las relaciones de gobernanza. Para el caso de las ANP es necesario el desarrollo de estos tipos de CS, pues constituyen la base para altos niveles de vinculación entre los actores sociales necesarios a la hora de hablar de gobernanza multinivel; la existencia de esta tipología de CS permite avanzar hacia un proceso de apertura de las comunidades y organizaciones locales para el fortalecimiento de las relaciones a nivel meso y macro.

Aunque el CS de unión evita la presencia de comunidades con escasa o nula capacidad para vincularse con el entorno a través de redes externas, su predominio tiene como resultado comunidades aisladas con una fuerte articulación interna que puede derivar en mecanismos de dominación como las redes clientelares (Durston, 2002; Noguera, 2016). Así las cosas, la gestión de los recursos naturales en las ANP requiere de la identificación y fortalecimiento del CS de puente y de enlace para la generación de escenarios más dinámicos conformados por mecanismos y estructuras de cooperación a favor de la conservación y aprovechamiento adecuado de los recursos naturales.

DISCUSIÓN FINAL: DESAFÍOS EN EL ESTUDIO DEL CAPITAL SOCIAL EN ANP

Si bien este trabajo ofrece una visión positiva y causal en torno al análisis del CS estructural como componente esencial en la construcción de estructuras de gobernanza, lo cierto es que reflexionar sobre sus potencialidades analíticas necesariamente conlleva a reconocer algunas de sus limitaciones que en contextos socialmente tan complejos como las ANP adquieren cierta particularidad.

Para algunos autores (Jiménez, 2009; Harvey, 2005) el posicionamiento de los recursos naturales como nuevos ejes de acumulación del actual estadio capitalista tiene su reflejo en la configuración de los territorios a nivel local. La lógica de creación de las ANP en diversas partes del territorio nacional y del mundo, responde más a criterios económicos que a la comprensión de estos territorios como espacios socioculturales; lo anterior, ha multiplicado las tensiones sociales entre los individuos y grupos sociales interesados en su aprovechamiento y ha dado lugar a la aparición de movimientos sociales y fuerzas que se manifiestan a través de la acción, la resistencia e incluso de la lucha en términos reales y simbólicos.

Las ANP son territorios que se colocan en el centro de múltiples intereses, por lo que la conformación de las estructuras de gobernanza para la gestión pública de estos ecosistemas no puede considerarse un proceso neutral y equilibrado; es decir se construyen como procesos de relaciones asimétricas y de poder. En una estructura social tan compleja como la de estos territorios confluyen diferentes individuos, comunidades, organizaciones gubernamentales y no gubernamentales y organismos internacionales que han sido capaces de conformar relaciones materiales y simbólicas de poder para controlar, autogestionar, significar y de manera general movilizar los recursos naturales que se encuentran en las ANP a favor de determinados intereses.

En la práctica, no se puede ignorar la existencia de estructuras sociales estratificadas o jerarquizadas donde ciertas ‘élites’ políticas o empresariales (De la Rosa, Cruz y Porras, 2016) utilizan la propia red de relaciones para ‘orientar’ las decisiones o el diseño de políticas públicas a favor de beneficios individuales (ventajas fiscales, concesiones, favores especiales entre otros) e incluso grupos que buscan el control de los recursos naturales; por ejemplo, en el caso de la actividad turística se prioriza el dominio de aquellos espacios de mayor atracción a través de concesiones.

En este sentido el enfoque estructural del CS puede dar cuenta de la dirección en la que se dan los intercambios en las relaciones de los patrones que mantienen esos intercambios4, de la densidad de los vínculos entre actores autónomos y entre las redes de organizaciones y de la posición que ocupan esos actores en la estructura de las relaciones; en general hace posible la comprensión de los patrones, las estructuras y los escenarios sociales que emergen de las relaciones facilitadas por las formas de CS. Sin embargo es una forma de intepretación funcionalista que entiende al CS únicamente como un flujo de recursos y no como un aparato regulador (o generador) de conflictos, tensiones y acuerdos entre individuos y grupos en el proceso de la construcción de redes de gobernanza (Martínez, 2004).

La incorporación de abordajes fenomenológicos, hermenéuticos y críticos pueden aportar marcos para la articulación de los motivos y las fuerzas intersubjetivas que actúan en las relaciones con las modalidades objetivas de aparición de las formas sociales (redes) que influyen en la conformación de la estructuras de gobernanza en un territorio. De esta manera el enfoque estructuralista del CS aunado a otros de tipo intepretativo podrían contribuir a comprender por qué territorios tan complejos como las ANP se configuran como espacios de relaciones de poder y confrontación con su respectiva territorialidad.

Existen otros enfoques relacionados con el CS (tales como el económico, cultural, simbólico e incluso político( que se centran en el conflicto y en la reproducción de las relaciones de poder para imponer, subordinar, contraponer sus intereses en las estructuras de gobernanza. Por ejemplo, para Bourdieu (2002) existen otros capitales o “poderes sociales fundamentales” que (al igual que el CS( son propios de los grupos y contribuyen a determinar su posición en la estructura de las relaciones; son mecanismos de poder ‘acumulados’ por los diferentes actores sociales para ejercer influencia en la toma de decisiones, para este caso sobre las formas de gestión del territorio. Este tipo de enfoques también se enmarcan en el análisis relacional del CS, pero abordan esas relaciones en un doble sentido: por un lado como relaciones objetivas (flujo, redes) y por otro recurrren a la dimensión atributiva y al enfoque culturalista al considerar al CS como una estructura incorporada e intersubjetiva.

Por su parte la visión utilitarista bajo la cual es comúnmente tratado el enfoque estructuralista del CS conlleva a ignorar la manifestación fenoménica y expresiva de este recurso desde los cambios sociohistóricos (Martins, 2009). Refiriéndose a las redes como una forma particular de CS, se observa que estas que no son estáticas ni permanentes; por el contrario, son altamente dinámicas en relación al factor tiempo; de tal forma que pueden evolucionar desde vínculos de amistad hasta redes organizadas para un fin. Estos cambios pueden analizarse a partir de la posición que ocupan los actores sociales en la red; aunque ya se identifican algunos modelos de análisis que pueden representar la dinámica de las redes en función de su transformación en el tiempo (Thomson and McLeod, 2015; Ryan and D’Angelo, 2018), la capacidad explicativa de ambas propuestas se encuentra enmarcada por el enfoque estructuralista del CS.

A pesar de los avances, estos enfoques encuentran dificultades metodológicas para explicar la estructura de las relaciones como esquemas engendrados en el devenir histórico de la sociedad. En estas líneas se destaca particularmente la ausencia de la perspectiva temporal; desde el enfoque estructuralista resulta complejo comprender la conformación del CS como un proceso de relación dialéctica entre estructura social, territorio, tiempo y poder. La constante y cambiante relación entre los actores sociales a través del tiempo puede dar lugar a la comprensión de las estructuras sociales generadoras de formas particulares de apropiación, organización y explotación del territorio y sus recursos; lo anterior, resulta particularmente útil para la identificación de estructuras de poder en sus formas más atrasadas y en sus manifestaciones presentes.

En el caso de las ANP este aspecto resulta de suma importancia debido a que algunos de estos territorios han estado dominados por estructuras añejas como el caciquismo local y gubernamental, las redes clientelares y el autoritarismo perverso que lejos de contribuir a la construcción de redes de gestión y alianzas entre actores han acentuado los conflictos en materia ambiental. Si bien la discusión en este apartado se centra en las limitaciones que el enfoque estructuralista del CS presenta en función de las relaciones de poder y el rol del devenir histórico para la conformación de la estructura de las relaciones en territorios complejos como las ANP, ese enfoque puede presentar algunas otras limitaciones en función de las propias necesidades de cada investigación. Lo cierto es que este apartado propone abandonar el análisis reduccionista con el que se está utilizando este enfoque en la mayoría de las investigaciones y sugiere incorporar elementos y dimensiones que permitan un análisis complejo en lo que se refiere al estudio de la gobernanza en las ANP.

CONCLUSIONES

En México, y en diversas partes del mundo, la gobernanza ambiental en las ANP es un tema de creciente interés. La diversidad de conflictos e intereses en torno a estos territorios devela la necesidad de estructuras sociales descentralizadas generadoras de mecanismos que faciliten la participación en la toma de decisiones de los diferentes actores sociales que confluyen en los parques nacionales, reservas de la biosfera, reservas forestales y otras modalidades de conservación.

La construcción de capacidades de gobernabilidad en la gestión de las ANP ha orientado a los investigadores a indagar sobre los diferentes recursos sociales que facilitan, impulsan, motivan y facultan a los actores sociales para conformar estructuras sociales (organizacionales) e institucionales que incentiven la participación social, el flujo de conocimientos, la reciprocidad y la cooperación a fin de alcanzar alianzas estratégicas para la conservación y el aprovechamiento sustentable de los recursos presentes en las ANP. Esta búsqueda se ha convertido en un campo científico emergente donde las relaciones de poder, el contexto histórico y económico, además de los intereses y los recursos (materiales y no materiales) de los actores sociales se sitúan en el centro de la discusión.

El CS se devela como uno de los recursos importantes que incentiva el desarrollo de estructuras de gobernanza ambiental. El diagnóstico de la dinámica relacional en territorios tan complejos como las ANP mexicanas se presenta como una herramienta que puede orientar las dinámicas de desarrollo en espacios donde la presencia de diversos actores sociales genera procesos complicados de concertación de intereses.

Material suplementario
REFERENCIAS BIBLIOGRÁFICAS
Ahn, T.K. and Ostrom, E. (2002). Social Capital and the second-generation theories of collective action: An analytical approach to the forms of social capital. Indiana, USA: Center for the Study of Institutions, Populations and Environmental Change Indiana University.
Arriagada, I. (2003). Capital social: potencialidades y limitaciones analíticas de un concepto. Estudios Sociológicos, 21(63), 557-584.
Bennett, N. and Dearden, P. (2014). Why local people do not support conservation: Community perceptions of marine protected area livelihood impacts, governance and management in Thailand. Marine Policy, 44, 107-116.
Bercovich, N. (2005). De las aglomeraciones territoriales a los sistemas productivos locales: el Programa de fomento a APL en Brasil. En SECyT Conglomerados productivos, competitividad, desarrollo local e innovación, Buenos Aires, Argentina.
Berkes, F. (2007). Community-based conservation in a globalized world. Proceedings of the National Academy of Science of the United States of America, 104(39), 15188-15193.
Bodin, O. and Crona, B. (2008). Management of Natural Resources al the Community Level: Exploring the role of social capital and Ladership in a Rural Fishing Community. World Development, 36(12), 2763-2779.
Borrini-Feyerabend, G., Kothari, A. and Oviedo, G. (2004). Indigenous and Local Communities and Protected Areas: Towards Equity and Enhanced Conservation. Cardiff, Wales: Cardiff University, IUCN.
Börzel, T. (1998). Organizing Babylon - On the Different Conceptions of Policy Networks. Public Administration, 76(2), 253-273.
Botelho, A. (2008). El protagonismo de las comunidades rurales como fundamento de la cogestión adaptativa incluyente de los recursos naturales en un territorio (tesis de posgrado). CATIE, Turrialba, Costa Rica.
Bourdieu, P. (2002). La distinción. Ciudad de México, México: Taurus.
Brenner, L. (2010). Gobernanza ambiental, actores sociales y conflictos en las Áreas Naturales Protegidas. Revista Mexicana de Sociología, 72(2), 283-310.
Brenner, L. y Vargas, D. (2010). Gobernabilidad y gobernanza ambiental en México. La experiencia de la Reserva de la Biosfera Sian Ka’an. Polis, 6(2), 115-154.
Cisneros, P. y McBreen, J. (2010). Superposición de territorios indígenas y áreas protegidas en América del Sur. Quito, Ecuador: UICN.
Cohen, M. (2013). Geografías de la gobernanza ambiental. Espacio Abierto. Cuaderno Venezolano de Sociología, 22(1), 7-43.
Coleman, J. (1990). Foundations of social theory. Cambridge, USA: Belknap Press of Harvard University Press.
CONANP. (2005). Áreas Naturales Protegidas federales de México. Ciudad de México, México: CONANP, SEMARNAT.
Crona, B., Gelcich, S. and Bodin, O. (2017). The importance of interplay between learderschip and social capital in shaping outcomes of rights-baed fisheries governance. World Development, 91, 70-83.
Cruz, E., Albrecht, H. and Briones, A. (2016). Collaborative Networks and Tourism Management of Peri-Urban Forests. International Development Journal of Sustainable Development and Planing, 11(2), 172-181.
Cruz, E. et al. (2013). La confrontación social por el espacio costero: la configuración de paisajes turísticos en Puerto Morelos, Quintana Roo. Región y Sociedad, 25(56), 127-160.
De la Rosa, B., Cruz, G. y Porras, F. (2016). Redes de política, élites y gobernanza. Marco teórico para el estudio de un caso turístico. PASOS. Revista de Turismo y Patrimonio Cultural, 14(3), 595-609.
Duomulin, D. (2007). Las políticas de las áreas naturales protegidas como laboratorios para los esquemas público-privado. Una interpretación a partir del Fondo Mexicano para la Conservación de la Naturaleza. En Fontaine, G., van Vliet, G. y Pasquis, R. (Coords.), Políticas ambientales y gobernabilidad en América Latina (pp. 57-78). Quito, Ecuador: FLACSO, IDDRI, CIRAD.
Durand, L., Figueroa, F. and Trench, T. (2014). Inclusion and Exclusion in Participation Strategies in the Montes Azules Biosphere Reserve, Chiapas, Mexico. Conservation & Society, 12, 175-189.
Durston, J. (2002). El capital social campesino en la gestión del desarrollo rural. Díadas, equipos, puentes y escaleras. Santiago de Chile, Chile: CEPAL.
Eden, L. and Hampson, F. (1997). Clubs are Trump: The Formation of International Regimes in the Absence of a Hegemon. En Hollingsworth, R. and Boyer, R. (Coords.), Contemporary Capitalism: The Embeddedness of Institutions (pp. 361-394). Cambridge, England: Cambridge University Press.
Farinós, J. (2005). Nuevas formas de gobernanza para el desarrollo sostenible del espacio relacional. Revista Ería, 67, 219-235.
Feyerabend, G. et al. (2014). Gobernanza en Áreas Protegidas. De la comprensión a la acción. Gland, Suiza: UICN.
Foronda, C. y Galindo-Pérez, L. (2012). Argumentación relativa a la confianza territorial. Claves sobre capital social. Cuadernos de Desarrollo Rural, 9(68), 41-63.
Grafton, Q. (2005). Social Capital and fisheries governance. Ocean & Coastal Management, 48(9-10), 753-766.
Gudynas, E. (2010). La ecología política de la crisis global y los límites del capitalismo benévolo. Íconos. Revista de Ciencias Sociales, 36, 53-67.
Hardin, R. (2002). Trust and Trustworthiness. New York, USA: Russell Sage Foundation.
Harvey, D. (2005). El nuevo imperialismo: acumulación por desposesión. Buenos Aires, Argentina: CLACSO.
Ho, T. et al. (2014). A multilevel analytical framework for more-effective governance in human-natural systems: A case study of marine protected areas in Vietnam. Ocean & Coastal Management, 90, 11-19.
Ishihara, H. and Pascual, U. (2009). Social capital in community level environmental governance: A critique. Ecological Economics, 68(5), 1549-1562.
Jicha, K. et al. (2011). Individual participation in collective action in the context of a Caribbean island state: Testing the effects of multiple dimensions of social capital. Rural Sociology, 76(2), 229-256.
Jiménez, C. (2009). Las nuevas geografías del capital: sujetos, narrativas y políticas de la producción espacial. Revista Espacio Crítico, 10, 30-55.
Joaqui, S. y Figueroa, A. (2014). Factores que determinan la resiliencia socioecológica para la alta montaña andina. Revista Ingenierías Universidad de Medellín, 13(25), 45-55.
Karki, S. (2013). Do protected areas and conservation incentives contribute to sustainable livelihoods? A case study of Bardia National Park Nepal. Journal of Enviromental Management, 128(15), 988-999.
Kimbu, A. and Ngoasong, M. (2013). Centralised Descentralisation of Tourism Development: A Network Perspective. Annals of Tourism Research, 40, 235-259.
Laborde, R. (2007). Los territorios indígenas traslapados con áreas del sistema de Parques Naturales en la Amazonia Colombiana: situación actual y perspectivas. Recuperado de http://www.foronacionalambiental.org.co/wp-content/uploads/2011/11/PolicyPaperFna-023.pdf.
Lemos, M.C. and Agrawal, A. (2006). Enviromental Gobernance. Annual Review of Enviroment and Resources, 31, 297-325.
Leonard, M. (2004). Bonding and Bridging Social Capital: Reflections from Belfast. Sociology, 38(5), 927-944.
Lin, N. (1999). Building a Network Theory of Social Capital. Connections, 22(1), 28-51.
Loft, L., Mann, C. and Hansjürgensc, B. (2015). Challenges in ecosystem services governance: Multi-levels, multi-actors, multi-rationalities. Ecosystem Services, 16(16), 150-157.
Martínez, Z. (2004). Cogestión de recursos naturales en la Región Atlántica de Colombia. INNOVAR, 23, 158-167.
Martínez, N. y Espejel, I. (2015). La investigación de la gobernanza en México y su aplicabilidad ambiental. Economía, Sociedad y Desarrollo, XV(47), 153-183.
Martins, P. (2009). Redes sociales: un nuevo paradigma en el horizonte sociológico. Cinta de Moebio, 35, 88-109.
Moyano, E. (2001). El concepto de capital social y su utilidad para el análisis de las dinámicas del desarrollo. Revista de Fomento Social, 56, 35-63.
Natera, A. (2005). La gobernanza como modo emergente de gobierno y gestión pública. Gestión y Análisis de Políticas Públicas, 33-34, 53-65.
Noguera, J. (2016). La visión territorial y sostenible del desarrollo local. Una perspectiva multidisciplinar. Valencia, España: Universidad de Valencia.
Ostrom, E. (1990). Governing the commons: The Evolution of Institutions for Collective Action. Cambridge, England: Cambridge University Press.
Ostrom, E. (2008). Institutions and the environment. Economic Affairs, 28(3), 24-31.
Ostrom, E. y Ahn, T.K. (2003). Una perspectiva del capital social desde las ciencias sociales: capital social y acción colectiva. Revista Mexicana de Sociología, 65(1), 155-233.
Paavola, J. and Adger, N. (2005). Institutional ecological economics. Ecological Economics, 53(3), 353-368.
Paz, M. (2008). Del caciquismo a la gobernanza. Desafíos en la construcción de acuerdos en un distrito minero en México. En Weiss, J. y Bustamante, T. (Coords.), Ajedrez ambiental. Manejo de recursos naturales, comunidades, conflictos y cooperación (pp. 139-156). Quito, Ecuador: FLACSO.
Polanyi, K. (1957). Trade Market and Early Empires. Glencoe, USA: Free Press.
Pomeroy, R. and Douvere, F. (2008). The engagement of stakeholders in the marine spatial planning process. Marine Policy, 32(5), 816-822.
PNUD. (1997). Governance for sustainable human development. New York, USA: PNUD.
Putnam, R. (1993). Making Democracy Work: Civic Traditions in Modern Italy. New Jersey, USA: Princeton University Press.
Ramos, E. y del Mar, M. (2002). Nuevas formas de institucionalidad y su influencia en el desarrollo de las áreas rurales europeas. Información Comercial Española, ICE: Revista de economía, 803, 91-104.
Rhodes, R. (1996). The New Governance: Governing without Government. Political Studies, 24, 652-667.
Rist, S. et al. (2007). Moving from sustainable management to sustainable governance of natural resources: The role of social learning processes in rural India, Bolivia and Mali. Journal of Rural Studies, 23, 23-37.
Ryan, L. and D’Angelo, A. (2018). Changing times: Migrants’ social network analysis and the challenges of longitudinal research. Social Networks, 53, 148-158.
Sabbatella, I. (2010). Crisis ecológica y subsunción real de la naturaleza al capital. Revista Íconos, 14(1), 69-80.
Santos, M. (1996). De la totalidad al lugar. Barcelona, España: Oikos-Tau.
Schejtman, A. y Berdegué, J. (2004). Desarrollo territorial rural. Debates y temas rurales. Santiago de Chile, Chile: RIMISP.
Thomson, R. and McLeod, J. (2015). New frontiers in qualitative longitudinal research: An agenda for research. International Journal of Social Research Methodology, 18(3), 243-250.
Tosun, C. (2000). Limits to community participation in the tourism development process in developind countries. Tourism Management, 21, 613-633.
Turner, J. (2000). The Formation of Social Capital. En Dasgupta, P. and Seralgeldin, I. (Coords.), Social Capital. A Multifaceted Perspective (pp. 94-116). Washington, USA: The World Bank.
Woolcock, M. (2000). The Place of Social Capital in Understanding Social and Economic Outcomes. Canadian Journal of Policy Research, 2(1), 11-17.
Yüksel, F., Bramwell, B. and Yüksel, A. (2004). Centralized and Decentralized Tourism Governance in Turkey. Annals of Tourism Research, 32(4), 859-886.
Zurbriggen, C. (2011). Gobernanza: una mirada desde América Latina. Perfiles Latinoamericanos, 19(38), 39-64.
Notas
Notas
Para citar este artículo: Cruz, E. y Velázquez, J.A. (2018). La gobernanza ambiental en las áreas naturales protegidas mexicanas: una reflexión desde el enfoque del capital social estructural. Revista Luna Azul, (47), 177-195. DOI: 10.17151/luaz.2019.47.10. http://lunazul.ucaldas.edu.co/index.php/component/content/article?id=302.
1 De acuerdo con Borrini-Feyerabend, Kothari y Oviedo (2004) en un ANP se pueden identificar cuatro tipos de gobernanza en función del actor social o actores sociales dominantes en la toma de decisiones: la gestión gubernamental (Government management); la gestión multiple (MultiStakeholder management); la gestión privada (Private management) y la gestión comunitaria de los recursos naturales (Community management).
2 Desde las teorías de la elección racional, el CS es visto como un recurso que emerge de la interacción entre agentes racionales; destacando la dimensión contractual del mismo, en el sentido de que los individuos cooperan entre sí solo porque consideran que es bueno para sus intereses hacerlo; por tanto, es un comportamiento racional. En cambio, el enfoque relacional contempla al CS desde las relaciones sociales y su potencial para facilitar a los individuos determinados tipos de acciones colectivas (Moyano, 2001).
3 Desde la perspectiva de la nueva economía institucional se entiende por institucionalidad al conjunto de reglas formales e informales y sus mecanismos de ejecución que inciden sobre el comportamiento de los individuos y del conjunto de actores que persiguen colectivamente unos objetivos comunes (Ramos y del Mar, 2002).
4 De acuerdo con Polanyi (1957), los intercambios en las relaciones pueden ser de tres tipos: recíprocos, que se dan entre individuos con carencias y recursos similares en un contexto de sociabilidad; de tipo redistributivo, se producen entre individuos de diferentes jerarquías con recursos desiguales y de mercado, donde la ciruclación de bienes y servicios se hace a través del mercado y sus leyes.

Figura 1
Ejemplo de las estructuras de las relaciones en un ANP.
Fuente: Berkes (2007).
Buscar:
Contexto
Descargar
Todas
Imágenes
Visor de artículos científicos generados a partir de XML-JATS4R por Redalyc