Abstract: The present study is focused on the cognitive level of Mathematical Working Space (MWS) and the component of the epistemological level related to semiotic representations in fraction addition. A test measuring students’ conversion and problem - solving ability in fraction addition was developed and administered to 388 primary and secondary school students (about 11-14 years old) three times. Multivariate analysis of variance (MANOVA) for repeated measures and implicative method revealed that the students’ performance improved as they move within primary school and within secondary school. A hiatus in performance progress is indicated, though, when the students moved from primary to secondary school. This finding is in line with a compartmentalized way of thinking indicated for this age group. Didactical implications are discussed.
Keywords:ConversionConversion,Problem solvingProblem solving,Fraction additionFraction addition,TransitionTransition,Mathematical Working SpaceMathematical Working Space.
Resumen: El presente estudio se enfocó en el nivel cognitivo del Espacio de trabajo matemático (ETM) y el componente de nivel epistemológico relacionado con representaciones semióticas en la suma de fracciones. Se desarrolló un test que mide la habilidad de los estudiantes para la conversión y la resolución de problemas en la suma de fracciones y se aplicó en tres ocasiones a 388 estudiantes de primaria y secundaria (aproximadamente de 11 a 14 años de edad). Un análisis multivariado de la varianza (MANOVA, por sus siglas en inglés) con medidas repetidas y método implicativo reveló que el rendimiento de los estudiantes mejoró conforme avanzaban en la primaria y secundaria. Sin embargo, se indica que el progreso en el rendimiento tiene una interrupción cuando los estudiantes avanzan de la primaria a la secundaria. Este descubrimiento concuerda con la forma de pensar compartimentalizada indicada para este grupo de edad. Se discuten las implicaciones didácticas.
Palabras clave: Conversión, Resolución de problemas, Suma de fracciones, Transición, Espacio de Trabajo Matemático.
Resumo: Este estudo centra-se no nível cognitivo do Espace de Trabalho Matemático (ETM) e a componente do nível epistemológico relacionado com as representações semióticas da adição de fracções. Um teste foi desenvolvido para medir a capacidade de conversão de registos dos alunos e o uso de estratégias de resolução de problemas de adição de fracções. Este teste foi aplicado três vezes a 388 alunos do ensino primário e secundário (alunos entre 11 e 14 anos). A análise de variância multivariada (MANOVA) para medidas repetidas e a análise implicativa revelaram uma melhoria do desempenho dos alunos quando eles se mantêm no mesmo grau (primário e secundário). No entanto, uma lacuna na evolução do desempenho ocorre quando os alunos passam do primário para o secundário. Este resultado é suportado pelo pensamento compartimentado que caracteriza este grupo etário. Algumas implicações educacionais são discutidas.
Palavras-chave: Conversão, Resolução de problemas, Adição de fracções, Transição, Espaço de Trabalho Matemático.
Résumé: La présente étude est centrée sur le niveau cognitif de l’Espace de Travail Mathématique (ETM) et sur la composante du niveau épistémologique liée aux représentations sémiotiques de l’addition des fractions. Un test mesurant les capacités de conversion des étudiants et de résolution de problèmes dans l’addition des fractions a été développé. Ce test a été appliqué à 388 élèves du primaire et du secondaire (entre 11 et 14 ans) trois fois. Une analyse de variance multivariée (MANOVA) pour les mesures répétées, ainsi qu’une analyse implicative, ont révélé que la performance des étudiants s’améliore au sein du même niveau scolaire (primaire, secondaire). Toutefois, un hiatus dans le progrès des performances apparaît quand les étudiants passent de l’école primaire au secondaire. Ce résultat est soutenu par la façon compartimentée de penser qui caractérise ce groupe d’âge. Des implications didactiques sont discutées.
Mots clés: Conversion, La résolution de problèmes, Addition de fractions, Transition, Espace de Travail Mathématique.
Mathematical working space relations with conversions between representations and problem solving in fraction addition
Relaciones del espacio de trabajo matemático con las conversiones entre representaciones y la solución de problemas en la suma de fracciones

Received: 14 January 2013
Accepted: 15 December 2013
In the Mathematical Working Space (MWS) two levels are involved: one of epistemological nature, which is related to the mathematics content and the other to cognitive aspects. In fact, mathematical work is the result of a continuous process of genesis that allows an inner joint at epistemological and cognitive levels and articulation of these two levels. Representations are a basic component of any epistemological plane related to a particular mathematical field (Kuzniak, 2011). Particularly, a representation is any configuration of characters, images or concrete objects that stand for something else (DeWindt & Goldin, 2003).
Fraction addition is an important and challenging notion in the learning of Mathematics in both primary and secondary education (Deliyianni, Elia, Panaoura, & Gagatsis, 2007). A number of studies indicate the necessity of using a variety of appropriate representations to support students’ construction of fractions. For instance, Cramer, Wyberg and Leavitt (2008) point out that fraction circles vividly demonstrate the need to find common denominators when adding fractions and that these representations show the steps to be taken to exchange given fractions with equivalent ones with common denominators. Adjiage and Pluvinage (2000) propose the use of a uni-dimensional geometrical representation to express fractions. In fact, the number line has been acknowledged as a suitable representational tool for assessing the extent to which students have developed the measure interpretation of fractions and reaching fraction additive operations (Keijzer & Terwel, 2003).
In this study, we concentrated on the cognitive processes of the students dealing with fraction addition conversions and problems in a one - year period, during their transition either within primary school (Grade 5 to 6), within secondary school (Grade 7 to 8), or from primary to secondary school (Grade 6 to 7). Conversion means a transformation of representations that consists of changing a system of representation without changing the objects denoted. It is used in a broad sense. Thus, it is not necessarily related to registers. A number of researchers (e.g. Hitt, 1998; Gagatsis & Shiakalli, 2004) stress the important role that conversion ability plays in problem solving and understanding mathematical concepts. However, the development of conversion and problem - solving ability hasn’t been examined extensively yet and particularly within the scope of MWS. In this study, an analysis of the students’ cognitive processes was undertaken taking into account that the mathematical work in a school can be described in three different levels: personal, reference and appropriate MWS. Mathematics aimed at by the institutions is described in the reference MWS. This should be arranged by the teacher in an appropriate MWS, in order to allow effective implementation in the classroom where each student works within his personal GWS (see Introduction).
The contribution of the study becomes even more important considering the critical transitional stage of the students who are examined and the difficulties students face during their transition from one educational level to the other (Whitley, Lupart, & Beran, 2007). In fact, we move a step beyond Deliyianni’s and Gagatsis’s (2013) study that proposes a model of the development of the students’ multiple - representation flexibility and problem - solving ability in fraction addition. Multiple - representation flexibility refers to switching between different systems of representations of a concept, as well as recognizing and manipulating the concept within multiple representations (Gagatsis, Deliyianni, Elia, & Panaoura, 2011). Deliyianni and Gagatsis’s (2013) findings provided evidence for the strong interrelation between representational flexibility and problem solving developmentally. The results indicated, also the students’ established pre-existent knowledge and the important role that the initial state of the aforementioned cognitive parameters play in their advancement.
Data were collected from 388 primary and secondary school students (about 11-14 years old) in Cyprus. A test (Deliyianni & Gagatsis, 2013) that measures students’ conversion and problem - solving ability in fraction addition was developed and administered to the same students three times, with intervals of 3 to 4 months between them. The first measurement took place at the end of the school year, while the next two measurements were conducted in the next school year. To be precise, 108 students were 5th graders, 132 students were 6th graders and 148 students were 7th graders at the first measurement, while 108 students were 6th graders, 132 students were 7th graders and 148 students were 8th graders at the second and the third measurement. All students had already been taught the fraction concept, fraction equivalence, fraction order and same and different denominator fraction addition before the first measurement.
The tasks were designed in such a way that they could be similar to a variety of situations and tasks on fractions that are included in the Mathematics textbooks used in Cyprus. The designing of the tasks preceded a detailed analysis of the content of the mathematics textbooks of the four grades under study (Deliyianni et al., 2007). In conversion tasks the representations (i.e., source and target) that students were asked to use were predetermined. In problem - solving tasks the only predetermined or given representation was the system(s) of representation of the statement of the problems, while the representational transformation processes that students need to apply in order to reach a solution are tacitly required (i.e. indirect treatments, recognitions and conversions).
In particular, the test (see Appendix) that was constructed included:
The problem with a diagram as an informational representation (PD) and the verbal problem with a diagram as an auxiliary representation (PVD) require the application of the trial and error strategy or a visualization strategy (i.e., composition of the parts of a geometric figure). The two verbal problems (PV, JV) require the use of deductive reasoning and the choice of the appropriate operations, respectively.
To compare students’ mean performance in the components of conversion and problem - solving ability at the three measurements, MANOVA for repeated measures and paired t-test was carried out with SPSS. Differences were significant at a p value of 0.05 or smaller. Furthermore, the implicative statistical method (Gras, Briand, & Peter 1996) has been conducted by using C.H.I.C. The analysis gives information concerning whether success in one task tends to imply success in another task and the difficulty of the tasks based on students performance.
The results of the multivariate analysis showed that there is a significant interaction between the time of measurement and the age of the students [Pillai’s F(28, 746)=5.25, p<0.001] concerning conversion and problem - solving ability in fraction addition. Specifically, we found that students’ performance in conversion tasks from a symbolic to a diagrammatic representation [F(4, 379)=3.41, p<0.01], conversion tasks from a diagrammatic to a symbolic representation [F(4, 379)=4.53, p<0.01], verbal problems [F(4, 379)=5.33, p<0.01] and problems with a diagram as an informational and an auxiliary representation [F(4, 379)=10.71, p<0.01] vary depending on whether students move either within primary school (Grade 5 to 6), within secondary school (Grade 7 to 8) or from primary to secondary education (Grade 6 to 7). The means and standard deviations for these components at the three measurements by age group are presented in Table I.
According to the results, students’ performance significantly improved between the first and the third measurement, as they moved within primary school (Grade 5 to 6) in all dimensions: conversion from a symbolic to a diagrammatic representation (t=-5.12, df=107, p<0.05), conversion from a diagrammatic to a symbolic representation (t=-6.01, df=107, p<0.05), verbal problems (t=-5.33, df=107, p<0.05) and problems with a diagrammatic representation (t=-4.44, df=107, p<0.05).
As for the students who move from primary to secondary school (Grade 6 to 7), they have the highest mean performance at the first measurement compared with the other two age groups both in conversion and problem - solving dimensions. At the second measurement, as these students enroll in secondary school (Grade 7), their performance is decreased significantly in verbal problems (t=2.69, df=131, p<0.01) and problems with a diagram as an informational and an auxiliary representation (t=3.90, df=131, p<0.01). In conversion tasks from a symbolic to a diagrammatic representation (t=1.03, df=131, p=0.31) and conversion tasks from a diagrammatic to a symbolic representation (t=0.49, df=131, p=0.16) a stability of performance is noted between the first two measurements. Except the conversion tasks from a diagrammatic to symbolic representation (t=1.72, df=131, p=0.44), the performance of these students increased significantly in all the dimensions between the second and the third measurement: conversion from a symbolic to a diagrammatic representation (t=-2.52, df=131, p<0.05), verbal problems (t=-2.93, df=131, p<0.05), problems accompanied by a diagram (t=-2.61, df=131, p<0.05). However, their performance at the third measurement is similar to their performance one - year before at the first measurement in conversions from a symbolic to a diagrammatic representation (t=-1.14, df=131, p=0.13), conversions from a diagrammatic to a symbolic representation (t=-1.05, df=131, p=0.15) and verbal problems (t=-0.05, df=131, p=0.48).

The students who move within secondary school (Grade 7 to 8), exhibit a stability of performance in the one - year period between the first and the third measurement in conversion tasks from a diagrammatic to a symbolic representation (t=-1.66, df=147, p=0.05). An important improvement in their performance is noted, though, in conversion tasks from a symbolic to a diagrammatic representation (t=-4.76, df=147, p<0.05), verbal problems (t=3.28, df=147, p<0.05) and problem-solving tasks that are accompanied by a diagram (t=-3.43, df=147, p<0.05).
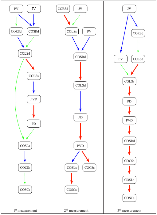
Diagrams 1 to 3 present the implicative relations of students’ answers in conversion and problem - solving tasks at the three measurements during their transition within primary school (Diagram 1), within secondary school (Diagram 3) and the transition level from primary to secondary school (Diagram 2). The most difficult tasks, for the specific group of students are presented at the beginning of the implicative chains. According to implicative analysis, the success in these tasks tends to imply success in the rest of the tasks. The easiest tasks are shown at the end of each implicative chain. All the implicative indexes (according to the classic theory) range between 79 and 100.
At the first measurement, the most difficult tasks are the verbal problems for the students who move within primary school (Grade 5 to 6). Students’ success in solving them respectively tends to imply success in conversion tasks having diagrammatic (number line, rectangular area diagram) and symbolic representation as source and target representation. Therefore, their successful solution results in students’ success in solving problems having a diagram as an informational or an auxiliary representation. These tasks may be characterized by a moderate degree of difficulty for this group of students. At the first measurement the easiest tasks are the conversion tasks having symbolic and diagrammatic representation (number line, circular and rectangular area diagram) as the source and target representation respectively. An easy task is also the same denominator fraction - addition conversion task from circular to symbolic representation. It should be mentioned also that as far as the students are concerned the same denominator fraction - addition conversion tasks are easier than different denominator fraction - addition conversion tasks. Furthermore, students encounter more difficulties in the tasks involving number line in relation with the tasks involving other types of diagrammatic representations.
When these students are enrolled in Grade 6 (second and third measurement) the same tasks as those at the first measurement were still the most difficult. However, the number of easy tasks increases at the third measurement. For instance, the diagrammatic problem belongs to the easy-task group at the third measurement while at the first and second measurement it is found to have a moderate degree of difficulty.
Verbal problems are the most difficult tasks for the students who move from primary to secondary school (Grade 6 to 7) as well. The tasks which respectively have a moderate degree of difficulty are conversion tasks having diagrammatic (number line, rectangular area diagram) and symbolic representation as the source and target representation. A big number of tasks at the first measurement, which are similar to the tasks at the third measurement for the students who move within primary school, belong to the easy - task group.
However, at the second measurement, as these students move to secondary school, radical alterations are revealed concerning the way students behave during the solution of conversion and problem - solving tasks. In fact, two separate implicative chains appeared indicating a compartmentalized way of thinking. In one of these implicative chains, problems that are accompanied by a diagram and conversion tasks having symbolic and diagrammatic representation as source and target representations, are included respectively. The other implicative chain consists of verbal problems and conversion tasks respectively having diagrammatic and symbolic representation as the source and target representation. At the third measurement, the same tasks as at the first measurement are considered to be difficult. However, many tasks at the first measurement belong in the easy - task group (e.g., diagrammatic problems) but at the third measurement these tasks are assigned to the group of moderate - degree - of - difficulty tasks. At the end of the implicative chain conversion, tasks that involved the circular area diagram as the source or target representation arose.



At the first measurement the most difficult tasks are the verbal problems for the students who move within secondary school (Grade 7 to 8). These tasks are the most difficult at the second and third measurement as well. Students’ improvement through measurements is evident in the implicative chains. A characteristic example is the different denominator fraction - addition conversion task from a symbolic to a rectangular area diagram (COSRd) that is found in the beginning of the implicative chain at the first and second measurement but at the third measurement it is found at its end.
In this study, we focused on the cognitive processes of the students dealing with fraction - addition tasks involving different modes of representations over a one - year period during their transition either within primary school (Grade 5 to 6), within secondary school (Grade 7 to 8), or from primary to secondary school (Grade 6 to 7).
According to the results, interesting variations in students’ performance regarding conversion ability respectively having diagrammatic and symbolic representation as the source and target representation, and vice versa, and verbal and diagrammatic problem - solving ability across the different age groups are revealed. Particularly, the findings indicated that the students’ performance improved within the same educational level (primary school, secondary school). However, in line with previous studies (e.g. Whitley et al., 2007) we did find a hiatus in performance progress when the students moved from primary to secondary education. This finding is even verified further by the results that revealed the compartmentalized way of thinking of this age group. In fact, as far as the students, who are at the transition level from primary to secondary school, are concerned, success in one type of conversion did not necessarily imply success in another mode of conversion for the same concept; that is fraction addition. Lack of implications or connections among different types of conversion (i.e., with different starting representation) of the same mathematical content is the main feature of the phenomenon of compartmentalization (Duval, 2006) and indicates that students of this age group did not construct the whole meaning of fraction addition and did not grasp the whole range of its applications. As Even (1998) supports the ability to identify and represent the same concept in different representations and the flexibility to move from one representation to another allow students to see rich relationships, and develop deeper understanding of the concept. This inconsistent behavior can also be seen as an indication of students’ conception that different representations of the same concept are completely distinct and autonomous mathematical objects and not just different ways of expressing the meaning of a particular notion. In other words, students may have confused the mathematical object of fraction addition with its semiotic representation (Duval, 2006).
A hypothetical interpretation for students’ behaviour could be that the development of students’ fraction - addition understanding was indicative of “U-shaped behavioural growth” (Strauss & Stavy, 1982): the early appearance of a type of behaviour in Phase 1, a later dropping out of that type of behaviour in Phase 2, and the subsequent reappearance of the initial type of behaviour in Phase 3. In fact, there is a U-shaped behavioural growth in the sense that students at the transition level from primary to secondary school performed better in primary school (Grade 6), their performance decreased at the beginning of secondary school (Grade 7), while it increased, but remained at the same level as in primary school at the end of the school year in secondary school (Grade 7).
The possible factors contributing to this lack of improvement are the differences regarding the representations and the representation transformations used in primary and secondary education Mathematics textbooks used in Cyprus (Deliyianni et al., 2007). Taking into account the stage - environment fit theory Whitley et al. (2007) indicate that students experience declines in performance, if their educational environment does not support their current developmental stage and does not promote continued cognitive and emotional developmental growth. Thus, we assume that for students going through early adolescence, changing domains of fraction - addition symbolism from primary to secondary school might not be appropriate, and as a result, students experience academic difficulties.
Founded on the various MWS levels, it seems that the MWS of the primary school students (personal) and teachers (reference) are based on the same paradigm regarding fraction addition. Within the MWS of both, students and teachers, the component of the epistemological level related to semiotic representations is conceived and approached in the same way. The mathematical work of both teachers and students is based on the use not only of symbolic representations, but also of diagrammatic and verbal representations and their interrelations. In other words, the reference MWS has been adapted to the personal MWS. Thus, it has been successfully transformed into an appropriate MWS.
The MWS of the secondary school students (personal) and the schools and teachers (reference) are based on a different paradigm regarding fraction addition. Secondary school students, at this early stage (Grade 7), need to use not only symbolic representations, but also diagrammatic and verbal representations and their coordination in order to solve fraction - addition tasks. Schools and teachers, however, promote a more abstract and symbolic approach to the representation and learning of fractions. Therefore, when the students encounter tasks that require flexible manipulation of representations in fraction addition, they face difficulties. In other words, the reference MWS which is aimed to by secondary schools concerning the concept of fraction addition has not been successfully transformed into an appropriate MWS, as it does not allow its successful implementation in the classroom where every student works within his / her personal MWS.
A limitation of this study was the fact that it does not investigate the phenomenon of congruence and non - congruence between a source and target representation in conversion tasks, which is useful to be examined in a future research. The findings of this study support, though, Schoenfeld, Smith and Arcavi’s (1993) claim that learning to understand and to be competent in handling multiple representations can be a long - winding, context dependent, nonlinear and even tortuous process for students. In fact, the appropriate MWS must be constantly changed to fit the constraints that arise. The selection and organization of tasks, given to students by their teacher, are essential in the constitution of the appropriate MWS (see Introduction). For this reason, the use of multiple representations in fraction - addition learning, the connection, the coordination and comparison with each other and the conversion from one mode of representation to another, should not be left to chance, but should be taught systematically in both primary and secondary education, so that the students develop the skills of representing and handling mathematical knowledge in various forms with flexibility.





