Artículos
Recepción: 13 Febrero 2020
Aprobación: 26 Junio 2021
DOI: https://doi.org/10.12802/relime.21.2423
Resumen: Se buscó conocer la epistemología de los profesores sobre el conocimiento matemático escolar. El estudio se enmarcó en la Teoría Socioepistemológica entendiendo la matemática como una actividad humana desde el relativismo epistémico. Este estudio cualitativo utilizó el análisis microscópico para formar categorías y luego analizó dialécticamente esas categorías. El interés investigativo surgió al observar la influencia del eurocentrismo, el mono epistemismo de la escuela y la ausencia de algunos conocimientos en la enseñanza. La epistemología del profesor influye su enseñanza y afecta el modelo escolar como herramienta de cambio o de continuidad social. Los resultados mostraron que los profesores mayoritariamente entienden la matemática como un conocimiento a priori, asignando a la acción humana el rol de descubrirla, interpretarla o formalizarla.
Palabras clave: Socioepistemología, Conocimiento matemático escolar, Epistemología del profesor.
Abstract: It was sought to know the epistemology of the teachers on school mathematical knowledge. The study was framed in the Socioepistemological Theory, understanding mathematics as a human activity from epistemic relativism. This qualitative study used microscopic analysis to form categories and then dialectically analyzed those categories. The investigative interest arose when observing the influence of Eurocentrism, the mono epistemism of the school and the absence of some knowledge in teaching. The epistemology of the teacher influences his teaching and affects the school model as a tool for change or social continuity. The results showed that teachers mostly understand mathematics as a priori knowledge, assigning to human action the role of discovering, interpreting or formalizing it.
Keywords: Socioepistemology, Mathematical school knowledge, Teacher epistemology.
Resumo: Procuramos conhecer a epistemologia dos professores sobre o conhecimento matemático escolar. O estudo foi enquadrado na Teoria Socioepistemológica, entendendo a matemática como uma atividade humana a partir do relativismo epistêmico. Este estudo qualitativo usou a análise microscópica para formar categorias e, em seguida, analisou dialeticamente essas categorias. O interesse de investigação surgiu ao observar a influência do eurocentrismo, do mono epistemismo da escola e da ausência de alguns saberes na docência. A epistemologia do professor influencia seu ensino e afeta o modelo escolar como ferramenta de mudança ou continuidade social. Os resultados mostraram que os professores, em sua maioria, entendem a matemática como um conhecimento a priori, atribuindo à ação humana o papel de descobri-la, interpretá-la ou formalizá-la.
Palavras chave: Socioepistemologia, Conhecimento escolar matemático, Epistemologia do profesor.
Résumé: Nous avons cherché à connaître l’épistémologie des enseignants sur les savoirs mathématiques scolaires. L’étude a été encadrée dans la théorie socioépistémologique, comprenant les mathématiques comme une activité humaine à partir du relativisme épistémique. Cette étude qualitative a utilisé l’analyse microscopique pour former des catégories, puis a analysé dialectiquement ces catégories. L’intérêt de la recherche est né de l’observation de l’influence de l’eurocentrisme, du mono épistémisme de l’école et de l’absence de certaines connaissances dans l’enseignement. L’épistémologie de l’enseignant influence son enseignement et affecte le modèle scolaire comme outil de changement ou de continuité sociale. Les résultats ont montré que les enseignants appréhendent surtout les mathématiques comme des connaissances a priori, assignant à l’action humaine le rôle de la découvrir, de l’interpréter ou de la formaliser.
Mots clés: Socioépistémologie, Connaissances scolaires mathématiques, Épistémologie des enseignants.
1. Antecedentes del problema
En la enseñanza de las matemáticas escolares se observan ausencias de ciertos conocimientos. Estas ausencias corresponden a diversos saberes matemáticos que no forman parte del curriculum de la escuela. Los conocimientos matemáticos dejados fuera de la enseñanza escolar, son creaciones de personas y grupos sociales que también quedan excluidos de formar parte del conocimiento oficial escolar.
Podemos observar en la escuela la presencia de una racionalidad mono epistémica del conocimiento que obedece, en parte, a la aceptación de la ciencia moderna como criterio único de verdad. Algunos argumentos que favorecen entender a la ciencia como criterio preferente de verdad ven propiciada su materialización en el eurocentrismo como fenómeno global de dominación. El eurocentrismo es una expresión hegemónica que coloca a Europa como centro de todo. En Quijano (1999) y De Sousa (2010) se describe que los efectos del eurocentrismo se expresan en la exclusión de conocimientos y de las personas y grupos que les dan origen. El eurocentrismo es un producto colonizador que aún persiste y se manifiesta de manera importante en lo que se conoce como colonización cognitiva (De Sousa, 2010).
El mono epistemismo de la institución escolar se expresa en la monoculturalidad del curriculum. La escuela como institución del estado, ha sido entendida para Althusser (1991), como una herramienta de control ideológico del estado sobre las personas y que busca la reproducción de las condiciones sociales de producción. Por otra parte, Berger y Luckman (1986) la entienden como un agente de socialización que provee la cultura que los individuos harán propia. Lo anterior da cuenta de la importancia de la escuela en la vida de las personas y las sociedades. El curriculum como expresión pública de la escuela, ha recreado y desarrollado el mono epistemismo de carácter científico permeando a gran parte de la población con la enseñanza de algunos conocimientos declarados oficiales y excluyendo a muchos otros que no encuentran cabida en el espacio escolar.
Esta situación afecta también a la matemática escolar, que está marcada por la ausencia de muchos conocimientos matemáticos. Por esta razón, se necesita avanzar en la democratización de su enseñanza. Esto es, lograr que se abran espacios para enseñar otras formas de conocer en matemáticas, relativizando las posturas epistémicas de la escuela y el profesorado. Algunos ejemplos de conocimientos ausentes en el curriculum escolar chileno son las construcciones matemáticas de las primeras naciones que habitan hasta hoy el territorio del país. Estos conocimientos intencionalmente ignorados por la escuela están vigentes y son usados por diferentes comunidades y grupos humanos de distintas zonas geográficas del territorio chileno.
Tanto en la institución escolar como en la sociedad toda, la figura del profesorado tiene gran importancia. Su trabajo de enseñanza es decisivo en el proceso antropogénico de los individuos o sujetos sociales. De esta forma, los docentes como agentes de cambio social adquieren relevante interés investigativo. Observamos que hoy predomina una escasa consciencia sobre sus epistemologías propias, así como un desconocimiento generalizado sobre la epistemología del conocimiento escolar. Si se aspira a relativizar las posturas epistemológicas para la democratización de la enseñanza de la matemática escolar, es necesario que profesores y profesoras identifiquen sus posturas epistemológicas individuales a fin de facilitar las modificaciones que fuesen necesarias.
Debido a lo anterior, el objetivo de esta investigación fue analizar la epistemología que manifiestan los profesores sobre el conocimiento matemático escolar. Para eso se trabajó con 75 docentes que se imparten clases a niños entre los 6 y los 15 años de edad, en la Región de la Araucanía en Chile. Este estudio de caso heurístico buscó también aportar a la construcción teórica de la epistemología de los profesores sobre el conocimiento matemático escolar apoyándose en la constatación histórica del conocimiento matemático y la dialectización de la información recogida.
Nuestra búsqueda de la epistemología del profesorado, difiere de la búsqueda de sus creencias. Las creencias son construcciones personales de los individuos que se entienden “como una parte de la dimensión personal, afectiva y emocional, íntimamente ligada a la propia cultura que se manifiesta en el ambiente en el que estamos y en el que configuramos, influyendo, a su vez, en nosotros y en lo que hacemos” (Oliver, 2009, p 63). Se puede hablar de creencias como teorías implícitas que cada persona construye para dar sentido y consistencia a la experiencia cotidiana (Rodrigo, Rodríguez y Marrero, 1993).
Por su parte, la epistemología se refiere a construcciones específicas sobre el conocimiento, tradicionalmente situados en el estudio de la ciencia. Pese a existir epistemologías individuales, estas se entienden desde el posmodernismo, influenciadas por un marco de saber acorde a la determinada “verdad” impuesta desde un poder en cada época (Foucault, 1998). Estos marcos hegemónicos regulatorios de las epistemologías se conocen como epistemes. Debido a la existencia de epistemes, es de gran dificultad que las personas puedan entender o crear concepciones fuera del marco hegemónico que le asigna cada época. Por lo anterior, el estudio de la epistemología involucra el estudio y consideración de las relaciones ideológicas, de clase y de poder de cada tiempo histórico.
En particular, este estudio se acoge a los principios de la Teoría Socioepistemológica de la Matemática Educativa. Desde esta concepción teórica el estudio de la epistemología del conocimiento incorpora el componente de lo social relativizando la aceptación de formas válidas de conocer.
Para el desarrollo de este estudio fue necesario realizar una revisión histórica de la epistemología del conocimiento matemático. Esto se hizo con el propósito de lograr una interpretación integrada de la realidad, entendiendo al conocimiento matemático como parte de un todo histórico y de esta forma construir proposiciones dialécticas para poder analizar la epistemología de los profesores sobre el conocimiento matemático escolar.
1.1. Epistemología del conocimiento matemático
Para comenzar, se hace necesario una aproximación al desarrollo histórico de la epistemología del conocimiento matemático desde Pitágoras, Platón, Aristóteles y Euclides; la Modernidad de Leibniz (2007), Kant y Mill; las escuelas de fundamentación de la matemática como los logisitas, formalistas e intuicionistas hasta autores del siglo XX como Wittgenstein (1988), Feyerabend y Lakatos que transitan desde el positivismo clásico hasta el anarquismo epistemológico abriendo cabida a las concepciones metafísicas en las matemáticas.
En esta revisión se evidencia que el conocimiento matemático ha sido motivo de intensas reflexiones a lo largo de la historia. La pugna entre las características de inmutabilidad y universalidad versus las propuestas enriquecidas desde la mecánica cuántica que plantean la imposibilidad de la inmutabilidad en las relaciones de sujeto objeto y por tanto la inconsistencia de cualquier criterio de universalidad, han obligado a los interesados en la materia a adoptar posturas frente a este problema respecto a la esencia de los entes matemáticos.
Una considerable distinción entre las diferentes posturas de pensamiento referidas al conocimiento matemático en la historia, tiene que ver con la idea del apriorismo versus el posteriorisismo. Esto se refiere a entender el conocimiento matemático como algo anterior al hombre y por tanto independiente de él, o entenderlo como un conocimiento posterior al hombre y por tanto dependiente de él. Esta distinción deriva en la comprensión del conocimiento matemático como un cuerpo objetivo de verdades o una construcción subjetiva de saberes.
Una situación que es necesario destacar se refiere a la centración de las teorías. Esto quiere decir, en qué se han centrado principalmente las teorías que se ocupan de estudiar el conocimiento matemático. Mayoritariamente se ha atendido el estudio de los objetos matemáticos. En contraste, la postura teórica de este estudio no tiene su centración en el objeto, sino en el ser humano haciendo matemáticas en contextos específicos, matematizando su entorno, es decir, en el proceso de producción del conocimiento matemático (Cantoral, 2013).
La Figura I intenta representar algunas de las principales corrientes que han influido la forma de entender este conocimiento matemático en la historia.

En nuestro análisis, hemos identificado que a lo largo de la historia ha predominado una postura epistemológica lógico racional de herencia idealista que encuentra su expresión más desarrollada en el siglo XX en el círculo de Viena. Pese a ciertas diferencias entre las corrientes de pensamiento sobre la matemática, predominan en ellas elementos de universalidad que caracterizan a los objetos matemáticos. La tendencia mono epistemológica con que se ha entendido el conocimiento matemático se puede relacionar con la influencia platónica. En ella, las características ideales de los objetos existen separadas de las situaciones materiales de la realidad sensible. Los objetos matemáticos entendidos como entes habitan en el mundo de las ideas y poseen características universales que no se afectan por el tiempo ni el espacio.
De forma contraria a las ideas idealistas o apriorisistas emergen las corrientes materialistas de la comprensión del conocimiento y la realidad. Estas sufren un importante desarrollo en Alemania a fines del siglo XIX. Destacados son los aportes de Engels en su obra Dialéctica de la Naturaleza, en donde, por ejemplo, refiriéndose al infinito plantea, “El infinito matemático está tomado, aunque sea de un modo inconsciente, de la realidad, razón por la cual sólo puede comprenderse partiendo de la realidad y no de él mismo, de la abstracción matemática” (Engels, 1981, p.232).
Una alternativa epistemológica posteriorista más cercana en el tiempo es la llamada Teoría Socioepistemológica de la Matemática Educativa. Esta teoría desarrollada por Cantoral, surge a finales del siglo XX y se ocupa principalmente de la construcción social del conocimiento. Su interés no radica en el estudio de los objetos matemáticos, sino más bien se ocupa de la producción matemática como fruto de la acción humana sobre el medio en contextos específicos. Desde su enfoque materialista incorpora novedosamente elementos de lo social a la epistemología del conocimiento matemático. La Socioepistemología, como teoría de lo social que asume un enfoque materialista sobre el estudio del conocimiento matemático es una opción que difiere del platonismo, porque entiende que las personas tienen la capacidad de construir explicaciones de la realidad que les es suya mediante procesos propios de construcción de significados compartidos.
No se puede pensar que las distintas formas de entender la realidad y el conocimiento son casuales. Ellas implican modos antagónicos de comprender la existencia de las cosas. Las diferentes posturas epistemológicas del cocimiento matemático traen consigo pugnas y contraposiciones de corrientes ideológicas contrarias. Cada una de ellas se relaciona con intereses históricos que afectan directamente nuestras formas de vida. Por ejemplo, el apriorismo y la inmutabilidad de los objetos son ideas contrapuestas a las ideas materialistas posteriores a Hegel. Engels (1981) plantea que cambio y movimiento son atributos de la materia. Para los materialistas la matemática debe ser estudiada a partir del comportamiento de la materia y no de ella misma. Esto se explica en el entendido que, para ellos, en las sociedades capitalistas la estructura o base material de los modos de producción determina a la superestructura social en donde se producen los fenómenos ideológicos, es decir, las ideas como leyes, estado o matemáticas. Para ellos, las leyes que rigen el pensamiento subjetivo son las mismas que rigen el mundo objetivo.
Antes del siglo XVIII, el materialismo no se ocupó de investigar la premisa recién descrita. Por esa razón, hasta ese entonces predominó el idealismo, cuya marca de objetividad sobre el conocimiento verdadero requería de la estabilidad y la permanencia. El apriorismo idealista no considera la acción humana en la creación del conocimiento matemático. Desde la contemplación intuitiva de Platón, la monadología de Leibniz, la intuición y el concepto como elementos fundantes del conocimiento en Kant, la idea del yo absoluto en Schelling, hasta la dicotomía entre pensar y conocer de Hegel, se observa una relegación del ser humano de la posibilidad creadora y transformadora de su propia historia. Solo a fines del siglo XIX, Marx desarrolla una alternativa ideológica que coloca al ser humano en el centro de la historia y como motor de una estructura fundamental representada por las relaciones económicas de producción. Contemporáneo y en cooperación al trabajo de Marx, Engels desarrolla en parte de su obra la llamada Dialéctica de la matemática. La relación entre desarrollo material del ser humano y producción de conocimiento se describe a continuación.
Así como Darwin descubrió la ley de la evolución del mundo orgánico, Marx descubrió la ley de la evolución de la historia humana; el hecho tan sencillo, pero oculto hasta entonces bajo la maleza ideológica, de que el hombre necesita, en primer lugar, comer, beber, tener un techo y vestirse antes de poder hacer política, ciencia, arte, religión, etc.; que por tanto la producción de los medios materiales inmediatos de vida y, por consiguiente, la correspondiente fase de la evolución económica de un pueblo o de una época son la base sobre la que se han desarrollado las instituciones estatales, las concepciones jurídicas, el arte y también las ideas religiosas de los hombres, con arreglo a la que por tanto deben explicarse y no al revés, como hasta entonces se había venido haciendo (Engels, 1981, p. 66)
El surgimiento del materialismo histórico eliminó los defectos principales de todas las teorías idealistas que le antecedieron que se limitaban al examen de los motivos ideológicos de la actividad humana sin investigar sus causas materiales y, además, estudiaban en lo fundamental tan sólo el papel de las personalidades destacadas en la historia, sin prestar atención a las acciones de las masas populares, verdaderos artífices de la historia y gestores del conocimiento (Rosental y Iudin, 1984).
En esta historia de contrapuestos epistemológicos, una contradicción sencilla de observar es la oposición de los círculos religiosos en algunas épocas, pero no es la única. Así los trabajos de Leibniz y Newton sobre el análisis infinitesimal fueron duramente criticados por el obispo Berkeley, particularmente el concepto de momento newtoniano fue altamente cuestionado, ni siquiera los trabajos de Cauchy en el siglo XIX pudieron terminar con esta corriente opositora. A lo anterior, Lobachevsky en 1826 presenta sus argumentos para una geometría no euclidiana, pero no es hasta finales del siglo XIX que sus propuestas son reconocidas y desarrolladas. Sólo después del surgimiento de la teoría de la relatividad las propuestas sobre una supuesta naturaleza del continuo espacio-tiempo se convirtieron en parte de los fundamentos matemáticos.
La revisión de las corrientes de pensamiento y las epistemologías referidas al conocimiento matemático en la historia, da cuenta de interesantes pugnas entre ideas contrapuestas sobre la matemática. Es un hecho que este conocimiento ha causado gran interés tanto de filósofos, como de teóricos que buscan explicaciones de las cosas o pretenden dar respuestas a problemas concretos en sus campos de estudio.
En este dinámico espacio de diversidades sobre la interpretación de la realidad y el conocimiento, los profesores de matemáticas no están inmunes a estas pugnas ideológico - epistemológicas. La epistemología del profesorado sobre el conocimiento matemático influirá sus formas de enseñanza y, por lo tanto, el proceso antropogénico que desarrolla la escuela. Zemelman (2001) advierte la importancia de observar la formación pedagógica del profesorado avanzando a propuestas investigativas más abstractas que consideren asuntos epistemológicos del conocimiento en la formación de profesores. Para él, las políticas de formación de los científicos sociales en América Latina no han mostrado un interés por esto, quizá porque se cree que asuntos como la epistemología del conocimiento debe ser trabajo sólo de los filósofos. Así como el conocimiento de las disciplinas escolares, el conocimiento pedagógico y el conocimiento didáctico son parte de la formación de profesores, es importante que el conocimiento epistemológico también lo sea. Esto permitirá al profesorado reflexionar y problematizar el conocimiento que enseña y a la vez adquirir mayor conciencia de su influencia en la vida de las y los estudiantes.
Las relaciones de las diferentes posturas epistemológicas sobre el conocimiento matemático en la historia se manifiestan en la escuela a través de una expresión mono epistémica de carácter científico. La predominancia de la valoración del conocimiento científico por sobre otros conocimientos se explica a través del eurocentrismo como forma de dominación mundial. Él es en parte responsable de las ausencias de múltiples conocimientos locales en el curriculum escolar. Para que se logre la democratización de la enseñanza matemática escolar se requiere avanzar hacia el relativismo epistémico que acepte la validez de diversos tipos de conocimientos. Este tránsito o cambio epistemológico no es un asunto sencillo. Su debate lleva décadas de desarrollo. En el anarquismo epistemológico de mediados del siglo XX se encuentran afirmaciones como, “Pese a eso, la ciencia continúa reinando de modo soberano, porque sus seguidores son incapaces de comprender y están mal dispuestos a pactar con ideologías distintas (Feyerabend, 1986, p. 192).
En la revisión del mono epistemismo de carácter científico que ha influido desde Europa nuestro continente, se observa que tal como el carácter neutral propuesto a los objetos matemáticos desde el idealismo, el estado moderno se define también como una estructura ideológicamente neutra. Y en ese tipo de estados, la ciencia ha logrado catalogarse y ser aceptada como estructura neutral con conocimiento positivo independiente de la cultura, ideología o prejuicio. Ella se presenta como descubridora de un método que transforma las ideas ideológicamente contaminadas en teorías verdaderas, pues no se muestra a sí misma como simple ideología, sino como una medida objetiva de todas las ideologías. Así la ciencia se excluye de la separación entre estado e ideología logrando que el estado permita que en la instrucción escolar los padres puedan elegir si sus hijos entran o no a la clase de religión, pero no pueden decidir sobre la clase de ciencia.
Estas epistemologías del conocimiento centradas en el valor de la ciencia, han afectado a nuestro continente bajo distintas expresiones colonizadoras influyendo en la mayoría de la población. Especialmente vulnerable a estas influencias son aquellos que acceden a la enseñanza escolar. Esto se explica al entender que la escuela es la institución del estado que se encarga de la difusión de las ideologías y valores dominantes, así como de su estandarización en la población a través del curriculum.
1.2. La escuela como herramienta de la hegemonía epistémica
Apple (1996) pone de manifiesto que la escuela en su expresión pública, el curriculum, formula su decisión de definir como más justificado el conocimiento de algunos grupos, dificultando que el conocimiento de otros salga a la luz, produciendo así ausencias de contenidos y significados. De Sousa (2010) explica estas ausencias argumentando que lo que no existe es activamente producido como no existente. Esto quiere decir, que las ausencias de conocimientos en el espacio escolar son intencionadas y no casuales. Estas decisiones de incluir a unos conocimientos y dejar fuera a otros ha permeado el curriculum escolar afectando la forma de entender las matemáticas en la población.
Desde una postura materialista que entiende a las matemáticas como una actividad humana realizada por personas y grupos sociales en contextos específicos, se acepta que las creaciones matemáticas se relacionan con sus contextos socio históricos. En ese caso, la decisión de la escuela de excluir conocimientos creados por las personas y los significados que estas les atribuyen, es también la exclusión de las personas y grupos sociales que en sus prácticas sociales dieron origen a esos saberes. Desde esta perspectiva podría llegar a decirse que el acto de exclusión de conocimientos en el espacio escolar es la negación del hombre por el hombre.
Los procesos de control hegemónico social, político y cultural han generado un sistema escolar que ha tendido a invisibilizar formas de conocimiento usados y emanados en y desde las prácticas sociales de una gran parte de la población. Esta exclusión se sustenta en la existencia de epistemes instaladas desde la colonialidad que evidencian solo ciertos tipos de conocimiento como válidos y oficiales basándose en la instalación de discursos hegemónicos (Gramsci, 1967) y se apoya en ciertos medios de difusión económicamente controlados.
Las posturas epistemológicas que se debaten al interior de la escuela, la transforman en un escenario complejo. El profesorado que a diario se desenvuelve en ella, no siempre es consciente de estas pugnas. Sin embargo, la importancia de sus decisiones sobre la enseñanza y las diferentes alternativas de desarrollo del curriculum desde su implementación didáctica, tienen gran repercusión en el tipo de ser humanos que crea la escuela. La acción del profesorado en el aula es la que da o no cumplimiento a los fines de la escuela expresados en el curriculum. De esta forma, la epistemología que los profesores tengan sobre el conocimiento matemático jugará un papel fundamental en su toma de decisiones, tal como lo describe Zemelman (2001).
La reflexión sobre asuntos epistemológicos del conocimiento a enseñar, no es una práctica común en las escuelas. En general, los establecimientos educacionales tienen dificultades para organizar sus tiempos de reflexión pedagógica. Esto se debe a sus altos niveles de trabajo y dificultades de organización interna. Sin embargo, sin importar si existe o no reflexión o consciencia sobre ella, la epistemología que se tiene sobre el conocimiento, influye en la toma de decisiones pedagógicas y la forma que se desarrolla la enseñanza y por lo tanto afecta a las y los estudiantes. Es necesario explicitar que, no porque algo no se converse o visibilice, quiere decir que no existe o no tiene efectos importantes sobre lo que hacemos.
En Porlán, Rivero y Martín del Pozo (1997), se describe una tendencia del profesorado a requerir respuestas prácticas para la realización de sus tareas de enseñanza, mostrando desinterés y rechazo por asuntos como, por ejemplo, la epistemología o cualquier forma de argumentación teórica. Esto también ocurre en el campo de las matemáticas escolares, las que en ocasiones se ven reducidas al cálculo numérico y desarrollo algorítmico. El desconocimiento de asuntos epistemológicos del conocimiento matemático escolar y la falta de problematización sobre éste, puede volvernos vulnerables a cualquier intento de dominación cognitiva. La reflexión, problematización y juicio constante sobre el conocimiento, pueden transformarse en una forma de defensa cognitiva necesaria en un escenario de complejas diferencias, pugnas y luchas ideológicas como el hasta acá descrito.
Para compensar los intentos hegemónicos de la escuela se requiere reflexionar constantemente sobre asuntos referidos a los fines de la escuela y la enseñanza. Por esto, Zemelman (2001) propone la necesidad de una constante resignificación como tarea principal de las ciencias sociales, especialmente sobre la construcción del conocimiento. También se debe atender la tensión entre teoría y práctica. Esta es descrita en De Sousa (2010) como una tensión con carácter de ceguera. Se trata de una ceguera en donde la teoría “sub teoriza” a la práctica y la práctica atribuye irrelevancia de la teoría. La distancia entre teoría y práctica no obedece solo al contexto, es más bien un asunto de carácter ideológico y epistemológico.
Se hace necesario que en las escuelas se abran mayores espacios para la reflexión epistemológica, especialmente sobre el conocimiento matemático. Fuera del espacio escolar este conocimiento ha inquietado históricamente desde filósofos hasta estadistas o grandes hombres de fe. La paradoja de esto es que el creador del conocimiento matemático, el hombre común, es quien ha estado más ausente de estas reflexiones sobre el conocimiento. Así también, la presencia del profesorado ha sido escasa en estos asuntos. Eso conlleva una preocupación, porque son quienes tiene la misión de educar matemáticamente a la población escolar compuesta por niños, niñas y jóvenes. En la medida que las y los profesores adquieran conciencia de sus epistemologías y su relación con la episteme dominante, tendrán mayores herramientas anti hegemónicas para contrarrestar cualquier intento de dominación cognitiva que pudiera suceder.
Por lo tanto, para el logro de los esfuerzos anti hegemónicos es fundamental la función que desempeña el profesorado. Ellos actúan en un espacio determinado en la intersección entre la estructura y la superestructura social, constituyendo un bloque histórico determinante para la contradicción de difusión o cambio del discurso cognitivo dominante que da sustento a la hegemonía del conocimiento de unos pocos sobre el de muchos.
Encontramos que, las concepciones epistemológicas del profesorado, son herramientas con las que interpreta la realidad y se desenvuelve en ella y son a la vez obstáculos que inhiben cursos de acción alternativos (Porlán, Rivero y Martín del Pozo, 1997). Por lo que, estas epistemologías pueden ser parte de la solución al problema de justicia cognitiva y reconocimiento del valor social del conocimiento que se requiere nuestro continente. La justicia cognitiva que se necesita, no es otra cosa que el reconocimiento y valoración de las diversas construcciones de conocimiento hechas por las diferentes personas, grupos humanos y culturas. Como las epistemologías de los profesores son sistemas de ideas en evolución, las orientaciones que éstas adquieran pueden ayudar a la consolidación de criterios más inclusivos que reconozcan la diversidad epistémica del conocimiento matemático y reafirmen posturas de relatividad al respecto.
2. Fundamento teórico
El enfoque que guió este estudio toma como referente a la Teoría Socioepistemológica de la Matemática Educativa. Esta teoría se caracteriza por ser “contextualizada, relativista, pragmática y funcional” (Cantoral, 2013, pág. 139). Este estudio comparte con la Socioepistemología la descentración del objeto matemático para ocuparse en estudiar al hombre haciendo matemáticas en contextos específicos. En particular, nos interesa estudiar la epistemología del profesor sobre el conocimiento matemático escolar. Esta investigación coincide con la Socioepistemología al asumir “la legitimidad de toda forma de saber, sea este popular, técnico o culto” (Cantoral, 2013, p. 26). También concuerda en entender que el saber matemático “se ha constituido socialmente en ámbitos no escolares y su introducción al sistema educativo le obliga a modificaciones que afectan su estructura y funcionamiento” (Cantoral, 2013, p. 26).
Tal como la Socioepistemología problematiza el saber, lo historiza y dialectiza, este estudio desde una concepción materialista de la realidad, hace una revisión histórica y asigna un tratamiento dialéctico a los procesos de construcción social del conocimiento matemático.
La dialectización del saber conlleva concebir al cambio como una categoría fundamental del ser. Se entiende que nada es estático y nada es inmutable, el movimiento es el principio de las cosas. Desde esta perspectiva, la realidad está sometida al cambio histórico. Por lo tanto, las epistemologías sobre el conocimiento no son entendidas como estados definitivos, sino como procesos dinámicos del ser. El cambio tiene su origen en la existencia de contradicciones en el seno mismo de las cosas y se caracteriza por una racionalidad que responde al esquema de afirmación, negación y negación de la negación.
Debido a que el trabajo didáctico del profesor condiciona la producción matemática de los estudiantes, Cantoral (2013) ha entendido a la institución como un agente estructurante de las formas de enseñanza y las formas de socialización del conocimiento. Esto ha movido a la Socioepistemología a incorporar aspectos sociales a la investigación didáctica, ampliando el espacio de la escuela e incorporando otras prácticas de referencia, generando así un cambio conceptual de centración.
La Socioepistemología no se ocupa de los conceptos y sus estructuras conceptuales de manera aislada, sino que se enfoca en las prácticas que los producen y propician el uso de estos (Cantoral, 2013). En este estudio hemos querido enfatizar los procesos de construcción social del conocimiento matemático y su difusión institucional a través de la comprensión de las epistemologías que tienen los profesores entendiéndolos como agentes estructurantes de las formas de pensamiento de sus estudiantes.
Desde la teoría Socioepistemológica, Cantoral (2013) explica que se han formulado tres preguntas importantes: ¿cuál es la naturaleza del conocimiento matemático?, ¿qué es conocer en matemáticas? y ¿cuáles son los mecanismos de difusión institucional? Estás preguntas orientan la búsqueda de respuestas sobre cuál es la epistemología de los profesores sobre el conocimiento matemático.
3. Método
Estudiar la epistemología del conocimiento de un grupo humano como una forma relativa de verdad deriva en disyuntivas metodológicas por encontrar la forma de hacer visible algo invisible y a veces inconsciente, pero indudablemente permeado por la realidad social y las relaciones de poder del momento histórico.
Dado el carácter metafísico del objeto de estudio, la epistemología del profesorado sobre el conocimiento matemático, se optó por un modelo investigativo cualitativo. El carácter metafísico está dado por la inmaterialidad del objeto de estudio. La opción del modelo cualitativo se basa en que para esta investigación la realidad no es objetiva, son más bien los métodos positivos los que objetivan la realidad. Según Vela (2008 en Tarrés coord.) La metafísica “es, la ciencia fundamental de lo que es, pero no puede experimentarse empíricamente. Metafísica, o sea más allá de lo físicamente estudiable o medible” (Gómez, 1990, p.5).
Esta investigación corresponde a un estudio de caso heurístico. Se entiende el concepto de caso como método básico de investigación de las ciencias sociales y el caso heurístico según Eckstein (2008, en Tarrés coord.) corresponde a una elección deliberada que se realiza con el fin de contribuir al desarrollo teórico de una idea.
El caso heurístico estudiado estuvo compuesto por 75 docentes que se desempañan entre 1° año de enseñanza básica y II año de enseñanza media en la Región de la Araucanía en Chile. De ellos, 39 son profesores de Educación Básica de los cuales 37 poseen Postítulo de especialidad en Matemáticas. Los otros 36 profesores son docentes de Matemáticas en Enseñanza Media y 4 de ellos poseen grado de Magister, 3 en Educación Matemática y 1en Matemática Educativa.
Dada la dificultad de crear un diseño metodológico que pudiera dar cuenta de la epistemología de los profesores sobre el conocimiento matemático, se tomó la decisión de formular una pre-categoría de análisis construida a partir de elementos de la Teoría Socioepistemológica: Origen de las nociones matemáticas. Esta pre-categoría fue creada para orientar la búsqueda de información dejando abierta la posibilidad de surgimiento de nuevas categorías en la información recogida.
La información se recogió durante reuniones de reflexión pedagógica que se efectuaron con cada uno de los profesores del caso de forma individual, esto es con cada uno de ellos por separado. La técnica utilizada para la recogida de información durante el desarrollo de las reflexiones pedagógicas fue la entrevista cualitativa no estructurada. En Tarrés (2008) encontramos que la entrevista cualitativa se ubica en el plano de la interacción entre individuos cuyas intenciones y símbolos están muchas veces ocultos y donde su empleo permite descubrirlos.
La información recogida en notas de estudio fue ordenada y luego sometida a diferentes etapas de procesamiento. Se comenzó con un microanálisis línea a línea para realizar los procesos de codificación abierta, axial y selectiva. Una vez que la información recogida estuvo ordenada en categorías y subcategorías, que responden a la Socioepistemología, se analizó dialécticamente con contrastación bibliográfica y del marco teórico. Luego se compararon las posturas epistemológicas identificadas en los integrantes del caso con las corrientes epistemológicas predominantes en la historia. En esta etapa se buscaron similitudes con algunas corrientes epistemológicas para poder comprender en mayor profundidad los dichos del profesorado e intentar sus epistemologías propias.
La dialéctica utilizada es un método científico de análisis crítico para abordar los fenómenos de la naturaleza y de la realidad social. En ella se realiza el ejercicio de contraponer opuestos de ideas con el fin de lograr una síntesis que dé cuenta de la realidad. Este ejercicio corresponde a un trabajo de reflexión filosófica desde una concepción materialista de la historia. La dialéctica es opuesta al análisis cartesiano y a todo idealismo.
4. Resultados
A continuación, se presentan los análisis sobre la información recogida y organizada en las categorías y subcategorías construidas a partir de la información recogida. Se analizarán 2 categorías que fueron identificadas en el tratamiento de la información. En el diseño metodológico se definió una pre categoría tomada de la Socioepistemología: Origen de las nociones matemáticas. Pero luego de tratar la información emergió una nueva categoría: Naturaleza del conocimiento matemático.
Estas dos categorías fueron consideradas para ser analizadas como parte integrante de los supuestos epistemológicos del profesorado. La naturaleza del conocimiento matemático es una preocupación del programa socioepistemológico de investigación. Esto se puede observar en la afirmación referida a la socioepistemología en donde se aprecia que ésta “establece una filiación entre la naturaleza del conocimiento que los seres humanos producen con las actividades mediante las cuales, y en razón de las cuales, dichos conocimientos son producidos” (Cantoral, Montiel y Reyes -Gasperini, 2015, p. 12).
4.1. Sobre el origen de las nociones matemáticas
De la información recogida durante el desarrollo de las reuniones de reflexión pedagógica que se realizaron con cada uno de los profesores que conformaron el caso, se pudo identificar la pre categoría Origen del conocimiento matemático. En los momentos de entrevista cualitativa no estructurada de reflexión sobre el conocimiento matemático los participantes enunciaron afirmaciones como las que mostramos a continuación. En esta oportunidad los profesores son nombrados como P1, P2, P3...Pn, pero no mantienen un orden entre ellos. Mostramos algunas de las afirmaciones emergidas del microanálisis con el interés de exponer una muestra representativa del total de las declaraciones del caso.
P1: Están en la naturaleza y se descubren o descifran por el hombre.
P2: La matemática se encuentra en la naturaleza y el hombre crea diseños o modelos que permiten descifrarla.
P3: Su origen está en la observación de lo que nos rodea.
P4: Desde el comienzo de los tiempos el hombre se ha visto en la necesidad de descubrir la matemática con el fin de dar soluciones a sus problemas cotidianos. La matemática está en todos los lados en donde podamos observar.
P5: La matemática está a nuestro alrededor en todas las cosas naturales y en todo lo que nos rodea, el hombre descubre y descifra tratando de comprender sus maravillas.
P6: Está en todo lo que nos rodea el hombre lo ha descubierto al existir una necesidad.
P7: El origen de la matemática es la creación de todas las cosas, ahí están. El ser humano lo descubrió y las interpreta con símbolos para explicar los milagros exactos que ella produce.
P8: Su origen está para ser descubierto por el hombre. Transformado en un lenguaje simbólico exacto y perfecto. las actividades matemáticas están dirigidas a una elite muy seleccionada.
De los dichos expuestos respecto al origen del conocimiento se observa que lo entienden como un tipo de conocimiento que emerge del entorno natural externo al hombre. El ser humano juega un papel de descubridor de este conocimiento que no es obra suya. El aporte del hombre es su formalización a través de un lenguaje simbólico. Las expresiones vertidas por algunos participantes muestran una cierta admiración hacia este conocimiento al que adjetivan con tildes de maravilla. Al parecer es un conocimiento que asombra y es capaz de solucionar problemas que sin ella no serían posibles de subsanar.
Una cantidad menor de profesores del caso construido atribuyen injerencia al hombre en la creación del conocimiento matemático. Sin embargo, algunos de ellos muestran contradicción discursiva al mencionarlas como creación humana que se descubre o está implícita en la naturaleza.
P9: Es una creación humana que proviene de la necesidad de dar respuesta a una inquietud, necesidad humana y están implícitas en la naturaleza de ahí se originan y transforman en símbolos, áreas y propiedades.
P10: Es una creación humana y se sebe descubrir. Para eso estudiamos, lograr ser un matemático es llegar a verlas donde otros no pueden. Claro que esos son los menos.
P11: Es una creación humana para comprender mejor la naturaleza.
P12: No sé realmente cuál será su origen. Ni siquiera estoy segura si tienen origen.
Durante las reuniones de reflexión pedagógica se observó un grado de dificultad de los profesores para referirse a temas relacionados con la naturaleza epistémica del conocimiento matemático. Confesaron que para ellos no es habitual la reflexión y problematización de las matemáticas. Sus tiempos fuera del aula están destinados a planificar clases y centrarse en la resolución algorítmica de ejercicios. Conversar sobre esto es algo nuevo que los llena de interrogantes que no habían tenido hasta ahora. El tratamiento que dan a las matemáticas en el trabajo de aula comienza en el nivel taxonómico de conocer, obviando la comprensión, pues se les hace difícil trabajarlo, y la mayor parte del tiempo de enseñanza lo dedican a la aplicación. Preguntas sobre aspectos anteriores a la aceptación de la existencia del conocimiento no son parte del quehacer del profesorado en general.
La Figura 2 muestra los resultados del caso en donde 50 de los 75 profesores dicen entender la matemática como un conocimiento a priori. Mencionan que son descubiertas por el hombre a través de la observación. Afirman que tienen su origen en la naturaleza y se constituyen en un lenguaje universal. La acción del hombre radica en formalizar un conocimiento descubierto. Otros 20 profesores participantes declaran que las matemáticas son creación humana utilizada para conocer el mundo natural y cuantificarlo. Cuatro profesores declaran no saber qué decir pues nunca lo han pensado.

En la Figura 2 se aprecia una tendencia a entender el conocimiento matemático como algo preexistente al ser humano en donde el descubrimiento juega un rol importante. El rol de descubridor se tiende a asignar a personas con características particulares, capaces de descubrir lo que la mayoría mira, pero no ve.
A partir de sus declaraciones se aprecia una contradicción interna de los profesores. Ellos entienden que el conocimiento matemático se descubre, sin embargo, su trabajo didáctico con los estudiantes está principalmente orientado al aprendizaje de reglas y procedimientos. De esta forma, la escuela no forma descubridores, sino más bien estudiantes que aprenden lo que se les muestra y explica. Luego ellos deben intentar aprenderlo y con mucha ejercitación dominar como se opera con esos conceptos. Es sabido, que los estudiantes no siempre comprenden lo que están haciendo y tampoco lo que quieren decir o representan sus operaciones. En ocasiones la presión de las mediciones estandarizadas externa es más fuerte y obliga a los profesores a obviar esto y entrenar a sus estudiantes para responder correctamente a los reactivos planteados.
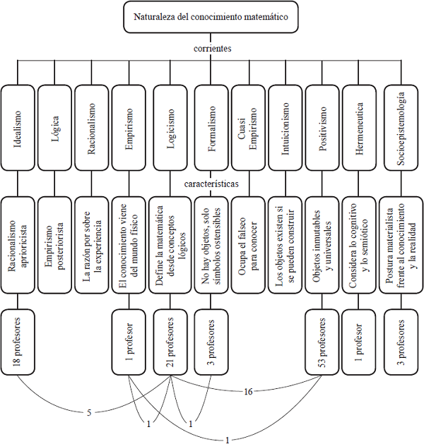
Al contrastar la información recogida de los profesores con la revisión teórica hecha para este estudio pudimos identificar relaciones entre sus declaraciones y algunas posturas clásicas de como se ha entendido el conocimiento matemático en la historia. La Figura 3 muestra como relacionamos los enunciados del profesorado con las corrientes del pensamiento sobre el conocimiento matemático identificables en la historia.

En la 3 figura se aprecia una importante correspondencia de los dichos de algunos profesores con algunas ideas del idealismo que entiende la existencia de objetos ideales, ajenos al hombre e inmutables que están para ser conocidos. También se observan profesores que coinciden con ideas empiristas al entender al conocimiento matemático como algo proveniente del mundo físico que nos rodea. A diferencia del idealismo, en las ideas empiristas la experiencia y la percepción sensorial juegan un papel fundamental. También existe coincidencia entre sus dichos y las posturas positivistas de Schlick (1967), Carnap, Frank y otros pensadores de principios del siglo XX quienes atribuían elementos lógicos a la constatación de la realidad objetiva que no puede existir independiente de la experiencia sensible. Los positivistas se mantuvieron siempre en una lucha ideológica en contra del materialismo centrando el objetivo de la filosofía en el análisis de las nociones y de los juicios científicos. Se aprecian también algunas ideas formalistas, en donde el rol del ser humano es formalizar con símbolos ostensibles que no requieren mayor significado, pues el símbolo es suficiente. Una cantidad menor del caso que entiende las matemáticas como obra humana, pero tiene dificultades para entregar sus argumentaciones. No se aprecia que los profesores establezcan relaciones de análisis entre el conocimiento matemático y las condiciones materiales de producción de las personas.
4.2. Sobre la naturaleza del conocimiento matemático
Otra categoría que se logró identificar fue Naturaleza del conocimiento matemático. Ante preguntas referidas a qué es o son las matemáticas, de qué trata este conocimiento, cómo lo entienden y cómo lo pueden explicar; los profesores lo refirieron principalmente como un conocimiento científico. A continuación, exponemos de un modo representativo afirmaciones del caso que fueron extraídas en la fase de análisis microscópico de la información. Mostramos parte de lo dicho por los integrantes del caso para poder exponer mejor las figuras que se presentan y el porqué de los análisis que construimos.
P1: Es una ciencia exacta que explica numérica o algebraicamente el universo.
P2: Se puede decir que es una ciencia exacta, una ciencia; pero también la base para casi todas las ciencias.
P3: Lo común, una ciencia que permite desarrollar el pensamiento crítico y el razonamiento lógico. Pero por sobre todo es un conocimiento exacto.
P4: Es una ciencia exacta desarrollada por el hombre a través de la historia. …la obtiene de estudiar el mundo natural.
P5: Una ciencia exacta.
P6: Es una ciencia exacta, lógica, es perfecta.
P7: Ciencia que busca dar solución a los distintos fenómenos naturales.
P8: Ciencia de los números que permite encontrar respuestas a múltiples interrogantes que nos planteamos.
P9: Ciencia que estudia los números y forman la relación lógica entre ellos.
P10: Es una ciencia que estudia, investiga, demuestra. Tenemos las áreas del algebra, geometría y los ejes propios de ella, para entender el mundo y los fenómenos y poder dar solución a los problemas en otras áreas, como medicina y áreas de otras ciencias.
P11: Es una ciencia exacta, que se preocupa de enseñar ejercicios de cálculos con las cuatro operaciones para resolver diversos problemas. Según los ejes (números, estadística, geometría, medición, etc.).
P12: Es una ciencia exacta.
La información extraída del microanálisis muestra la tendencia a entender el conocimiento matemático como ciencia. La consideración científica del conocimiento muestra una influencia europea en la concepción del mundo y de las ideas. Al observar la explicación de la historia desde la concepción europea del siglo XVI se observa con frecuencia la noción de descubrimiento. La expansión de Europa se sostiene sobre los descubrimientos del siglo XVI. Descubrir algo supone una hazaña o logro en la cual se encuentra lo que no se conocía hasta entonces. Luego se asume la existencia del objeto descubierto y se acepta que este era antes de su descubridor. Esta argumentación influye en la construcción del concepto de ciencia moderna. La idea de ciencia llega a nuestro continente junto con la colonización y su influencia en la población es un indicador de la presencia del eurocentrismo. La ciencia moderna propone una concepción lineal del tiempo, con dirección y sentido único y conocido, en donde progreso, revolución, modernización y globalización establecen los conocimientos que dominan las instituciones. Para De Sousa (2010) esta lógica produce la no existencia de todo lo que, según la norma, es temporalmente asimétrico en relación con lo que se declara avanzado. Esto ha quitado validez de otros conocimientos, más allá del conocimiento científico, invisibilizando a los conocimientos y criterios de validez que otorgan visibilidad a las prácticas cognitivas de las clases y grupos sociales. De esta forma, por ejemplo, conocimientos matemáticos latino americanos de las primeras culturas o grupos humanos quedan fuera de la concepción de modernidad científica y son sub valorados o invisibilizados.
Otra forma de entender la naturaleza del conocimiento matemático que predomina entre los profesores del caso utilizado en este estudio es su naturaleza lógica.
P13: Razonamiento lógico de la vida en sí.
P14: Todo un conjunto organizado de conocimientos que surgen en respuesta a las necesidades de un contexto, una época o una necesidad especifica de una situación cotidiana. Su organización es lógica y universal.
P15: Las matemáticas es una manera de ver de formas cuantitativa distintas situaciones.
Donde se puede analizar desde un aspecto lógico.
P16: Yo creo que es el fenómeno humano vinculado a la capacidad de abstracción que opera símbolos según reglas lógicas.
P17: Son procesos lógicos, que tienen una representación abstracta.
Desde la concepción científica del mundo expuesta desde el Círculo de Viena se observa la defensa del empirismo lógico, la lucha por la unificación del lenguaje de la ciencia, el termino de las consideraciones relativas del conocimiento y la instalación del concepto de universalidad. Esto se puede observar de manera incipiente en los trabajos de Hume, Match y Locke, quienes comienzan a sentar las bases de un tipo de ciencia que deriva en las ideas de los siglos posteriores. Los matemáticos del siglo XX liderados por Schlick apostaron por la concepción de la verdad de Aristóteles y el simbolismo lógico desarrollado por Frege. Entender la matemática como un conocimiento lógico es una postura excluyente de una gran construcción de matemáticas que no responden a criterios lógicos. Existen algunos ejemplos como la matemática mapuche en el sur de Chile, en donde su construcción situada obedece a asuntos religiosos y espirituales. La idea del componente lógico como condición del conocimiento matemático, es excluyente y da cuenta de un mono epistemismo frente al conocimiento.
También se observó en algunos profesores del caso una concepción de naturaleza humana del conocimiento matemático y algunos docentes que declararon no saber o nunca haber reflexionado sobre el tema.
P18: Es la disciplina humana que se encarga del estudio del orden, forma, cantidades y regularidades del mundo para trabajarlas de manera simbólica y operar con ellas de manera lógica.
P19: Nunca me lo había preguntado…no sé.
P20: Realmente no lo sé.
P21: Es un arte que nos permite encontrar el equilibrio en la vida.
La observación del conocimiento matemático como una actividad de naturaleza humana fue la menos presente en las afirmaciones del caso estudiado. La idea de un conocimiento posterior al hombre no predomina en las observaciones. En Kant (1998) encontramos que todo nuestro conocimiento comienza por la experiencia, pero no por eso surge todo él de la experiencia. Esta idea kantiana de las cosas se puede identificar en las afirmaciones de los profesores participantes. Existe también un número de profesores que aceptan no haberse cuestionado hasta ahora asuntos epistémicos del conocimiento que enseñan.
La Figura 4 muestra los resultados del estudio en donde 53 de los 75 profesores entienden la matemática como un conocimiento científico, cinco profesores la entienden como un conocimiento lógico, tres de ellos como una disciplina simbólica, tres profesores como una actividad humana, un profesor declara que es un arte y tres profesores dicen no haberlo pensado.

Lo observado en la Figura 4 se coincide con lo encontrado en la revisión teórica en donde se declara que existe una fuerte tendencia a comprender el conocimiento epistemológicamente válido como ciencia (Quijano, 1999; De Sousa 2010). La idea de ciencia domina en el profesorado a la hora de referirse a la naturaleza del conocimiento matemático. Una de las características de la ciencia es la búsqueda de la unificación del lenguaje y del método. Estas particularidades no son necesariamente consideradas cuando los profesores refieren entender al conocimiento matemático de esta forma. Se puede llegar a pensar que algunas declaraciones del profesorado están influenciadas externamente por asuntos culturales o de socialización, pero carecen de reflexiones internas propias sobre el conocimiento. De esta forma puede llegar a suceder, y sucede, que conocimientos matemáticos locales, son subvalorados por no responder al canon de la ciencia. Cuando estos conocimientos subvalorados son propios de los espacios geográficos o humanos de donde provienen los estudiantes, la subvaloración se traspasa al origen del niño, niña o joven. Así, la escuela va acumulando ausencias intencionalmente producidas dejando fuera conocimientos de personas y grupos humanos que producen sus saberes en contextos específicos otorgando prioridad al valor de uso por sobre el canon de la ciencia, el que en ocasiones no conocen y sin embargo han logrado subsistir como individuos y colectivos en el tiempo.
Para intentar comprender mejor la información recogida del caso estudiado contrastamos la información de la categoría Naturaleza del conocimiento matemático con la revisión histórica del conocimiento. Este procedimiento metodológico se realiza con el propósito de profundizar la comprensión de las ideas del profesorado y acercarnos a conocer su epistemología del conocimiento matemático. Para eso, intentamos conocer si la tendencia epistemológica de los profesores se condecía con algunas de las posturas clásicas de la epistemología de las matemáticas en el tiempo. En la Figura 5 mostramos las concordancias encontradas entre las distintas corrientes de origen europeo y el pensamiento del profesorado.

De la Figura 5 se observa que de los 75 profesores que conformaron el caso se identificaron 53 afirmaciones similares al pensamiento positivista en cuento el conocimiento deriva en una sola ciencia. También se puede ver que 18 afirmaciones que se refirieron a los objetos matemáticos como objetos ideales dado su inmutabilidad. Con esto una vez más se hace presente la idea del aprioricismo entre los profesores. De ellos, 21 declaraciones mencionan también el carácter lógico de la matemática, 3 que apelaban al formalismo de la disciplina y 4 menciones que reconocieron la acción humana en la creación del conocimiento y la existencia de aspectos metafísicos con condiciones de subjetividad. Esta información fue tomada de la fase de análisis microscópico de la información. En esta búsqueda de similitudes entre las afirmaciones de los profesores del caso y las corrientes epistemológicas identificadas en la historia, predominan semejanzas de tipo apriorisistas, logisistas o positivistas. Una vez más, ideas de tipo materialistas son las menos observables en las referencias hechas sobre el conocimiento matemático.
Existen algunas coincidencias entre las epistemologías identificadas en el caso de estudio y las llamadas epistemologías clásicas de origen europeo. Estas epistemes dominantes se han catalogado a sí mismas como universales, creando una contradicción discursiva, pues Europa no es el universo. Al respecto, los profesores comentan no haber reflexionado sobre estos asuntos. Sin embargo, adoptan algunas ideas foráneas a América Latina como formas de entender al conocimiento y crean argumentos para su defensa y validez.
5. Conclusiones
El estudio permitió acercarnos a conocer la epistemología de los profesores sobre el conocimiento matemático. En los antecedentes del problema describimos el fenómeno del eurocentrismo, el que pudo ser observado en la presencia de ideas apriorisistas o empiristas lógicas entre el profesorado. Esta situación permite constatar la presencia de elementos colonizadores o al menos foráneos en la caracterización de la epistemología del caso estudiado.
Respecto al origen del conocimiento matemático los profesores lo entienden mayoritariamente como un conocimiento externo presente en el medio natural que nos rodea y la acción del hombre es la de descubridor de este conocimiento. Pese a existir profesores que lo describen como una creación humana, estos no logran argumentar el cómo y cuándo los hombres pueden crear matemáticas. Más bien pareciera que hacen afirmaciones intuitivas sobre sus percepciones sobre el origen de este conocimiento. No establecen relaciones entre la producción del conocimiento y las condiciones materiales de producción humanas.
Respecto al ser del descubridor, los profesores lo entienden como alguien con ciertas facultades especiales no presentes en el común de la masa humana: las actividades matemáticas están dirigidas a una elite muy seleccionada. Estos descubridores pueden identificar y traer a los otros el conocimiento que nos rodea y que a la mayoría le pasa desapercibido por no poseer estas facultades. Esto representa una alerta en el espacio escolar, pues pensamientos discriminadores podrían transmitir a los estudiantes el sentido de elite como condición para pertenecer a un grupo dotado capaz de descubrir lo que no ha creado. Pareciera que entender las matemáticas como un descubrimiento es más común que entenderlas como una creación, pese a que se asume que descubrir no es tarea que todos puedan cumplir. Esto en parte muestra una especie de falta de fe en el ser humano común.
Sobre la naturaleza del conocimiento matemático las apreciaciones recogidas evidencian una muy alta valoración de este: ciencia que sostiene a las otras ciencias, lógica, exacta... es perfecta. Ante esta naturaleza de estatus superior no es sencillo pensar que el obrero, el campesino, el vendedor, el artista o los propios estudiantes puedan crear matemáticas. Los profesores en general entienden la matemática más como ciencia lógica que como actividad humana que puede obedecer a las características propias de los distintos grupos sociales.
5.1. Priorismo y posibles efectos
El entender las matemáticas como un conocimiento a priori es una postura observada entre los profesores participantes. Esta visión ha dominado la epistemología del conocimiento a lo largo de la historia desde las corrientes de pensamiento de origen europeo. La negación de la posibilidad creadora del hombre sobre su realidad es la negación también de la posibilidad de modificarla. El no reconocimiento de otras matemáticas más allá de la concepción platónica es una forma de negación del hombre por el hombre. Cuando se niega la capacidad matematizadora de la persona sobre su entorno y no se reconoce su creación, también se niega al creador, es decir al hombre que construyó este conocimiento. Esta forma de pensar se observa entre profesores cuyo rol no es solo enseñar matemáticas, sino también crear un tipo de ser humano desde la función antropogénica de la escuela. Realizar la enseñanza en el espacio escolar requiere de mayor reflexión sobre lo que se dice, lo que se hace y no se hace y de manera especial sobre el conocimiento que se enseña. Los efectos socializadores del maestro y la escuela son determinantes del tipo de hombre que la escuela produce (Bourdeau, 1991) y configuran la realidad social para el cambio o la reproducción.
5.2. Inmutabilidad de las cosas
El carácter ideal del conocimiento matemático cuando es entendido como objeto no tangible con condiciones de inmutabilidad, es una concepción presente entre el profesorado y por consiguiente transmitida de una u otra forma en el espacio escolar. Este razonamiento de descendencia platónica cuida constantemente que no sucedan re-significaciones o adaptaciones que pudieran hacerse con la intención de adecuar su uso. Así los llamados objetos matemáticos se caracterizan porque que se comportan siempre e idénticamente del mismo modo. Estos objetos matemáticos no son cosas materiales, sino objetos que solo pueden ser pensados (Platón, 2000). Independiente de la esfera del saber en que estos objetos sean aplicados, ya sean sensibles o inteligibles, componen el mismo arithmós del pensamiento matemático griego. Si en la clase de matemática se transmite la idea de atender permanentemente para no permitir que suceda el cambio, el riesgo de modificar el axioma o el error de desvirtuar a través de la re-significación se puede pensar que se está frente a una expresión más del curriculum oculto. En ese caso, sucede que al igual que en las teorías de la Reproducción social, de La correspondencia o de La reproducción cultural, la escuela en su conjunto se las arregla para realizar el secreto y no declarado trabajo de reproducir la sociedad de clases de tal manera que las condiciones de producción se mantengan inmutables. Esto lo hace valiéndose de rutinas, actitudes y dichos que transmiten al estudiantado la imposibilidad de cambiar lo que conoce (Bourdieu y Passeron, 1977 y 1993; Bowles y Gintis, 1981; Berger y Luckman, 1986; Torres, 1992). De esto, adquiere importancia que el profesor de matemáticas pueda problematizar la disciplina que enseña y apoyado en procesos reflexivos pueda dar cuenta de su hacer en el aula, dado que tiene repercusiones no solo en la vida de cada estudiante, sino también en el colectivo social. Al inicio de este trabajo mencionamos que “no podrá haber justicia social en nuestro continente, si primero no logramos justicia cognitiva” y ahora a la luz de lo investigado observamos la necesidad de reconocer otras matemáticas más allá de las de origen griego o más ampliamente de origen europeo. Se requiere observar, valorar y permear al curriculum de las creaciones de diferentes culturas, prácticas, oficios o profesiones. Todas ellas difieren en la necesidad que les dio origen y el uso que se hace de ellas, sin embargo, coinciden en que son la matematización que el ser humano ha hecho de la realidad en que habita. La relatividad epistémica es una condición de justicia y reconocimiento del otro y se constituye en un paso hacia la búsqueda de la igualdad que es requisito para la justicia.
5.3. Una mirada a la formación de profesores
Al observar la dificultad declarada por los profesores para pensar y referirse a temas epistemológicos de las matemáticas o para intentar definirlas o caracterizarlas, queda de manifiesto la necesidad de observar los procesos de formación de profesores y el espacio que estos otorgan a la formación epistemológica y al cuestionamiento de la disciplina de enseñanza.
No cabe duda que las instituciones que forman profesores se ocupan de enseñar asuntos del conocimiento disciplinar, didáctico y pedagógico, sin embargo, no existe seguridad de la importancia que atribuyen al estudio de la epistemología del conocimiento. Como resultado se observa un grupo de profesores con dificultades para discernir epistemológicamente sobre el conocimiento que enseñan. El estudio da cuenta de profesores con algunas dificultades para establecer con seguridad su postura frente al origen de las nociones matemáticas, sus declaraciones son más bien influenciadas por construcciones culturales o el fenómeno de la colonización. De esta forma se hace difícil transitar de un cuerpo de profesores que saben operar matemáticamente aplicando teoremas y algoritmos, a otro donde se logre que los profesores cuestionen, problematicen y comprendan la naturaleza del conocimiento que enseñan. Con ello, podrán entender de mejor manera la forma en que sus estudiantes entienden y conviven con saberes especializados.
Parece difícil pensar que se pueda enseñar lo que no se sabe qué es, de dónde proviene o para qué sirve. Esto también puede dificultar el lograr saber cuándo el estudiante lo ha aprendido y cuando no, ¿pues si ignoro la naturaleza de lo que enseño, cómo puedo crear indicadores que me permitan saber si otro lo ha aprendido?
5.4. Consideraciones finales
Al concluir este escrito podemos decir que se hace necesario refrescar las miradas teóricas clásicas que han intentado explicar las matemáticas e incluir posturas teóricas locales a nuestro continente que sean alternativas al idealismo. Existe necesidad de abrirnos a la relatividad epistémica para poder mirarnos los unos a los otros asignándonos valor. El no hacerlo y continuar depreciando las formas matemáticas de muchos es también una forma de violencia hacia el otro que es preciso terminar. Por último, cabe señalar que el componente social requiere ser incorporado en los análisis filosóficos del conocimiento matemático.
Referencias bibliográficas
Althusser, L. (1991). Ideología y aparatos ideológicos del estado. Londres: New Left Books.
Apple, M. W. (1996). Política cultural y educación. Madrid: Morata.
Arrieta, J., Buendía, G., Ferrari, M., Martínez, G., y Suárez, L. (2004). Las prácticas sociales como generadoras del conocimiento matemático. Acta Latinoamericana de Matemática Educativa, 17(1), 418-422.
Berger, P. y Luckman, T. (1986). Los fundamentos del conocimiento en la vida cotidiana. La construcción social de la realidad. Amorrortu-Murguía, 36-52.
Bourdieu, P. y Passeron, J. C. (1977): La reproducción. Elementos para una teoría del sistema de enseñanza. Barcelona. Laia.
Bourdieu, P. y Passeron, J. C. (1993) Reproducción en educación, sociedad y cultura, Madrid: Ediciones Morata.
Bourdieu, P. (1991). Entrevista “Sobre la escuela” en Chercheurs de notre temp por Philippe Miquel en http://youtu.be/_BkO_wjL-LM
Bowles, S. y Gintis, H. (1981). Educación y desarrollo personal: la larga sobra del trabajo, en: La institución escolar en la América capitalista. México: Siglo XXI.
Cantoral, R. (2013). Teoría Socioepistemológica de la Matemática Educativa. Estudios sobre construcción social del conocimiento. México: Gedisa.
Cantoral, R., Montiel, G. y Reyes-Gasperini, D. (2015). El programa socioepistemológico de investigación en Matemática Educativa: el caso de Latinoamérica. Revista Latinoamericana de Investigación en Matemática Educativa18(1), 5-17. Disponible en http://www.scielo.org.mx/pdf/relime/v18n1/v18n1a1.pdf
De Sousa, B. (2010). Descolonizar el saber, reinventar el poder. Uruguay: Trilce
Engels, F. (1981). Obras Escogidas de Carlos Marx y Federico Engels: El papel del trabajo en la transformación del mono en hombre. Moscú: Progreso.
Feyerabend, P. (1986). Tratado contra el método. Madrid: Editorial Tecnos.
Foucault, M. (1998) Las palabras y las cosas. Madrid: Siglo XXI.
Gómez, R. (1990). Introducción a la metafísica. Madrid: Ediciones Rialpgomez.
Gramsci, A. (1967). La formación de los intelectuales. México: Grijalbo.
Kant, I. (1998). Guyer, P. y Wood, A. W. (Eds.). Critique of pure reason. Cambridge University Press.
Leibniz, G. W. (2007). Obras filosóficas y científicas. Nicolás J.A. y Ramon M. (Eds). Granada, Comares, 3-152.
Oliver, C (2009). El valor formativo y las ataduras de las creencias en la formación del profesorado. Aquello que no se ve, pero se percibe en el aula. Reifop, 12(1) 63-75.
Platón (2000) Ed. Gómez, La Republica. México: UNAM.
Porlán, R., Rivero, A., & Martín del Pozo, R. (1997). Conocimiento profesional y epistemología de los profesores I: Teoría, métodos e instrumentos. Enseñanza de las Ciencias, 15(2), 155-171. Recuperado en https://www.raco.cat/index.php/Ensenanza/article/view/21488
Quijano, A. (1999). Colonialidad del poder, cultura y conocimiento en América Latina. Dispositio, 137-148.
Rodrigo, M., Rodríguez, A. y Marrero, J. (1993). Las teorías implícitas: Una aproximación al conocimiento cotidiano. Madrid: Visor.
Rosental, M., y Iudin, P. (1984). Diccionario de filosofía. Moscu: Editorial Progreso.
Schlick, M. (1967). Filosofía, metafísica y significado, en Ayer (ed). El positivismo lógico. La Habana: Estudios.
Tarrés, M. L. (2008). Observar, escuchar y comprender sobre la tradición cualitativa. México: Colegio de México-Flacso.
Torres, J. (1992), El curriculum oculto. Madrid: Ediciones Morata
Wittgenstein, L. (1988). Investigaciones filosóficas. Barcelona: Crítica.
Zemelman, H. (2001). Pensar Teórico y Pensar epistémico. Los Retos de las Ciencias Sociales Latinoamericanas. En Conferencia dictada en la Universidad de la Ciudad de México