Artículos de investigación científica y tecnológica

Recepción: 29 Septiembre 2021
Aprobación: 25 Marzo 2022
Resumen: El objetivo del artículo es analizar la relación entre la educación definida como capital humano y el crecimiento económico en Colombia, mediante el uso de datos de series de tiempo con período anual entre 1994 a 2018, tomados de la base de datos del Banco Mundial (BM). Para el desarrollo del estudio se emplearon métodos experimentales y estadísticos, como la estimación de un modelo de Vectores de Corrección de Errores (VEC), estableciendo como variables el Producto Interno Bruto (PIB) en logaritmo, el Gasto Público en Educación y la Tasa de Alfabetización, para lo cual se verificaron los supuestos del modelo, se analizaron las pruebas de causalidad y la función de impulso respuesta, con el fin de establecer los cambios de las variables ante choques externos. Finalmente, los resultados permitieron determinar que tanto el gasto público en educación como la tasa de alfabetización tienen un efecto significativo en el PIB; además, en la prueba de causalidad se muestra que existe una relación unidireccional que va del gasto público en educación y de tasa de alfabetización al crecimiento económico.
Palabras clave: educación, crecimiento económico, producto interno bruto, gasto público en educación, tasa de alfabetización, causalidad, cointegración.
Abstract: The objective of the article is to analyze the relationship between education defined as Human Capital and Economic Growth in Colombia through the use of time series data between 1994 and 2018. Therefore, an Error Correction Vector (VEC) model is estimated having as variables the Gross Domestic Product (GDP) in logarithm, public spending on education and the literacy rate, the verification of model assumptions is also applied and causality tests and impulse response function are analyzed to determine the changes of variables to innovations of another. Both public spending on education and the literacy rate were found to have a significant impact on GDP; In addition, the causality test shows that there is a one-way relationship between public spending on education and the literacy rate and economic growth.
Keywords: education, economic growth, gross domestic product, public expenditure on education, literacy rate, causality, cointegration.
Resumo: O objetivo do artigo é analisar a relação entre a educação definida como Capital Humano e o Crescimento Econômico na Colômbia por meio do uso de dados de séries temporais entre 1994 e 2018. Portanto, um modelo de Vetores de Correção de Erros (VEC) tendo como variáveis a Interoperação Bruta Produto (PIB) em logaritmo, o gasto público com educação e a taxa de alfabetização, a verificação dos pressupostos do modelo também é aplicada e os testes de causalidade e a função de resposta ao impulso são analisados para determinar as mudanças das variáveis antes de inovações de outra. . Determinou-se que tanto o gasto público com educação quanto a taxa de alfabetização têm efeito significativo sobre o PIB; além disso, o teste de causalidade mostra que existe uma relação unidirecional que vai do gasto público com educação e da Taxa de Alfabetização com o crescimento econômico.
Palavras-chave: educação, crescimento económico, produto interno bruto, gastos públicos com educação, taxa de alfabetização, causalidade, cointegração.
INTRODUCCIÓN
Uno de los objetivos más importantes de los gobiernos de los países es la tasa de crecimiento económico, tal como lo menciona Samuelson (2006), “el crecimiento económico no solo es un concepto abstracto, es vital para los ciudadanos de un país porque, desde el punto de vista del crecimiento de la producción per cápita, significa el crecimiento de los salarios reales y la mejora de los niveles de vida”. En este sentido, el crecimiento económico puede verse reflejado en las mejoras de las condiciones de vida o bienestar de un país; de ahí que altas tasas de crecimiento deberían estar dejando claro que no solo en términos cuantitativos, sino en términos cualitativos, algunos indicadores como el de desigualdad habrían mejorado.
La razón principal es que, cuando de forma cuantitativa se encuentran mejoras en la tasa de crecimiento, eso explica que la producción ha crecido y, a su vez, se refleja en mejores ingresos para las personas, quienes con estos buscan bienestar a través del aumento en su capacidad de gasto, además que si existe más producción eso también se evidencia en más empleo. (Parodi, 2018)
Con base en lo anterior, diferentes académicos en un intento por descubrir aquellas variables que estructuran el crecimiento de la economía y los factores que expresan por qué estas son más desarrolladas que otras, encontraron a comienzos del año 1950 que la educación es una variable representativa, ya que observaron los resultados productivos que se obtienen por medio del conocimiento, el cual es atribuido al capital humano; al contar con un buen nivel educativo, las personas podrán acceder a mejores ofertas laborales, salarios y, por ende, a una óptima calidad de vida, lo que finalmente aportaría al desarrollo económico de una nación, en razón a esto, se empezó a incorporar a la educación en las nuevas teorías del crecimiento.
Dentro de estos se destaca el planteamiento realizado por Mincer (1974), en el que elabora un modelo de regresión que incluye la relación del ingreso expresado en logaritmo con los años que una persona dedicó a estudiar y la experiencia laboral. Otros trabajos que plantean lo mismo son el de Thurow (1978) y Becker (1983).
Desde comienzos de los noventa, la educación en Colombia adquirió mayor importancia dentro del debate público, gracias al fortalecimiento del proceso de descentralización, derivado de la Constitución Política de 1991 y sus normas reglamentarias. Fruto de esta evolución fue el aumento progresivo de los recursos designados para el sector de educación, evidenciando una cifra relevante, puesto que pasó de 3,3 % del Producto Interno Bruto (PIB) en 1993 a 5,1 % en 2004.
De esta forma, lo que se pretende mediante la información presentada es probar que el capital humano tiene una incidencia significativa sobre el crecimiento económico. Por este motivo, el objetivo principal de este estudio es hallar el efecto que tiene el capital humano sobre el crecimiento económico en Colombia, para los años comprendidos entre 1994 y 2018; se pretende realizar por medio de un análisis empírico, tomando como referencias los aportes teóricos de los modelos de Solow (ampliado) y Lucas.
En cuanto al modelo de Solow ampliado hacen corta descripción del capital humano, considerando que la tasa de ahorro es endógena y óptima, por lo cual se puede establecer así que la esencia de este modelo es la función de producción, porque en sus componentes presenta rendimientos decrecientes. Así mismo, los autores Mankiw, Romer y Weil (1992), en su modelo proponen -al igual que Solow- una función de producción que presenta también disminución en los factores de capital físico, humano y trabajo, en el que solo se tiene en cuenta la presencia de un sector en la economía, la cual es cerrada, por lo que estos aluden que al incorporar al capital humano, se puede obtener respuesta de por qué hay países más desarrollados respecto a otros.
El modelo de Solow ampliado con capital humano, ya sea con una tasa de inversión total o con tasas de inversión para cada clase de capital, predice la convergencia absoluta para economías homogéneas y la convergencia condicional para economías heterogéneas (Casares & Kelly, 2018).
Por otro lado, Lucas (2009), expone un modelo de crecimiento con dos sectores diferentes para la función de producción, donde el crecimiento es exógeno y resulta de la inclusión de algunas variables determinantes del crecimiento, en las que están el capital físico y el capital humano. Aquí se expone que el capital humano tiende a ser acumulable, pero existe una diferencia entre el capital humano y el capital físico, y al ser distintos se producen con tecnologías diferentes. Entonces se expone que el resultado de dicha producción o se consume o se transforma en capital físico (Ríos, 2007).
En el trabajo de investigación de 1988, Lucas destaca la influencia del capital humano en el crecimiento de una nación, en el que toma en consideración dos componentes de producción: capital humano y capital físico; en ambos, tal como el modelo de Solow ampliado, estos factores tiene a ser acumulados y presentan retornos constantes en la función de producción, dado también un crecimiento endógeno (en donde el modelo AK, K simboliza los componentes de producción: capital físico y capital humano). Cabe señalar la existencia de una función de producción para el capital humano (por lo que, en la praxis, sería un modelo con dos secciones), en la que el stock de capital humano muestra un retorno constante, manifestando que es éste es el impulsador de las economías generando crecimiento.
Mucho se ha hablado entonces del capital humano. Lucas expone que esta variable se puede trabajar de dos formas: la educación formal y learning by doing (o aprendizaje por la práctica), que expone la literatura del tema. Además del modelo clásico de Solow, Lucas tiene en cuenta un segundo modelo del aprendizaje por la práctica, por lo que los investigadores definen que su objetivo se da a lo que hoy se conoce como educación formal. De esta manera, “en términos econométricos, la variable dependiente podría ser, por ejemplo, los años de escolaridad o el grado de alfabetismo” (Vergara, 1997).
Dado lo anterior, se puede resaltar que según la tesis que plantea Martínez (2020), se identifica, la importancia de la aplicación de políticas y, así mismo, replantear los sistemas de medición para una eficaz inversión pública. Este hace una evaluación de la relación que existe entre la inversión en educación y los niveles de ingreso para una mejor productividad laboral, existiendo una conexión entre el incremento en los niveles de educación para obtener una mayor productividad laboral. Igualmente, hacen énfasis en la teoría económica neoclásica, la cual asume que con una mejor productividad laboral los niveles de ingresos resultarán más altos para los trabajadores, lo que beneficia a la sociedad con los efectos externos que producen individuos mejor educados y, a su vez, trabajadores con capacitación (p.17).
Este documento está organizado en seis secciones, incluyendo esta introducción. En la segunda sección se presenta la revisión de literatura. En la tercera se describen los datos utilizados. En la cuarta sección se definen los aspectos metodológicos. En la quinta se presentan los resultados del análisis empírico y, finalmente, en la sexta sección las conclusiones y recomendaciones.
Revisión de la literatura
Con el propósito de llevar a cabo lo planteado por el objetivo de esta investigación, se tomaron en consideración estudios relacionados con el tema de estudio; se presentan a continuación resultados de una revisión de la literatura, en la que se enseñan diferentes trabajos existentes, con el objeto de asentar el estado de conocimiento del mismo. En el contexto internacional, se expone que en la búsqueda de resolver los enigmas por los cuales los países crecen a diversos ritmos y que cuentan con diferentes niveles de riqueza, este interés ha llevado a que algunos autores hayan elaborado modelos teóricos con la finalidad de explicar la influencia del factor capital humano en relación con el crecimiento económico y, por ende, con el desarrollo de la sociedad.
En consideración a lo anterior, esta investigación toma como referencia diversas teorías, que sustentan aportes al tema propuesto. Inicialmente, se tuvo en cuenta los aportes de los trabajos investigativos de Uzawa (1965) y Romer (1989), que consideraban que el capital humano y el crecimiento económico tenían un vínculo positivo, destacando principalmente la educación a lo largo del tiempo de los individuos, que luego es comprendida como capital humano, generando valor agregado en el progreso técnico, produciendo así crecimiento económico eventualmente en un lapso determinado de tiempo. En cuanto a los aportes empíricos, tenemos el trabajo realizado por Mankiw, Romer y Weil, quienes en su modelo toman en cuenta factores productivos como el capital y trabajo; además de esto, determinaron que el capital se puede considerar desde un contexto más grande, en donde no se limite solo a la forma física, sino que también incorporan el nivel de tecnología en la economía (Mankiw, Romer, & Weil, 1992). Los diferentes puntos de vista que se han originado en cuanto a la contribución del capital humano al crecimiento económico, permite la clasificación de dos posturas fundamentales; en la primera postura, se tiene en cuenta que no solo el capital repercute en el crecimiento, sino también manifiesta la existencia de otros factores; en cambio, en la segunda, se alude por el efecto mínimo que se le ha dado al capital humano en las valoraciones de crecimiento económico, ya que este se podría explicar en una mayor escala.
En relación con lo anterior, los trabajos más relevantes clasificados en la primera postura son los siguientes:
Jinli y Zhang (2022) afirman: “cuando el capital humano promedio supera un umbral, puede surgir un crecimiento equilibrado a partir de externalidades de capital humano establecidas empíricamente para aumentar los rendimientos de escala en la producción” (p.8).
De igual manera, otro estudio relacionado con la investigación sobre los efectos que la educación provoca en el crecimiento es el de Krueger y Lindahl (2001), que mediante la observación econométrica, aplicado a varios países, encuentran que los países con mayor desempeño educativo reflejan el crecimiento de las naciones cuyo desempeño educativo es menor, revelando que en las naciones donde existe una alta tasa educativa este rendimiento sería incompetente. En este sentido, otro autor que indaga en esta misma dirección es Shapiro (2006), que basa su estudio en la investigación de que si los incrementos en la productividad se dan por un mejor nivel de educación y si esta contribuye a la óptima calidad de vida de la población.
Tratándose de la inversión en educación encontramos que Pardo Abril & Celis Ruiz (2019) afirman:
El capital humano surge de reflexiones enmarcadas en la economía neoclásica para dar cuenta de factores, adicionales a la inversión en capital físico y mano de obra, que intervienen en el incremento de la productividad de los agentes económicos individuales y que derivan en aumentos en el crecimiento económico a nivel local, regional y nacional. (p.1)
Por tanto, la educación es un elemento relevante en las políticas sociales, siendo el mecanismo más seguro para lograr sostenibilidad en el largo plazo. Por ello, es importante la regulación de las políticas económicas del gasto en educación para que se garantice el acceso, la calidad y las condiciones pertinentes con la finalidad de que los alumnos concluyan sus estudios de manera exitosa y así contribuir a un crecimiento económico.
En un mismo contexto, se sitúa un trabajo elaborado por Aghion, Howitt y Murtin (2010), estos autores prueban a través de un análisis de corte transversal la repercusión del capital humano en el crecimiento económico, resaltando la influencia de otros componentes que expresan los grandes niveles del PIB, haciendo referencia a la variable salud.
Respecto a las investigaciones que se destacan de la segunda postura, se encuentra una investigación realizada por Lucas (2009.) En este artículo se describe a la escolaridad de índole necesaria, pero insuficiente, ya que para que el crecimiento sea continuo los diferentes tipos de capital humanos deben interactuar en el trabajo, por si esta no se da (la escolaridad), no habría un crecimiento en el largo plazo. Un trabajo empírico reciente es el Gennaioli, La Porta, Lopez de Silanes y Shleifer (2013), en donde se lleva a cabo una estimación econométrica, y para ello se utiliza una base de datos para un cantidad superior de 100 países; los autores hallan que las diferencias presentadas por el capital humano expresan en mayor proporción las diferencias generadas por el producto per cápita en las zonas analizadas, sin embargo, recalcan que es indispensable hacer una separación entre los trabajadores y empresarios, en vista de que su nivel teórico presenta efectos diferentes sobre el crecimiento económico. También se resalta un estudio elaborado por Manuelli y Seshadri (2014), proponen en primer lugar un modelo teórico del que determinan las propiedades y las diferencias de la calidad del capital humano por cada país, con el que concluyen afirmando que el capital humano influye en gran medida en la productividad y por el crecimiento económico.
Por otro lado, se tiene en cuenta que el capital humano representa una característica relevante a la hora de hablar de la productividad y los niveles de ingreso, dado que a mayores niveles de ingreso existe un vínculo positivo con el crecimiento, relacionándose con la adopción de nuevas tecnologías e incremento en la productividad, debido a las externalidades positivas, lo que genera un mayor nivel educativo en combinación con un alto stock de capital físico. Por otro lado, se origina una relación negativa entre educación y crecimiento, para el caso de países de renta baja, explicada por la existencia de bajos retornos sobre la inversión en educación y la no canalización de dichos esfuerzos a incrementar la productividad (Monterubbianesi, Rojas, & Dabús, 2021).
Finalmente, en el contexto nacional, en Colombia existen pocas investigaciones enfocadas a la contribución del capital humano en el crecimiento económico. A continuación, se abordan los estudios más sobresalientes:
El primer artículo es el de los autores Cuenca y Penagos (2014); este tiene como objeto principal de investigación cuantificar la influencia del capital humano mediante un modelo empírico fundado en argumentos teóricos, en donde pretenden evidenciar cómo se han comportado factores como la salud y la educación en el resultado del crecimiento económico para el período comprendido entre los años 1960 y 2009; estos autores, en los resultados, reflejan que algunas variables presentan sesgos, por lo que dificulta la medición de cierto indicadores, lo que no permite la interrelación ni la integración entre los componentes de producción y el producto interno, y en relación con esto, los autores sugirieron enfrentar esta contrariedad como un problema multidimensional en el que se incluya el capital humano. Siguiendo esta misma línea de investigación, se encontró un trabajo que considera la incidencia del capital humano en cuanto a los años de educación sobre el crecimiento económico en el país, en los períodos comprendidos entre 1970 a 2014. Además, Perdomo (2018) aplica un Modelo VEC, el cual deduce que en el largo plazo la relación entre el capital humano y el crecimiento económico es positiva.
De igual manera, Cotte y Cotrino (2006) describen en su estudio la conducta de la producción en Colombia, mediante un modelo que tiene en cuenta el capital físico y humano; adicionalmente, incorpora la variable del índice de empleo. De los resultados arrojados se obtienen dos aspecto básicos: en el primero, se infiere que un nivel considerable de productividad se adquiere con altos niveles de educación; el segundo aspecto hace referencia a las economías que cuentan con gran promedio de capital humano competente, son más productivos que otras, ya que estas tienen un grado de escolaridad más alto, además de sus invenciones tecnológicas, lo que se traduce en altas tasas de crecimiento.
Finalmente, se estableció que en la relación entre el capital humano y el crecimiento económico en Colombia, según los resultados encontrados, el país puede estabilizar los niveles de crecimiento y direccionar políticas que generen un aumento en el gasto público en educación, para así obtener un incremento en el crecimiento económico, como lo afirma Guarnizo (2018), sustentando que las crisis económicas son dadas por las malas políticas. Para su investigación, este autor utilizó el modelo neoclásico de Solow, con la base de datos del Banco Mundial y con datos de series de tiempo.
MÉTODO
En cuanto al desarrollo de la investigación, se hizo un análisis empírico con datos de serie de tiempo, mediante la estimación de un Modelo de Vectores Autoregresivos (VAR), para estimar series temporales multivalentes, donde se crea dependencias dinámicas de distintas series según la metodología de Sims (1980), a partir de la observación de las reacciones en el tiempo que presenta la serie ante diferentes stocks, desarrollado por medio del software estadístico y econométrico Eviews 10.
Para la estimación del modelo se realiza el test de raíz unitaria para establecer si las series son estacionarias o no, y determinar si se deben integrar, dado que se debe trabajar con variables estacionarias para evitar posibles regresiones espuria; el test de Dickey Fuller aumentado detecta estadísticamente si hay presencia significativa de tendencia estocásticas en las series temporales de las variaciones, por medio de un contraste de hipótesis; este test es aplicado frecuentemente en estadística y econometría, por tanto, se establece una hipótesis nula: la presencia de tendencia estocástica en las observaciones y una hipótesis alternativa: no tendencia estocástica en las observaciones. Por otro lado, cuanto más cerca esté el primer coeficiente de un modelo AR(1) a 1, tardaran las observaciones en volver al valor medio. Si el proceso estocástico fuera estable, el coeficiente sería menor a 1 o próximo a 0, similar a no estacionareidad (Dickey & Fuller ,1979). Posteriormente, se aplica la prueba de cointegración y así determinar el modelo a estimar para aplicar el test de Johansen para probar la existencia de integración en la variable I(1) y I(0) indicando integración de primer orden o de orden cero. Conforme a la tecnología de Johansen, se debe analizar las series previamente para saber si presentan o no raíces unitarias; así mismo, las series que presentan raíces unitarias se colocan en un vector autoregresivo para probar la existencia de una o más combinaciones lineales o vectores de cointegración, la selección de los (r) vectores de cointegración que se puede realizar por medio de la prueba de la traza.
Dado que las series cointegran es posible aplicar un modelo VEC; el modelo VEC es una forma especial del modelo VAR para variables (1) que están cointegradas. Se considera como una extensión multivariante al análisis de cointegración clásico cuando hay más de dos series no estacionarias. Al respecto se puede determinar en el modelo la prueba de causalidad de Granger, que nos dice que si una serie temporal X causa otra en Y; en pocas palabras, comprobar si existe causalidad entre ellas, algo que nos permite saber si se pueden emplear para predecir (Granger, 1969).
En último lugar, se obtiene la función Impulso-Respuesta; esta función permite establecer la respuesta de una variable del sistema de ecuaciones frente al impulso o cambios en otra variable; es decir, sirve para determinar cómo un choque externo o exógeno afecta a todo el sistema de ecuaciones, en particular a todas las variables alrededor de la media, y cuando retoma el equilibrio se dice que los cambios son transitorios.
Datos
Para poder hallar la relación entre la educación y el crecimiento económico en Colombia, se obtienen datos mediante el uso de series de tiempo con período anual, y estos datos se toman del producto interno bruto (PIB), el gasto público en educación como porcentaje del PIB y la tasa de alfabetización para un período de estudio de 25 años entre 1994 y 2018. Esta información se tomó de los datos del Banco Mundial (BM).
Imagen 1
Comportamiento de las series.
Fuente: elaboración propia con datos del banco mundial, 2021
En la Imagen 1, Comportamiento de las series, se evidencia este comportamiento; como se detalla el PIB, en los primeros años presentó una disminución, específicamente del año 1998 a 2000, no obstante, desde este año la tendencia se mueve de forma creciente, lo que indica una variación significativa del crecimiento del país.
En cuanto a la tasa de alfabetización, se puede observar que aproximadamente hasta el año 2002 fue relativamente baja y no presentaba un crecimiento significativo, sin embargo, a partir de dicho año muestra una tendencia creciente que se respalda con la información histórica del país, cuando inicia la llamada Revolución Educativa mediante el Programa nacional de alfabetización y educación básica de jóvenes y adultos iletrados, que logró alfabetizar a 392.000 colombianos, entre 2002 y 2006, aunque para este último año se presenta una fuerte disminución, que puede deberse al cambio del programa. Posteriormente al periodo de tiempo mencionado (2006), hasta 2018, la tasa de alfabetización presenta una tendencia positiva creciente.
Por esta razón, se puede observar que el gasto público en educación presenta variaciones con tendencia creciente y con diferentes alzas y bajas, de manera que el porcentaje que se destina para la educación varía según los períodos de gobierno, y según el Plan Nacional de Desarrollo que establezcan para la estimación del monto de este rubro.

RESULTADOS
Para la estimación del análisis se toma la variable PIB en logaritmo, se revisa la estacionariedad de las variables para poder estimar un modelo de Vectores Autorregresivos por medio de la prueba de Raíz Unitaria, que mostró que las variables tienen raíz unitaria, por tanto, las series no son estacionarias, pero al ser transformadas en primeras diferencias, las series resultaron estacionarias, es decir, son integradas de orden uno I(1) como se muestra en la Tabla 1. Prueba de Raíz Unitaria de ADF y, por tanto, se puede estimar un modelo VAR.

Seguidamente, se determina el orden del modelo mediante los criterios de información: Akaike(aic), Schwartz(sc) y Hannan-Quin(hq), donde indican que se debe estimar un VAR(2), por tal razón, es importante verificar si se cumplen los supuestos de MCO, para lo cual se identifica si existe autocorrelación - Prueba de Portmanteau - donde la hipótesis nula establece que los residuos son ruido blanco, por lo tanto, se busca no rechazar esta hipótesis; en este caso, los resultados indican que la probabilidad es mayor a 0,05, por ende, no se rechaza la hipótesis nula y se asume que el modelo no sufre problemas de autocorrelación.
Se determinó la presencia de heterocedasticidad, por medio de la prueba de heterocedasticidad de residuos sin términos causados, donde establece en la hipótesis nula que la varianza de errores es homocedástica. Con todo lo anterior, los resultados nos indican que P valor es menor a 0,05, por tanto, no se rechaza la hipótesis nula, concluyendo que los datos son significativamente homocedásticos como se muestra en la Tabla 2.

Al ser integradas, procedemos a estimar el test de cointegración de Johansen, que mediante la prueba Traza indica que no es posible rechazar la hipótesis nula sobre la existencia de al menos un vector de cointegración. En el largo plazo se observa que existe una relación de equilibrio como se muestra en la Tabla 3.

Por esta razón, se estima un modelo VEC. Los resultados se muestran a continuación, en la Tabla 4.

En el equilibrio a largo plazo se tiene un efecto sobre el gasto público en educación, el rezago afecta de manera positiva al PIB, como el primer rezago de la tasa de alfabetización evidenciando que el PIB afecta positivamente al GPE. Se muestra que el crecimiento económico es importante para que se establezcan mayores gastos públicos en educación, sin embargo, el primer rezago del GPE afecta negativamente al PIB y en el segundo sucede de forma positiva. De la misma forma, en busca de valorar la estabilidad del modelo, se analizó la raíz inversa del polinomio autorregresivo del modelo VEC estimado que se presenta a continuación,

Se puede observar que el modelo presenta condiciones de estabilidad, pues ninguna de sus raíces se sale del rango unitario; por lo tanto, es estacionaria, es decir, no presenta raíz unitaria.
Seguidamente, se procede a probar si existe causalidad entre las variables, para esto se aplica la prueba de Causalidad de Granger, donde se establece que el gasto público en educación y la tasa de alfabetización contribuyen al crecimiento del PIB en el largo plazo, es decir, que el gasto público en educación causa en el sentido de Granger al PIB en el largo plazo, así como la tasa de alfabetización, y en conjunto las variables causan en el sentido de Granger al PIB; en consecuencia, se puede concluir que existe una relación de causalidad unidireccional que va del GPE al PIB, y una relación de causalidad unidireccional que va de la tasa de alfabetización al PIB.

Finalmente, se estima la función impulso respuesta para ver cómo la variación de una variable causa el movimiento de la otra. La Imagen 3 muestra en el gráfico uno que las innovaciones del GPE provocan un incremento del PIB que se mantiene a lo largo del tiempo, en cuanto a las innovaciones de Alfa provocan un incremento durante los cinco períodos después del choque, sin embargo, este efecto logra estabilizarse a través del tiempo.

En la Imagen 4 se evidencia cómo responde el gasto público en educación (GPE); en la primera gráfica se ve que las innovaciones del LPIB provocan un aumento en los tres primeros períodos después del choque, y una pequeña disminución hacia el cuarto período, aun así, luego logra permanecer estable a través del tiempo; en la segunda gráfica se muestra la respuesta del GPE ante perturbaciones aleatorias de la tasa de alfabetización, se evidencia que las innovaciones de Alfa causan un aumento poco significativo en el segundo período después del choque, una disminución un período después, un aumento dos períodos siguientes, y posteriormente el efecto tiende a mantenerse estable a través del tiempo.

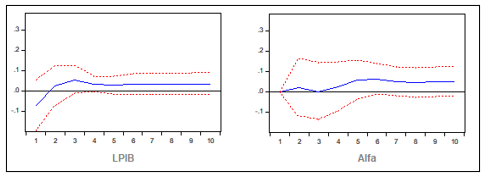
Finalmente, en la Imagen 5 se evidencia que las innovaciones del PIB causan un incremento moderado en Alfa en el primer período después del choque externo; pese a esto, tiende a estabilizarse a través del tiempo, además, en la gráfica del lado derecho se observa que las perturbaciones aleatorias del GPE provocan como respuesta en Alfa un aumento durante los tres primeros períodos después del choque, una disminución dos períodos siguientes, sin embargo, este efecto tiende a estabilizarse a través del tiempo.

Se afirma que los choques externos al PIB causan un aumento más significativo en la tasa de alfabetización que en el gasto público en educación; las innovaciones de estas últimas tienen un efecto similar en el comportamiento del PIB.
DISCUSIÓN Y CONCLUSIÓN
Se puede concluir mediante este análisis empírico que el gasto público en educación, como la tasa de alfabetización, tienen un efecto significativo en el PIB como se evidenció en el modelo VEC, además en la prueba de causalidad se muestra que existe una relación unidireccional que va del GPE y de Alfa al crecimiento económico.
Estos resultados respaldan la teoría que la inversión en el capital humano provoca cambios positivos en el PIB, haciendo que la productividad sea mayor; a su vez, esa productividad mejora la situación de los individuos y se reflejará posteriormente en crecimiento económico, como se expuso en la revisión de la literatura.
Así que teniendo en cuenta lo mencionado por Stiglitz (2000):
La teoría de la señalización considera que invertir en educación es una de las estrategias que usan los individuos para la información que deben tener en cuanto a sus habilidades para clasificarse en el mercado laboral, permitiendo un incremento de los salarios, la productividad, y así mismo un incremento de la producción nacional (p.304).
Por lo tanto, a partir de los resultados encontrados en este estudio, se puede establecer el análisis como apoyo e insumo para el diseño de una política educativa tendiente a impulsar el crecimiento económico.
REFERENCIAS BIBLIOGRÁFICAS
Aghion, P., Howitt, P., & Murtin, F. (2010). The Relationship Between Health and Growth: When Lucas Meets Nelson-Phelps. NBER Working Paper 15813. National Bureau of Economic Research.
Becker, G. (1983). Human Capital. Alianz.
Bils, M., & Klenow, P. (2000). Does Schooling Cause Growth? The American Economic Review, 90(5), 1160-1183.
Casares, E., & Kelly, R. (2018). El modelo de Solow ampliado con tasas de inversión endógenas. Revista analisis economico.
Cotte, A., & Cotrino, J. (2006). Crecimiento Económico y Distribución del Ingreso en Colombia: evidencia sobre el capital humano y el nivel de educación. Revista Javeriana, 337-356.
Cuenca, M., & Penagos, I. (2014). Crecimiento económico en Colombia: una aproximación empírica fundamentada en la perspectiva capital humano (1960-2009). Scielo, 33(58), 11-44.
Dickey, D., & Fuller , W. (1979). Distribution of the estimators for autoregressive time series with a unit root. Journal of the American Statistical Association, 74(366), 427-431.
Gennaioli, N., La Porta, R., López de Silanes, F., & Shleifer, A. (2013). Human capital and regional development. Quartely Journal of Economics, 10, 105-164.
Granger, C. (1969). Investigating causal relations by econometric models and cross-spectral methods. Econometrica, 7(3), 424-438.
Guarnizo, S. (2018). Relación entre capital humano y crecimiento económico de Colombia. Revista Económica, 4(1).
Jinli, Z., & Zhang, J. (2022). Education polices and development with thershold human capital externalities. Economic modelling, 8.
Krueger, A., & Lindahl, M. (2001). Education for growth: Why and for whom? Journal of Economic Literature, 39, 1101-1136.
Lucas, R. (2009.). Ideas and growth. Economica, 76, 1-19.
Mankiw, G., Romer, P., & Weil, D. (1992). A Contribution to the Empirics of Economic Growth. Quarterly Journal of Economics, 107, 407-437.
Manuelli, R., & Seshadri, A. (2014). Human Capital and the Wealth of Nations. American Economic Review, 104, 726-762.
Martínez, G. (2020). La educación y el desarrollo económico: Factores de calidad educativa en la Unidad Educativa. Quito, Ecuador.
Mincer, J. (1974). Schooling, experience and earnings. Columbia University Press.
Monterubbianesi, P., Rojas, M., & Dabús, C. (2021). Education and health: Evidence of threshold effects on economic growth. Lecturas de economía, (94), 220.
Pardo, N., & Celis, J. (2019). Capital humano.
Parodi, C. (2018). Importancia del Crecimiento Económico. Universidad del Pacífico.
Perdomo, G. (2018). Impacto del Capital Humano en el Crecimiento Económico de Colombia: Evidencia para el periodo 1970 – 2014. Repositorio de la Universidad Católica.
Ríos, M. (2007). El crecimiento endogeno a partir de las externalidades del capital humano. Cuadernos de Economía, 26(46), 51-73.
Romer, P. (1989). Human capital and growth: Theory and evidence.
Samuelson, P. (2006). Economía. Mcgraw-Hill.
Shapiro, J. (2006). Quality of Life, Productivity and the Growth Effects of Human Capital. Review of Economics and Statistics, 88, 324-335.
Sims, C. (1980). Macroeconomics and reality. Econometrica.
Stiglitz, J. E. (2000). Economics of the public sector. In A. Bosch. Alcalá: Colombia University.
Thurow, L. (1978). Educación e Igualdad Económica. Sociedad y Economía.
Uzawa, H. (1965). Optimal Technical Change in an Aggregative Model of Economic Growth. International Economic Review, 6(1), 18-31.
Vergara, R. (1997). Lucas y el crecimiento económico. Centro de Estudios Públicos, 66.