Resumo:
Enquadramento: A pele do recém-nascido é caracterizada como
delicada, fina e frágil. Estas características, associadas à imaturidade
dos sistemas e à utilização de dispositivos médicos, imprescindíveis à sua
sobrevivência, aumentam o risco de lesão da pele. Esta predisposição para o
aparecimento de lesões exige dos profissionais de saúde uma rigorosa observação
e avaliação do risco, com instrumentos validados especificamente para esta
população.
Objetivos: Fazer a adaptação cultural e linguística e avaliação das
qualidades psicométricas da Neonatal Skin Risk Assessment Scale (NSRAS).
Metodologia: Estudo quantitativo, numa amostra de 131 recém-nascidos.
Na estimação da sensibilidade, validade e fiabilidade da NSRAS recorreu-se à
análise fatorial confirmatória e alfa de Cronbach.
Resultados: Os índices de qualidade de ajustamento são indicadores de
um bom ajustamento (χ2(8)=28,415; p<0,001; χ2/df=3,55;
CFI=0,959; GFI=0,965; TLI=0,923 e RMSEA=0,099; P(RMSEA ≤0,05)<0,001; n=131).
Conclusão: O estudo das qualidades psicométricas da NSRAS revela
adequada estrutura fatorial na avaliação do risco de lesões por pressão nos
recém-nascidos pré-termo e, consequentemente, um bom instrumento para
investigação.
Palavras-chave:recém-nascidorecém-nascido, pele pele, escala escala, estudos de validação estudos de validação.
Abstract:
Background: A newborn’s skin is delicate, thin, and fragile. These
characteristics, when combined with system immaturity and the use of medical
devices that are essential for survival, increase the risk of skin injury. This
predisposition to injury requires health professionals to perform a close
observation and assessment of the risk, using instruments specifically
validated for this population.
Objectives: To perform the cultural and linguistic adaptation of the
Neonatal Skin Risk Assessment Scale (NSRAS) and assess its psychometric
properties.
Methodology: Quantitative study with a sample of 131 preterm infants.
Confirmatory factor analysis and Cronbach’s alpha were used to estimate the
sensitivity, validity, and reliability of the Portuguese version of the NSRAS.
Results: The goodness-of-fit indexes indicate a good fit (χ2(8)=28,415;
p<0,001; χ2/df=3,55; CFI=0.959; GFI=0.965;
TLI=0.923; and RMSEA=0.099; P(RMSEA ≤0.05)<0.001; n=131).
Conclusion: The analysis of the psychometric properties of the
Portuguese version of the NSRAS shows an adequate factorial structure for
assessing the risk of pressure injuries in preterm infants; therefore, it is a
good tool for research.
Keywords: infant, newborn, skin, scale, validation studies.
Resumen:
Marco contextual: La piel del recién nacido se caracteriza por ser delicada,
fina y frágil. Estas características, asociadas a la inmadurez de los sistemas
y a la utilización de dispositivos médicos, imprescindibles para que sobreviva,
aumentan el riesgo de lesión de la piel. Esta predisposición para que aparezcan
lesiones importantes exige que los profesionales sanitarios realicen una
rigurosa observación y evaluación del riesgo, con instrumentos validados
específicamente para esta población.
Objetivos: Realizar la adaptación cultural y lingüística, así como la
evaluación de las cualidades psicométricas de la Neonatal Skin Risk
Assessment Scale (NSRAS).
Metodología: Estudio cuantitativo, en una muestra de 131 recién
nacidos. En la estimación de la sensibilidad, validez y fiabilidad de la NSRAS
se recurrió al análisis factorial confirmatorio y al alfa de Cronbach.
Resultados: Los índices de calidad del ajuste indican un buen ajuste
(χ2 (8)=28,415; p<0,001; χ2/df=3,55;
CFI=0,959; GFI=0,965; TLI=0,923 y RMSEA=0,099; P(RMSEA ≤0,05)<0,001; n=131).
Conclusión: El estudio de las cualidades psicométricas de la NSRAS
revela una estructura factorial adecuada en la evaluación del riesgo de
lesiones por presión en los recién nacidos prematuros y, consecuentemente,
resulta un buen instrumento de investigación.
Palabras clave: recién nacido, piel, escala, estudos de validación.
ARTIGO DE INVESTIGAÇÃO (ORIGINAL)
Escala de Observação do Risco de Lesão da Pele em Neonatos: validação estatística com recém-nascidos
Observation Neonatal Skin Risk Assessment Scale: statistical validation with newborns
Escala de Observación del Riesgo de Lesión de la Piel en Neonatos: validación estadística con recién nacidos

Recepção: 24/11/16
Aprovação: 31/01/17
A pele do recém-nascido é caracterizada como delicada, fina e frágil. Se conjugarmos estas características com a imaturidade dos sistemas e a utilização de dispositivos médicos, imprescindíveis à sobrevivência desta população, deparamo-nos com uma situação de aumento do risco de lesão da pele.
A European Pressure Ulcer Advisory Panel (EPUAP) e a National Pressure Ulcer Advisory Panel (NPUAP) consideram que a lesão por pressão se localiza geralmente sobre uma proeminência óssea, devido a mecanismos de pressão, fricção e/ou combinação entre ambos os mecanismos (European Pressure Ulcer Advisory Panel, National Pressure Ulcer Advisory Panel, 2013). A sua complexidade está relacionada com a localização, dimensão e profundidade da lesão, mas também, com as consequências dos efeitos colaterais que dela advêm (e.g., infeção, dor, sofrimento, alteração da imagem corporal, aumento do tempo de internamento, incremento nos custos do tratamento; Direção-Geral de Saúde, 2011).
A Organização Mundial de Saúde (2007) considera que a prevenção das lesões por pressão é um direito humano fundamental e, como tal um direito da criança que deve ser preservado através de práticas de cuidados baseados na evidência científica. Os profissionais de saúde ao apropriarem-se do conhecimento da etiologia das lesões por pressão; dos fatores de risco, associados ao seu desenvolvimento; e da utilização de instrumentos específicos, validados para deteção do risco, facilmente fazem o julgamento clínico, aplicam medidas preventivas (Ferreira, Miguéns, Gouveia, & Furtado, 2007) e promovem a integridade cutânea.
Relativamente aos cuidados, a utilização de instrumentos preditivos do risco, adequados às características de populações específicas, como a neonatal, fornecem dados para a avaliação, conferem objetividade aos planos de prevenção e tratamento, otimizam o recurso a medidas preventivas e permitem mensurar os resultados sensíveis aos cuidados de enfermagem.
Atualmente estão validadas e homologadas pela Direção Geral de Saúde, duas escalas de observação do risco de lesão por pressão, a Braden para a população adulta portuguesa e, a Braden Q para a população pediátrica (aplicada a crianças com idade compreendida entre os 21 dias de vida e os 18 anos; Ferreira et al., 2007), ficando a população neonatal (dos 0 aos 21 dias) desprotegida face à utilização de instrumentos para a avaliação do risco de lesão por pressão. Assim, o objetivo desta investigação foi fazer a adaptação cultural e linguística e avaliação das qualidades psicométricas da NSRAS (Escala de Observação do Risco de Lesão da Pele em Neonatos [EORLPN]; Huffines & Lodgson, 1997).
A pele é o órgão com maior dimensão, representa 16% do peso corporal e está anatomicamente estratificada em três camadas distintas (epiderme, a derme e a hipoderme ou tecido celular subcutâneo) e interdependentes, que funcionalmente estão estreitamente relacionadas. A primeira camada é formada por epitélio pavimentoso estratificado, a segunda camada por tecido conjuntivo denso e a terceira camada, em geral, por tecido celular subcutâneo, que forma a hipoderme, rica em tecido adiposo depositado no feto durante o último trimestre de gestação. O seu desenvolvimento começa no útero durante o primeiro trimestre de gestação sendo que, a formação da epiderme se inicia entre a 4ª e a 6ª semana, prolongando-se até ao final da gestação. Entre a 22ª e a 24ª semana de idade gestacional inicia-se a diferenciação dos queratinócitos no estrato córneo, atingindo duas a três camadas de células à 28ª semana gestacional e evolui para 15 camadas por volta da 32ª semana (Barel, Paye, & Maibach, 2009). A pele atua como barreira protetora contra agentes do meio ambiente como bactérias ou vírus, sendo também responsável por funções essenciais como a termorregulação ou as funções sensoriais (e.g., tato, pressão, frio, calor, dor…). A pele tem ainda uma função excretora de substâncias que necessitam de ser eliminadas pelo organismo (Barel et al., 2009). As funções da pele atingem o ponto maturativo entre as 2 e as 4 semanas de vida após o nascimento, podendo ser prolongadas até 8 semanas no caso do pré-termo extremo, ou seja, com idade gestacional inferior a 30 semanas (Martins & Tapia, 2009).
O avanço tecnológico nos cuidados neonatais nas últimas décadas possibilitou que muitos neonatos, anteriormente considerados inviáveis, fora do útero materno, se pudessem desenvolver, no entanto o alto risco para problemas regulatórios e infeção é uma constante para estes recém-nascidos.
A pele do recém-nascido, como órgão protetor, apresenta-se morfológica e funcionalmente diferente da pele do adulto, durante os primeiros dias de vida fica submetido a vários processos de adaptação necessários à transposição do ambiente intrauterino molhado para o ambiente exterior seco (Blume-Peytavi, Hauser, Stamatas, Pathirana, & Garcia, 2012; Fujii, Sugama, Okuwa, Sanada, & Mizokami, 2010). O que pode facilitar o aumento do risco, podendo ocorrer limitações no processo de adaptação se o recém-nascido for pré-termo e ou baixo peso (Martins & Tapia, 2009). A função mais importante da pele é proteger contra a perda de água, absorção de substâncias nocivas, invasões de microorganismos e trauma físico (Blume-Peytavi et al., 2012). Assim, manter a sua integridade é primordial para o estabelecimento homeostático do recém-nascido, principalmente para os que nasceram pré-termo e cujo desenvolvimento cutâneo ainda não atingiu a sua plenitude (Martins & Tapia, 2009).
Os cuidados com a pele devem ter o seu início ainda na sala de partos, onde o bebé deve ser recebido num berço previamente aquecido e a temperatura da unidade deve ser de 25ºC. Quando transferido para a unidade de neonatologia, deverá ser colocado numa incubadora, com uso de dispositivos de posicionamento, manutenção da posição fetal e manipulação mínima, doseando os procedimentos invasivos e aplicação de adesivos para fixação de dispositivos médicos, pois estas intervenções reduzem a perda de calor para o ambiente (Martins & Tapia, 2009), o risco de lesão e consequentemente o risco infeção, a dor e o sofrimento.
Os recém-nascidos pré-termo são considerados como população de risco para o aparecimento de lesões cutâneas por pressão. Os estudos de prevalência e incidência destas lesões são frequentemente realizados para avaliar e caracterizar a dimensão deste problema, no entanto, em Portugal, estudos desta natureza são quase inexistentes. Alguns resultados a nível internacional apontam para uma prevalência de lesões por pressão na população pediátrica entre 0,47% a 27% (Sanada et al., 2008). A escassez de evidência sobre esta problemática no período neonatal exige o uso de protocolos de prevenção e tratamento, bem como o estabelecimento de diagnósticos de enfermagem ancorados como alternativas para a excelência do cuidado aos clientes com lesões por pressão ou com risco para a sua ocorrência (Fernandes & Caliri, 2008).
A complexidade dos cuidados com a pele, em neonatologia, exige profissionais bem preparados para a identificação rápida dos problemas e para a realização eficaz das intervenções de enfermagem no que concerne à observação da pele, à avaliação do risco de lesão e à identificação de produtos tóxicos que, ao serem utilizadas diretamente na pele do recém-nascido, especialmente se for pré-termo, são suscetíveis de ser absorvidos, provocando descamação e/ou queimaduras da pele (Association of Women’s Health, Obstetric and Neonatal Nurses, 2007). A aplicação de adesivos, diretamente na pele, para fixação de dispositivos médicos, deve merecer especial atenção, pois contribui para o aparecimento de micro e macrolesões cutâneas. Como descrito, as fragilidades e especificidades da pele do recém-nascido funcionam como fatores de pré-disposição ao risco do aparecimento de lesões cutâneas, nomeadamente por pressão, as quais poderão ser consideradas de alto risco se tiver uma idade gestacional abaixo das 37 semanas de gestação.
A imaturidade da criança, associada à instabilidade do seu estado de saúde, diminui a tolerância da pele e das estruturas de suporte aos fatores de risco, e consequentemente promove o desenvolvimento de lesões por pressão (Fujii et al., 2010). Os fatores de risco mais frequentes, em neonatos, são a imobilidade, a presença da força de fricção e o cisalhamento, a desnutrição, a perfusão tecidual e o comprometimento da oxigenação, e a presença de dispositivos médicos indispensáveis para a sua sobrevivência (Sanada et al., 2008).
Estima-se que cerca de 95% das lesões por pressão são evitáveis através da identificação precoce do grau de risco. O conhecimento da etiologia e fatores de risco, associados ao seu desenvolvimento, são a chave para o sucesso das estratégias de prevenção (European Pressure Ulcer Advisory Panel, National Pressure Ulcer Advisory Panel, 2013).
Em que medida a Escala de Observação do Risco de Lesão da Pele em Neonatos (ERLPN) revela qualidades psicométricas adequadas para fazer a avaliação do risco de lesão da pele em neonatos?
A NSRAS desenvolvida nos Estados Unidos, em 1997, por Barbara Huffines e Cynthia Logsdon, foi baseada na escala de Braden para população adulta, mas utiliza fatores de risco específicos para o desenvolvimento de lesões por pressão em neonato (Huffines & Logsdon, 1997).
A tradução e validação da escala para os recém-nascidos portugueses foram autorizadas pelas autoras originais. A tradução da versão original inglesa para português foi elaborada por dois tradutores: A (tradutor oficial, português, bilingue e, com conhecimentos na área de estudo) e B (português, bilingue e com conhecimentos do estudo e na área de saúde e psicometria), originando duas versões da escala. Feita a análise das duas versões e a retroversão das mesmas, seguida do ajuste do instrumento, fez-se o retorno às autoras para validação do significado de cada item (equivalência semântica). Analisaram-se os desvios e fizeram-se os ajustes necessários para a submissão do instrumento a uma comissão de peritos para validação facial. Após esta validação fez-se a aplicação a um grupo de crianças com características semelhantes às da população do estudo.
A aplicação do instrumento em campo foi realizada por dois colaboradores em cada unidade de neonatologia, que previamente receberam formação em workshops destinados à preparação dos observadores. Da apreciação feita aos resultados de ambos os observadores, obteve-se uma concordância superior a 80%, ou seja, uma boa fiabilidade interobservador, o que representa estabilidade da NSRAS na avaliação do risco de lesões de pele, no mesmo recém-nascido e por diferentes observadores.
A análise de dados e a validade fatorial da NSRAS foi feita com recurso ao Software IBM®SPSS®Statistics e AMOS® (v. 22, SPSS An IBM Company, Chicago, IL).
A avaliação das qualidades psicométricas da escala foi feita com recurso à estimação da sensibilidade, validade e fiabilidade. Os pressupostos do modelo fatorial confirmatório, nomeadamente a sensibilidade dos itens, foram avaliados pelos coeficientes de forma dos itens com os coeficientes de assimetria (g1) e achatamento (g2) e respetivos rácios críticos. Considerando-se que os itens apresentam sensibilidade psicométrica se os valores absolutos de assimetria (g1) e curtose (g2) forem inferiores a |3| e |7| respetivamente (Marôco, 2010b).
A validade convergente foi determinada através da variância extraída da média pelo fator considerando-se que o modelo fatorial tinha validade se os seis itens da NSRAS apresentassem pesos fatoriais superiores a 0,40.
A validade de constructo foi avaliada com recurso à validade fatorial, com a validade convergente (estimada pela variância extraída média - VEM), sendo considerada adequada se VEM ≥ 0,50. A validade fatorial do modelo foi avaliada com recurso à análise fatorial confirmatória, com estimação de máxima verosimilhança, usando como índices empíricos da qualidade do ajustamento do modelo: razão da estatística do teste de Qui-quadrado pelos graus de liberdade (χ2/df) inferior a cinco, Comparative Fit Index (CFI), Goodness of Fit Index (GFI) e Tucker-Lewis Index (TLI) superiores a 0,90 e Root Means Square Error of Approximation (RMSEA) inferior a 0,05 com P(RMSEA ≤ 0,05) superior a 0,05 (Marôco, 2010b).
A fiabilidade do fator da NSRAS foi estimada a partir da consistência interna dos itens do fator com recurso ao alfa de Cronbach, esta estimativa é baseada nas correlações médias entre os itens que constituem a escala, ponderada pelas respetivas variâncias, considerando-se como aceitável o valor de referência 0,70. Considera-se ainda, que se a fiabilidade compósita for ≥ 0,70 e a variância extraída média (VEM) for ≥ 0.50, estamos perante indicadores de constructo fiáveis e válidos (Marôco, 2010a; 2010b).
A colheita de dados foi autorizada pelos concelhos de administração, comissões de ética e pelos tutores legais das crianças que participaram no estudo.
A amostra de validação foi constituída por 131 observações, garantindo a variabilidade para estimar os parâmetros, o que está relacionado com o número de observações por item, considerando alguns autores que o número ideal é de 10 a 20 observações por item (Curado, Teles, & Marôco, 2014).
O estudo de pré-validação da escala começou com o pré-teste de validade e reprodutibilidade, realizado numa Unidade de Neonatologia de um Hospital da área de Lisboa. Para o estudo de validação da escala, colaboraram na colheita de dados 13 Unidades de Neonatologia (10 a 11 observações por unidade).
A NSRAS foi aplicada como escala de observação, durante o período compreendido entre julho de 2014 e fevereiro de 2015. Os participantes no estudo foram selecionados por amostragem não aleatória casual ou por conveniência (Marôco, 2010a). Foram incluídos no estudo todos os recém-nascidos que estiveram internados nas unidades de neonatologia, com idade gestacional compreendida entre as 24 e as 36 semanas, sendo a média de idade de 31 semanas, com um desvio padrão (DP) de 3 semanas. Das crianças observadas, 59% são do género masculino e 41% do feminino e apresentavam peso compreendido entre as 510 e 3.490 gramas. Foram excluídos do estudo, os recém-nascidos que no momento da admissão apresentassem alguma lesão cutânea, ou que fossem portadores de patologia genética dermatológica.
A NSRAS é constituída por seis itens: condição física geral (idade gestacional), estado mental, mobilidade, atividade, nutrição e humidade (Tabela 1), cada um deles com um formato de medida ordinal com quatro pontos (1 a 4). Os scores dos itens variam entre 6 e 24 pontos, sendo o score mais baixo representativo de baixo risco de lesão da pele e o score mais alto representativo de risco elevado de lesão da pele.

O item Condição física geral caracteriza o recém-nascido de acordo com a idade gestacional. Quanto mais prematura for a criança maior é a pontuação (4. Idade gestacional < 28 semanas; 3. Idade gestacional > 28 semanas e < 33 semanas, 2. Idade gestacional > 33 semanas e < 38 semanas; 1. Idade gestacional > 38 semanas) reforçando o facto da imaturidade cutânea ser um fator de risco ao aparecimento de lesões. O item Estado mental, pontua a forma como o recém-nascido responde aos estímulos dolorosos e ao desconforto, varia desde a incapacidade de resposta (no caso de sedação ou alguma disfunção sensorial que limite a capacidade de sentir e expressar a dor; 4 pontos) até a perceção sensorial normal (1 ponto). A diminuição do nível de consciência está associada, direta ou indiretamente, à perceção sensorial, à mobilidade e à atividade. O comprometimento da perceção do desconforto causado pela pressão, motivado pelo estado de alerta para os movimentos espontâneos, pela restrição física por motivos de segurança ou pelo uso de sedativos, impede o alívio da pressão sobre os tecidos nas áreas de proeminências ósseas, com aumento significativo do risco de desenvolvimento de lesões. O item Mobilidade avalia a capacidade do recém-nascido alternar a posição do corpo, a sua pontuação pode variar consoante o tipo de alterações, desde nenhuma alteração até alterações frequentes e significativas de posição sem ajuda. A mobilidade contribui para o bem-estar físico/psíquico e facilita o alívio de pressão nas regiões de proeminências ósseas. O item Atividade avalia o grau de ação ou trabalho físico da criança, ou seja, se esta permanece restrita à incubadora ou alterna períodos no leito com períodos ao colo/canguru, facilitando o alívio de pressão nas regiões de proeminências ósseas. O item Nutrição é classificado de acordo como tipo de alimentação que a criança faz e com a via de administração da dieta. Neste item, considera-se sem risco o recém-nascido com a aquisição plena das competências orais, que se alimenta exclusivamente por tetina, e o recém-nascido com risco elevado, aquela cuja satisfação das necessidades nutricionais é feita por via parentérica. A pontuação 3 e 4 reporta os recém-nascidos com necessidade de alimentação mista para as necessidades calóricas diárias e em que é necessário o uso de dispositivos médicos associados o que aumenta o risco de lesões. A avaliação do item Humidade pontua a exposição da pele à transpiração, à urina e outros fluídos que permaneçam em relação inconveniente com a pele, é medida pela quantidade de vezes em que são trocados os lençóis e as fraldas. A maceração e a lesão, causadas pela humidade excessiva, destroem a barreira natural da epiderme, pelo que a incontinência urinária e fecal são potenciadores do risco de aparecimento de lesões (Butler, 2007). A maceração, causada pela humidade, pode agravar-se sempre que tem associada zonas de pressão, principalmente relacionadas com a presença de fitas, cordões e/ou suportes de dispositivos.
A sensibilidade dos itens da NSRAS foi avaliada com recurso às medidas de assimetria (g1) e curtose (g2), não se verificando compromisso da sensibilidade (valores inferiores a |3| e |7| respetivamente; Marôco, 2010a). A Tabela 2 apresenta os valores das estatísticas descritivas, a mediana, o mínimo, o máximo e as medidas de forma com os respetivos rácios críticos.

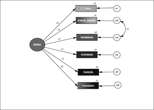
O modelo da NSRAS, versão portuguesa, apresenta validade fatorial. A análise das estimativas estandardizadas dos itens permite-nos dizer que os pesos fatoriais estão aproximados ou superiores ao valor de referência (0,4), sendo o item Mobilidade o que apresenta uma carga fatorial mais baixa 0,40 (β = 0,396; Tabela 3).

Os índices de qualidade do ajustamento da estrutura unifatorial da NSRAS suportam o modelo proposto por Huffines e Logsdon (1997). O modelo apresenta uma boa qualidade de ajustamento (χ2 (8)b = 28,415; p < 0,001; χ2/df =3,55; CFI = 0,959; GFI = 0,965; TLI = 0,923 e RMSEA = 0,099; P(RMSEA ≤ 0,05) < 0,001; n = 131; Figura 1).

A estimativa da fiabilidade do fator NSRAS baseada nas correlações médias entre itens e ponderada pelas respetivas variâncias foi determinada através do cálculo do alfa de Cronbach, cujo valor pode ser considerado como aceitável (α = 0,787; Hill & Hill, 2009). A fiabilidade compósita (FC) que estima a consistência interna dos itens reflexivos do fator ou construto, indicando o grau em que estes itens são consistentemente manifestações do fator latente é superior ao valor de referência (FCNSRAS = 0,865), pelo que se pode considerar uma fiabilidade de constructo apropriada. A validade convergente, estimada pela variância extraída média (VEM) ocorre quando os itens são o reflexo do fator, e como tal, saturam fortemente nesse fator, o que se verifica com os itens da NSRAS que apresenta uma VEM = 0,524, superior ao valor de referência (Marôco, 2010b).
Ao analisarmos comparativamente a escala NSRAS original com a escala NSRAS para recém-nascidos portugueses, verificamos que esta pode determinar de forma válida e fiável o risco de lesão da pele. A NSRAS original apresentava um valor de 13 para o ponto de corte, com o grupo de recém-nascidos portugueses, os dados obtidos com a NSRAS mostram um ponto intermédio que está entre os 16 e os 18 pontos, sendo o valor médio de 15 pontos (Média = 15,36) com um desvio-padrão de 4 pontos (DP = 3,871), o que permite dizer que o ponto de corte para a NSRAS versão portuguesa é de 15.
A análise fatorial confirmatória da estrutura unifatorial da NSRAS apresentou valores dos índices de qualidade de ajustamento como indicadores de um bom ajustamento do modelo aos dados dos recém-nascidos pré-termo. A fiabilidade do fator NSRAS foi determinada através do cálculo do alfa de Cronbach, obtendo-se valores considerados como aceitáveis (Marôco & Garcia-Marques, 2006). Perante os resultados, podemos considerar que estamos perante um instrumento sensível, válido e fiável na avaliação do risco de lesões de pele no neonato.
A Ordem dos Enfermeiros Portugueses preconizou alguns indicadores que concedessem visibilidade aos cuidados de enfermagem prestados ao cliente. Três dos indicadores aludem diretamente para o contexto deste artigo, e referem-se: à taxa de incidência e prevalência das lesões por pressão, ganhos em conhecimento do prestador de cuidados sobre prevenção das lesões por pressão e ganhos em aprendizagem das capacidades do prestador de cuidados para prevenir lesões por pressão, como resultados sensíveis e representativos dos contributos dos cuidados de enfermagem (Ordem dos Enfermeiros, 2007). Através da utilização de um instrumento de medida como a NSRAS, pode-se emanar alguns desses indicadores e comparar resultados, no sentido de melhorar os padrões de qualidade dos cuidados prestados (Ordem dos Enfermeiros, 2001).
Não foram estudados os pontos de corte entre o risco elevado, risco médio e baixo risco, o que pode ser considerado como uma limitação do estudo.
A utilização dos resultados da investigação e a translação desses resultados para as práticas de cuidados é uma realidade, especialmente em áreas altamente especializadas. Porém, prestar cuidados à pele do recém-nascido pré-termo exige dos profissionais, práticas baseadas na evidência científica, observação e monitorização do risco de lesão da pele e sistematização das intervenções de enfermagem. Na literatura consegue-se extrair muita informação sobre a manutenção da integridade da pele no neonato, porém a monitorização do risco, que deve servir para nortear os cuidados e permitir a elaboração de um plano de cuidados individualizado, objetivo e sistemático, nem sempre é realizada
Na prática diária deparamo-nos com uma avaliação da pele apenas descritiva, com uma grande subjetividade na apreciação e muito dependente do profissional que a efetiva, podendo por isso, surgir discrepâncias relacionadas com o observador, com os seus conhecimentos e com a sua experiência profissional. Assim, o uso de instrumentos de medida, baseados nos resultados da investigação, deve ser implementado no quotidiano diário dos profissionais, de forma a associar à observação geral do recém-nascido uma observação mais padronizada e sistematizada, que facilite de forma equitativa os registos efetuados.
A NSRAS apresenta-se como um instrumento com boa qualidade psicométrica, apropriado para utilizar na investigação e facilitador da mensuração do risco de lesão da pele em neonatos, possibilitando a avaliação dimensível que se traduz em informação valiosa para a tomada de decisão, para o planeamento e implementação de medidas preventivas e tratamento e, como tal, facilitador da melhoria contínua da qualidade de cuidados.
Em investigações futuras, sugerimos que sejam estudados os pontos de corte entre o risco elevado, risco médio e baixo risco para lesões por pressão.



