Encarte: Especial México
Recepción: 20 Mayo 2020
Aprobación: 27 Enero 2021
DOI: https://doi.org/10.18226/21789061.v13i3p681
Resumen: Las ciencias sociales y la tecnología poseen de aliado el ATLAS.ti como herramienta para la codificación de datos y análisis descriptivos-interpretativos. La misiva es Identificar los patrones e interrelaciones de mayor incidencia en las políticas y estrategias propuestas por los Actores Estratégicos Locales para impulsar la actividad turística. La Praxiología integra un análisis cualitativo asistido por el programa ATLAS.ti a partir de la aplicación de entrevistas semi estructuradas con preguntas abiertas a fin de evaluar las dimensiones endógenas [económica, humana, institucional, cultura y natural] y exógenas [relación con el exterior] aplicadas a 16 AEL clave para sector turismo en Tomatlán. Los patrones de interrelación afirman que los AEL inciden en la dinámica sectorial del territorio, en los programas de desarrollo local y profesionalización del capital humano, de manera tal que los procesos de encadenamientos pudiesen ser sólidos y las externalidades de origen exógena sean controlables; ante la ausencia de coordinación de políticas que rigen el territorio, han sido los propios habitantes y empresarios quienes piden protagonismo en las nuevas iniciativas de inclusión y participación social.
Palabras clave: Turismo Rural, Actores Estratégicos Locales, Participación Social, ATLAS.ti, Tomatlán, México.
Abstract: The social sciences and technology have the ATLAS.ti as an ally as a tool for data coding and descriptive-interpretive analysis. The letter is to identify the patterns and interrelationships with the greatest impact on the policies and strategies proposed by the local Strategic Actors to boost tourism activity. Praxiology integrates a qualitative analysis assisted by the ATLAS.ti program based on the application of semi-structured interviews with open questions in order to assess the endogenous [economic, human, institutional, cultural and natural] and exogenous [foreign relations] dimensions applied to 16 AEL key for tourism sector in Tomatlan. The interrelation patterns affirm that the local strategic actors influence the sectorial dynamics of the territory, in the programs of local development and professionalization of human capital, in such a way that the linking processes could be solid and the exogenous externalities are controllable; In the absence of coordination of policies that govern the territory, it has been the inhabitants and businessmen themselves who call for prominence in the new initiatives of inclusion and social participation.
Keywords: Rural Tourism, Local Strategic Actors, Social Participation, ATLAS.ti, Tomatlan, Mexico.
INTRODUÇÃO
Las ciencias sociales han experimentado métodos diversos para la codificación de resultados hasta cierto punto complejos, hoy en día las tecnologías de la información se han convertido en una herramienta de gran utilidad a través de programas comúnmente conocidos con el nombre genérico de Computer Assisted Qualitative Data Analysis Software [CAQDAS] cuyo propósito es facilitar el trabajo de la interpretación de datos textuales. El ATLAS.ti es una herramienta diseñada para ayudar al analista en la interpretación de los datos textuales, permite la construcción de modelos mediante redes semánticas y el establecimiento de búsquedas para recuperación de textos sobre operadores lógicos y de proximidad.
El presente trabajo cualitativo se integra de transcripciones de entrevistas, notas de campo, documentos textuales que han sido codificados a través del programa con la premisa de entender las interrelaciones teóricas o explicativas respecto la realidad asociada a la débil estructura económica rural de Tomatlán que le confiere los más bajos indicadores socioeconómicos a nivel del estado, los cuales no le han permitido un crecimiento significativo en comparación con sus homónimos, pues la limitada infraestructura y su pausada dinámica agraria solo patentan el rezago y pobreza en sus comunidades (Villanueva & Chávez, 2016).
La dinámica territorial que ha manifestado el turismo rural en territorios similares en los últimos años como modelo alterno al convencional, ha demostrado su injerencia en la inserción económica de sitios marginados con gran riqueza patrimonial, fortaleciendo sus capacidades endógenas a través de la organización y revalorización de sus recursos, la organización social de grupos en situación de vulnerabilidad, incidiendo favorablemente en la calidad de vida y la erradicación de la pobreza (Villanueva, 2019).
ATLAS.TI Y SU CONTRIBUCIÓN A LAS CIENCIAS SOCIALES
El ATLAS.ti se originó en la Universidad Tecnológica de Berlín, en el marco del proyecto ATLAS, entre 1989 y 1992. El nombre es un acrónimo de Archivfür Technik, Lebensweltund Alltagssprache, que en alemán quiere decir Archivo para la Tecnología, el Mundo de la Vida y el Lenguaje Cotidiano. La extensión .ti significa interpretación de textos (Legewie, 2014).
Las ciencias sociales como objeto de estudio ha representado una tarea ardua para su abordaje, pues en la mayoría de los casos se trata de un trabajo netamente artesanal que conlleva invertir mucho tiempo en su estudio para su análisis, hoy en día, la tecnología se convierte en un gran aliado para su comprensión, desde finales de la década de los 90´s Tesch (1990) es considerado uno de los pioneros en abordar programas para análisis descriptivos - interpretativos y facilitar la construcción de teorías, de los cuales sobresale el programa ATLAS.ti como herramienta para la codificación de información y análisis de contenido (Hwang, 2007; Vaismoradi, Turunen & Bondas, 2013).
La investigación cualitativa tiene como principal objetivo la conceptualización; una labor de abstracción para descubrir de una manera intuitiva e inductiva estructuras ocultas de los fenómenos a partir de la exploración de los datos textuales. El ATLAS.ti incluye un conjunto de herramientas que permite la gestión, extracción, exploración y la reestructuración de elementos significativos de los datos, por lo general, el trabajo cualitativo maneja datos masivos [transcripciones de entrevistas, notas de campo, documentos textuales y gráficos] que han de ser reconfigurados de manera flexible, creativa y sistemática con el objetivo de construir teorías o modelos explicativos.
EL PAPEL DE LA SOCIEDAD EN LOS PROCESOS DEL DESARROLLO
Algunos autores, como Uraneta Ramírez (2010), consideran que la cultura es un concepto de importancia capital en la comprensión de las sociedades, pues ella indica hasta qué punto las ideas y el comportamiento del individuo han sido moldeados por el grupo al cual pertenece, por lo que la cultura viene a ser la consecuencia directa de la interacción social y el distintivo que separa a la sociedad humana de cualquier otra forma de organización. En la especie humana estas pautas de comportamiento son aprendidas, transmitidas y compartidas por los miembros de la sociedad, de tal forma que su organización social se fundamenta en una cultura propia, conforme a las necesidades e ideales que posea la sociedad.
Entender el papel de la sociedad es sumamente complejo, sin embargo algunos autores como Osorio García (2010, p. 85) abordan su concepción a partir de la teoría de los sistemas sociales en el que el sistema y el entorno eran interdependientes y que combinaban procesos pero se mantenía una frontera entre ellos. Por otra parte Luhman (2002) replantea el concepto de sistema a partir de una construcción categorial con la pretensión de dar cuenta de todo lo que implican los fenómenos sociales, desde aspectos generales [como la sociedad, el sentido, la confianza, el riesgo, etc.], pasando por subsistemas parciales [la política, la economía, la ciencia, la religión, etc.] hasta alcanzar aspectos particulares de la interacción [el amor, el dinero, el poder, etc.].
La escuela Latinoamericana orientada bajo el enfoque de sistemas postula como precursor al mexicano Raymundo Cuervo (1967) con la creación del modelo matemático del sistema turístico en México; posteriormente Neil Leiper [Australiano] lo replantea de manera gráfica y establecer el modelo teórico más referido hoy en día para estudiar el comportamiento social y su interrelación con el turismo (Leiper, 1979). La comprensión del complejo tejido social, conlleva a la comprensión del planteamiento que Yazigi (2001) denominó “el alma del lugar” como las relaciones de pertenencia, de identidad, de atracción y placer que las comunidades locales establecen con sus medios y que deben ser resguardados, y no se desvaloren sino por el contrario.
LOS ACTORES ESTRATÉGICOS LOCALES COMO ENTES ARTICULADORES
La relación entre gobiernos locales y el espacio rural es de gran relevancia; pues la población ha encontrado la posibilidad de ser visibilizada en su real dimensión, por lo que el rol de los gobiernos locales se torna estratégico en la medida en que dada su cercanía a la población local puede articular las propuestas que surgen desde abajo e impulsar el proceso de “construcción social del territorio” conjuntamente con los actores locales y movimientos sociales (Martínez Valle, 2008, p. 15).

La vinculación entre territorio y formas de vida de los habitantes es un antiguo tópico de preocupación, tanto teórico como de aplicación de políticas de desarrollo descentralizado. Para los teóricos del desarrollo regional, la descentralización política - administrativa es un medio adecuado para promover la expresión de los actores sociales, las libertades individuales y transformaciones hacia formas igualitarias (Boisier, 2004, p. 151).
IMPLICACIONES DEL TURISMO RURAL EN EL DESARROLLO LOCAL
Desde la perspectiva de Pulido Fenández (2008) el turismo rural se fundamenta desde la condición geográfica del espacio en que se desarrolla la actividad turística, lo anterior supone la variable territorio como criterio estructurador del fenómeno; al considerar el espacio geográfico, no sólo por su carácter de simple contenedor sino por el hecho de que los atributos geográficos de cada lugar le confieren atractivos diferenciados en cada caso. Vera Rebollo (1997) afirma que un punto de referencia generalizado es la consideración del recurso en que se basa la actividad turística y la condición geográfica del espacio, a ello se le suman otros criterios, particularmente referidos a las formas de especialización del turismo y de su capacidad de ordenación e impacto territorial, los atributos naturales y culturales y cada uno de ellos, los productos creados y mercantilizados conducen a rasgos distintivos, observados en todos y cada uno de los hechos que conforman el fenómeno turístico.
Valoración del territorio desde la perspectiva de la estrategia del desarrollo local - Los estudios realizados sobre las iniciativas de desarrollo en Europa por Bennett (1989) y Stöhr (1990); adicionales a las que actualmente se realizan en América Latina con Alburquerque (2001) y Aghon et al., (2001) muestran que la respuesta local al aumento de competencia, pasa por la formulación y ejecución de estrategias de desarrollo territorial, instrumentadas a través de las acciones que persiguen el aumento eficiente del sistema productivo, la mejora en la distribución de la renta y el mantenimiento de los recursos naturales y del patrimonio histórico - cultural como lo enfatiza Vázquez Barquero (2005).
El diseño y la promoción de las iniciativas y estrategias de desarrollo local han recibido un fuerte apoyo de organizaciones internacionales como la OCDE, la Comisión de la Unión Europea, el Programa de las Naciones Unidas para el Desarrollo [PNUD], la Organización Internacional del Trabajo [OIT] y el Banco Mundial, propuestas que en su momento fueron criticadas como ambiguas; en la actualidad con injerencia en las políticas de empleo, políticas industriales, tecnológicas y desde luego en las políticas de desarrollo.

Stöhr y Taylor (1981) abogan por estrategias de ‘desarrollo desde abajo’ que permitan movilizar y canalizar los recursos y las capacidades del territorio; en este sentido Arocena (1995) indica que el desarrollo endógeno es un proceso en el que se integran los aspectos económicos y sociales. Boisier (2003) alude a los rasgos que caracterizan la ‘endogeneidad’ desde una visión territorial de desarrollo, en primer aspecto la refiere como:
La teoría del desarrollo endógeno plantea, por lo tanto una interpretación útil en este sentido, ya que va más allá de la argumentación en términos de la utilización eficiente de los recursos y del potencial de desarrollo, y analiza los mecanismos que están detrás de la función de producción, en la “caja negra” del desarrollo económico, y que tienen que ver con la organización de la producción, la difusión de las innovaciones, la dinámica regional y el desarrollo de las instituciones (Vázquez Barquero, 2002). Asimismo obedece a una visión territorial de los procesos de crecimiento y cambio estructural que se apoya en la hipótesis de que el espacio no es un mero soporte físico de los recursos, actividades y procesos económicos, sino que es un agente de transformación social.
La acción territorial a partir de políticas y estrategias del desarrollo local - La nueva política de desarrollo tiene una visión de demanda y pretende satisfacer las necesidades de los ciudadanos y de las empresas mediante el fomento del desarrollo de los territorios con potencialidad de desarrollo competitivo.

La nueva estrategia de desarrollo endógeno tiene un enfoque territorial de desarrollo y entiende que la historia productiva de cada localidad, las características tecnológicas e institucionales del contexto o entorno y los recursos locales condicionan el proceso de crecimiento. Así como el desarrollo urbano del territorio es una de las dimensiones principales de la nueva política de desarrollo, las iniciativas dirigidas a reforzar la infraestructura del transporte y comunicaciones, a proporcionar suelo equipado a las empresas y mejorar el capital social de los espacios, a recuperar el patrimonio histórico y cultural, a mejorar el medioambiente, constituyen acciones que pretenden hacer de los territorios más atractivos para vivir y producir.
Para desarrollar una localidad hay que recurrir, además de los factores externos, a los factores endógenos propios del territorio y en todo caso el control del proceso de cambio correspondería a los actores locales que tienen capacidad de transformar el territorio con la participación en la toma de decisiones de inversión y localización.
El desafío de la nueva estrategia de desarrollo local es en todo caso, conseguir establecer un proceso de desarrollo de territorios insertos en un entorno competitivo, en el que los niveles de competencia y turbulencia son elevados. Para conseguir el desarrollo de un territorio no es condición necesaria realizar grandes proyectos como ocurría con la política de desarrollo tradicional, cuando se entendía que existía una relación directa entre cantidad de inversión y crecimiento económico. Se trata de impulsar proyectos de dimensiones adecuadas, que promuevan la transformación progresiva del sistema económico, introduciendo innovaciones por todo el tejido productivo y creando las condiciones institucionales y espaciales que favorecen el desarrollo sostenido (Vázquez Barquero, 2005).
La nueva política de desarrollo tiene una gestión descentralizada que se hace operativa a través de las organizaciones intermedias, que prestan servicios reales como las universidades e institutos tecnológicos, centros de negocios o incubadoras y centros de emprendimiento; ésta política tiene una visión de demanda y amén de dotar los territorios y el sistema productivo con los servicios que las empresas necesitan para resolver los problemas de competitividad y no en facilitar fondos directamente a las empresas. En sus formas más avanzadas, los AEL se organizan formando redes que sirven de instrumento para estimular el conocimiento y el aprendizaje sobre la dinámica del sistema productivo y de las instituciones, para acordar iniciativas y ejecutar las acciones que integran la estrategia de desarrollo.
Dado que los cambios y transformaciones se producen lentamente, las redes gozan de una cierta estabilidad, lo que permite a las empresas atender las demandas de los mercados y adaptarse a las condiciones de los negocios en un mundo que se transforma continuamente. La política de desarrollo endógeno enfatiza precisamente que el desarrollo de un territorio se produce cuando se crea y se desarrolla la capacidad empresarial, capaz de difundir por el sistema productivo innovaciones y conocimientos que estimulan la mejora de la competitividad de las empresas.
PRAXOLOGÍA
Supone un estudio de análisis cualitativo asistido por el programa ATLAS.ti a partir de la aplicación de entrevistas semi estructuradas con preguntas abiertas de 20 reactivos para evaluar las dimensiones endógenas (económica, humana, institucional, cultura y natural) y exógenas (relación con el exterior) para ello se determinó un marco muestral general que integra 16 representaciones de funcionarios públicos clave; integrando Ayuntamiento, autoridades locales, asociaciones, organizaciones religiosas y comunidad indígena de los sectores afines al desarrollo del sector turismo en Tomatlán, Jalisco.

Funcionarios públicos clave. De acuerdo con el Artículo 42 de La Ley de Responsabilidades de los Servidores Públicos del Estado y Municipios, entre sus obligaciones destaca; el formular y ejecutar, en su caso, los planes, programas y presupuestos correspondientes a su competencia, cumplir las leyes y otras normas que determinen el manejo de recursos económicos públicos, es una persona que brinda un servicio de utilidad social; están muy cerca de la comunidad y son percibidos como parte de ella, por tal motivo su aporte al presente es indispensable.
Comisariado ejidal. Como representante del ejido conoce los planes de trabajo e inquietudes que inciden directamente en las necesidades de las comunidades que integran el territorio ejidal, su liderazgo es clave en la organización social.
Presidente de la comunidad indígena. Como representante de la mesa y de organizarlos según pautas culturales, religiosas, políticas, económicas, raciales, etc.,
Objetivo - Utilizar la herramienta ATLAS.ti para identificar los patrones e interrelaciones de mayor incidencia en las entrevistas a actores estratégicos locales en quienes reside el futuro del desarrollo turístico a partir de la elaboración de políticas y estrategias, así como la asignación de recursos para su gestión.
RESULTADOS
A partir del uso del Software Atlas.ti 8 (2019) se procesó una nube de palabras a fin de facilitar el análisis e identificar las palabras de mayor incidencia y conocer el enfoque de las respuestas proporcionadas en el polígono de estudio, la primer nube aplicada a representantes de organizaciones civiles (2019) ofrecen los siguientes resultados (Ver Figura 1).
Destaca el aspecto social que refiere la base económica de las cooperativas proviene del sector agropecuario: siendo la agricultura y la ganadería la principal base económica del municipio.

Respecto el acceso a incentivos por parte de las instituciones públicas son muy escasas, pues el argumento institucional prevalece la reducción presupuestaria. Por consiguiente, se ha apostado por un trabajo social donde prevalece la participación del género femenino, donde se han obtenido recursos para emprender, tal como lo refieren los representantes de la Comunidad Indígena de Tomatlán y un representante del comisariado ejidal respectivamente:
También, se ha trabajado en la parte de los desarrollos comunitarios en las comunidades pequeñas, para que el recurso económico entre en función y de una mejor calidad de vida, también que el recurso humano este muy bien administrado y se aprenda a manejar mejores formas y estilos de trabajo, sujetos a una política social y visualizar mejores resultados.
Se han realizados proyectos de tiendas de artesanos, trabajando la madera, realizando muebles rústicos y animales típicos de la región. También, se ha trabajado con el árbol de chilte, que es una artesanía increíble por toda la cultura ancestral que tiene por el colorido, la frescura y la originalidad, pero los apoyos han sido muy escasos para su comercialización. Se han propuesto proyectos para que las personas sean capacitadas y puedan brindar servicios más ecológicos, también aprovechar los atractivos culturales y naturales, pero no se le da seguimiento por los cambios de las administración pública.
En general predominan actitudes poco proclives a adoptar innovaciones o acciones colectivas, consecuencia de que son mayoritarios los actores tradicionales no innovadores y los pasivos, a pesar de ello en algunas de las comunidades han surgido actores sociales conscientes de su situación y que han adoptado procesos de innovación, no siempre bajo la influencia exógena. El segundo apartado sintetiza las entrevistas realizadas a los representantes de las autoridades locales (2019) (Figura 2).

Fuente: Elaboración propia.
Los discursos institucionales versan sobre las oportunidades laborales y de inclusión social, en medida opinan que una iniciativa conjunta entre sociedad y la generación de condiciones favorables por entidades públicas podría favorecer el surgimiento de emprendimientos que incentiven el desarrollo local a través del turismo rural y la comercialización de productos locales, fortaleciendo los procesos de encadenamientos productivos, así los sectores sociales más vulnerables tendrían la oportunidad de sumarse a la dinámica económica territorial.
Algunas perspectivas se listan a continuación
En las instituciones educativas se han realizado prácticas con los alumnos referente a las actividades de turismo, por lo cual se han propuesto proyectos de servicios de hospedaje y recorridos, así mismo, resaltar la presa, proteger los atractivos naturales y culturales que tiene el municipio. Se ha comparado con Puerto Vallarta para que los planeamientos sean de ecoturismo y se trabaje en conjunto con el municipio. Aunque falta enlazar mejores vínculos con las instituciones públicas y educativas, para que los proyectos sean planeados por especialistas del área a trabajar.
La mayoría de los visitantes son nacionales por encima de los extranjeros, y la afluencia del turismo se da en vacaciones de semana santa y navidad, pero la gran desventaja que existe es que el turista desconoce el lugar, no existe una empresa que los guíe dentro del municipio y poder disfrutar mayormente de sus riquezas y servicios que pueda brindar la gente local. Esto ayudaría a activar mejor la economía local al realizar proyectos en la actividad turística y sean viajes programados y mejor controlados.
Dentro de las instituciones públicas se han coordinado con las instituciones educativas para realizar proyectos de reforestación y limpiezas, sin embargo, el enfoque que le dan es más por un interés político y eso desmotiva la participación de las personas. Por otra parte, la agronomía es un factor importante dentro de la economía del municipio, puesto que los desarrollos son grandes, se puede ampliar el mercado, ya que el mejor mercado es Puerto Vallarta y algunos municipios cercanos, los productos que se ofrecen son salsas, quesos y se ha trabajado la raicilla. Hace falta trabajar el desarrollo, porque la mayoría de los proyectos están estancados y no existe el respaldo por parte del gobierno con la gente.
El tercer apartado refiere a las entrevistas realizadas a los servidores públicos (2019) (Figura 3) quienes representan el H. Ayuntamiento de Tomatlán, Jalisco.

Resaltan las personas como gestores y guardianes de la abundante riqueza patrimonial susceptible de aprovechamiento con fines turísticos, por desgracia no se han gestionado apropiadamente, adicional la nula existencia de empresas que promueven las actividades turísticas en la región, ha propiciado que algunas personas locales presten servicios de hospedaje y restauración a los visitantes, pero aun así las actividades que se realizan son muy escasas, falta ofertar capacitación y difusión en el sector.
Opiniones destacadas de algunos funcionarios públicos y su perspectiva:
Se han realizado proyectos de charrería, se hicieron paquetes y se ofrecieron servicios, todo trabajado con las personas locales, se han trabajado en proyectos, sin embargo, aún existe el desconocimiento de algunas personas dentro del municipio. Se puede colaborar con las gente para que sus mismos insumos y capital humano se realicen de manera planeada, por lo cual tendría que existir la vinculación académica y capacitación previa, para que el servicio sea más de turismo rural y ecoturismo, mismas que las personas locales las llevarían a cabo.
Se tiene que tener un objetivo y llevarse a cabo, así mismo, exista la contribución de las personas y puedan beneficiarse respetando su entorno. Los desarrollos que se han llevado a cabo han sido muy lentos, temas de infraestructura, para calles e imagen son muy escasas, también entran las cuestiones de educación, puesto que no se ha avanzado, algunas personas aún tienen malos vicios de no cuidar los atractivos naturales y culturales que tiene Tomatlán. Se tiene que trabajar por oportunidades de emprender y generar autoempleo de una manera planeada y con educación ambiental.
La relación social con los representantes públicos es muy limitada, pues así lo constata el instrumento, en sentido optimista un sector importante de la población admite que existe procesos de consulta ciudadana en que la participación local sí incide en las políticas de planificación del territorio y la gestación de políticas que validan los procesos de gobernanza en Tomatlán.
CODIFICACIÓN Y ESTRUCTURACIÓN DE REDES
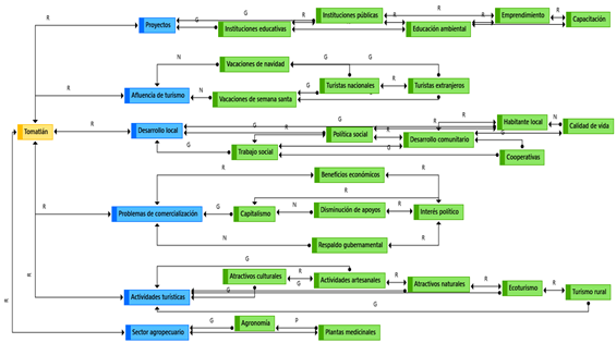
Una vez procesada y descrita cada uno de los resultados, se suministraron códigos [palabras que constituyen las citas vinculadas] para la vinculación de la información, esto proporciona una visión resumida de cada una de las entrevistas aplicadas, así mismo, se cuantificó la frecuencia [Tabla 1] de los códigos generando una de las citas vinculadas con cada uno de los actores claves. Por último, se elaboró una red [Red 1] que proporcionara una visión general de las entidades asociando códigos vinculados a cada resultado.

XRepresentantes del sector público; xx Representantes del sector Social; xxx Representantes del sector Académico.
Elaboración propia.La tabla de códigos configura las opiniones de los AEL asociando la frecuencias de las palabras que más resaltaron de las entrevistas, dando un total de 34 códigos, por consiguiente, el punto amarillo indica Tomatlán como punto focal, los puntos azules son los principales sectores dependientes o articuladores, por último, los puntos verdes son las derivaciones que se han presentado dentro del municipio. Por consiguiente, representan cada uno de los códigos vinculados y sus descripciones.

N: es causa de.; G: es parte de; P: es una propiedad de; R: está asociado con.
Elaboración propia utilizando (ATLAS.ti 8, 2019).A partir del análisis cualitativo denota códigos o patrones de interrelación bajo el siguiente esquema; los actores estratégicos locales inciden de manera importante en la dinámica sectorial del territorio, a través de las propuestas de desarrollo local que diversifiquen las actividades, e incentiven la comercialización, distribución de productos locales, la autogestión de formación y profesionalización del capital humano, de manera que al elaborar las iniciativas éstas puedan contribuir a la adopción de turismo rural y sus modalidades como una manera complementaria al ingreso, para que los procesos de encadenamientos sean sólidos y las externalidades de origen exógena sean controlables.
DISCUSIÓN
La limitada apertura de la entidad pública municipal para estructurar políticas e iniciativas que incentiven la economía local y faciliten los procesos burocráticos vulnera los nuevos emprendimientos, inciden en que la población fuera de proponer nuevas iniciativas, piensen en sólo ser asalariados. Ante la ausencia de coordinación de políticas que rigen el territorio de Tomatlán, y en respuesta a la necesidad de actuación han sido los propios habitantes y empresarios quienes piden protagonismo en las nuevas iniciativas de inclusión y participación social.
Si bien los discursos institucionales continuamente versan sobre las oportunidades laborales y de inclusión social, en medida opinaron que una iniciativa conjunta entre la sociedad y la generación de condiciones óptimas por las entidades públicas podría favorecer el surgimiento de emprendimientos que incentiven el desarrollo local a través de la comercialización de los productos locales y los procesos de encadenamientos productivos, así los sectores sociales más vulnerables como los jóvenes, madres solteras, personas de la tercera edad o con alguna limitación (discapacidad) tendrían la oportunidad de sumarse a la dinámica económica territorial.
CONCLUSIONES
En resumen, los resultados aluden que el desarrollo local desde una perspectiva holística o integral sume la colectividad como una manera de inclusión y sinergia entre la que sociedad, el sector privado y las instancias gubernamentales a partir de considerar el potencial de los recursos endógenos y exógenos; en primera instancia se puedan insertar en un contexto regional, nacional e internacional, se podría signar como la construcción de un desarrollo desde abajo en que su incidencia a partir de la potencialización de sus recursos y capacidades inciden favorablemente en la calidad de vida de sus moradores, contribuyendo a la conservación del patrimonio, la naturaleza y del entorno paisajístico, promoviendo el crecimiento económico inclusivo al poner en práctica políticas que fomentan un turismo sustentable.
Por tanto el turismo rural como instrumento de desarrollo local puede contribuir como generador de riqueza económica, bienestar social, gestión ambiental, que se traduce en igualdad de oportunidades. Desde la dimensión institucional, el aludir el descenso a lo local, si bien no significa la solución inmediata de todos los problemas, especialmente de todos los sectores populares en cambio, ha abierto un importante espacio político que puede perfectamente ser apropiado por los sectores sociales subalternos.
Los actores estratégicos locales pueden incidir de manera importante en la dinámica sectorial de los territorios, a través de la propuesta de programas de desarrollo local que diversifiquen las actividades, e incentivar la comercialización, distribución de productos locales, la autogestión de formación y profesionalización del capital humano, de tal manera que al elaborar las iniciativas éstas puedan contribuir a la adopción de turismo rural y sus modalidades como una manera complementaria al ingreso, de manera tal que los procesos de encadenamientos sean sólidos y las externalidades de origen exógena sean controlables.
En cuanto a los actores estratégicos locales y sus estrategias en general predominan actitudes poco proclives a adoptar innovaciones o acciones colectivas, consecuencia de que son mayoritarios los actores tradicionales no innovadores y los pasivos, a pesar de ello en algunas de las comunidades han surgido actores sociales conscientes de su situación y que han adoptado procesos de innovación, no siempre bajo la influencia exógena.
Se observó que la mayoría de los empresarios locales a partir del comercio tradicional, se enfrentan a una competencia creciente por parte de los intermediarios que adquieren los productos locales en los principales núcleos de población más cercanos o en su defecto en la cabecera municipal con relación a las localidades de mayor tamaño, a razón de mayor dotación de servicios para incentivar los procesos económicos.
REFERENCIAS
Aghon, G., Alburquerque, F., & Cortés, P. (2001). Desarrollo Económico Local y Descentralización en América Latina: Un Análisis comparativo. Santiago de Chile: Comisión Económica Para América Latina y el Caribe. Link
Alburquerque, F. (2001). Evaluación y reflexiones sobre las iniciativas de desarrollo económico local en América Latina. Madrid: Consejo de investigaciones Científicas.
Arocena, J. (1995). El Desarrollo Local: Un desafío contemporáneo. Caracas: Nueva Sociedad.
Bennett, R. (1989). Local Economy and employment and development strategies: analysis for LEDA areas, LEDA Report. Bruselas: Comisión Europea.
Boisier, S. (1999). Desarrollo (local): ¿De qué estamos hablando? Santiago de Chile: Mimeo.
Boisier, S. (2004). Desarrollo territorial y descentralización: el desarrollo del lugar en manos de la gente. Revista EURE, 30(90), 27-40. Link
Cuervo, R. (1967). Un método para evaluar condiciones que afectan la decisión sobre el otorgamiento de la 5ta libertad en el tráfico aéreo internacional: En El turismo como medio de comunicación humana. México: Departamento de Turismo del Gobierno de México.
Hwang, S. (2007). Utilizing qualitative data analysis software: A review of ATLAS.ti. Social Science Computer Review, 26(4), 519–527. Link
Latouche, S. (2006). Le pari de la décroissance. París: Fayard.
Leiper, N. (1979). The framework of tourism. Towards a definition, tourist and the tourism industry. Annals of Tourism Research, 6(4), 309-407. Link
Luhman, N. (2002). El derecho de la sociedad. México: Universidad Iberoamericana.
Martínez Valle, L. (2008). Territorios en Mutación: repensando el desarrollo desde lo local. Quito: Flacso.
Osorio García, M. & Ramírez, I. (2010). Propuesta teórico - metodológica para la planeación del turismo sustentable en el parque Iztacihúatl - Popocatépetl. In: M. Espinosa. (org.). Tendencias de la Investigación Turística a principios del Siglo XXI (pp. 217-244). México: Instituto Politécnico Nacional.
Pulido Fernández, J. I. (2008). El Turismo Rural. Madrid: Síntesis.
Senn, A. (2000). Desarrollo y Libertad. Barcelona: Planeta.
Stöhr, W. (1990). Global Challenge and Local Response. Londres: Mansell.
Stöhr, W., & Taylor, F. (1981). Development from Above or Below? The Dialectics of Regional Planning in Developing Countries. Chichester: J. Wiley and Sons.
Tesch, R. (1990). Qualitative Research. Analysis types and software tools. Basingstoke, Inglaterra: Falmer Press.
Uraneta Ramírez, C. (2010). Reflexiones sobre epistemología del turismo. In: Marcelino Castillo & Alexandre Panosso (orgs.). Epistemología del Turismo: estudios críticos (pp. 53-61). México: Trillas.
Vachon, B. (1993). El Desarrollo Local - Teoría y práctica: Reintroducir lo humano en la lógica del desarrollo. España: Universidad de Oviedo.
Vaismoradi, M., Turunen, H., & Bondas, T. (2013). Content analysis and thematic analysis: Implications for conducting a qualitative descriptive study. Nursing & Health Sciences, 15(3), 398-405. Link
Vázquez Barquero, A. (2002). Endogenous Development. Londres: Routledge.
Vázquez Barquero, A. (2005). Las Nuevas Fuerzas del Desarrollo. Barcelona: Antoni Bosch.
Vera Rebollo, F. (1997). Análisis Territorial del Turismo. Barcelona: Ariel.
Villanueva Sánchez, R., & Chávez Dagostino, R. (2016) Rezago Social y el reto del Turismo Rural en el Valle de Tomatlán, Jalisco. In: S. Arnaiz & C. R. de León (orgs.). Los Retos del Turismo (pp. 369-392). México: Universidad de Guadalajara.
Villanueva Sánchez, R. (2018) Perspectivas del desarrollo endógeno en turismo rural; Una aproximación hacia lo Local. In: S. Arnaiz & A. G. Delgado (orgs.). El Turismo frente a los Objetivos del Desarrollo Sustentable (pp. 255-273). México: Universidad de Guadalajara.
Villanueva Sánchez, R. (2019). Turismo Rural, factores que potencian el desarrollo local en el valle de Tomatlán, Jalisco. Tesis de Doctorado, Centro Universitario de la Costa de la Universidad de Guadalajara, Puerto Vallarta, México.
Yazigi, E. (2001). A alma do lugar: turismo, planejamento e cotidiano em litorais e montanhas. Sao Paulo: Contexto.