Revisión bibliográfica
Recepción: 20 Septiembre 2017
Recibido del documento revisado: 29 Abril 2018
Aprobación: 21 Mayo 2018
DOI: https://doi.org/10.15517/eci.v8i2.30522
Resumen: El desarrollo de habilidades informacionales es un tema trabajado a escala global. Internacionalmente, han surgido iniciativas en la introducción de estas habilidades informacionales en diferentes niveles de enseñanza, y en este informe se destacan los resultados obtenidos en aspirantes al doctorado. El objetivo de este artículo es realizar un análisis comparativo en propuestas internacionales para la enseñanza y el desarrollo de habilidades informacionales en aspirantes a doctores. Para ello, se analizan los puntos coincidentes en estos proyectos que sirvan de generalización en otros centros educativos. Para alcanzar este objetivo se partió de una revisión bibliográfica que permitió identificar diversas iniciativas prácticas, agrupándolas por países, formas organizativas y características generales. Se identificaron un total de 27 materiales documentales con iniciativas en la formación de aspirantes a doctores en 19 países. De ellos, nueve cursos de posgrado, ocho resultados de proyectos, cinco módulos de programas doctorales, tres servicios de biblioteca, un blog temático y un evento internacional. Se utilizó la estadística descriptiva para presentar el análisis y la comparación de los datos obtenidos a través de gráficos y tablas, y el método bibliométrico para examinar la coincidencia de atributos en cuatro indicadores fundamentales: el uso de las habilidades informacionales que describe la ALA como base de sus propuestas; la aplicación y el desarrollo; la denominación utilizada para cada habilidad, y las habilidades aplicadas en cada institución. Dentro de los resultados más relevantes se pudo encontrar que las habilidades informacionales para la formación de doctores parten del conjunto de habilidades que se proponen en la ALFIN por la ALA, con un mayor nivel de profundidad y práctica. Los análisis realizados demuestran que las habilidades informacionales se encuentran dentro de las habilidades más importantes que debe dominar una persona candidata al doctorado al concluir su formación doctoral y durante su vida como investigador.
Palabras clave: habilidades informacionales, formación doctoral, ALFIN, Alfabetización informacional.
Abstract: The development of informational skills is a subject widely worked on a global scale. Internationally, there have been initiatives in the introduction of these informational skills in different levels of education, and this report highlights results obtained in doctoral candidates. The aim of this article is to carry out a comparative analysis in international proposals for the teaching and development of informational skills in aspiring doctors. For this, the coinciding points in these projects that serve as a generalization in other educational centers are analyzed. In order to achieve this objective, a bibliographic review was carried out, which allowed identifying various practical initiatives, grouping them by country, organizational forms and general characteristics. A total of 27 documentary materials were identified with initiatives in the training of aspiring doctors in 19 countries. Of these, 9 postgraduate courses, 8 project results, 5 modules of doctoral programs, 3 library services, 1 thematic blog and 1 international event. Descriptive statistics was used to present the analysis and comparison of the data obtained through graphs and tables and the bibliometric method to examine the coincidence of attributes in four fundamental indicators: the use of the informational skills described by the ALA as the basis of your proposals; the application and development; the denomination used for each skill; and the skills applied in each institution. Among the most relevant results it could be found that informational skills for the training of doctors, start from the set of skills proposed in ALFIN by the ALA, with a greater level of depth and practice. The analyzes carried out show that information skills are among the most important skills that a doctor must master at the end of his doctoral training and during his life as a researcher.
Keywords: informational skills, doctoral training, ALFIN, Information literacy.
Introducción
El desarrollo de habilidades informacionales es un tema trabajado a escala global. En la enseñanza universitaria y postgraduada se han concentrado las mayores aplicaciones de resultados investigativos internacionales de esta disciplina a través de programas, normas, modelos y estándares. Las habilidades informacionales son trabajadas desde la sombrilla de la Alfabetización Informacional (ALFIN), y aunque su objetivo central es el desarrollo de habilidades informacionales, relaciona otras alfabetizaciones como la tecnológica, la mediática y la cultural.
La enseñanza de habilidades informacionales en cualquier nivel educativo, se compone de tres enfoques estrechamente relacionados: 1) el componente psicológico, o sea, tratando el desarrollo de habilidades; 2) el pedagógico, es decir, a través de un proceso de enseñanza-aprendizaje; 3) informacional, significa el uso de la información como temática central. Por ello, se asume como habilidades informacionales
acciones y operaciones integradas para el uso de la información científica por los aspirantes durante el proceso de formación doctoral, que les permitan identificar necesidades informacionales, localizar, evaluar, organizar y analizar críticamente la información necesaria para la investigación, tributando a la generación de nuevos conocimientos a partir de la sucesión de actividades práctica en el proceso de investigación (Rodríguez Castilla, 2016 p.13).
Una de las organizaciones que ha respaldado las aplicaciones prácticas de la enseñanza de habilidades informacionales, con mayor fuerza, es la ALA (American Library Association) y ACRL (Association of Collegue and Research Library) (ALA y ACRL, 2002), pioneras en normas de ALFIN apoyadas por organizaciones internacionales como la AASL (American Association of School Librarians), la UNESCO (Organización de las Naciones Unidas para la Educación, la Ciencia y la Cultura), el Espacio Europeo de Educación Superior y la Sección de Alfabetización Informacional de la IFLA (International Federation of Library Associations and Institutions).
La ALA describe 7 habilidades informacionales que han sido el punto de partida de muchos investigadores para proponer iniciativas internacionales que permitan la enseñanza de esta materia en diversos niveles educativos. Según la American Library Association (2000), estas habilidades son:
Internacionalmente, han surgido iniciativas en la introducción de estas habilidades informacionales en aspirantes al doctorado, sobre todo, en cursos independientes; en actividades científico-técnicas de escuelas de doctores de algunas universidades y en algunos programas de doctorados curriculares, principalmente, en academias europeas.
Por lo anterior, el objetivo del artículo es realizar un análisis comparativo de las propuestas internacionales para la enseñanza y el desarrollo de habilidades informacionales en aspirantes a doctores; por tal motivo, se analizan los puntos coincidentes en estos proyectos con vistas a evaluar las mejores prácticas que sirvan de generalización en otros centros educativos.
Materiales y Métodos
Para alcanzar este objetivo se partió de una revisión bibliográfica que permitió identificar diversas iniciativas prácticas, agrupándolas por países, formas organizativas y características generales. Para la recopilación de los datos se elaboró una estrategia de búsqueda con la estructura de la Tabla 1.

Nivel y cobertura de la búsqueda:
- Período: últimos 10 años (2007-2017).
- Tipos de Información: artículos, tesis, ponencia de eventos, informes, programas de doctorados.
- Formato de los documentos: PDF, html, word, ppt.
- Idiomas: español, inglés y portugués.
- Fuentes de información: Google académico, Ebsco, Scielo, ResarchGate, revistas en línea, sitios web de universidades, Repositorios y Blog temáticos de ALFIN.
- Organizaciones reconocidas en la temática: ALA, IFLA, UNESCO, ACRL.
Todas las palabras clave, sinónimos, variantes, alternativas y siglas fueron relacionadas a través de operadores booleanos, comodines y operadores de búsqueda, para interactuar con las fuentes identificadas, según la arquitectura de la información y la configuración en la recuperación de datos que ofrecían las herramientas de búsqueda. En la interacción con estas herramientas de búsqueda se utilizó el servicio de búsqueda avanzada, que permite desplegar la estrategia planificada.
Además, se analizaron los resultados obtenidos, escogiendo aquellos pertinentes y relevantes que satisficieran la necesidad de búsqueda. Fueron utilizados los servicios de filtrado que ofrecían las herramientas, para refinar los resultados y probar diversas variantes de combinaciones de palabras clave; esto permitió obtener la mayor cantidad de materiales disponibles en las fuentes identificadas.
De igual manera, se utilizó la estadística descriptiva para presentar el análisis y la comparación de los datos obtenidos a través de gráficos y tablas utilizando el procesador de datos Excel. También, se aplicó el método bibliométrico para evaluar la coincidencia de atributos en cuatro indicadores fundamentales: 1) el uso de las habilidades informacionales, que describe la ALA como base de sus propuestas; 2) la aplicación y el desarrollo; 3) la denominación utilizada para cada habilidad, y 4) las habilidades aplicadas en cada institución.
Asimismo, se utilizaron los software de Endnote X7, para el procesamiento de registros y los conteos simples de términos; Bibexcel 5.0, para el análisis de matrices; Ucinet V6.0, para la lectura de matrices, y NetDraw 2.3 y VOSviewer 1.4 para la visualización de la información procesada.
Por último, se identificaron un total de 27 materiales documentales que reflejaban la propuesta de iniciativas para el desarrollo de habilidades en la formación de aspirantes a doctores representados en 19 países. De ellos, nueve iniciativas se encontraron en cursos de posgrado, ocho reflejados en resultados de proyectos, cinco en módulos de programas doctorales, tres descritos desde servicios de biblioteca, un en blog temático y un en evento internacional.
Desarrollo
3.1 Habilidades informacionales en la formación doctoral. Iniciativas internacionales
Durante la revisión bibliográfica se encontró una amplia variedad de materiales documentales que describían el desarrollo de habilidades en la formación doctoral representados en 19 países. Los mayores progresos se concentran en Europa, destacándose los países de Inglaterra, Gran Bretaña, España y Noruega. Se debe resaltar, también, a los Estados Unidos con un número significativo de resultados (Figura 1). Estas iniciativas se materializan en siete formas organizativas para aplicar sus propuestas: módulos de programas doctorales, cursos de postgrado, talleres abiertos de escuelas de doctores, talleres de proyectos de investigación, talleres-seminarios en eventos investigativos, actividades de orientación educativa desde servicios en bibliotecas, e intercambio de experiencias en redes sociales (blog temáticos). En la Figura 2 se muestra una relación de los más destacados.


Del total de investigaciones, 14 cuentan con el apoyo de las bibliotecas de las instituciones; en 12 casos se utilizan las Tecnologías de la Información y de la Comunicación (TIC) como medios para desarrollar las iniciativas y seis están propuestas desde un enfoque colaborativo y en otros cuatro resultados se evidencia la aplicación transversal en todo el proceso de formación doctoral. La mayoría de estas investigaciones son de aplicación local, aunque una de ellas propone su generalización (Figura 3).

Durante el análisis de información que describía cada material, aparecían con una estrecha vinculación: habilidades profesionales, investigativas e informacionales. Para este artículo, solamente se seleccionaron aquellos materiales en los que se hacían énfasis en habilidades de información, quedando 27 documentos que se exponen a continuación:
Desde la universidad pública King’s College en Londres, Inglaterra, Barry (1999), describe las habilidades informacionales que se deben incluir en la formación de los aspirantes a doctorado para la investigación académica, a partir del uso de recursos disponibles en bibliotecas electrónicas y la Internet.
China también se inserta en el impulso de habilidades informacionales en la Educación Superior. Esto se evidencia en la Facultad de Educación de la Universidad de Hong Kong, que pone a disposición de cada estudiante de postgrado el conocimiento de diferentes fuentes de información para la investigación (Kai-Wah Chu y Law, 2007).
La Asociación de Universidades de Irlanda en conjunto con el Fondo de Innovación Estratégica (Irish Universities Association, 2008), describen un conjunto de habilidades que los aspirantes al doctorado pueden desarrollar durante sus estudios. Las habilidades descritas constituyen una guía compatible con las universidades europeas y fueron aprobadas en la Educación Superior desde el 2006.
El Centro para el Aprendizaje Tecnológico de la Escuela de Ciencias Políticas y Económicas de London, Gran Bretaña, desarrolla un curso de habilidades informativas para aspirantes a doctorado. El programa puede servir de modelo para otros bibliotecarios y adaptarlo en otras instituciones (Secker y Macrae-Gibson, 2011).
La Universidad de Oslo, Noruega, en colaboración con las Universidades de Copenhague y Viena, a través de los servicios información de sus bibliotecas, evaluaron el comportamiento de los aspirantes a doctorado en el uso de la información durante su período de formación. Estas instituciones consideran que los servicios de información de las bibliotecas son fundamentales para el desarrollo de habilidades informacionales en los aspirantes al doctorado y otros investigadores (Drachen, Larsen, Gullbekk, Westbye, y Lach, 2011).
El Grupo Activo de la Red de Información, en Gran Bretaña, se enfoca en el papel de los tutores para garantizar que los aspirantes a doctorado posean el nivel necesario de habilidades de información y competencias que les permitan continuar con éxito en el mundo académico y fuera de este (Research Information Network, 2011).
En la Universidad de Ciencias Pedagógicas de Santiago de Cuba se propone una estrategia de superación en investigación documental, para los aspirantes a doctores del Curso Curricular Colaborativo, sustentada en los principios y formas de la Educación Avanzada, en la teoría histórico-cultural de Vygotsky, y en las exigencias del desempeño profesional de estos docentes en su labor. La misma es resultado de una investigación que parte de las insuficiencias detectadas en tesis de doctorado y de la experiencia de la autora Álvarez en el trabajo de asesoramiento sistemático que realiza en el Centro de Documentación e Información Pedagógicas de esta universidad (Díaz Álvarez, 2011).
Desde los servicios que ofrece la biblioteca, la Universidad de Viena, en Austria, promueve el desarrollo de habilidades de investigación y de información en los aspirantes a doctorado. Para ello, la biblioteca reconoce a cada candidatura a doctorado como un grupo de usuarios potenciales, incrementando, intencionalmente, los servicios dirigidos y personalizados a través de los departamentos docentes (Lach y Rohrmoser, 2012).
Las competencias en Información también son una prioridad en los aspirantes a doctorado en Ciencias de la Información en España y América Latina (Cuba y México). Esto lo corrobora el estudio realizado con aspirantes a doctorado de programas oficiales de Ciencias de la Información en cuatro universidades con el fin de descubrir, a través de autoevaluaciones, las percepciones de los aspirantes de su propia competencia de la Información (Pinto Molina, Fernández Ramos, Sánchez y Meneses Placeres, 2012).
El Instituto de Tecnología Educativa de la Universidad Abierta de Gran Bretaña, a partir de la Declaración Conjunta de los Consejos de Investigación de Artes y Humanidades (AHRB), sobre las habilidades que los aspirantes a doctorado deben desarrollar en su formación como doctores, aplica estas declaraciones en los programas doctorales de su institución. Dentro de ellas, relacionadas con habilidades informacionales, se encuentran las habilidades del grupo A, C, E y F (Louw, 2014).
En la Universidad Nacional de Irlanda se encuentran, en sus programas de Maestrías y Doctorados, módulos de aprendizaje combinados (presencial y en línea) para el desarrollo de habilidades de investigación en temas genéricos y específicos de las temáticas que investiguen (National University of Ireland, 2013).
La Universidad Politécnica de Cartagena, en Colombia, integra competencias informacionales en los programas de máster y doctorado que ofrece esta universidad (Universidad Politécnica de Cartagena, 2013).
Desde la Facultad de Humanidades y Educación de la Universidad de Agder, Noruega, se tiene en cuenta una nueva forma de apoyar la investigación de los candidatos a doctorado (Daland, 2013).
En Noruega, las bibliotecas de las universidades de Oslo y Bergen, y la de Aalborg, en Dinamarca, desarrollan un proyecto de colaboración para identificar y evaluar el uso de los recursos académicos y la bibliografía pertinente que brindan estas instituciones a los candidatos de doctorado durante su proceso de investigación (Gullbekk, Rullestad, y Torras i Calvo, 2013).
La Universidad de Gothenburg, en Suecia, manifiesta que el uso y la búsqueda de información se han convertido en procesos complejos para los estudiantes universitarios, y enfatizan en los aspirantes a doctorado, debido a la proliferación de diversas tecnologías, recursos y formatos (Grizzl et al., 2013).
La Universidad de Babcock, en Nigeria, se apoya en su biblioteca universitaria para el impulso de habilidades de alfabetización de información entre los estudiantes posgraduados (Omeluzor, Bamidele, Onuoha, y Alarape, 2013).
La Facultad de Medicina de la Universidad de Masaryk, en la República Checa, también tiene en cuenta la importancia de las habilidades informacionales en sus estudiantes y les da una especial atención a los programas de doctorado (Kratochvíl, 2014).
La Universidad Técnica de Manabí, en Ecuador, incluye en la formación de los aspirantes a doctorados programas de Alfabetización Informacional para contribuir con el desarrollo de competencias informacionales, tomando las experiencias internacionales en el contexto de la educación superior y su comportamiento a nivel posgraduado (Quindemil Torrijo, Plúa Menéndez, y Orbes Arellano, 2014).
En España, la Universidad de Zaragoza ofrece un curso sobre habilidades informacionales para aspirantes a doctorado. Esta actividad facilita el impulso de habilidades para “buscar y recuperar información; conocer y utilizar fuentes de información; valorar y evaluar la información; gestionar la información; comunicar y difundir resultados de investigación” (Universidad de Zaragoza, 2017, p5).
Con un objetivo más avanzado están las actividades para el uso de “bases de datos generales, tales como: multidisciplinares, patentes, normas, legislación y especializadas por macro-área; la evaluación del factor de impacto e índices de citas; la utilización de gestores bibliográficos; la publicación científica (dónde publicar, derechos de autor, licencias Creative Commons, etc.” (Universidad de Zaragoza, 2011).
En el campo de la Medicina, la Escuela de Higiene y Medicina Tropical de Gran Bretaña estimula el desarrollo habilidades de información para aspirantes a doctorado a través de su biblioteca (London School of Hygiene and Tropical Medicine, 2014).
El profesor Easterbrook de la especialidad de Informática en Universidad de Toronto, en Canadá, intercambia con otros investigadores su criterio sobre las habilidades necesarias que debe desarrollar un estudiante para obtener un doctorado con éxito. Considera que estas habilidades deben desarrollarse de forma integrada y reflejadas en el informe de investigación (Easterbrook, 2014).
En la Ferdowsi University of Mashhad, en Irán, se introducen acciones para el desarrollo de habilidades en información. Ello lo confirman estudios realizados por el autor (Nowkarizi, 2014) para examinar el impacto de las habilidades de alfabetización informacional de los estudiantes de grado y postgrado.
La Escuela de Medicina de la Universidad de Zagreb, en Croacia, con la colaboración de la biblioteca universitaria, instruye a su comunidad universitaria en el desarrollo de habilidades informacionales, entre los que se incluyen más de 650 aspirantes a doctorado (Skoric y Markulin, 2014).
Sobre los conocimientos en alfabetización informacional que deben tener los estudiantes de postgrado de la especialidad de Ingeniería en la Air University Islamabad, de Pakistán, los autores Kousar y Mahmood (2015) comparan y diagnostican el nivel de habilidades informacionales que existe entre profesores y estudiantes de postgrado en la educación superior en Pakistán, utilizando como guía las Normas de la ACRL sobre aptitudes con la Información.
En las universidades federales del sudeste de Nigeria se encuentran la Universidad Nnamdi Azikiwe, Awka y la Universidad de Nigeria, Nsukka, donde se trabajan las habilidades en información en estudiantes de maestrías y aspirantes a doctorados incluyendo en sus planes de estudio temas relacionados con la gestión de información científica durante la investigación (Anunobi y Kingsley, 2015).
Dirigido para aspirantes a doctorado e investigadores en Medicina y Ciencias de la Salud, la Universidad Noruega de Ciencia y Tecnología incluye cursos teórico-prácticos para el desarrollo de habilidades de información (Norwegian University of Science and Technology, 2016).
3.2 Análisis de las iniciativas internacionales. Discusión
Utilizando el método bibliométrico, se examinaron las coincidencias sintácticas y semánticas de la denominación de las habilidades en los materiales revisados, a través del conteo de frecuencia con la biblioteca del gestor bibliográfico, siendo el atributo “búsqueda y recuperación de información” el más descrito (ver Figura 4).

Se separaron los atributos que se describían en cada habilidad y se obtuvieron coincidencias con las habilidades informacionales que describe la ALA, por lo que, en su mayoría, están sustentadas bajo una misma concepción teórica (ver Figura 5, Figura 6 y Figura 7). La Figura 5 muestra los nodos de relaciones entre los atributos más coincidentes, sobresaliendo la identificación de fuentes de la información, evaluación de la información y gestión de la información (círculos azules), características asociadas principalmente con la búsqueda y la recuperación de la información.



En la Figura 6 se extrajo el nodo de la habilidad informacional que mayores atributos descritos y relacionados entre sí presentaba: “buscar y recuperar información” (representado con círculo rojo) y sus atributos (representado con cuadros azules y verdes). Es importante señalar que los atributos son las características propias que distinguen cada habilidad informacional que, a su vez, pudieran verse unas veces como acciones y otras como operaciones propias.
Los cuadros en color verde representan los puntos coincidentes de relación en la habilidad “buscar y recuperar información” con el resto de las habilidades informacionales que se trabajan y la coincidencia semántica y sintáctica de las habilidades informacionales de la ALA. En la Figura 7 se muestran los nodos de relaciones entre las dos habilidades informacionales más concurrentes (representado en círculos rojos) y los puntos coincidentes entre ellas (representado en cuadros naranjas). Se quiere resaltar que estas habilidades informacionales no se pueden aplicar de forma independiente, sino que conforman un grupo estrechamente relacionado en un sistema, donde contantemente es necesario, para realizar una acción u operación, regresar o ejecutar otra operación.
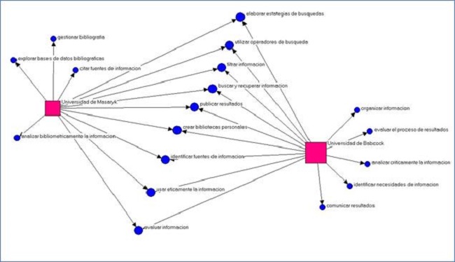
En cuanto a su aplicación y desarrollo, no todas las instituciones trabajan el total de habilidades informacionales, pero existe un consenso en cuanto a la profundidad con que se aplican y a la integración entre ellas (ver Figura 8). Se destacan las universidades de Babcock en Nigeria y Masaryk en República Checa, como las que mayores habilidades informacionales desarrollan en sus aspirantes a doctorado, con 14 y 13 respectivamente. En la Figura 8 se representa, en cuadros rosados, las universidades, en círculos azules las habilidades que utilizan, y los puntos coincidentes entre estas dos universidades.

Sobre su denominación, existe una coincidencia en la utilización del lenguaje técnico que utiliza la comunidad científica, aunque en algunos casos aparecen términos alternativos que semánticamente encierran el mismo significado (ver Tabla 2).





Sobre el análisis de contenido, en las propuestas evaluadas profundizan en la enseñanza y desarrollo de habilidades más avanzadas para estos niveles de estudio (postgrado-doctorado). En la Tabla 1 se muestra la coincidencia de las habilidades presentes y las actividades de nivel avanzado descritas.
Es importante señalar que aparecen otros atributos que no habían sido descritos con profundidad en las propuestas de las normas, los programas y los modelos estudiados en otras investigaciones (Rodríguez Castilla y Torricella Morales, 2008). Dentro de estas características se pueden mencionar: el trabajo dirigido y colegiado con tutores como elemento importante en el proceso de formación del estudiante de doctorado; la colaboración como parte del intercambio de resultados obtenidos en sus investigaciones, más allá de publicarlos; el uso de métodos y técnicas para el análisis crítico de la información y su representación visual; la gestión de la información de forma personalizada a través de los servicios en línea que brindan las herramientas; y la evaluación de los resultados de investigaciones a través del factor del impacto que ofrecen los servicios de las herramientas en la web.
Conclusiones
Los resultados obtenidos hasta el momento permitieron determinar la línea que sigue la comunidad científica que investiga en esta área del conocimiento.
Se corrobora que las habilidades encontradas en las iniciativas para la formación de doctores parten del conjunto de habilidades que se proponen en la ALFIN por la ALA, con un mayor nivel de profundidad y práctica.
Los análisis realizados demuestran que las habilidades informacionales se encuentran dentro de las habilidades más importantes que debe dominar un aspirante a doctorado al concluir su formación doctoral y durante su vida como investigador.
Existe una marcada tendencia a desarrollar las habilidades informacionales en la formación de doctores en niveles más avanzados de conocimientos como se muestra en la Tabla 2, donde se resumen las buenas prácticas obtenidas en diversas universidades y academias nacionales e internacionales.
Resaltan en estos estudios los atributos: trabajo dirigido con los tutores y la colaboración como parte del intercambio de resultados obtenidos en sus investigaciones, como importantes criterios en el proceso de formación de aspirantes a doctorado.
Referencias
American Library Association (2000). Information Literacy Competency Standards for Higher Education (pp. 20). American Library Association Institutional Repository-ALAIR. Recuperado de https://alair.ala.org/bitstream/handle/11213/7668/ACRL%20Information%20Literacy%20Competency%20Standards%20for%20Higher%20Education.pdf?sequence=1yisAllowed=y
American Library Association y Association of College Research Libraries (2002). Normas sobre aptitudes para el acceso y uso de la información en la Educación Superior. Boletín de la Asociación Andaluza de Bibliotecarios, 15(60), 16.
Anunobi, C. y Kingsley Udem, O. (2015). Information Literacy Competencies of Library and Information Science Postgraduate Students in South East Nigeria Universities: A Focus on the Knowledge and Skill Level. Information and Knowledge Management, 5(2). Recuperado de file:///C:/Users/INVEST~1/AppData/Local/Temp/19880-22184-1-PB.pdf
Barry, C. A. (1999). Las habilidades de información en un mundo electrónico: La formación investigadora de los estudiantes de doctorado. Anales de Documentación (2), 237-258.
Daland, H. (2013). The Ph.D.-candidate as an information literate resource: developing research support and information literacy skills in an informal setting. Liber Quarterly: The Journal of The Association of European Research Libraries, 23(2), 134-155. doi: 10.18352/lq.9214
Díaz Álvarez, X. (2011). Estrategia de superación para el desarrollo de habilidades de investigación documental en las tesis de doctorado y maestría. Revista Pedagógica Maestro y Sociedad, 8(3). Recuperado de http://scielo.sld.cu/scielo.php?script=sci_arttext&pid=S0864-21412013000400003
Drachen, T. M., Larsen, A. V., Gullbekk, E., Westbye, H., y Lach, K. (2011). Information behaviour and practices of PhD students (version 1 - 8 ed., pp. 34). Noruega: University of Oslo Library.
Easterbrook, S. (2014). Skills needed for a successful PhD [Sitio web]. Recuperado de http://www.easterbrook.ca/steve/2014/04/skills-needed-for-a-successful-phd/
Grizzle, A., Moore, P., Dezuanni, M., Asthana, S., Wilson, C., Banda, F. y Onumah, C. (2013). Media and Information Literacy. Policy and strategy guidelines. En A. Grizzle y M. C. T. Calvo (Eds.). Francia: UNESCO-United Nations Educational, Scientific and Cultural Organization.
Gullbekk, E., Rullestad, T. y Torras i Calvo, M. C. (2013). PhD candidates and the research process: The library’s contribution. Oslo, Noruega: Universitetsbiblioteketi Oslo.
Irish Universities Association. (2008). Irish Universities’ PhD Graduates’ Skills (pp.8). Irlanda: Irish Universities Association. Cumann Ollscoileanna Éireann.
Kai-Wah Chu, S. y Law, N. (2007). Development of information search expertise: Research students’ knowledge of source types. Journal of Librarianship and Information Science, 39(1), 27-40. Recuperado de https://eric.ed.gov/?id=EJ845298
Kousar, M., y Mahmood, K. (2015). Perceptions of Faculty about Information Literacy Skills of Postgraduate Engineering Studentes The International Information and Library Review, 47(1-2), 52-57. doi: 10.1080/10572317.2015.1055694
Kratochvíl, J. (2014). Measuring the impact of information literacy e-learning and in-class courses via pre-tests and post-test at the Faculty of Medicine, Masaryk University. Mefanet Journal, 2(2), 41-50.
Lach, K., y Rohrmoser, M. (2012). The roles of librarians in the research and information skills development of PhD students at Vienna University. Doctoral Program. Italia: Vienna University Library. Recuperado de https://iflasatellitetampere2012.files.wordpress.com/2012/08/poster_lach_rohrmoser.pdf
London School of Hygiene and Tropical Medicine. (2014). Information skills for PhD students part 2. Systematic literature searching. United Kingdon: Library and Archives Service. Recuperado de http://transferableskills.lshtm.ac.uk/files/2015/10/Research-Info-part2.pdf
Louw, G. (2014). Research Skills required by PhD students [Sitio web]. Recuperado de http://cloudworks.ac.uk/cloudscape/view/2014
National University of Ireland. (2013). Graduate Studies Form for Modules attached to Structured PhD and/or Research Masters Programmes. Doctoral Program. Galway, Irlanda: James Hardiman Library. Recuperado de http://library.nuigalway.ie/media/jameshardimanlibrary/content/documents/gs530_graduate_research_information_skills-2013.pdf
Norwegian University of Science and Technology. (2016). Information skills for PhD and researchers in medicine and health sciences. Norwegian: NTNU Universitetsbiblioteket.
Nowkarizi, M. (2014). Impact of information literacy skills of Birjand University's students on their self-efficacy (pp. 21). Irán: University Of Mashhad
Omeluzor, S. U., Bamidele, I. A., Onuoha, U. D. y Alarape, A. A. (2013). Information literacy skills among postgraduate students of babcock university, Nigeria. International journal of Innovative Research in Management, 12(2), 1-18.
Pinto Molina, M., Fernández Ramos, A., Sánchez, G., y Meneses Placeres, G. (2012). Information Competence of Doctoral Students in Information Science in Spain and Latin America: A Self-assessment. The Journal of Academic Librarianship, 39(2), 144-154.
Quindemil Torrijo, E. M., Plúa Menéndez, C. A., y Orbes Arellano, D. A. (2014). Programa de Alfabetización Informacional para estudiantes de doctorado en la Universidad Técnica de Manabí. International Multilingual Journal of Contemporary Research, 2(4), 61-75. doi: 10.15640/imjcr.v2n4a3
Research Information Network (2011). The role of research supervisors in information literacy. A Research Information Network Report. RIN. Recuperado de http://www.rin.ac.uk/system/files/attachments/Research_supervisors_report_for_screen.pdf
Rodríguez Castilla, L. (2016). Habilidades informacionales en el proceso de formación doctoral (p. 49). La Habana, Cuba: Centro de Referencia para la Educación de Avanzada-CREA. Universidad Tecnológica de La Habana "José Antonio Echeverría"-CUJAE.
Rodríguez Castilla, L., y Torricella Morales, R. G. (2008). La Alfabetización Informacional en los procesos de desarrollo de software. Propuesta de un programa para la Universidad de las Ciencias Informáticas. Ciencias de la Información, 39(3), 3-19.
Secker, J. y Macrae-Gibson, R. (2011). Evaluating MI512: an information literacy course for PhD students. Library Review, 60(2), 96-107. doi: 10.1108/00242531111113050
Skoric, L., y Markulin, H. (2014). Teaching information literacy at the University of Zagreb School of Medicine - an example of successful library and faculty collaboration. Ponencia presentada en ECIL, Zagreb, Croacia.
Universidad de Zaragoza (2011). Habilidades informacionales para estudiantes de doctorado (p14). Escuela de Doctorado. Recuperado de http://www.unavarra.es/digitalAssets/107/107506_100000PDMatemyEstadisticaRD99_2011.pdf
Universidad de Zaragoza (2017). Recursos y fuentes de información académica y científica: uso, gestión y evaluación (p5). Escuela de Doctorado. Recuperado de https://escueladoctorado.unizar.es/es/tr-recursos
Universidad Politécnica de Cartagena. (2013). Ci2: Competencias informacionales para estudios de máster y doctorado UPCT. Curso 2013/2014 (p. 4). Colombia: Vicerrectorado de Nuevas Tecnologías. Servicio de Documentación.