Resumen: En los procesos de construcción de paz en Colombia, perdonar, reconciliarse y buscar la reparación de las víctimas se vuelven condiciones necesarias y decisivas. Estudios precedentes indican que cuando no son abordados aquellos sentimientos negativos que surgen luego de un agravio, se incrementan los riesgos de enfermarse y afectan los procesos de reparación y reconciliación. En este trabajo se buscó comprender la perspectiva de las víctimas, con relación a la acción de perdonar y las implicaciones para la reparación y la reconciliación. La metodología fue de corte narrativo, con la participación de 40 personas que han sufrido los efectos del desplazamiento. Los resultados señalan que para las víctimas, si bien la acción de perdonar permite aliviar el mal ocasionado, está condicionada por varios procesos como la reparación de los daños, el arrepentimiento de los agresores y el disponerse a contar la verdad sobre el conflicto. Estos resultados tienen implicaciones para la construcción de una nueva historia.
Palabras clave:PerdónPerdón,reconciliaciónreconciliación,reparaciónreparación,pazpaz,ColombiaColombia.
Abstract: In peacebuilding processes in Colombia, forgiving, reconciling and seeking reparations for victims become necessary and decisive conditions. Previous studies indicate that when negative feelings that arise after a grievance are not addressed, the risks of becoming ill are increased and affect the processes of reparation and reconciliation. In this work we sought to understand the perspective of the victims, in relation to the action of forgiveness and the implications for reparation and reconciliation. The methodology was narrative, with the participation of 40 people who have suffered the effects of displacement. The results indicate that for the victims, although the action of forgiving allows to alleviate the evil caused, it is conditioned by several processes such as the repair of the damages, the repentance of the aggressors and the readiness to tell the truth about the conflict. These results have implications for the construction of a new history.
Keywords: Forgiveness, reconciliation, reparation, peace, Colombia.
Narrativas para la emergencia del perdón, la reparación y la reconciliación en víctimas del conflicto armado en Colombia
Narratives for the emergence of forgiveness, reparation and reconciliation in victims of the armed conflict in Colombia
Recepción: 09/11/2018
Aprobación: 13/06/2019
El departamento de Bolívar en Colombia ha sido escenario de una violencia desenfrenada entre las fuerzas armadas del Estado y los movimientos insurgentes creados por la lucha de poder y el control de los partidos políticos en la década de los años 60 (Dirección Nacional de Planeación, 2011). En los inicios de las organizaciones guerrilleras se señalaba como principal motivo para su creación la lucha por la igualdad de derechos y la equidad social. Sin embargo, la pugna por la tenencia de la tierra afectó en mayor medida a las comunidades vulnerables y generó el desplazamiento de las zonas rurales hacia Cartagena de más de noventa mil personas a lo largo y ancho del departamento (Unidad para la Reparación Integral a las Víctimas, 2016).
Las consecuencias adversas de estos desplazamientos del campesinado y de personas en condiciones de pobreza han sido demostradas en estudios precedentes (Fraga y González, 2015; Hewitt et al., 2016), tales como: perdida de bienes, rupturas de la dinámica familiar, abandono de fuentes de empleo y secuelas emocionales especialmente en los niños, las niñas y los jóvenes. Estas consecuencias fueron configurando la condición de víctimas debido a la salida obligada de sus tierras, como forma de proteger la integridad y por las graves vulneraciones al Derecho Internacional Humanitario con ocasión de los enfrentamientos armados (Legislativa, 2011).
Para buscar saldar la deuda social con las víctimas, el Estado colombiano puso en marcha el Programa de Atención Psicosocial y Salud Integral (PAPSIVI), el cual comprende la reparación material y emocional de los individuos, los grupos y las comunidades vulneradas en sus derechos fundamentales. Para el gobierno colombiano y para la sociedad en general ha sido un reto sanar las heridas generadas por el dolor y el sufrimiento que han quedado instauradas al interior de las víctimas y se traducen en sentimientos negativos como la venganza, el resentimiento, el rencor y el odio, ocasionando afectaciones a su salud y bienestar (Campo et al., 2014; Lozano y Gómez, 2015; Díaz et al., 2015).
En algunos estudios desarrollados desde la Psicología Positiva, se ha concluido que sentimientos negativos que no son reelaborados o resignificados adecuadamente guardan relación con malestares psicológicos y físicos que aumentan el riesgo de enfermedades físicas o trastornos emocionales (Barra et al., 2004; Vázquez et al., 2006; Gaviria et al., 2011).
Autores como McCullough y Rachal (1998) y Casullo (2007) logran establecer una relación entre perdón y reconciliación al considerar que es posible que los sentimientos negativos hacia un trasgresor se resignifiquen por sentimientos de benevolencia, generosidad o compasión para dar paso al re-establecimiento del estado emocional de la persona agraviada y a la reconstrucción de las relaciones sociales. Cabe aclarar que la persona agraviada que busca perdonar, lo hace por una decisión personal, de libre elección y como forma de alcanzar su propio bienestar. En cambio, a los agresores o victimarios, el Estado y la sociedad en general se les reclama un real arrepentimiento, contar la verdad sobre las atrocidades perpetradas y garantizar que no se volverán a cometer más hechos violentos (Castrillón et al., 2018).
Al analizar la relación entre las categorías de perdón y reconciliación también se descubre que existen diversos puntos de vista al respecto. Para Delgado (2003), ambas tienen como condicionante principal la reparación a los afectados, especialmente para las víctimas del conflicto armado. En Mukasshema y Mullett (2012), ambos procesos son estrategias para mejorar el bienestar psicológico. López et al. (2013) expresan que a mayor injusticia la disposición a perdonar y a reconciliarse disminuye. Para Henao y Río (2016), el perdón podría convertirse en un principio moral y ético de la reconciliación. De manera más amplia, Arendt (1973) explica que la reconciliación es una vía para establecer una relación directa con la realidad y solo cuando se perdona y reconcilia consigo mismo se tiene oportunidad de transformar la propia realidad. Si bien existen vínculos entre estas dos categorías, también se han establecido diferencias en sus definiciones. Así, el perdón es interpretado como un recurso psicológico para afrontar un daño interpersonal (McCullough et al., 2003), como el reemplazo de emociones negativas y olvido (Cortes y Torres, 2013).
Por su parte el tema de la reconciliación se ha estudiado en situaciones de daño en el contexto sociopolítico y en relaciones entre personas cercanas. La primera situación es entendida como el proceso por el cual se reestablecen las relaciones rotas por el conflicto, mediante la recuperación de la memoria, la justicia, la verdad y la reparación (Delgado, 2003). La segunda situación se considera un retomar de las interacciones que se tenían con una persona antes del hecho ofensivo que interrumpió o dañó la convivencia (Cortes y Torres, 2013).
La comprensión de estas dos categorías y sus posibilidades de abordaje en los procesos de reparación integral a las víctimas justificaron la realización de este estudio, desde la realidad y las circunstancias concretas que les ha tocado vivir a las víctimas de la guerra en Colombia y que fundamentan todos los esfuerzos de la academia por hacer visible las formas de afrontar las circunstancias adversas.
Luego del largo conflicto armado colombiano surge la esperanza de consolidar la convivencia pacífica en el país con la firma del acuerdo de paz entre una de las guerrillas colombianas y el gobierno. Es un imperativo nacional la reparación de las víctimas y atender su voz para generar, a partir de sus necesidades, expectativas y capacidades, acciones restauradoras acertadas para su bienestar. En este sentido, vale la pena comprender la perspectiva de ellas, con relación a su capacidad de perdonar, sus facilitadores y obstáculos para lograrlo. Por todo ello, este trabajo analiza el significado del perdón para las víctimas del conflicto armado, los requisitos para ese perdón y la noción de reconciliación.
El proyecto realizado fue de carácter cualitativo, concretamente de tipo narrativo, con apoyo en los lineamientos de la teoría fundamentada (Strauss et al., 2002). El énfasis de este tipo de metodologías es analizar, interpretar o comprender una realidad desde la subjetividad de las personas que viven una determinada realidad, sin pretensiones de generalización (Mieles et al., 2012).
Para escoger los participantes se llevó a cabo un muestreo intencional en el Punto de Atención a Víctimas de Cartagena, en donde se encontraban a la espera de recibir apoyo psicosocial. Se invitaba a participar en las reuniones indicando los objetivos del proyecto hasta completar un grupo de 8 a 12 personas por reunión. Se solicitaba su participación voluntaria en la investigación para la firma respectiva del protocolo de consentimiento informado y luego se cumplimentaba una ficha datos socio-demográficos. Participaron 40 personas, quienes acudieron por ayuda humanitaria al Punto de Atención a Víctimas de la Alcaldía de Cartagena, durante los meses de julio a octubre de 2018. Del total, fueron 15 hombres y 25 mujeres con una edad mínima de 35 y máxima de 60 años, residente en los barrios periféricos de estrato 1 y 2 de la ciudad de Cartagena, tales como: Nelson Mandela, El Pozón, Bicentenario, Villas de Aranjuez, Olaya, San José de los Campanos, Villa Estrella, La María. A este respecto, la tabla 1 contiene otros datos de interés.

En cuanto a las técnicas de recolección de información, se trabajó con grupos focales en torno a los cuales se relataron las historias de violencia, sus impactos y las subjetividades acerca de los temas centrales del estudio. Al inicio de los encuentros se conversaba sobre asuntos varios de la vida cotidiana, con el propósito de crear un clima de confianza que permitiera la apertura libre y espontánea de los relatos, teniendo en cuenta el carácter privado de la información. En el segundo momento se profundizaba en los saberes y vivencias sobre el fenómeno que se estaba estudiando, procurando la participación y los aportes de todos para captar la diversidad de perspectivas y luego, establecer patrones y recurrencias para llegar a los hallazgos definitivos. En el tercer momento se llevó a cabo la devolución de los principales resultados para la correspondiente validación de los participantes. Se realizaron cuatro grupos focales con ocho participantes en cada uno de ellos. Además, se llevaron a cabo ocho entrevistas en profundidad de manera individual con sujetos distintos, con los cuales se conversó sobre los mismos temas de los grupos focales para la posterior comparación de los datos.
Para el procesamiento de los datos, se realizaron inicialmente las transcripciones de las grabaciones a textos en Word que fueron incorporados al programas Atlas Ti, versión 8, para la codificación y como apoyo al proceso previo de interpretación y análisis de narrativas, para lo cual se retoma el concepto hermenéutico de la interpretación entendido como la búsqueda de sentido de un texto, una palabra, una frase en relación con el contexto y la historia del protagonista (Ricoeur, 2008).
Este proceso de interpretación se realizó en paralelo con el microanálisis, un procedimiento propio de la teoría fundada en datos (Strauss y Corbin, 1998), que consiste en una lectura y re- lectura minuciosa de cada palabra, frase o párrafo que surge del lenguaje natural de los participantes para dar paso a la codificación abierta (etiquetar o nombrar partes del relato de acuerdo con el sentido que tiene el texto en función de lo que se está investigando). Luego se agruparon los códigos que apuntan a una misma etiqueta o categoría, iniciando un proceso de clasificación y agrupamiento en categorías y dimensiones para su posterior relacionamiento. Finalmente se hicieron asociaciones entre categorías que emergieron en los relatos de los sujetos.
Para validar o legitimar el procesamiento y análisis de los datos se llevaron a cabo dos procesos esenciales: la saturación de la información, que se logró cuando al hacer las comparaciones constantes entre los datos y entre estos y las categorías preestablecidas no surgieron nuevos resultados representativos. Por su parte, la triangulación consistió en comparar códigos que emergieron tanto en los grupos focales como en las entrevistas en profundidad para tomar las principales recurrencias de códigos emergentes en la mayoría de los relatos.
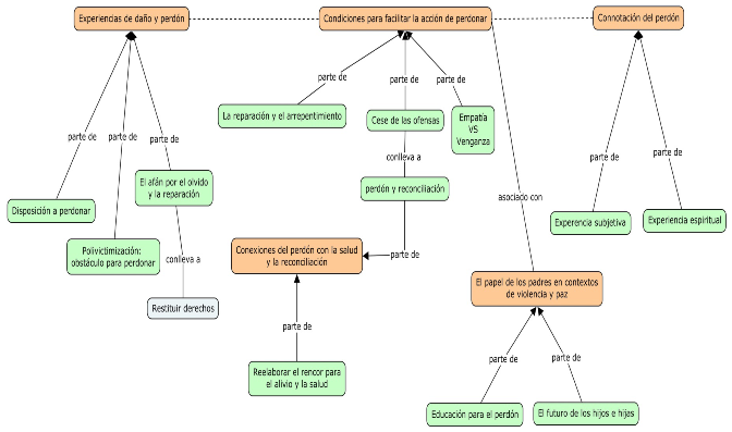
El análisis e interpretación de los relatos permitió organizar los resultados en cinco categorías, denominadas de acuerdo con las asociaciones sugeridas por los mismos participantes:
Las experiencias de daño y el perdón.
Condiciones para facilitar la acción de perdonar.
La connotación religiosa y subjetiva.
Las conexiones del perdón con la salud y la reconciliación.
El papel de los padres en contextos de violencia y paz.
A cada una de estas categorías le corresponden varias dimensiones que se agruparon por la similitud entre los procesos sociales y psicológicos a los que hacían referencia.
La disposición a perdonar en las víctimas se constituye en una tarea compleja y difícil debido a la magnitud, diversidad y recurrencia de los daños físicos y emocionales ocasionados en lo personal, familiar y en el tejido social. Es decir, esa motivación a perdonar y su concreción a futuro estaría condicionada por lo complejo que ha sido el contexto de la violencia en Colombia. Al mismo tiempo, se refleja en lo narrado la intención de perdonar, en medio del dolor y el sufrimiento, con la esperanza de la superación del mal vivido. Por el deseo de lograr una convivencia pacífica para todos, en algunos casos, el conceder perdón se vive como una obligación o un compromiso personal.
“Como estamos en el proceso de paz, uno es capaz de perdonar a pesar de las amenazas y de la manera como nos sacaron de la casa”.
“Para mi perdonar es como dejar atrás todo daño que nos hicieron”.
“Es bueno que uno perdone y demostrar que sí se puede perdonar, a pesar de todas las cosas malas que nos hicieron”.
“Como desplazado hubo grupos que nos hicieron daño en un momento, entonces yo tendría que perdonar”.
“Nos sacaron de allá de donde vivíamos en la madrugada, es difícil perdonar pero hay que hacerlo”.
Aunque ha pasado más de una década desde los hechos victimizantes, la mayoría de los participantes prefiere no hablar de experiencias violentas vividas directa o indirectamente que aún no han sido re-elaboradas o re-significadas. Así, al revivirlas reaparece el dolor y el malestar, por eso prefieren dejar a un lado el pasado y olvidar; en el presente, su principal ocupación se centra en la restitución de sus derechos y, al menos, en la reparación material. Consideran que es muy difícil reparar lo irreparable. Las víctimas perciben el incumplimiento del Estado en la implementación de la ley de víctimas y restitución de tierras de 2011, donde se consagra la obligatoriedad del Estado con la reparación, la rehabilitación, la indemnización y garantía de no repetición.
“Para mí perdonar es como dejar atrás todo el daño que me hicieron, lo vivido es pasado”.
“A mí no me gusta hablar de lo pasado porque aún me afecta todo lo que esos señores nos hicieron, nos sacaron de nuestras casas, separaron a nuestras familias… ahora luchamos para que el Estado nos ayude a tener un techo, necesitamos que nos indemnicen”.
“Uno no se quiere quedar en el pasado sino tener nuestro techo, un lugar donde vivir dignamente”.
“La palabra reparar es algo grande, una persona que ha recibido tanto daño, que le mataron sus hermanos, a sus papás; o sea, con dinero eso no se puede reparar, pero sí ayuda bastante a una persona que ha quedado desamparada”.
“A mí me quitaron la finca y luego me la devolvieron, bueno ahí recupero algo de lo que perdí, es una ayuda, aunque no lo es todo”.
Los participantes expresan múltiples vivencias de abandono que acrecientan el malestar percibido y dan cuenta de la presencia de un fenómeno denominado poli victimización, entendido como las múltiples experiencias de violencia o formas de victimización que pueden sufrir la víctima a lo largo de la vida o recientemente (Finkelhor et al., 2007). Este fenómeno se viene estudiando en sujetos que están inmersos en contextos de conflicto armado o en la violencia política con implicaciones en el plano emocional, relacional y social. Ello supone un aumento de la complejidad, si cabe, en la atención psicosocial, lo cual hace absolutamente necesario avanzar en estudios que caractericen este tipo de experiencias para atender de mejor manera a las víctimas del conflicto armado en Colombia.
Además, con el actual acuerdo de paz se reactivan los sentimientos de injusticia y desprotección por un Estado al que consideran protector de los victimarios e irresponsable en su compromiso con el bienestar de las víctimas del conflicto armado:
“Con lo de los acuerdos de paz sé que muchas personas querían perdonar, dejar atrás todo aquello que hizo daño, pero al darse cuenta que a los que hicieron daño los están premiando, eso nuevamente vuelve a dar rabia”.
“Entonces ya otra vez volvemos a recordar lo que pasamos y aunque la persona no quiera acordarse, da cosa ver que el gobierno esté premiando a los que hicieron tanto daño”.
“Con todas esas injusticias es muy difícil olvidar y perdonar”.
“Nos tienen de un lado para otro, porque yo prefiero que me den un techo y no la indemnización y a algunos que no son desplazados sí les han dado y a nosotros no nos dan nada”.
Los participantes expresan no haber pensado en el tema del perdón a los victimarios como una prioridad, puesto que les ha tocado una lucha permanente por el restablecimiento de sus derechos, por lograr la ayuda humanitaria para satisfacer necesidades aún no resueltas, tales como: vivienda digna, empleo, salud y educación para los hijos.
Las conversaciones en torno al perdón se viven con malestar por el recuerdo de hechos dolorosos que aún permanecen, aunque se va dando paso a la posibilidad personal, libre y espontánea de perdonar. Paralelamente, aparece la crítica por el incumplimiento en algunos puntos del acuerdo de paz con una de las guerrillas, especialmente lo relacionado con el compromiso de contar la verdadera historia, pedir perdón y garantizar la no repetición de actos violentos. Las víctimas expresan su desconfianza ante las expresiones de arrepentimiento por parte de las guerrillas y ante las intenciones de contar toda la verdad sobre las masacres, los secuestros, homicidios y demás atrocidades perpetradas.
Estos sentimientos de desconfianza, la crítica por las injusticias y la impunidad, minimizan la disposición a perdonar y alejan la posibilidad de un restablecimiento de relaciones humanizadas, en las que debe primar la confianza mutua como tránsito hacia la reconciliación. Para las víctimas es necesario que se haga justicia ante tanta violencia y se conceda un trato equitativo para ellos, quienes han puesto la cuota más alta en el conflicto colombiano.
“A mí no me gusta hablar de eso para no recordar tantas cosas feas que vivimos”.
“Tenemos que perdonar para salir adelante, pero la verdad no he visto que la guerrilla haga mucho, no se arrepienten, no nos han pedido ni unas disculpas”.
“No es que el gobierno ahora esté ayudándonos en este proceso de paz, cómo hacemos si no tenemos una ayuda del gobierno, primero son las ayudas que el perdón”.
“Como así la paz, la paz, la paz pero yo de perdonar, perdono pero da rabia que a esa gente [la guerrilla], le consiguieron trabajo, le consiguieron de todo y nosotros acá que somos los afectados no hemos recibido nada, entonces dónde está lo que se perdió, lo que nos quitaron”.
“Han entregado las armas, pero no lo que nos quitaron”.
“Uno debe perdonar, pero ellos tienen que tener en cuenta a las personas que ellos afectaron. O sea, yo digo, no que los castiguen con cadenas, pero que también nos tengan en cuenta a nosotros. Así como a ellos le consiguieron trabajo, muchos desplazados no tenemos empleo”.
“Antes que pensar en perdonar y volver a revivir lo que nos pasó, tienen que primero llegar a darnos las ayudas a las personas más necesitadas”.
“Tantas tierras solas y tantas personas necesitando tan siquiera tener un pedazo de tierra donde armar una casa, si el gobierno no hace nada…”.
En el marco del Acuerdo de Paz firmado en 2017 entre el gobierno y la guerrilla de las FARC para dar fin al conflicto armado, uno de los principales compromisos pactados fue detener los actos violentos y garantizar que no se repetirán, como prerrequisitos para legitimar y dar credibilidad tanto al gobierno como a la guerrilla. No obstante, las narrativas de las víctimas señalan una realidad distinta que no les permite ser optimistas frente a sus anhelos de una verdadera reparación, lograr la reconciliación nacional y cambiar la historia de los colombianos y colombianas.
Se aprecia entre los participantes, el pesimismo frente a posibles escenarios futuros en donde primen relaciones tolerantes y pacíficas, en tanto se siguen percibiendo tratos injustos para ellos y ciertos privilegios para los victimarios que conlleva a lo que considera Mantilla (2015) como un mayor daño que el proporcionado por el conflicto en sí, al estar las victimas expuestas a situaciones de inconformidad y resentimientos por el abandono, olvido y poco reconocimiento de sus anhelos de bienestar para ellos y sus comunidades:
“Podemos decir que sí perdonamos los que fuimos víctimas de este conflicto armado y nosotros lo decimos de corazón, también podemos reconciliar, pero ¿el victimario qué?”.
“Eso es mentira… ellos no ponen de su parte”.
“Si de verdad van a seguir con tanta violencia, van a seguir haciendo daño y a nosotros nos olvidan, mientras que a ellos les han aceptado cosas”.
“Porque si tú me dices 'ay, te pido perdón por algo que te hice', pero si sigues haciéndolo, para qué me pediste perdón si lo sigues haciendo”.
“Sí, hay que dejar de ofender para poder perdonar y sentirnos bien pero no nos han tenido en cuenta para nada”.
En Colombia las comunidades han sido afectadas por innumerables actos de barbarie, por lo que ellos mismos llaman “daños”, ocasionados por miembros de las guerrillas que a su vez fueron considerados víctimas por vivir en condiciones de pobreza, por la falta de oportunidades, la violencia intrafamiliar, entre otras circunstancias adversas y riesgosas asociadas a la delincuencia y la insurgencia. A pesar de las agresiones, algunos participantes expresan que los victimarios también merecen una oportunidad; tales actos de comprensión por parte de las víctimas y pedir perdón públicamente por parte del ofensor, serían escenarios posibles para la consolidación de la reconstrucción de los vínculos sociales fragmentados por la violencia.
Los siguientes relatos muestran las diversas perspectivas sobre la disposición a perdonar y las diferentes reacciones frente a las agresiones experimentadas. En algunos casos emergen deseos de venganza, en otros aflora el perdón y la reconciliación, dejando en claro que la acción de perdonar se presenta en la esfera de lo relacional en la que confluyen características o capacidades personales del agraviado y del agresor.
“Perdónenme por lo que voy a expresar, pero también me gustaría tener a esa persona y cogerla con mis propias manos y acabarla…”.
“Por ejemplo, yo escucho a una persona decir: el que me la hace me la paga, y yo siento que lo dicen, así como del corazón, pero yo pienso bueno eso ya pasó y todo el mundo comete errores”.
De otra parte, un participante comenta:
“…darle la oportunidad aquellas personas que nos hicieron daño a que también perdonen, porque así como a nosotros nos hicieron un mal puede que a ellos también y de pronto, por eso, hacen daño porque a ellos también se lo hicieron…”.
El perdón como un recurso psicológico se considera un proceso personal que va a depender de la magnitud del daño, de las vivencias, representaciones y contextos particulares que hacen única la experiencia de perdonar (Echeburúa, 2013). Al igual que otros estudios, los participantes de este trabajo dieron cuenta de esta concepción del perdón:
“Bueno, eso está en el corazón de cada quien, porque cada quien piensa a su manera, yo puedo perdonar porque eso está en mí, el perdón viene de la misma persona, del corazón”.
“A mí me gusta perdonar y es un sentimiento muy mio, pero hay personas que no te perdonan y no te perdonan”.
“Pero no sé en el caso de una persona que le hayan asesinado alguien, el hermano o la mamá o alguien, no sé su dolor”.
“Depende del daño que hayan hecho, es que no puedo opinar por alguien que le hayan matado a alguien, no sé qué siente él”.
Estos testimonios corroboran los planteamientos de Jampolsky (2005), quien considera que el perdón hace alusión a una decisión personal de dejar en el pasado el daño experimentado para no volver a sufrir e implica, abandonar el odio y la ira, sentir compasión y cuidar del otro.
La vivencia de la espiritualidad ocupa un lugar destacado para los participantes del estudio, en tanto que el perdón lo ubican en una dimensión trascendental, al incorporar a un ser superior como soporte para perdonar a pesar de los agravios del pasado. En términos conceptuales, se reconoce al perdón como un tema inicialmente ligado a lo religioso y considerado una prerrogativa divina (Arendt, 2009). Posteriormente se ha estudiado como un recurso psicológico y terapéutico para manejar y superar el malestar (Prieto et al., 2012).
Vale la pena resaltar que la espiritualidad está asociada con la dimensión cultural, las costumbres, creencias y prácticas que en el contexto del caribe colombiano hacen parte de lo cotidiano, como una manera de afrontar las dificultades o las crisis, recurriendo a los ritos de orden religioso para sobrellevar las adversidades (Girard, 2007).
“El perdón es lo más maravilloso y yo pienso que así debe ser, porque si Jesús que le hicimos tantas cosas y perdonó y él nos enseña que nosotros tenemos que perdonar”.
“Todos nosotros cometemos errores, yo perdonaría a una persona así me haya hecho el daño más grande”.
“De pronto es para darme cuenta que hay un Dios que me quiere, que me ama y que yo también he cometido errores y por qué si él me perdona yo no puedo perdonar a otra persona”.
“Delante de los ojos de Dios tiene uno que perdonar, hay personas que tienen un problema o se le presenta a uno cualquier problema, y entonces uno está en los caminos de Dios y tiene que perdonar porque uno no se puede llevar todo a pecho”.
Los fundamentos conceptuales de este trabajo muestran que sentimientos negativos como el rencor o el resentimiento se asocian con malestares físicos y psicológicos que ocasionan un deterioro considerable en la salud. Al perdonar, se puede causar una reducción del estrés (Witvliet et al., 2001), se incrementa el pensamiento optimista (Enright y Fitzgibbons, 2000) y se favorecen otros impactos positivos para el organismo. Según Echeburúa (2013), en estos contextos el rencor absorbe la atención, encadena al pasado, impide cicatrizar la herida y, en último término, dificulta la alegría de vivir.
Los testimonios de los participantes confirman los supuestos anteriores. En ellos se evidencia la necesidad de liberarse de sentimientos negativos para el alivio de las heridas y poder emprender nuevas alternativas de afrontamiento en el presente para sacar adelante sus planes de vida, en los que se añora vivir libre de agresiones.
“A mí me gusta perdonar, no soy como tan rencorosa y se siente bien”.
“Estar con rabia no es bueno”.
“No es bueno guardar tanto rencor, uno se siente como ahogada en sí misma”.
“Lloro en el momento en que me acuerdo de todo lo que he pasado, pero si perdono me libero de tanta cosa…”.
“Cuando uno expresa todo aquello que tiene, siente como un alivio, se siente mejor”.
“El perdón a mí me ha ayudado a cicatrizar heridas, porque si uno no perdona, uno tiene como una estaca ahí en la espalda”.
“A mí me gusta perdonar, no soy tan rencorosa y se siente bien, no se siente como estar teniéndole rabia alguien, pues no, y yo sé que hay cosas que duelen, pero perdonar se siente bien…”.
“El perdón sana heridas. Mientras usted no perdone a nadie, usted puede tener lo que quiera pero usted no es feliz”.
“Eso lo deja a uno con traumas, lo deja a uno que las cosas se le olvidan, y no duerme uno tranquilo”.
“Con ese odio uno mismo se está haciendo daño”.
Frente a sentimientos como el miedo, el dolor y el sufrimiento, aparece el perdón y la reconciliación como estrategias tanto para alcanzar un buen estado de salud como para recomponer el tejido y el orden social. Las víctimas buscan superar las pruebas vividas y reclaman no más violencia desde la diversidad de sus voces. Consideran que el perdón aparece antes que la reconciliación, después van de la mano y, aunque son capaces de reconciliar, no implica la absolución de las faltas de los agresores. El conceder perdón es una acción que se realiza en favor de la persona dolorida; la reconciliación va en favor de reivindicar las relaciones entre los sujetos, volver a re-establecer la confianza perdida para poder convivir. Si esa reconciliación se logra en la esfera de lo público, luego de haber logrado el perdón solicitado y concedido, todo ello conlleva verdad y arrepentimiento por parte del agresor, alivio y dignificación de la víctima.
“No queremos más violencia, nosotros estamos dispuestos a perdonar y a reconciliarnos”.
“Reconciliación…, yo lo definiría como un perdón, como una unión”.
“Pienso que la reconciliación y el perdón van entrelazados, que si yo perdono, yo me puedo reconciliar con la persona; pero si yo no perdono, yo no puedo estar cerca de esa persona”
“Cuando uno perdona totalmente, uno puede aceptar y entender lo que otros hicieron…, darles una oportunidad”.
“Pero lo ideal es que sea algo público, donde los que hicieron daño pidan perdón y no sigan diciendo mentiras”.
La familia es el lugar por excelencia para la transmisión de valores éticos y morales (Maganto y Garaigordobil, 2010; Cortés et al., 2016), el aprendizaje de emociones y conductas sociales positivas que permitan que los infantes y adolescentes se vuelvan adultos capaces de convivir pacíficamente. Así, la empatía, la generosidad y el perdón pueden ser aprendidos con el ejemplo de los padres, quienes junto con los docentes y la sociedad en general ayudan en la construcción de otra historia sin violencia.
Las narrativas emanadas de las víctimas resaltan la importancia del ejemplo de los padres como promotores del perdón y de la resiliencia entendida como la capacidad de salir adelante a pesar de las adversidades (Cabanyes, 2010; García y Domínguez, 2013).
“A mí me queda fácil perdonar, yo digo que es por eso, por la educación que recibí y porque yo no siento ese rencor, ese odio en mi corazón”.
“Es que, por ejemplo, si ellos escuchan desde pequeños la rabia que tenemos hacia aquella persona, ellos siempre van a vivir con ese rencor y nunca van a perdonar, entonces hay que enseñarlos también a perdonar, a que somos seres humanos y todos nos equivocamos”.
“Yo perdono y así el corazón de mis hijos será un corazón limpio, esperando esta nueva Colombia porque sí se puede…”.
“Uno le dice a los hijos que nos tocó salir corriendo. Mira, cuando tú estabas pequeño eso pasó y hay que seguir adelante”.
Desde el punto de vista de las madres entrevistadas, los jóvenes que fueron testigos de las crueldades de la guerra se encuentran en riesgo de llegar a la delincuencia o la drogadicción, y esto se convierte en una de sus principales preocupaciones. Consideran que sus hijos e hijas han crecido con rabia y rencores por la pobreza y la injusticia social que han tenido que enfrentar junto con los padres, en medio del afán por construir para chicos y chicas un futuro que avizoran lleno de incertidumbres.
Los participantes consideran que los jóvenes han acumulado resentimiento y malestar por la lucha en solitario de sus padres para sacarlos adelante.
“A mí me preocupa el futuro de nuestros hijos…, todo lo que les ha tocado ver y como uno los tiene que dejar solos para ir a trabajar y con tanto problema que hay con los jóvenes que se meten a la delincuencia, a las drogas…”.
“La mayoría de los jóvenes que están ahora en la delincuencia y en cosas malas, son jóvenes de que vivieron la violencia... Ahí es donde viene la delincuencia, porque entonces qué le toca hacer a esas madres… irse a trabajar todo el día y dejar a los hijos por ahí”.
“Hay mucho peligro por ahí en las calles y Dios quiere que no se metan en malos caminos porque se quedan mucho tiempo solos”.
Las voces de las víctimas expresan la disposición a perdonar las ofensas del pasado por la necesidad presente de superar los duelos ocasionados por la violencia. Se esfuerzan por liberarse del miedo, el rencor y la venganza para dar paso al perdón, a la reconciliación y al olvido. Sin embargo, claman por un derecho colectivo a la verdad, a un trato más justo que los dignifique como personas y como comunidades capaces de salir adelante con el apoyo de la sociedad y el Estado.
Las personas participantes en este estudio son conscientes, en última instancia, de lo irreparable de sus traumas por la magnitud de los daños. De esta manera, su empeño principal es conseguir los paliativos económicos y materiales necesarios para vivir dignamente en la ciudad en la cual van construyendo nuevas identidades añorando sus estilos de vida en el campo. En este sentido, Arendt (1973) y Guillis (2010) mencionan que existen hechos irreparables e imperdonables, por lo que representan en la vida de las personas.
El gráfico 1 retoma de manera integral las categorías y dimensiones que emergieron en los relatos de las víctimas, y pone de manifiesto la diversidad y complejidad de la perspectiva de los participantes sobre sus nociones del perdón, la reparación y la reconciliación en un momento de incertidumbre y expectativas frente al post-acuerdo y la construcción de la paz en Colombia.

En contraste con lo planteado por Derrida et al. (2003) en cuanto a que el perdón es incondicional en virtud de su pureza, las narrativas de las victimas señalan que el perdonar tiene sus condicionantes tales como el arrepentimiento verdadero del otro, el cese de las ofensas y la reparación, a partir de lo cual se puede facilitar la acción de perdonar, a pesar de los graves males ocasionados. En un estudio similar realizado en otra región de Colombia (Castrillón et al., 2018), se encontraron resultados similares y concluyentes sobre las acciones que el victimario debe ejecutar para que emerja el perdón, tales como pedir disculpas y expresar un compromiso público con la no repetición. También en trabajos con personas no víctimas (Cortés et al., 2016), quienes no han sufrido directamente los desastres de la guerra, se corrobora que se requieren las condiciones previamente señaladas para movilizar el recurso psicológico del perdón.
En las narraciones se resalta la connotación espiritual que se le atribuye al conceder perdón. Según Djeriouat y Mullet (2013) y Bagnulo et al. (2009), esta óptica religiosa podría facilitar el perdón, ya que impulsa a las personas a sentir compasión por el agresor y disminuye la necesidad de venganza. Otro punto de vista sobre el perdón es que se trata de una decisión personal, libre y espontánea en virtud de los beneficios que trae para la recuperación emocional, para el bienestar en general, reponerse y reemprender nuevos planes de vida. Por lo tanto, se puede concluir sobre la multiplicidad de facetas para definir, expresar o experimentar la acción de perdonar dependiente de las actuaciones de un otro agresor, envueltos en una dinámica del conflicto colombiano de carácter multifactorial, donde se cruzan variables históricas, culturales y políticas que requieren una mirada integral para no perder de vista la complejidad del fenómeno en cuestión.
Vale la pena mencionar que se pudieron identificar en las narrativas, manifestaciones de la capacidad para entender las razones que conducen a que los victimarios cometan actos violentos, descentrando la atención en el propio dolor, para centrar el interés en el otro victimizado también por la pobreza, el maltrato intrafamiliar y la inequidad social. En esta dirección, se hace referencia a la empatía como un recurso fundamental para cultivar el perdón hacia un transgresor (Witvliet et al., 2015), teniendo como nexo común que tanto víctima como victimario pueden colocarse en el lugar del otro. En contraposición a esto, se identificaron pensamientos de venganza y el deseo de tomar represalia contra el ofensor, con el riesgo de disminuir las posibilidades de reconciliación, de llegar a acuerdos y a la armonía de la sociedad en el post-conflicto. De nuevo, las víctimas asumen posturas críticas diversas, frente a sus propias historias de dolor pero a la vez de esperanzas por un futuro mejor.
El resarcir los daños, especialmente en términos materiales, y, en particular, la atención de sus necesidades básicas, es la lucha que prevalece antes que pensar en conceder el perdón a los responsables de las pérdidas ocasionadas por la guerra en Colombia (López-López et al., 2012). Tanto la reparación como el perdón, se convierten en pre-requisitos para una reconciliación, considerada como la co-creación de nuevas relaciones para construir a futuro, dejando a un lado el pasado (Staub et al., 2005), forjadas en medio de procesos de consecución de la verdad histórica y de justicia social.
Debido a que sus necesidades materiales aún no se encuentran satisfechas, la reparación emocional pasa a un segundo plano, a pesar de reconocer que, la participación en procesos de apoyo psicosocial contribuye a cicatrizar heridas invisibles. En este estudio se evidencian los deseos de poder encontrar el alivio que genera la transformación de lo doloroso en sentimientos de esperanza. Por tanto, sus sugerencias para una atención efectiva a sus necesidades materiales y afectivas han de tenerse en cuenta por los organismos gubernamentales y no gubernamentales que vienen liderando los programas de atención a las víctimas. Sin embargo, requieren para unas mejoras prácticas de la retroalimentación permanente de los directamente implicados.
Para las víctimas, la disposición a perdonar es considerada como un buen legado para el crecimiento sano de los hijos y sus narrativas corroboran el planteamiento de Lawler- Low et al. (2009), según el cual el concepto del perdón se podría aprehender, al ser reconocido como una conducta, como una emoción y como un pensamiento susceptible de adquirir con el ejemplo y con la imitación. Al respecto, se requieren esfuerzos por asumir la co-responsabilidad de la escuela, la familia y la sociedad, para emprender acciones educativas que se formen en estrategias de afrontamiento como el perdón y la reconciliación, para la solución de los conflictos que surgen en los distintos escenarios de socialización desde la infancia.
En varios de los relatos se hizo alusión al valor de la justicia como otro prerrequisito para perdonar, cuando cuestionan un trato diferenciado al conceder algún tipo de amnistía al grupo guerrillero en medio del acuerdo de paz, mientras sienten el abandono y el olvido del Estado para resolver sus necesidades sentidas de vieja data. De esta forma, se hace necesario que a las víctimas se les brinden garantías y se restituyan sus derechos para acabar con sus sentimientos de inconformismo. Cuando una situación se percibe como justa, cuando sus resultados son equitativos, se restaura la autoestima y la dignidad de la víctima (Etxeberria, 2001). En estos casos, se habla de un perdón negociado tal como lo plantea Andrews (2000), al referirse a que las personas están dispuestas a perdonar si hay justicia y equidad, si los agresores admiten su acción, asumen su responsabilidad y muestran constricción.
Los resultados de este estudio son relevantes en la medida en que logran capturar las impresiones de la gente directamente afectada, quienes de alguna manera acaban siendo determinantes en la implementación exitosa de los acuerdos de paz. También se busca el reconocimiento de las víctimas como ciudadanos y ciudadanas a quienes se les han vulnerado sus derechos, y como sujetos políticos que juegan un papel fundamental en la transformación del país y la construcción de una nueva historia para Colombia.
Formato de citación: Domínguez De la Ossa, E.M., Aleán Romero, M.A. (2020). “Narrativas para la emergencia del perdón, la reparación y la reconciliación en víctimas del conflicto armado en Colombia”. Aposta. Revista de Ciencias Sociales, 84, 62-78, http://apostadigital.com/revistav3/hemeroteca/maalean.pdf

